Abstract
Recent disruptions have led to a growing interest in studying the social dimension of sustainability and its relationship to resilience within supply chains. Social sustainability is characterized as complex, often offering anomalous data and confounding variables that are impossible to categorically define as true or false axioms. This work starts from an epistemological premise, in which non-parametric statistical methodologies and mathematical analytics are complementary perspectives to comprehensively understand the same social phenomenon. Second-generation predictive statistics, such as the PLS-SEM algorithm, have demonstrated robustness in treating multivariate social information, making it feasible to prepare data for knowledge transfer with mathematical techniques specialized for fuzzy data. This research aimed to analyze evolutionary fuzzy knowledge transfer pre-, during-, and post-pandemic COVID-19, and its effect on the relationship between social sustainability and supply chain resilience in representative cases from Mexico. Based on empirical data collected from supply chain managers in 2019 (n = 153), 2021 (n = 159), and 2023 (n = 119), the methodological technique involved three phases: (1) PLS-SEM modeling, (2) fuzzy-evolutionary predictive evaluation based on knowledge transfer between latent data, and (3) comparative analysis of the predictive effects of social attributes (labor rights, health and safety, inclusion, and social responsibility) on supply chain resilience. The results found a moderate significant variance in the pre-in-post-COVID-19 effect of social dimensions on supply chain resilience. Social and management implications are presented.
1. Introduction
The COVID-19 pandemic generated an unprecedented global crisis in economic, business, and community dynamics [1,2,3,4]. These economic disruptions co-occurred with logistical disruptions, as the effects cascaded through supply chains, highlighting the need for logistics companies to develop innovative strategies and leverage their resources to improve resilience and adaptability [5]. From a multi-layered perspective [6], the crisis caused a multi-level disruption, where resilience was affected in the different links of the value chain, from the suppliers of raw materials, to manufacturing suppliers, distribution, retail, and even the end customer.
However, the crisis not only affected demand, supply, production, and consumption, but also affected the sustainability structure in its three pillars (economic, environmental, and social), increasing the risk to the stability of global value chain supply chains [6,7,8] and significantly affecting people’s individual and community well-being [2,9]. Before the pandemic, the focused on firms in emerging economies had shown concern and a need to monitor the social sustainability of suppliers in emerging economies [10]. In addition to the effects generated by the disruption of business management, certain risks were already foreseen during the pandemic for people in the business environment [11].
In pre-crisis times, regulatory and civil pressures allowed focal firms to require emerging suppliers to address the social aspects of their companies [12]. While there have been formal models of voluntary monitoring (e.g., compliance approaches), they have proven to be highly ineffective, as they do not address the root causes of the problem in managing suppliers’ internal social issues, such as, for example, poor working conditions [13]. In the time of the COVID-19 crisis, the internal society of the firms was violated, since audits to take care of issues such as labor rights and safety could no longer be carried out. The social threat of supply chains becoming scenarios of modern labor slavery became likely [11] as vulnerable contexts emerged for workers, where employers opted for the survival of their business at the expense of the job security of their employees [14].
The academic literature has demonstrated that supply chains that adopt sustainability principles improve their economic and environmental efficiency and exhibit greater resilience to shocks [15]. Along with other global disruptions, studies have highlighted the need for companies to adopt resilient and social sustainability criteria in logistics outsourcing, to overcome uncertainty and improve responsiveness and business competitiveness [16]. The COVID-19 crisis demonstrated how resilience, along with sustainability, contributes to the viability in supply chains, demonstrating the ability to mitigate and effectively respond to the ’domino effect’ caused by disruptions to any of the links [17,18]. Among the multiple relationships explored between resilience and sustainability, several studies have underlined the importance and requirement to pay special attention to the social dimension of sustainability [13,19,20].
The COVID-19 pandemic devastated supply chains in Latin America, mainly affecting key sectors such as apparel and the automotive industry. In 2020, the regional employment rate fell ten percentage points, representing the loss of 47 million jobs. In Brazil, 98% of garment companies reduced their production, and in Paraguay, microenterprises in this sector faced order cancellations and a lack of income. In addition, the automotive industry in Argentina registered a 10.5% drop in GDP, while in Paraguay, exports of auto parts under the maquila regime fell by 35.6%, affecting social aspects, such as a serious loss of employment [21]. The hardest hit sectors were those linked to manufacturing and exports, where factory closures and logistical restrictions generated serious disruptions. In Paraguay, auto part exports fell by up to 99.2% in April 2020, while in Chile and Brazil, clothing chains suffered an almost total paralysis of production. SMEs, located at the weakest links in these chains, were the most affected, which deepened job insecurity and increased the gap between large companies and small suppliers [21].
Within the evolution of a crisis such as COVID-19, to establish a robust risk management process during the resumption of production, factory managers had to prioritize the safety of workers if they sought an effective resumption of activities [22]. The context of the pandemic maximized the importance of social aspects as a factor in resilience of the supply chain. Employee health care was crucial by providing life-saving food, medicine, masks, and other essential items in places severely affected by the pandemic. Therefore, aspects related to social issues and well-being call for research to face the challenges of future disruptions in the post-pandemic period [5] Therefore, research on resilience and social sustainability in supply chains has become a critical and growing field of study, especially during and after the disruptions caused by the COVID-19 pandemic.
Various studies have highlighted the importance of social sustainability for resilience in supply chains in the pandemic context. For example, in Jordan, fair pay, work–life balance, occupational health and safety, and dialogue with workers’ representatives are essential to reduce operational risk in the garment sector [13]. Motivation, stress reduction, training, and workers’ compensation in the aerospace industry improve resilience in lean-manufacturing-based chains [6]. During the pandemic, fair wages, low layoffs, health and safety, and health training were key to maintaining resilience [4,23]. In India, healthcare and social distancing reduced risks in multi-sector chains during COVID-19 [24]. In Latin America, solidarity and commitment improved resilience in short food supply chains [25]. In the post-pandemic era, aspects such as social development, equality, social innovation, and employment growth are essential for supply chain adaptability [19,26,27]. In India’s manufacturing sector, logistics outsourcing must incorporate social sustainability criteria that ensure respect for breaks during the working day, weekly rest, and a safe working environment when selecting service providers, to overcome uncertainty and improve order fulfillment, responsiveness, sustainability, and competitiveness [16]. As can be seen, social sustainability is critical to supply chain resilience in various contexts and sectors.
A key aspect is the epistemologies and methodological techniques chosen for addressing social issues. Our review of the literature shows (Table 1) that studies have used Structural Equation Modeling techniques, both covariance-based (CBSEM) [2,28] and variance-based (PLS-SEM) [13,19] to relate social sustainability factors to chain resilience. Likewise, various simple or hybrid empirical techniques have been used, involving mathematical approaches such as Multi-Echelon Bayesian [29], TrIFTOPSIS [30], fuzzy BWM [27], fuzzy Kano [1], and fuzzy MCDM [31]. Our PLS-Fuzzy technique differs in that it uses an explored hybrid that combines PLS-SEM and a Fuzzy Inference System [32] (FIS), which is a great tool due to its polynomial complexity [33,34] and universal approximation properties [35,36,37], as well as a Genetic Algorithm Analysis [38] (GA) that offers a bridge between regularly non-parametric complex social reality and artificial machine intelligence. Both statistical techniques focus on prediction instead of local optimization. The Genetic Algorithm (GA) makes producing a set of fuzzy rules possible. It is a system that has been widely applied over time, but initially, its application was in studies related to supply chains [39,40,41]. It has not been practically applied in studies where the chain is linked to sustainability and resilience.
Table 1.
Social sustainability factors (SSFs) associated with pre-during-post-pandemic supply chain resilience (SCR).
Table 1.
Social sustainability factors (SSFs) associated with pre-during-post-pandemic supply chain resilience (SCR).
| Pandemic Time/Research (1) | Method/Technique (2) | Association SSF and SCR | Approach to Association |
|---|---|---|---|
| I. PRE-PANDEMIC. Plateau and Contraction. 3rd quarter of 2018 to the 4th quarter of 2019. | |||
| Alghababsheh et al. [13]. (Data collection October 2018 and July 2019). | Empirical statistical non-parametric/PLS-SEM. | Internal social performance is negatively related to supplier operational risk in the apparel sector in Jordan. | SSFs as a cause of SCR. |
| López and Ruiz-Benítez [6] (Received 27 July 2018). | Empirical mathematical/Interpretative Structural Modeling (ISM). | Sustainable social performance as an effect of resilience based on lean practices in the aerospace supply chain. | SSFs as an effect of SCR. |
| El Amrani et al. [29] (Received 20 December 2019). | Empirical mathematical/Multi Echelon Bayesian. | Optimizing sustainable social resilience management in the biomass supply chain. | Optimization of SSFs. |
| II. IN-PANDEMIC. Crisis Global Trade. 1st quarter to 3rd quarter 2020. | |||
| Rai et al. [2] (Received 15 August 2020). | Empirical statistical -parametric/CBSEM. | Aspects of resilience positively and directly impacted social sustainability factors in Indian multi-sector supply chain cases during the COVID-19 crisis. | SSFs as an effect of SCR. |
| Hervani et al. [20] (Received 30 April 2021). | Conceptual analytical/abductive approach. | Socially sustainable performance coexists with resilient performance in supply chains from the perspective of environmental asset valuation. | SSFs and SCR as simultaneous effect. |
| Reyna-Castillo et al. [3] (Received 22 June 2022). | Empirical statistical and mathematical/PLS-SEM and fuzzy genetics. | Social sustainability had predictive power for supply chain resilience performance in the COVID-19 pandemic, with representative cases from Mexico and Chile. | SSFs as the cause of SCR. |
| Silva et al. [4] (Data collection October 2020–April 2021). | Empirical case studies/Hermeneutics. | Social sustainability (supplier inclusion) favored supply chain resilience in a cosmetics industry case during COVID-19. | SSFs as the cause of SCR. |
| Michel-Villarreal [25] (Data collection July to December 2020). | Empirical case studies/Hermeneutics. | Social sustainability practices, such as solidarity and commitment, impacted resilience capacities in short food supply chains in the cases of Mexico in COVID-19. | SSFs as the cause of SCR. |
| Rajak et al. [24] (Received 1 December 2020). | Empirical mathematical/BWM-QFD. | Healthcare through social distancing was a critical success factor that decreased risk in a multi-sector supply chain case during COVID-19. | SSFs as the cause of SCR. |
| Silva et al. [23] (Data collection April 2020 and March 2022). | Empirical case studies/Hermeneutics | Micro-foundations of supplier sustainability were capabilities that developed anticipatory capacity in the supply chain of the coffee sector in Brazil during the COVID-19 pandemic. | SSFs as the cause of SCR. |
| III. POST-PANDEMIC. Recovery. 4th quarter 2020 to 4th quarter 2022. | |||
| Majumdar et al. [30] (Received 10 September 2021). | Empirical statistical and mathematical/TrIFTOPSIS. | Primary social sustainability compliance has relevant attributes to optimize resilience. | Optimization of SSFs. |
| Ghobakhloo et al. [26] (Received 14 April 2022). | Empirical and mathematical/Interpretive Structural Modeling (ISM). | Industry 5.0 objectives favor human centricity and, in turn, supply chain adaptability. | SSFs as a cause of SCR. |
| Singh et al. [27] (Received 5 June 2022). | Empirical statistical and mathematical/fuzzy BWM. | Supply chain resilience strategies significantly impact social sustainability attributes in the Indian automotive manufacturing sector. | SSFs as an effect of SCR. |
| Liu et al. [1] (Received 30 April 2022). | Empirical statistical and mathematical/fuzzy Kano. | The execution of social resilience and sustainability strategies is sensitive to budgetary constraints within sustainable supply chains in the post-COVID-19 era. | SSFs and SCR with simultaneous coexistence. |
| Boz et al. [31] (Received 24 September 2022). | Empirical statistical and mathematical/fuzzy MCDM. | Social factors are a roadmap for developing sustainable and resilient healthcare supply chains in the post-COVID-19 context. | Optimization of FSS. |
| Zhu et al. [28] (Data collection 15 March to 31 March 2022). | Empirical statistical -parametric/CBSEM. | Resilience directly and positively affects social sustainability and plays a mediating role in the relationship between resilience and supply chain performance. | SSFs as an effect of SCR. |
| El Baz et al. [19] (Data collection March to May 2022). | Empirical statistical/PLS-SEM. | Social sustainability significantly and positively influences supply chain resilience in France during- and post-pandemic. | SSFs as a cause of SCR. |
| This work (Data collection 2019, 2021, and 2023). | Empirical statistical and mathematical/PLS-SEM and evolutionary fuzzy knowledge transfer approach. | Evolutionary fuzzy knowledge transfer between pre-, during-, and post-pandemic COVID-19 affected the relationship between social sustainability and supply chain resilience in representative cases from Mexico. | SSFs as a cause of SCR. |
Note. Selection and analysis from results on Web of Science using the following Boolean code: social near/0 sustainability or social near/0 sustainable (Topic) AND resilience (Topic) AND supply chain or suppliers (Topic) and 2023 or 2022 or 2021 or 2020 (Publication Years). (1) The pandemic time classification was based on available information on the date the article was received for peer review and the date of research data collection. (2) The classification of types of methodologies was based on Wacker [42].
The literature, therefore, has shown the relevance of hybrid fuzzy techniques in addressing the issues of sustainability and resilience in supply chains [15]. In this work, we use fuzzy logic in hybridization with evolutionary algorithms to discover knowledge (evolutionary fuzzy approach), which allows the elaboration of models to obtain sharp numerical values from the concept of fuzzy linguistic variables [43]. Using a Fuzzy Inference System (FIS) based on the Genetic Algorithms (GA) allows us to go beyond optimization with local solutions that seem best in their surrounding search region, to obtain global optimization values and use artificial intelligence (GA) to automatically set up the FIS knowledge base, without bias and with the best possibilities [44].
1.1. Contributions
The novelty of this manuscript lies in the use of knowledge transfer within the specific application of social sustainability in the supply chain. Knowledge transfer is a subfield of study within machine learning, which has been relevant for obtaining better results and shorter computation times. From the point of view of machine learning, the result is relevant; it is possible to improve a solution, which in mathematical global optimization is relevant and known as escaping from the local optimum. Without the use of knowledge transfer, the genetic algorithm cannot escape from this local optimum. A common problem for fuzzy machine artificial intelligence is bias when working with the statistical normality of input data [45]. For this aspect, the PLS technique has the benefit of offering robust data processing by dealing with data abnormalities with processes such as bootstrapping [46].
The contribution of this work focuses on exploring the lessons learned from the pandemic regarding the implications of sustainable social footprint for resilient supply chain management in a post-pandemic world. Within the social considerations of sustainability, it seeks to answer the question: How was the resilience of supplier companies affected by workforce welfare conditions before, during, and after the COVID-19 pandemic? This work is distinguished in four main aspects: (1) theoretical understanding of the social impacts on the resilience of supply chains (equity, employee protection and well-being, and labor issues) [47]; (2) contributing to the contextual gap of studies on social sustainability in the supply chains of an emerging Latin economy that has been little studied regarding these aspects (Mexico) [3,48]; (3) contributing a hybrid methodology that focuses on prediction (PLS-SEM and fuzzy evolutionary genetics) [3,49] to address the non-parametric complexity of empirical data as a preliminary phase for the mathematical treatment of fuzzy data, such as the social aspects of sustainability; (4) providing a framework for the analysis of management policies, to contribute to resilient supply chains based on strengthening social sustainability; (5) within our literature review, we did not find any studies that previously explored the hybrid use of PLS-SEM and GA through knowledge transfer in two aspects: statistical preparation of anomalous data for mathematical machine techniques, and predictive confirmation between a technique typically of the social sciences (PLS) and the exact sciences (AG). (7) Our literature review did not find comparative studies of the impact of the COVID-19 pandemic during three periods: pre-, during, and post.
1.2. Research Approach and Objective
In this work, we explore the effect of variables compared to three periods of data (before, during, and after the pandemic), and we perform a hybrid approach that combines the non-parametric PLS-SEM technique and knowledge transfer based on a Fuzzy Inference System (FIS) and genetic algorithms. Our work aimed to analyze the evolutionary transfer of fuzzy knowledge before, during, and after the COVID-19 pandemic regarding the effect of social sustainability on Mexican supply chain resilience cases. Based on empirical data collected from supply chain managers in 2019 (n = 153), 2021 (n = 159), and 2023 (n = 119), our research design involved three phases: (1) validation of the latent data and structural model using the PLS-SEM algorithm; (2) generation of fuzzy evolutionary knowledge transfer between independent cross-sectional data before, during, and after the pandemic; (3) evaluation and comparison of the results of an analysis using a Fuzzy Inference System (FIS) and Genetic Algorithm (GA) on the effects of social aspects (labor rights, health and safety, inclusion and social responsibility) on the resilience of the chain. A literature review is presented in Section 2, the theoretical support is presented in Section 3, the method is presented in Section 4, the results in Section 5, a discussion is given in Section 6, and, finally, the implications are presented in Section 7.
2. Literature Review
According to data from the Inter-American Development Bank [50], in retrospect, the global crisis due to the COVID-19 pandemic can be located within at least four significant moments: (1) Plateau: pre-pandemic, until the third quarter of 2018, as a relatively stable world trade plateau; (2) Contraction: from the fourth quarter of 2018 to the fourth quarter of 2019, even before the pandemic, the economy was experiencing a moment of stagnation; (3) Global pandemic crisis: from the first to the third quarter of 2020, the world economy faced the peak of the pandemic; (4) Recovery: What can be considered post-pandemic? From the last quarter of 2020 to the last quarter of 2022, global commercial markets experienced the so-called recovery period. It is also true that the crisis and recovery were different for all economies in the world. For example, despite emerging contexts, such as Latin America and the Caribbean, having experienced post-pandemic trade growth above the global average, this was growth with essential biases. On the one hand, this has mainly been supported by the two leading Latin economies, Mexico and Brazil, while many Latin countries are still amid a pre-crisis economic collapse [50]. A critical factor in the global economic downturn during the pandemic was the disruption of the operations of local and global supply chains [2,9]. This analysis of the literature is based on these economic moments before, during, and after the pandemic. Table 1 shows studies related to social sustainability and resilience in the chain, located on the Web of Science, and carried out within the period from 2018 to 2023.
2.1. Factors of Social Sustainability and Resilience in the Pre-Pandemic Supply Chain
During the pre-pandemic period (third quarter of 2018 to the fourth quarter of 2019), supply chain resilience was associated with various social aspects internal to supplier companies, such as worker motivation, stress management, training, diversity, and non-discrimination. In addition, aspects related to social responsibility towards the external community were addressed, including the dissemination of information and business ethics towards consumers [6,13,29].
A study of the garment industry in Jordan, an emerging market, evaluated social factors focused on labor rights and the health of the internal community. These included the right to fair remuneration, labor rights in general, occupational health, work–life balance, occupational safety, and health, as well as fostering dialogue with workers’ representatives to improve organizational health [13].
In the biomass supply chain sector, a structured approach was implemented to assess and improve social sustainability, which directly impacted the resilience of supply networks. Indicators such as increased employee motivation and participation, reduction in work stress to promote mental health, increased safety and physical health at work, and improvements in skills through job training and the right to fair remuneration were considered [6].
In the aerospace industry, supply chain resilience was associated with social aspects of sustainability, including labor rights and ethics based on social responsibility. This covered information disclosure, business ethics, consumer issues, and internal labor rights. Other key aspects were inclusion and gender equity, such as diversity and non-discrimination in the workplace. Health and safety factors, such as accident anticipation through staff training, incident monitoring, and implementation of standard health and safety practices, were also highlighted [29].
2.2. Factors of Social Sustainability and Resilience in Supply Chains During the Pandemic
During the height of the COVID-19 pandemic (Q1 to Q3 2020), there was a compelling need for organizations to address supply chain resilience, transcending traditional environmental and social concerns. Implementing a performance measurement framework based on sustainability and resilience became essential for assessing key aspects such as internal human resources, the external community, stakeholder engagement, and macro social indicators [20]. In India, social factors related to organizational resilience in the industrial sector during the pandemic were assessed, including labor rights such as layoffs and wage reductions, and health and safety aspects such as social distancing and hygiene. In addition, social responsibility practices in compliance with government regulations, and the generation of employment for local communities were highlighted [2].
In Latin America, representative studies in Mexico and Chile demonstrated that social sustainability, comprising labor rights, health and safety, social responsibility, and inclusion, had a significant predictive effect on supply chain resilience [3]. Similarly, in Brazil, a study on a multinational in the cosmetics sector showed that inclusion, as a key aspect of social sustainability, improved supply chain resilience through inclusive purchasing practices, favoring preparedness and recovery from crises such as the COVID-19 pandemic [4].
Likewise, social responsibility practices within the social sustainability approach—such as solidarity, trust, commitment, social justice, inclusion, food sovereignty, and shared responsibility—proved to be key factors in strengthening resilience in short food supply chains in Mexico during the pandemic [25]. In India, labor rights linked to health and safety, emphasizing social distancing, were identified as critical success factors in reducing risk in a multisectoral supply chain during the pandemic [24]. Similarly, in Brazil, in the coffee sector, the micro-foundations of social sustainability were explored, where health, safety, and hygiene were key capabilities for anticipating and managing resilience in the supply chain [23].
2.3. Social Sustainability Factors (FSSs) and Resilience in the Supply Chain (SCR) During the Post-Pandemic Period
During the post-pandemic period (fourth quarter of 2020 to fourth quarter of 2022), compliance with primary factors of social sustainability, such as actions against child labor and forced labor, and labor rights—including the eradication of practices such as excessive overtime, physical abuse, and threats—along with the implementation of workplace safety conditions that prevent violations of safety standards and promote hygiene, avoiding unhealthy work environments, were identified as key factors to optimize the selection of resilient suppliers in the garment manufacturing sector in India [30].
In Europe, in the context of Industry 5.0 proposed by the European Commission, it was highlighted how technical assistance, focused on a human approach, benefits labor rights and operational productivity, automating tedious tasks, providing real-time information to improve decision-making, and elevating employees’ competencies in interacting with digital systems [26].
Implementing resilience strategies and managing risks linked to social sustainability, such as labor informality, proved to be sensitive to budgetary constraints in sustainable supply chains during the post-COVID-19 era. This situation weakened the fulfillment of labor rights, affecting the workforce and exposing it to risks in terms of information exchange [1].
Supply chain resilience strategies also showed a significant impact on social sustainability attributes within the automotive manufacturing sector in India, with a particular emphasis on social responsibility towards the company’s external community. Social well-being, development, cohesion, ethical behavior, information disclosure, and community support were crucial. Likewise, concerning the labor rights and health of the company’s internal community, the importance of labor practices, occupational safety, health, and employee education and training [27] was highlighted.
2.4. Approaches Related to SSFs in SCR
The analysis of the reviewed research allowed us to find four approaches in studies that associated social sustainability factors (SSFs) and supply chain resilience (SCR) factors: (i) studies that analyzed SSFs as a cause of SCR [3,4], (ii) research that studied SSFs as an effect of SCR [27,28], (iii) as SSF optimization in a resilient (social) chain [29,30], and (iv) SSFs and SCR coexisting simultaneously without correlation with each other [1,20] (Table 1). Our systematic literature review found that pre-pandemic, during, and post-pandemic studies addressed different aspects of social sustainability associated with chain resilience. In the pre-pandemic period (third quarter of 2018 to fourth quarter of 2019), social aspects of the internal society of supplier companies were studied, such as fair remuneration, labor rights, work–life balance, health and safety, dialogue with representatives, motivation, stress management, training, diversity, and non-discrimination, as well as aspects related to external society, such as the dissemination of information and business ethics towards the consumer [6,13,29].
3. Theoretical and Empirical Support for the Hypotheses
In the analysis carried out so far, it can be seen that the framework of the COVID-19 crisis turned the global economic sector into an involuntary laboratory of learning, analysis, and reflection, where global supply chains identified vulnerabilities in their resilience but also in their social capacities to sustain themselves in the long term in the face of future disruptive changes [47]. Although the test was not desired or voluntary, the learning that can be had in the face of a crisis is. The transfer of prior knowledge [51,52,53] to current industry learning in supply chains [54,55] is critical for predicting valuable capabilities to prevent future disruptions. The post-pandemic crisis makes it urgent to capitalize on learning from the resources and capacities that enabled resilience at the height of the crisis in key Latin American countries, such as Mexico, considered one of the two emerging economies in the region [56]. Immediately after the pandemic, evidence from Handfield et al. [57] showed, from the perspective of a developed company in the US, how good social conditions in emerging supply chains reduced the level of risk in the supply of the focus company. From a strategic point of view, the perspective of Barney’s Resource-Based Theory [58,59] has helped to demonstrate that social sustainability aspects are strategic internal capabilities for companies [60]; therefore, forming socially sustainable chains brings real effects in terms of improving operational and social performance [48], as well as economic performance [61]. This is considered an opportune moment for analysis through knowledge transfer with data from three different moments of the global crisis, and thus determining the different predictive effects of social sustainability on supply chain resilience in Mexico before, during, and after the peak of the pandemic crisis.
3.1. Capability Theory and Resource-Based Vision
It is observed in the literature that, although the aspects of social sustainability are not unequivocal, there is consensus on specific aspects of social welfare. To face the ontological and epistemological challenges of social sustainability, this article establishes a position based on the philosophy of moderate realism for the capabilities approach [62,63], where it is possible to reconcile the subjective accidental contextuality and the objective essential universality of social aspects. This approach values the subjective aspects of well-being, but also argues that essential aspects of well-being are not limited in time for each person or context (e.g., health is a condition of human well-being not limited by context or time). It also recognizes that not all types of social assistance, altruism, and social responsibility can be considered a factor in long-term social empowerment if they are not accompanied by essential factors that allow the self-management of the sustained well-being of an individual or a community, such as education, gender equity, health, and fair wages [64]. Therefore, this paper considers social sustainability in the supply chain as the promotion of social empowerment by different companies that favor a reduction in their social footprint.
3.2. Rights, Occupational Health, and Resilience in the Supply Chain
The reviewed studies suggest that aspects related to labor rights and occupational health not only contribute to a fairer and safer work environment but also play a critical role in improving the resilience of supply chains, enabling companies to successfully face and overcome global disruptions [3,27].
Studies have shown that respect for labor rights and occupational health are key to ensuring greater resilience in supply chains. For example, in sectors such as the garment industry in Jordan, the implementation of policies that favor fair pay, work–life balance, and dialogue with workers’ representatives have been found to help reduce operational risks and improve the ability of companies to cope with crises [13]. This same pattern has been observed in other sectors and regions, such as aerospace, where factors such as employee motivation and training, and proper management of work-related stress are essential for resilience in lean-manufacturing-based industrial environments [6].
In addition, the COVID-19 pandemic highlighted the importance of labor rights and health in the workplace, as key elements in maintaining the resilience of supply chains. During the pandemic, practices focused on ensuring fair wages, maintaining low layoffs, and promoting health and safety through health training proved crucial for companies to maintain their operational capacity and adapt to global challenges [4,23].
In the context of India, health care, the implementation of social distancing measures, and the provision of healthcare in industrial sectors were determining factors in reducing risk and ensuring continuity of operations during the pandemic [24]. These practices mitigated the crisis’s immediate effects and strengthened the structural resilience of supply chains in the long term.
Finally, social commitment and solidarity were identified in Latin America as elements that improved resilience in food supply chains. In particular, the adoption of responsible labor practices, together with the strengthening of relationships with communities, allowed for greater adaptability in highly volatile environments [25]. Based on the above, the first hypothesis of this work is as follows:
Hi1. Corporate occupational health and rights attributes predict resilience in representative cases of the supply chain in Mexico.
3.3. Inclusion, Gender Equity, and Resilience in the Supply Chain
Inclusion and gender equity have proven to be key factors in strengthening the resilience of supply chains, especially in times of crisis. During the COVID-19 pandemic, supply chain studies across various sectors showed that gender equity and inclusion promoted a more cohesive work environment, improving companies’ ability to adapt to abrupt changes. In Brazil, for example, inclusive practices in supplier selection in the cosmetics supply chain helped recovery and preparedness for crises, strengthening resilience [4]. This highlights how social inclusion practices reduce inequalities within the production chain and allow for a greater capacity to respond to disruptions.
Inclusion and gender equity aspects such as diversity and non-discrimination in the workplace were also key in the aerospace sector [29]. In Latin America, representative studies in Mexico and Chile showed that social sustainability, including inclusion, had a significant predictive effect on supply chain resilience [3]. Gender inclusion and equity, where gender discrimination is avoided, were identified as a relevant factor in optimizing the selection of resilient suppliers in the garment manufacturing sector in India [30]. From the perspective of society outside the company, social inclusion was significant for promoting chain resilience in the context of the pandemic in the food sector in Mexico [25]. Based on the above, the second hypothesis of this work is given:
Hi2. The attributes of inclusion and gender equity predict resilience in representative cases of the supply chain in Mexico.
3.4. Social Responsibility and Resilience in the Supply Chain
Empirical and theoretical evidence supports the hypothesis that corporate social responsibility attributes predict resilience in the supply chain. In the context of the COVID-19 pandemic, it was evident how corporate social responsibility (CSR), manifested in practices such as employee well-being, social inclusion, and business ethics, contributed to strengthening the resilience of supply chains by reducing operational risk and improving adaptability. Studies in Latin America have shown that CSR, in aspects such as social justice and solidarity, was fundamental for the resilience of food supply chains during the pandemic, which is also applicable to other emerging Latin American contexts [3,4,25].
In addition, business resilience during and after the pandemic has been influenced by social responsibility policies in various sectors. In the manufacturing sector in India, it was observed that the inclusion of CSR criteria, such as respect for labor rights and the creation of safe work environments, improved the responsiveness and competitiveness of companies [27]. This evidence suggests that, where similar industrial development dynamics are shared in Mexico, CSR will also predict supply chain resilience by addressing essential social and labor factors.
On the other hand, implementing CSR strategies, such as information disclosure, ethical behavior, and engagement with external communities, has been proven to improve both resilience and the operational and social performance of companies [16]. This performance improvement has been observed in various industries, reinforcing the idea that companies in Mexico, by applying corporate social responsibility policies, can optimize their resilience in the face of disruptions. Finally, studies such as those carried out in the cosmetics sector in Brazil have shown that inclusive practices, derived from social responsibility, improved preparedness and recovery from crises such as the pandemic, confirming that CSR attributes are key predictors of resilience [4]. Therefore, it is reasonable to assume that representative supply chain cases in Mexico that incorporate robust corporate social responsibility practices will also exhibit greater resilience to disruptions. Based on the above, the third hypothesis of this work is formulated:
Hi3. The attributes of Corporate Social Responsibility predict resilience in representative cases of the supply chain in Mexico.
4. Materials and Methods
This work starts from the epistemological basis of Wacker [42], which states that different methodologies, rather than antagonistic, are complementary and necessary to understand different facets of the same study phenomenon. This study is based on two techniques: empirical statistical sampling, and mathematical analysis. As Wacker [42] stated, empirical statistical sampling techniques are of great importance, since they allow us to test the assumptions of theoretical relationships, to verify their validity in larger populations. On the other hand, mathematical analytical techniques allow us to explore the mathematical conditions underlying the relationships used in the theoretical construct. In this work, we use a hybrid combination of two robust statistical techniques focused on prediction: Structural Equation Modeling based on Partial Least Squares (PLS-SEM) and a Fuzzy Inference System (FIS) based on a Genetic Algorithm (GA). Such a hybrid has been little used, but has been shown to be valuable and compatible [3,49] in dealing with the complexity of non-parametric, fuzzy, and hard-to-delineate empirical data, as regularly found for the social aspects of sustainability.
4.1. Participants
An electronic survey was adapted as a form hosted on docs.google.com for data collection. Responses to this structured instrument were recorded on a seven-point Likert scale, where one represents “very low” and seven indicates “very high”. Following the methodology proposed by [65], given the “infinite” nature of the number of supply-chain-related managers, purposive sampling was applied to obtain relevant information from the sample group.
The technique of convenience sampling, also called judgment sampling, consists of the deliberate selection of participants based on their characteristics and knowledge about the phenomenon studied. It is a non-probabilistic method that does not require underlying theories or a specific sample size for its implementation. Its use is common in qualitative research focused on the analysis of perceptions, since it allows identifying and selecting cases with a high degree of relevant information, thus optimizing the available resources [66]. However, although intentional and convenience sampling can provide high internal validity, it is important to note that its results can only be generalized to the subpopulation from which the sample was drawn, and not to the population as a whole [67].
On the other hand, the Likert scale is widely used in the management of subjective knowledge in business systems, being applied with scales of 5, 7, or 9 points [68]. Its recurrent use in studies on sustainable supply chains reinforces its validity within this field of research [27,69,70,71]. To ensure the rigor of the measurements based on perception the PLS-SEM technique offers, it favors the reduction of bias and is supported by rigorous statistical procedures to evaluate the robustness of the measurement model, both the individual reliability of the indicators and the reliability and validity of the constructs [72]
Data were collected from a sampling frame comprising companies from various sectors in Mexico. A specific search was carried out using the advanced search engine of the network using keywords, in order to guarantee the profile of interest, using terms such as “Purchasing Manager”, “Supply Chain Manager”, “Supply Manager”, and “Mexico”. Once the managers were located and verified as experts in the field, they were sent a personalized message inviting them to complete the form. The result was a 23% response rate, translating into 431 valuable responses. The survey was administered at three time points, resulting in three independent samples corresponding to the years 2019 (pre-pandemic, n = 153), 2021 (during-pandemic, n = 159), and 2023 (post-pandemic, n = 119). For detailed information on the sample characteristics, see Table 2. On the other hand, purposive sampling ensured that respondents (supply chain managers) were relevant experts in the field. By focusing on individuals directly involved in supply chain decision-making, the sample was highly specialized and provided meaningful insights into the constructs of interest (social sustainability and resilience) [3].
Table 2.
Sample characteristics.
4.2. Sample Adequacy and Common Method Bias
The Structural Equation Modeling Partial Least Squares (PLS-SEM) technique has robust statistical power when using large and small samples. However, in both cases, it is necessary to consider the primary conditions for correct sampling. It is necessary to consider the nature of the population and determine the situations in which sample sizes are acceptable [73], e.g., homogeneity in sampling conditions. In the case of PLS-SEM, Hair et al. [72] recommended determining the required sample size from a power analysis that considers the model structure, anticipated significance level, and expected effect sizes [74]. In this regard, the present work is based on the sampling adequacy of the minimum R method based on a power table [75]. The documented power table uses a significance level of 0.05 and assumes a power of 0.80. This is based on three elements: (i) the maximum number of arrows pointing to a construct in the model, (ii) the significance level used; (iii) the minimum in the model.
In the present case, following the literature on the conditions for a reliable sample for the PLS-SEM technique, we started from the principle of homogeneous conditions for sampling: managers linked to a supply chain belonging to a company in Mexico. The latent variable with the most connections had three arrows in all cases. Therefore, under the criteria of the minimum R method, the sample required according to the aforementioned parameters was a minimum of 59 observations in each case, so it was concluded that we had a group of reliable samples.
To deal with data abnormality and common PLS-SEM method bias, in addition to the measurement quality criteria for item rescaling and discarding (reliability and construct validity, discriminant validity, and collinearity statistics), Hair et al. [72] suggested that bootstrap-based confidence intervals provide additional information on the stability of the coefficients of the estimates made. Bootstrapping is a non-parametric process to test the significance of results. It consists of drawing many samples, with replacements from the original sample. Each time a random observation is drawn from the population, it is returned to the sampling population. The recommended number of bootstrap samples is between 5000 and 10,000. In this work, the bootstrapping run that produced the confidence intervals that supported our t-statistics consisted of 10,000 subsamples, a bootstrap percentile confidence interval method, a one-tailed test, a significance of 0.05, and a fixed-seed random number generator.
In structural equation modeling using the partial least squares method (PLS-SEM), a practical approach for identifying common method bias is based on variance inflation factors (VIFs) generated through a full collinearity test. A VIF greater than 3.3 indicates that a model may be affected by common method bias. Therefore, if all FIVs in the internal model resulting from a complete collinearity test are equal to or less than 3.3, the model can be considered free of common method bias [76]. Analysis of the structural model was carried out using SmartPLS 4 [77], and it was v verified that there were no collinearity problems, with variance inflation factors () below 3.3, in compliance with the criterion of Hair et al. [72]. As Pedrycz [45] warns, the normal distribution of data is a challenge that must be kept in mind when making use of fuzzy sets. This work’s proposal overcame this challenge through previous use of the non-parametric PLS algorithm.
4.3. Measures
Social sustainability measures were drawn from validated approaches, constructs, and items relevant to supply chain resilience related to the COVID-19 pandemic. From the capabilities approach of our theoretical framework, aspects considered universal essentials and a necessary condition for fostering social empowerment were considered. Health was a crucial factor in the face of the health crisis [1,2,3,23,27]. Labor rights were a crucial aspect, due to the high risk of vulnerability to the economic crisis for companies, and the decrease in audits due to the pandemic [2,3,19]. Inclusion and gender equity were also fundamental aspects of social sustainability, with a high risk of vulnerability [4,25,29]. Finally, social responsibility is a factor of social sustainability that concerns the links of the supply chain with the external community [2,3,19,20]. The factorial grouping of constructs related to social sustainability in the supply chain was based on results from studies conducted in the emerging context of Latin America, specifically in Mexico [3,48]. Finally, the items were regrouped into three dimensions: labor rights and health, gender inclusion and equity, and social responsibility.
As a step within the PLS-SEM technique, we used the second-order variable approach, which did not allow us to focus on the path effects of the model, favoring parsimony and non-collinearity between constructs related to the social dimension of sustainability [78,79]. This work is based on the epistemic premise of Wacker [42], where simplification and parsimony are a virtue of theoretical models. Previous studies have used second-order variables as a resource to measure social sustainability and the standardized latent values obtained in the first-order model for the fuzzy analysis, and we also followed the literature to determine if the dimensions of social sustainability better explained the resilience of the supply chain as a whole. Studies have used second-order constructs with dimensions of social sustainability, such as the work of [80], who, with a hybrid SEM-Fuzzy technique, used an evaluation to improve the implementation of construction contract administration with a sustainability focus in Qatar. On the other hand, U.S. companies [81], using a PLS-SEM technique, examined social sustainability in business organizations by unifying dimensions such as autonomous motivation, commitment, and job satisfaction. In Latin America, the authors of Ref. [82], using PLS-SEM modeling, analyzed the drivers of sustainability in a representative case of the dairy sector in Brazil, unifying second-order construct dimensions of sustainability such as quality of life, well-being, mental health, housing conditions, and socialization. Our research follows the studies of [3], where measures of social sustainability in higher-order constructs were validated in Mexico, Colombia, and Chile using a PLS-SEM technique and a hybrid fuzzy genetic-PLS-SEM technique. In these studies, the authors validated constructs by taking into account the dimensions considered here: labor rights and health, inclusion and gender equity, and social responsibility.
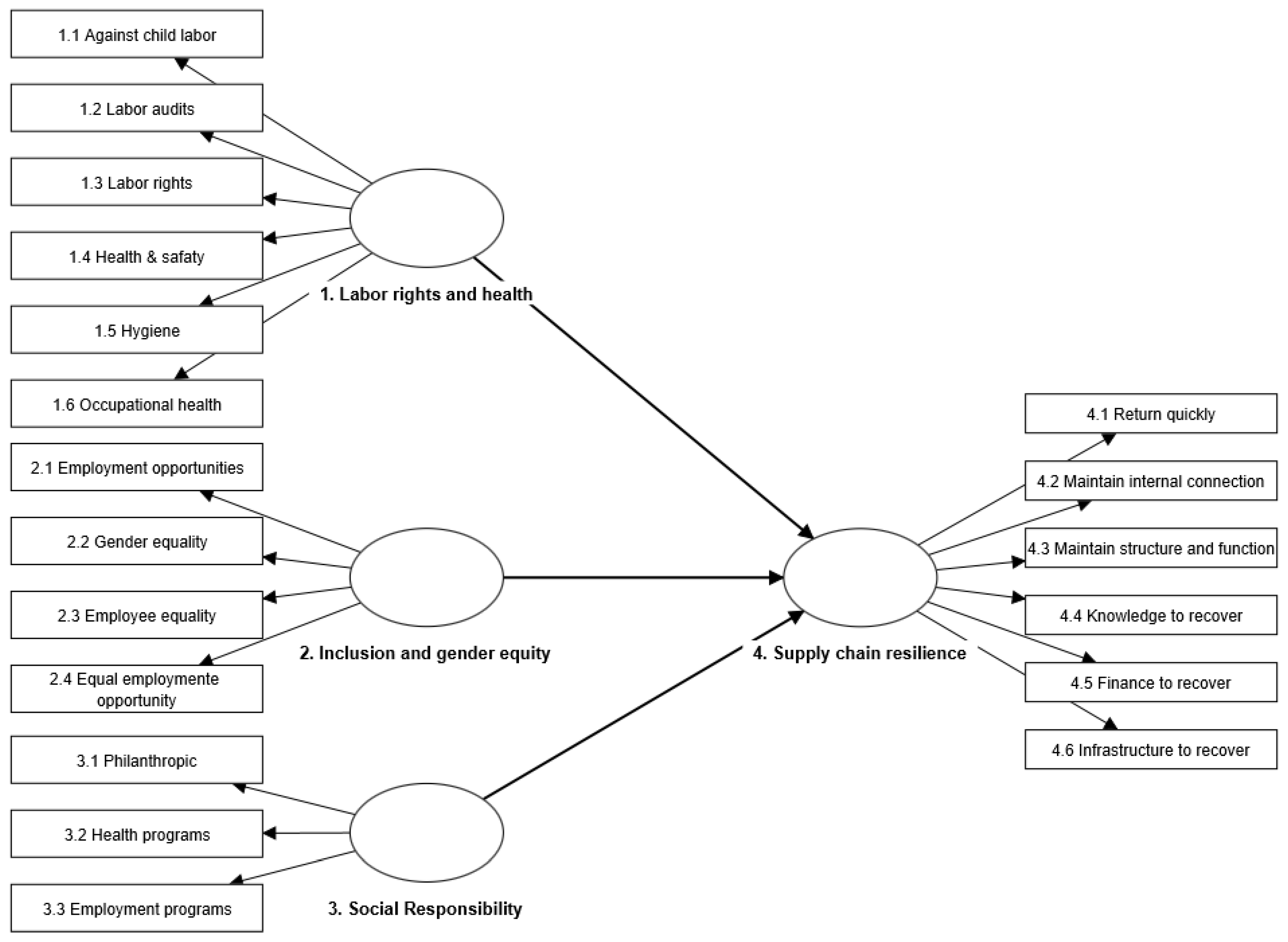
For the supply chain resilience construct, measures validated in the emerging Indian context were used [83]. This construct and measures were also validated in the emerging context of Mexico [3]. At this point, the surveys were distributed to a group of eight experts: two academics, to provide methodological perspectives, and two supply chain professionals, to evaluate the relevance of the items. These experts suggested minor modifications to improve the questionnaire items, which were subsequently implemented. After making editorial corrections and improving the terms’ clarity, an assessment of the validity and readability of the items was carried out, following the methodology proposed by [84]. In addition to the general information questions, we formed an instrument (Appendix A) with 19 items and 4 constructs (Figure 1).
Figure 1.
Measures and constructs used in the study.
4.4. Research Design and Statistical Analysis
In the methodology of this work, seven stages were carried out: (i) A database of independent samples obtained through a survey applied to supply chain managers in Mexico at three points in time: 2019 (n = 153), 2021 (n = 159), and 2023 (n = 119) was processed. (ii) According to the literature, the data collected were unified and validated, transforming them into second-order constructs by applying a Structural Equation Modeling by Partial Least Squares (PLS-SEM) method using SmartPLS 4.1.1.1 software [77]. (iii) The structural model was assessed for the size and non-parametric significance of the effects of social sustainability aspects on supply chain resilience. (iv) The latent values of the variables were categorized in three different databases, corresponding to the years 2019 (pre-pandemic), 2021 (during pandemic), and 2023 (post-pandemic). Integers were used to represent nominal values. (v) A Genetic Algorithm (GA) was used to define the fuzzy rules of the Fuzzy Inference System (FIS), eliminating the need for expert knowledge. The 2019 (pre-pandemic) and 2021 (during the pandemic) database was used complete as training data. (vi) From the training learning with the 2019 and 2021 the best fuzzy rules, knowledge was transferred to the GA generating the post-pandemic (2023) rules to evaluate the FIS using evolutionary fuzzy knowledge transfer. To evaluate the FIS of the evolutionary fuzzy knowledge transfer between pre-, during-, and post-pandemic COVID-19 and its effect on the relationship of social sustainability and supply chain resilience, machine intelligence three trainings are perform (i) A first representative cases of pre-pandemic Mexico for rule generation. (ii) A second training was performed with the data during the pandemic for rule adjustment. (iii) As a third step, a final learning training was executed for the post-pandemic year database using a ratio of 60/40 for training and testing data. Each period provided a snapshot of the system at a particular point in time, and the three-year span was ideal for analyzing the persistence and changes in the impact of social sustainability on resilience across the different stages of the pandemic. Figure 2 shows the specific phases for transferring ‘"old” knowledge to predict “new” knowledge.
Figure 2.
Knowledge transfer process through the genetic algorithm.
4.5. The Fuzzy Inference System
In this work, we implemented a Mamdani fuzzy inference system, as in [3,85], to predict resilience with our available database. According to [86], when triangular membership functions overlap in a sum of their height’s intersection by (half of the possible membership), they have some relevant properties: (i) inputs categorized with a complete membership (100% membership) exhibit a complete membership exclusion (0% membership) from the other categories. (ii) When their probability density function is uniform, activations have a balanced entropy. (iii) Triangular membership functions are error-free transformations in the defuzzification process. Therefore, we used three linguistic granularity levels, low, mid, and high, with overlapping triangular shapes in their intersection of sum of heights in a . The fuzzy sets were the ones used in [3], using the following equation to compute the triangular membership function:
where are the initial, central, and final point of the triangular shapes, for the low (, ), mid (), and high (, ) fuzzy sets. The memberships of the fuzzy input sets use the inference rules to “slice” their fuzzy output using defined operators. This work used the min operator for AND rules, as in the following equation:
a is the membership of the first input, and b is the membership of the second input. The value from the above equation (when not equal to 1.0) reduces the area of the fuzzy output, using the minimum membership input as the maximum high (membership) of the fuzzy output. To produce a crisp output from a computed fuzzy output, a widely used method to compute the value of a fuzzy set is the centroid method, as stated in [87]. The centroid method in the continuous case is defined as
The above can be defined in the discrete case as
In other words, the individual areas are multiplied by their central points, then summed, and later divided by the total area of the fuzzy output. The above is the fuzzy inference process, followed by our implemented Mamdani fuzzy system. However, this process does not define how to set the knowledge base, i.e., the linguistic rules. The total number of AND linguistic rules is the number of combinations with repetition of possible granularity levels in the inputs, equal to , where k is the number of inputs. After analyzing the relevant characteristics, we took four inputs for implementing an FIS: (i) Labor rights and health, (ii) Inclusion and gender equity, and (iii) Social responsibility. Thus, n is the number of granularity levels (three). The above calculation provided 27 AND rules to be tuned by expert knowledge and, as a dependent value (output), the supply chain resilience. Although the inference system seems to have few rules to determine, this is challenging for human experts in practice. For 27 rules and three granularity levels, the combination of possible ways to determine the rule outputs equaled , giving a total of 7,625,597,484,987 different configurations of outputs, and evaluating them looking for the best accuracy would be unfeasible for humans. In this work, we addressed a learning problem. Mathematically, it has been shown that the learning problem belongs to the NP-HArd class, the most challenging class of problems to be solved, for which there are no computational algorithms that can solve them in polynomial time in an optimal way. Therefore, studying the problem with approximate methods such as genetic algorithms was justified, see the following manuscript by Camastra et al. [88]. A genetic algorithm was more suitable for exploring the vast search space of outputs in the knowledge base. The idea was to discover a knowledge base that minimized errors between the FIS’s crisp output and the training example’s numerical values, to be within the domain and range of the triangular membership functions. Candidate solutions, also known as individuals in Genetic Algorithms, represented the 27 rules for the output configurations.
Equation (5) represents an individual from our Genetic Algorithm, where the first discrete number represents the granularity level of the first rule output, one for low, two for mid, and three for high. The second discrete number represents the granularity level of the second rule output, and so on. Individuals evolve using the evolutionary operators of crossover (recombination) and mutation (perturbation). The crossover operator recombines the genetic material of two individuals; in our work, we used the one-point crossover, which divides the individuals into two segments by selecting a stochastic point, producing two new individuals, known as their offspring. The idea of recombining solutions comes from the intelligent optimization field, where optimal solutions are closer to the best quality solutions found during the search. The fitness of the individuals is the quality criteria, which, in our particular case, was the FIS error produced by the individuals. In addition, in the intelligent optimization field, stagnation in the search can occur when genetic diversity is lost (i.e., all the genes in the individuals are equal or very similar), producing the same outputs. To avoid diversity loss, the implemented mutation operator changed a small proportion (5%) of the variables in the offspring in a stochastic manner to one of the feasible granularity levels (1, 2, or 3). Figure 3 presents the general Genetic Algorithm framework used in our work.
Figure 3.
Genetic algorithm framework.
In detail, our genetic algorithm used a binary tournament for parent selection, single-point crossover for recombination, boundary mutation, survival of the fitness individuals for environmental selection, a population size of 100, and 50 generations (iterations of the main loop).
4.6. Experimental Setup
This section describes the experimental setup and how the data were validated. The pre-pandemic and in-pandemic datasets were used in full as training examples for two different FIS, one pre-pandemic and one in-pandemic. The FIS with the lesser error was selected from 30 independent runs of the Genetic Algorithm (GA). The knowledge from the best pre-pandemic and in-pandemic training was used to seed a genetic algorithm [89], so it subsequently produced better knowledge for the post-pandemic predictions. The post-pandemic dataset was split into training and validation sets with respective percentages of 60% and 40%. The experimental results were assessed using a GA, without seeding it with previous knowledge, and using a GA seeded with the knowledge discovered from pre-pandemic and in-pandemic data. The global percentage error of an FIS can be computed as
where are the real outputs, and are the FIS outputs produced for n samples. In the same manner, the accuracy percentage of the FIS can be computed as follows
5. Results
To achieve this study’s purpose, the PLS-SEM technique was used in the first instance, which is considered a second-generation statistic, with robust tests to evaluate measures in little-explored contexts. PLS-SEM is helpful for theoretical tests in social sciences focused on prediction in a robust manner, where the conditions of structural complexity, small samples, and abnormality in the sample distribution are shared and where it is necessary to generate latent variable scores for subsequent analysis. This is in addition to offering a high statistical power within the samples in social sciences; i.e., PLS-SEM is more likely to identify significant relationships when they are present in the population [72,90,91]. A second-order construct is used for the social sustainability variable within the PLS-SEM statistical technique. As stated by Sarstedt et al. [78], multidimensional or second-order constructs give us advantages such as a more parsimonious PLS monogram, and help to improve the balance between bandwidth and fidelity, making better predictions of variables; likewise, they are a means to reduce collinearity between indicators (recurrent case among reflective or type A constructs). The nature of second-order constructs is to present a general concept manifested through its dimensions, where each construct is manifested through its dimensions. This is useful when one is only interested in the common variance shared by each dimension [79]. Among the approaches recommended for the treatment of second-order variables is the two-step integrated approach recommended by [92]: Stage 1—the latent scores of all the constructs of the model are validated and obtained, and added as new variables from the new database. Stage 2—-the construct scores are used as indicators of the higher-order construct measurement model. Based on the PLS-SEM technique, the validity of the first-order measurement model was evaluated to address the first phase of our hybrid technique, which required the fulfillment of five fundamental criteria [72]: (i) the reliability of the indicators; (ii) the internal consistency of the construct; (iii) the reliability of the construct; (iv) the convergent validity of the construct; and (v) the discriminant validity between constructs. Figure 3 shows the results of the evaluation values for the first-order measurement model.
5.1. Validation of the Measurement Model and Structural Model: PLS-SEM
In the results of Figure 3, it can be seen that the indicators of the four constructs were reliable, with external loads above the required thresholds of ≥ 0.400. Likewise, the reliability of internal consistency and convergent validity in the constructs required a rhoA ≥ 0.708, an RC ≥ 0.700, and an AVE ≥ 0.500. On the other hand, discriminant validity was assessed utilizing the heterotrait–monotrait test (), which confirmed that the constructs were different from each other. As can be seen, the threshold value of ≤0.800, suggested by Henseler et al.’s methodology [93], was not met. However, it was within the limits suggested by Hair et al. [72]. Within the quality parameters, it should be noted that, although the beta values complied with the relevant minimum effect values ≥ 0.100, the values of f2 were shallow in the cases of variables 2 and 3. Given the nature of the type A (reflective) first-order constructs used in this research to measure social sustainability, where aspects of human well-being are often linked, the alternative of using second-order constructs decreased the risk of collinearity within the model.
Figure 3 shows the results of the evaluation of the second-order measurement model, where the external loadings () were calculated and the thresholds of ≥ 0.400 were met, guaranteeing the items’ individual reliability. To evaluate the internal consistency of each construct, the composite reliability indicator was applied, achieving values above ≥ 0.700, as required. The Dijkstra-Henseler indicator () was used to assess the construct reliability, and values exceeding the minimum thresholds were obtained, with ≥ 0.708. To assess the convergent validity, the Average Variance Extracted () was used, where values were also found to exceed the required minimum threshold of 0.500 [72,90,91]. On the other hand, the discriminant validity test, the heterotrait–monotrait test (), allowed us to assess the discriminant validity, which ensured that the constructs of the model were distinct from each other. As can be seen, the threshold value of ≤0.800 was met, following the methodology of Henseler et al. [93,94]. After ensuring that a reliable measurement model was available, we evaluated the structural model in four steps: (i) assess collinearity; (ii) assess the significance and relevance of the relationships; (iii) assess the level of ; and (iv) assess the effect size .
Figure 4 also shows that the model run in SmartPLS 4 [77] passed the collinearity test with VIF values of 1.000, according to the established criterion of VIF < 3.300 and not <0.200. In step two, we assessed the significance and quality of the path coefficients (), which allowed us to estimate the relevance of the relationships of the structural model. The path () had standardized values between −1 and +1, where values closer to 1 represented strong positive relationships. On the other hand, the assessment of turned out to be relevant, since the statistical epistemology of PLS-SEM, unlike other structural techniques, was focused on exploring the explained variance. The values of the explained variance indicator allowed us to determine the model’s predictive power concerning the exogenous variables. According to Falk and Miller [95], a relevant is a value > 0.100. The higher the value, the greater the predictive power of the model. In general, in the social sciences, values of 0.750 (important), 0.500 (moderate), and 0.250 (weak) have been used as relevance criteria for [96]. For its part, the value allows assessing the contribution of the independent variable to the value of the dependent variable, where 0.02 is considered a small effect, 0.15 moderate, and 0.35 large [72,90,91].
Figure 4.
Graphical output of the evaluation of the first-order measurement model.
Figure 4 shows the significance and relevance of the relationships of the path coefficient phat () and the level of variance explained (). Table 3 shows the significant assessment of the relationship between Social Sustainability (SS) and Supply Chain Resilience (SCR) by pandemic period. As can be seen, the predictive power of the phat effect (), as well as that of , was significantly improved. Likewise, the second-order model improved the boundary conditions in discriminant validity and collinearity values. It is implied, therefore, as the literature on second-order modeling and the empirical evidence suggests, that the dimensions of social sustainability were better explained. As seen in Table 3, low p values and t-statistics indicated that the parameters significantly differed from zero in all cases. The narrowness of the confidence intervals suggests high to moderate precision in the parameter estimates. Overall, these results support the robustness and reliability of the estimates in the PLS-SEM model.
Table 3.
Significance testing of the SS vs. CSR relationship by pandemic period.
As can be seen for the full group (2019, 2021, 2023), where the pre-, in-, and post-pandemic samples were used as a whole, the second-order variable of social sustainability had a direct, positive, and significant effect of moderate size and a significant effect on the supply chain resilience construct ( = 0.670, = 0.449, = 0.816, p = 0.000) (Figure 5). The comparative analysis of the significance assessment of the relationship of variables by pandemic period can be better appreciated in Figure 6. The comparison that distinguishes pandemic period and the effect of social sustainability on supply chain resilience graphically shows the consistent behavior in the prediction carried out with the data. The assessment of the model distinguished by group indicates a direct, positive, and significant effect of moderate size and a significant effect on the supply chain resilience construct.
Figure 5.
Graphical output of the evaluation of the second-order measurement model.
Figure 6.
Effect values , , and by pandemic time (2019, 2021, 2023).
5.2. Fuzzy Rules for Knowledge Transfer
The best fuzzy rules discovered with and without knowledge transfer are listed in Table 4.
Table 4.
The 27 rules of the fuzzy knowledge bases.
Finally, with the fuzzy knowledge in Table 4, we calculated a classification accuracy of 81.9% for the FIS without knowledge transfer and an accuracy of 82.4% for the FIS with knowledge transfer.
6. Discussion
This research analyzed the evolutionary fuzzy knowledge transfer between pre-, during-, and post-pandemic COVID-19 and its effect on social sustainability and supply chain resilience in representative cases in Mexico. The work had two major methodological phases to meet this objective, with data collected from supply chain managers in 2019, 2021, and 2023. Firstly, a PLS-SEM structural validation and evaluation was carried out to determine the pre-, during-, and post-pandemic predictive powers from a non-parametric perspective and obtain standardized latent values for the fuzzy mathematical analytical test. In a second step, based on a Fuzzy Inference System (FIS) and Genetic Algorithm (GA) analysis, the predictive power was evaluated, focusing on the generation of evolutionary fuzzy knowledge transfer between pre-, during-, and post-pandemic data of social sustainability on supply chain resilience. The experimental results showed an improvement of about half a percentage point in the accuracy of the FIS using knowledge transfer.
The non-parametric structural PLS-SEM comparative evaluation of our measurement model yielded two valid and reliable constructs in the Mexican context: social sustainability as a higher-order predictor variable, and supply chain resilience as a first-order explained variable. The second-order independent variable, related to social sustainability, grouped the indicators of labor rights and health, inclusion and gender equity, and social responsibility. This explanatory construct obtained an intra-sample predictive potential of almost 45% for the independent variable of supply chain resilience, whose indicators were related to the reactive capacity of Mexican supplier companies in the face of disruption to return quickly, maintain internal connections, and maintain functional structure, as well as their knowledge to recover, finances to recover, and infrastructure. The validity and predictive potential of social sustainability on chain resilience, based on the established indicators, was consistent with previous work based on structural statistical, empirical modeling [3,13,19].
In turn, the structural model evaluation output data that considered the three databases together (2019, 2021, and 2023) confirmed the statistical significance of the predictor effect of social sustainability on supply chain resilience, with 44.9%. In the results of the evaluation of the structural model by subgroups, it was obtained that the pre-pandemic data (2019) explained a positive, significant, and direct relation of the social aspects of sustainability on resilience in the cases of suppliers in Mexico in 52.4%, with values = 0.724 and a significance of p = 0.000. These results are consistent with the study by Alghababsheh et al. [13] carried out in a pre-pandemic context where, based on structural modeling, they proved that internal social performance (fair remuneration, work–life balance, health and safety, and listening with union representatives) were significant factors for the decrease in operational risk in supplier companies in the apparel sector in Jordan.
The confirmation of the predictive effect of social sustainability on resilience during the three periods analyzed suggests that adopting sustainable practices strengthened the companies’ capacities to face global disruptions. The results of this study are consistent with previous research arguing that supply chains that adopt sustainability principles improve their efficiency and show greater resilience to global shocks [4,47]. The positive and significant effects in the pre-pandemic period analysis reinforce the hypothesis that commitments to labor rights and inclusion were already strengthening before the health crisis, providing a solid foundation for future resilience.
Regarding the results of the evaluation of the structural model of the data subgroup during the pandemic (2021), the evaluation explained a significant, direct, and positive relation between the social aspects of sustainability and the resilience of the supplier cases in Mexico for 31.2%, with values = 0.563 and a significance of p = 0.000. The results align with those found in the statistical structural study of Reyna-Castillo et al. [3], who, in the context of the pandemic, demonstrated the predictive power of labor rights, health and safety, social responsibility, and inclusion for supply chain resilience performance in cases from Mexico and Chile. In addition, they align with the qualitative empirical approaches of the research carried out during the pandemic by Silva and Ruel [4] in Brazil and Michel-Villarreal [25], where aspects of external social sustainability, such as inclusion of disadvantaged suppliers, solidarity, social justice, trust, and shared responsibility, were found to be relevant as a cause of chain resilience.
During the pandemic, the study identified a slight decrease in the impact of social sustainability on chain resilience, reflecting the operational pressures companies faced to balance employee social protection and continuity of operations. However, it is essential to highlight that, despite this decline, social sustainability attributes remained significant in predicting resilience. This aligns with the literature, highlighting the importance of ensuring safe and fair working conditions during global crises to maintain the functionality of supply chains [3].
Regarding the results of the evaluation of the structural model of the post-pandemic data subgroup (2023), the evaluation explained a significant, direct, and positive predictive power of the social aspects of sustainability on resilience in the cases of suppliers in Mexico for 48%, with values = 0.693 and a significance of p = 0.000. The findings are consistent with the results of the post-pandemic research of Ghobakhloo et al. [26], who, with a structural interpretative approach, showed that the objectives of Industry 5.0 favor human centricity, and this, in turn, affects the adaptability of the supply chain. Likewise, the results found by Baz, Ruel, and Jebli [19] showed that good labor practices (safety and health, working conditions, human rights) towards employees and the community (community involvement, diversity, customer interests) significantly and positively influenced the resilience of the supply chain in France during and post-pandemic.
As evidenced in the post-pandemic stage, the results show a recovery in the impact of social sustainability, indicating that companies that invested in socially sustainable practices during the crisis were able to capitalize on those investments in their recovery process. This reinforces the importance of social sustainability as a strategic factor to mitigate disruptions and accelerate post-crisis recovery. The works of Silva et al. (2023) and Ghobakhloo et al. [23] and [26] provided additional support, suggesting that the adoption of sustainable practices in supply chain management has been vital to maintaining operational stability in the context of the global economic recovery.
From the fuzzy evolutionary perspective, we faced a relevant challenge during our experimental phase. In our first experiments, we dealt with a relevant over-fitting problem. Over-fitting [97] is a well-known issue in machine learning; it occurs when a model learns the exact patterns in the training phase, but can not generalize to unknown data. Over-fitting occurred when using the same experimental settings as in Reyna-Castillo et al. [3]; as an empirical discovery, we observed that training with a lower number of generations in the Genetic Algorithm (50 contrary to the 250 in Reyna-Castillo et al. [3]) best generalized the knowledge before using the transfer knowledge in the post-pandemic phase. The above is explained by the FIS being less adjusted to the data in previous periods, learning the generalities and not the exact particularities of the datasets. A second empirical discovery was to use the mean square error [98,99] (MSE) as an error fitness function to train the genetic algorithms, because we achieved less over-fitting with this, as in the following equation:
where n is the number of samples, and , are the desired and FIS-produced outputs, respectively. The above is explained by, contrary to the error function in Reyna-Castillo et al. [3]), the MSE error was harder to minimize, producing better generalities. Once we had dealt with the over-fitting problem, the computed results showed that knowledge transfer was able to improve the final accuracy of the FIS by about half a percentage point. The slight improvement could be explained by the fact that the FIS with knowledge transfer had even greater generalization capabilities, contrary to the FIS only being trained with the training examples of the post-pandemic period. The improvement of a half percent error in the FIS validated that transfer knowledge has benefits. Moreover, minimizing the error in the FIS was more challenging when the error was near the global optimal unknown error.
In summary, this study has offered a robust perspective on the evolutionary transfer of fuzzy knowledge between the pre-, during-, and post-pandemic stages of COVID-19 and its impact on social sustainability and supply chain resilience in representative cases of Mexico. The findings obtained allow us to affirm that social sustainability attributes are significant predictors of supply chain resilience, validating the relevance of labor rights, occupational health and safety, inclusion, and social responsibility as critical factors in the risk management and recovery of supply chains. This work contributes to the literature by providing a solid foundation for future research on the interaction between social sustainability and resilience in emerging contexts. As global disruptions impact supply chains, it is crucial to explore how social attributes can be effectively integrated into resilience strategies, to ensure long-term operational viability and social well-being.
7. Theoretical Implications
Both Sen [63] Capability Theory and Barney’s Resource-Based Theory [58,59] were a fundamental part of the hypothetical support of this work. On the one hand, the theory of capabilities allows conceptual support for the relevance and selection of variables related to sustained social development, where the perspective of social empowerment implies a predictive causal relationship of independent variables related to social development. Therefore, this work considered social sustainability in the supply chain as the promotion of social empowerment by the different companies that favored a reduction in their social footprint. On the other hand, the Resource Theory also implies a predictive causal relationship of different kinds of aspects that influence business performance; in this case, we refer to the social aspects that predict performance in the supply chain resilience.
In this sense, the hybrid PLS-SEM and fuzzy AG technique based on knowledge transfer, given its essentially causal–predictive nature, was relevant to this research’s objective and theoretical contrast. This approach is particularly relevant for research that seeks to understand intrinsically diffuse and non-parametric social phenomena, such as social sustainability, demonstrating that these methods are capable of capturing the evolutionary nature of knowledge in disruptive periods such as the COVID-19 pandemic [3,49]. The results confirmed the validity of these methods to model complex relationships between social constructs and their impact on supply chain resilience, providing a methodological framework that can be replicated in future studies in different contexts and sectors [44].
Within the sample framework analyzed, the findings support the growing evidence suggesting that social sustainability is a complementary dimension to economic and environmental sustainability, and a critical component for resilience in times of crisis. The ability of companies to maintain labor rights, ensure occupational health and safety, and promote inclusion and gender equity not only improves employee well-being but also reinforces the operational stability and resilience of the supply chain as a whole [2,27,30].
8. Managerial Implications
This study provides empirical evidence of the importance of social sustainability as a strategic pillar in supply chain resilience, highlighting its role in operational decision-making and supplier selection. Companies that prioritize job security, gender equity, and inclusion strengthen their corporate reputation and develop key internal capabilities to respond to future crises [13,23]. The pandemic showed that organizations that implemented health and wellness protocols managed to maintain their operational continuity more effectively [24,25], suggesting that social sustainability is an ethical obligation and a competitive advantage for risk management.
The results extracted from the PLS-SEM and the fuzzy evolutionary approach allowed the formulation of rules applicable to various crisis scenarios. Implementing human capital protection policies in health emergencies has improved organizational responses [16,27]. Corporate social responsibility (CSR) in economic crises translates into better job stability, as observed in vulnerable sectors in Mexico [14]. Likewise, companies that strengthen their relationship with socially responsible suppliers in extreme weather events present a more agile recovery [30]. In digital transformation processes, social sustainability facilitates the adaptation of human talent to new technologies [26].
While this study focused on Mexico, its methodology and findings can be extrapolated to other emerging economies and industry sectors with similar supply chain management dynamics. The combination of PLS-SEM with fuzzy inference models offers a framework that can be replicated in different crisis contexts, providing predictive tools for strategic decision-making in environments of high uncertainty. Consequently, companies must integrate social sustainability into their operational planning, as a determining factor to strengthen their capacity to respond to future disruptions.
9. Limitations
This work is aware of some limitations in the research, which are considered a call for future lines of inquiry. One limitation is that this work’s sampling was multi-sector, multi-commercial coverage, and multi-level. This research did not analyze the differentiated multi-group effects that may have existed by sector, coverage, and level in the supply chain. Although this work presents an approach to a region that has been little explored in Latin America, this research also recognizes limits in terms of the impartiality that could exist in terms of the region, since it is the same as that of the authors, as well as in terms of the scope of the sample. This could created a non-self-perceived bias by being judge and jury in the study for the unit of analysis, as well as implying the need to continue replicating the study within the region to continue contrasting the predictive capacity between constructs. A further limitation is the selection of reflective indicators to measure social sustainability. Although the literature considers the indicators and dimensions essential in social sustainability, they are necessary but not determinant to explain the constructs. It is necessary to further explore the social aspects that impact supply chain’s resilience, especially in the Latin region. Finally, we perceived a methodological and contextual limitation, in that the research attempted to explore a new technical hybridization of a non-parametric resource and a mathematical technique within an atypical crisis context that is very difficult to replicate, such as the COVID-19 pandemic. Given the nature of the sample, it is impossible to generalize the results beyond the limits of the sampling frame. The above limits us contextually and does not provide a data treatment of an aspect of reality, nor a parametric aspect. The use of parametric and fuzzy hybridization is left to other lines of research.
Author Contributions
Conceptualization, A.S. and M.R.-C.; methodology, M.R.-C. and A.S.; software, A.S. and M.R.-C.; validation, A.S. and M.R.-C.; formal analysis, A.S. and M.R.-C.; investigation, M.R.-C. and A.S.; resources, M.R.-C., J.I.A.-P., F.B. and A.X.B.-d.-Á.; data curation, F.M.G.-R. and M.R.-C.; writing—original draft preparation, J.I.A.-P., M.R.-C. and A.S.; writing—review and editing, F.B., M.R.-C., A.S. and F.M.G.-R.; supervision, A.S.; project administration, J.I.A.-P., F.B. and A.X.B.-d.-Á.; funding acquisition, J.I.A.-P., F.B. and M.R.-C. All authors have read and agreed to the published version of the manuscript.
Funding
Funding was gratefully acknowledged from Secretaría de Ciencia, Humanidades, Tecnología e Innovación (Secihti) under the Postdoctoral Fellowships for Mexico (2021-1) program with application number 2264959.
Institutional Review Board Statement
Not applicable.
Informed Consent Statement
This study was not experimental, and the participating subjects freely consented to participate in the survey.
Data Availability Statement
The data presented in this study are available upon request to the corresponding author because the managers interviewed agreed to respond under the confidentiality of the information.
Conflicts of Interest
The authors declare no conflicts of interest.
Appendix A
Table A1.
Survey dimensions and items.
Table A1.
Survey dimensions and items.
| 1. Labor rights and health. [3,48] |
|---|
| 1.1. Our suppliers maintained a strict policy prohibiting forced child labor. |
| 1.2. Our suppliers receive regular labor audits from customers |
| 1.3. Our suppliers have a strict watch on violations of labor rights. |
| 1.4. Our suppliers have a strict workplace health and safety policy. |
| 1.5. Our suppliers ensure occupational health and hygiene. |
| 1.6. Our suppliers receive guidance for implementing occupational health and safety measures. |
| 2. Inclusion and gender equity. [3,48] |
| 2.1. Our suppliers generated employment for locals, women, people with disabilities, marginalized and minorities in their external society |
| 2.2. Our suppliers have gender equality and non-discrimination policies. |
| 2.3. Our suppliers give each employee equal opportunity for growth based on merit. |
| 2.4. Our suppliers do not deny employees any rights or privileges because of their age, sex, race, community, religion, or nationality. |
| 3. Social Responsibility. [3,48] |
| 3.1. Our suppliers engage in philanthropic/selfless aid. |
| 3.2. Our suppliers conducted health camps and awareness programs. |
| 3.3. Our suppliers carried out skills development programs for unemployed young people. |
| 4. Supply chain resilience. [3,83] |
| 4.1. Our CS can quickly return to its original state after being discontinued. |
| 4.2. Our CS can maintain a desired level of connection between its members during the outage. |
| 4.3. Our CS can maintain a desired level of control over structure and function during disruption. |
| 4.4. Our CS had the necessary knowledge to recover from interruptions and unexpected events. |
| 4.5. Our SC has the financial capacity to deal with the economic consequences of the disturbance. |
| 4.6. Our CS has the infrastructure capable of responding quickly to disturbances. |
References
- Liu, J.; Xi, Y.; Wang, J. Resilience strategies for sustainable supply chains under budget constraints in the post COVID-19 era. Front. Eng. Manag. 2023, 10, 143–157. [Google Scholar] [CrossRef]
- Rai, S.S.; Rai, S.; Singh, N.K. Organizational resilience and social-economic sustainability: COVID-19 perspective. Environ. Dev. Sustain. 2021, 23, 12006–12023. [Google Scholar] [CrossRef] [PubMed]
- Reyna-Castillo, M.; Santiago, A.; Martínez, S.I.; Rocha, J.A.C. Social Sustainability and Resilience in Supply Chains of Latin America on COVID-19 Times: Classification Using Evolutionary Fuzzy Knowledge. Mathematics 2022, 10, 2371. [Google Scholar] [CrossRef]
- Silva, M.E.; Ruel, S. Inclusive purchasing and supply chain resilience capabilities: Lessons for social sustainability. J. Purch. Supply Manag. 2022, 28, 100767. [Google Scholar] [CrossRef]
- Choi, T.M. Risk analysis in logistics systems: A research agenda during and after the COVID-19 pandemic. Transp. Res. Part E Logist. Transp. Rev. 2021, 145, 102190. [Google Scholar] [CrossRef]
- López, C.; Ruiz-Benítez, R. Multilayer analysis of supply chain strategies impact on sustainability. J. Purch. Supply Manag. 2020, 26, 100535. [Google Scholar] [CrossRef]
- Yılmaz, Ö.F.; Yeni, F.B.; Yılmaz, B.G.; Özçelik, G. An optimization-based methodology equipped with lean tools to strengthen medical supply chain resilience during a pandemic: A case study from Turkey. Transp. Res. Part E Logist. Transp. Rev. 2023, 173, 103089. [Google Scholar] [CrossRef]
- Chowdhury, P.; Paul, S.K.; Kaisar, S.; Moktadir, M.A. COVID-19 pandemic related supply chain studies: A systematic review. Transp. Res. Part E Logist. Transp. Rev. 2021, 148, 102271. [Google Scholar] [CrossRef]
- Ranjbari, M.; Esfandabadi, Z.S.; Zanetti, M.C.; Scagnelli, S.D.; Siebers, P.O.; Aghbashlo, M.; Peng, W.; Quatraro, F.; Tabatabaei, M. Three pillars of sustainability in the wake of COVID-19: A systematic review and future research agenda for sustainable development. J. Clean. Prod. 2021, 297, 126660. [Google Scholar] [CrossRef]
- Hutchins, M.; Sutherland, J. An exploration of measures of social sustainability and their application to supply chain decisions. J. Clean. Prod. 2008, 16, 1688–1698. [Google Scholar] [CrossRef]
- Trautrims, A.; Schleper, M.C.; Cakir, M.S.; Gold, S. Survival at the expense of the weakest? Managing modern slavery risks in supply chains during COVID-19. J. Risk Res. 2020, 23, 1067–1072. [Google Scholar] [CrossRef]
- Morais, D.O.; Silvestre, B.S. Advancing social sustainability in supply chain management: Lessons from multiple case studies in an emerging economy. J. Clean. Prod. 2018, 199, 222–235. [Google Scholar] [CrossRef]
- Alghababsheh, M.; Butt, A.S.; Ali, S.M. The role of buyers justice in achieving socially sustainable global supply chains: A perspective of apparel suppliers and their workers. J. Purch. Supply Manag. 2023, 29, 100820. [Google Scholar] [CrossRef]
- Reyna-Castillo, M.; Martínez, P.V.; Domí-nguez, N.S. Assessing social sustainability in Latin America’smanufacturing supply chain: A capability approach I Evaluación de la sustentabilidad social en la cadena de suministro manufacturera de Latinoamérica: Un enfoque de capacidades. Reg. Y Desarro. Sustentable 2022, 22, 1–22. [Google Scholar]
- Attia, E.A.; Uddin, M.S. Hybrid Assessment for Strengthening Supply Chain Resilience and Sustainability: A Comprehensive Analysis. Sustainability 2024, 16, 4010. [Google Scholar] [CrossRef]
- Akhtar, M. Fermatean fuzzy group decision model for agile, resilient and sustainable logistics service provider selection in the manufacturing industry. J. Model. Manag. 2024, 20, 390–416. [Google Scholar] [CrossRef]
- Ivanov, D. Revealing interfaces of supply chain resilience and sustainability: A simulation study. Int. J. Prod. Res. 2018, 56, 3507–3523. [Google Scholar] [CrossRef]
- Ivanov, D. Viable supply chain model: Integrating agility, resilience and sustainability perspectives—lessons from and thinking beyond the COVID-19 pandemic. Ann. Oper. Res. 2022, 319, 1411–1431. [Google Scholar] [CrossRef]
- Baz, J.E.; Ruel, S.; Jebli, F. Harnessing supply chain resilience and social performance through safety and health practices in the COVID-19 era: An investigation of normative pressures and adoption timing’s role. Int. J. Prod. Econ. 2023, 264, 108989. [Google Scholar] [CrossRef]
- Hervani, A.A.; Nandi, S.; Helms, M.M.; Sarkis, J. A performance measurement framework for socially sustainable and resilient supply chains using environmental goods valuation methods. Sustain. Prod. Consum. 2022, 30, 31–52. [Google Scholar] [CrossRef]
- Valenzuela, M.E.; Reinecke, G. Impact of COVID-19 on Global Supply Chains Global Supply Chains in Latin America in Latin America: Argentina, Brazil, Chile, Paraguay and Uruguay. 2021. Available online: https://www.ilo.org/es/publications/impacto-de-la-covid-19-en-cadenas-mundiales-de-suministro-en-america-latina (accessed on 12 July 2023).
- Fan, D.; Lin, Y.; Fu, X.M.; Yeung, A.C.; Shi, X. Supply chain disruption recovery in the evolving crisis: Evidence from the early COVID-19 outbreak in China. Transp. Res. Part E Logist. Transp. Rev. 2023, 176, 103202. [Google Scholar] [CrossRef] [PubMed]
- Silva, M.E.; Pereira, M.M.; Hendry, L.C. Embracing change in tandem: Resilience and sustainability together transforming supply chains. Int. J. Oper. Prod. Manag. 2023, 43, 166–196. [Google Scholar] [CrossRef]
- Rajak, S.; Mathiyazhagan, K.; Agarwal, V.; Sivakumar, K.; Kumar, V.; Appolloni, A. Issues and analysis of critical success factors for the sustainable initiatives in the supply chain during COVID- 19 pandemic outbreak in India: A case study. Res. Transp. Econ. 2022, 93, 101114. [Google Scholar] [CrossRef]
- Michel-Villarreal, R. Towards sustainable and resilient short food supply chains: A focus on sustainability practices and resilience capabilities using case study. Br. Food J. 2023, 125, 1914–1935. [Google Scholar] [CrossRef]
- Ghobakhloo, M.; Iranmanesh, M.; Mubarak, M.F.; Mubarik, M.; Rejeb, A.; Nilashi, M. Identifying industry 5.0 contributions to sustainable development: A strategy roadmap for delivering sustainability values. Sustain. Prod. Consum. 2022, 33, 716–737. [Google Scholar] [CrossRef]
- Singh, J.; Hamid, A.B.A.; Garza-Reyes, J.A. Supply chain resilience strategies and their impact on sustainability: An investigation from the automobile sector. Supply Chain Manag. Int. J. 2023, 28, 787–802. [Google Scholar] [CrossRef]
- Zhu, X.; Wu, Y.J. How Does Supply Chain Resilience Affect Supply Chain Performance? The Mediating Effect of Sustainability. Sustainability 2022, 14, 14626. [Google Scholar] [CrossRef]
- Amrani, S.E.; Hossain, N.U.I.; Karam, S.; Jaradat, R.; Nur, F.; Hamilton, M.A.; Ma, J. Modelling and assessing sustainability of a supply chain network leveraging multi Echelon Bayesian Network. J. Clean. Prod. 2021, 302, 126855. [Google Scholar] [CrossRef]
- Majumdar, A.; S, J.; Kaliyan, M.; Agrawal, R. Selection of resilient suppliers in manufacturing industries post-COVID-19: Implications for economic and social sustainability in emerging economies. Int. J. Emerg. Mark. 2021, 18, 3657–3675. [Google Scholar] [CrossRef]
- Boz, E.; Çizmecioğlu, S.; Çalık, A. A Novel MDCM Approach for Sustainable Supplier Selection in Healthcare System in the Era of Logistics 4.0. Sustainability 2022, 14, 13839. [Google Scholar] [CrossRef]
- Seki, H.; Mizumoto, M. On the Equivalence Conditions of Fuzzy Inference Methods—Part 1: Basic Concept and Definition. IEEE Trans. Fuzzy Syst. 2011, 19, 1097–1106. [Google Scholar] [CrossRef]
- Kóczy, L.T. Computational complexity of various fuzzy inference algorithms. Ann. Univ. Sci. Budapestinensis Sect. Comput. 1991, 12, 151–158. [Google Scholar]
- Kim, Y.H.; Ahn, S.C.; Kwon, W.H. Computational complexity of general fuzzy logic control and its simplification for a loop controller. Fuzzy Sets Syst. 2000, 111, 215–224. [Google Scholar] [CrossRef]
- Tikk, D.; Kóczy, L.T.; Gedeon, T.D. A survey on universal approximation and its limits in soft computing techniques. Int. J. Approx. Reason. 2003, 33, 185–202. [Google Scholar] [CrossRef]
- Wang, L.X.; Mendel, J.M. Fuzzy basis functions, universal approximation, and orthogonal least-squares learning. IEEE Trans. Neural Networks 1992, 3, 807–814. [Google Scholar] [CrossRef]
- Kosko, B. Fuzzy systems as universal approximators. IEEE Trans. Comput. 1994, 43, 1329–1333. [Google Scholar] [CrossRef]
- McCall, J. Genetic algorithms for modelling and optimisation. J. Comput. Appl. Math. 2005, 184, 205–222. [Google Scholar] [CrossRef]
- Latpate, R.V.; Kurade, S.S. Fuzzy MOGA for supply chain models with Pareto decision space at different ‘alpha’-cuts. Int. J. Adv. Manuf. Technol. 2017, 91, 3861–3876. [Google Scholar] [CrossRef]
- Tarimoradi, M.; Zarandi, M.H.F.; Zaman, H.; Turksan, I.B. Evolutionary fuzzy intelligent system for multi-objective supply chain network designs: An agent-based optimization state of the art. J. Intell. Manuf. 2017, 28, 1551–1579. [Google Scholar] [CrossRef]
- Wang, Y.M.; Yin, H.L. Cost-Optimization Problem with a Soft Time Window Based on an Improved Fuzzy Genetic Algorithm for Fresh Food Distribution. Math. Probl. Eng. 2018, 2018, 5743287. [Google Scholar] [CrossRef]
- Wacker, J.G. A definition of theory: Research guidelines for different theory-building research methods in operations management. J. Oper. Manag. 1998, 16, 361–385. [Google Scholar] [CrossRef]
- Santiago, A.; Dorronsoro, B.; Nebro, A.J.; Durillo, J.J.; Castillo, O.; Fraire, H.J. A novel multi-objective evolutionary algorithm with fuzzy logic based adaptive selection of operators: FAME. Inf. Sci. 2019, 471, 233–251. [Google Scholar] [CrossRef]
- Santiago, A.; Dorronsoro, B.; Fraire, H.J.; Ruiz, P. Micro-Genetic algorithm with fuzzy selection of operators for multi-Objective optimization: FAME. Swarm Evol. Comput. 2021, 61, 100818. [Google Scholar] [CrossRef]
- Pedrycz, W. An Introduction to Computing with Fuzzy Sets; Springer International Publishing: Berlin/Heidelberg, Germany, 2021; Volume 190. [Google Scholar] [CrossRef]
- Becker, J.M.; Cheah, J.H.; Gholamzade, R.; Ringle, C.M.; Sarstedt, M. PLS-SEM’s most wanted guidance. Int. J. Contemp. Hosp. Manag. 2023, 35, 321–346. [Google Scholar] [CrossRef]
- Sajjad, A. The COVID-19 pandemic, social sustainability and global supply chain resilience: A review. Corp. Governance: Int. J. Bus. Soc. 2021, 21, 1142–1154. [Google Scholar] [CrossRef]
- Reyna-Castillo, M.; Martínez, P.S.V.; Farah-Simón, L.; Simón, N. Social Sustainability Orientation and Supply Chain Performance in Mexico, Colombia and Chile: A Social-Resource-Based View (SRBV). Sustainability 2023, 15, 3751. [Google Scholar] [CrossRef]
- Ringle, C.M.; Sarstedt, M.; Schlittgen, R. Genetic algorithm segmentation in partial least squares structural equation modeling. Spectr. 2014, 36, 251–276. [Google Scholar] [CrossRef]
- Giordano, P.; Campos, R.; Michalczewsky, K. Trade and Integration Monitor 2022: Shock After Shock: Latin America and the Caribbean Facing Global Trade Turmoil I Monitor de Comercio e Integración 2022. Shock Tras Shock: América Latina y el Caribe Frente a las Turbulencias del Comercio Global. 2022. Available online: https://publications.iadb.org/es/monitor-de-comercio-e-integracion-2022-shock-tras-shock-america-latina-y-el-caribe-frente-las (accessed on 30 January 2025).
- Vapnik, V.; Izmailov, R. Knowledge transfer in SVM and neural networks. Ann. Math. Artif. Intell. 2017, 81, 3–19. [Google Scholar]
- Xu, W.; Wang, X.; Guo, Q.; Song, X.; Zhao, R.; Zhao, G.; Yang, Y.; Xu, T.; He, D. Gathering Strength, Gathering Storms: Knowledge Transfer via Selection for VRPTW. Mathematics 2022, 10, 2888. [Google Scholar] [CrossRef]
- Khan, A.; Kim, J.S.; Kim, H.S. Damage Detection and Isolation from Limited Experimental Data Using Simple Simulations and Knowledge Transfer. Mathematics 2022, 10, 80. [Google Scholar] [CrossRef]
- Awan, U. Impact of social supply chain practices on social sustainability performance in manufacturing firms. Int. J. Innov. Sustain. Dev. 2019, 13, 198–219. [Google Scholar] [CrossRef]
- Shukla, S.; Kapoor, R.; Gupta, N.; Arunachalam, D. Knowledge transfer, buyer-supplier relationship and supplier performance in agricultural supply chain: An agency theory perspective. J. Knowl. Manag. 2023, 27, 738–761. [Google Scholar] [CrossRef]
- Fund, I.M. World Economic Outlook: Countering the Cost-of-Living Crisis. 2022, pp. 1–186. Available online: https://www.bookstore.imf.org/books/world-economic-outlook-october-2022-countering-the-cost-of-living-crisis#summary-text (accessed on 30 January 2025).
- Handfield, R.; Sun, H.; Rothenberg, L. Assessing supply chain risk for apparel production in low cost countries using newsfeed analysis. Supply Chain Manag. Int. J. 2020, 25, 803–821. [Google Scholar] [CrossRef]
- Barney, J. Firm Resources and Sustained Competitive Advantage. J. Manag. 1991, 17, 99–120. [Google Scholar] [CrossRef]
- Barney, J.B.; Ketchen, D.J.; Wright, M. The Future of Resource-Based Theory. J. Manag. 2011, 37, 1299–1315. [Google Scholar] [CrossRef]
- Tate, W.L.; Bals, L. Achieving Shared Triple Bottom Line (TBL) Value Creation: Toward a Social Resource-Based View (SRBV) of the Firm. J. Bus. Ethics 2018, 152, 803–826. [Google Scholar] [CrossRef]
- Sudusinghe, J.I.; Seuring, S. Social Sustainability Empowering the Economic Sustainability in the Global Apparel Supply Chain. Sustainability 2020, 12, 2595. [Google Scholar] [CrossRef]
- Nussbaum, M.; Sen, A. The Quality of Life; Oxford University Press: Oxford, UK, 1993. [Google Scholar] [CrossRef]
- Sen, A. Development as Expansion of Capabilitie I O desenvolvimento como expansão de capacidades. Lua Nova 1993. [Google Scholar] [CrossRef]
- Sen, A. Equality of What? Tann. Lect. Hum. Values 1980, I, 197–220. [Google Scholar]
- Sekaran, U.; Bougie, R. Research methods for business: A Skill Building Approach; John Wiley & Sons: Hoboken, NJ, USA, 2016. [Google Scholar]
- Etikan, I. Comparison of Convenience Sampling and Purposive Sampling. Am. J. Theor. Appl. Stat. 2016, 5, 1. [Google Scholar] [CrossRef]
- Andrade, C. The Inconvenient Truth About Convenience and Purposive Samples. Indian J. Psychol. Med. 2021, 43, 86–88. [Google Scholar] [CrossRef] [PubMed]
- Cai, M.Y.; Lin, Y.; Zhang, W.J. Study of the optimal number of rating bars in the likert scale. In Proceedings of the Proceedings of the 18th International Conference on Information Integration and Web-based Applications and Services, Singapore, 28–30 November 2016; ACM: New York, NY, USA, 2016; pp. 193–198. [Google Scholar] [CrossRef]
- Karim, M.R.; Dulal, M.; Sakila, F.; Aditi, P.; Smrity, S.J.; Asha, N.N. Analyzing the factors influencing sustainable supply chain management in the textile sector. Clean. Logist. Supply Chain 2024, 13, 100183. [Google Scholar] [CrossRef]
- Kholaif, M.M.N.H.K.; Tang, X. The role of green finance to achieve sustainability through green supply chain management and innovative technologies. Sustain. Dev. 2025, 33, 1192–1211. [Google Scholar] [CrossRef]
- Naseer, M.; Ashfaq, M.; Hassan, S.; Abbas, A.; Razzaq, A.; Mehdi, M.; Ariyawardana, A.; Anwar, M. Critical Issues at the Upstream Level in Sustainable Supply Chain Management of Agri-Food Industries: Evidence from Pakistan’s Citrus Industry. Sustainability 2019, 11, 1326. [Google Scholar] [CrossRef]
- Hair, J.F.; Risher, J.J.; Sarstedt, M.; Ringle, C.M. When to use and how to report the results of PLS-SEM. Eur. Bus. Rev. 2019, 31, 2–24. [Google Scholar] [CrossRef]
- Rigdon, E.E. Choosing PLS path modeling as analytical method in European management research: A realist perspective. Eur. Manag. J. 2016, 34, 598–605. [Google Scholar] [CrossRef]
- Marcoulides, G.A.; Chin, W.W. You Write, but Others Read: Common Methodological Misunderstandings in PLS and Related Methods; Springer: New York, NY, USA, 2013; pp. 31–64. [Google Scholar] [CrossRef]
- Kock, N. Minimum Sample Size Estimation in PLS-SEM: An Application in Tourism and Hospitality Research; Emerald Publishing Limited: Bingley, UK, 2018; pp. 1–16. [Google Scholar] [CrossRef]
- Kock, N. Common Method Bias in PLS-SEM. Int. J. E-Collab. 2015, 11, 1–10. [Google Scholar] [CrossRef]
- Ringle, C.M.; Wende, S.; Becker, J.M. SmartPLS 4. 2022. Available online: http://www.smartpls.com (accessed on 30 January 2025).
- Sarstedt, M.; Hair, J.F.; Cheah, J.H.; Becker, J.M.; Ringle, C.M. How to Specify, Estimate, and Validate Higher-Order Constructs in PLS-SEM. Australas. Mark. J. 2019, 27, 197–211. [Google Scholar] [CrossRef]
- Edwards, J.R. Multidimensional Constructs in Organizational Behavior Research: An Integrative Analytical Framework. Organ. Res. Methods 2001, 4, 144–192. [Google Scholar] [CrossRef]
- Gunduz, M.; Elsherbeny, H.A. Construction Contract Administration Performance Assessment Tool by Using a Fuzzy Structural Equation Model. Sustainability 2020, 12, 523. [Google Scholar] [CrossRef]
- Prieto, L.; Amin, M.R.; Canatay, A. Examining Social Sustainability in Organizations. Sustainability 2022, 14, 12111. [Google Scholar] [CrossRef]
- Zanin, A.; Magro, C.B.D.; Bugalho, D.K.; Morlin, F.; Afonso, P.; Sztando, A. Driving Sustainability in Dairy Farming from a TBL Perspective: Insights from a Case Study in the West Region of Santa Catarina, Brazil. Sustainability 2020, 12, 6038. [Google Scholar] [CrossRef]
- Mandal, S.; Dubey, R.K. Role of tourism IT adoption and risk management orientation on tourism agility and resilience: Impact on sustainable tourism supply chain performance. Int. J. Tour. Res. 2020, 22, 800–813. [Google Scholar] [CrossRef]
- Heeler, R.M.; Ray, M.L. Measure Validation in Marketing. J. Mark. Res. 1972, 9, 361–370. [Google Scholar] [CrossRef]
- Ojha, V.; Abraham, A.; Snášel, V. Heuristic design of fuzzy inference systems: A review of three decades of research. Eng. Appl. Artif. Intell. 2019, 85, 845–864. [Google Scholar] [CrossRef]
- Pedrycz, W. Why triangular membership functions? Fuzzy Sets Syst. 1994, 64, 21–30. [Google Scholar] [CrossRef]
- Mitsuishi, T. Definition of Centroid Method as Defuzzification. Formaliz. Math. 2022, 30, 125–134. [Google Scholar] [CrossRef]
- Camastra, F.; Ciaramella, A.; Salvi, G.; Sposato, S.; Staiano, A. On the interpretability of fuzzy knowledge base systems. PeerJ Comput. Sci. 2024, 10, e2558. [Google Scholar] [CrossRef]
- Huacuja, H.J.F.; Santiago, A.; Pecero, J.E.; Dorronsoro, B.; Bouvry, P.; Monterrubio, J.C.S.; Barbosa, J.J.G.; Santillan, C.G. A Comparison Between Memetic Algorithm and Seeded Genetic Algorithm for Multi-objective Independent Task Scheduling on Heterogeneous Machines. In Design of Intelligent Systems Based on Fuzzy Logic, Neural Networks and Nature-Inspired Optimization; Springer International Publishing: Cham, Switzerland, 2015; pp. 377–389. [Google Scholar] [CrossRef]
- Hair, J.F., Jr.; Hult, G.T.M.; Ringle, C.M.; Sarstedt, M.; Apraiz, J.C.; Carrión, G.A.C.; Roldán, J.L. Manual de Partial Least Squares Structural Equation Modeling (PLS-SEM) (Segunda Edición); OmniaScience: Barcelona, Spain, 2019. [Google Scholar] [CrossRef]
- Hair, J.F., Jr.; Ringle, C.M.; Gudergan, S.P.; Apraiz, J.C.; Carrión, G.A.C.; Roldán, J.L. Manual avanzado de Partial Least Squares Structural Equation Modeling (PLS-SEM); OmniaScience: Barcelona, Spain, 2021. [Google Scholar] [CrossRef]
- Schuberth, F.; Rademaker, M.E.; Henseler, J. Estimating and assessing second-order constructs using PLS-PM: The case of composites of composites. Ind. Manag. Data Syst. 2020, 120, 2211–2241. [Google Scholar] [CrossRef]
- Henseler, J.; Ringle, C.M.; Sarstedt, M. A new criterion for assessing discriminant validity in variance-based structural equation modeling. J. Acad. Mark. Sci. 2015, 43, 115–135. [Google Scholar] [CrossRef]
- Ringle, C.M.; Sarstedt, M.; Sinkovics, N.; Sinkovics, R.R. A perspective on using partial least squares structural equation modelling in data articles. Data Brief 2023, 48, 109074. [Google Scholar] [CrossRef] [PubMed]
- Falk, R.F.; Miller, N.B. A Primer for Soft Modeling; University of Akron Press: Akron, OH, USA, 1992; pp. 103, xiv, 103–xiv. [Google Scholar]
- Bagozzi, R.P.; Yi, Y. On the evaluation of structural equation models. J. Acad. Mark. Sci. 1988, 16, 74–94. [Google Scholar] [CrossRef]
- Hawkins, D.M. The problem of overfitting. J. Chem. Inf. Comput. Sci. 2004, 44, 1–12. [Google Scholar]
- Köksoy, O. Multiresponse robust design: Mean square error (MSE) criterion. Appl. Math. Comput. 2006, 175, 1716–1729. [Google Scholar] [CrossRef]
- Köksoy, O.; Yalcinoz, T. Mean square error criteria to multiresponse process optimization by a new genetic algorithm. Appl. Math. Comput. 2006, 175, 1657–1674. [Google Scholar] [CrossRef]
Disclaimer/Publisher’s Note: The statements, opinions and data contained in all publications are solely those of the individual author(s) and contributor(s) and not of MDPI and/or the editor(s). MDPI and/or the editor(s) disclaim responsibility for any injury to people or property resulting from any ideas, methods, instructions or products referred to in the content. |
© 2025 by the authors. Licensee MDPI, Basel, Switzerland. This article is an open access article distributed under the terms and conditions of the Creative Commons Attribution (CC BY) license (https://creativecommons.org/licenses/by/4.0/).





