Triptolide Causes Spermatogenic Disorders by Inducing Apoptosis in the Mitochondrial Pathway of Mouse Testicular Spermatocytes
Abstract
1. Introduction
2. Material and Methods
2.1. Animals and Treatment
2.2. Organ Index
2.3. Histological and Immunohistochemical Staining
2.4. Epididymal Sperm Count
2.5. Transcriptomic Analysis
2.6. TUNEL Assay
2.7. Cell Culture and Flow Cytometry
2.8. Malondialdehyde (MDA) and Glutathione (GSH) Assay
2.9. Intracellular Reactive Oxygen Species Detection
2.10. Quantitative Real-Time PCR
2.11. Western Blot
2.12. Cell Viability Assay
2.13. Ultrastructural Observation
2.14. Molecular Docking
2.15. Statistical Measurements
3. Results
3.1. TP Caused Testicular Damage and Spermatogenesis Impairment in Mice
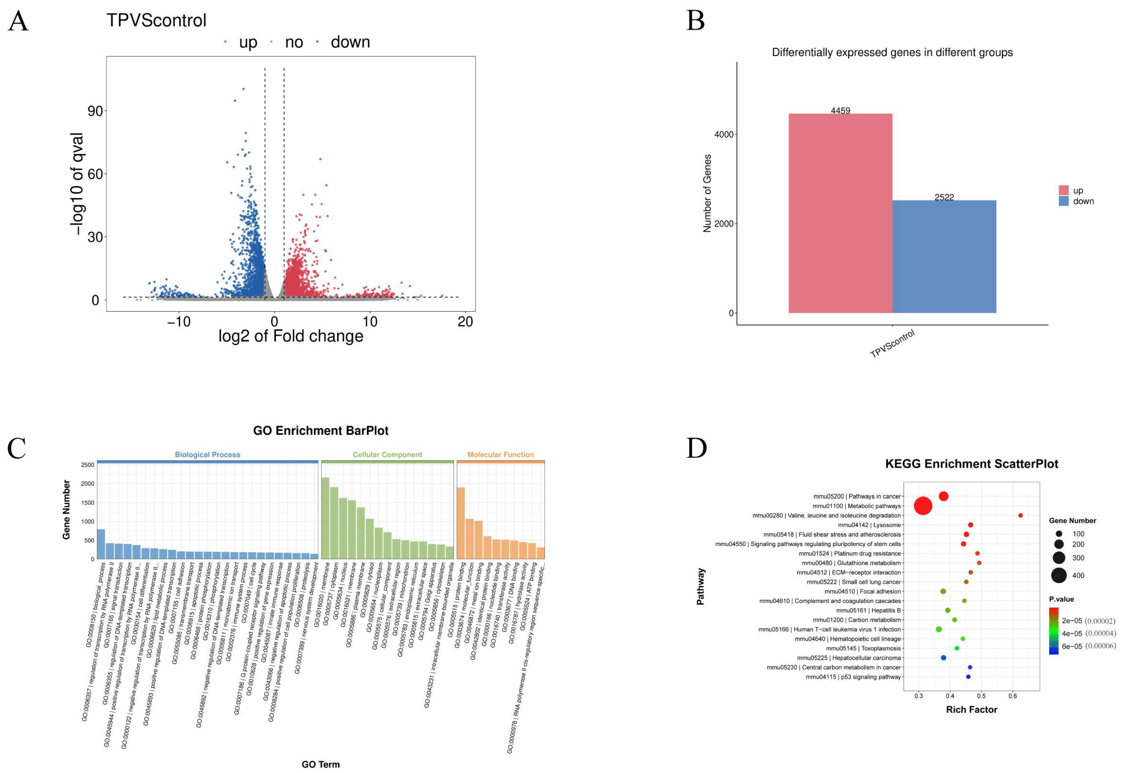
3.2. Transcriptome Sequencing
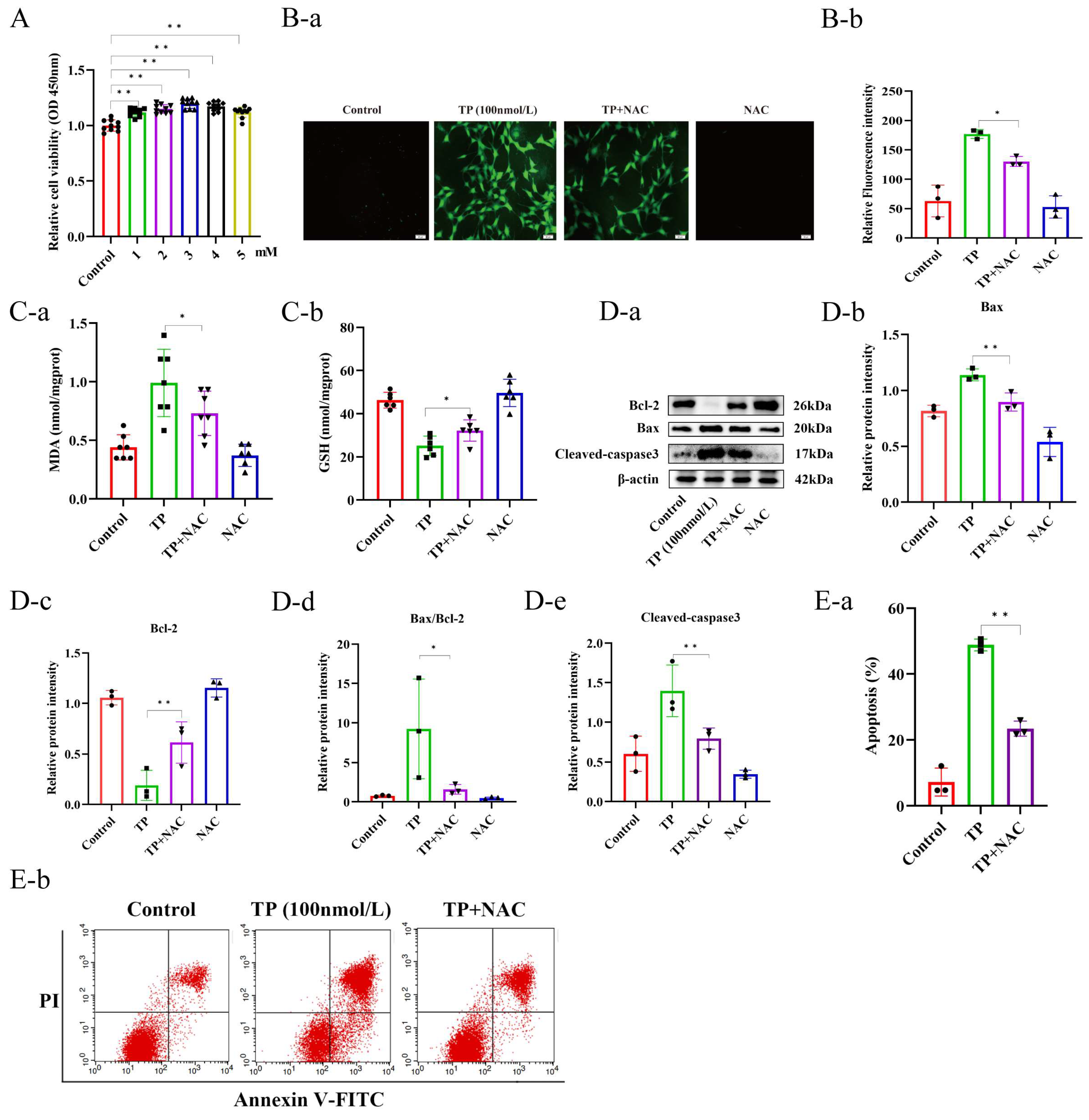
3.3. TP Induces Apoptosis in Testicular Spermatocytes and GC2 Cells via the Mitochondrial Pathway
3.4. TP Induced Oxidative Stress in Mouse Testicular Tissue and the GC2 Cell Line by Enhancing the Pro-Oxidant System and Inhibiting the Antioxidant System
3.5. TP Induced Spermatogenic Dysfunction in Mice by Activating Oxidative Stress-Mediated Mitochondrial Apoptotic Pathways
4. Discussion
5. Conclusions
Author Contributions
Funding
Institutional Review Board Statement
Informed Consent Statement
Data Availability Statement
Acknowledgments
Conflicts of Interest
References
- Ren, S.; Liu, H.; Wang, X.; Bi, J.; Lu, S.; Zhu, C.; Li, H.; Kong, W.; Chen, R.; Chen, Z. Acupoint nanocomposite hydrogel for simulation of acupuncture and targeted delivery of triptolide against rheumatoid arthritis. J. Nanobiotechnol. 2021, 19, 409. [Google Scholar] [CrossRef] [PubMed]
- Rao, Q.; Ma, G.; Li, M.; Wu, H.; Zhang, Y.; Zhang, C.; Ma, Z.; Huang, L. Targeted delivery of triptolide by dendritic cell-derived exosomes for colitis and rheumatoid arthritis therapy in murine models. Br. J. Pharmacol. 2023, 180, 330–346. [Google Scholar] [CrossRef] [PubMed]
- Cai, J.; Yi, M.; Tan, Y.; Li, X.; Li, G.; Zeng, Z.; Xiong, W.; Xiang, B. Natural product triptolide induces GSDME-mediated pyroptosis in head and neck cancer through suppressing mitochondrial hexokinase-ΙΙ. J. Exp. Clin. Cancer Res. 2021, 40, 190. [Google Scholar] [CrossRef]
- Xi, C.; Peng, S.; Wu, Z.; Zhou, Q.; Zhou, J. Toxicity of triptolide and the molecular mechanisms involved. Biomed. Pharmacother. 2017, 90, 531–541. [Google Scholar] [CrossRef] [PubMed]
- Elashal, M.H.; Abd El-Wahed, A.A.; Mohamed, M.A.; Hamad, R.; Abd Eldaim, M.A.; Khalifa, S.A.M.; Aldahmash, B.; El-Seedi, H.R.; El-Aarag, B. Apilarnil ameliorates Bisphenol A-induced testicular toxicity in adult male rats via improving antioxidant potency and PCNA expression. Reprod. Toxicol. 2024, 125, 108570. [Google Scholar] [CrossRef]
- Jing, X.; Cheng, W.; Guo, S.; Zou, Y.; Zhang, T.; He, L. Toxic effects of Tripterygium wilfordii Hook F on the reproductive system of adolescent male rats. Biomed. Pharmacother. 2017, 95, 1338–1345. [Google Scholar] [CrossRef]
- Xiong, J.; Wang, H.; Guo, G.; Wang, S.; He, L.; Chen, H.; Wu, J. Male germ cell apoptosis and epigenetic histone modification induced by Tripterygium wilfordii Hook, F. PLoS ONE 2011, 6, e20751. [Google Scholar] [CrossRef]
- Matlin, S.A.; Belenguer, A.; Stacey, V.E.; Qian, S.Z.; Xu, Y.; Zhang, J.W.; Sanders, J.K.; Amor, S.R.; Pearce, C.M. Male antifertility compounds from Tripterygium wilfordii Hook f. Contraception 1993, 47, 387–400. [Google Scholar] [CrossRef]
- Zhao, Q.; Huang, J.F.; Cheng, Y.; Dai, M.Y.; Zhu, W.F.; Yang, X.W.; Gonzalez, F.J.; Li, F. Polyamine metabolism links gut microbiota and testicular dysfunction. Microbiome 2021, 9, 224. [Google Scholar] [CrossRef]
- Ge, J.C.; Qian, Q.; Gao, Y.H.; Zhang, Y.F.; Li, Y.X.; Wang, X.; Fu, Y.; Ma, Y.M.; Wang, Q. Toxic effects of Tripterygium glycoside tablets on the reproductive system of male rats by metabolomics, cytotoxicity, and molecular docking. Phytomedicine 2023, 114, 154813. [Google Scholar] [CrossRef]
- Ma, B.; Zhang, J.; Zhu, Z.; Bao, X.; Zhang, M.; Ren, C.; Zhang, Q. Aucubin, a natural iridoid glucoside, attenuates oxidative stress-induced testis injury by inhibiting JNK and CHOP activation via Nrf2 up-regulation. Phytomedicine 2019, 64, 153057. [Google Scholar] [CrossRef] [PubMed]
- Wang, Y.; Guo, S.H.; Shang, X.J.; Yu, L.S.; Zhu, J.W.; Zhao, A.; Zhou, Y.F.; An, G.H.; Zhang, Q.; Ma, B. Triptolide induces Sertoli cell apoptosis in mice via ROS/JNK-dependent activation of the mitochondrial pathway and inhibition of Nrf2-mediated antioxidant response. Acta Pharmacol. Sin. 2018, 39, 311–327. [Google Scholar] [CrossRef] [PubMed]
- Zhang, W.; Xia, S.; Ou, J.; Cao, M.; Cheng, G.; Li, Z.; Wang, J.; Yang, C. A single-cell landscape of triptolide-associated testicular toxicity in mice. J. Pharm. Anal. 2023, 13, 880–893. [Google Scholar] [CrossRef]
- Qin, Z.; Song, J.; Huang, J.; Jiang, S.; Zhang, G.; Huang, M.; Huang, Z.; Jin, J. Mitigation of triptolide-induced testicular Sertoli cell damage by melatonin via regulating the crosstalk between SIRT1 and NRF2. Phytomedicine 2023, 118, 154945. [Google Scholar] [CrossRef] [PubMed]
- Cheng, Y.; Chen, G.; Wang, L.; Kong, J.; Pan, J.; Xi, Y.; Shen, F.; Huang, Z. Triptolide-induced mitochondrial damage dysregulates fatty acid metabolism in mouse sertoli cells. Toxicol. Lett. 2018, 292, 136–150. [Google Scholar] [CrossRef] [PubMed]
- Li, J.; Chen, D.; Suo, J.; Li, J.; Zhang, Y.; Wang, Y.; Deng, Z.; Zhang, Q.; Ma, B. Triptolide induced spermatogenesis dysfunction via ferroptosis activation by promoting K63-linked GPX4 polyubiquitination in spermatocytes. Chem. Biol. Interact. 2024, 399, 111130. [Google Scholar] [CrossRef]
- Shen, Q.; Pan, X.; Li, Y.; Li, J.; Zhang, C.; Jiang, X.; Liu, F.; Pang, B. Lysosomes, curcumin, and anti-tumor effects: How are they linked? Front. Pharmacol. 2023, 14, 1220983. [Google Scholar] [CrossRef]
- Wong, W.W.; Puthalakath, H. Bcl-2 family proteins: The sentinels of the mitochondrial apoptosis pathway. IUBMB Life 2008, 60, 390–397. [Google Scholar] [CrossRef]
- Gottschalk, A.R.; Boise, L.H.; Oltvai, Z.N.; Accavitti, M.A.; Korsmeyer, S.J.; Quintáns, J.; Thompson, C.B. The ability of Bcl-x(L) and Bcl-2 to prevent apoptosis can be differentially regulated. Cell Death Differ. 1996, 3, 113–118. [Google Scholar]
- Chen, P.; Zhong, X.; Song, Y.; Zhong, W.; Wang, S.; Wang, J.; Huang, P.; Niu, Y.; Yang, W.; Ding, Z.; et al. Triptolide induces apoptosis and cytoprotective autophagy by ROS accumulation via directly targeting peroxiredoxin 2 in gastric cancer cells. Cancer Lett. 2024, 587, 216622. [Google Scholar] [CrossRef]
- Tian, Q.; Zhang, P.; Wang, Y.; Si, Y.; Yin, D.; Weber, C.R.; Fishel, M.L.; Pollok, K.E.; Qiu, B.; Xiao, F.; et al. A novel triptolide analog downregulates NF-κB and induces mitochondrial apoptosis pathways in human pancreatic cancer. Elife 2023, 12, e85862. [Google Scholar] [CrossRef] [PubMed]
- Zhang, H.R.; Li, Y.P.; Shi, Z.J.; Liang, Q.Q.; Chen, S.Y.; You, Y.P.; Yuan, T.; Xu, R.; Xu, L.H.; Ouyang, D.Y.; et al. Triptolide induces PANoptosis in macrophages and causes organ injury in mice. Apoptosis 2023, 28, 1646–1665. [Google Scholar] [CrossRef] [PubMed]
- Wen, J.; Liu, J.; Wang, X.; Wang, J. Triptolide promotes the apoptosis and attenuates the inflammation of fibroblast-like synoviocytes in rheumatoid arthritis by down-regulating lncRNA ENST00000619282. Phytother. Res. 2021, 35, 4334–4346. [Google Scholar] [CrossRef] [PubMed]
- Hu, J.; Yu, Q.; Zhao, F.; Ji, J.; Jiang, Z.; Chen, X.; Gao, P.; Ren, Y.; Shao, S.; Zhang, L.; et al. Protection of Quercetin against Triptolide-induced apoptosis by suppressing oxidative stress in rat Leydig cells. Chem. Biol. Interact. 2015, 240, 38–46. [Google Scholar] [CrossRef] [PubMed]
- Liang, H.; Zhang, S.; Li, Z. Ginsenoside Rg3 protects mouse leydig cells against triptolide by downregulation of miR-26a. Drug Des. Dev. Ther. 2019, 13, 2057–2066. [Google Scholar] [CrossRef]
- Miao, H.; Miao, C.; Han, J.; Li, N. Downregulation of miR-200a Protects Mouse Leydig Cells Against Triptolide by Triggering Autophagy. Drug Des. Dev. Ther. 2020, 14, 4845–4854. [Google Scholar] [CrossRef]
- Ma, B.; Zhang, J.; Zhu, Z.; Zhao, A.; Zhou, Y.; Ying, H.; Zhang, Q. Luteolin Ameliorates Testis Injury and Blood-Testis Barrier Disruption through the Nrf2 Signaling Pathway and by Upregulating Cx43. Mol. Nutr. Food Res. 2019, 63, e1800843. [Google Scholar] [CrossRef]
- Zhang, J.; Bao, X.; Zhang, M.; Zhu, Z.; Zhou, L.; Chen, Q.; Zhang, Q.; Ma, B. MitoQ ameliorates testis injury from oxidative attack by repairing mitochondria and promoting the Keap1-Nrf2 pathway. Toxicol. Appl. Pharmacol. 2019, 370, 78–92. [Google Scholar] [CrossRef]
- Wang, K.; Hu, H.; Cui, W.; Zhang, X.; Tang, Q.; Liu, N.; Lan, X.; Pan, C. Palliative effects of metformin on testicular damage induced by triptolide in male rats. Ecotoxicol. Environ. Saf. 2021, 222, 112536. [Google Scholar] [CrossRef]
- Yang, X.; He, L.; Li, X.; Wang, L.; Bu, T.; Yun, D.; Lu, X.; Gao, S.; Huang, Q.; Li, J.; et al. Triptolide exposure triggers testicular vacuolization injury by disrupting the Sertoli cell junction and cytoskeletal organization via the AKT/mTOR signaling pathway. Ecotoxicol. Environ. Saf. 2024, 279, 116502. [Google Scholar] [CrossRef]
- Kupchan, S.M.; Court, W.A.; Dailey, R.G., Jr.; Gilmore, C.J.; Bryan, R.F. Triptolide and tripdiolide, novel antileukemic diterpenoid triepoxides from Tripterygium wilfordii. J. Am. Chem. Soc. 1972, 94, 7194–7195. [Google Scholar] [CrossRef] [PubMed]
- Bi, Y.; Liu, S.; Qin, X.; Abudureyimu, M.; Wang, L.; Zou, R.; Ajoolabady, A.; Zhang, W.; Peng, H.; Ren, J.; et al. FUNDC1 interacts with GPx4 to govern hepatic ferroptosis and fibrotic injury through a mitophagy-dependent manner. J. Adv. Res. 2024, 55, 45–60. [Google Scholar] [CrossRef] [PubMed]
- Qiu, S.; Zhong, X.; Meng, X.; Li, S.; Qian, X.; Lu, H.; Cai, J.; Zhang, Y.; Wang, M.; Ye, Z.; et al. Mitochondria-localized cGAS suppresses ferroptosis to promote cancer progression. Cell Res. 2023, 33, 299–311. [Google Scholar] [CrossRef] [PubMed]
- Rademaker, G.; Boumahd, Y.; Peiffer, R.; Anania, S.; Wissocq, T.; Liégeois, M.; Luis, G.; Sounni, N.E.; Agirman, F.; Maloujahmoum, N.; et al. Myoferlin targeting triggers mitophagy and primes ferroptosis in pancreatic cancer cells. Redox Biol. 2022, 53, 102324. [Google Scholar] [CrossRef]
- Ta, N.; Qu, C.; Wu, H.; Zhang, D.; Sun, T.; Li, Y.; Wang, J.; Wang, X.; Tang, T.; Chen, Q.; et al. Mitochondrial outer membrane protein FUNDC2 promotes ferroptosis and contributes to doxorubicin-induced cardiomyopathy. Proc. Natl. Acad. Sci. USA 2022, 119, e2117396119. [Google Scholar] [CrossRef] [PubMed]
- Weindel, C.G.; Martinez, E.L.; Zhao, X.; Mabry, C.J.; Bell, S.L.; Vail, K.J.; Coleman, A.K.; VanPortfliet, J.J.; Zhao, B.; Wagner, A.R.; et al. Mitochondrial ROS promotes susceptibility to infection via gasdermin D-mediated necroptosis. Cell 2022, 185, 3214–3231.e23. [Google Scholar] [CrossRef]
- Yang, X.; Li, G.; Lou, P.; Zhang, M.; Yao, K.; Xiao, J.; Chen, Y.; Xu, J.; Tian, S.; Deng, M.; et al. Excessive nucleic acid R-loops induce mitochondria-dependent epithelial cell necroptosis and drive spontaneous intestinal inflammation. Proc. Natl. Acad. Sci. USA 2024, 121, e2307395120. [Google Scholar] [CrossRef]
- Yi, J.; Yue, L.; Zhang, Y.; Tao, N.; Duan, H.; Lv, L.; Tan, Y.; Wang, H. PTPMT1 protects cardiomyocytes from necroptosis induced by γ-ray irradiation through alleviating mitochondria injury. Am. J. Physiol. Cell Physiol. 2023, 324, C1320–C1331. [Google Scholar] [CrossRef]
- Jin, J.; Yuan, P.; Yu, W.; Lin, J.; Xu, A.; Xu, X.; Lou, J.; Yu, T.; Qian, C.; Liu, B.; et al. Mitochondria-Targeting Polymer Micelle of Dichloroacetate Induced Pyroptosis to Enhance Osteosarcoma Immunotherapy. ACS Nano 2022, 16, 10327–10340. [Google Scholar] [CrossRef]
- Miao, R.; Jiang, C.; Chang, W.Y.; Zhang, H.; An, J.; Ho, F.; Chen, P.; Zhang, H.; Junqueira, C.; Amgalan, D.; et al. Gasdermin D permeabilization of mitochondrial inner and outer membranes accelerates and enhances pyroptosis. Immunity 2023, 56, 2523–2541.e8. [Google Scholar] [CrossRef]
- Zhang, J.; Gao, B.; Ye, B.; Sun, Z.; Qian, Z.; Yu, L.; Bi, Y.; Ma, L.; Ding, Y.; Du, Y.; et al. Mitochondrial-Targeted Delivery of Polyphenol-Mediated Antioxidases Complexes against Pyroptosis and Inflammatory Diseases. Adv. Mater. 2023, 35, e2208571. [Google Scholar] [CrossRef] [PubMed]
- Dadsena, S.; Cuevas Arenas, R.; Vieira, G.; Brodesser, S.; Melo, M.N.; García-Sáez, A.J. Lipid unsaturation promotes BAX and BAK pore activity during apoptosis. Nat. Commun. 2024, 15, 4700. [Google Scholar] [CrossRef]
- Zhang, Z.; Hou, L.; Liu, D.; Luan, S.; Huang, M.; Zhao, L. Directly targeting BAX for drug discovery: Therapeutic opportunities and challenges. Acta Pharm. Sin. B 2024, 14, 2378–2401. [Google Scholar]
- Forman, H.J.; Zhang, H. Targeting oxidative stress in disease: Promise and limitations of antioxidant therapy. Nat. Rev. Drug Discov. 2021, 20, 689–709. [Google Scholar] [CrossRef] [PubMed]
- Bus, J.S.; Gibson, J.E. Paraquat: Model for oxidant-initiated toxicity. Environ. Health Perspect. 1984, 55, 37–46. [Google Scholar] [CrossRef]
- Montuschi, P.; Ciabattoni, G.; Paredi, P.; Pantelidis, P.; du Bois, R.M.; Kharitonov, S.A.; Barnes, P.J. 8-Isoprostane as a biomarker of oxidative stress in interstitial lung diseases. Am. J. Respir. Crit. Care Med. 1998, 158 Pt 1, 1524–1527. [Google Scholar] [CrossRef]
- Suarna, C.; Dean, R.T.; May, J.; Stocker, R. Human atherosclerotic plaque contains both oxidized lipids and relatively large amounts of alpha-tocopherol and ascorbate. Arter. Thromb. Vasc. Biol. 1995, 15, 1616–1624. [Google Scholar] [CrossRef] [PubMed]
- Salomon, R.G.; Kaur, K.; Podrez, E.; Hoff, H.F.; Krushinsky, A.V.; Sayre, L.M. HNE-derived 2-pentylpyrroles are generated during oxidation of LDL, are more prevalent in blood plasma from patients with renal disease or atherosclerosis, and are present in atherosclerotic plaques. Chem. Res. Toxicol. 2000, 13, 557–564. [Google Scholar] [CrossRef]
- Montezano, A.C.; Touyz, R.M. Reactive oxygen species, vascular Noxs, and hypertension: Focus on translational and clinical research. Antioxid. Redox Signal 2014, 20, 164–182. [Google Scholar] [CrossRef]
- Montuschi, P.; Collins, J.V.; Ciabattoni, G.; Lazzeri, N.; Corradi, M.; Kharitonov, S.A.; Barnes, P.J. Exhaled 8-isoprostane as an in vivo biomarker of lung oxidative stress in patients with COPD and healthy smokers. Am. J. Respir. Crit. Care Med. 2000, 162 Pt 1, 1175–1177. [Google Scholar] [CrossRef]
- Oguntibeju, O.O. Type 2 diabetes mellitus, oxidative stress and inflammation: Examining the links. Int. J. Physiol. Pathophysiol. Pharmacol. 2019, 11, 45–63. [Google Scholar] [PubMed]
- Rochette, L.; Dogon, G.; Rigal, E.; Zeller, M.; Cottin, Y.; Vergely, C. Lipid Peroxidation and Iron Metabolism: Two Corner Stones in the Homeostasis Control of Ferroptosis. Int. J. Mol. Sci. 2022, 24, 449. [Google Scholar] [CrossRef] [PubMed]
- Guo, L.; Yang, Y.; Ma, J.; Xiao, M.; Cao, R.; Xi, Y.; Li, T.; Huang, T.; Yan, M. Triptolide induces hepatotoxicity by promoting ferroptosis through Nrf2 degradation. Cell Biol. Toxicol. 2024, 40, 94. [Google Scholar] [CrossRef] [PubMed]
- Zhu, Y.; Wan, N.; Shan, X.; Deng, G.; Xu, Q.; Ye, H.; Sun, Y. Celastrol targets adenylyl cyclase-associated protein 1 to reduce macrophages-mediated inflammation and ameliorates high fat diet-induced metabolic syndrome in mice. Acta Pharm. Sin. B 2021, 11, 1200–1212. [Google Scholar] [CrossRef] [PubMed]






Disclaimer/Publisher’s Note: The statements, opinions and data contained in all publications are solely those of the individual author(s) and contributor(s) and not of MDPI and/or the editor(s). MDPI and/or the editor(s) disclaim responsibility for any injury to people or property resulting from any ideas, methods, instructions or products referred to in the content. |
© 2024 by the authors. Licensee MDPI, Basel, Switzerland. This article is an open access article distributed under the terms and conditions of the Creative Commons Attribution (CC BY) license (https://creativecommons.org/licenses/by/4.0/).
Share and Cite
Zhao, J.; Cao, M.; Yi, H.; He, G.; Chen, T.; Liu, L.; Guo, K.; Cao, Y.; Li, C.; Zhou, X.; et al. Triptolide Causes Spermatogenic Disorders by Inducing Apoptosis in the Mitochondrial Pathway of Mouse Testicular Spermatocytes. Toxics 2024, 12, 896. https://doi.org/10.3390/toxics12120896
Zhao J, Cao M, Yi H, He G, Chen T, Liu L, Guo K, Cao Y, Li C, Zhou X, et al. Triptolide Causes Spermatogenic Disorders by Inducing Apoptosis in the Mitochondrial Pathway of Mouse Testicular Spermatocytes. Toxics. 2024; 12(12):896. https://doi.org/10.3390/toxics12120896
Chicago/Turabian StyleZhao, Jiantao, Maosheng Cao, Haisheng Yi, Guitian He, Tong Chen, Lingyun Liu, Kaimin Guo, Yin Cao, Chunjin Li, Xu Zhou, and et al. 2024. "Triptolide Causes Spermatogenic Disorders by Inducing Apoptosis in the Mitochondrial Pathway of Mouse Testicular Spermatocytes" Toxics 12, no. 12: 896. https://doi.org/10.3390/toxics12120896
APA StyleZhao, J., Cao, M., Yi, H., He, G., Chen, T., Liu, L., Guo, K., Cao, Y., Li, C., Zhou, X., Zhang, B., & Wang, H. (2024). Triptolide Causes Spermatogenic Disorders by Inducing Apoptosis in the Mitochondrial Pathway of Mouse Testicular Spermatocytes. Toxics, 12(12), 896. https://doi.org/10.3390/toxics12120896

