What Is Missing in Offshore Explosive Ordnance Disposal Risk Assessment?
Abstract
1. Introduction
2. Materials and Methods
2.1. Description of Review Criteria
- RC1—Study Type: Like in many other fields, one distinction between methods is between qualitative, semi-quantitative, and quantitative ones. When trying to express a given situation in a model, reality can be reconstructed qualitatively or quantitatively (or in a combination of the two). Either statements can be made to qualitatively describe the situation and, thus, the risk associated with it, or it can be modeled numerically and thus quantified [17]. Qualitative methods resort to measuring probability, consequences, and therefore risk in linguistic ways, for example, by classifying them as “high” or “low”. Sometimes indexing methods are used to produce a risk value for a qualitative RA (e.g., [18]). Quantitative analyses, on the other hand, use numerical modeling and simulations to assess risk [19]. Semi-quantitative approaches use numerical values on rating scales [20]. In practice, this often means that semi-quantitative methods only allow expressing risk as distinct values, while quantitative methods permit continuous ones.
- Quantitative and qualitative RA methods are suitable for achieving different goals. Comparative studies of qualitative and quantitative approaches have found that their results can be similar, so that the methodological choice can be based on the available data [18], or display significant differences [21]. In some cases, applying a combination of both types of methods may be the best option. It is also possible to use the results of qualitative RA as inputs for a quantitative one [19,22]. It can be argued that no fully quantitative RAs exist. This is due to the assumption that even though a risk value may be calculated mathematically, the assessment of that value is always conducted by an assessor who possesses a given, i.e., limited, amount of knowledge [8].RC1 describes the study type. Its spectrum ranges from qualitative to quantitative approaches. For RC1, the semi-quantitative methods are the logical midpoint between the two poles (see Table 1).
- RC2—Level of Decision-Making: RA can be used to support decision-making, from high levels of strategic consideration to detailed, applied examinations. The level of decision-making can be described as negatively correlated to the level of detail that an RA provides as output. In enterprise RA practice, a distinction between strategic and operational RA can be found [23]. In the field of UXO, RA may, for instance, be used for the prioritization of contaminated sites. However, the output of such an RA may be unsuitable to support decision-making about how to address a specific site [24]. While the prior can be considered a high-level strategic decision, the latter is more applied. This does not mean that a prioritization RA is of lower quality than an RA discussing different approaches for the management of a specific contaminated site. These are different questions, requiring different methods.
- RC2 expresses the level of decision-making. It distinguishes between strategic and applied RA methods. Table 1 provides examples for levels of EOD decision-making between these two poles.
- RC3—Risk Component: Historically, the use of nuclear power to produce energy [25,26] and the growing use of synthetic chemicals [27,28] drove the development of new ways to assess risk. The very different nature of these developments cultivated different RA methods. For the assessment of nuclear power plants, it is necessary to explore possible paths toward events that would lead to catastrophic consequences. Since these are considered unacceptable, RA that informs the design and construction of a nuclear power plant focuses on preventing such accidents by understanding the probability of the occurrence of certain events. In contrast, concerning the health risk of chemical exposures, it was necessary to analyze the likelihood of certain effects if a given level of exposure were to occur. Therefore, it was not only essential to be able to assess probability but also possible consequences [24]. More recently, the oil and gas sector has shown great interest in RA methodology and has made noteworthy contributions to the field [15]. Among them is the bow-tie method, which considers both the probability and the consequences of the occurrence of undesired events [29].
- To use its results, it is important to know to what degree an RA method addresses probability and consequences. If a bias towards either side is introduced unknowingly, the derived risk management decisions can be inappropriate. For example, if a focus is placed on assessing consequences, decisions may be overly risk-averse, even though probabilities are extremely low [30]. An informed decision to lean toward either of the two risk components is not problematic if the implications are known. Focusing on either of the RA components may also result from an uneven distribution of knowledge. Consider a situation in which the mechanisms determining the likelihood of an event are well known but data on its consequences are limited. This may lead to a tendency to use a method focusing on probability [31]. The challenge could also be addressed by assessing the probability aspect quantitatively and the consequence aspect qualitatively (see RC1).
- RC3 describes how strongly an RA leans towards either of the two RA aspects probability or consequence. A study that is placed at the center of the two aspects addresses both aspects to a similar degree.
- RC4—Spatial Scale: The spatial scale that can be addressed by an RA ranges from global to local. Spatial aspects are relevant when assessing geographical patterns and the limits of undesired events. In pollution RA, spatial considerations are commonplace. For example, the location of the risk source and the risk receptor are relevant information [32]. Furthermore, if pollution can spread over large distances, the spatial scale of an assessment should be selected accordingly. The nature of the risk source plays a role in spatial considerations as well. Dispersed non-point sources, by nature, require a spatial analysis of risk [33].
- RAs that address larger spatial scales sometimes consider variability in the properties of risk receptors (such as their vulnerability and resilience) [34]. The spatial and temporal aspects of RA are connected since the consequences of an event may have a different spatial extent [35] or result in different exposure levels for risk receptors [34] at two different points in time. Furthermore, a focus on larger geographical areas requires a method that acknowledges both spatial and temporal heterogeneity of risk factors [36]. There also exists a connection between the spatial scale and the decision-making level (RC2). A prioritization RA of different sites will, by nature, have a larger spatial scale than a site-specific RA.
- RC4 describes the spatial scale of the RA method. One side refers to large global studies. The opposite side refers to very small local assessments that deal with a single object and its immediate geographic vicinity. The middle ground roughly refers to an area, the size of an individual bay, or an offshore infrastructure development site, such as a wind park. Such an area will vary from project to project, but the scale in Table 1 should suffice to provide a general understanding of the categorization.
- RC5—Temporal Scale: Time is a universal aspect of risk [37]. It is usually uncertain when a risk will materialize and when its consequences will ensue. Numerous aspects of risk may change over time. Among them are the exposure to risk [38], the condition, and the vulnerability of a potentially affected risk receptor. The frequency of the occurrence of risk events is another important temporal aspect of RA [32]. No steady state of the relevant systems should be assumed, and, thus, the risk of the seemingly same event may vary significantly over time [35]. Consequentially, an RA that is executed one day may be faulty or misleading another day. The longevity of the results of an RA may vary depending on its temporal scale.
- The predictive capacity of an RA is the amount of time that the method is targeting to predict the probability and resulting consequences. When discussing a natural disaster, one may seek to predict the risk for many decades into the future, which would be a long-term RA. On the other hand, when assessing the accident risk of a given EOD operation, one would be interested in the very immediate probability and consequences.
- RC5 describes the temporal scale of the predictive capacity of an RA on a range from long-term to short-term. RC5 does not refer to time as an input parameter for risk factors. For example, the fact that some UXO objects have been submerged since 1914 while others were dumped as late as 1949 is one of many input parameters when assessing EOD risk, but it is irrelevant for RC5.
2.2. Use of Review Criteria
3. Results
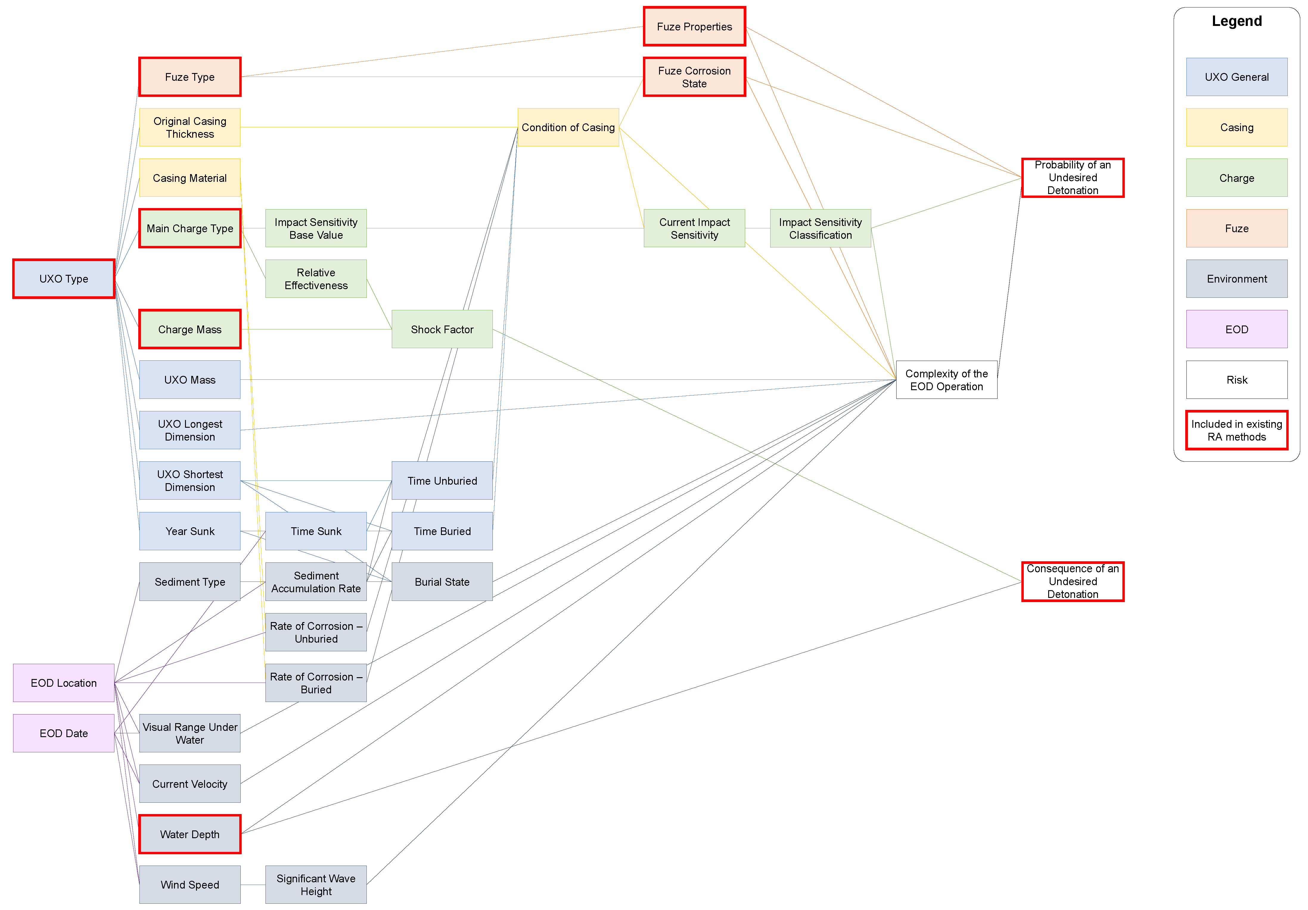
3.1. Requirements of the Explosive Ordnance Disposal Risk Assessment
- RC1—Study Type: On the one hand, EOD is a very common activity in German waters, and data on these EOD activities exist (e.g., [41]). Such data include various UXO properties as well as environmental conditions [4]. At the same time, the accident rate in EOD is very low, which means that data on the occurrence of the undesired event (the undesired detonation) are virtually nonexistent. EOD experts execute a qualitative assessment every time they judge whether UXO is safe to handle, safe to transport, or neither [40]. Expert knowledge makes the use of rating scales feasible in cases where no data exist. In summary, it should be possible to design an EOD RA that leans towards the quantitative side of RC1. However, due to the lack of data on accidents, it must resort to expert judgment where necessary. Therefore, category 4, rather quantitative, is selected.
- RC2—Level of Decision-Making: The RA must focus on the risk during the execution of EOD. Note that in the literature, EOD may also refer to the entire procedure for managing UXO. This includes desk-based research, technical investigations, clearance, and disposal [40]. EOD RA should focus on UXO handling proper, that is, the three processes of underwater transfer, in-situ destruction, and recovery [6]. For this purpose, it is necessary to analyze the particularities of the given UXO object and the surrounding environment. The EOD RA is not meant to be a tool for the prioritization of dump sites or the planning of offshore construction projects in light of managing UXO. The former is currently under development in Germany [42], and the latter already exists, as will be demonstrated in Section 3.2. Hence, a method for applied decision-making is required. Therefore, category 5, object handling, is selected.
- RC3—Risk Component: The consequences of unintended detonations may be dire [1]. During EOD, personnel or valuable technical equipment are in the vicinity of the UXO. This circumstance drove the definition of the risk receptor. The loss of life or valuable equipment is considered unacceptable and must be avoided. Consequently, the EOD RA method should focus on the probability component of risk. However, before a better understanding of the consequences has been gained, it would be unwise to completely ignore them. Therefore, category 2, (mainly probability) is selected.
- RC4—Spatial Scale: EOD is a spatially limited activity. The spatial extent includes the UXO object, its immediate environment, and the EOD personnel and equipment on site. While the surrounding environment certainly influences EOD through macro-scale natural processes such as regional currents and weather conditions, the relevant conditions during EOD are those on site. Accordingly, the EOD RA deals with a small spatial scale. Therefore, category 5, UXO object, is selected.
- RC5—Temporal Scale: There are two dimensions to the temporal scale of the EOD RA. Firstly, it should be possible to assess the risk related to EOD right before its execution. Secondly, the occurrence of an undesired detonation is likely the instant result of a certain action, and immediate consequences must be expected. For both of these dimensions, the temporal scale that needs to be covered by the EOD RA is very short. The fact that UXO objects were submerged between 1914 and 1949 is irrelevant for the definition of the temporal scale since it does not affect the required predictive capacity of the RA. Therefore, category 5, days and hours, is selected.
3.2. Offshore Unexploded Ordnance Risk Assessment Review
3.2.1. Risk Matrices
- RA1
- RA2
- Summary on Risk Matrices
3.2.2. Other Semi-Quantitative Approaches
- RA3
- RA4
- Summary on Other Semi-Quantitative Approaches
3.2.3. Event Trees
- RA5
- Summary on Event Trees
3.2.4. Risk Assessments Addressing Human or Faunal Health
- RA6
- RA7
- Summary on RAs Addressing Human and Faunal Health
3.2.5. Qualitative and Descriptive Approaches
- RA8
- RA9
- Summary on Qualitative and Descriptive Approaches
4. Discussion
4.1. Comparison of Existing Risk Assessments with the Requirements
4.2. Deviation of Review Criteria from the Requirements
4.3. Limitations
5. Conclusions
5.1. Summary of Results
Hypothesis 1 (H1). Existing RA methods are insufficient to assess EOD risk.
5.2. Application of Findings
5.3. Contributions to Risk Assessment Methodology
Funding
Institutional Review Board Statement
Informed Consent Statement
Data Availability Statement
Acknowledgments
Conflicts of Interest
Abbreviations
| CWA | Chemical Warfare Agent |
| EOD | Explosive Ordnance Disposal |
| FRATSAD | First Risk Assessment Tool for Subaquatic Ammunition Dumpsites |
| RA | Risk Assessment |
| RC | Review Criterion |
| ROV | Remotely Operated Underwater Vehicle |
| TNT | Trinitrotoluene |
| UXO | Unexploded Ordnance |
References
- HELCOM EG SUBMERGED. Thematic Assessment on Hazardous Submerged Objects in the Baltic Sea, (Submerged Assessment—Warfare Materials in the Baltic Sea); Frey, T., Czub, M., Bełdowski, J., Meski, L., Eds.; HELCOM: Helsinki, Finland, 2024. [Google Scholar]
- DNV. Ocean’s Future to 2050—A Sectoral and Regional Forecast of the Blue Economy. DNV. 2021. Available online: https://www.dnv.com/oceansfuture/ (accessed on 7 June 2024).
- van Ham, N.H.A. Investigations of risks connected to sea-dumped munitions. In Chemical Munition Dump Sites in Coastal Environments; Missiaen, T., Henriet, J.P., Eds.; Federal Office for Scientific, Technical and Cultural Affairs (OSTC), Federal Ministry of Social Affairs, Public Health and the Environment: Brussels, Belgium, 2002; pp. 81–93. [Google Scholar]
- Frey, T. A New Risk Assessment Model for Unexploded Underwater Military Munitions. Ph.D. Thesis, Leipzig University, Leipzig, Germany, 2024. [Google Scholar]
- Deutsche Gesetzliche Unfallversicherung e.V. Handlungsanleitung zur Gefährdungsbeurteilung und Festlegung von Schutzmaßnahmen bei der Kampfmittelräumung; DGUV: Berlin, Germany, 2020. [Google Scholar]
- Frey, T. UXO and environmental risk factors impacting EOD operations in German waters. Propellants Explos. Pyrotech. 2024, 49, e202300206. [Google Scholar] [CrossRef]
- Aven, T. Risk assessment and risk management: Review of recent advances on their foundation. Eur. J. Oper. Res. 2016, 253, 1–13. [Google Scholar] [CrossRef]
- Aven, T. The risk concept—Historical and recent development trends. Reliab. Eng. Syst. Saf. 2012, 99, 33–44. [Google Scholar] [CrossRef]
- Kaplan, S.; Garrick, B.J. On The Quantitative Definition of Risk. Risk Anal. 1981, 1, 11–27. [Google Scholar] [CrossRef]
- Aven, T. Risk Analysis—Assessing Uncertainties beyond Expected Values and Probabilities; Wiley: Chichester, UK, 2008. [Google Scholar]
- DIN Deutsches Institut für Normung e.V. Risikomanagement—Leitlinien; DIN German Institute for Standardization: Berlin, Germany, 2018. [Google Scholar]
- Inter-Organization Programme for the Sound Management of Chemicals. IPCS Risk Assessment Terminology; World Health Organization: Geneva, Switzerland, 2004; Volume 1. [Google Scholar]
- Puisa, R.; McNay, J.; Montewka, J. Maritime safety: Prevention versus mitigation? Saf. Sci. 2021, 136, 105151. [Google Scholar] [CrossRef]
- Ballesteros, C.; Jiménez, J.A.; Viavattene, C. A multi-component flood risk assessment in the Maresme coast (NW Mediterranean). Nat. Hazards 2018, 90, 265–292. [Google Scholar] [CrossRef]
- Yang, X.; Haugen, S.; Paltrinieri, N. Clarifying the concept of operational risk assessment in the oil and gas industry. Saf. Sci. 2018, 108, 259–268. [Google Scholar] [CrossRef]
- Frey, T. Risk Assessment Model for Unexploded Underwater Military Munitions (RUMMs); GEOMAR Helmholtz Centre for Ocean Research: Kiel, Germany, 2024; Available online: https://doi.org/10.3289/SW_1_2024 (accessed on 7 June 2024).
- Kirchsteiger, C. On the use of probabilistic and deterministic methods in risk analysis. J. Loss Prev. Process Ind. 1999, 12, 399–419. [Google Scholar] [CrossRef]
- Han, Z.Y.; Weng, W.G. Comparison study on qualitative and quantitative risk assessment methods for urban natural gas pipeline network. J. Hazard. Mater. 2011, 189, 509–518. [Google Scholar] [CrossRef] [PubMed]
- Ho, W.; Zheng, T.; Yildiz, H.; Talluri, S. Supply chain risk management: A literature review. Int. J. Prod. Res. 2015, 53, 5031–5069. [Google Scholar] [CrossRef]
- International Electrotechnical Commission. Risk Management—Risk Assessment Techniques; International Electrotechnical Commission: London, UK, 2009. [Google Scholar]
- Moon, H.I.; Han, S.W.; Shin, S.; Byeon, S.H. Comparison of the Qualitative and the Quantitative Risk Assessment of Hazardous Substances Requiring Management under the Occupational Safety and Health Act in South Korea. Int. J. Environ. Res. Public Health 2021, 18, 1354. [Google Scholar] [CrossRef] [PubMed]
- Allouch, A.; Koubaa, A.; Khalgui, M.; Abbes, T. Qualitative and Quantitative Risk Analysis and Safety Assessment of Unmanned Aerial Vehicles Missions Over the Internet. IEEE Access 2019, 7, 53392–53410. [Google Scholar] [CrossRef]
- Seif Zadeh, H.; Weir, T.; Filinkov, A.I.; Lord, S. Strategic Risk Management in Practice. In Data and Decision Sciences in Action 2; Ernst, A.T., Dunstall, S., García-Flores, R., Grobler, M., Marlow, D., Eds.; Springer International Publishing: Cham, Switzerland, 2021; pp. 185–194. [Google Scholar] [CrossRef]
- MacDonald, J.; Knopman, D.; Lockwood, J.R.; Cecchine, G.; Willis, H. Unexploded Ordnance, A Critical Review of Risk Assessment Methods; RAND Corporation: Santa Monica, CA, USA; Arlington, VA, USA; Pittsburgh, PA, USA, 2004. [Google Scholar]
- United States Nuclear Regulatory Commission. Reactor Safety Study: An Assessment of Accident Risks in U.S. Commercial Power Plants; Main Report. 1975. Available online: https://www.nrc.gov/reading-rm/doc-collections/nuregs/staff/sr75-014/index.html (accessed on 7 June 2024).
- Keller, W.; Modarres, M. A historical overview of probabilistic risk assessment development and its use in the nuclear power industry: A tribute to the late Professor Norman Carl Rasmussen. Reliab. Eng. Syst. Saf. 2005, 89, 271–285. [Google Scholar] [CrossRef]
- Paustenbach, D.J. The practice of health risk assessment in the united states (1975–1995): How the U.S. and other countries can benefit from that experience. Hum. Ecol. Risk Assess. Int. J. 1995, 1, 29–79. [Google Scholar] [CrossRef]
- McClellan, R.O. Human health risk assessment: A historical overview and alternative paths forward. Inhal. Toxicol. 1999, 11, 477–518. [Google Scholar] [CrossRef] [PubMed]
- Shahriar, A.; Sadiq, R.; Tesfamariam, S. Risk analysis for oil & gas pipelines: A sustainability assessment approach using fuzzy based bow-tie analysis. J. Loss Prev. Process Ind. 2012, 25, 505–523. [Google Scholar] [CrossRef]
- Woodruff, J.M. Consequence and likelihood in risk estimation: A matter of balance in UK health and safety risk assessment practice. Saf. Sci. 2005, 43, 345–353. [Google Scholar] [CrossRef]
- Dahlstrom, A.; Hewitt, C.L.; Campbell, M.L. A review of international, regional and national biosecurity risk assessment frameworks. Mar. Policy 2011, 35, 208–217. [Google Scholar] [CrossRef]
- Syafiq, M.; Azri, S. A review on the GIS usage in spatio-temporal risk assessment in asset management. IOP Conf. Ser. Earth Environ. Sci. 2023, 1274, 012005. [Google Scholar] [CrossRef]
- Phillips, J.D. Nonpoint Source Pollution and Spatial Aspects of Risk Assessment. Ann. Assoc. Am. Geogr. 1988, 78, 611–623. [Google Scholar] [CrossRef]
- Badina, S.; Babkin, R.; Bereznyatsky, A.; Bobrovskiy, R. Spatial aspects of urban population vulnerability to natural and man-made hazards. City Environ. Interact. 2022, 15, 100082. [Google Scholar] [CrossRef]
- Aubrecht, C.; Fuchs, S.; Neuhold, C. Spatio-temporal aspects and dimensions in integrated disaster risk management. Nat. Hazards 2013, 68, 1205–1216. [Google Scholar] [CrossRef]
- Wang, H.; Liu, X.; Zhao, C.; Chang, Y.; Liu, Y.; Zang, F. Spatial-temporal pattern analysis of landscape ecological risk assessment based on land use/land cover change in Baishuijiang National nature reserve in Gansu Province, China. Ecol. Indic. 2021, 124, 107454. [Google Scholar] [CrossRef]
- Heckmann, I.; Comes, T.; Nickel, S. A critical review on supply chain risk—Definition, measure and modeling. Omega 2015, 52, 119–132. [Google Scholar] [CrossRef]
- Goddard, M.J.; Murdoch, D.J.; Krewski, D. Temporal Aspects of Risk Characterization. Inhal. Toxicol. 1995, 7, 1005–1018. [Google Scholar] [CrossRef]
- Beddington, J.; Kinloch, A.J. Munitions Dumped at Sea: A Literature Review; Imperial College Consultants Ltd.: London, UK, 2005. [Google Scholar]
- Frey, T. Quality Guideline for Offshore Explosive Ordnance Disposal; Beuth Verlag GmbH: Berlin, Germany, 2020. [Google Scholar]
- Böttcher, C.; Knobloch, T.; Sternheim, J.; Weinberg, I.; Wichert, U.; Wöhler, J. Munitionsbelastung der Deutschen Meeresgewässer, Entwicklungen und Fortschritt; Ministry for Energy Transition, Agriculture, Environment and Rural Areas of the State of Schleswig-Holstein: Kiel, Germany, 2014.
- Ensenbach, S.; Pechmann, A.; Frey, T. Implementing geophysical and geochemical data in multi-criteria analysis for prioritization of munition dump site clearance, EGU23-14271. In Proceedings of the EGU General Assembly, Vienna, Austria, 23–28 April 2023. [Google Scholar] [CrossRef]
- Ordtek Ltd. Unexploded Ordnance Desk Based Study with Risk Assessment; Ordtek Ltd.: Lowestoft, UK, 2014. [Google Scholar]
- Cooper, N.; Cooke, S. Assessment and Management of Unexploded Ordnance (UXO) Risk in the Marine Environment; CIRIA: London, UK, 2015; Volume C754. [Google Scholar]
- Aker, J.; Reid, M.; Howard, B. Risk Management For Unexploded Ordinance (UXO) in the Marine Environment. Dalhous. J. Interdiscip. Manag. 2012, 8. [Google Scholar] [CrossRef]
- Rowe, C.; Warden, G.; René, D. Unexploded Ordnance (UXO) Threat & Risk Assessment with Risk Mitigation Strategy; 6 Alpha Associates Ltd.: Camberley, UK, 2012. [Google Scholar]
- Koch, M. Subaquatische Kampfmittelaltlasten in der Ostsee, Neubewertung des Status Quo, Risikopotenziale und Resultierende Handlungsszenarien. Ph.D. Thesis, Leuphana Universität Lüneburg, Lüneburg, Germany, 2009. [Google Scholar]
- Zio, E. An Introduction to the Basics of Reliability and Risk Analysis; Series on Qualitiy, Reliability & Engineering Statistics; World Scientific: Singapore, 2007; Volume 13. [Google Scholar]
- Rankin, D.A. Pipeline Construction Risk Assessment; Global Maritime Consultancy Ltd.: London, UK, 2016. [Google Scholar]
- Maser, E.; Strehse, J.S. “Don’t Blast”: Blast-in-place (BiP) operations of dumped World War munitions in the oceans significantly increase hazards to the environment and the human seafood consumer. Arch. Toxicol. 2020, 94, 1941–1953. [Google Scholar] [CrossRef] [PubMed]
- von Benda-Beckmann, A.M.; Aarts, G.; Sertlek, H.Ö.; Lucke, K.; Verboom, W.C.; Kastelein, R.A.; Ketten, D.R.; van Bemmelen, R.; Lam, F.P.A.; Kirkwood, R.J.; et al. Assessing the Impact of Underwater Clearance of Unexploded Ordnance on Harbour Porpoises (Phocoena phocoena) in the Southern North Sea. Aquat. Mamm. 2015, 41, 503–523. [Google Scholar] [CrossRef]
- Natural Power Consultants Ltd. UXO Clearance Marine Licence Application; Natural Power Consultants Ltd: Aberdeen, UK, 2017. [Google Scholar]
- Winkelmann, K. MERKUR OWF Unexploded Ordnance Threat and Risk Assessment and Risk Mitigation Recommendations; Wiley-VCH GmbH: Falkensee, Germany, 2016. [Google Scholar]







| Review Criterion | Pole 1 | Categories | Pole 2 | ||||
|---|---|---|---|---|---|---|---|
| 1 | 2 | 3 | 4 | 5 | |||
| RC1—Study type | Qualitative | Purely qualitative | Rather qualitative | Semi- quantitative | Rather quantitative | Purely quantitative | Quantitative |
| RC2—Level of decision- making | Strategic | National strategy | Site prioritization | Site management | Clearance decision | Object handling | Applied |
| RC3—Risk component | Probability | Solely probability | Mainly probability | Balanced | Mainly consequence | Solely consequence | Consequence |
| RC4—Spatial scale | Large | Global | National | Region/Bay | Development project | UXO object | Small |
| RC5—Temporal scale | Long-term | Decades | Years | Months | Weeks | Days and hours | Short-term |
| Risk Assessment | Deviation | |||||
|---|---|---|---|---|---|---|
| RC1—Study Type | RC2—Level of Decision- Making | RC3—Risk Assessment Component | RC4—Spatial Scale | RC5—Temporal Scale | Deviation Score per RA | |
| RA1 | 1 | 2 | 0 | 1 | 2 | 6 |
| RA2 | 2 | 4 | 1 | 4 | 2 | 13 |
| RA3 | 1 | 2 | 0 | 1 | 2 | 6 |
| RA4 | 0 | 2 | 2 | 2 | 4 | 10 |
| RA5 | 0 | 2 | 0 | 1 | 2 | 5 |
| RA6 | 0 | 2 | 1 | 1 | 4 | 8 |
| RA7 | 0 | 2 | 1 | 1 | 0 | 4 |
| RA8 | 3 | 3 | 3 | 1 | 2 | 12 |
| RA9 | 3 | 2 | 1 | 1 | 2 | 9 |
| All RAs | 10 | 21 | 9 | 13 | 20 | - |
Disclaimer/Publisher’s Note: The statements, opinions and data contained in all publications are solely those of the individual author(s) and contributor(s) and not of MDPI and/or the editor(s). MDPI and/or the editor(s) disclaim responsibility for any injury to people or property resulting from any ideas, methods, instructions or products referred to in the content. |
© 2024 by the author. Licensee MDPI, Basel, Switzerland. This article is an open access article distributed under the terms and conditions of the Creative Commons Attribution (CC BY) license (https://creativecommons.org/licenses/by/4.0/).
Share and Cite
Frey, T. What Is Missing in Offshore Explosive Ordnance Disposal Risk Assessment? Toxics 2024, 12, 468. https://doi.org/10.3390/toxics12070468
Frey T. What Is Missing in Offshore Explosive Ordnance Disposal Risk Assessment? Toxics. 2024; 12(7):468. https://doi.org/10.3390/toxics12070468
Chicago/Turabian StyleFrey, Torsten. 2024. "What Is Missing in Offshore Explosive Ordnance Disposal Risk Assessment?" Toxics 12, no. 7: 468. https://doi.org/10.3390/toxics12070468
APA StyleFrey, T. (2024). What Is Missing in Offshore Explosive Ordnance Disposal Risk Assessment? Toxics, 12(7), 468. https://doi.org/10.3390/toxics12070468

