Provision of Desalinated Irrigation Water by the Desalination of Groundwater Abstracted from a Saline Aquifer
Abstract
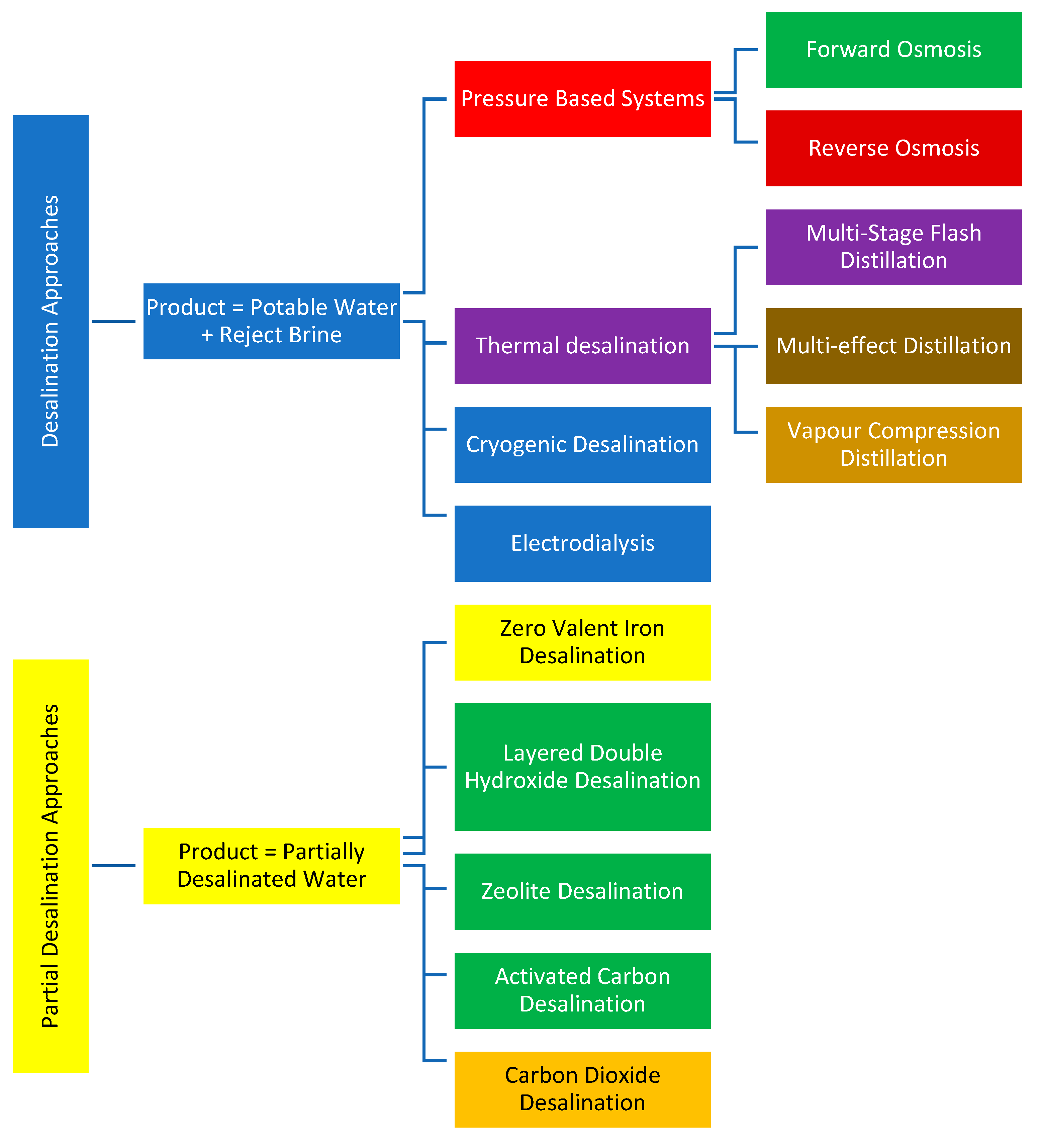
:1. Introduction
1.1. Zero-Valent Iron Desalination
1.2. Study Objectives
- A single ZVI charge to be able to process multiple batches (or volumes) of water without loss of activity. Commercial ZVI water remediation plants, removing dissolved organic matter (DOM), organic solutes, and metals have demonstrated:
- ○
- >3.8 million m3 water processed t−1 Fe0 to remove DOM in a 22,500 m3 d−1 reactor [17].
- ○
- >24,000 m3 water processed t−1Fe0 to remove organic matter in a 60,000 m3 d−1 reactor [17].
- ○
- >466 m3 water processed t−1 Fe0 to remove arsenic in a 9.6 m3 d−1 reactor [17].
- ○
- >17,356 m3 water processed t−1 Fe0 to remove arsenic in a 5.2 m3 d−1 reactor [17].
- ○
- >2500 m3 water processed t−1 Fe0 to remove gold in a 30 m3 d−1 reactor [17].
- A method or process to be established and incorporated in a plant, which allows the highly variable product outcome from each batch to be compensated for. Another of the objectives of this study is to assess the product outcome variability and determine how the product quality problems associated with this variability may be overcome in a future commercial unit.
- Consideration as to whether replacement of Fe0 [17] with emulsified n/m-Fe0 or with n-Fe0 will give a higher level of desalination and will allow the amount of Fe used to be decreased. Another of the objectives of this study is to assess whether Fe0 could be replaced by n-Fe0 in a future commercial unit.
2. Materials and Methods
2.1. Reactor
2.2. ZVI
2.2.1. Steel Wool
2.2.2. m-Fe0
2.2.3. Zero-Valent Iron Characterization
- At any specific time, a proportion of the unoccupied sites will be available for either adsorption or catalytic activity.
- All catalytic and adsorption activity occurs at sites on the n-Fe0.
2.2.4. ZVI Desalination Characteristics
2.2.5. Steel Wool Catalytic Design Assumptions
2.2.6. ZVI Reuse Assumptions
2.3. Water
2.3.1. Synthetic Saline Water
2.3.2. Seawater
2.4. Measurements
2.4.1. Instruments
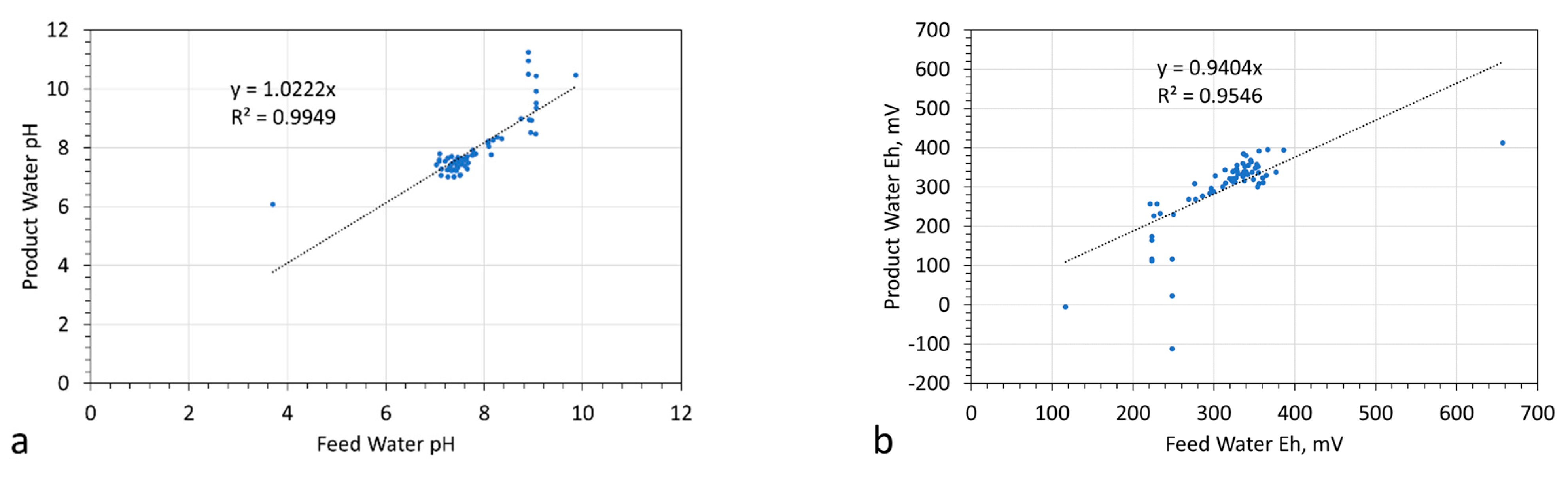
- ORP (oxidation reduction potential) meter (HM Digital) calibrated at ORP = 200 mV; measured ORP (oxidation reduction potential) values are converted to Eh, mV as: Eh, mV = −65.667pH + 744.67 + ORP (mV), using a quinhydrone calibration at pH = 4 and pH = 7.
- pH meter (HM Digital) calibrated at pH = 4.01; 7.0; 10.0.
- EC (electrical conductivity) meter (HM Digital meter calibrated at EC = 1.431 mScm−1).
- Cl− ISE (ion selective electrode); Bante Cl− ISE, EDT Flow Plus Combination Cl− ISE; Cole Parmer Cl− ISE attached to a Bante 931 ion meter. Calibration was undertaken using 0.001, 0.01, 0.1, 1.0 M NaCl calibration solutions.
- Na+ ISE (ion selective electrode); Bante Na ISE, Sciquip Na ISE, Cole Parmer Na ISE attached to a Bante 931 ion meter. Calibration was undertaken using 0.001, 0.01, 0.1, 1.0 M NaCl calibration solutions.
- Temperature measurements were made using a temperature probe attached to a Bante 931 ion meter.
2.4.2. Assessment of Desalination
- Approach 1: Direct ion concentration measurements using separate ion selective electrodes (ISE) for Na+ ions and Cl− ions.
- Approach 2: Visual microscopic changes. An example is provided in Figure 5.
- Approach 3: Changes associated with EC (electrical conductivity); EC declines as ion concentrations are reduced by dilution in freshwater or by removal of both Na+ and Cl− ions.
- Approach 4: Ion chromatography, ion titration, or flame photometry.
- Approach 5: Evaporation. This produces a solid residue, which includes NaCl, sulphates, carbonates, etc.
2.5. Reaction Time
2.6. Control Reactor
2.7. Data and Data Handling
3. Results
3.1. Salinity
3.2. Redox Relationships
3.3. Ion Compositions
4. Discussion
4.1. Desalination
4.2. Catalytic Removal of NaCl
4.3. Role of Radicals
4.4. Sodium and Chloride Ion Removal
4.5. Predicting NaCl Removal
4.5.1. Pressure Swing Adsorption/Desorption
4.5.2. Role of O2 and CO2 in Pressure Swing Adsorption/Desorption
4.5.3. Role of Na+ and Cl− Ions in Pressure Swing Adsorption/Desorption
4.5.4. Desalination Probability Distribution
4.5.5. Forward Rate Constant
4.6. Predicting the Impact of ZVI Desalination on Crop Yield
4.6.1. Central Limit Theory Considerations
4.6.2. Livestock
4.7. Effect of ZVI Particle Size on Desalination
4.7.1. n-Fe0
4.7.2. Trial Results
4.7.3. Trial RT1
4.7.4. Trial RT2
4.7.5. Trial RT3
5. Novelty and Desalination Mechanisms
5.1. Amount of NaCl Removed by Sequential Trials
5.1.1. Catalytic Implications
- The products are not retained in the reactor when the water is removed from the reactor (i.e., are not settled precipitates).
- When the product water is evaporated, the amount of NaCl present in the resultant precipitate is substantially reduced when compared with the feed water (Appendix B, Figure A5, Figure A6 and Figure A7).
- The products are either miscible and are contained in the product water, or they were removed from the water with the expelled air.
- Removal by adsorption and reaction, entirely within ZVI coagulants and flocculates.
- Removal, using the electrons released by the oxidation of Fe0 in water, to facilitate a reduction reaction. This concept may apply to the reduction of HClO or NaClO but it is unclear what the remediation products from this approach would be.
- Pollutant removal by hydrogenation, where the hydrogen is produced by reaction with water, and by the catalytic decomposition of water. This could allow concentration and removal of Na+ ions as NaOH.
- Redox remediation, where the ZVI changes the Eh and pH of the water to force a change in the stable equilibrium species associated with the pollutant. The Eh:pH relationships are consistent with the formation of O2 radicals, and the operation of a Fenton type of reaction, to remove Na+ and Cl− ions.
- Pollutant removal by Fe0 catalysis to one or more products. The removal of 89–950 g NaCl g−1 Fe is consistent with this hypothesis.
5.1.2. Removed Products—Evidence from the ZVI Cartridge
5.1.3. NaCl Concentration Mechanism
5.2. Catalytic Pressure Swing Adsorption–Desorption
- 2010: 4.94 mg Cl− removed g−1 Fe0 [15]; in a single volume CSR application.
- 2015: 0.03 to 3 g NaCl removed g−1 Fe0; in a single volume diffusion reactor application.
- 2015: 2 g removed species g−1 Fe0 [US9624113B2]; in a single volume application in a batch flow, emulsified bubble column, fluidized bed reactor.
- 2015: 14.8 g NaCl removal g−1 Fe0, in a batch flow, multiple volume use diffusion reactor application, processing 4.1 m3.
- 2021: >0.20 g NaCl removed g−1 Fe0 [US10919784B2], in a single volume operation. This specification indicated that the EC reduced from 12.5 mScm−1 (6.75 g NaCl L−1) to about 5 mScm−1 (2.7 g NaCl L−1) over 16 h in a reactor containing 20 g n-Fe0 L−1.
- 2022: 89.3 g NaCl removal g−1 Fe0, in a multiple volume diffusion reactor application, processing 16.8 m3 (Table 1, Appendix B, Table A1).
- 2022: 950 g NaCl removal g−1 Fe0, in a single volume diffusion reactor application, processing 240 L (Appendix B, Table A2, Trial RT3).
- A batch flow, bubble column, static bed, recirculating diffusion reactor. This allows the ΔP to be increased into the range 10,000 to 60,000 Pa, and allows:
- ○
- The wavelength of the pressure wave to be reduced, while increasing its amplitude.
- ○
- The shape of the pressure wave to be modified from a complex variable pressure wave form to a simple pressure wave, to improve outcome predictability.
- A larger batch volume (860 L). This will allow a more compact construction for a commercial reactor unit.
- A n-Fe0 catalyst charge of around 10 g–100 g, with the intent of building on the results of Trial RT3 (Appendix B, Table A2).
- A minimum of 50 sequential batches with a single catalyst charge.
5.3. Ground Water Processing
5.3.1. Partially Desalinating a Saline Aquifer
5.3.2. Adjusting the Process Flow to Allow Aquifer Reconstruction
- If no water is abstracted for irrigation, then it is possible to design the abstraction such that [a] decreases relative to [b] over time. The rate of decrease of [a] increases as the rate of injection increases.
- If no water is abstracted for irrigation, then potentiometric surface for the aquifer may be altered to prevent and reverse seawater incursion while reducing the aquifer salinity.
- The time taken to desalinate the aquifer is a function of the aquifer size, aquifer recharge rate, the number of abstraction wells, the number of injection wells, the abstraction rate, the injection rate, and the leakage rate provided by water used for irrigation.
- A partially desalinated aquifer will always require continual water injection to prevent saline incursions from outside the abstraction and injection area.
5.4. Costs
- Reactor cost—USD 0.0053 m−3.
- ZVI cartridge cost—USD 0.54 m−3.
- Compressor cost—USD 0.24 m−3.
- Electricity cost (grid supply)—USD 0.8 m−3.
- Indicative cost—USD 1.58 m−3.
- Reactor cost—USD 0.0038 m−3.
- ZVI cartridge cost—USD 0.54 m−3.
- Compressor cost—USD 0.03 m−3.
- Electricity cost (grid supply)—USD 0.8 m−3.
- Indicative cost—USD 1.37 m−3.
- Reactor cost—USD 0.0038 m−3.
- n-ZVI cartridge cost—USD 0.18 m−3.
- Compressor cost—USD 0.03 m−3.
- Electricity cost (off-grid supply)—USD 0.20 m−3.
- Indicative cost—USD 0.41 m−3.
6. Conclusions
- >70 batches of batches of water can be processed sequentially using a single ZVI charge.
- >42,000 m3 water can be processed by 1 t Fe0.
- >89.3 g NaCl g−1 Fe0 can be removed in a multiple volume use application, processing 16.8 m3.
- >950 g NaCl g−1 n-Fe0 can be removed in a single volume use application, processing 240 L.
- ○
- The wavelength of the pressure wave will be reduced, and its amplitude increased.
- ○
- The shape of the pressure wave will be modified from a complex variable pressure wave form to a simple pressure wave.
- The batch volume processed is increased;
- The steel wool Fe0 is replaced with n-Fe0.
Funding
Institutional Review Board Statement
Informed Consent Statement
Data Availability Statement
Acknowledgments
Conflicts of Interest
Appendix A. Desalination
Appendix A.1. Passive Desalination



Types of ZVI Diffusion Reactor
Appendix A.2. Technology Readiness

Appendix B. Systematic Dataset
- 48 h before a measurement was due to be made, the measurement instruments were placed in a fresh saline solution. This is required to condition the ISE electrodes.
- The feed and product water samples (2.3 L/sample) were collected.
- The ISE, pH, ORP, and EC tools were washed in deionized water and then they were calibrated using reference fluids.
- The ISE, pH, ORP, and EC tool instrument readings were rechecked against the calibration fluids.
- The ORP, ISE, pH, and EC measurements were taken for the feed water.
- The tools were then washed in deionised water.
- The ORP, ISE, pH, and EC measurements were taken for the product water.
- The tools were then washed in deionised water.
- The feed and product water measurements were then repeated using this procedure until three identical measurements had been recorded.
- The measurement instruments were then placed in saline solution to allow them to be ready for the next set of measurements.
| Fw | Pw | |||||||||||
|---|---|---|---|---|---|---|---|---|---|---|---|---|
| Trial | pH | Eh | EC | T | Cl− | Na+ | pH | Eh | EC | T | Cl− | Na+ |
| mV | mScm−1 | C | g/L | g/L | mV | mScm−1 | C | g/L | g/L | |||
| 1 | 7.12 | 386.1 | 43.8 | 20.7 | 20.64 | 9.91 | 7.06 | 394.1 | 22.8 | 17.5 | 13.98 | 6.16 |
| 2 | 7.26 | 366.7 | 22.6 | 20.9 | 11.77 | 5.04 | 7.01 | 395.2 | 20.5 | 17.3 | 10.40 | 4.29 |
| 3 | 7.50 | 339.9 | 9.5 | 19.5 | 3.82 | 2.52 | 7.06 | 380.1 | 8.7 | 21.6 | 3.41 | 2.34 |
| 4 | 7.52 | 336.1 | 6.9 | 20.3 | 2.68 | 1.81 | 7.08 | 384.5 | 6.3 | 20.1 | 2.61 | 1.59 |
| 5 | 7.26 | 348.7 | 3.5 | 20.8 | 1.47 | 0.84 | 7.66 | 318.7 | 3.0 | 18.1 | 1.33 | 0.76 |
| 6 | 7.61 | 321.8 | 4.6 | 20.1 | 1.93 | 1.14 | 7.65 | 317.4 | 4.0 | 19.0 | 1.67 | 0.95 |
| 7 | 7.25 | 354.5 | 4.3 | 17.1 | 2.30 | 1.12 | 7.25 | 352.5 | 4.2 | 17.0 | 2.30 | 1.12 |
| 8 | 7.29 | 351.1 | 5.4 | 17.1 | 2.93 | 1.52 | 7.34 | 348.9 | 4.7 | 17.8 | 2.56 | 1.26 |
| 9 | 7.34 | 346.9 | 4.5 | 17.4 | 2.35 | 1.08 | 7.46 | 338.1 | 2.6 | 17.8 | 1.62 | 0.71 |
| 10 | 7.43 | 339.6 | 4.2 | 17.7 | 2.22 | 1.08 | 7.43 | 338.6 | 3.7 | 17.5 | 2.05 | 0.97 |
| 11 | 7.48 | 335.5 | 4.2 | 17.7 | 2.34 | 1.08 | 7.53 | 332.3 | 1.5 | 17.6 | 1.07 | 0.36 |
| 12 | 7.46 | 337.1 | 3.6 | 18.1 | 2.00 | 0.93 | 7.46 | 337.1 | 1.9 | 18.6 | 1.23 | 0.51 |
| 13 | 7.41 | 341.2 | 3.4 | 18.2 | 1.81 | 0.90 | 7.54 | 331.5 | 3.0 | 18.0 | 1.71 | 0.79 |
| 14 | 7.46 | 337.1 | 4.4 | 18.5 | 2.27 | 1.12 | 7.43 | 339.6 | 0.2 | 17.8 | 0.13 | 0.16 |
| 15 | 7.47 | 336.3 | 4.7 | 18.6 | 2.44 | 1.23 | 7.58 | 329.2 | 3.3 | 17.8 | 1.82 | 0.86 |
| 16 | 7.60 | 329.6 | 3.7 | 18.8 | 1.96 | 0.90 | 7.58 | 333.2 | 0.2 | 18.6 | 0.12 | 0.16 |
| 17 | 7.52 | 337.1 | 5.8 | 19.1 | 3.04 | 1.56 | 7.53 | 333.3 | 4.4 | 18.4 | 2.40 | 1.12 |
| 18 | 7.43 | 345.6 | 9.7 | 18.8 | 4.33 | 2.78 | 7.22 | 368.8 | 5.8 | 19.4 | 3.12 | 1.60 |
| 19 | 7.38 | 355.8 | 9.0 | 19.1 | 4.13 | 2.52 | 7.01 | 392.2 | 7.9 | 18.6 | 3.79 | 2.19 |
| 20 | 7.46 | 353.1 | 6.9 | 18.9 | 3.36 | 1.85 | 7.34 | 357.9 | 3.8 | 18.2 | 2.13 | 0.97 |
| 21 | 7.41 | 346.2 | 5.7 | 18.7 | 2.97 | 1.52 | 7.25 | 363.5 | 5.0 | 18.7 | 2.64 | 1.30 |
| 22 | 7.20 | 376.6 | 27.4 | 19.5 | 15.86 | 6.42 | 7.54 | 337.5 | 5.8 | 20.1 | 2.85 | 1.56 |
| 23 | 7.40 | 355.0 | 4.1 | 20.6 | 2.10 | 1.01 | 7.54 | 336.5 | 4.0 | 20.1 | 2.01 | 1.01 |
| 24 | 7.65 | 328.4 | 8.1 | 18.7 | 3.84 | 2.11 | 7.28 | 355.9 | 3.3 | 19.5 | 1.82 | 0.82 |
| 25 | 7.64 | 327.2 | 7.5 | 20.1 | 3.60 | 1.93 | 7.59 | 324.4 | 3.2 | 19.4 | 1.74 | 0.75 |
| 26 | 7.42 | 342.4 | 2.9 | 19.8 | 1.55 | 0.71 | 7.26 | 355.7 | 2.1 | 20.8 | 1.23 | 0.53 |
| 27 | 7.65 | 323.4 | 2.9 | 21.0 | 1.64 | 0.75 | 7.71 | 321.5 | 3.1 | 19.3 | 1.38 | 0.67 |
| 28 | 7.76 | 314.4 | 5.5 | 19.2 | 2.90 | 1.49 | 7.76 | 310.4 | 1.7 | 19.2 | 1.13 | 0.41 |
| 29 | 7.08 | 360.5 | 3.3 | 19.4 | 1.86 | 0.82 | 7.55 | 323.8 | 2.9 | 20.2 | 1.60 | 0.75 |
| 30 | 7.64 | 319.2 | 2.9 | 20.6 | 1.59 | 0.75 | 7.58 | 321.2 | 2.1 | 20.2 | 1.26 | 0.56 |
| 31 | 7.49 | 335.7 | 5.0 | 20.0 | 2.61 | 1.34 | 7.58 | 327.2 | 3.9 | 18.6 | 2.13 | 0.97 |
| 32 | 7.61 | 323.8 | 3.9 | 19.5 | 2.08 | 0.97 | 7.37 | 340.6 | 3.4 | 19.4 | 1.84 | 0.86 |
| 33 | 7.55 | 328.8 | 6.1 | 19.7 | 2.95 | 1.63 | 7.43 | 339.6 | 5.0 | 19.9 | 2.63 | 1.26 |
| 34 | 3.70 | 656.7 | 21.5 | 18.2 | 13.64 | 4.95 | 6.08 | 412.7 | 3.8 | 18.5 | 2.15 | 1.01 |
| 35 | 7.13 | 323.3 | 3.9 | 19.1 | 2.23 | 0.93 | 7.28 | 312.9 | 3.7 | 18.5 | 2.17 | 0.93 |
| 36 | 7.02 | 355.4 | 38.6 | 19.5 | 21.49 | 8.27 | 7.42 | 308.4 | 5.5 | 18.8 | 3.09 | 1.56 |
| 37 | 7.44 | 310.8 | 7.9 | 19.1 | 3.87 | 2.11 | 7.53 | 300.3 | 6.9 | 18.6 | 3.63 | 1.89 |
| 38 | 7.43 | 313.6 | 8.4 | 19.4 | 4.04 | 2.33 | 7.30 | 343.3 | 8.1 | 19.6 | 4.18 | 2.15 |
| 39 | 7.77 | 299.6 | 11.8 | 20.6 | 8.70 | 1.32 | 7.92 | 288.3 | 11.2 | 20.5 | 8.02 | 1.14 |
| 40 | 7.82 | 296.4 | 8.8 | 21.5 | 4.35 | 2.33 | 7.80 | 293.2 | 8.5 | 19.9 | 4.23 | 2.26 |
| 41 | 7.10 | 353.7 | 7.6 | 22.1 | 3.77 | 1.93 | 7.80 | 300.2 | 6.8 | 20.2 | 3.34 | 1.74 |
| 42 | 8.14 | 276.1 | 8.2 | 19.7 | 3.94 | 2.00 | 7.77 | 308.6 | 7.0 | 19.6 | 3.65 | 1.78 |
| 43 | 7.34 | 360.9 | 25.1 | 20.7 | 15.35 | 5.32 | 7.71 | 310.5 | 24.2 | 17.0 | 15.52 | 4.58 |
| 44 | 7.54 | 337.5 | 15.8 | 20.0 | 10.74 | 2.39 | 7.64 | 316.2 | 14.1 | 16.9 | 10.06 | 1.96 |
| 45 | 7.67 | 301.9 | 9.0 | 22.3 | 4.18 | 2.48 | 7.49 | 328.7 | 8.6 | 21.2 | 4.13 | 2.37 |
| 46 | 7.46 | 328.1 | 8.4 | 23.0 | 3.77 | 2.33 | 7.34 | 345.9 | 5.0 | 21.6 | 2.54 | 1.30 |
| 47 | 7.35 | 338.1 | 9.1 | 21.6 | 4.13 | 2.52 | 7.26 | 351.7 | 8.1 | 21.0 | 3.82 | 2.19 |
| 48 | 7.52 | 323.1 | 12.1 | 21.7 | 6.48 | 1.63 | 7.43 | 338.6 | 5.9 | 20.7 | 2.90 | 1.56 |
| 49 | 7.34 | 335.9 | 9.5 | 21.3 | 4.26 | 2.66 | 7.22 | 359.8 | 6.6 | 20.2 | 3.36 | 1.78 |
| 50 | 7.08 | 364.5 | 11.8 | 21.7 | 7.50 | 1.43 | 7.60 | 329.6 | 8.6 | 19.8 | 4.06 | 1.43 |
| 51 | 7.46 | 326.1 | 13.4 | 20.7 | 8.70 | 1.82 | 7.67 | 311.9 | 12.3 | 20.8 | 7.67 | 1.50 |
| 52 | 8.09 | 296.3 | 4.6 | 17.9 | 2.49 | 1.19 | 8.04 | 296.4 | 4.0 | 18.3 | 2.22 | 1.01 |
| 53 | 8.07 | 294.9 | 7.2 | 18.7 | 3.67 | 1.96 | 8.21 | 284.4 | 5.0 | 18.0 | 2.78 | 1.34 |
| 54 | 8.07 | 297.9 | 13.1 | 18.7 | 10.06 | 3.66 | 8.15 | 288.4 | 9.1 | 18.4 | 4.50 | 2.70 |
| 55 | 8.18 | 285.8 | 4.6 | 19.2 | 2.37 | 1.15 | 8.26 | 277.3 | 4.3 | 18.8 | 2.25 | 1.08 |
| 56 | 8.26 | 277.3 | 3.9 | 19.7 | 2.03 | 0.97 | 8.36 | 269.0 | 3.2 | 20.3 | 1.79 | 0.79 |
| 57 | 8.36 | 269.0 | 4.2 | 19.0 | 2.25 | 1.08 | 8.32 | 269.3 | 3.7 | 19.0 | 1.96 | 0.93 |
| 58 | 8.96 | 225.6 | 5.7 | 19.0 | 2.51 | 1.08 | 8.94 | 226.3 | 5.0 | 18.7 | 2.15 | 1.08 |
| 59 | 8.74 | 249.7 | 3.5 | 14.1 | 2.25 | 0.90 | 8.99 | 230.2 | 3.2 | 12.4 | 1.93 | 0.82 |
| 60 | 8.91 | 233.7 | 4.1 | 14.0 | 2.32 | 1.08 | 8.96 | 232.6 | 3.2 | 12.4 | 1.93 | 0.82 |
| 61 | 8.94 | 229.3 | 3.2 | 13.9 | 1.77 | 0.90 | 8.51 | 256.7 | 2.9 | 12.4 | 1.71 | 0.79 |
| 62 | 9.04 | 221.0 | 3.0 | 13.8 | 1.77 | 0.79 | 8.48 | 257.1 | 2.2 | 13.4 | 1.40 | 0.60 |
| 63 | 9.05 | 223.3 | 9.3 | 14.8 | 4.62 | 2.89 | 10.44 | 116.8 | 9.2 | 14.4 | 3.10 | 2.37 |
| 64 | 9.05 | 223.3 | 9.3 | 14.8 | 4.62 | 2.89 | 9.92 | 111.5 | 11.9 | 14.4 | 3.56 | 2.89 |
| 65 | 9.05 | 223.3 | 9.3 | 14.8 | 4.62 | 2.89 | 9.36 | 173.8 | 8.8 | 14.4 | 3.46 | 2.59 |
| 66 | 9.05 | 223.3 | 9.3 | 14.8 | 4.62 | 2.89 | 9.52 | 164.5 | 11.9 | 15.1 | 4.49 | 2.89 |
| 67 | 8.90 | 248.5 | 13.8 | 13.1 | 6.07 | 3.81 | 10.96 | 117.0 | 9.2 | 12.6 | 3.43 | 2.96 |
| 68 | 8.90 | 248.5 | 13.8 | 13.1 | 6.07 | 3.81 | 11.25 | −112.0 | 11.1 | 12.6 | 2.49 | 3.22 |
| 69 | 8.90 | 248.5 | 13.8 | 13.1 | 6.07 | 3.81 | 10.49 | 22.7 | 11.8 | 12.5 | 4.33 | 3.55 |
| 70 | 9.86 | 116.5 | 9.4 | 12.7 | 4.72 | 3.07 | 10.47 | −4.7 | 8.5 | 11.7 | 3.34 | 2.70 |
- RT1: Emulsified ZVI added to water as [494 g n-Fe0 + 600 g m-Fe0 + 144 g m-Al0 + 24 g Cu0 + 48 g MnO2 + 96 g K2CO3 + 6 cm3 oil (SAE 10–30) + 96 cm3 of surfactant (<5% amphoteric surfactants, 5–15% non-ionic surfactants, 15–30% anionic surfactants, citral, limonene, methylchloroisothiazoline, methylisothiazoline)].
- RT2: Emulsified ZVI added to water as [15.3 g n-Fe0 + 10 g m-Fe0 + 2 g m-Al0 + 2 g m-Cu0 + 3 g urea + 0.5 cm3 of surfactant (<5% amphoteric surfactants, 5–15% non-ionic surfactants, 15–30% anionic surfactants, citral, limonene, methylchloroisothiazoline, methylisothiazoline)].
- RT3: 7.54 g n-Fe0.
- RT4: 8.16 g n-Fe0 + oil–wet emulsified ZVI (manufactured by adding 360 g m-Fe0 + 60 g m-Al0 + 54 cm3 oil (SAE 10–30) + 12 cm3 surfactant (15–30% anionic surfactants; 5–15% non-ionic surfactants; phenoxyethanol; methylisothiazolinone) + 0.25 cm3 surfactant (<5% amphoteric surfactants, 5–15% non-ionic surfactants, 15–30% anionic surfactants, citral, limonene, methylchloroisothiazoline, methylisothiazoline)).
- RT5: 33 g n-Fe0 + tea extract to reduce pH and create an acidic environment.
- RT6: 14.4 g n-Fe0 + 24 g K2CO3.
- RT7: 14.4 g n-Fe0 + 110 g CaCO3 + 24 cm3 CH2O2(21.17 g L−1) + 36 g of K2CO3.
| Time | pH | Eh | EC | T | Cl− | Na+ | NaCl | Desalination | kf | |
|---|---|---|---|---|---|---|---|---|---|---|
| Trial | Days | V | mScm−1 | C | g/L | g/L | g/L | |||
| RT1 | 0 | 7.51 | 0.401 | 40.1 | 2 | 24.33 | 15.77 | 40.10 | ||
| 15 | 7.00 | 0.310 | 39.1 | 6.6 | 18.14 | 8.17 | 26.31 | 34.40% | 4.051090 × 10−11 | |
| 48 | 6.14 | 0.467 | 33.6 | 3.9 | 2.98 | 11.87 | 14.85 | 63.00% | 2.318030 × 10−11 | |
| 96 | 8.31 | 0.162 | 27.4 | 4.5 | 3.01 | 5.32 | 8.33 | 79.20% | 1.458293 × 10−11 | |
| RT2 | 0 | 7.00 | 0.348 | 37.9 | 9.2 | 23.39 | 15.17 | 38.56 | ||
| 15 | 8.19 | 0.410 | 31.8 | 8.8 | 14.80 | 14.07 | 28.87 | 25.10% | 1.231366 × 10−9 | |
| 48 | 7.12 | 0.213 | 28.8 | 4.6 | 0.19 | 1.15 | 1.34 | 96.50% | 1.478052 × 10−9 | |
| RT3 | 0 | 8.69 | 0.255 | 38.7 | 9.2 | 22.11 | 14.43 | 36.54 | ||
| 0.125 | 8.70 | 0.227 | 41.0 | 10.5 | 2.11 | 7.07 | 9.18 | 74.90% | 1.503299 × 10−6 | |
| 40 | 8.56 | 0.405 | 32.5 | 5.0 | 2.67 | 7.05 | 9.72 | 73.40% | 4.611465 × 10−9 | |
| 71 | 8.67 | 0.033 | 32.5 | 4.6 | 0.46 | 4.44 | 4.90 | 86.60% | 3.032211 × 10−9 | |
| RT4 | 0 | 5.0 | 3.22 | 2.1 | 5.32 | |||||
| 7 | 4.10 | 0.631 | 2.6 | 6.0 | 0.91 | 0.76 | 1.67 | 68.60% | 6.830196 × 10−11 | |
| 67 | 6.61 | 0.468 | 2.7 | 3.2 | 0.10 | 1.29 | 1.39 | 73.90% | 7.683450 × 10−12 | |
| 104 | 8.31 | 0.162 | 4.8 | 0.10 | 0.99 | 1.09 | 79.50% | 5.327771 × 10−12 | ||
| RT5 | 0 | 5.98 | 3.89 | 9.87 | ||||||
| 3 | 0.96 | 0.836 | 8.7 | 5.53 | 3.89 | 9.42 | 4.60% | 2.216237 × 10−10 | ||
| 80 | 6.56 | 0.250 | 7.2 | 0.05 | 3.22 | 3.27 | 66.90% | 1.218745 × 10−10 | ||
| 113 | 7.12 | 0.213 | 5.9 | 0.19 | 1.15 | 1.34 | 86.40% | 1.115440 × 10−10 | ||
| RT6 | 0 | 7.03 | 329.03 | 40.3 | 6.1 | 25.3 | 16.41 | 41.71 | ||
| 0.0020833 | 8.92 | 8.92 | 42.9 | 6.2 | 19.57 | 14.09 | 33.66 | 19.30% | 1.29407 × 10−5 | |
| 0.75 | 8.1 | 48.77 | 39.7 | 4.9 | 2.09 | 14.97 | 17.06 | 59.10% | 1.10070 × 10−7 | |
| RT7 | 0 | 7.03 | 329.03 | 40..3 | 5.1 | 25.3 | 16.41 | 41.71 | ||
| 0.0020833 | 7.25 | 159.58 | 35 | 5.1 | 5.23 | 16.41 | 21.64 | 48.10% | 3.22632 × 10−5 | |
| 0.75 | 8.21 | 307.54 | 33.4 | 5.4 | 1.22 | 10.23 | 11.45 | 72.50% | 1.35120 × 10−7 |



References
- Siebert, S.; Burke, J.; Faures, J.-M.; Frenken, K.; Hoogeveen, J.; Döll, P.; Portmann, F.T. Groundwater use for irrigation—A global inventory. Hydrol. Earth Syst. Sci. 2010, 14, 1863–1880. [Google Scholar] [CrossRef] [Green Version]
- Zhao, H.; Di, L.; Sun, Z. WaterSmart-GIS: A Web Application of a Data Assimilation Model to Support Irrigation Research and Decision Making. ISPRS Int. J. Geo-Inf. 2022, 11, 271. [Google Scholar] [CrossRef]
- Arboleda, P.; Ducharne, A.; Yin, Z.; Ciais, P. Tuning an improved irrigation scheme inside ORCHIDEE land surface model and assessing its sensitivity over land surface hydrology and energy budget. In Proceedings of the EGU General Assembly 2022, Vienna, Austria, 23–27 May 2022. EGU22-1984. [Google Scholar] [CrossRef]
- Jehan, S.; Iqbal, M.; Samreen, T.; Liaquat, M.; Kanwal, S.; Naseem, M. Effect of Deficit Irrigation Practice on Nitrogen Mineralization and Nitrate Nitrogen Leaching under Semi-Arid Conditions. J. Water Res. Prot. 2022, 14, 385–394. [Google Scholar] [CrossRef]
- Potapov, P.; Turubanova, S.; Hansen, M.C.; Tyukavina, A.; Zalles, V.; Khan, A.; Song, X.-P.; Pickens, A.; Shen, Q.; Cortez, J. Global maps of cropland extent and change show accelerated cropland expansion in the twenty-first century. Nat. Food 2022, 3, 19–28. [Google Scholar] [CrossRef]
- Amundson, R. Soil biogeochemistry and the global agricultural footprint. Soil Secur. 2022, 6, 100022. [Google Scholar] [CrossRef]
- Tian, F.; Wu, B.; Zeng, H.; Watmough, G.R.; Zhang, M.; Li, Y. Detecting the linkage between arable land use and poverty using machine learning methods at global perspective. Geogr. Sustain. 2022, 3, 7–20. [Google Scholar] [CrossRef]
- Liu, S.; Wang, Y.; Zhang, G.J.; Wang, B.; Yu, L. Contrasting influences of biogeophysical and biogeochemical impacts of historical land use on global economic inequality. Nat. Commun. 2022, 13, 2479. [Google Scholar] [CrossRef]
- Wang, X. Managing Land Carrying Capacity: Key to Achieving Sustainable Production Systems for Food Security. Land 2022, 11, 484. [Google Scholar] [CrossRef]
- Rosa, L. Adapting agriculture to climate change via sustainable irrigation: Biophysical potentials and feedbacks. Environ. Res. Lett. 2022, 17, 063008. [Google Scholar] [CrossRef]
- Negacz, K.; Malek, Z.; Vos, A.; Vellinga, P. Saline soils worldwide: Identifying the most promising areas for saline agriculture. J. Arid Environ. 2022, 203, 104775. [Google Scholar] [CrossRef]
- Zorb, C.; Geilfus, C.-M.; Dietz, K.-J. Salinity and crop yield. Plant Biol. 2018, 21, 31–38. [Google Scholar] [CrossRef]
- Ning, S.R.; Zhou, B.B.; Wang, Q.J.; Tao, W.H. Evaluation of irrigation water salinity and leaching fraction on the water productivity for crops. Int. J. Agric. Biol. Eng. 2020, 13, 170–177. [Google Scholar] [CrossRef]
- Imbernón-Mulero, A.; Gallego-Elvira, B.; Martínez-Álvarez, V.; Martin-Gorriz, B.; Molina-del-Toro, R.; Jódar-Conesa, F.J.; Maestre-Valero, J.F. Ion Exchange Resins to Reduce Boron in Desalinated Seawater for Irrigation in Southeastern Spain. Agronomy 2022, 12, 1389. [Google Scholar] [CrossRef]
- Fronczyk, J.; Pawluk, K.; Michniak, M. Application of permeable reactive barriers near roads for chloride ions removal. Ann. Warsaw Univ. Life Sci. SGGW Land Reclaim. 2010, 42, 249–259. [Google Scholar] [CrossRef]
- Fronczyk, J.; Pawluk, K.; Garbulewski, K. Multilayer PRBs—Effective technology for protection of the groundwater environment in traffic infrastructures. Chem. Eng. Trans. 2012, 28, 67–72. [Google Scholar]
- Antia, D.D.J. Water Treatment and Desalination Using the Eco-materials n-Fe0 (ZVI), n-Fe3O4, n-FexOyHz[mH2O], and n-Fex[Cation]nOyHz[Anion]m [rH2O]. In Handbook of Nanomaterials and Nanocomposites for Energy and Environmental Applications, 1st ed.; Kharissova, O.V., Torres-Martínez, L.M., Kharisov, B.I., Eds.; Springer: Berlin/Heidelberg, Germany, 2021; pp. 3159–3242. [Google Scholar] [CrossRef]
- Antia, D.D.J. Remediation of Saline Wastewater Producing a Fuel Gas Containing Alkanes and Hydrogen Using Zero Valent Iron (Fe0). Water 2022, 14, 1926. [Google Scholar] [CrossRef]
- Bakari, O.; Njau, K.N.; Noubactep, C. Fe0-Supported Anaerobic Digestion for Organics and Nutrients Removal from Domestic Sewage. Water 2022, 14, 1623. [Google Scholar] [CrossRef]
- Tepong-Tsindé, R.; Ndé-Tchoupé, A.I.; Noubactep, C.; Nassi, A.; Ruppert, H. Characterizing a Newly Designed Steel-Wool-Based Household Filter for Safe Drinking Water Provision: Hydraulic Conductivity and Efficiency for Pathogen Removal. Processes 2019, 7, 966. [Google Scholar] [CrossRef] [Green Version]
- Hu, R.; Ndé-Tchoupé, A.I.; Lufingo, M.; Xiao, M.; Nassi, A.; Noubactep, C.; Njau, K.N. The Impact of Selected Pretreatment Procedures on Iron Dissolution from Metallic Iron Specimens Used in Water Treatment. Sustainability 2019, 11, 671. [Google Scholar] [CrossRef] [Green Version]
- Hildebrant, B.; Ndé-Tchoupé, A.I.; Lufingo, M.; Licha, T.; Noubactep, C. Steel Wool for Water Treatment: Intrinsic Reactivity and Defluoridation Efficiency. Processes 2020, 8, 265. [Google Scholar] [CrossRef] [Green Version]
- Chekli, L.; Bayatsarmadi, B.; Sekine, R.; Sarkar, B.; Shen, A.M.; Scheckel, K.G.; Skinner, W.; Naidu, R.; Shon, H.K.; Lombi, E.; et al. Analytical characterisation of nanoscale zero-valent iron: A methodological review. Anal. Chim. Acta 2016, 903, 13–35. [Google Scholar] [CrossRef] [PubMed] [Green Version]
- Li, J.; Dou, X.; Qin, H.; Sun, Y.; Yin, D.; Guan, X. Characterization methods of zerovalent iron for water treatment and remediation. Water Res. 2019, 148, 70–85. [Google Scholar] [CrossRef]
- Terreni, J.; Trottmann, M.; Franken, T.; Heel, A.; Borgschulte, A. Sorption-Enhanced Methanol Synthesis. Energy Technol. 2019, 7, 1801093. [Google Scholar] [CrossRef]
- Chatsiriwech, D.; Alpaya, E.; Kershenbaum, L.S.; Hull, C.P.; Kirkby, N.F. Enhancement of catalytic reaction by pressure swing adsorption. Catal. Today 1994, 20, 351–366. [Google Scholar] [CrossRef]
- Antia, D.D.J. ZVI (Fe0) desalination: Catalytic partial desalination of saline aquifers. Appl. Water Sci. 2018, 8, 71. [Google Scholar] [CrossRef] [Green Version]
- Pourbaix, M. Atlas of Electrochemical Equilibria in Aqueous Solutions, 2nd ed.; Franklin, J.A., Translator; NACE International: Houston, TX, USA, 1974; 644p. [Google Scholar]
- Inui, T.; Shibata, M.; Tanakulrungsank, W.; Takeguchi, T. Performance of iron-incorporated A-type zeolites for O2/N2 separation from air by pressure swing adsorption. Gas Sep. Purif. 1992, 6, 185–189. [Google Scholar] [CrossRef]
- Zhu, X.; Shi, Y.; Li, S.; Cai, N. Elevated temperature pressure swing adsorption process for reactive separation of CO/CO2 in H2-rich gas. Int. J. Hydrog. Energy 2018, 43, 13305–13317. [Google Scholar] [CrossRef]
- British Standards Institute. Quality management systems, BSI Handbook 25. In Statistical Interpretation of Data; British Standards Institute: London, UK, 1985; p. 318. ISBN 0580150712, 9780580150715. [Google Scholar]
- Cheng, Y.S.; Alpay, E.; Kershenbaum, S. Simulation and optimisation of a rapid pressure swing reactor. Comp. Chem. Eng. 1998, 22 (Suppl. 1), S45–S52. [Google Scholar] [CrossRef]
- Li, H.; Li, W.; Zhuang, Z.; Liu, F.; Li, L.; Lv, V.; Men, Z.; Liu, M.; Yan, Z. Effect of reaction temperature and H2/CO ratio on deactivation behavior of precipitated iron Fischer-Tropsch synthesis catalyst. Catal. Today 2022, in press. [Google Scholar] [CrossRef]
- Abd-Elaty, I.; Zelenakova, M. Saltwater intrusion management in shallow and deep coastal aquifers for high aridity regions. J. Hydrol. Reg. Studies 2022, 40, 101026. [Google Scholar] [CrossRef]
- Khalila, K.; Khan, Q.; Mohamed, M. Selection criteria of best sites for aquifer storage and recovery in the Eastern District of Abu Dhabi, United Arab Emirates. Groundw. Sustain. Dev. 2022, 18, 100771. [Google Scholar] [CrossRef]
- Wang, Z.; Chen, H.; Li, F.; Wang, G. Experimental and simulation study on the impact of storage and recovery of coastal aquifer to seawater intrusion. Nat. Hazards 2022, 1–23. [Google Scholar] [CrossRef]
- Keith, D.W.; Holmes, G.; Angelo, D.S.; Heidel, K. A process for capturing CO2 from the atmosphere. Joule 2018, 2, 1573–1594. [Google Scholar] [CrossRef] [Green Version]
- Dindi, A.; Quang, D.V.; Al-Nashef, I.; Abu-Zahra, M.R.M. A process for combined CO2 utilization and treatment of desalination reject brine. Desalination 2018, 442, 62–74. [Google Scholar] [CrossRef]
- Abdel-Aal, K.H.; Abdelkreem, M.; Zohdy, K. Modified Desalination Scheme for Handling Reject Brines. Int. J. Waste Resour. 2017, 7, 316. [Google Scholar] [CrossRef]
- Mohammad, A.F.; El-Naas, M.H.; Suleiman, M.I.; Al Musharfy, M. Optimization of a Solvay-Based Approach for CO2 Capture. Int. J. Chem. Eng. Appl. 2016, 7, 230–234. [Google Scholar] [CrossRef] [Green Version]
- Palitsakun, S.; Seubsai, A.; Sudsakorn, K. CO2 capture in the form of thermally stable solid compounds using ammoniated brine. Songklanakarin J. Sci. Technol. 2019, 41, 984–991. [Google Scholar]
- El-Naas, M.H.; Al-Marzouqi, A.H.; Chaalal, A. A combined approach for the management of desalination reject brine and capture of CO2. Desalination 2010, 251, 70–74. [Google Scholar] [CrossRef]
- El-Naas, M.H.; Mohammad, A.F.; Suleiman, M.I.; Al-Musharfy, M.; Al-Marzouqi, A.H. A new process for the capture of CO2 and reduction of water salinity. Desalination 2017, 411, 69–75. [Google Scholar] [CrossRef]
- Soong, Y.; Fauth, D.L.; Howard, B.H.; Jones, J.R.; Harrison, D.K.; Goodman, A.L.; Gray, M.L.; Frommell, E.A. CO2 sequestration with brine solution and fly ashes. Energy Convers. Manag. 2006, 47, 1676–1685. [Google Scholar] [CrossRef]
- Hwang, Y.; Kim, D.; Shin, H.-S. Inhibition of nitrate reduction by NaCl adsorption on a nano-zero valent iron surface during concentrate treatment for water reuse. Environ. Technol. 2015, 36, 1178–1187. [Google Scholar] [CrossRef] [PubMed]
- Franco Gonzalez, F. Zero-valence iron nanoparticles applied in the desalination of sea water. In Proceedings of the 3rd International Congress on Water, Waste and Energy Management, Rome, Italy, 18–20 July 2016; p. 180. [Google Scholar]
- Heder, M. From NASA to EU: The evolution of the TRL scale in Public Sector Innovation. Innov. J. Public Sect. Innov. J. 2017, 22, 3. [Google Scholar]

























| Fw | Pw | |||||||||||
|---|---|---|---|---|---|---|---|---|---|---|---|---|
| pH | Eh | EC | T | Cl− | Na+ | pH | Eh | EC | T | Cl− | Na+ | |
| mV | mScm−1 | C | g/L | g/L | mV | mScm−1 | C | g/L | g/L | |||
| Mean | 7.75 | 316.0 | 8.94 | 18.65 | 4.73 | 2.17 | 7.92 | 296.0 | 6.29 | 18.08 | 3.22 | 1.55 |
| SD | 0.82 | 64.5 | 7.62 | 2.50 | 4.24 | 1.70 | 1.00 | 93.8 | 4.66 | 2.53 | 2.72 | 1.08 |
| Min | 3.70 | 116.5 | 2.87 | 12.70 | 1.47 | 0.71 | 6.08 | −112.0 | 0.21 | 11.70 | 0.12 | 0.16 |
| 1st Q | 7.40 | 295.2 | 4.20 | 17.95 | 2.26 | 1.08 | 7.35 | 288.3 | 3.21 | 17.53 | 1.82 | 0.82 |
| Median | 7.52 | 328.3 | 7.04 | 19.10 | 3.48 | 1.63 | 7.58 | 324.1 | 4.96 | 18.60 | 2.52 | 1.20 |
| 3rd Q | 8.09 | 344.8 | 9.43 | 20.25 | 4.62 | 2.52 | 8.13 | 340.3 | 8.46 | 19.88 | 3.54 | 2.10 |
| Max. | 9.86 | 656.7 | 43.80 | 23.00 | 21.49 | 9.91 | 11.25 | 412.7 | 24.20 | 21.60 | 15.52 | 6.16 |
| Number of Reactors | Reactor Capacity, m3 | Number of Batches, d−1 | Processing Capacity, m3 d−1 | Processing Capacity, m3 a−1 | Reactor Manufacturing Cost, USD | Reactor Life, Years | Amortised Cost, USD m−3 |
|---|---|---|---|---|---|---|---|
| 1 | 0.24 | 7 | 1.68 | 613.2 | 65 | 20 | 0.0053 |
| 4 | 0.24 | 7 | 6.72 | 2452.8 | 195 | 20 | 0.0040 |
| 9 | 0.24 | 7 | 15.12 | 5518.8 | 416 | 20 | 0.0038 |
| Number of Reactors | Reactor Capacity, m3 | Number of Batches, d−1 | Processing Capacity, m3 d−1 | Processing Capacity, m3 a−1 | Cartridge Manufacturing Cost, USD | Cartridge Life, Batches | Amortised Cost, USD m−3 |
|---|---|---|---|---|---|---|---|
| 1 | 0.24 | 7 | 1.68 | 613.2 | 9.1 | 70 | 0.54 |
| 4 | 0.24 | 7 | 6.72 | 2452.8 | 36.4 | 70 | 0.54 |
| 9 | 0.24 | 7 | 15.12 | 5518.8 | 81.9 | 70 | 0.54 |
| Number of Reactors | Reactor Capacity, m3 | Number of Batches, d−1 | Processing Capacity, m3 d−1 | Processing Capacity, m3 a−1 | Cartridge Manufacturing Cost, USD | Cartridge Life, Batches | Amortised Cost, USD m−3 |
|---|---|---|---|---|---|---|---|
| 1 | 0.24 | 7 | 1.68 | 613.2 | 30 | 700 | 0.18 |
| 4 | 0.24 | 7 | 6.72 | 2452.8 | 120 | 700 | 0.18 |
| 9 | 0.24 | 7 | 15.12 | 5518.8 | 270 | 700 | 0.18 |
| Number of Reactors | Reactor Capacity, m3 | Number of Batches, d−1 | Processing Capacity, m3 d−1 | Processing Capacity, m3 a−1 | Air Required, L m−1 | Air Compressor Cost, USD | Compressor Life, Years | Amortised Cost, USD m−3 |
|---|---|---|---|---|---|---|---|---|
| 1 | 0.24 | 7 | 1.68 | 613.2 | 1 | 150 | 1 | 0.24 |
| 4 | 0.24 | 7 | 6.72 | 2452.8 | 4 | 150 | 1 | 0.06 |
| 9 | 0.24 | 7 | 15.12 | 5518.8 | 9 | 150 | 1 | 0.03 |
Publisher’s Note: MDPI stays neutral with regard to jurisdictional claims in published maps and institutional affiliations. |
© 2022 by the author. Licensee MDPI, Basel, Switzerland. This article is an open access article distributed under the terms and conditions of the Creative Commons Attribution (CC BY) license (https://creativecommons.org/licenses/by/4.0/).
Share and Cite
Antia, D.D.J. Provision of Desalinated Irrigation Water by the Desalination of Groundwater Abstracted from a Saline Aquifer. Hydrology 2022, 9, 128. https://doi.org/10.3390/hydrology9070128
Antia DDJ. Provision of Desalinated Irrigation Water by the Desalination of Groundwater Abstracted from a Saline Aquifer. Hydrology. 2022; 9(7):128. https://doi.org/10.3390/hydrology9070128
Chicago/Turabian StyleAntia, David D. J. 2022. "Provision of Desalinated Irrigation Water by the Desalination of Groundwater Abstracted from a Saline Aquifer" Hydrology 9, no. 7: 128. https://doi.org/10.3390/hydrology9070128
APA StyleAntia, D. D. J. (2022). Provision of Desalinated Irrigation Water by the Desalination of Groundwater Abstracted from a Saline Aquifer. Hydrology, 9(7), 128. https://doi.org/10.3390/hydrology9070128
