4D-DIA Proteomic Analysis of IPEC-J2 Cells Infected with Porcine Group A Rotavirus G9P[23] Strain
Simple Summary
Abstract
1. Introduction
2. Materials and Methods
2.1. Virus, Cells, Antibodies, and Chemicals
2.2. Virus Inoculation
2.3. Protein Extraction and Preparation
2.4. LC-MS Detection and Data Analysis
2.5. Bioinformatics Analysis
2.6. RNA Extraction, Real-Time PCR, and Western Blot Analysis
2.7. Statistical Analysis
3. Results
3.1. Replication of PoRV G9P[23] in IPEC-J2 Cells
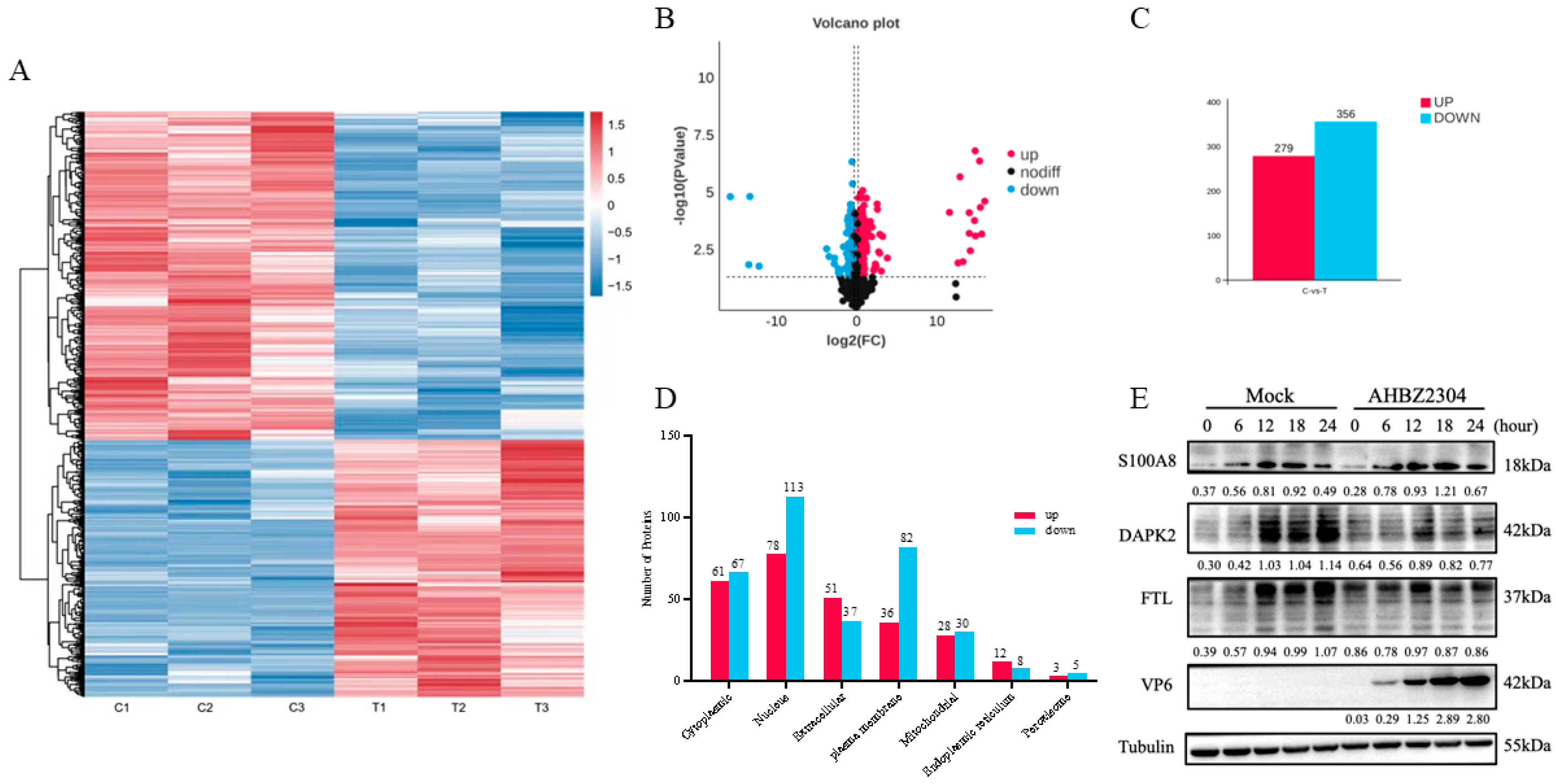
3.2. Identification of DAPs of IPEC-J2 Cells in Response to PoRV G9P[23] Infection
3.3. Subcellular Localization and Validation of the DAPs by Western Blot
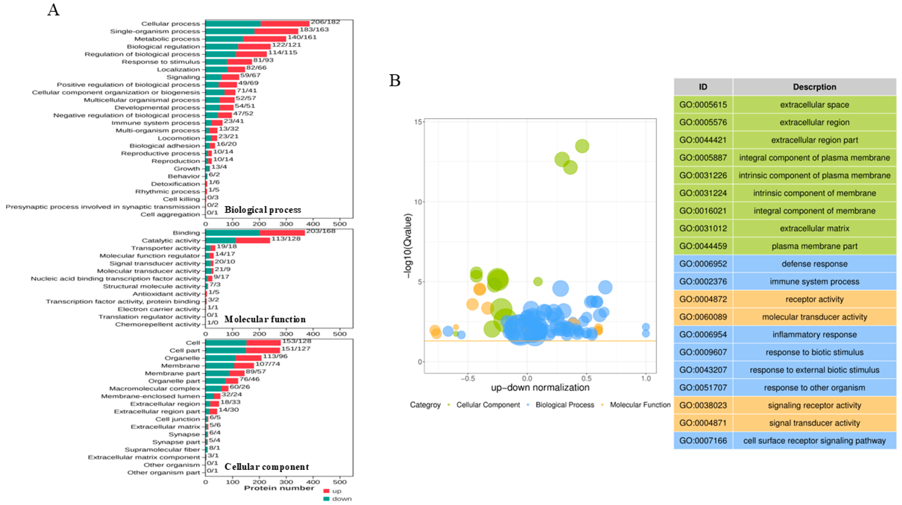
3.4. GO and KEGG Analysis of the DAPs
3.5. Inflammatory Cytokine Expression in Response to PoRV G9P[23] Infection
4. Discussion
5. Conclusions
Supplementary Materials
Author Contributions
Funding
Institutional Review Board Statement
Informed Consent Statement
Data Availability Statement
Conflicts of Interest
References
- Bohl, E.H. Rotaviral Diarrhea in Pigs: Brief Review. J. Am. Vet. Med. Assoc. 1979, 174, 613–615. [Google Scholar] [PubMed]
 - Vlasova, A.; Amimo, J.; Saif, L. Porcine Rotaviruses: Epidemiology, Immune Responses and Control Strategies. Viruses 2017, 9, 48. [Google Scholar] [CrossRef] [PubMed]
 - Neira, V.; Melgarejo, C.; Urzúa-Encina, C.; Berrios, F.; Valdes, V.; Mor, S.; Brito-Rodriguez, B.; Ramirez-Toloza, G.A. Identification and characterization of porcine Rotavirus A in Chilean swine population. Front. Vet. Sci. 2023, 10, 1240346. [Google Scholar] [CrossRef]
 - Zhang, Z.; Wu, C.; Chen, Y.; Li, Y.; Li, D.; Wang, W.; Wen, W.; Zhu, Z.; Li, X. Isolation, Genomic Characterization and Evolution of Six Porcine Rotavirus A Strains in a Pig Farming Group. Vet. Sci. 2024, 11, 436. [Google Scholar] [CrossRef]
 - Doerksen, T.; Christensen, T.; Lu, A.; Noll, L.; Bai, J.; Henningson, J.; Palinski, R. Assessment of porcine Rotavirus-associated virome variations in pigs with enteric disease. Vet. Microbiol. 2022, 270, 109447. [Google Scholar] [CrossRef]
 - Amimo, J.O.; Otieno, T.F.; Okoth, E.; Onono, J.O.; Bett, B. Risk factors for rotavirus infection in pigs in Busia and Teso subcounties, Western Kenya. Trop. Anim. Health Prod. 2016, 49, 105–112. [Google Scholar] [CrossRef]
 - Qiao, M.; Li, M.; Li, Y.; Wang, Z.; Hu, Z.; Qing, J.; Huang, J.; Jiang, J.; Jiang, Y.; Zhang, J.; et al. Recent Molecular Characterization of Porcine Rotaviruses Detected in China and Their Phylogenetic Relationships with Human Rotaviruses. Viruses 2024, 16, 453. [Google Scholar] [CrossRef]
 - Lv, Y.; Tong, Z.; Liu, J.; Zhang, Z.; Wang, C.; Zeng, Y.; Liu, P.; Zong, X.; Chen, G.; Chen, H.; et al. Molecular Characterization and Pathogenicity Analysis of Porcine Rotavirus A. Viruses 2024, 16, 1842. [Google Scholar] [CrossRef]
 - Li, Y.; Wang, F.; Kan, R.; Cao, H.; Tang, C.; Yue, H.; Zhang, B. Genetic and immunological characterization of G9 group A porcine rotaviruses in China. Zoonoses Public Health 2022, 69, 694–703. [Google Scholar] [CrossRef] [PubMed]
 - Truong, T.C.; Nguyen, T.H.; Kim, W. Multiple reassortment and interspecies transmission events contribute to the diversity of porcine-like human rotavirus C strains detected in South Korea. Arch. Virol. 2022, 167, 2163–2171. [Google Scholar] [CrossRef]
 - Zhang, Z.; Li, D.; He, S.; Du, J.; Li, Y.; Liu, Q.; Wang, P.; Wang, W.; Wen, W.; Zhu, Z.; et al. High pathogenicity of emerging porcine G9P[23] and G11P[7] rotavirus for newborn piglets in China. Front. Vet. Sci. 2025, 12, 1531861. [Google Scholar] [CrossRef] [PubMed]
 - Raque, M.; Raev, S.A.; Guo, Y.; Kick, M.K.; Saif, L.J.; Vlasova, A.N. Host Cell Response to Rotavirus Infection with Emphasis on Virus–Glycan Interactions, Cholesterol Metabolism, and Innate Immunity. Viruses 2023, 15, 1406. [Google Scholar] [CrossRef] [PubMed]
 - Raev, S.A.; Raque, M.; Kick, M.K.; Saif, L.J.; Vlasova, A.N. Differential transcriptome response following infection of porcine ileal enteroids with species A and C rotaviruses. Virol. J. 2023, 20, 238. [Google Scholar] [CrossRef]
 - Lv, Y.; Shao, Y.; Jiang, C.; Wang, Y.; Li, Y.; Li, Y.; Duan, X.; Dong, S.; Lin, J.; Zhang, H.; et al. Quantitative proteomics based on TMT revealed the response of PK15 cells infected PEDV wild strain. Microb. Pathog. 2024, 186, 106503. [Google Scholar] [CrossRef] [PubMed]
 - Shen, X.; Yin, L.; Xu, S.; Wang, J.; Yin, D.; Zhao, R.; Pan, X.; Dai, Y.; Hou, H.; Zhou, X.; et al. Altered Proteomic Profile of Exosomes Secreted from Vero Cells Infected with Porcine Epidemic Diarrhea Virus. Viruses 2023, 15, 1640. [Google Scholar] [CrossRef]
 - Huang, H.; Li, Y.; Wang, L.; Song, Y.; Zhang, G. Membrane proteomic analysis identifies the polarity protein PARD3 as a novel antiviral protein against PEDV infection. J. Proteom. 2022, 253, 104462. [Google Scholar] [CrossRef]
 - Guo, X.; Hu, H.; Chen, F.; Li, Z.; Ye, S.; Cheng, S.; Zhang, M.; He, Q. iTRAQ-based comparative proteomic analysis of Vero cells infected with virulent and CV777 vaccine strain-like strains of porcine epidemic diarrhea virus. J. Proteom. 2016, 130, 65–75. [Google Scholar] [CrossRef]
 - Cui, T.; Theuns, S.; Xie, J.; Nauwynck, H.J. Porcine rotavirus mainly infects primary porcine enterocytes at the basolateral surface. Vet. Res. 2019, 50, 110. [Google Scholar] [CrossRef]
 - de Lima, I.L.; Cataldi, T.R.; Brites, C.; Labate, M.T.V.; Vaz, S.N.; Deminco, F.; da Cunha, G.S.; Labate, C.A.; Eberlin, M.N. 4D-DIA Proteomics Uncovers New Insights into Host Salivary Response Following SARS-CoV-2 Omicron Infection. J. Proteome Res. 2025, 24, 499–514. [Google Scholar] [CrossRef]
 - Tao, R.; Cheng, X.; Gu, L.; Zhou, J.; Zhu, X.; Zhang, X.; Guo, R.; Wang, W.; Li, B. Lipidomics reveals the significance and mechanism of the cellular ceramide metabolism for rotavirus replication. J. Virol. 2024, 98, e0006424. [Google Scholar] [CrossRef]
 - Saberiyan, M.; Zarei, M.; Safi, A.; Movahhed, P.; Khorasanian, R.; Adelian, S.; Mousavi, P. The role of DAPK2 as a key regulatory element in various human cancers: A systematic review. Mol. Biol. Rep. 2024, 51, 886. [Google Scholar] [CrossRef]
 - Liu, J.; Ren, Z.; Yang, L.; Zhu, L.; Li, Y.; Bie, C.; Liu, H.; Ji, Y.; Chen, D.; Zhu, M.; et al. The NSUN5-FTH1/FTL pathway mediates ferroptosis in bone marrow-derived mesenchymal stem cells. Cell Death Discov. 2022, 8, 99. [Google Scholar] [CrossRef]
 - Meng, S.; Huang, T.; Zhou, Z.; Yu, L.; Wang, H. Chronic mild stress exacerbates atrial fibrillation and neutrophil extracellular traps formation through S100A8/A9 signaling. Signal Transduct. Target. Ther. 2025, 10, 108. [Google Scholar] [CrossRef]
 - Guo, F.; Ma, J.; Li, C.; Liu, S.; Wu, W.; Li, C.; Wang, J.; Wang, J.; Li, Z.; Zhai, J.; et al. PRR15 deficiency facilitates malignant progression by mediating PI3K/Akt signaling and predicts clinical prognosis in triple-negative rather than non-triple-negative breast cancer. Cell Death Dis. 2023, 14, 272. [Google Scholar] [CrossRef]
 - Wu, Y.; Wang, Y.; Wang, X.; Li, M.; Yan, H.; Shi, H.; Shi, D.; Chen, J.; Guo, L.; Feng, L. Elevation of IL-8 secretion induced by PEDV infection via NF-κB signaling pathway. Front. Cell. Infect. Microbiol. 2024, 14, 1422560. [Google Scholar] [CrossRef]
 - Guo, X.; Feng, Y.; Zhao, X.; Qiao, S.; Ma, Z.; Li, Z.; Zheng, H.; Xiao, S. Coronavirus Porcine Epidemic Diarrhea Virus Utilizes Chemokine Interleukin-8 to Facilitate Viral Replication by Regulating Ca2+ Flux. J. Virol. 2023, 97, e00292-23. [Google Scholar] [CrossRef] [PubMed]
 - Nguyen, H.T.; Hoa-Tran, T.N.; Tran, H.Q.; Nguyen, T.T.T. In Vitro Inhibitory Effect of Berberine Against Rotavirus. Chem. Biodivers. 2024, 22, e202400986. [Google Scholar] [CrossRef] [PubMed]
 - Wei, Q.; Song, L.-y.; Rao, R.; Yang, H.-w.; Wen, Y.-p.; Lv, L.; Wang, L. The Impact of Combined Therapy with Lactobacillus acidophilus and Montmorillonite Powder on the Inflammatory Response in Pediatric Rotavirus Enteritis. Int. Arch. Allergy Immunol. 2024, 186, 689–695. [Google Scholar] [CrossRef] [PubMed]
 - Deng, L.; He, S.; Guo, N.; Tian, W.; Zhang, W.; Luo, L. Molecular mechanisms of ferroptosis and relevance to inflammation. Inflamm. Res. 2022, 72, 281–299. [Google Scholar] [CrossRef]
 - Banerjee, S.; Sarkar, R.; Mukherjee, A.; Mitra, S.; Gope, A.; Chawla-Sarkar, M. Rotavirus-induced lncRNA SLC7A11-AS1 promotes ferroptosis by targeting cystine/glutamate antiporter xCT (SLC7A11) to facilitate virus infection. Virus Res. 2024, 339, 199261. [Google Scholar] [CrossRef]
 - Zhao, Y.; Zhu, X.; Lan, Q.; Wei, Z.; Shang, P.; Song, L.; Hu, S.; Chen, L.; Gan, M.; Niu, L.; et al. 1α,25-hydroxyvitamin D3 alleviated rotavirus infection induced ferroptosis in IPEC-J2 cells by regulating the ATF3-SLC7A11-GPX4 axis. Int. J. Biol. Macromol. 2024, 283, 137484. [Google Scholar] [CrossRef]
 - Yang, Y.; Chen, L.; Zhang, N.; Zhao, Y.; Che, H.; Wang, Y.; Zhang, T.; Wen, M. DHA and EPA Alleviate Epileptic Depression in PTZ-Treated Young Mice Model by Inhibiting Neuroinflammation through Regulating Microglial M2 Polarization and Improving Mitochondrial Metabolism. Antioxidants 2023, 12, 2079. [Google Scholar] [CrossRef]
 - Landers, V.D.; Wilkey, D.W.; Merchant, M.L.; Mitchell, T.C.; Sokoloski, K.J. The Alphaviral Capsid Protein Inhibits IRAK1-Dependent TLR Signaling. Viruses 2021, 13, 377. [Google Scholar] [CrossRef] [PubMed]
 - Yu, X.; Jiang, H.; Li, J.; Ding, J.; Chen, K.; Ding, Z.; Xu, X. NDV inhibited IFN-β secretion through impeding CHCHD10-mediated mitochondrial fusion to promote viral proliferation. Vet. Microbiol. 2024, 290, 109973. [Google Scholar] [CrossRef] [PubMed]
 - Zhang, X.; Yang, Z.; Pan, T.; Sun, Q.; Chen, Q.; Wang, P.-H.; Li, X.; Kuang, E. SARS-CoV-2 Nsp8 suppresses MDA5 antiviral immune responses by impairing TRIM4-mediated K63-linked polyubiquitination. PLoS Pathog. 2023, 19, e1011792. [Google Scholar] [CrossRef]
 - Patil, G.; Zhao, M.; Song, K.; Hao, W.; Bouchereau, D.; Wang, L.; Li, S. TRIM41-Mediated Ubiquitination of Nucleoprotein Limits Influenza A Virus Infection. J. Virol. 2018, 92, e00905-18. [Google Scholar] [CrossRef]
 





| Accession | Log2(FC) | p-Value | Description | 
|---|---|---|---|
| Up-abundant | |||
| XP_005661217.1 | 16.00 | 0.00002 | L-amino-acid oxidase-like | 
| XP_003134861.1 | 15.64 | 0.00067 | proline-rich protein 15 | 
| NM_214029.1 | 15.47 | 0.00005 | Sus scrofa interleukin 1 alpha | 
| XP_003357445.1 | 15.37 | 0.00000 | solute carrier family 45 member 3 | 
| NP_001302587.1 | 14.86 | 0.00082 | interferon-induced protein with tetratricopeptide repeats 2 | 
| XP_003135210.1 | 14.82 | 0.00000 | gap junction beta-1 protein | 
| XP_025256764.1 | 14.74 | 0.00017 | lysozyme C isoform X2 | 
| XP_020955360.1 | 14.21 | 0.00359 | C4-monooxygenase DES2 isoform X2 | 
| XP_020922632.1 | 14.08 | 0.00062 | membrane primary amine oxidase | 
| XP_020923513.1 | 14.08 | 0.00008 | arachidonate 15-lipoxygenase B | 
| Down-abundant | |||
| XP_020947047.1 | −15.67 | 0.00002 | structural maintenance of chromosomes protein 1B isoform X1 | 
| XP_020937290.1 | −13.36 | 0.01461 | protein amnionless isoform X1 | 
| XP_020933783.1 | −13.23 | 0.00002 | uncharacterized protein | 
| XP_020945789.1 | −12.09 | 0.01691 | dual specificity protein phosphatase CDC14A isoform X2 | 
| XP_014683568.1 | −3.68 | 0.00297 | BTB/POZ domain-containing protein 19 isoform X5 | 
| XP_005670995.1 | −3.37 | 0.00642 | cell division control protein 45 homolog isoform X3 | 
| XP_020940636.1 | −2.73 | 0.01321 | probable threonine tRNA ligase 2 | 
| XP_020948973.1 | −2.69 | 0.00755 | death-associated protein kinase 2 isoform X1 | 
| XP_013837163.1 | −2.23 | 0.02169 | E3 ubiquitin-protein ligase TRAIP isoform X1 | 
| XP_005662396.1 | −2.22 | 0.02167 | sulfotransferase 1C4 | 
Disclaimer/Publisher’s Note: The statements, opinions and data contained in all publications are solely those of the individual author(s) and contributor(s) and not of MDPI and/or the editor(s). MDPI and/or the editor(s) disclaim responsibility for any injury to people or property resulting from any ideas, methods, instructions or products referred to in the content.  | 
© 2025 by the authors. Licensee MDPI, Basel, Switzerland. This article is an open access article distributed under the terms and conditions of the Creative Commons Attribution (CC BY) license (https://creativecommons.org/licenses/by/4.0/).
Share and Cite
Zhang, Z.; Li, Y.; Zhou, X.; Li, D.; Li, M.; Wang, X.; Ren, Q.; Li, X. 4D-DIA Proteomic Analysis of IPEC-J2 Cells Infected with Porcine Group A Rotavirus G9P[23] Strain. Vet. Sci. 2025, 12, 946. https://doi.org/10.3390/vetsci12100946
Zhang Z, Li Y, Zhou X, Li D, Li M, Wang X, Ren Q, Li X. 4D-DIA Proteomic Analysis of IPEC-J2 Cells Infected with Porcine Group A Rotavirus G9P[23] Strain. Veterinary Sciences. 2025; 12(10):946. https://doi.org/10.3390/vetsci12100946
Chicago/Turabian StyleZhang, Zhendong, Yubo Li, Xingyu Zhou, Duo Li, Muyao Li, Xueyang Wang, Qinghai Ren, and Xiaowen Li. 2025. "4D-DIA Proteomic Analysis of IPEC-J2 Cells Infected with Porcine Group A Rotavirus G9P[23] Strain" Veterinary Sciences 12, no. 10: 946. https://doi.org/10.3390/vetsci12100946
APA StyleZhang, Z., Li, Y., Zhou, X., Li, D., Li, M., Wang, X., Ren, Q., & Li, X. (2025). 4D-DIA Proteomic Analysis of IPEC-J2 Cells Infected with Porcine Group A Rotavirus G9P[23] Strain. Veterinary Sciences, 12(10), 946. https://doi.org/10.3390/vetsci12100946
        
