Abstract
Cardiovascular (CV) events in patients with cancer can be caused by concomitant CV risk factors, cancer itself, and anticancer therapy. Since malignancy can dysregulate the hemostatic system, predisposing cancer patients to both thrombosis and hemorrhage, the administration of dual antiplatelet therapy (DAPT) to patients with cancer who suffer from acute coronary syndrome (ACS) or undergo percutaneous coronary intervention (PCI) is a clinical challenge to cardiologists. Apart from PCI and ACS, other structural interventions, such as TAVR, PFO-ASD closure, and LAA occlusion, and non-cardiac diseases, such as PAD and CVAs, may require DAPT. The aim of the present review is to review the current literature on the optimal antiplatelet therapy and duration of DAPT for oncologic patients, in order to reduce both the ischemic and bleeding risk in this high-risk population.
1. Introduction
Patients with cancer show a high prevalence of coronary artery disease (CAD) [1]. These diseases share common predisposing factors, such as obesity, diet, sedentary lifestyle, smoking, alcohol, and chronic inflammation [2]. Moreover, cancer itself increases the risk of cardiovascular disease by invading the cardiovascular system directly, releasing metabolites and cytokines, and leading to neurohormonal activation [3,4]. At the same time, anticancer therapies promote inflammation, vasospasm, endothelial dysfunction, plaque formation, and dysregulation of the hemostatic system [5,6].
Patients with cancer who have undergone percutaneous coronary intervention (PCI) and/or suffered an acute coronary syndrome (ACS) may need to discontinue dual antiplatelet therapy (DAPT) due to re-initiation of anticancer therapy, surgery, or biopsies [7]. In addition, since cancer can cause disorders in the hemostatic system, leading to both thrombosis and hemorrhage [6,8], deciding the optimal duration of DAPT in patients with cancer is challenging.
The aim of this study is to review the current literature on the optimal antiplatelet therapy and duration of DAPT for oncologic patients, in order to reduce both the ischemic and bleeding risk in this high-risk population.
2. Materials and Methods
A literature review was performed by searching the PubMed database for studies published in the English language up to January 2023. The following key words and their abbreviations were used: “cancer” OR “malignancy” OR “anticancer therapy” AND “dual antiplatelet therapy” OR “acute coronary syndrome” OR “percutaneous coronary intervention” OR “coagulation” OR “cardiotoxicity” OR “transcatheter aortic valve replacement” OR “patent foramen ovale—atrial septal defect closure” OR “left atrial appendage occlusion”. Clinical guidelines, meta-analyses, systematic reviews, retrospective and prospective studies, narrative reviews, and case reports were included. Non-English-language articles and articles with unavailable full text were excluded from further analysis. The articles were considered eligible regarding their clinical relevance to the optimal agents and duration of DAPT in patients with cancer when DAPT is needed.
3. Biological and Clinical Aspects of Coagulation in Patients with Cancer
Malignancy may dysregulate hemostatic mechanisms, predisposing cancer patients to both thrombosis and hemorrhage [6]. Approximately 15% of patients with acute coronary syndrome (ACS) have concomitant cancer [7], including lung, prostate, gastric, pancreatic, and breast cancer [9]. The risk of venous thromboembolism (VTE) is fourfold to sevenfold higher in patients with active cancer [10], while approximately 10% of patients with solid cancer experience bleeding, and this incidence is even higher in patients with hematologic malignancies [6,11]. Moreover, according to the study of Guo et al., cancer patients who undergo PCI have a higher risk of thrombotic and ischemic events as well as bleeding after the procedure [12].
Thromboembolic events, which include arterial and venous thrombosis, thrombotic microangiopathy, non-bacterial thrombotic endocarditis, and veno-occlusive disease, can lead to ACS and ischemic stroke. Regarding bleeding, a fatal or a major bleeding event or an ongoing low-degree emission may happen, and it can be manifested either as a localized injury due to tumor invasion or as generalized bleeding predisposition [6,13]
These thromboembolic and bleeding manifestations, which are caused by the dysregulation of the hemostatic system provoked by the cancer, have been associated with both clinical and biological risk factors.
The clinical risk factors can be divided in three groups, regarding patient characteristics, cancer characteristics, and treatment characteristics [6,14,15,16], as shown in Figure 1. Concerning cancer characteristics, the incidence of VTE is higher in patients with pancreatic, gastric, and lung cancer; hematologic malignancies; and metastatic disease [17]. Malignancies that often cause bleeding include head and neck, lung, gastrointestinal, colorectal, and gynecologic malignancies; acute myelogenous leukemia; chronic lymphocytic leukemia; non-Hodgkin lymphoma; multiple myeloma; Waldenström’s macroglobulinemia; and monoclonal gammopathy of unknown significance (MGUS) [18,19,20]. Patients with active lung cancer or colon cancer treated with PCI are more likely to have a 90-day readmission for acute myocardial infarction (AMI) after PCI, while patients with active colon cancer or metastatic cancer are more likely to have a 90-day readmission for bleeding after PCI [21].
Figure 1.
Clinical risk factors for both thromboembolic and bleeding manifestations in patients with cancer.
As for biological factors, cancer cells can activate the hemostatic system by expressing and releasing molecules. Specifically, tumor cells activate the coagulation cascade by releasing procoagulant tissue factor, inflammatory cytokines, and microparticles, while they also activate endothelial cells, leukocytes, and platelets by expressing procoagulant proteins and releasing soluble factors [6,8].
Apart from the anticancer therapies, other causes of bleeding in oncologic patients are decreased synthesis of coagulation factors, vitamin K deficiency, excessive fibrinolysis, medication—such as anticoagulation and non-steroidal anti-inflammatory drugs—disseminated intravascular coagulation syndrome (DIC), acquired hemophilia, and acquired von Willebrand Disease [13,18,19].
4. Cardiotoxicity Caused by Anticancer Treatment
Damage to the cardiovascular system can be caused by radiation treatment, chemotherapeutic agents, immunotherapies, and targeted therapies (Table 1). The mechanism by which anticancer treatment causes harm varies depending on the agent used [7].
Radiation treatment can cause endothelial injury, accelerated atherosclerosis, plaque rupture, and platelet aggregation since radiation produces free radicals, leading to oxidative stress, DNA damage, and inflammation [20,22].
Additionally, 5-fluorouracil is a chemotherapeutic drug most frequently used in breast, pancreatic, gastric, and colorectal cancer. A systematic review showed that patients treated with 5-fluorouracil developed chest pain as a result of myocardial infarction with ST elevation, most commonly during the first 2 days after administration [23]. The underlying mechanism is considered to be endothelium damage, which promotes inflammation, vasospasm, and plaque formation [24].
Another well-known chemotherapeutic agent, which is used mostly in patients with ovarian, testicular, or small cell lung cancer, is cisplatin. Long-term cardiac events may be related to LDL–HDL imbalance and endovascular damage caused by lipid peroxidation that causes platelet aggregation and thus thrombosis. In acute setting, cisplatin administration has been associated with vasospastic angina [25,26].
Bevacizumab is an anti-VEGF agent used as a first-line therapy for colorectal, lung, breast, and renal cancer. Ischemic heart disease is developed in one per 100 patients treated with bevacizumab and is developed due to endothelium dysfunction [27], while it has also be linked with hemorrhage and arterial thromboembolism [28].
Men with prostate cancer undergoing androgen deprivation therapy and women with breast cancer treated with aromatase inhibitors present an increased risk of cardiovascular events [29,30].
Tyrosine kinase inhibitors (TKIs), such as sorafenib and sunitinib, are both related with hypertension and ACS due to coronary vasospasm because TKIs decrease the vasodilator nitric oxide and increase the vasoconstrictor endothelin-1 [31]. Patients treated with nilotinib and ponatinib develop acute coronary occlusion and myocardial infarction due to progression of atherosclerosis [32].
Immune checkpoint inhibitors (monoclonal antibodies that block the immune brakers or regulators), such as ipilimumab (cytotoxic T lymphocyte-associated antigen-4 inhibitor), nivolumab (programmed death-1 inhibitor), and atezolizumab (programmed death-ligand 1 inhibitor), are related to major cardiovascular events such as myocardial infarction due to the acceleration of atherosclerosis and plaque rupture [33].
The use of the immunomodulatory drugs lenalidomide and pormalidomide in patients with multiple myeloma is associated with increased risk of ACS, but the underlying mechanism needs further investigation [34].
Ibrutinib, which reduces mortality in several B-cell malignancies and chronic lymphocytic leukemia, is associated with atrial fibrillation and increased bleeding risk [35].
Table 1.
Agents associated with cardiovascular dysfunction.
Table 1.
Agents associated with cardiovascular dysfunction.
| Treatment | Incidence | Mechanism |
|---|---|---|
| Radiation [22] | Depends on the prescribed dose and the cardiac radiation exposure | Endothelial injury, acceleration of CAD, ACS |
| 5-Fluorouracil [23,24] | 2–18% | ACS, vasospasm |
| Cisplatin [25,26] | 0.2–12% | ACS, acute thrombosis, acceleration of CAD |
| Bevacizumab [28,36] | 0.52–1.7% | ACS, acute thrombosis |
| Leuprolide (GNRH agonist) [37] | 2.6–5.6% | Angina, ACS, acceleration of CAD |
| Anastrozole (aromatase inhibitor) [29] | 2% | ACS |
| Tyrosine kinase inhibitors: | ||
| Sorafenib [31] | 1% | Acute thrombosis |
| Sunitinib [31] | 5–8% | Acute thrombosis, acceleration of CAD |
| Nilotinib [20,32] | 8–12% | ACS, acceleration of CAD, AF |
| Ponatinib [32] | 2% | ACS, acceleration of CAD |
| Ibrutinib [35] | 8.8% | Bleeding diathesis, AF |
ACS, acute coronary syndrome; CAD, coronary artery disease; AF, atrial fibrillation.
5. DAPT in Patients with Cancer Undergoing Elective PCI
Since cancer patients undergoing elective PCI have an increased ischemic and bleeding risk, the appropriate antiplatelet therapy remains a challenge. Clopidogrel is the main P2Y12 inhibitor used in these patients since prasugrel and ticagrelor have been associated with more bleeding events, and there are no data in the literature regarding their safety in cancer patients [38].
New technologies entering our quiver, such as new generation drug-eluted stents (DESs), have led to the possibility of shortening the DAPT duration to a minimum of 1 month [39]. After the first month, there is the possibility of extending DAPT up to 3–6 months depending on the patient’s ischemic and bleeding risk, the type and stage of cancer, the need for surgery, and the current cancer treatment [7,20,40]. In their study of 75 patients undergoing PCI with drug-eluting stents (DESs), Balanescu et al. reported that the discontinuation of DAPT at 6 months after DES implantation did not increase the incidence of in-stent thrombosis and restenosis [41]. The shortening of DAPT was feasible and safe using newer generation DESs; thus, cancer therapies with high bleeding risk can be administered more quickly, resulting in potential survival benefits. The authors suggested that cancer therapies can be safely started again at <6 months and as early as 2 weeks after PCI with DESs. However, a retrospective, observational study comparing the outcomes of using bare metal stents (BMSs) or DESs in cancer patients with CAD did not show any significant difference between the number of revascularizations nor the all-cause mortality between cancer patients with CAD treated with BMSs versus DESs during a follow-up period of 34.1 months [42].
Finally, an alternative strategy for these high-risk patients to allow early DAPT discontinuation could be the evaluation of the coverage of the stent’s struts with optical coherence tomography (OCT) [43,44]. In the PROTECT-OCT study, cancer patients who had a recent DES placement (1–12 months) and had to discontinue DAPT prematurely were evaluated using coronary angiograms and OCT [45]. Patients with satisfactory characteristics, such as appropriate stent strut coverage, expansion, apposition, and absence of in-stent restenosis or intraluminal masses, were considered low risk, and DAPT was discontinued, while the remaining patients were considered high risk and stopped DAPT after bridging with low-molecular-weight heparin. In a total of 40 patients, no cardiovascular event occurred in the low-risk group, and only one myocardial infarction occurred in the high-risk group, suggesting that the use of OCT could be useful in the management of this group of patients [45]. Nevertheless, further studies with more patients are required to exact more reliable conclusions.
However, the decision between optimal medical therapy and invasive therapy should be individualized, taking into consideration the cancer prognosis, type of cancer, cancer treatment, and patients’ ischemic and bleeding risks, and it should be made after an extensive discussion between the various specialties involved [46].
6. DAPT in Patients with ACS and Cancer
Available data concerning ACS management among cancer patients are limited, making the clinical decision a challenge. Generally, treatment should be personalized according to the ACS subtype, the stage and type of cancer, and the patient prognosis [47], and cancer therapy should be temporarily interrupted, especially if a causal relationship is suspected [48].
The management of patients with cancer presenting with an ACS often requires a multidisciplinary and individualized approach [48]. An invasive strategy should be preferred in ST elevation myocardial infarction (STEMI) patients, as well as in NSTEMI patients who are unstable or are considered high risk. The use of third-generation DESs is indicated because of their lower risk of thrombosis and the need for a shorter duration of DAPT. On the contrary, in clinically stable NSTEMI patients, a conservative non-invasive strategy could be adopted, especially in the case of poor life expectancy and/or of a high risk of bleeding, such as patients with metastases, coagulopathies, or thrombocytopenia [49].
DAPT required after PCI poses a great concern in cancer patients, limiting the use of an invasive strategy. DAPT consisting of aspirin and clopidogrel is recommended in these patients, especially in cancer patients with a recent diagnosis (<1 year) or other coexisting bleeding risk factors [10,17]. On the contrary, newer P2Y12 antagonists, such as ticagrelor and prasugrel, should be avoided due to their high bleeding risk and the lack of data on this patient subset. However, ticagrelor or prasugrel may be used under strict surveillance of the bleeding risk in specific patients with previous stent thrombosis during treatment with clopidogrel [48]. According to the 2022 ESC Guidelines on cardio-oncology, the duration of DAPT should be as short as possible, with 1–3 months being proposed as the optimal duration [49,50,51]. If urgent surgery is necessary, interruption of clopidogrel is recommended, as in non-cancer patients [48]. We suggest that a 6-month DAPT may be considered in specific patients with cancer and ACS who are of high ischemic risk, according to risk criteria for extended treatment with a second antithrombotic agent in “2020 ESC Guidelines for the Management of Acute Coronary Syndromes in Patients Presenting without Persistent ST-Segment Elevation” [52] under careful monitoring (Figure 2).
Figure 2.
Strategies regarding the duration of DAPT after elective PCI and ACS in all-comers and cancer patients.
In Figure 2, for all-comer patients, green indicates a low bleeding risk according to “2019 ESC Guidelines for the Diagnosis and Management of Chronic Coronary Syndromes” [53] and “2020 ESC Guidelines for the Management of Acute Coronary Syndromes in Patients Presenting without Persistent ST-Segment Elevation” [52]. Orange indicates a high bleeding risk according to “2019 ESC Guidelines for the Diagnosis and Management of Chronic Coronary Syndromes” [53] and “2020 ESC Guidelines for the Management of Acute Coronary Syndromes in Patients Presenting without Persistent ST-Segment Elevation” [52]. Red indicates a very high bleeding risk according to “2019 ESC Guidelines for the Diagnosis and Management of Chronic Coronary Syndromes” [53] and “2020 ESC Guidelines for the Management of Acute Coronary Syndromes in Patients Presenting without Persistent ST-Segment Elevation” [52]. The dashed blue arrow indicates that in patients with high thrombotic risk and CCS (as described in “2020 ESC Guidelines for the Management of Acute Coronary Syndromes in Patients Presenting without Persistent ST-Segment Elevation” [52]), 12-month DAPT could be considered.
In Figure 2, for patients with cancer, orange indicates active malignancy (excluding non-melanoma skin cancer) within the past 12 months without any other bleeding risk factors. Red indicates active malignancy (excluding non-melanoma skin cancer) within the past 12 months plus at least one major or two minor criteria for high bleeding risk according to the Academic Research Consortium for High Bleeding Risk at the time of percutaneous coronary intervention [52], or according to criteria in “2022 ESC Guidelines on Cardio-Oncology Developed in Collaboration with the European Hematology Association (EHA), the European Society for Therapeutic Radiology and Oncology (ESTRO) and the International Cardio-Oncology Society (IC-OS)” [20], namely: a high risk of gastrointestinal or genitourinary bleeding, significant drug–drug interactions, severe renal dysfunction (creatinine clearance < 30 mL/min), significant liver disease (alanine aminotransferase/aspartate aminotransferase > 2 × ULN), or significant thrombocytopenia (platelet count < 50,000/μL). The dashed blue arrow indicates that in patients with active malignancy and ACS who are of high ischemic risk (as described in “2020 ESC Guidelines for the Management of Acute Coronary Syndromes in Patients Presenting without Persistent ST-Segment Elevation” [52]), 6-month DAPT could be considered. ACS stands for acute coronary syndrome, and CCS stands for chronic coronary syndrome.
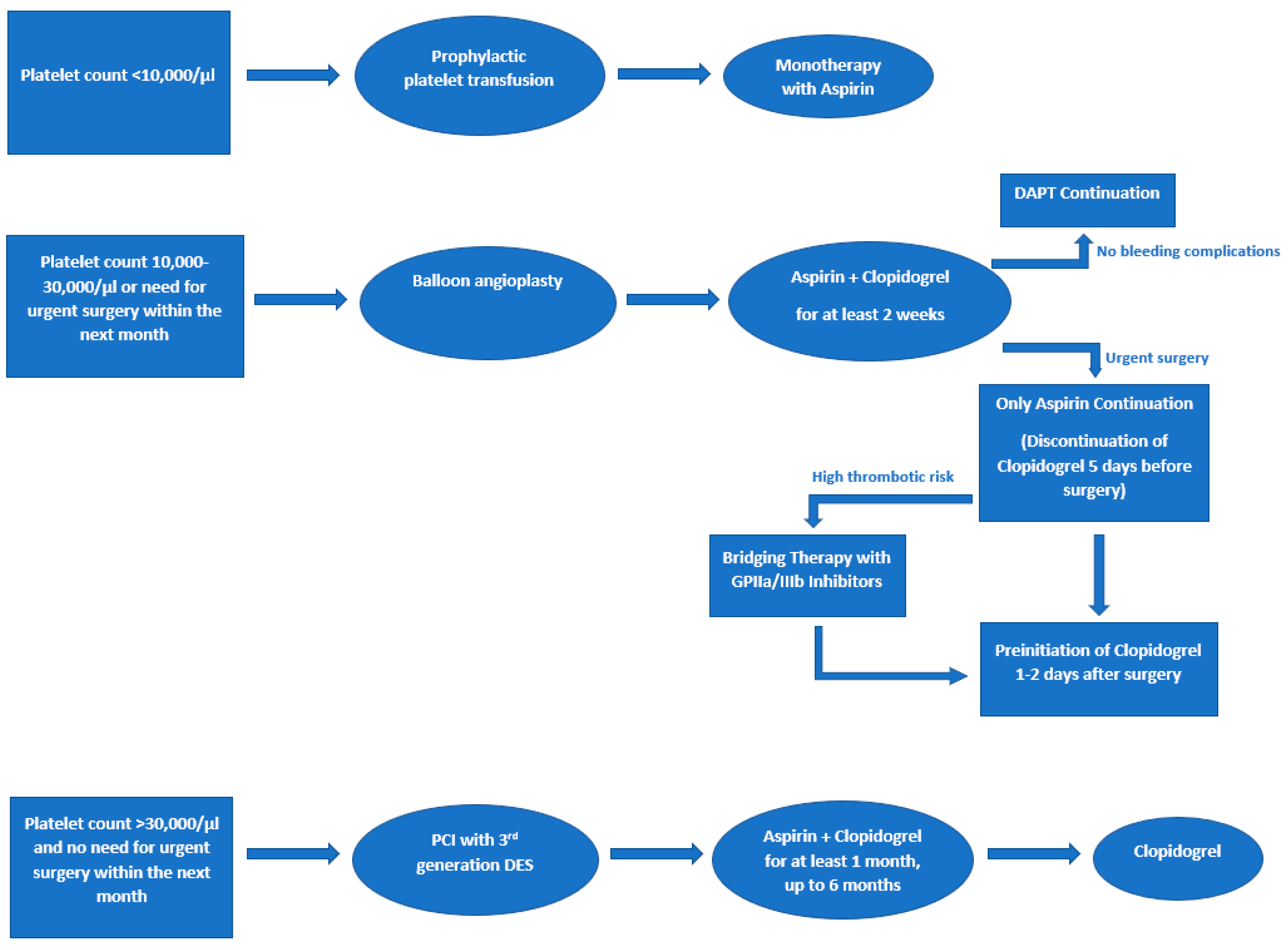
Furthermore, the platelet count should be taken into consideration when DAPT is administered in patients with cancer. Aspirin is allowed if the platelet count is >10,000/μL, while DAPT initiation (with aspirin and clopidogrel) is allowed if the platelet count is >30,000/μL [7,54]. Ticagrelor, prasugrel, and glycoprotein IIb/IIIa inhibitors should be used with more caution in cancer patients and should be avoided in patients with a platelet count <50,000/μL/ [55]. In addition, if the platelet count is <20,000/µL, prophylactic platelet transfusion may be considered [56]. Taking into account the platelet count and the need for urgent surgery or chemotherapy, Radmilovic et al. also suggested a protocol [7] regarding the management of antiplatelet therapy in cancer patients taking into account the platelet count (Figure 3).
Figure 3.
Modified algorithm of Radmilovic et al. for the management of antiplatelet therapy in cancer patients. DES = drug-eluting stent, DAPT = dual antiplatelet therapy, PCI = percutaneous coronary intervention.
Bleeding in patients with ACS increases mortality and requires clinical decisions on the continuation of DAPT. Bleeding could lead to anemia, which is an independent risk factor for ACS [57]. The severity of bleeding should be taken into consideration when deciding the continuation or discontinuation of antiplatelet therapy. In this way, DAPT can be maintained in cases of minor bleeding (such as hematomas). On the contrary, DAPT should be stopped in cases of severe bleeding (such as need for hospitalization or >2g/dL decrease in hemoglobin levels), and monotherapy with clopidogrel should be considered thereafter. In the case of life-threatening bleeding, all antiplatelet agents should be discontinued [7].
In many cancer patients, comorbidities such as atrial fibrillation (AF), venous thromboembolism, and valvular heart disease often coexist. However, triple antithrombotic therapy (TAT), which would be indicated in the absence of cancer, is not advised because of the significantly higher risk of bleeding [49]. Thus, the administration of a novel oral anticoagulant (NOAC) and a single oral antiplatelet agent (preferably clopidogrel) is preferred after a short period of triple antithrombotic therapy (TAT) (up to 1 week in the hospital) [48].
It should be noted that several scores (such as PARIS and DAPT) used to assess the bleeding risk regarding the duration of antiplatelet therapy after PCI have not been validated in patients with malignancy [49], while the PRECISE-DAPT score did not perform well for predicting bleeding in oncologic patients [58]. In addition, cancer has not been included in the most common risk scores, such as CHA2DS2-VASc and HAS-BLED, making the clinical decision of balancing the higher ischemic and bleeding risk even more difficult [49]. A risk assessment model (RAM) for VTE that is applicable to patients with specific types of solid tumor after the initiation of anticancer therapy is the COMPASS–CAT RAM [59].
Although platelet function testing (PFT) is not performed on a routine basis in patients with ACS or stable CAD, it may be a useful tool for guiding antiplatelet treatment escalation in patients with high platelet reactivity (HPR) on clopidogrel and screening for HPR on clopidogrel when DAPT de-escalation is necessary in complex cases [60]. Patients with advanced cancer display platelet hyperreactivity [61], with a higher number of platelets stably adhering to von Willebrand factor (VWF) and greater platelet surface coverage compared with those patients with early-stage cancer [62]. On the contrary, in patients with acute myeloid leukemia (AML) and thrombocytopenia, reduced platelet aggregation and platelet activation predict bleeding better than platelet count alone [63]. Thus, since platelet function is altered in patients with cancer, PFT may be useful in adjusting DAPT in oncologic patients, while taking into consideration their ischemic and bleeding risk.
7. Antiplatelet Therapy in Patients with Cancer Undergoing CABG
As complex PCI has become a reasonable and safe choice in daily practice in the majority of catheterization laboratories, the overall utilization of coronary artery bypass grafting (CABG) has decreased over time (250,677 in 2003 vs. 134,534 in 2015), while the proportion of those with comorbid cancer undergoing CABG has increased (7% vs. 12.6%, p < 0.001) [64].
Although most cancer patients with CAD are treated conservatively or with PCI, given the prevalence of complex coronary disease and the potential challenges of prolonged anticoagulation therapy in the presence of cancer, CABG may be sometimes the best option for these patients, mainly for those without active cancer or those with >1 year life expectancy [20]. Moreover, according to Guha et al., the presence of breast, lung, prostate, and colon cancer and lymphoma does not appear to be associated with increased in-hospital mortality in cancer versus non-cancer patients with CABG. However, there is a higher bleeding risk in CABG patients with breast and prostate cancer compared with non-cancer patients with CABG [64]. Even in non-cancer patients undergoing CABG, guidelines and clinical practice are not uniform and specific regarding DAPT therapy, especially in the setting of chronic coronary syndrome (CCS). According to the latest guidelines of the European Association for Cardio-Thoracic Surgery [65] and the American Heart Association [66], there is limited evidence regarding DAPT after CABG in CCS. Therefore, based on extensive evidence, aspirin is strongly recommended (class IA recommendation) for all patients after CABG by both American and European guidelines, whereas the use of DAPT in CABG patients without a separate indication (e.g., ACS) is graded as class IIb, meaning they only provide some benefit [67,68]. Thus, cancer patients undergoing CABG for CCS should be treated with a single antiplatelet agent.
Many patients with malignancies suffer from atrial fibrillation (AF) and/or VTE for which they should take anticoagulants. For this population undergoing CABG, a short course of combined antithrombotic therapy with an antiplatelet and an NOAC is recommended, followed by monotherapy with an NOAC lifelong [65].
8. Antithrombotic Therapy in Patients with AF and Cancer Undergoing PCI or Suffering from ACS
Different cancer types are associated with different bleeding risk profiles. Active cancers (especially hematologic malignancies and gastrointestinal cancers) and existing metastases increase the bleeding risk [69]. Moreover, cancer patients have a higher rate of bleeding after PCI compared with non-cancer patients [12]. Taking this into consideration, along with the fact that cancer patients with AF are already under anticoagulation therapy, it is preferred to keep DAPT as short as possible in cancer patients with AF after stent implantation or ACS.
According to the 2022 ESC Guidelines on Cardio-Oncology, when both anticoagulation and antiplatelet therapy are needed, TAT can be administered for a short period of time (up to 1 week in the hospital), and then an NOAC and single oral antiplatelet agent (preferably clopidogrel) is the default strategy [20]. The combination of NOACs plus a P2Y12 inhibitor was associated with less bleeding without a significant difference in major adverse cardiovascular events (MACE), compared with the use of vitamin K antagonists (VKA) plus DAPT [70,71,72,73]. A combination of VKA plus DAPT should be avoided due to dramatically increasing bleeding complications [72].
In patients treated with oral anticoagulants (OACs) undergoing PCI, bleeding complications occur mostly in the first period of treatment, and this risk remains elevated over time [74,75]. Therefore, in patients with additional risk factors for bleeding, the duration of aspirin therapy should not exceed the peri-PCI period, namely, during inpatient stay, until the time of discharge [74].
Clopidogrel is the most studied P2Y12 inhibitor in (≈88%) patients enrolled in trials of AF patients treated with an NOAC undergoing PCI [76,77,78,79,80]. Prasugrel should not be used concomitantly with an OAC, while ticagrelor may be a good alternative to clopidogrel for specific cases of cancer patients [74]. Considering that cancer patients treated with an OAC are at a high risk of bleeding, the duration of the P2Y12 inhibitor administration should be as short as possible after PCI or ACS, and then patients should continue with the OAC at the appropriate dose. Whether the P2Y12 inhibitor would be discontinued after 1, 3, or 6 months or in between probably depends on the specific profile of the patient and is up to the discretion of the treating physicians [74].
9. Antiplatelet Therapy in Patients with Cancer Undergoing Cardiac Structural Interventions
Apart from PCI, there are also other structural interventions, such transcatheter aortic valve replacement (TAVR), patent foramen ovale (PFO), or atrial septal defect (ASD) closure and left atrial appendage (LAA) occlusion, which include device implantation and require the appropriate antiplatelet therapy as a prevention measure for thrombosis.
9.1. TAVR
Nowadays, TAVR has gained significant ground in the management of aortic stenosis. While it was applied mainly in very high-risk patients, recent data support that TAVR is a feasible and safe option even for low-risk patients [81,82]. Moreover, TAVR is indicated for oncologic patients with active cancer or cancer in remission, as the existing literature supports that TAVR should be preferred when compared with medical treatment or surgical replacement [83,84,85].
The optimal antiplatelet post-TAVR therapy remains under investigation [86]. Capodanno and colleagues suggested that single-antiplatelet treatment (SAPT) should be administered in post-TAVR patients without any indication for DAPT. Aspirin should be preferred, whereas clopidogrel could be the alternative option [87]. The only indication in which DAPT should be chosen is for patients who need DAPT for another reason, such as coronary stenting during the last 3 months. In these patients, an individualized approach should be followed, and DAPT could be administered for no more than 6 months; then, it should be replaced with SAPT [88]. On the contrary, the recent OCEAN-TAVI Registry showed that the nonantithrombotic strategy after TAVR does not increase the risk of net adverse clinical events and reduces the bleeding risk in patients who do not need anticoagulation therapy [89], leading to the conclusion that a nonantithrombotic approach after TAVR may be feasible in specific oncologic patients with high bleeding risk. However, future studies are required to establish the necessity, duration, and agents of antiplatelet therapy after TAVR in patients with cancer.
9.2. PFO-ASD Closure
Thanks to the progress of interventional cardiology, transcatheter PFO and ASD occlusion have been established as feasible and safe procedures. After the procedure and until complete endothelization of the device, DAPT is required mainly for thrombosis prevention and secondarily for nickel release inhibition. Endothelization is estimated to be completed in 3–6 months, so the duration of DAPT should be adapted respectively [90,91,92]. Regarding the duration of DAPT in this field, the existing literature lacks large-scale, randomized trials to provide adequate data; current practice is established on based consensus statements and empirical approaches. Recently, Pristipino et al. published the first European position on the management of patients with PFO [93]. Based on current studies, the experts advised using DAPT for 1–6 months (strength: conditional, evidence level: A), which should be followed by SAPT with aspirin for at least 5 years (strength: conditional, evidence level: C) [94,95]. Interatrial shunt closure in the setting of active cancer remains poorly investigated. Taking into consideration the thrombogenicity of malignancies, percutaneous PFO closure could theoretically be beneficial acting as a protective shield against thrombus formation and embolization to cerebral circulation. Further studies are required to evaluate the benefit/harm ratio in patients with active malignancy undergoing PFO closure as a secondary prevention strategy [96].
9.3. LAA Occlusion
Fatal strokes are the main mortality cause in patients with AF, while the emboli are created in the LAA. Studies have reported that surgical LAA occlusion has been associated with reduced incidence of both fatal and non-fatal strokes. Notably, cancer patients who need anticoagulation therapy due to AF are commonly candidates for this specific intervention due to their high bleeding and ischemic risk [97]. However, no common line exists regarding the most appropriate antiplatelet therapy for either patients with cancer or generally people undergoing LAA closure. Chen et al. supported that either short-term DAPT for 6 weeks or SAPT should be preferred due to the hemorrhagic risk in people undergoing LAA closure [98]. A newer study showed that SAPT or even no therapy does not increase the ischemic risk [99], while a recent, non-randomized study found that SAPT instead of DAPT after LAA occlusion was associated with a reduction of bleeding complications, with no significant increase in the risk of thrombotic events [100]. Therefore, a tailored approach should be followed, pending for large-scale, suitably designed clinical trials.
10. Antiplatelet Therapy for Non-Cardiac Diseases in Patients with Cancer
Antiplatelet therapy also plays a pivotal role in non-cardiac diseases, such as peripheral artery disease (PAD) and cerebrovascular accidents (CVAs).
10.1. PAD
PAD often coexists with CAD, hypertension, dyslipidemia, and diabetes mellitus. Nowadays, the management of PAD includes percutaneous stent implantation regardless of the location of the lesions. Thanks to the newer drug-eluting stents, carotid artery stenting (CAS) has become a safe and feasible approach with comparable results to surgery. According to the recent ESC Guidelines about PAD [101], stent implantation in the carotid artery should be followed by DAPT (aspirin + clopidogrel) for 1 month (class IA recommendation). After this time frame, DAPT should be replaced with SAPT, with either aspirin or clopidogrel. A similar approach should be followed in patients with lower-extremities artery disease. After percutaneous revascularization, DAPT administration for 30 days is required prior to switching to SAPT (aspirin or clopidogrel). However, the existing literature for lower-extremities artery disease lacks large-scale, randomized studies, so the strength of evidence is limited (class IIa C). To date, special recommendations for cancer patients with concomitant PAD are not available. Thus, application of the guidelines relevant to the general population in this subpopulation should be considered. Nevertheless, a personalized approach based on the ischemic and bleeding risk of each patient should be followed.
10.2. CVAs
CVAs remain one of the major causes of mortality and disability globally. The progress of imaging techniques, reperfusion therapy, and improved medical treatment during the last decades has significantly increased the life expectancy of these patients [102]. Although the optimal antithrombotic treatment is important to minimize the incidence of ischemic CVAs, the optimal regimen remains under investigation.
A recent guideline by the European Stroke Organization (ESO) strongly advises the administration of DAPT (aspirin + clopidogrel) for 21 days in patients with a non-cardioembolic minor ischemic stroke or high-risk transient ischemic attack (TIA) during the last 24 h. Moreover, the experts recommend that DAPT (aspirin + ticagrelor) for 30 days may be beneficial in patients with non-cardioembolic mild-to-moderate ischemic stroke or high-risk TIA in the last 24 h [103].
According to a recent meta-analysis of randomized trials, short-term (for up to 3 months) DAPT seems to reduce the risk of recurrent stroke at the expense of a higher risk of major bleeding, compared with aspirin, in patients with high-risk TIA or mild to moderate ischemic strokes [104].
Cancer patients are at higher risk of suffering from acute CVAs and fatal strokes. In particular, patients with prostate, breast, and colorectum malignancies are more prone to fatal strokes [105]. Recently, Bang and colleagues [106] proposed that cancer-related strokes could be an emerging subtype of ischemic stroke, with unique underlying pathophysiological mechanisms. However, the existing literature and current evidence cannot adequately support the precise and tailored antithrombotic management of these patients.
11. Conclusions
Since oncologic patients are at high risk for both ischemic and bleeding events due to the dysregulation of their hemostatic system by cancer, the appropriate duration and the optimal agents of antiplatelet therapy after undergoing PCI and/or suffering from an ACS remain a challenge. The use of new technologies, such as DESs and OCT, may lead to shortened DAPT duration in all-comer patients, including patients with cancer. The optimal duration of DAPT is considered to be 1–3 months, consisting of aspirin and clopidogrel, while TAT can only be administered for a short period of time (up to 1 week in the hospital), followed by an NOAC and a single oral antiplatelet agent (preferably clopidogrel). Other structural interventions, such as TAVR, PFO-ASD closure, and LAA occlusion, and non-cardiac diseases, such as PAD and CVA, may require DAPT. Although further studies are needed in order to establish the optimal duration and agents of DAPT, it is indisputable that a personalized and multidisciplinary approach is necessary to increase the life expectancy and quality of life of patients with cancer and CVD, along with finding the balance between thrombotic and bleeding risk.
Author Contributions
Conceptualization, G.T. and A.V.; methodology, G.T.; writing—original draft preparation, G.T., A.V., A.A. (Anastasios Apostolos), E.B., N.V.-B., G.V., E.-E.K., I.T., M.H., A.A. (Adel Aminian) and P.D.; writing—review and editing, G.T., A.V., A.A. (Anastasios Apostolos), E.B., N.V.-B., I.T., M.H., A.A. (Adel Aminian) and P.D.; supervision, G.T. and P.D. All authors have read and agreed to the published version of the manuscript.
Funding
This research received no external funding.
Institutional Review Board Statement
Not applicable.
Informed Consent Statement
Not applicable.
Data Availability Statement
Not applicable.
Conflicts of Interest
The authors declare no conflict of interest.
References
- Marenzi, G.; Cosentino, N.; Cardinale, D. Ischaemic and bleeding risk in cancer patients undergoing PCI: Another brick in the wall. Eur. Heart J. 2021, 42, 1035–1037. [Google Scholar] [CrossRef] [PubMed]
- Koene, R.J.; Prizment, A.E.; Blaes, A.; Konety, S.H. Shared Risk Factors in Cardiovascular Disease and Cancer. Circulation 2016, 133, 1104–1114. [Google Scholar] [CrossRef] [PubMed]
- Anker, M.S.; Hadzibegovic, S.; Lena, A.; Belenkov, Y.; Bergler-Klein, J.; de Boer, R.A.; Farmakis, D.; von Haehling, S.; Iakobishvili, Z.; Maack, C.; et al. Recent advances in cardio-oncology: A report from the “Heart Failure Association 2019 and World Congress on Acute Heart Failure 2019”. ESC Heart Fail. 2019, 6, 1140–1148. [Google Scholar] [CrossRef] [PubMed]
- de Boer, R.A.; Meijers, W.C.; van der Meer, P.; van Veldhuisen, D.J. Cancer and heart disease: Associations and relations. Eur. J. Heart Fail. 2019, 21, 1515–1525. [Google Scholar] [CrossRef] [PubMed]
- Singh, S.; Singh, K. Atherosclerosis, Ischemia, and Anticancer Drugs. Heart Views 2021, 22, 127. [Google Scholar]
- Falanga, A.; Marchetti, M.; Vignoli, A. Coagulation and cancer: Biological and clinical aspects. J. Thromb. Haemost. 2013, 11, 223–233. [Google Scholar] [CrossRef]
- Radmilovic, J.; Di Vilio, A.; D’andrea, A.; Pastore, F.; Forni, A.; Desiderio, A.; Ragni, M.; Quaranta, G.; Cimmino, G.; Russo, V.; et al. The Pharmacological Approach to Oncologic Patients with Acute Coronary Syndrome. J. Clin. Med. 2020, 9, 3926. [Google Scholar] [CrossRef]
- Falanga, A.; Russo, L.; Milesi, V. The coagulopathy of cancer. Curr. Opin. Hematol. 2014, 21, 423–429. [Google Scholar] [CrossRef]
- Rohrmann, S.; Witassek, F.; Erne, P.; Rickli, H.; Radovanovic, D. Treatment of patients with myocardial infarction depends on history of cancer. Eur. Heart J. Acute Cardiovasc. Care 2018, 7, 639–645. [Google Scholar] [CrossRef]
- Lee, L.H.; Nagarajan, C.; Tan, C.W.; Ng, H.J. Epidemiology of Cancer-Associated Thrombosis in Asia: A Systematic Review. Front. Cardiovasc. Med. 2021, 8, 435. [Google Scholar] [CrossRef]
- Johnstone, C.; Rich, S.E. Bleeding in cancer patients and its treatment: A review. Ann. Palliat. Med. 2018, 7, 265–273. [Google Scholar] [CrossRef] [PubMed]
- Guo, W.; Fan, X.; Lewis, B.R.; Johnson, M.P.; Rihal, C.S.; Lerman, A.; Herrmann, J. Cancer Patients Have a Higher Risk of Thrombotic and Ischemic Events After Percutaneous Coronary Intervention. JACC. Cardiovasc. Interv. 2021, 14, 1094–1105. [Google Scholar] [CrossRef] [PubMed]
- Kamphuisen, P.W.; Beyer-Westendorf, J. Bleeding complications during anticoagulant treatment in patients with cancer. Thromb. Res. 2014, 133 (Suppl. S2), S49–S55. [Google Scholar] [CrossRef] [PubMed]
- Grover, S.P.; Hisada, Y.M.; Kasthuri, R.S.; Reeves, B.N.; MacKman, N. Cancer Therapy-Associated Thrombosis. Arterioscler. Thromb. Vasc. Biol. 2021, 41, 1291–1305. [Google Scholar] [CrossRef]
- Wilts, I.T.; Bleker, S.M.; Van Es, N.; Büller, H.R.; Di Nisio, M.; Kamphuisen, P.W. Safety of anticoagulant treatment in cancer patients. Expert Opin. Drug Saf. 2015, 14, 1227–1236. [Google Scholar] [CrossRef]
- Watson, N.; Al-Samkari, H. Thrombotic and bleeding risk of angiogenesis inhibitors in patients with and without malignancy. J. Thromb. Haemost. 2021, 19, 1852–1863. [Google Scholar] [CrossRef]
- Wun, T.; White, R.H. Epidemiology of cancer-related venous thromboembolism. Best Pract. Res. Clin. Haematol. 2009, 22, 9–23. [Google Scholar] [CrossRef]
- Mantha, S. Bleeding Disorders Associated with Cancer. Cancer Treat. Res. 2019, 179, 191–203. [Google Scholar]
- Prommer, E. Management of bleeding in the terminally ill patient. Hematology 2005, 10, 167–175. [Google Scholar] [CrossRef]
- Lyon, A.R.; López-Fernández, T.; Couch, L.S.; Asteggiano, R.; Aznar, M.C.; Bergler-Klein, J.; Boriani, G.; Cardinale, D.; Cordoba, R.; Cosyns, B.; et al. 2022 ESC Guidelines on cardio-oncology developed in collaboration with the European Hematology Association (EHA), the European Society for Therapeutic Radiology and Oncology (ESTRO) and the International Cardio-Oncology Society (IC-OS). Eur. Heart J. 2022, 43, 4229–4361. [Google Scholar] [CrossRef]
- Kwok, C.S.; Wong, C.W.; Kontopantelis, E.; Barac, A.; Brown, S.A.; Velagapudi, P.; Hilliard, A.A.; Bharadwaj, A.S.; Chadi Alraies, M.; Mohamed, M.; et al. Percutaneous coronary intervention in patients with cancer and readmissions within 90 days for acute myocardial infarction and bleeding in the USA. Eur. Heart J. 2021, 42, 1019–1034. [Google Scholar] [CrossRef] [PubMed]
- Belzile-Dugas, E.; Eisenberg, M.J. Radiation-Induced Cardiovascular Disease: Review of an Underrecognized Pathology. J. Am. Heart Assoc. Cardiovasc. Cerebrovasc. Dis. 2021, 10, 21686. [Google Scholar] [CrossRef] [PubMed]
- Das, S.K.; Das, A.K.; William, M. 5-Fluorouracil-induced acute coronary syndrome. Med. J. Aust. 2019, 211, 255–257.e1. [Google Scholar] [CrossRef] [PubMed]
- Polk, A.; Vaage-Nilsen, M.; Vistisen, K.; Nielsen, D.L. Cardiotoxicity in cancer patients treated with 5-fluorouracil or capecitabine: A systematic review of incidence, manifestations and predisposing factors. Cancer Treat. Rev. 2013, 39, 974–984. [Google Scholar] [CrossRef] [PubMed]
- Hanchate, L.P.; Sharma, S.R.; Madyalkar, S. Cisplatin Induced Acute Myocardial Infarction and Dyslipidemia. J. Clin. Diagn. Res. 2017, 11, OD05–OD07. [Google Scholar] [CrossRef] [PubMed]
- Karabay, K.O.; Yildiz, O.; Aytekin, V. Multiple coronary thrombi with cisplatin. J. Invasive Cardiol. 2014, 26, E18–E20. [Google Scholar]
- Chen, X.L.; Lei, Y.H.; Liu, C.F.; Yang, Q.F.; Zuo, P.Y.; Liu, C.Y.; Chen, C.Z.; Liu, Y.W. Angiogenesis inhibitor bevacizumab increases the risk of ischemic heart disease associated with chemotherapy: A meta-analysis. PLoS ONE 2013, 8, e66721. [Google Scholar] [CrossRef]
- Kounis, N.G.; Soufras, G.D.; Tsigkas, G.; Hahalis, G. Adverse cardiac events to monoclonal antibodies used for cancer therapy. Oncoimmunology 2014, 3, e27987. [Google Scholar] [CrossRef]
- Amir, E.; Seruga, B.; Niraula, S.; Carlsson, L.; Ocaña, A. Toxicity of adjuvant endocrine therapy in postmenopausal breast cancer patients: A systematic review and meta-analysis. J. Natl. Cancer Inst. 2011, 103, 1299–1309. [Google Scholar] [CrossRef]
- Ziehr, D.R.; Chen, M.H.; Zhang, D.; Braccioforte, M.H.; Moran, B.J.; Mahal, B.A.; Hyatt, A.S.; Basaria, S.S.; Beard, C.J.; Beckman, J.A.; et al. Association of androgen-deprivation therapy with excess cardiac-specific mortality in men with prostate cancer. BJU Int. 2015, 116, 358–365. [Google Scholar] [CrossRef]
- Naib, T.; Steingart, R.M.; Chen, C.L. Sorafenib-associated multivessel coronary artery vasospasm. Herz 2011, 36, 348–351. [Google Scholar] [CrossRef] [PubMed]
- Costa, I.B.S.D.S.; Andrade, F.T.D.A.; Carter, D.; Seleme, V.B.; Costa, M.S.; Campos, C.M.; Hajjar, L.A. Challenges and Management of Acute Coronary Syndrome in Cancer Patients. Front. Cardiovasc. Med. 2021, 8, 590016. [Google Scholar] [CrossRef] [PubMed]
- Drobni, Z.D.; Alvi, R.M.; Taron, J.; Zafar, A.; Murphy, S.P.; Rambarat, P.K.; Mosarla, R.C.; Lee, C.; Zlotoff, D.A.; Raghu, V.K.; et al. Association Between Immune Checkpoint Inhibitors With Cardiovascular Events and Atherosclerotic Plaque. Circulation 2020, 142, 2299–2311. [Google Scholar] [CrossRef] [PubMed]
- Cornell, R.F.; Ky, B.; Weiss, B.M.; Dahm, C.N.; Gupta, D.K.; Du, L.; Carver, J.R.; Cohen, A.D.; Engelhardt, B.G.; Garfall, A.L.; et al. Prospective Study of Cardiac Events During Proteasome Inhibitor Therapy for Relapsed Multiple Myeloma. J. Clin. Oncol. 2019, 37, 1946–1955. [Google Scholar] [CrossRef]
- Abdel-Qadir, H.; Sabrie, N.; Leong, D.; Pang, A.; Austin, P.C.; Prica, A.; Nanthakumar, K.; Calvillo-Argüelles, O.; Lee, D.S.; Thavendiranathan, P. Cardiovascular Risk Associated With Ibrutinib Use in Chronic Lymphocytic Leukemia: A Population-Based Cohort Study. J. Clin. Oncol. 2021, 39, 3453–3462. [Google Scholar] [CrossRef]
- Kapelakis, I.; Toutouzas, K.; Drakopoulou, M.; Michelongona, A.; Zagouri, F.; Mpamias, A.; Pliatsika, P.; Dimopoulos, M.-A.; Stefanadis, C.; Tousoulis, D. Bevacizumab increases the incidence of cardiovascular events in patients with metastatic breast or colorectal cancer. Hell. J. Cardiol. 2016, 58, 215–219. [Google Scholar] [CrossRef]
- Lopes, R.D.; Higano, C.S.; Slovin, S.F.; Nelson, A.J.; Bigelow, R.; Sørensen, P.S.; Melloni, C.; Goodman, S.G.; Evans, C.P.; Nilsson, J.; et al. Cardiovascular Safety of Degarelix Versus Leuprolide in Patients With Prostate Cancer: The Primary Results of the PRONOUNCE Randomized Trial. Circulation 2021, 144, 1295–1307. [Google Scholar] [CrossRef]
- Banasiak, W.; Zymlinski, R.; Undas, A. Optimal management of cancer patients with acute coronary syndrome. Polish Arch. Intern. Med. 2018, 128, 244–253. [Google Scholar] [CrossRef]
- Apostolos, A.; Trigka, A.; Chlorogiannis, D.; Vasilagkos, G.; Chamakioti, M.; Spyropoulou, P.; Karamasis, G.; Dimitriadis, K.; Moulias, A.; Katsanos, K.; et al. Thirty-days versus standard duration of dual antiplatelet treatment after percutaneous coronary interventions: A systematic review and meta-analysis. Eur. Heart J. 2022, 43, ehac544-2717. [Google Scholar] [CrossRef]
- Tsigkas, G.; Apostolos, A.; Trigka, A.; Chlorogiannis, D.; Katsanos, K.; Toutouzas, K.; Alexopoulos, D.; Brilakis, E.S.; Davlouros, P. Very Short Versus Longer Dual Antiplatelet Treatment After Coronary Interventions: A Systematic Review and Meta-analysis. Am. J. Cardiovasc. Drugs 2022, 23, 35–46. [Google Scholar] [CrossRef]
- Balanescu, D.V.; Aziz, M.K.; Donisan, T.; Palaskas, N.; Lopez-Mattei, J.; Hassan, S.; Kim, P.; Song, J.; Ntim, W.; Cilingiroglu, M.; et al. Cancer treatment resumption in patients with new-generation drug-eluting stents. Coron. Artery Dis. 2021, 32, 295–301. [Google Scholar] [CrossRef] [PubMed]
- Ahmed, T.; Pacha, H.M.; Addoumieh, A.; Koutroumpakis, E.; Song, J.; Charitakis, K.; Boudoulas, K.D.; Cilingiroglu, M.; Marmagkiolis, K.; Grines, C.; et al. Percutaneous coronary intervention in patients with cancer using bare metal stents compared to drug-eluting stents. Front. Cardiovasc. Med. 2022, 9, 901431. [Google Scholar] [CrossRef] [PubMed]
- Ozaki, Y.; Garcia-Garcia, H.M.; Mintz, G.S.; Waksman, R. Supporting evidence from optical coherence tomography for shortening dual antiplatelet therapy after drug-eluting stents implantation. Expert Rev. Cardiovasc. Ther. 2020, 18, 261–267. [Google Scholar] [CrossRef] [PubMed]
- Apostolos, A.; Gerakaris, A.; Tsoni, E.; Pappelis, K.; Vasilagkos, G.; Bousoula, E.; Moulias, A.; Konstantinou, K.; Dimitriadis, K.; Karamasis, G.V.; et al. Imaging of Left Main Coronary Artery; Untangling the Gordian Knot. Rev. Cardiovasc. Med. 2023, 24, 26. [Google Scholar] [CrossRef]
- Iliescu, C.A.; Cilingiroglu, M.; Giza, D.E.; Rosales, O.; Lebeau, J.; Guerrero-Mantilla, I.; Lopez-Mattei, J.; Song, J.; Silva, G.; Loyalka, P.; et al. “Bringing on the light” in a complex clinical scenario: Optical coherence tomography-guided discontinuation of antiplatelet therapy in cancer patients with coronary artery disease (PROTECT-OCT registry). Am. Heart J. 2017, 194, 83–91. [Google Scholar] [CrossRef]
- Doolub, G.; Mamas, M.A. Percutaneous Coronary Angioplasty in Patients with Cancer: Clinical Challenges and Management Strategies. J. Pers. Med. 2022, 12, 1372. [Google Scholar] [CrossRef]
- Bisceglia, I.; Canale, M.L.; Lestuzzi, C.; Parrini, I.; Russo, G.; Colivicchi, F.; Gabrielli, D.; Gulizia, M.M.; Iliescu, C.A. Acute coronary syndromes in cancer patients. J. Cardiovasc. Med. 2020, 21, 944–952. [Google Scholar] [CrossRef]
- Gevaert, S.A.; Halvorsen, S.; Sinnaeve, P.R.; Sambola, A.; Gulati, G.; Lancellotti, P.; Van Der Meer, P.; Lyon, A.R.; Farmakis, D.; Lee, G.; et al. Evaluation and management of cancer patients presenting with acute cardiovascular disease: A Consensus Document of the Acute CardioVascular Care (ACVC) association and the ESC council of Cardio-Oncology-Part 1: Acute coronary syndromes and acute pericardial diseases. Eur. Heart J. Acute Cardiovasc. Care 2021, 10, 947–959. [Google Scholar]
- Lucà, F.; Parrini, I.; Abrignani, M.G.; Rao, C.M.; Piccioni, L.; Di Fusco, S.A.; Ceravolo, R.; Bisceglia, I.; Riccio, C.; Gelsomino, S.; et al. Management of Acute Coronary Syndrome in Cancer Patients: It’s High Time We Dealt with It. J. Clin. Med. 2022, 11, 1792. [Google Scholar] [CrossRef]
- Tsigkas, G.; Apostolos, A.; Chlorogiannis, D.-D.; Bousoula, E.; Vasilagkos, G.; Tsalamandris, S.; Tsiafoutis, I.; Katsanos, K.; Toutouzas, K.; Aminian, A.; et al. Thirty-Days versus Longer Duration of Dual Antiplatelet Treatment after Percutaneous Coronary Interventions with Newer Drug-Eluting Stents: A Systematic Review and Meta-Analysis. Life 2023, 13, 666. [Google Scholar] [CrossRef]
- Apostolos, A.; Chlorogiannis, D.; Vasilagkos, G.; Katsanos, K.; Toutouzas, K.; Aminian, A.; Alexopoulos, D.; Davlouros, P.; Tsigkas, G. Safety and efficacy of shortened dual antiplatelet therapy after complex percutaneous coronary intervention: A systematic review and meta-analysis. Hell. J. Cardiol. 2023. [Google Scholar] [CrossRef] [PubMed]
- Collet, J.P.; Thiele, H.; Barbato, E.; Bauersachs, J.; Dendale, P.; Edvardsen, T.; Gale, C.P.; Jobs, A.; Lambrinou, E.; Mehilli, J.; et al. 2020 ESC Guidelines for the management of acute coronary syndromes in patients presenting without persistent ST-segment elevation. Eur. Heart J. 2021, 42, 1289–1367. [Google Scholar] [CrossRef] [PubMed]
- Neumann, F.J.; Sechtem, U.; Banning, A.P.; Bonaros, N.; Bueno, H.; Bugiardini, R.; Chieffo, A.; Crea, F.; Czerny, M.; Delgado, V.; et al. 2019 ESC Guidelines for the diagnosis and management of chronic coronary syndromes. Eur. Heart J. 2020, 41, 407–477. [Google Scholar]
- Baran, D.A.; Grines, C.L.; Bailey, S.; Burkhoff, D.; Hall, S.A.; Henry, T.D.; Hollenberg, S.M.; Kapur, N.K.; O’Neill, W.; Ornato, J.P.; et al. SCAI clinical expert consensus statement on the classification of cardiogenic shock: This document was endorsed by the American College of Cardiology (ACC), the American Heart Association (AHA), the Society of Critical Care Medicine (SCCM), and the Society of Thoracic Surgeons (STS) in April 2019. Catheter. Cardiovasc. Interv. 2019, 94, 29–37. [Google Scholar]
- McCarthy, C.P.; Steg, G.P.; Bhatt, D.L. The management of antiplatelet therapy in acute coronary syndrome patients with thrombocytopenia: A clinical conundrum. Eur. Heart J. 2017, 38, 3488–3492. [Google Scholar] [CrossRef] [PubMed]
- Schiffer, C.A.; Bohlke, K.; Anderson, K.C. Platelet Transfusion for Patients With Cancer: American Society of Clinical Oncology Clinical Practice Guideline Update Summary. J. Oncol. Pract. 2018, 14, 129–133. [Google Scholar] [CrossRef] [PubMed]
- Stucchi, M.; Cantoni, S.; Piccinelli, E.; Savonitto, S.; Morici, N. Anemia and acute coronary syndrome: Current perspectives. Vasc. Health Risk Manag. 2018, 14, 109–118. [Google Scholar] [CrossRef]
- Ueki, Y.; Vögeli, B.; Karagiannis, A.; Zanchin, T.; Zanchin, C.; Rhyner, D.; Otsuka, T.; Praz, F.; Siontis, G.C.M.; Moro, C.; et al. Ischemia and Bleeding in Cancer Patients Undergoing Percutaneous Coronary Intervention. Cardio Oncol. 2019, 1, 145–155. [Google Scholar] [CrossRef]
- Gerotziafas, G.T.; Taher, A.; Abdel-Razeq, H.; AboElnazar, E.; Spyropoulos, A.C.; El Shemmari, S.; Larsen, A.K.; Elalamy, I. A Predictive Score for Thrombosis Associated with Breast, Colorectal, Lung, or Ovarian Cancer: The Prospective COMPASS-Cancer-Associated Thrombosis Study. Oncologist 2017, 22, 1222–1231. [Google Scholar] [CrossRef]
- Sibbing, D.; Aradi, D.; Alexopoulos, D.; ten Berg, J.; Bhatt, D.L.; Bonello, L.; Collet, J.P.; Cuisset, T.; Franchi, F.; Gross, L.; et al. Updated Expert Consensus Statement on Platelet Function and Genetic Testing for Guiding P2Y12 Receptor Inhibitor Treatment in Percutaneous Coronary Intervention. JACC Cardiovasc. Interv. 2019, 12, 1521–1537. [Google Scholar] [CrossRef]
- Cooke, N.M.; Egan, K.; Mcfadden, S.; Grogan, L.; Breathnach, O.S.; O’Leary, J.; Hennessy, B.T.; Kenny, D. Increased platelet reactivity in patients with late-stage metastatic cancer. Cancer Med. 2013, 2, 564–570. [Google Scholar] [CrossRef] [PubMed]
- Cowman, J.; Richter, L.; Walsh, R.; Keegan, N.; Tinago, W.; Ricco, A.J.; Hennessy, B.T.; Kenny, D.; Dunne, E. Dynamic platelet function is markedly different in patients with cancer compared to healthy donors. Platelets 2019, 30, 737–742. [Google Scholar] [CrossRef] [PubMed]
- Just Vinholt, P.; Højrup Knudsen, G.; Sperling, S.; Frederiksen, H.; Nielsen, C. Platelet function tests predict bleeding in patients with acute myeloid leukemia and thrombocytopenia. Am. J. Hematol. 2019, 94, 891–901. [Google Scholar] [CrossRef] [PubMed]
- Guha, A.; Dey, A.K.; Kalra, A.; Gumina, R.; Lustberg, M.; Lavie, C.J.; Sabik, J.F.; Addison, D. Coronary Artery Bypass Grafting in Cancer Patients: Prevalence and Outcomes in the United States. Mayo Clin. Proc. 2020, 95, 1865–1876. [Google Scholar] [CrossRef] [PubMed]
- Valgimigli, M.; Bueno, H.; Byrne, R.A.; Collet, J.P.; Costa, F.; Jeppsson, A.; Kastrati, A.; Kolh, P.; Mauri, L.; Montalescot, G.; et al. 2017 ESC focused update on dual antiplatelet therapy in coronary artery disease developed in collaboration with EACTS: The Task Force for dual antiplatelet therapy in coronary artery disease of the European Society of Cardiology (ESC) and of the European Association for Cardio-Thoracic Surgery (EACTS). Eur. Heart J. 2018, 39, 213–254. [Google Scholar]
- Kulik, A.; Ruel, M.; Jneid, H.; Ferguson, T.B.; Hiratzka, L.F.; Ikonomidis, J.S.; Lopez-Jimenez, F.; McNallan, S.M.; Patel, M.; Roger, V.L.; et al. Secondary prevention after coronary artery bypass graft surgery: A scientific statement from the American Heart Association. Circulation 2015, 131, 927–964. [Google Scholar] [CrossRef]
- Sousa-Uva, M.; Head, S.J.; Milojevic, M.; Collet, J.P.; Landoni, G.; Castella, M.; Dunning, J.; Gudbjartsson, T.; Linker, N.J.; Sandoval, E.; et al. 2017 EACTS Guidelines on perioperative medication in adult cardiac surgery. Eur. J. Cardiothorac. Surg. 2018, 53, 5–33. [Google Scholar] [CrossRef]
- Lawton, J.S.; Tamis-Holland, J.E.; Bangalore, S.; Bates, E.R.; Beckie, T.M.; Bischoff, J.M.; Bittl, J.A.; Cohen, M.G.; DiMaio, J.M.; Don, C.W.; et al. 2021 ACC/AHA/SCAI Guideline for Coronary Artery Revascularization: Executive Summary: A Report of the American College of Cardiology/American Heart Association Joint Committee on Clinical Practice Guidelines. J. Am. Coll. Cardiol. 2022, 79, 197–215. [Google Scholar] [CrossRef]
- Vener, C.; Banzi, R.; Ambrogi, F.; Ferrero, A.; Saglio, G.; Pravettoni, G.; Sant, M. First-line imatinib vs second- and third-generation TKIs for chronic-phase CML: A systematic review and meta-analysis. Blood Adv. 2020, 4, 2723–2735. [Google Scholar] [CrossRef]
- Capodanno, D.; Di Maio, M.; Greco, A.; Bhatt, D.L.; Gibson, C.M.; Goette, A.; Lopes, R.D.; Mehran, R.; Vranckx, P.; Angiolillo, D.J. Safety and Efficacy of Double Antithrombotic Therapy With Non-Vitamin K Antagonist Oral Anticoagulants in Patients With Atrial Fibrillation Undergoing Percutaneous Coronary Intervention: A Systematic Review and Meta-Analysis. J. Am. Heart Assoc. 2020, 9, e017212. [Google Scholar] [CrossRef]
- Lopes, R.D.; Hong, H.; Harskamp, R.E.; Bhatt, D.L.; Mehran, R.; Cannon, C.P.; Granger, C.B.; Verheugt, F.W.A.; Li, J.; Ten Berg, J.M.; et al. Optimal Antithrombotic Regimens for Patients With Atrial Fibrillation Undergoing Percutaneous Coronary Intervention: An Updated Network Meta-analysis. JAMA Cardiol. 2020, 5, 582–589. [Google Scholar] [CrossRef]
- Lopes, R.D.; Hong, H.; Harskamp, R.E.; Bhatt, D.L.; Mehran, R.; Cannon, C.P.; Granger, C.B.; Verheugt, F.W.A.; Li, J.; Ten Berg, J.M.; et al. Safety and Efficacy of Antithrombotic Strategies in Patients With Atrial Fibrillation Undergoing Percutaneous Coronary Intervention: A Network Meta-analysis of Randomized Controlled Trials. JAMA Cardiol. 2019, 4, 747–755. [Google Scholar] [CrossRef] [PubMed]
- Golwala, H.B.; Cannon, C.P.; Steg, P.G.; Doros, G.; Qamar, A.; Ellis, S.G.; Oldgren, J.; Ten Berg, J.M.; Kimura, T.; Hohnloser, S.H.; et al. Safety and efficacy of dual vs. triple antithrombotic therapy in patients with atrial fibrillation following percutaneous coronary intervention: A systematic review and meta-analysis of randomized clinical trials. Eur. Heart J. 2018, 39, 1726–1735. [Google Scholar] [CrossRef] [PubMed]
- Capodanno, D.; Huber, K.; Mehran, R.; Lip, G.Y.H.; Faxon, D.P.; Granger, C.B.; Vranckx, P.; Lopes, R.D.; Montalescot, G.; Cannon, C.P.; et al. Management of Antithrombotic Therapy in Atrial Fibrillation Patients Undergoing PCI: JACC State-of-the-Art Review. J. Am. Coll. Cardiol. 2019, 74, 83–99. [Google Scholar] [CrossRef]
- Buccheri, S.; Angiolillo, D.J.; Capodanno, D. Evolving paradigms in antithrombotic therapy for anticoagulated patients undergoing coronary stenting. Ther. Adv. Cardiovasc. Dis. 2019, 13, 1753944719891688. [Google Scholar] [CrossRef]
- Gibson, C.M.; Mehran, R.; Bode, C.; Halperin, J.; Verheugt, F.W.; Wildgoose, P.; Birmingham, M.; Ianus, J.; Burton, P.; van Eickels, M.; et al. Prevention of Bleeding in Patients with Atrial Fibrillation Undergoing PCI. N. Engl. J. Med. 2016, 375, 2423–2434. [Google Scholar] [CrossRef]
- Cannon, C.P.; Bhatt, D.L.; Oldgren, J.; Lip, G.Y.H.; Ellis, S.G.; Kimura, T.; Maeng, M.; Merkely, B.; Zeymer, U.; Gropper, S.; et al. Dual Antithrombotic Therapy with Dabigatran after PCI in Atrial Fibrillation. N. Engl. J. Med. 2017, 377, 1513–1524. [Google Scholar] [CrossRef] [PubMed]
- Lopes, R.D.; Heizer, G.; Aronson, R.; Vora, A.N.; Massaro, T.; Mehran, R.; Goodman, S.G.; Windecker, S.; Darius, H.; Li, J.; et al. Antithrombotic Therapy after Acute Coronary Syndrome or PCI in Atrial Fibrillation. N. Engl. J. Med. 2019, 380, 1509–1524. [Google Scholar] [CrossRef] [PubMed]
- Vranckx, P.; Valgimigli, M.; Eckardt, L.; Tijssen, J.; Lewalter, T.; Gargiulo, G.; Batushkin, V.; Campo, G.; Lysak, Z.; Vakaliuk, I.; et al. Edoxaban-based versus vitamin K antagonist-based antithrombotic regimen after successful coronary stenting in patients with atrial fibrillation (ENTRUST-AF PCI): A randomised, open-label, phase 3b trial. Lancet 2019, 394, 1335–1343. [Google Scholar] [CrossRef]
- Capodanno, D.; Angiolillo, D.J. Dual antithrombotic therapy for atrial fibrillation and PCI. Lancet 2019, 394, 1300–1302. [Google Scholar] [CrossRef]
- Popma, J.J.; Deeb, G.M.; Yakubov, S.J.; Mumtaz, M.; Gada, H.; O’Hair, D.; Bajwa, T.; Heiser, J.C.; Merhi, W.; Kleiman, N.S.; et al. Transcatheter Aortic-Valve Replacement with a Self-Expanding Valve in Low-Risk Patients. N. Engl. J. Med. 2019, 380, 1706–1715. [Google Scholar] [CrossRef] [PubMed]
- Mack, M.J.; Leon, M.B.; Thourani, V.H.; Makkar, R.; Kodali, S.K.; Russo, M.; Kapadia, S.R.; Malaisrie, S.C.; Cohen, D.J.; Pibarot, P.; et al. Transcatheter Aortic-Valve Replacement with a Balloon-Expandable Valve in Low-Risk Patients. N. Engl. J. Med. 2019, 380, 1695–1705. [Google Scholar] [CrossRef] [PubMed]
- Schechter, M.; Balanescu, D.V.; Donisan, T.; Dayah, T.J.; Kar, B.; Gregoric, I.; Giza, D.E.; Song, J.; Lopez-Mattei, J.; Kim, P.; et al. An update on the management and outcomes of cancer patients with severe aortic stenosis. Catheter. Cardiovasc. Interv. 2019, 94, 438–445. [Google Scholar] [CrossRef] [PubMed]
- Marmagkiolis, K.; Monlezun, D.J.; Cilingiroglu, M.; Grines, C.; Herrmann, J.; Toutouzas, K.P.; Ates, I.; Iliescu, C. TAVR in Cancer Patients: Comprehensive Review, Meta-Analysis, and Meta-Regression. Front. Cardiovasc. Med. 2021, 8, 641268. [Google Scholar] [CrossRef]
- Karaduman, B.D.; Ayhan, H.; Keleş, T.; Bozkurt, E. Clinical outcomes after transcatheter aortic valve implantation in active cancer patients and cancer survivors. Turk. J. Thorac. Cardiovasc. Surg. 2021, 29, 45–51. [Google Scholar] [CrossRef] [PubMed]
- Drakopoulou, M.; Soulaidopoulos, S.; Oikonomou, G.; Stathogiannis, K.; Latsios, G.; Synetos, A.; Tousoulis, D.; Toutouzas, K. Novel Perspective for Antithrombotic Therapy in TAVI. Curr. Pharm. Des. 2020, 26, 2789–2803. [Google Scholar] [CrossRef] [PubMed]
- Capodanno, D.; Collet, J.P.; Dangas, G.; Montalescot, G.; ten Berg, J.M.; Windecker, S.; Angiolillo, D.J. Antithrombotic Therapy After Transcatheter Aortic Valve Replacement. JACC. Cardiovasc. Interv. 2021, 14, 1688–1703. [Google Scholar] [CrossRef]
- Kuno, T.; Takagi, H.; Sugiyama, T.; Ando, T.; Miyashita, S.; Valentin, N.; Shimada, Y.J.; Kodaira, M.; Numasawa, Y.; Kanei, Y.; et al. Antithrombotic strategies after transcatheter aortic valve implantation: Insights from a network meta-analysis. Catheter. Cardiovasc. Interv. 2020, 96, E177–E186. [Google Scholar] [CrossRef]
- Kobari, Y.; Inohara, T.; Tsuruta, H.; Yashima, F.; Shimizu, H.; Fukuda, K.; Naganuma, T.; Mizutani, K.; Yamawaki, M.; Tada, N.; et al. No Antithrombotic Therapy After Transcatheter Aortic Valve Replacement: Insight From the OCEAN-TAVI Registry. JACC. Cardiovasc. Interv. 2023, 16, 79–91. [Google Scholar] [CrossRef]
- Drakopoulou, M.; Soulaidopoulos, S.; Stathogiannis, K.; Oikonomou, G.; Papanikolaou, A.; Toutouzas, K.; Tousoulis, D. Antiplatelet and Antithrombotic Therapy After Patent Foramen Oval and Atrial Septal Defect Closure. Curr. Pharm. Des. 2020, 26, 2769–2779. [Google Scholar] [CrossRef]
- Apostolos, A.; Drakopoulou, M.; Gregoriou, S.; Synetos, A.; Trantalis, G.; Tsivgoulis, G.; Deftereos, S.; Tsioufis, K.; Toutouzas, K. Nickel Hypersensitivity to Atrial Septal Occluders: Smoke Without Fire? Clin. Rev. Allergy Immunol. 2022, 62, 476–483. [Google Scholar] [CrossRef] [PubMed]
- Apostolos, A.; Drakopoulou, M.; Toutouzas, K. New migraines after atrial septal defect occlusion. Is the nickel hypersensitivity the start of everything? Med. Hypotheses 2021, 146, 110442. [Google Scholar] [CrossRef] [PubMed]
- Pristipino, C.; Sievert, H.; D’Ascenzo, F.; Louis Mas, J.; Meier, B.; Scacciatella, P.; Hildick-Smith, D.; Gaita, F.; Toni, D.; Kyrle, P.; et al. European position paper on the management of patients with patent foramen ovale. General approach and left circulation thromboembolism. Eur. Heart J. 2019, 40, 3182–3195. [Google Scholar] [CrossRef] [PubMed]
- Mas, J.-L.; Derumeaux, G.; Guillon, B.; Massardier, E.; Hosseini, H.; Mechtouff, L.; Arquizan, C.; Béjot, Y.; Vuillier, F.; Detante, O.; et al. Patent Foramen Ovale Closure or Anticoagulation vs. Antiplatelets after Stroke. N. Engl. J. Med. 2017, 377, 1011–1021. [Google Scholar] [CrossRef]
- Lee, P.H.; Song, J.K.; Kim, J.S.; Heo, R.; Lee, S.; Kim, D.H.; Song, J.M.; Kang, D.H.; Kwon, S.U.; Kang, D.W.; et al. Cryptogenic Stroke and High-Risk Patent Foramen Ovale: The DEFENSE-PFO Trial. J. Am. Coll. Cardiol. 2018, 71, 2335–2342. [Google Scholar] [CrossRef] [PubMed]
- Meier, B. Closure of patent foramen ovale: Technique, pitfalls, complications, and follow up. Heart 2005, 91, 444–448. [Google Scholar] [CrossRef]
- Hobohm, L.; von Bardeleben, R.S.; Ostad, M.A.; Wenzel, P.; Münzel, T.; Gori, T.; Keller, K. 5-Year Experience of In-Hospital Outcomes After Percutaneous Left Atrial Appendage Closure in Germany. JACC. Cardiovasc. Interv. 2019, 12, 1044–1052. [Google Scholar] [CrossRef]
- Chen, S.; Weise, F.K.; Chun, K.R.J.; Schmidt, B. Antithrombotic strategies after interventional left atrial appendage closure: An update. Expert Rev. Cardiovasc. Ther. 2018, 16, 675–678. [Google Scholar] [CrossRef]
- Ledwoch, J.; Sievert, K.; Boersma, L.V.A.; Bergmann, M.W.; Ince, H.; Kische, S.; Pokushalov, E.; Schmitz, T.; Schmidt, B.; Gori, T.; et al. Initial and long-term antithrombotic therapy after left atrial appendage closure with the WATCHMAN. Europace 2020, 22, 1036–1043. [Google Scholar] [CrossRef]
- Patti, G.; Sticchi, A.; Verolino, G.; Pasceri, V.; Vizzi, V.; Brscic, E.; Casu, G.; Golino, P.; Russo, V.; Rapacciuolo, A.; et al. Safety and Efficacy of Single Versus Dual Antiplatelet Therapy After Left Atrial Appendage Occlusion. Am. J. Cardiol. 2020, 134, 83–90. [Google Scholar] [CrossRef]
- Aboyans, V.; Ricco, J.B.; Bartelink, M.L.E.L.; Björck, M.; Brodmann, M.; Cohnert, T.; Collet, J.P.; Czerny, M.; De Carlo, M.; Debus, S.; et al. 2017 ESC Guidelines on the Diagnosis and Treatment of Peripheral Arterial Diseases, in collaboration with the European Society for Vascular Surgery (ESVS): Document covering atherosclerotic disease of extracranial carotid and vertebral, mesenteric, renal, upper and lower extremity arteriesEndorsed by: The European Stroke Organization (ESO)The Task Force for the Diagnosis and Treatment of Peripheral Arterial Diseases of the European Society of Cardiology (ESC) and of the European Society for Vasc. Eur. Heart J. 2018, 39, 763–816. [Google Scholar]
- Katan, M.; Luft, A. Global Burden of Stroke. Semin. Neurol. 2018, 38, 208–211. [Google Scholar] [CrossRef] [PubMed]
- Fonseca, A.C.; Merwick, Á.; Dennis, M.; Ferrari, J.; Ferro, J.M.; Kelly, P.; Lal, A.; Ois, A.; Olivot, J.M.; Purroy, F. European Stroke Organisation (ESO) guidelines on management of transient ischaemic attack. Eur. Stroke J. 2021, 6, CLXIII–CLXXXVI. [Google Scholar] [CrossRef] [PubMed]
- Bhatia, K.; Jain, V.; Aggarwal, D.; Vaduganathan, M.; Arora, S.; Hussain, Z.; Uberoi, G.; Tafur, A.; Zhang, C.; Ricciardi, M.; et al. Dual Antiplatelet Therapy Versus Aspirin in Patients With Stroke or Transient Ischemic Attack: Meta-Analysis of Randomized Controlled Trials. Stroke 2021, 52, E217–E223. [Google Scholar] [CrossRef] [PubMed]
- Zaorsky, N.G.; Zhang, Y.; Tchelebi, L.T.; Mackley, H.B.; Chinchilli, V.M.; Zacharia, B.E. Stroke among cancer patients. Nat. Commun. 2019, 10, 5172. [Google Scholar] [CrossRef]
- Bang, O.Y.; Chung, J.W.; Lee, M.J.; Seo, W.K.; Kim, G.M.; Ahn, M.J. Cancer-Related Stroke: An Emerging Subtype of Ischemic Stroke with Unique Pathomechanisms. J. Stroke 2020, 22, 1–10. [Google Scholar] [CrossRef]
Disclaimer/Publisher’s Note: The statements, opinions and data contained in all publications are solely those of the individual author(s) and contributor(s) and not of MDPI and/or the editor(s). MDPI and/or the editor(s) disclaim responsibility for any injury to people or property resulting from any ideas, methods, instructions or products referred to in the content. |
© 2023 by the authors. Licensee MDPI, Basel, Switzerland. This article is an open access article distributed under the terms and conditions of the Creative Commons Attribution (CC BY) license (https://creativecommons.org/licenses/by/4.0/).


