Chromosome-Level Assembly and Comparative Genomic Analysis of Suillus bovinus Provides Insights into the Mechanism of Mycorrhizal Symbiosis
Abstract
1. Introduction
2. Materials and Methods
2.1. S. bovinus Strains and DNA Preparation
2.2. Library Construction, Sequencing, and Assembly
2.3. Genome Component Prediction
2.4. Genome Annotation
2.5. Gene Family and Phylogenetic Analyses
2.6. Comparative Analysis of Carbohydrate-Active Enzymes
2.7. Secondary Metabolite Gene Clusters in S. bovinus
2.8. Secreted Protein Predictive Analysis
3. Results and Discussion
3.1. Subsection Genome Sequencing and Assembly
3.2. Genome Information at Chromosome Level
3.3. Genomic Component Analysis
3.3.1. Repeat Sequence Annotation
3.3.2. Annotation of Noncoding RNA Genes
3.4. Gene Function Annotation
3.4.1. KOG Annotations
3.4.2. GO Annotations
3.4.3. KEGG Annotations
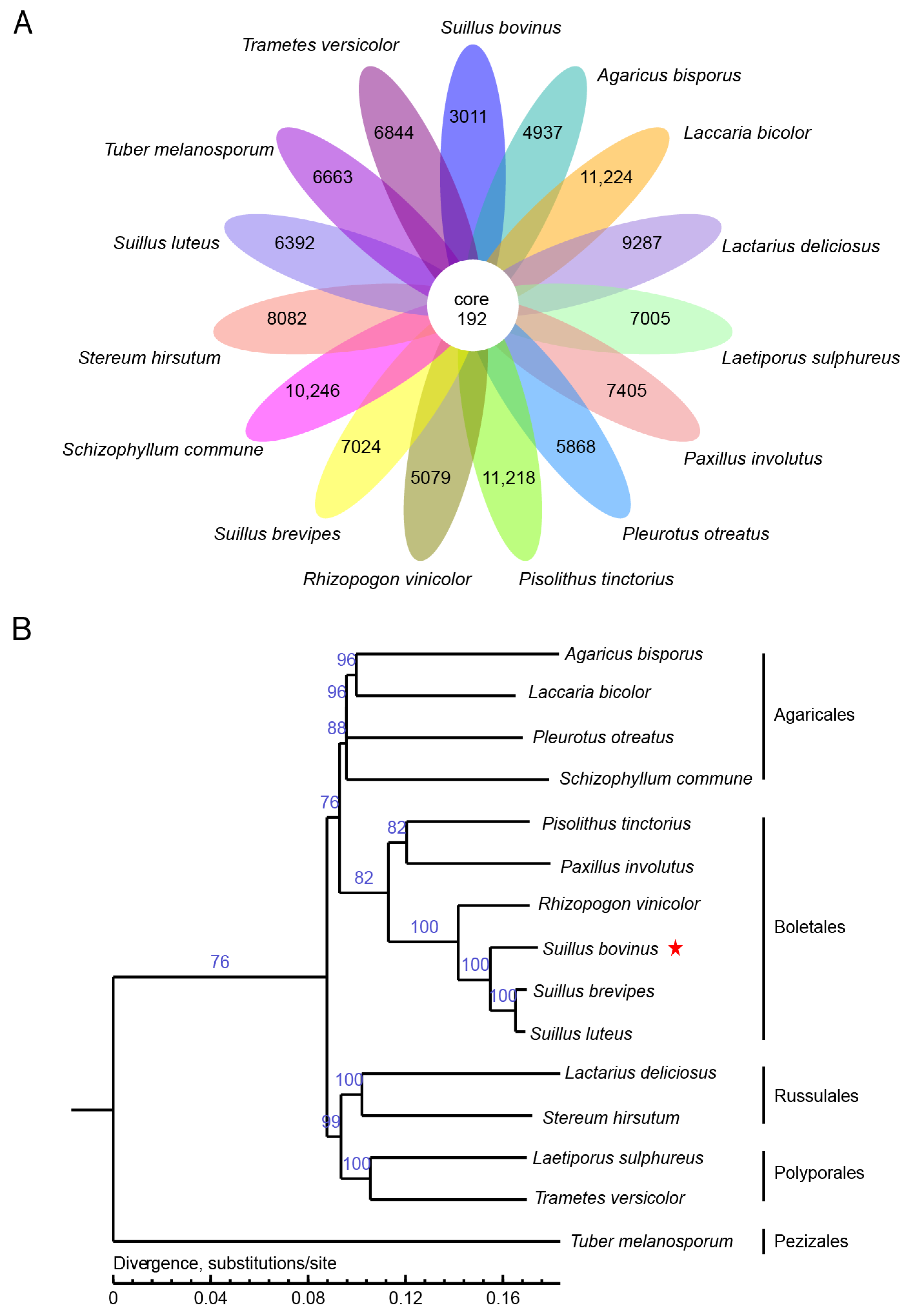
3.5. Gene Family and Phylogenetic Analysis
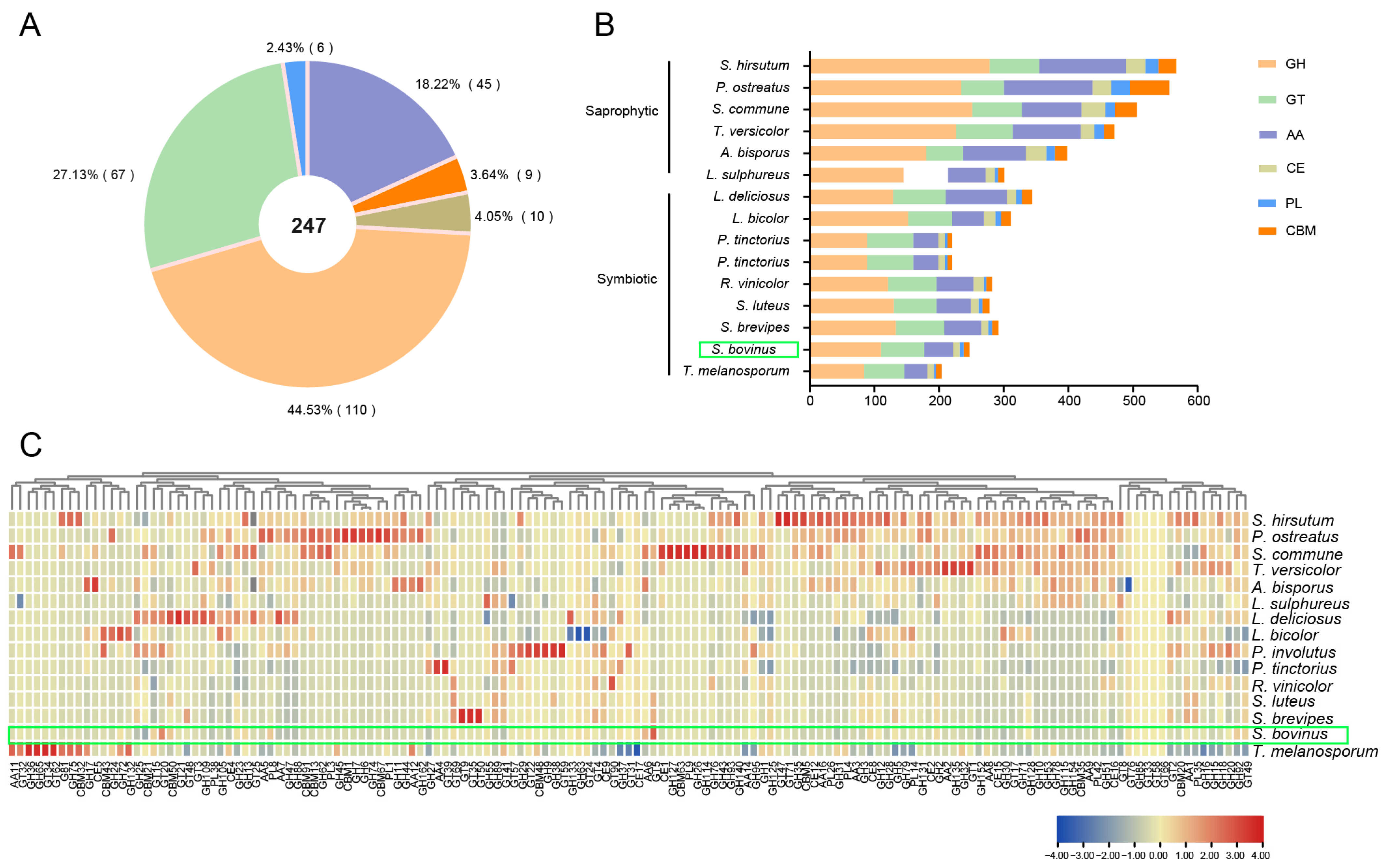
3.6. Carbohydrate Active Enzymes
3.7. Secondary Metabolisms
3.7.1. Terpene Biosynthesis
3.7.2. Auxin Metabolism
3.7.3. Lipochitooligosaccharide Biosynthesis
3.8. Secretory Protein Analysis
4. Conclusions
Supplementary Materials
Author Contributions
Funding
Institutional Review Board Statement
Informed Consent Statement
Data Availability Statement
Acknowledgments
Conflicts of Interest
References
- Dahlberg, A.; Stenlid, J. Size, distribution and biomass of genets in populations of Suillus bovinus (L.: Fr.) Roussel revealed by somatic incompatibility. New Phytol. 1994, 128, 225–234. [Google Scholar] [CrossRef]
- Policelli, N.; Bruns, T.D.; Vilgalys, R.; Nuñez, M.A. Suilloid fungi as global drivers of pine invasions. New Phytol. 2019, 222, 714–725. [Google Scholar] [CrossRef] [PubMed]
- Zhang, R.; Shi, X.-F.; Liu, P.-G.; Wilson, A.W.; Mueller, G.M. Host shift speciation of the ectomycorrhizal genus suillus (suillineae, boletales) and biogeographic comparison with its host pinaceae. Front. Microbiol. 2022, 13, 831450. [Google Scholar] [CrossRef] [PubMed]
- Li, J.; Li, P.; Bu, K.H. Study on the antioxidant activities of several boletus methanol extract in vitro. China Food Addit. 2007, 1, 49–53. [Google Scholar]
- Guo, Y.J.; Deng, G.F.; Xu, X.R.; Wu, S.; Li, S.; Xia, E.Q.; Li, F.; Chen, F.; Ling, W.H.; Li, H.B. Antioxidant capacities, phenolic compounds and polysaccharide contents of 49 edible macro-fungi. Food Funct. 2012, 3, 1195–1205. [Google Scholar] [CrossRef]
- Feng, W.; Sun, X.; Ding, G. Morphological and Transcriptional Characteristics of the Symbiotic Interaction between Pinus massoniana and Suillus bovinus. J. Fungi 2022, 8, 1162. [Google Scholar] [CrossRef]
- Sun, X.; Zhao, Y.; Ding, G. Morphogenesis and metabolomics reveal the compatible relationship among Suillus bovinus, Phialocephala fortinii, and their co-host, Pinus massoniana. Microbiol Spectr. 2023, 11, e01453-23. [Google Scholar] [CrossRef] [PubMed]
- Wang, G.; Chen, L.; Tang, W.; Wang, Y.; Zhang, Q.; Wang, H.; Zhou, X.; Wu, H.; Guo, L.; Dou, M. Identifying a melanogenesis-related candidate gene by a high-quality genome assembly and population diversity analysis in Hypsizygus marmoreus. J. Genet. Genom. 2021, 48, 75–87. [Google Scholar] [CrossRef]
- Lofgren, L.A.; Nguyen, N.H.; Vilgalys, R.; Ruytinx, J.; Liao, H.L.; Branco, S.; Kuo, A.; LaButti, K.; Lipzen, A.; Andreopoulos, W. Comparative genomics reveals dynamic genome evolution in host specialist ectomycorrhizal fungi. New Phytol. 2021, 230, 774–792. [Google Scholar] [CrossRef]
- Kohler, A.; Kuo, A.; Nagy, L.G.; Morin, E.; Barry, K.W.; Buscot, F.; Canbäck, B.; Choi, C.; Cichocki, N.; Clum, A. Convergent losses of decay mechanisms and rapid turnover of symbiosis genes in mycorrhizal mutualists. Nat. Genet. 2015, 47, 410–415. [Google Scholar] [CrossRef]
- Yang, X.; Liu, D.; Liu, F.; Wu, J.; Zou, J.; Xiao, X.; Zhao, F.; Zhu, B. HTQC: A fast quality control toolkit for Illumina sequencing data. BMC Bioinform. 2013, 14, 33. [Google Scholar] [CrossRef]
- Durand, N.C.; Shamim, M.S.; Machol, I.; Rao, S.S.; Huntley, M.H.; Lander, E.S.; Aiden, E.L. Juicer provides a one-click system for analyzing loop-resolution Hi-C experiments. Cell Syst. 2016, 3, 95–98. [Google Scholar] [CrossRef]
- Burton, J.N.; Adey, A.; Patwardhan, R.P.; Qiu, R.; Kitzman, J.O.; Shendure, J. Chromosome-scale scaffolding of de novo genome assemblies based on chromatin interactions. Nat. Biotechnol. 2013, 31, 1119–1125. [Google Scholar] [CrossRef] [PubMed]
- Zhang, X.; Zhang, S.; Zhao, Q.; Ming, R.; Tang, H. Assembly of allele-aware, chromosomal-scale autopolyploid genomes based on Hi-C data. Nat. Plants 2019, 5, 833–845. [Google Scholar] [CrossRef] [PubMed]
- Dudchenko, O.; Batra, S.S.; Omer, A.D.; Nyquist, S.K.; Hoeger, M.; Durand, N.C.; Shamim, M.S.; Machol, I.; Lander, E.S.; Aiden, A.P. De novo assembly of the Aedes aegypti genome using Hi-C yields chromosome-length scaffolds. Science 2017, 356, 92–95. [Google Scholar] [CrossRef]
- Simão, F.A.; Waterhouse, R.M.; Ioannidis, P.; Kriventseva, E.V.; Zdobnov, E.M. BUSCO: Assessing genome assembly and annotation completeness with single-copy orthologs. Bioinformatics 2015, 31, 3210–3212. [Google Scholar] [CrossRef] [PubMed]
- Besemer, J.; Lomsadze, A.; Borodovsky, M. GeneMarkS: A self-training method for prediction of gene starts in microbial genomes. Implications for finding sequence motifs in regulatory regions. Nucleic Acids Res. 2001, 29, 2607–2618. [Google Scholar] [CrossRef] [PubMed]
- Stanke, M.; Steinkamp, R.; Waack, S.; Morgenstern, B. AUGUSTUS: A web server for gene finding in eukaryotes. Nucleic Acids Res. 2004, 32, W309–W312. [Google Scholar] [CrossRef]
- Saha, S.; Bridges, S.; Magbanua, Z.V.; Peterson, D.G. Empirical comparison of ab initio repeat finding programs. Nucleic Acids Res. 2008, 36, 2284–2294. [Google Scholar] [CrossRef] [PubMed]
- Benson, G. Tandem repeats finder: A program to analyze DNA sequences. Nucleic Acids Res. 1999, 27, 573–580. [Google Scholar] [CrossRef]
- Lowe, T.M.; Eddy, S.R. tRNAscan-SE: A program for improved detection of transfer RNA genes in genomic sequence. Nucleic Acids Res. 1997, 25, 955–964. [Google Scholar] [CrossRef]
- Lagesen, K.; Hallin, P.; Rødland, E.A.; Stærfeldt, H.-H.; Rognes, T.; Ussery, D.W. RNAmmer: Consistent and rapid annotation of ribosomal RNA genes. Nucleic Acids Res. 2007, 35, 3100–3108. [Google Scholar] [CrossRef]
- Nawrocki, E.P.; Kolbe, D.L.; Eddy, S.R. Infernal 1.0: Inference of RNA alignments. Bioinformatics 2009, 25, 1335–1337. [Google Scholar] [CrossRef]
- Gardner, P.P.; Daub, J.; Tate, J.G.; Nawrocki, E.P.; Kolbe, D.L.; Lindgreen, S.; Wilkinson, A.C.; Finn, R.D.; Griffiths-Jones, S.; Eddy, S.R. Rfam: Updates to the RNA families database. Nucleic Acids Res. 2009, 37, D136–D140. [Google Scholar] [CrossRef]
- Li, W.; Jaroszewski, L.; Godzik, A. Tolerating some redundancy significantly speeds up clustering of large protein databases. Bioinformatics 2002, 18, 77–82. [Google Scholar] [CrossRef] [PubMed]
- Kanehisa, M.; Goto, S.; Hattori, M.; Aoki-Kinoshita, K.F.; Itoh, M.; Kawashima, S.; Katayama, T.; Araki, M.; Hirakawa, M. From genomics to chemical genomics: New developments in KEGG. Nucleic Acids Res. 2006, 34, D354–D357. [Google Scholar] [CrossRef]
- Ashburner, M.; Ball, C.A.; Blake, J.A.; Botstein, D.; Butler, H.; Cherry, J.M.; Davis, A.P.; Dolinski, K.; Dwight, S.S.; Eppig, J.T. Gene ontology: Tool for the unification of biology. Nat. Genet. 2000, 25, 25–29. [Google Scholar] [CrossRef]
- Makarova, K.S.; Wolf, Y.I.; Koonin, E.V. Archaeal clusters of orthologous genes (arCOGs): An update and application for analysis of shared features between Thermococcales, Methanococcales, and Methanobacteriales. Life 2015, 5, 818–840. [Google Scholar] [CrossRef] [PubMed]
- Galperin, M.Y.; Makarova, K.S.; Wolf, Y.I.; Koonin, E.V. Expanded microbial genome coverage and improved protein family annotation in the COG database. Nucleic Acids Res. 2015, 43, D261–D269. [Google Scholar] [CrossRef] [PubMed]
- Bairoch, A.; Apweiler, R. The SWISS-PROT protein sequence database and its supplement TrEMBL in 2000. Nucleic Acids Res. 2000, 28, 45–48. [Google Scholar] [CrossRef]
- Altschul, S.F.; Gish, W.; Miller, W.; Myers, E.W.; Lipman, D.J. Basic local alignment search tool. J. Mol. Biol. 1990, 215, 403–410. [Google Scholar] [CrossRef]
- Fu, L.; Niu, B.; Zhu, Z.; Wu, S.; Li, W. CD-HIT: Accelerated for clustering the next-generation sequencing data. Bioinformatics 2012, 28, 3150–3152. [Google Scholar] [CrossRef]
- Vilella, A.J.; Severin, J.; Ureta-Vidal, A.; Heng, L.; Durbin, R.; Birney, E. EnsemblCompara GeneTrees: Complete, duplication-aware phylogenetic trees in vertebrates. Genome Res. 2009, 19, 327–335. [Google Scholar] [CrossRef]
- Kumar, S.; Tamura, K.; Nei, M. MEGA3: Integrated software for molecular evolutionary genetics analysis and sequence alignment. Brief. Bioinform. 2004, 5, 150–163. [Google Scholar] [CrossRef] [PubMed]
- Kurtz, S.; Phillippy, A.; Delcher, A.L.; Smoot, M.; Shumway, M.; Antonescu, C.; Salzberg, S.L. Versatile and open software for comparing large genomes. Genome Biol. 2004, 5, R12. [Google Scholar] [CrossRef] [PubMed]
- Harris, R.S. Improved Pairwise Alignment of Genomic DNA; The Pennsylvania State University: State College, PA, USA, 2007. [Google Scholar]
- Lombard, V.; Golaconda Ramulu, H.; Drula, E.; Coutinho, P.M.; Henrissat, B. The carbohydrate-active enzymes database (CAZy) in 2013. Nucleic Acids Res. 2014, 42, D490–D495. [Google Scholar] [CrossRef] [PubMed]
- Zhang, H.; Yohe, T.; Huang, L.; Entwistle, S.; Wu, P.; Yang, Z.; Busk, P.K.; Xu, Y.; Yin, Y. dbCAN2: A meta server for automated carbohydrate-active enzyme annotation. Nucleic Acids Res. 2018, 46, W95–W101. [Google Scholar] [CrossRef] [PubMed]
- Blin, K.; Medema, M.H.; Kazempour, D.; Fischbach, M.A.; Breitling, R.; Takano, E.; Weber, T. antiSMASH 2.0—Aversatile platform for genome mining of secondary metabolite producers. Nucleic Acids Res. 2013, 41, W204–W212. [Google Scholar] [CrossRef] [PubMed]
- Almagro Armenteros, J.J.; Tsirigos, K.D.; Sønderby, C.K.; Petersen, T.N.; Winther, O.; Brunak, S.; von Heijne, G.; Nielsen, H. SignalP 5.0 improves signal peptide predictions using deep neural networks. Nat. Biotechnol. 2019, 37, 420–423. [Google Scholar] [CrossRef] [PubMed]
- Krogh, A.; Larsson, B.; Von Heijne, G.; Sonnhammer, E.L. Predicting transmembrane protein topology with a hidden Markov model: Application to complete genomes. J. Mol. Biol. 2001, 305, 567–580. [Google Scholar] [CrossRef] [PubMed]
- Miyauchi, S.; Kiss, E.; Kuo, A.; Drula, E.; Kohler, A.; Sánchez-García, M.; Morin, E.; Andreopoulos, B.; Barry, K.W.; Bonito, G. Large-scale genome sequencing of mycorrhizal fungi provides insights into the early evolution of symbiotic traits. Nat. Commun. 2020, 11, 5125. [Google Scholar] [CrossRef] [PubMed]
- Andrade, A.C.; Fróes, A.; Lopes, F.Á.C.; Thompson, F.L.; Krüger, R.H.; Dinsdale, E.; Bruce, T. Diversity of microbial carbohydrate-active enZYmes (CAZYmes) associated with freshwater and soil samples from Caatinga biome. Microb. Ecol. 2017, 74, 89–105. [Google Scholar] [CrossRef]
- Garron, M.-L.; Henrissat, B. The continuing expansion of CAZymes and their families. Curr. Opin. Chem. Biol. 2019, 53, 82–87. [Google Scholar] [CrossRef]
- Pallister, E.; Gray, C.J.; Flitsch, S.L. Enzyme promiscuity of carbohydrate active enzymes and their applications in biocatalysis. Curr. Opin. Struct. Biol. 2020, 65, 184–192. [Google Scholar] [CrossRef] [PubMed]
- Manavalan, T.; Manavalan, A.; Heese, K. Characterization of lignocellulolytic enzymes from white-rot fungi. Curr. Microbiol. 2015, 70, 485–498. [Google Scholar] [CrossRef]
- Suryadi, H.; Judono, J.J.; Putri, M.R.; Eclessia, A.D.; Ulhaq, J.M.; Agustina, D.N.; Sumiati, T. Biodelignification of lignocellulose using ligninolytic enzymes from white-rot fungi. Heliyon 2022, 8, e08865. [Google Scholar] [CrossRef] [PubMed]
- Nagy, L.G.; Riley, R.; Tritt, A.; Adam, C.; Daum, C.; Floudas, D.; Sun, H.; Yadav, J.S.; Pangilinan, J.; Larsson, K.-H. Comparative genomics of early-diverging mushroom-forming fungi provides insights into the origins of lignocellulose decay capabilities. Mol. Biol. Evol. 2016, 33, 959–970. [Google Scholar] [CrossRef]
- Martin, F.; Kohler, A.; Murat, C.; Veneault-Fourrey, C.; Hibbett, D.S. Unearthing the roots of ectomycorrhizal symbioses. Nat. Rev. Microbiol. 2016, 14, 760–773. [Google Scholar] [CrossRef]
- Yu, F.; Song, J.; Liang, J.; Wang, S.; Lu, J. Whole genome sequencing and genome annotation of the wild edible mushroom, Russula griseocarnosa. Genomics 2020, 112, 603–614. [Google Scholar] [CrossRef]
- Martin, F.; Aerts, A.; Ahren, D.; Brun, A.; Danchin, E.G.J.; Duchaussoy, F.; Gibon, J.; Kohler, A.; Lindquist, E.; Pereda, V.; et al. The genome of Laccaria bicolor provides insights into mycorrhizal symbiosis. Nature 2008, 452, 88–92. [Google Scholar] [CrossRef]
- Martin, F.; Kohler, A.; Murat, C.; Balestrini, R.; Coutinho, P.M.; Jaillon, O.; Montanini, B.; Morin, E.; Noel, B.; Percudani, R.; et al. Perigord black truffle genome uncovers evolutionary origins and mechanisms of symbiosis. Nature 2010, 464, 1033–1038. [Google Scholar] [CrossRef]
- Hacquard, S.; Tisserant, E.; Brun, A.; Legué, V.; Martin, F.; Kohler, A. Laser microdissection and microarray analysis of Tuber melanosporum ectomycorrhizas reveal functional heterogeneity between mantle and Hartig net compartments. Environ. Microbiol. 2013, 15, 1853–1869. [Google Scholar] [CrossRef]
- Rubini, A.; Belfiori, B.; Riccioni, C.; Paolocci, F. Genomics of Tuber melanosporum: New Knowledge Concerning Reproductive Biology, Symbiosis, and Aroma Production. In Edible Ectomycorrhizal Mushrooms; Zambonelli, A., Bonito, G., Eds.; Soil Biology; Springer: Berlin/Heidelberg, Germany, 2012; Volume 34, pp. 57–72. [Google Scholar]
- Khan, A.A.; Bacha, N.; Ahmad, B.; Lutfullah, G.; Farooq, U.; Cox, R.J. Fungi as chemical industries and genetic engineering for the production of biologically active secondary metabolites. Asian Pac. J.Trop. Biomed. 2014, 4, 859–870. [Google Scholar] [CrossRef]
- Keller, N.P.; Hohn, T.M. Metabolic pathway gene clusters in filamentous fungi. Fungal Gene. Biol. 1997, 21, 17–29. [Google Scholar] [CrossRef]
- Zhao, F.Y.; Han, M.M.; Zhang, S.Y.; Wang, K.; Zhang, C.R.; Liu, T.; Liu, W. Hydrogen peroxide-mediated growth of the root system occurs via auxin signaling modification and variations in the expression of cell-cycle genes in rice seedlings exposed to cadmium stress. J. Integr. Plant Biol. 2012, 54, 991–1006. [Google Scholar] [CrossRef] [PubMed]
- Ditengou, F.A.; Muller, A.; Rosenkranz, M.; Felten, J.; Lasok, H.; van Doorn, M.M.; Legue, V.; Palme, K.; Schnitzler, J.P.; Polle, A. Volatile signalling by sesquiterpenes from ectomycorrhizal fungi reprogrammes root architecture. Nat. Commun. 2015, 6, 6279. [Google Scholar] [CrossRef] [PubMed]
- Felten, J.; Kohler, A.; Morin, E.; Bhalerao, R.P.; Palme, K.; Martin, F.; Ditengou, F.A.; Legué, V. The Ectomycorrhizal Fungus Laccaria bicolor Stimulates Lateral Root Formation in Poplar and Arabidopsis through Auxin Transport and Signaling. Plant Physiol. 2009, 151, 1991–2005. [Google Scholar] [CrossRef]
- Krause, K.; Henke, C.; Asiimwe, T.; Ulbricht, A.; Klemmer, S.; Schachtschabel, D.; Boland, W.; Kothe, E. Biosynthesis and Secretion of Indole-3-Acetic Acid and Its Morphological Effects on Tricholoma vaccinum-Spruce Ectomycorrhiza. Appl. Environ. Microbiol. 2015, 81, 7003–7011. [Google Scholar] [CrossRef]
- Plett, K.L. Fresh knowledge for an old relationship: New discoveries in molecular mycorrhizal research. New Phytol. 2018, 217, 26–28. [Google Scholar] [CrossRef]
- Gough, C.; Bécard, G. Strigolactones and lipo-chitooligosaccharides as molecular communication signals in the arbuscular mycorrhizal symbiosis. In Molecular Mycorrhizal Symbiosis; Wiley: Hoboken, NJ, USA, 2016; pp. 107–123. [Google Scholar]
- Geng, Y.; Zhang, S.; Yang, N.; Qin, L. Whole-genome sequencing and comparative genomics analysis of the wild edible mushroom (Gomphus purpuraceus) provide insights into its potential food application and artificial domestication. Genes 2022, 13, 1628. [Google Scholar] [CrossRef]
- Yap, H.-Y.Y.; Chooi, Y.-H.; Firdaus-Raih, M.; Fung, S.-Y.; Ng, S.-T.; Tan, C.-S.; Tan, N.-H. The genome of the Tiger Milk mushroom, Lignosus rhinocerotis, provides insights into the genetic basis of its medicinal properties. BMC Genom. 2014, 15, 1–12. [Google Scholar] [CrossRef]
- Liang, Y.; Lu, D.; Wang, S.; Zhao, Y.; Gao, S.; Han, R.; Yu, J.; Zheng, W.; Geng, J.; Hu, S. Genome assembly and pathway analysis of edible mushroom Agrocybe cylindracea. Genom. Proteom. Bioinform. 2020, 18, 341–351. [Google Scholar] [CrossRef]
- Sun, T.; Zhang, Y.; Jiang, H.; Yang, K.; Wang, S.; Wang, R.; Li, S.; Lei, P.; Xu, H.; Qiu, Y. Whole genome sequencing and annotation of naematelia aurantialba (Basidiomycota, Edible-Medicinal Fungi). J. Fungi 2021, 8, 6. [Google Scholar] [CrossRef] [PubMed]
- Sukumar, P.; Legue, V.; Vayssieres, A.; Martin, F.; Tuskan, G.A.; Kalluri, U.C. Involvement of auxin pathways in modulating root architecture during beneficial plant-microorganism interactions. Plant Cell Environ. 2013, 36, 909–919. [Google Scholar] [CrossRef] [PubMed]
- Qianwen, T.; Lunhe, Y.; Chen, H.; Jianrui, W.; Yu, L. Ectomycorrhizal synthesis between four Bolete species and two kinds of trees. BMC Ecol. Evol. 2023; submitted. [Google Scholar]
- Feng, B.; Yang, Z.L. Ectomycorrhizal symbioses: Diversity of mycobionts and molecular mechanisms that entail the development of ectomycorrhizae. Sci. China (Life Sci.) 2019, 49, 436–444. [Google Scholar] [CrossRef]
- Plett, J.M.; Martin, F. Reconsidering mutualistic plant-fungal interactions through the lens of effector biology. Curr. Opin. Plant Biol. 2015, 26, 45–50. [Google Scholar] [CrossRef] [PubMed]
- Plett, J.M.; Kemppainen, M.; Kale, S.D.; Kohler, A.; Legué, V.; Brun, A.; Tyler, B.M.; Pardo, A.G.; Martin, F. A secreted effector protein of Laccaria bicolor is required for symbiosis development. Curr. Biol. 2011, 21, 1197–1203. [Google Scholar] [CrossRef] [PubMed]
- Plett, J.M.; Khachane, A.; Ouassou, M.; Sundberg, B.; Kohler, A.; Martin, F. Ethylene and jasmonic acid act as negative modulators during mutualistic symbiosis between Laccaria bicolor and Populus roots. New Phytol. 2014, 202, 270–286. [Google Scholar] [CrossRef] [PubMed]
- Kang, H.; Chen, X.; Kemppainen, M.; Pardo, A.G.; Veneault-Fourrey, C.; Kohler, A.; Martin, F.M. The small secreted effector protein MiSSP7.6 of Laccaria bicolor is required for the establishment of ectomycorrhizal symbiosis. Environ. Microbiol. 2020, 22, 1435–1446. [Google Scholar] [CrossRef]
- Pellegrin, C.; Daguerre, Y.; Ruytinx, J.; Guinet, F.; Kemppainen, M.; Frey, N.F.D.; Puech-Pages, V.; Hecker, A.; Pardo, A.G.; Martin, F.M.; et al. Laccaria bicolor MiSSP8 is a small-secreted protein decisive for the establishment of the ectomycorrhizal symbiosis. Environ. Microbiol. 2019, 21, 3765–3779. [Google Scholar] [CrossRef] [PubMed]
- Plett, J.M.; Plett, K.L.; Wong-Bajracharya, J.; de Freitas Pereira, M.; Costa, M.D.; Kohler, A.; Martin, F.; Anderson, I.C. Mycorrhizal effector PaMiSSP10b alters polyamine biosynthesis in Eucalyptus root cells and promotes root colonization. New Phytol. 2020, 228, 712–727. [Google Scholar] [CrossRef] [PubMed]










| Sample_ID | S. bovinus SB11 * | S. bovinus UH-Sbo-P2 ** | 
|---|---|---|
| Sequencing technology | PacBio CCS, Illumina, Hi-C | PacBio | 
| Genome size (Mb) | 43.03 | 47.50 | 
| Contigs Num | 18 | 622 | 
| Contigs N50_Length (bp) | 3,780,628 | 320,421 | 
| GC (%) | 46.58 | 46.9 | 
| pseudo chromosome | 12 | - | 
| Number of coding genes | 11,199 | 13,537 | 
| chromosome anchoring rate for contigs (%) | 93.92 | - | 
| Assembly level | Chromosomes | Contig | 
| Sequence ID | Sequence Length (bp) | Number of Coding Genes | 
|---|---|---|
| chromosome1 | 2,921,455 | 703 | 
| chromosome2 | 2,669,988 | 625 | 
| chromosome3 | 2,726,889 | 626 | 
| chromosome4 | 3,625,200 | 978 | 
| chromosome5 | 2,235,747 | 550 | 
| chromosome6 | 3,144,253 | 821 | 
| chromosome7 | 3,462,440 | 899 | 
| chromosome8 | 4,096,261 | 1162 | 
| chromosome9 | 4,909,462 | 1399 | 
| chromosome10 | 4,701,129 | 1345 | 
| chromosome11 | 4,752,148 | 1153 | 
| chromosome12 | 3,780,628 | 938 | 
| Repeat Type | Type | Number (#) | Total Length (bp) | Repeat Size (bp) | In Genome (%) | 
|---|---|---|---|---|---|
| Interspersed repeats | LTR | 2796 | 1,095,626 | - | 2.5465 | 
| DNA | 625 | 73,438 | - | 0.1707 | |
| LINE | 470 | 45,708 | - | 0.1062 | |
| SINE | 18 | 1414 | - | 0.0033 | |
| RC | 129 | 27,079 | - | 0.0629 | |
| Unknown | 18 | 1605 | - | 0.0037 | |
| Tandem repeats | TR | 4672 | 563,158 | 1~592 | 1.3089 | 
| Minisatellite DNA | 2919 | 196,344 | 10~60 | 0.4563 | |
| Microsatellite DNA | 208 | 12,040 | 2~6 | 0.0280 | 
| Type | Number (#) | Average Length (bp) | Total Length (bp) | Percentage of Genome (%) | 
|---|---|---|---|---|
| tRNA | 138 | 81 | 11,257 | 0.0262 | 
| 5s_rRNA | 5 | 114 | 570 | 0.0013 | 
| 5.8s_rRNA | 0 | 0 | 0 | 0.0000 | 
| 18s_rRNA | 5 | 2210 | 11,051 | 0.0679 | 
| 28s_rRNA | 5 | 3520 | 17,598 | 0.0409 | 
| sRNA | 0 | 0 | 0 | 0.0000 | 
| snRNA | 0 | 0 | 0 | 0.0000 | 
| miRNA | 0 | 0 | 0 | 0.0000 | 
| Secondary Metabolisms | Terpene | NRPS | Siderophore | T1pks | Indole | Fungal-RiPP | Total | 
|---|---|---|---|---|---|---|---|
| Suillus bovinus | 16 | 12 | 0 | 3 | 0 | 0 | 31 | 
| Laccaria bicolor | 8 | 4 | 1 | 1 | 1 | 0 | 15 | 
| Pisolithus tinctorius | 12 | 7 | 0 | 1 | 0 | 1 | 21 | 
| Suillus brevipes | 3 | 5 | 0 | 1 | 0 | 0 | 9 | 
| Suillus luteus | 12 | 10 | 0 | 2 | 0 | 0 | 24 | 
| Tuber melanosporum | 3 | 3 | 0 | 1 | 0 | 0 | 7 | 
| Paxillus involutus | 7 | 7 | 0 | 3 | 0 | 0 | 17 | 
| Rhizopogon vinicolor | 21 | 18 | 0 | 1 | 0 | 1 | 41 | 
| Lactarius deliciosus | 18 | 2 | 2 | 1 | 0 | 0 | 23 | 
| Trametes versicolor | 15 | 9 | 0 | 2 | 0 | 0 | 26 | 
| Pleurotus otreatus | 18 | 8 | 1 | 1 | 0 | 0 | 29 | 
| Schizophyllum commune | 5 | 10 | 0 | 1 | 0 | 1 | 17 | 
| Laetiporus sulphureus | 16 | 7 | 0 | 6 | 1 | 0 | 31 | 
| Stereum hirsutum | 18 | 19 | 1 | 3 | 0 | 0 | 43 | 
| Agaricus bisporus | 10 | 6 | 1 | 1 | 2 | 0 | 19 | 
| Pathway Map | Gene Name and Definition | EC No. | KO Term | Gene ID | 
|---|---|---|---|---|
| map00900 | FDPS; farnesyl diphosphate synthase | 2.5.1.1 2.5.1.10 | K00787 | A03864 | 
| GGPS1; geranylgeranyl diphosphate synthase, type III | 2.5.1.1 2.5.1.10 2.5.1.29 | K00804 | A07435; A07657; A07658; A04007 | |
| ACAT; acetyl-CoA C-acetyltransferase | 2.3.1.9 | K00626 | A05025; A00976 | |
| HMGCS; hydroxymethylglutaryl-CoA synthase | 2.3.3.10 | K01641 | A08133; A02613 | |
| HMGCR; hydroxymethylglutaryl-CoA reductase (NADPH) | 1.1.1.34 | K00021 | A06620 | |
| mvaD; diphosphomevalonate decarboxylase | 4.1.1.33 | K01597 | A08186 | |
| idi; isopentenyl-diphosphate Delta-isomerase | 5.3.3.2 | K01823 | A10729 | |
| PCYOX1; prenylcysteine oxidase | 1.8.3.5 1.8.3.6 | K05906 | A10469 | |
| ICMT; protein-S-isoprenylcysteine O-methyltransferase | 2.1.1.100 | K00587 | A01157 | |
| STE24; STE24 endopeptidase | 3.4.24.84 | K06013 | A01427 | |
| RCE1; prenyl protein peptidase | 3.4.22.- | K08658 | A07032 | |
| hexPS; hexaprenyl-diphosphate synthase | 2.5.1.82 2.5.1.83 | K05355 | A05688 | |
| SRT1; ditrans, polycis-polyprenyl diphosphate synthase | 2.5.1.87 | K11778 | A07488 | |
| FNTA; protein farnesyltransferase/geranylgeranyltransferase type-1 subunit alpha | 2.5.1.58 2.5.1.59 | K05955 | A02251 | |
| map00909 | SQLE, ERG1; squalene monooxygenase | 1.14.14.17 | K00511 | A10725; A02201; A02834; A03189 | 
| FDFT1; farnesyl-diphosphate farnesyltransferase | 2.5.1.21 | K00801 | A03300 | |
| map00130 | ARO8; romatic amino acid aminotransferase I/2-aminoadipate transaminase | 2.6.1.57 2.6.1.39 2.6.1.27 2.6.1.5 | K00838 | A06073; A01015 | 
| wrbA; NAD(P)H dehydrogenase (quinone) | 1.6.5.2 | K03809 | K03809; A06902; A07640 | |
| COQ5; 2-methoxy-6-polyprenyl-1,4-benzoquinol methylase | 2.1.1.201 | K06127 | A07348 | |
| COQ2; 4-hydroxybenzoate polyprenyltransferase | 2.5.1.39 | K06125 | A07585; A00920; A01883; A02465 | |
| COQ6; ubiquinone biosynthesis monooxygenase Coq6 | 1.14.13.- | K06126 | A02972 | 
| Disclaimer/Publisher’s Note: The statements, opinions and data contained in all publications are solely those of the individual author(s) and contributor(s) and not of MDPI and/or the editor(s). MDPI and/or the editor(s) disclaim responsibility for any injury to people or property resulting from any ideas, methods, instructions or products referred to in the content. | 
© 2024 by the authors. Licensee MDPI, Basel, Switzerland. This article is an open access article distributed under the terms and conditions of the Creative Commons Attribution (CC BY) license (https://creativecommons.org/licenses/by/4.0/).
Share and Cite
Zhang, J.; An, M.; Chen, Y.; Wang, S.; Liang, J. Chromosome-Level Assembly and Comparative Genomic Analysis of Suillus bovinus Provides Insights into the Mechanism of Mycorrhizal Symbiosis. J. Fungi 2024, 10, 211. https://doi.org/10.3390/jof10030211
Zhang J, An M, Chen Y, Wang S, Liang J. Chromosome-Level Assembly and Comparative Genomic Analysis of Suillus bovinus Provides Insights into the Mechanism of Mycorrhizal Symbiosis. Journal of Fungi. 2024; 10(3):211. https://doi.org/10.3390/jof10030211
Chicago/Turabian StyleZhang, Jinhua, Mengya An, Yanliu Chen, Shengkun Wang, and Junfeng Liang. 2024. "Chromosome-Level Assembly and Comparative Genomic Analysis of Suillus bovinus Provides Insights into the Mechanism of Mycorrhizal Symbiosis" Journal of Fungi 10, no. 3: 211. https://doi.org/10.3390/jof10030211
APA StyleZhang, J., An, M., Chen, Y., Wang, S., & Liang, J. (2024). Chromosome-Level Assembly and Comparative Genomic Analysis of Suillus bovinus Provides Insights into the Mechanism of Mycorrhizal Symbiosis. Journal of Fungi, 10(3), 211. https://doi.org/10.3390/jof10030211
 
        


 
       