Six Species of Phyllachora with Three New Taxa on Grass from Sichuan Province, China
Abstract
1. Introduction
2. Materials and Methods
2.1. Specimen Collection and Herbarium Deposit
2.2. Morphological Studies
2.3. DNA Extraction, Amplification, and Sequencing
2.4. Sequence Alignment and Phylogenetic Analyses
3. Results
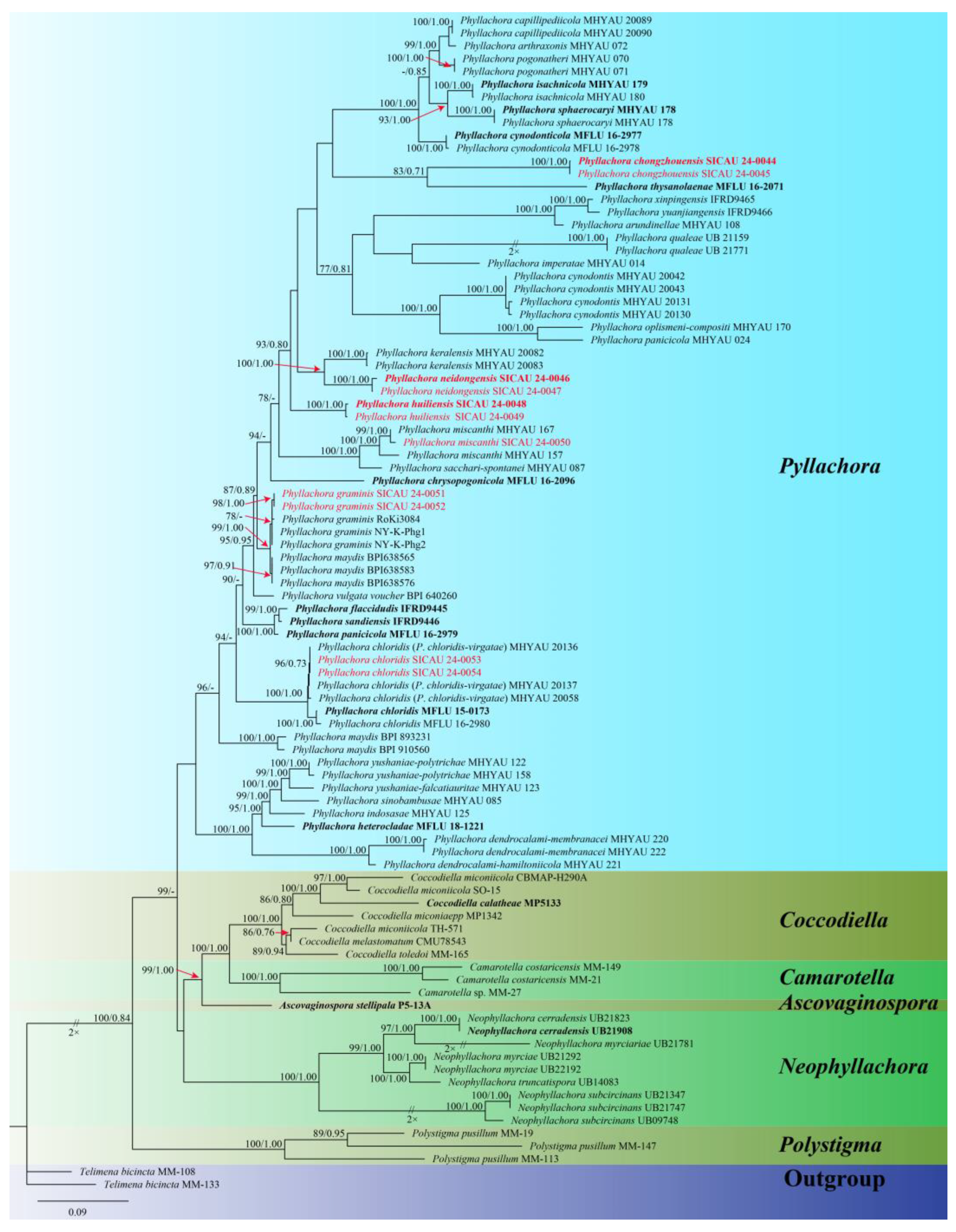
3.1. Phylogenetic Analysis
3.2. Taxonomy
4. Discussion
Author Contributions
Funding
Institutional Review Board Statement
Informed Consent Statement
Data Availability Statement
Acknowledgments
Conflicts of Interest
References
- Li, J.C.; Wu, H.X.; Li, Y.; Li, X.H.; Song, Y.J.; Suwannarach, N.; Wijayawardene, N.N. Taxonomy, Phylogenetic and Ancestral Area Reconstruction in Phyllachora, with Four Novel Species from Northwestern China. J. Fungi 2022, 8, 520. [Google Scholar] [CrossRef] [PubMed]
- Dayarathne, M.; Maharachchikumbura, S.; Jones, E.B.G.; Goonasekara, I.D.; Bulgakov, T.S.; Al-Sadi, A.M.; Lumyong, S.; McKenzie, E.H.C. Neophyllachora gen. nov. (Phyllachorales), three new species of Phyllachora from Poaceae and resurrection of Polystigmataceae (Xylariales). Mycosphere 2017, 8, 1598–1625. [Google Scholar] [CrossRef]
- Maharachchikumbura, S.; Hyde, K.D.; Jones, E.; Mckenzie, E.; Wijayawardene, N.N. Families of Sordariomycetes. Fungal Divers. 2016, 79, 1–317. [Google Scholar] [CrossRef]
- Hongsanan, S.; Maharachchikumbura, S.S.; Hyde, K.D.; Samarakoon, M.C.; Jeewon, R.; Zhao, Q.; Al-Sadi, A.; Bahkali, A.H. An updated phylogeny of Sordariomycetes based on phylogenetic and molecular clock evidence. Fungal Divers. 2017, 84, 25–41. [Google Scholar] [CrossRef]
- Wijayawardene, N.N.; Hyde, K.D.; Dai, D.Q.; Sánchez-García, M.; Goto, B.T.; Saxena, R.K.; Erdoğdu, M.; Selçuk, F.; Rajeshkumar, K.C.; Aptroot, A.; et al. Outline of Fungi and fungus-like taxa -2021. Mycosphere 2022, 13, 53–453. [Google Scholar] [CrossRef]
- Guterres, D.C.; Dos Santos, M.D.D.M.; Furlanetto, C.; Pinho, D.B.; Barreto, R.W.; Dianese, J.C. Filling a gap in the taxonomy of phyllachoroid fungi: Proposition of Neopolystigma, gen. nov., and the new family Neopolystigmataceae. Mycologia 2022, 114, 900–913. [Google Scholar] [CrossRef]
- Theissen, F.; Sydow, H. Die Dothideales. Annales Mycologici. 1915, 13, 147–746. [Google Scholar]
- Dos Santos, M.D.M.; Noronha Fonseca, M.E.; Silva Boiteux, L.; Câmara, P.E.A.S.; Dianese, J.C. ITS phylogeny and taxonomy of Phyllachora species on native Myrtaceae from the Brazilian Cerrado. Mycologia 2016, 108, 1141–1164. [Google Scholar]
- Yang, C.L.; Xu, X.L.; Liu, Y.G.; Hyde, K.D.; Mckenzie, E. A new species of Phyllachora (Phyllachoraceae, Phyllachorales) on Phyllostachys heteroclada from Sichuan, China. Phytotaxa 2019, 392, 186–196. [Google Scholar] [CrossRef]
- Hyde, K.D. Refined families of Sordariomycetes. Mycosphere 2020, 11, 305–1059. [Google Scholar] [CrossRef]
- Hirst, J.M. Ainsworth and Bisby’s: Dictionary of the Fungi. Eighth Edition By D.L. Hawksworth, P.M. Kirk, B.C. Sutton and D.N. Pegler. Wallingford, UK: CAB INTERNATIONAL (1995), pp. 616. Exp. Agric. 1997, 33, 247–252. [Google Scholar]
- Cannon, P.F. A Revision of Phyllachora and Some Similar Genera on the Host Family Leguminosae; CABI: Wallingford, UK, 1991; pp. 1–302. [Google Scholar]
- Mottaleb, K.A.; Loladze, A.; Sonder, K.; Kruseman, G.; Vicente, F.S. Threats of Tar Spot Complex disease of maize in the United States of America and its global consequences. Mitig. Adapt. Strat. Glob. Change 2019, 24, 281–300. [Google Scholar] [CrossRef]
- Mccoy, A.G.; Romberg, M.K.; Zaworski, E.R.; Robertson, A.E.; Phibbs, A.; Hudelson, B.D.; Smith, D.L.; Beiriger, R.L.; Raid, R.N.; Byrne, J.M.; et al. First Report of Tar Spot on Corn (Zea mays) Caused by Phyllachora maydis in Florida, Iowa, Michigan, and Wisconsin. Plant Dis. 2018, 102, 1851. [Google Scholar] [CrossRef]
- Dalla Lana, F.; Plewa, D.E.; Phillippi, E.S.; Garzonio, D.; Hesterman, R.; Kleczewski, N.M.; Paul, P.A. First Report of Tar Spot of Maize (Zea mays), Caused by Phyllachora maydis, in Ohio. Plant Dis. 2019, 103, 1780. [Google Scholar] [CrossRef]
- Telenko, D.E.P.; Ross, T.J.; Shim, S.; Wang, Q.; Singh, R. Draft Genome Sequence Resource for Phyllachora maydis—An Obligate Pathogen That Causes Tar Spot of Corn with Recent Economic Impacts in the United States. Mol. Plant-Microbe Interact. 2020, 33, 884–887. [Google Scholar] [CrossRef]
- Chomnunti, P.; Hongsanan, S.; Aguirre-Hudson, B.; Tian, Q.; Peršoh, D.; Dhami, M.K.; Alias, A.S.; Xu, J.; Liu, X.; Stadler, M.; et al. The sooty moulds. Fungal Divers. 2014, 66, 1–36. [Google Scholar] [CrossRef]
- White, T.J.; Bruns, S.; Lee, S.; Taylor, J. Amplification and direct sequencing of fungal ribosomal RNA genes for phylogenetics. In PCR Protocols; Michael, A., David, H., Eds.; Academic Press: London, UK, 1990; pp. 315–322. [Google Scholar]
- Vilgalys, R.; Hester, M. Rapid genetic identification and mapping of enzymatically amplified ribosomal DNA from several Cryptococcus species. J. Bacteriol. 1990, 172, 4238–4246. [Google Scholar] [CrossRef]
- Hall, T.A. BioEdit: A User-Friendly Biological Sequence Alignment Editor and Analysis Program for Windows 95/98/NT. Nucleic Acids Symp. Ser. 1999, 41, 95–98. [Google Scholar]
- Zhang, D.; Gao, F.; Jakovlić, I.; Zou, H.; Zhang, J.; Li, W.X.; Wang, G.T. PhyloSuite: An integrated and scalable desktop platform for streamlined molecular sequence data management and evolutionary phylogenetics studies. Mol. Ecol. Resour. 2020, 20, 348–355. [Google Scholar] [CrossRef]
- Nguyen, L.; Schmidt, H.A.; von Haeseler, A.; Minh, B.Q. IQ-TREE: A Fast and Effective Stochastic Algorithm for Estimating Maximum-Likelihood Phylogenies. Mol. Biol. Evol. 2015, 32, 268–274. [Google Scholar] [CrossRef]
- Kalyaanamoorthy, S.; Minh, B.Q.; Wong, T.K.F.; von Haeseler, A.; Jermiin, L.S. ModelFinder: Fast model selection for accurate phylogenetic estimates. Nat. Methods 2017, 14, 587–589. [Google Scholar] [CrossRef]
- Li, X.; Wu, S.; Wang, C.; Feng, Y.; Zhao, C.; Chen, Z.-Q.; Yu, J.-F.; Luo, R.; Promputtha, I.; Sun, D.-F. Two new species of Phyllachora (Phyllachoraceae; Phyllachorales) on bamboo from China. Phytotaxa 2019, 425, 78–86. [Google Scholar] [CrossRef]
- Tamakaew, N. Tar spot fungi from Thailand. Mycosphere 2017, 8, 1054–1058. [Google Scholar] [CrossRef]
- Hyde, K.D.; Norphanphoun, C.; Ma, J.; Yang, H.D.; Zhang, J.Y.; Du, T.Y.; Gao, Y.; Gomes De Farias, A.R.; He, S.C.; He, Y.K.; et al. Mycosphere notes 387–412—Novel species of fungal taxa from around the world. Mycosphere 2023, 14, 663–744. [Google Scholar] [CrossRef]
- Orton, C.R. Graminicolous Species of Phyllachora in North America. Mycologia 2018, 36, 18–53. [Google Scholar] [CrossRef]
- Zhang, Z.Y.; Fan, J.H.; Li, X.L.; Zeng, X.X.; Zhang, H. 2005 Taxonomic study on the genus Phyllachora in China. J. Northwest Agric. For. Univ. 2005, 201, 129–131. [Google Scholar]
- Teng, X.Q.; Li, C.Y.; He, M.H.; Zhang, T.; Yang, G.H.; Gong, L.W.; Zhang, Z.Y. Four new records of the genus Phyllachora in China. Mycology 2010, 6, 918–919. [Google Scholar]
- Kirk, P.M.; Cannon, P.F.; Minter, D.W.; Stalpers, J.A. Dictionary of Fungi, 10th ed.; CABI: London, UK, 2008; p. 527. [Google Scholar]
- Piepenbring, M.; Hofmann, T.A.; Kirschner, R.; Mangelsdorff, R.; Trampe, T. Diversity patterns of Neotropical plant parasitic microfungi. Ecotropica 2011, 17, 27–40. [Google Scholar]
- Mardones, M.; Trampe-Jaschik, T.; Oster, S.; Elliott, M.; Urbina, H.; Schmitt, I.; Piepenbring, M. Phylogeny of the order Phyllachorales (Ascomycota, Sordariomycetes): Among and within order relationships based on five molecular loci. Persoonia-Mol. Phylogeny Evol. Fungi 2017, 39, 74–90. [Google Scholar] [CrossRef]
- Qin, Y. Preliminary report on the study of nevus of grasses in Tibet and Sichuan. In Proceedings of the Joint Annual Meeting of the Chinese Society of Phytophthora and Mycology, Hangzhou, China, 2–5 November 2017; Volume 27, pp. 42–43. [Google Scholar]
- Teng, X.Q. Study on the species diversity of Mollicutes in China. Agric. Sci. Inf. 2020, 20, 27–29. [Google Scholar]
- Liu, N.; Li, M. Phyllachora jianfengensis sp. nov. from China. Mycotaxon 2016, 130, 1039–1043. [Google Scholar] [CrossRef]
- Liu, N. Taxonomic Study of the Genus Phyllachora in China; Institute of Microbiology, Chinese Academy of Sciences: Beijing, China, 2007. [Google Scholar]
- Li, J.; Wu, H.; Song, J. Two new Phyllachora species in Southwest China. Phytotaxa 2023, 578, 275–285. [Google Scholar] [CrossRef]







| Species | Location | Strain | Host (Family) | GenBank Accession Numbers | ||
|---|---|---|---|---|---|---|
| LSU | ITS | SSU | ||||
| Ascovaginospora stellipala T | Northern Wisconsin | P5-13A | Carex limosa (Cyperaceae) | U85088 | - | U85087 |
| Camarotella costaricensis | Panama | MM-21 | Acrocomia aculeata (Arecaceae) | KX430490 | KX451900 | KX451851 |
| Camarotella costaricensis | Panama | MM-149 | Acrocomia aculeata (Arecaceae) | KX430484 | KX451913 | KX451863 |
| Camarotella amarotella sp. | Panama | MM-27 | Arecaceae | KX430492 | KX451901 | KX451852 |
| Coccodiella calatheae T | Panama | MP5133 | Calathea crotalifera (Marantaceae) | MF460370 | MF460366 | MF460376 |
| Coccodiella melastomatum | Venezuela | CMU78543 | Miconia sp. (Melastomataceae) | - | - | U78543 |
| Coccodiella miconiae | Northern Wisconsin | ppMP1342 | Melastomataceae | KX430506 | MF460365 | KX451871 |
| Coccodiella miconiicola | Panama | TH-571 | Ossaea micrantha (Melastomataceae) | KX430512 | - | KX451880 |
| Coccodiella miconiicola | Panama | CBMAP-H290A | Miconia sp. (Melastomataceae) | MF460373 | MF460368 | MF460379 |
| Coccodiella miconiicola | Ecuador | SO-15 | Graffenrieda sp. (Melastomataceae) | MF460374 | MF460369 | MF460380 |
| Coccodiella toledoi | Ecuador | MM-165 | Melastomataceae | KX430488 | KX451917 | KX451865 |
| Neophyllachora cerradensis | Brazil | UB21823 | Myrcia torta (Myrtaceae) | - | KC683470 | - |
| Neophyllachora cerradensis T | Brazil) | UB21908 | Myrcia pinifolia (Myrtaceae) | - | KC683471 | - |
| Neophyllachora myrciae | Brazil | UB21292 | Myrcia pallens (Myrtaceae) | - | KC683463 | - |
| Neophyllachora myrciae | Brazil | UB22192 | Myrcia variabilis (Myrtaceae) | - | KC683476 | - |
| Neophyllachora myrciariae T | Brazil | UB21781 | Myrciaria delicatula (Myrtaceae) | - | KC683469 | - |
| Neophyllachora subcircinans | Brazil | UB09748 | Psidium australe (Myrtaceae) | - | KC683441 | - |
| Neophyllachora subcircinans | Brazil Paraguay | UB21347 | Psidium guineense (Myrtaceae) | - | KC683466 | - |
| Neophyllachora subcircinans | Brazil Paraguay | UB21747 | Psidium australe (Myrtaceae) | - | KC683467 | KC902622 |
| Neophyllachora truncatispora | Brazil | UB14083 | Myrcia camapuanensis (Myrtaceae) | - | KC683448 | KC902614 |
| Phyllachora arthraxonis | China: Yunnan | MHYAU: 072 | Arthraxon hispidus (Poaceae) | MG269803 | MG269749 | - |
| Phyllachora arundinellae | China: Yunnan | MHYAU: 108 | Arundinella setosa (Poaceae) | MG269815 | MG269761 | - |
| Phyllachora capillipediicola | China: Yunnan | MHYAU 20089 | Poaceae | MG356698 | KY498084 | - |
| Phyllachora capillipediicola | China: Yunnan | MHYAU: 20090 | Poaceae | MG356699 | KY498115 | - |
| Phyllachora chloridis T | Thailand | MFLU 15-0173 | Chloris sp. (Poaceae) | MF197499 | KY594026 | MF197505 |
| Phyllachora chloridis | Thailand | MFLU 16-2980 | Chloris sp. (Poaceae) | MF197500 | KY594027 | MF197506 |
| Phyllachora chloridis (P. chloridis-virgatae) | China: Yunnan | MHYAU 20136 | Chloris virgata (Poaceae) | MG356685 | KY498122 | - |
| Phyllachora chloridis (P. chloridis-virgatae) | China: Yunnan | MHYAU: 20058 | Chloris virgata (Poaceae) | MG356683 | KY498102 | - |
| Phyllachora chloridis (P. chloridis-virgatae) | China: Yunnan | MHYAU 20137 | Chloris virgata (Poaceae) | MG356686 | KY498092 | - |
| Phyllachora chloridis | China: Sichuan | SICAU 24-0053 | Chloris virgata (Poaceae) | PP785310 | PP785321 | PP785299 |
| Phyllachora chloridis | China: Sichuan | SICAU 24-0054 | Chloris virgata (Poaceae) | PP785311 | PP785322 | PP785300 |
| Phyllachora chrysopogonicola T | Thailand | MFLU 16-2096 | Chrysopogon zizanioides (Poaceae) | MF372146 | MF372145 | - |
| Phyllachora cynodonticola T | Thailand | MFLU 16-2977 | Cynodon sp. (Poaceae) | MF197501 | KY594024 | MF197507 |
| Phyllachora cynodonticola | Thailand | MFLU 16-2978 | Imperata sp. (Poaceae) | MF197502 | KY594025 | MF197508 |
| Phyllachora cynodontis | China: Yunnan | MHYAU 20042 | Cynodon dactylon (Poaceae) | KY498080 | KY471328 | - |
| Phyllachora cynodontis | China: Yunnan | MHYAU: 20043 | Cynodon dactylon (Poaceae) | KY498081 | KY471329 | - |
| Phyllachora cynodontis | China: Yunnan | MHYAU 20131 | Cynodon dactylon (Poaceae) | KY498079 | KY471327 | - |
| Phyllachora cynodontis | China: Yunnan | MHYAU 20130 | Cynodon dactylon (Poaceae) | KY498083 | KY471331 | - |
| Phyllachora chongzhouensis | China: Sichuan | SICAU 24-0044 | Phragmites australis (Poaceae) | PP785312 | PP785323 | PP785301 |
| Phyllachora chongzhouensis | China: Sichuan | SICAU 24-0045 | Phragmites australis (Poaceae) | PP785313 | PP785324 | PP785302 |
| Phyllachora dendrocalami-hamiltoniicola | China: Yunnan | MHYAU 221 | Dendrocalamus hamiltonii (Poaceae) | MK614118 | - | - |
| Phyllachora dendrocalami-membranacei | China: Yunnan | MHYAU 220 | Dendrocalamus membranaceus (Poaceae) | MK614117 | MK614102 | - |
| Phyllachora dendrocalami-membranacei | China: Yunnan | MHYAU 222 | Dendrocalamus membranaceus (Poaceae) | MK614119 | MK614103 | - |
| Phyllachora flaccidudis | China | IFRD9445 | Cenchrus flaccidus (Poaceae) | ON072101 | ON075524 | ON072097 |
| Phyllachora graminis | Germany | RoKi3084 | Arrhenatherum elatius (Poaceae) | KX430507 | - | KX451872 |
| Phyllachora graminis | Germany | NY-K-Phg2 | Poaceae | MW774239 | - | - |
| Phyllachora graminis | Germany | NY-K-Phg1 | Poaceae | MW774238 | - | - |
| Phyllachora graminis | China: Sichuan | SICAU 24-0051 | Lolium perenne (Poaceae) | PP785306 | PP785317 | PP785295 |
| Phyllachora graminis | China: Sichuan | SICAU 24-0052 | Lolium perenne (Poaceae) | PP785307 | PP785318 | PP785296 |
| Phyllachora heterocladae T | China: Sichuan | MFLU 18-1221 | Phyllostachys heteroclada (Poaceae) | MK296472 | MK305902 | MK296468 |
| Phyllachora huiliensis | China: Sichuan | SICAU 24-0048 | Bothriochloa ischaemum (Poaceae) | PP785308 | PP785319 | PP785297 |
| Phyllachora huiliensis | China: Sichuan | SICAU 24-0049 | Bothriochloa ischaemum (Poaceae) | PP785309 | PP785320 | PP785298 |
| Phyllachora imperatae | China: Yunnan | MHYAU: 014 | Imperata cylindrica (Poaceae) | MG269800 | MG269746 | - |
| Phyllachora indosasae | China: Yunnan | MHYAU 125 | Indosasa hispida (Poaceae) | MG195662 | MG195637 | - |
| Phyllachora isachnicola T | China: Yunnan | MHYAU: 179 | Isachne albens (Poaceae) | MH018563 | MH018561 | - |
| Phyllachora isachnicola | China: Yunnan | MHYAU: 180 | Isachne albens (Poaceae) | MH018564 | MH018562 | - |
| Phyllachora keralensis | China: Yunnan | MHYAU: 20082 | Poaceae | MG269792 | KY498106 | MH992447 |
| Phyllachora keralensis | China: Yunnan | MHYAU: 20083 | Poaceae | MG269793 | KY498088 | - |
| Phyllachora maydis | USA | BPI 893231 | Zea mays (Poaceae) | - | KU184459 | - |
| Phyllachora maydis | USA | BPI 910560 | Zea mays (Poaceae) | - | MG881846 | - |
| Phyllachora maydis | USA | BPI638583 | Zea mays (Poaceae) | - | OL342922 | - |
| Phyllachora maydis | USA | BPI638576 | Zea mays (Poaceae) | - | OL342921 | - |
| Phyllachora maydis | USA | BPI638565 | Zea mays (Poaceae) | - | OL342920 | - |
| Phyllachora miscanthi | China: Yunnan | MHYAU: 167 | Miscanthus sinensis (Poaceae) | MG195669 | MG195644 | - |
| Phyllachora miscanthi | China: Yunnan | MHYAU: 157 | Miscanthus sinensis (Poaceae) | MG195668 | MG195643 | - |
| Phyllachora miscanthi | China: Sichuan | SICAU 24-0050 | Miscanthus floridulus (Poaceae) | PP785305 | PP785316 | PP785294 |
| Phyllachora neidongensis | China: Sichuan | SICAU 24-0046 | Themeda triandra (Poaceae) | PP785314 | PP785325 | PP785303 |
| Phyllachora neidongensis | China: Sichuan | SICAU 24-0047 | Themeda triandra (Poaceae) | PP785315 | PP785326 | PP785304 |
| Phyllachora oplismeni-compositi | China: Yunnan | MHYAU: 170 | Oplismenus compositus (Poaceae) | MG195673 | MG195648 | - |
| Phyllachora panicicola | China: Yunnan | MHYAU: 024 | Panicum khasianum (Poaceae) | MG195674 | MG195649 | - |
| Phyllachora panicicola T | China | MFLU 16-2979 | Panicum sp. (Poaceae) | MF197503 | KY594028 | MF197504 |
| Phyllachora pogonatheri | China: Yunnan | MHYAU:071 | Pogonatherum paniceum (Poaceae) | MG269802 | MG269748 | - |
| Phyllachora pogonatheri | China: Yunnan | MHYAU: 070 | Pogonatherum crinitum (Poaceae) | MG269801 | MG269747 | - |
| Phyllachora qualeae | Unknown | UB 21159 | Qualea multiflora (Vochysiaceae) | - | KU682781 | - |
| Phyllachora qualeae | Unknown | UB 21771 | Qualea multiflora (Vochysiaceae) | - | KU682780 | - |
| Phyllachora sandiensis T | China: Shaanxi | IFRD9446 | Cenchrus flaccidus (Poaceae) | ON075528 | ON075525 | ON072098 |
| Phyllachora sacchari-spontanei | China: Yunnan | MHYAU: 087 | Saccharum spontaneum (Poaceae) | MG195670 | MG195645 | - |
| Phyllachora sinobambusae | China: Yunnan | MHYAU 085 | Sinobambusa tootsik (Poaceae) | MG195655 | MG195630 | - |
| Phyllachora sphaerocaryi T | China: Yunnan | MHYAU 178 | Sphaerocaryum malaccense (Poaceae) | MK614114 | MK614100 | - |
| Phyllachora sphaerocaryi | China: Yunnan | MHYAU: 178 | Sphaerocaryum malaccense (Poaceae) | - | MH018560 | - |
| Phyllachora thysanolaenae T | Thailand | MFLU 16-2071 | Thysanolaena maxima (Poaceae) | - | - | MF372147 |
| Phyllachora vulgata voucher | USA | BPI_640260 | Muhlenbergia mexicana (Poaceae) | - | OP831215 | - |
| Phyllachora xinpingensis | China: Yunnan | IFRD9465 | Chrysopogon aciculatus (Poaceae) | OP359416 | OP359398 | - |
| Phyllachora yuanjiangensis | China: Yunnan | IFRD9466 | Arundinella setosa (Poaceae) | OP359417 | OP359399 | OP359400 |
| Phyllachora yushaniae-falcatiauritae | China: Yunnan | MHYAU 123 | Yushania falcatiaurita (Poaceae) | MG195656 | MG195631 | - |
| Phyllachora yushaniae-polytrichae | China: Yunnan | MHYAU 122 | Yushania polytricha (Poaceae) | MG195657 | MG195632 | MH992455 |
| Phyllachora yushaniae-polytrichae | China: Yunnan | MHYAU 158 | Yushania polytricha (Poaceae) | MG195658 | MG195633 | - |
| Polystigma pusillum | Costa Rica | MM-113 | Andira inermis (Fabaceae) | KX430474 | KX451907 | KX451858 |
| Polystigma pusillum | Costa Rica | MM-147 | Andira inermis (Fabaceae) | KX430483 | - | KX451862 |
| Polystigma pusillum | Panama | MM-19 | Andira inermis (Fabaceae) | KX430489 | KX451899 | KX451850 |
| Telimena bicincta | Costa Rica | MM-108 | Picramnia antidesma (Picramniaceae) | KX430473 | KX451906 | KX451857 |
| Telimena bicincta | Costa Rica | MM-133 | Picramnia antidesma (Picramniaceae) | KX430478 | KX451910 | KX451861 |
Disclaimer/Publisher’s Note: The statements, opinions and data contained in all publications are solely those of the individual author(s) and contributor(s) and not of MDPI and/or the editor(s). MDPI and/or the editor(s) disclaim responsibility for any injury to people or property resulting from any ideas, methods, instructions or products referred to in the content. |
© 2024 by the authors. Licensee MDPI, Basel, Switzerland. This article is an open access article distributed under the terms and conditions of the Creative Commons Attribution (CC BY) license (https://creativecommons.org/licenses/by/4.0/).
Share and Cite
Sun, Q.-R.; Xu, X.-L.; Zeng, Z.; Deng, Y.; Liu, F.; Gao, L.-P.; Wang, F.-H.; Yan, Y.-Q.; Liu, Y.-G.; Yang, C.-L. Six Species of Phyllachora with Three New Taxa on Grass from Sichuan Province, China. J. Fungi 2024, 10, 588. https://doi.org/10.3390/jof10080588
Sun Q-R, Xu X-L, Zeng Z, Deng Y, Liu F, Gao L-P, Wang F-H, Yan Y-Q, Liu Y-G, Yang C-L. Six Species of Phyllachora with Three New Taxa on Grass from Sichuan Province, China. Journal of Fungi. 2024; 10(8):588. https://doi.org/10.3390/jof10080588
Chicago/Turabian StyleSun, Qi-Rong, Xiu-Lan Xu, Zhen Zeng, Yu Deng, Feng Liu, Li-Ping Gao, Fei-Hu Wang, Ya-Qian Yan, Ying-Gao Liu, and Chun-Lin Yang. 2024. "Six Species of Phyllachora with Three New Taxa on Grass from Sichuan Province, China" Journal of Fungi 10, no. 8: 588. https://doi.org/10.3390/jof10080588
APA StyleSun, Q.-R., Xu, X.-L., Zeng, Z., Deng, Y., Liu, F., Gao, L.-P., Wang, F.-H., Yan, Y.-Q., Liu, Y.-G., & Yang, C.-L. (2024). Six Species of Phyllachora with Three New Taxa on Grass from Sichuan Province, China. Journal of Fungi, 10(8), 588. https://doi.org/10.3390/jof10080588

