Morpho-Molecular Characterization of Five Novel Taxa in Parabambusicolaceae (Massarineae, Pleosporales) from Yunnan, China
Abstract
:1. Introduction
2. Materials and Methods
2.1. Collection, Examination, Isolation, and Culture Preservation
2.2. DNA Extraction, Amplification, and Sequencing
2.3. Sequence Alignment and Phylogenetic Analyses
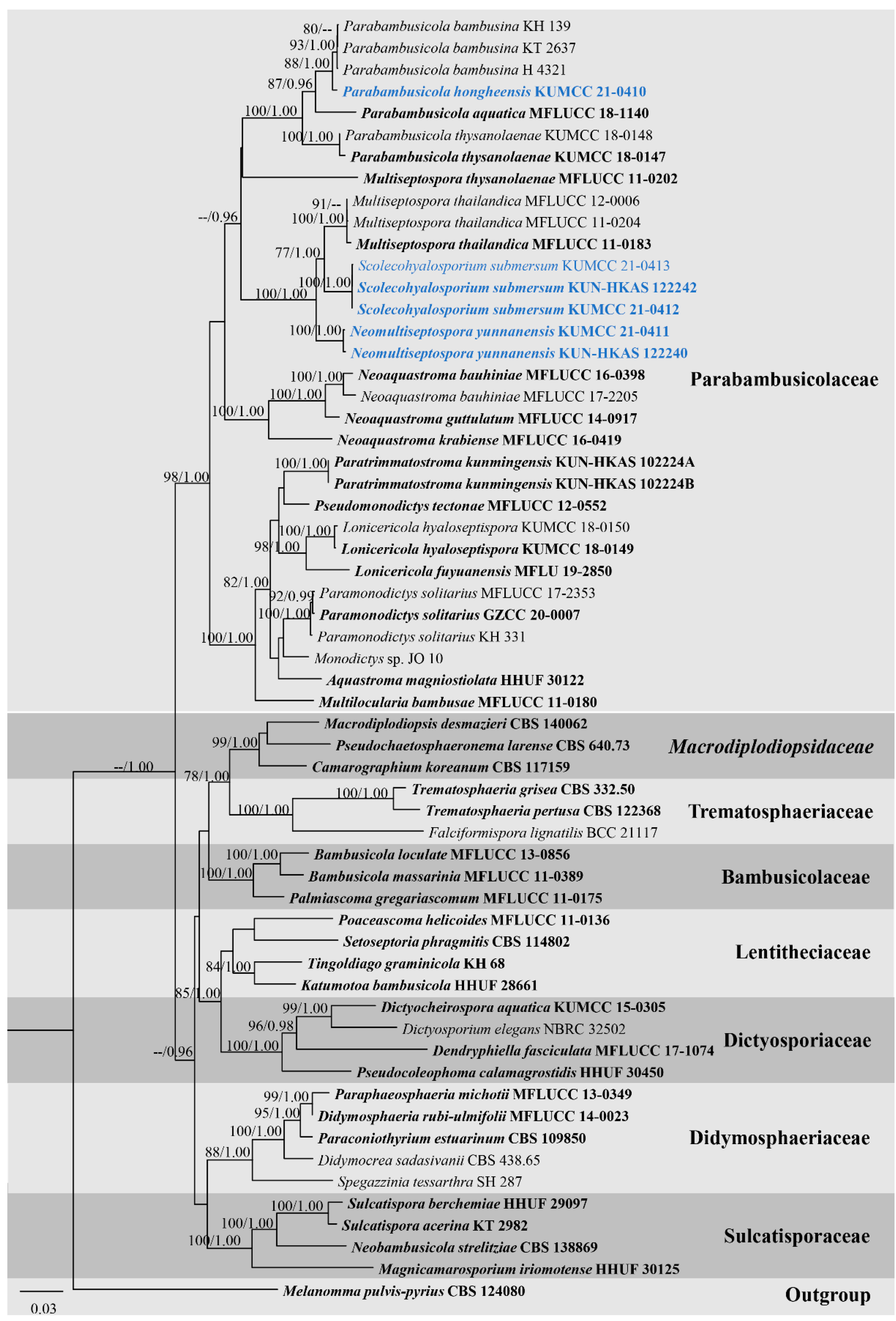
3. Results
3.1. Phylogenetic Analyses
3.2. Taxonomy
4. Discussion
Author Contributions
Funding
Institutional Review Board Statement
Informed Consent Statement
Data Availability Statement
Acknowledgments
Conflicts of Interest
References
- Tanaka, K.; Hirayama, K.; Yonezawa, H.; Sato, G.; Toriyabe, A.; Kudo, H.; Hashimoto, A.; Matsumura, M.; Harada, Y.; Kurihara, Y.; et al. Revision of the massarineae (Pleosporales, Dothideomycetes). Stud. Mycol. 2015, 82, 75–136. [Google Scholar] [CrossRef] [PubMed] [Green Version]
- Wijayawardene, N.N.; Hyde, K.D.; Al-Ani, L.K.T.; Tedersoo, L.; Haelewaters, D.; Kunhiraman, C.; Rajeshkumar, K.C.; Aptroot, A.; Leontyev, V.D.; Saxena, R.K.; et al. Outline of Fungi and fungi-like taxa. Mycosphere 2020, 11, 1060–1456. [Google Scholar] [CrossRef]
- Hongsanan, S.; Hyde, K.D.; Phookamsak, R.; Wanasinghe, D.N.; McKenzie, E.H.C.; Sarma, V.V.; Boonmee, S.; Lücking, R.; Bhat, D.J.; Liu, N.G.; et al. Refined families of Dothideomycetes: Dothideomycetidae and Pleosporomycetidae. Mycosphere 2020, 11, 1553–2107. [Google Scholar] [CrossRef]
- Phukhamsakda, C.; Bhat, D.J.; Hongsanan, S.; Xu, J.C.; Stadler, M.; Hyde, K.D. Two novel species of (Parabambusicolaceae, Pleosporales) with their phoma-like asexual morphs. MycoKeys 2018, 34, 47–62. [Google Scholar] [CrossRef] [PubMed]
- Ariyawansa, H.A.; Hyde, K.D.; Jayasiri, S.C.; Buyck, B.; Kandawatte, W.T.C.; Cui, Y.Y.; Dai, D.Q.; Dai, Y.C.; Daranagama, D.A.; Jayawardena, R.; et al. Fungal diversity notes 111–252: Taxonomic and phylogenetic contributions to fungal taxa. Fungal Divers. 2015, 75, 27–274. [Google Scholar] [CrossRef]
- Phookamsak, R.; Hyde, K.D.; Jeewon, R.; Bhat, D.J.; Jones, E.B.G.; Maharachchikumbura, S.S.N.; Raspé, O.; Karunarathna, S.C.; Wanasinghe, D.; Hongsanan, S.; et al. Fungal diversity notes 929–1035: Taxonomic and phylogenetic contributions on genera and species of fungi. Fungal Divers. 2019, 95, 1–273. [Google Scholar] [CrossRef] [Green Version]
- Hyde, K.D.; Dong, Y.; Phookamsak, R.; Jeewon, R.; Bhat, D.J.; Jones, E.B.G.; Liu, N.-G.; Abeywickrama, P.D.; Mapook, A.; Wei, D.; et al. Fungal diversity notes 1151–1276: Taxonomic and phylogenetic contributions on genera and species of fungal taxa. Fungal Divers. 2020, 100, 5–277. [Google Scholar] [CrossRef] [Green Version]
- Li, G.J.; Hyde, K.D.; Zhao, R.L.; Hongsanan, S.; Abdel-Aziz, F.A.; Abdel-Wahab, M.A.; Alvarado, P.; Alves-Silva, G.; Ammirati, J.F.; Ariyawansa, H.A.; et al. Fungal diversity notes 253–366: Taxonomic and phylogenetic contributions to fungal taxa. Fungal Divers. 2016, 78, 1–237. [Google Scholar] [CrossRef]
- Wanasinghe, D.N.; Hyde, K.D.; Konta, S.; To-Anun, C.; Jones, E.B.G. Saprobic Dothideomycetes in Thailand: Neoaquastroma gen. nov. (Parabambusicolaceae) introduced based on morphological and molecular data. Phytotaxa 2017, 302, 133–144. [Google Scholar] [CrossRef]
- Liu, J.K.; Hyde, K.D.; Jones, E.B.G.; Ariyawansa, H.A.; Bhat, D.J.; Boonmee, S.; Maharachchikumbura, S.S.N.; McKenzie, E.H.C.; Phookamsak, R.; Phukhamsakda, C.; et al. Fungal diversity notes 1–110: Taxonomic and phylogenetic contributions to fungal species. Fungal Divers. 2015, 72, 1–197. [Google Scholar] [CrossRef]
- Samarakoon, M.C.; Wanasinghe, D.N.; Liu, J.K.; Hyde, K.D.; Promputtha, I. The genus Neoaquastroma is widely distributed; a taxonomic novelty, N. cylindricum sp. nov. (Parabambusicolaceae, Pleosporales) from Guizhou, China. AJOM 2019, 2, 235–244. [Google Scholar] [CrossRef]
- Dong, W.; Wang, B.; Hyde, K.D.; McKenzie, E.H.C.; Raja, H.A.; Tanaka, K.; Abdel-Wahab, M.A.; Doilom, M.; Phookamsak, R.; Hongsanan, S.; et al. Freshwater Dothideomycetes. Fungal Divers. 2020, 105, 319–575. [Google Scholar] [CrossRef]
- Yasanthika, E.; Dissanayake, L.S.; Wanasinghe, D.N.; Karunarathna, S.C.; Mortimer, P.E.; Samarakoon, B.C.; Monkai, J.; Hyde, K.D. Lonicericola fuyuanensis (Parabambusicolaceae) a new terrestrial pleosporalean ascomycete from Yunnan Province, China. Phytotaxa 2020, 446, 103–113. [Google Scholar] [CrossRef]
- Senanayake, I.C.; Rathnayaka, A.R.; Marasinghe, D.S.; Calabon, M.S.; Gentekaki, E.; Lee, H.B.; Xiang, M.M.; Hurdeal, V.G.; Pem, D.; Dissanayake, L.S.; et al. Morphological approaches in studying fungi: Collection, examination, isolation, sporulation and preservation. Mycosphere 2020, 11, 2678–2754. [Google Scholar] [CrossRef]
- Index Fungorum. Available online: http://www.indexfungorum.org/names/IndexFungorumRegisterName.asp (accessed on 18 December 2021).
- White, T.J.; Bruns, T.; Lee, S.; Taylor, J. Amplification and Direct Sequencing of Fungal Ribosomal RNA Genes for Phylogenetics. In PCR Protocols: A Guide to Methods and Applications; Innis, M.A., Gelfand, D.H., Sninsky, J.J., White, T.J., Eds.; Academic Press: San Diego, CA, USA, 1990; pp. 315–322. [Google Scholar]
- Vilgalys, R.; Hester, M. Rapid genetic identification and mapping of enzymatically amplified ribosomal DNA from several Cryptococcus species. J. Bacteriol. 1990, 172, 4238–4246. [Google Scholar] [CrossRef] [PubMed] [Green Version]
- Rehner, S. Primers for Elongation Factor 1-Alpha (EF1-alpha). 2001. Available online: http://ocid.NACSE.ORG/research/deephyphae/EF1primer.pdf (accessed on 15 December 2020).
- Jiang, H.B.; Phookamsak, R.; Hyde, K.D.; Mortimer, P.E.; Xu, J.C.; Kakumyan, P.; Karunarathna, S.C.; Kumla, J.A. A taxonomic appraisal of bambusicolous fungi in Occultibambusaceae (Pleosporales, Dothideomycetes) with new collections from Yunnan Province, China. Life 2021, 11, 932. [Google Scholar] [CrossRef] [PubMed]
- Katoh, K.; Rozewicki, J.; Yamada, K.D. Mafft online service: Multiple sequence alignment, interactive sequence choice and visualization. Brief. Bioinform. 2019, 20, 1160–1166. [Google Scholar] [CrossRef] [PubMed] [Green Version]
- Hall, T. Bioedit Version 6.0.7. Available online: http://www.mbio.ncsu.edu/bioedit/bioedit.html (accessed on 1 March 2021).
- Miller, M.A.; Pfeiffer, W.; Schwartz, T. Creating the cipres science gateway for inference of large phylogenetic trees. In Proceedings of the 2010 Gateway Computing Environments Workshop (GCE), New Orleans, LA, USA, 14 November 2010; IEEE: New Orleans, LA, USA; pp. 1–8. [Google Scholar] [CrossRef] [Green Version]
- Phookamsak, R.; Manamgoda, D.S.; Li, W.J.; Dai, D.Q.; Singtripop, C.; Hyde, K.D. Poaceascoma helicoides gen et sp. nov., a new genus with scolecospores in Lentitheciaceae. Cryptogam Mycol. 2015, 36, 225–236. [Google Scholar] [CrossRef]





| Species Name | Strain No. | GenBank Accession Numbers | |||
|---|---|---|---|---|---|
| ITS | LSU | SSU | TEF1-α | ||
| Aquastroma magniostiolataT | HHUF 30122 | NR_153583 | NG_056936 | NG_061000 | AB808486 |
| Bambusicola loculataT | MFLUCC 13-0856 | NR_153609 | NG_069267 | NG_065061 | KP761724 |
| Bambusicola massariniaT | MFLUCC 11-0389 | NR_121548 | NG_058658 | NG_061198 | KP761725 |
| Camarographium koreanumT | CBS 117159 | JQ044432 | JQ044451 | n/a | n/a |
| Dendryphiella fasciculataT | MFLUCC 17-1074 | NR_154044 | NG_059177 | n/a | n/a |
| Dictyocheirospora aquaticaT | KUMCC 15-0305 | NR_154030 | KY320513 | n/a | n/a |
| Dictyosporium elegans | NBRC 32502 | DQ018087 | DQ018100 | DQ018079 | n/a |
| Didymocrea sadasivanii | CBS 438.65 | MH858658 | DQ384103 | DQ384074 | n/a |
| Didymosphaeria rubi-ulmifoliiT | MFLUCC 14-0023 | n/a | KJ436586 | NG_063557 | n/a |
| Falciformispora lignatilis | BCC 21117 | KF432942 | GU371826 | GU371834 | GU371819 |
| Katumotoa bambusicolaT | HHUF 28661 | NR_154103 | NG_059386 | NG_060989 | AB539108 |
| Lonicericola fuyuanensisT | MFLU 19-2850 | NR_172419 | NG_073809 | NG_070329 | MN938324 |
| Lonicericola hyaloseptisporaT | KUMCC 18-0149 | NR_164294 | NG_066434 | NG_067680 | n/a |
| Lonicericola hyaloseptisporaT | KUMCC 18-0150 | MK098194 | MK098200 | MK098206 | MK098210 |
| Macrodiplodiopsis desmazieriT | CBS 140062 | NR_132924 | NG_058182 | n/a | n/a |
| Magnicamarosporium iriomotenseT | HHUF 30125 | NR_153445 | NG_059389 | NG_060999 | AB808485 |
| Melanomma pulvis-pyriusT | CBS 124080 | MH863349 | MH874873 | GU456302 | GU456265 |
| Monodictys sp. | JO 10 | n/a | AB807552 | AB797262 | AB808528 |
| Multilocularia bambusaeT | MFLUCC 11-0180 | NR_148099 | NG_059654 | NG_061229 | KU705656 |
| Multiseptospora thailandicaT | MFLUCC 11-0183 | NR_148080 | NG_059554 | KP753955 | KU705657 |
| Multiseptospora thailandica | MFLUCC 11-0204 | KU693447 | KU693440 | KU693444 | KU705659 |
| Multiseptospora thailandica | MFLUCC 12-0006 | KU693448 | KU693441 | KU693445 | KU705660 |
| Multiseptospora thysanolaenaeT | MFLUCC 11-0202 | n/a | NG_059655 | NG_063600 | KU705658 |
| Neoaquastroma bauhiniaeT | MFLUCC 16-0398 | NR_165217 | NG_067814 | NG_070696 | MH028247 |
| Neoaquastroma bauhiniae | MFLUCC 17-2205 | MH025953 | MH023320 | MH023316 | MH028248 |
| Neoaquastroma guttulatumT | MFLUCC 14-0917 | KX949739 | KX949740 | KX949741 | KX949742 |
| Neoaquastroma krabienseT | MFLUCC 16-0419 | NR_165218 | NG_067815 | NG_067670 | MH028249 |
| Neobambusicola strelitziaeT | CBS 138869 | NR_137945 | NG_058125 | n/a | MG976037 |
| Neomultiseptospora yunnanensisT | KUMCC 21-0411 | OL898884 | OL898925 | OL898890 | OL964282 |
| Neomultiseptospora yunnanensisT | KUN-HKAS 122240 | OL898885 | OL898926 | OL898891 | OL964283 |
| Palmiascoma gregariascomumT | MFLUCC 11-0175 | NR_154316 | NG_059557 | KP753958 | n/a |
| Parabambusicola aquaticaT | MFLUCC 18-1140 | NR_171877 | NG_073791 | n/a | n/a |
| Parabambusicola bambusina | H 4321 | n/a | AB807536 | AB797246 | AB808511 |
| Parabambusicola bambusina | KH 139 | n/a | AB807537 | AB797247 | AB808512 |
| Parabambusicola bambusina | KT 2637 | n/a | AB807538 | AB797248 | AB808513 |
| Parabambusicola honghensisT | KUMCC 21-0410 | OL898880 | OL898921 | OL898886 | n/a |
| Parabambusicola thysanolaenaeT | KUMCC 18-0147 | NR_164044 | NG_066435 | NG_067681 | MK098209 |
| Parabambusicola thysanolaenaeT | KUMCC 18-0148 | MK098193 | MK098198 | MK098202 | MK098211 |
| Paraconiothyrium estuarinumT | CBS 109850 | NR_166007 | MH874432 | AY642522 | n/a |
| Paraphaeosphaeria michotiiT | MFLUCC 13-0349 | NR_155640 | NG_059522 | KJ939285 | n/a |
| Paramonodictys solitariusT | GZCC 20-0007 | MN901152 | MN897835 | MN901118 | MT023012 |
| Paramonodictys solitarius | MFLUCC 17-2353 | MT627707 | MN913703 | MT864299 | MT954397 |
| Paramonodictys solitarius | KH 331 | n/a | AB807553 | AB797263 | AB808529 |
| Paratrimmatostroma kunmingensisT | KUN-HKAS 102224A | MK098192 | MK098196 | MK098204 | MK098208 |
| Paratrimmatostroma kunmingensisT | KUN-HKAS 102224B | MK098195 | MK098201 | MK098207 | n/a |
| Poaceascoma helicoidesT | MFLUCC 11-0136 | NR_154317 | NG_059565 | NG_061205 | KP998461 |
| Pseudochaetosphaeronema larenseT | CBS 640.73 | NR_132038 | NG_057978 | NG_061147 | KF015684 |
| Pseudocoleophoma calamagrostidisT | HHUF 30450 | NR_154375 | NG_059804 | NG_061264 | LC014614 |
| Pseudomonodictys tectonaeT | MFLUCC 12-0552 | n/a | NG_059590 | NG_061213 | KT285571 |
| Scolecohyalosporium submersumT | KUMCC 21-0412 | OL898883 | OL898924 | OL898889 | OL964281 |
| Scolecohyalosporium submersumT | KUMCC 21-0413 | OL898881 | OL898922 | OL898887 | OL964279 |
| Scolecohyalosporium submersumT | KUN-HKAS 122242 | OL898882 | OL898923 | OL898888 | OL964280 |
| Setoseptoria phragmitisT | CBS 114802 | KF251249 | KF251752 | n/a | KF253199 |
| Spegazzinia tessarthra | SH 287 | n/a | AB807584 | AB797294 | AB808560 |
| Sulcatispora acerinaT | KT 2982 | LC014597 | LC014610 | LC014605 | LC014615 |
| Sulcatispora berchemiaeT | HHUF 29097 | NR_153444 | NG_059390 | NG_064843 | AB808509 |
| Tingoldiago graminicolaT | KH 68 | n/a | AB521743 | AB521726 | AB808561 |
| Trematosphaeria griseaT | CBS 332.50 | NR_132039 | NG_057979 | NG_062930 | KF015698 |
| Trematosphaeria pertusaT | CBS 122368 | NR_132040 | NG_057809 | n/a | n/a |
Publisher’s Note: MDPI stays neutral with regard to jurisdictional claims in published maps and institutional affiliations. |
© 2022 by the authors. Licensee MDPI, Basel, Switzerland. This article is an open access article distributed under the terms and conditions of the Creative Commons Attribution (CC BY) license (https://creativecommons.org/licenses/by/4.0/).
Share and Cite
Xie, N.; Phookamsak, R.; Jiang, H.; Zeng, Y.-J.; Zhang, H.; Xu, F.; Lumyong, S.; Xu, J.; Hongsanan, S. Morpho-Molecular Characterization of Five Novel Taxa in Parabambusicolaceae (Massarineae, Pleosporales) from Yunnan, China. J. Fungi 2022, 8, 108. https://doi.org/10.3390/jof8020108
Xie N, Phookamsak R, Jiang H, Zeng Y-J, Zhang H, Xu F, Lumyong S, Xu J, Hongsanan S. Morpho-Molecular Characterization of Five Novel Taxa in Parabambusicolaceae (Massarineae, Pleosporales) from Yunnan, China. Journal of Fungi. 2022; 8(2):108. https://doi.org/10.3390/jof8020108
Chicago/Turabian StyleXie, Ning, Rungtiwa Phookamsak, Hongbo Jiang, Yu-Jia Zeng, Haoxing Zhang, Fangfang Xu, Saisamorn Lumyong, Jianchu Xu, and Sinang Hongsanan. 2022. "Morpho-Molecular Characterization of Five Novel Taxa in Parabambusicolaceae (Massarineae, Pleosporales) from Yunnan, China" Journal of Fungi 8, no. 2: 108. https://doi.org/10.3390/jof8020108
APA StyleXie, N., Phookamsak, R., Jiang, H., Zeng, Y.-J., Zhang, H., Xu, F., Lumyong, S., Xu, J., & Hongsanan, S. (2022). Morpho-Molecular Characterization of Five Novel Taxa in Parabambusicolaceae (Massarineae, Pleosporales) from Yunnan, China. Journal of Fungi, 8(2), 108. https://doi.org/10.3390/jof8020108

