Effect of Location, Disinfection, and Building Materials on the Presence and Richness of Culturable Mycobiota through Oligotrophic Drinking Water Systems
Abstract
:1. Introduction
2. Materials and Methods
2.1. Sampling of Water and Surfaces of Materials in Contact with Water
2.2. Physico-Chemical Analyses of Water
2.3. Fungal Cultivation and Permanent Storage of the Strains
2.4. Taxonomical Classification of Isolated Fungal Strains
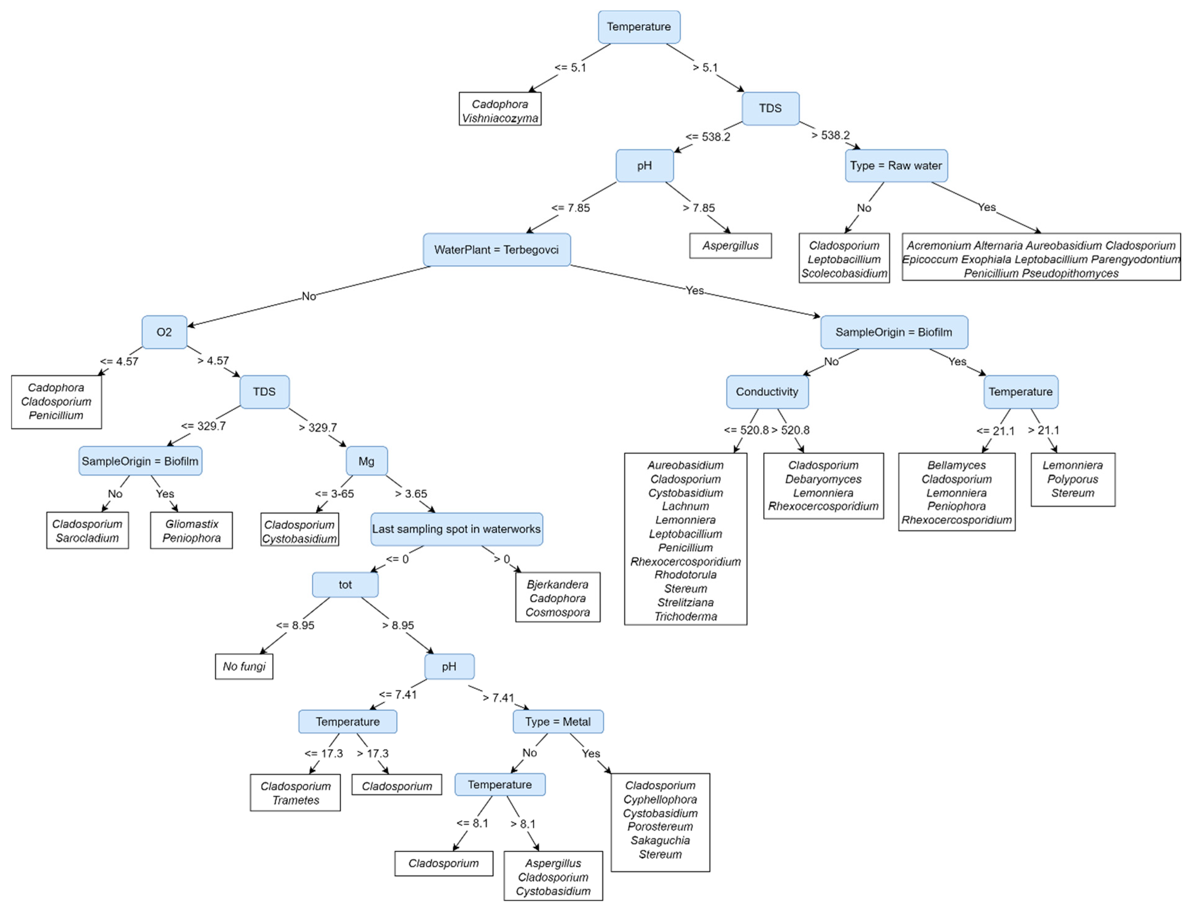
2.5. Relating Environmental Factors to the Presence of Fungi Isolated from Water and Biofilm
2.6. Model Evaluation and Parametrisation
3. Results
3.1. Location of Aquifers and Building Materials Affect the Physico-Chemical Parameters of Water
3.2. Fungi Are Present in Water through the Entire Drinking Water Distribution Network
3.3. Water Cleaning Processes Are Effective against Fungi from Natural Water
3.4. Building Materials Selectively Promote Fungal Growth in Water Systems
3.5. Presence of Fungi in Water and on Materials Depends on the Location and Water Type
4. Discussion
4.1. Aquifer Location and Natural Water Catchment Methods Have a Crucial Effect on Mycobiota in the Drinking Water Distribution System
4.2. Chlorine-Based Disinfection with Residual Effect over Time and Length Lowers Fungal Abundance and Richness
4.3. The Choice of Building Materials Makes Selective Pressure on Water-Borne Fungi
4.4. Health Risk Due to Fungi in Water Networks
5. Conclusions
Supplementary Materials
Author Contributions
Funding
Institutional Review Board Statement
Informed Consent Statement
Data Availability Statement
Acknowledgments
Conflicts of Interest
References
- UNDP. Nature for Water, Nature for Life: Nature-Based Solutions for Achieving the Global Goals; United Nations Development Programme: New York, NY, USA, 2018; p. 19. [Google Scholar]
- Novak Babič, M.; Gunde-Cimerman, N.; Vargha, M.; Tischner, Z.; Magyar, D.; Veríssimo, C.; Sabino, R.; Viegas, C.; Meyer, W.; Brandão, J. Fungal Contaminants in DrinkingWater Regulation? A Tale of Ecology, Exposure, Purification and Clinical Relevance. Int. J. Environ. Res. Public Health 2017, 14, 636. [Google Scholar]
- Janža, M.; Meglič, P.; Šram, D.; Adrinek, S.; Koren, K. Možnosti za Povečanje Potenciala Lokacij za Akvakulturo na Celinskih Podzemnih Vodah v Republiki Sloveniji; Geološki zavod Slovenije: Ljubljana, Slovenia, 2021; p. 48. [Google Scholar]
- Vlada Republike Slovenije. Načrt Upravljanja Voda na Vodnem Območju Donave za Obdobje 2016–2021, 1st ed.; Vlada RS: Ljubljana, Slovenia, 2016; p. 295.
- NLZOH. Monitoring Pitne Vode 2017—Letno Poročilo o Kakovosti Pitne Vode v Letu 2017; Nacionalni Laboratorij za Zdravje, Okolje in Hrano: Maribor, Slovenija; Ministrstvo za Zdravje: Ljubljana, Slovenija, 2017; p. 59.
- Percival, L.S.; Yates, V.M.; Williams, W.D.; Chalmers, R.M.; Gray, F.N. Microbiology of Waterborne Diseases, 2nd ed.; Elsevier: Oxford, UK, 2014; p. 590. [Google Scholar]
- EEC. Directive (EU) 2020/2184 of the European Parliament and of the Council of 16 December 2020 on the quality of water intended for human consumption (recast). Off. J. Eur. Union 2020, L435, 1–62. [Google Scholar]
- Niegowska, M.Z.; Pitkänen, T.; Sommer, R.; Brandão, J.; Bonadonna, L.; Budišová, D.; Burlion, N.; Gassilloud, B.; Pissarides, N.; Proksova, M.; et al. Recast Drinking Water Directive—State of Play: Guidance Note for the Analysis of Microbiological Parameters; EUR 31130 EN; Publications Office of the European Union: Luxembourg, 2022. [Google Scholar]
- Alonso, R.; Pisa, D.; Fernandez-Fernandez, A.M.; Rabano, A.; Carrasco, L. Fungal infection in neural tissue of patients with amyotrophic lateral sclerosis. Neurobiol. Dis. 2017, 108, 249–260. [Google Scholar] [CrossRef] [PubMed]
- French, P.W.; Ludowyke, R.I.; Guillemin, G.J. Fungal-contaminated grass and well water and sporadic amyotrophic lateral sclerosis. Neural Regen. Res. 2019, 14, 1490–1493. [Google Scholar] [CrossRef]
- Afonso, T.B.; Simões, L.C.; Lima, N. Occurrence of filamentous fungi in drinking water: Their role on fungal-bacterial biofilm formation. Res. Microbiol. 2021, 172, 103791. [Google Scholar] [CrossRef] [PubMed]
- Siqueira, V.M.; Oliveira, H.M.B.; Santos, C.; Paterson, R.R.M.; Gusmão, N.B.; Lima, N. Filamentous Fungi in drinking water, particularly in relation to biofilm formation. Int. J. Environ. Res. Public Health 2011, 8, 456–469. [Google Scholar] [CrossRef] [PubMed]
- Kadaifciler, D.G.; Demirel, R. Fungal contaminants in man-made water systems connected to municipal water. J. Water Health 2018, 16, 244–252. [Google Scholar] [CrossRef]
- Moat, J.; Rizoulis, A.; Fox, G.; Upton, M. Domestic shower hose biofilms contain fungal species capable of causing opportunistic infection. J. Water Res. 2016, 14, 727–737. [Google Scholar] [CrossRef]
- Andersen, B.; Frisvad, J.C.; Søndergaard, I.; Rasmussen, I.S.; Larsen, L.S. Associations between fungal species and water-damaged building materials. Appl. Environ. Microbiol. 2011, 77, 4180–4188. [Google Scholar] [CrossRef]
- Del Olmo, G.; Husband, S.; Sánchez Briones, C.; Soriano, A.; Calero Preciado, C.; Macian, J.; Douterelo, I. The microbial ecology of a Mediterranean chlorinated drinking water distribution systems in the city of Valencia (Spain). Sci. Total Environ. 2021, 754, 142016. [Google Scholar] [CrossRef]
- Novak Babič, M.; Gunde-Cimerman, N. Water-Transmitted Fungi Are Involved in Degradation of Concrete Drinking Water Storage Tanks. Microorganisms 2021, 9, 160. [Google Scholar] [CrossRef] [PubMed]
- Bertron, A. Understanding interactions between cementitious materials and microorganisms: A key to sustainable and safe concrete structures in various contexts. Mater. Struct. 2014, 47, 1787–1806. [Google Scholar] [CrossRef]
- Novak Babič, M.; Zalar, P.; Ženko, B.; Džeroski, S.; Gunde-Cimerman, N. Yeasts and yeast-like fungi in tap water and groundwater, and their transmission to household appliances. Fungal Ecol. 2016, 20, 30–39. [Google Scholar] [CrossRef]
- Van den Ende, A.H.G.; de Hoog, G.S. Variability and molecular diagnostics of the neurotropic species Cladophialophora bantiana. Stud. Mycol. 1999, 43, 151–162. [Google Scholar]
- White, T.J.; Bruns, T.; Lee, S.; Taylor, J. Amplification and direct sequencing of fungal ribosomal RNA genes for phylogenetics. In PCR Protocols: A Guide to Methods and Applications; Innis, M.A., Gelfand, D.H., Sninsky, J.J., White, T.J., Eds.; Academic Press: San Diego, CA, USA, 1990; pp. 315–322. [Google Scholar]
- Boekhout, T.; Kurtzman, C.P. Principles and methods used in yeast classification, and an overview of currently accepted yeast genera. In Nonconventional Yeasts in Biotechnology; Wolf, K., Ed.; Springer: Berlin, Germany, 1996; pp. 1–81. [Google Scholar]
- Carbone, I.; Kohn, L.M. A method for designing primer sets for speciation studies in filamentous ascomycetes. Mycologia 1999, 91, 553–556. [Google Scholar] [CrossRef]
- Glass, N.; Donaldson, G. Development of primer sets designed for use with the PCR to amplify conserved genes from filamentous ascomycetes. Appl. Environ. Microbiol. 1995, 61, 1323–1330. [Google Scholar] [CrossRef] [PubMed]
- O’Donnell, K.; Kistler, H.C.; Cigelnik, E.; Ploetz, R.C. Multiple evolutionary origins of the fungus causing Panama disease of banana: Concordant evidence from nuclear and mitochondrial gene genealogies. Proc. Natl. Acad. Sci. USA 1998, 95, 2044–2049. [Google Scholar] [CrossRef] [PubMed]
- Kumar, S.; Stecher, G.; Tamura, K. MEGA7: Molecular Evolutionary Genetics Analysis Version 7.0 for Bigger Datasets. Mol. Biol. Evol. 2016, 33, 1870–1874. [Google Scholar] [CrossRef]
- Altschul, S.F.; Gish, W.; Miller, W.; Myers, E.W.; Lipman, D.J. Basic local alignment search tool. J. Mol. Biol. 1990, 215, 403–410. [Google Scholar] [CrossRef]
- Blockeel, H.; De Raedt, L. Top-down induction of first-order logical decision trees. Artif. Intell. 1998, 101, 285–297. [Google Scholar] [CrossRef]
- Petković, M.; Levatić, J.; Kocev, D.; Breskvar, M.; Džeroski, S. CLUSplus: A decision tree-based framework for predicting structured outputs. SoftwareX 2023, 24, 101526. [Google Scholar] [CrossRef]
- ARSO. Symposium on Groundwater Flow and Transport Modelling. In Proceedings of the Invited Lectures of Symposium on Groundwater Flow and Transport Modelling, Ljubljana, Slovenia, 28–31 January 2008; Mikulič, Z., Ed.; MOP Agencija RS za Okolje: Ljubljana, Slovenia, 2009. [Google Scholar]
- Ministry of the Environment and Physical Planning. National Environmental Action Programme; Vlada Republike Slovenije: Ljubljana, Slovenia, 2000; p. 113.
- NLZOH; ZAG; NIJZ. Priporočila za Ocenjevanje Primernosti Materialov in Proizvodov, ki Prihajajo v Stik s Pitno Vodo in so del Vodovodnega Omrežja in Interne Vodovodne Napeljave (P-MPPV), 1st ed.; Nacionalni Laboratorij za Zdravje, Okolje in Hrano: Ljubljana, Slovenija; Zavod za Gradbeništvo Slovenije: Ljubljana, Slovenija; Nacionalni Inštitut za Javno Zdravje: Ljubljana, Slovenija, 2016; p. 48. [Google Scholar]
- Novak Babič, M.; Gunde-Cimerman, N. Culturable mycobiota of drinking water in Göteborg (Sweden) in comparison to Ljubljana (Slovenia) with implications on human health. J. Water Health 2023, 21, 1064–1072. [Google Scholar] [CrossRef] [PubMed]
- WHO. Hardness in Drinking-Water Background Document for Development of WHO Guidelines for Drinking-Water Quality, 4th ed.; World Health Organization: Geneva, Switzerland, 2010; p. 19. [Google Scholar]
- Caubel-Forget, V.; Grimaldi, C.; Rouault, F. Contrasted dynamics of nitrate and chloride in groundwater submitted to the influence of a hedge. Comptes Rendus L’Académie Sci. Ser. IIA Earth Planet. Sci. 2001, 332, 107–113. [Google Scholar] [CrossRef]
- Ali, E.A.M.; Abdel-Rahman, T.M.A.; Sayed, M.A.-E.; Khale, S.A.A.H. Occurrence of Fungi in Drinking Water Sources and Their Treatment by Chlorination and UV-Irradiation. Egypt. J. Bot. 2017, 57, 621–632. [Google Scholar] [CrossRef]
- Ren, W.; Huang, T.; Wen, G. Quantity, Species, and Origin of Fungi in a Groundwater-Derived Water Source. Water 2023, 15, 1161. [Google Scholar] [CrossRef]
- Parveen, S.; Lanjewar, S.; Sharma, K.; Kutti, U. Isolation of fungi from the surface water of river. J. Exp. Sci. 2011, 2, 58–59. [Google Scholar]
- Izah, S.C.; Richard, G.; Sawyer, W.E. Distribution of Fungi density and diversity in a Surface water of Epie Creek in Yenagoa Metropolis, Nigeria. Arch. Epidemiol. Public Health 2021, 3, 1–5. [Google Scholar] [CrossRef]
- Heinrichs, G.; Hübner, I.; Schmidt, K.C.; de Hoog, G.S.; Haase, G. Analysis of black fungal biofilms occurring at domestic water taps (I): Compositional analysis using Tag-encoded FLX amplicon pyrosequencing. Mycopathologia 2013, 175, 387–397. [Google Scholar] [CrossRef]
- Heinrichs, G.; Hübner, I.; Schmidt, K.C.; de Hoog, G.S.; Haase, G. Analysis of black fungal biofilms occurring at domestic water taps (II): Potential routes of entry. Mycopathologia 2013, 175, 399–412. [Google Scholar] [CrossRef]
- Madrid, H.; Hernández-Restrepo, M.; Gené, J.; Cano, J.; Guarro, J.; Silva, V. New and interesting chaetothyrialean fungi from Spain. Mycol. Progress. 2016, 15, 1179–1201. [Google Scholar] [CrossRef]
- Göttlich, E.; van der Lubbe, W.; Lange, B.; Fiedler, S.; Melchert, I.; Reifenrath, M.; Flemming, H.-C.; de Hoog, G.S. Fungal flora in groundwater-derived public drinking water. Int. J. Hyg. Environ. Health 2002, 205, 269–279. [Google Scholar] [CrossRef] [PubMed]
- Coleine, C.; Stajich, J.E.; de los Ríos, A.; Selbmann, L. Beyond the extremes: Rocks as ultimate refuge for fungi in drylands. Mycologia 2021, 113, 108–133. [Google Scholar] [CrossRef] [PubMed]
- Pontara, A.V.; de Oliveira, C.D.; Barbosa, A.H.; Dos Santos, R.A.; Pires, R.H.; Martins, C.H. Microbiological monitoring of mineral water commercialized in Brazil. Braz. J. Microbiol. 2011, 42, 554–559. [Google Scholar] [CrossRef] [PubMed]
- WHO. Guidelines for Drinking Water Quality, 4th ed.; Incorporating the First Addendum; World Health Organization: Geneva, Switzerland, 2017; p. 631. [Google Scholar]
- Kishanrao, S. Beware! Fungus Growth in Reverse Osmosis Filters: On Exposure to Direct Sunlight. Acta Sci. Clin. Case Rep. ASCR 2022, 3, 23–28. [Google Scholar]
- Pereira, V.J.; Marques, R.; Marques, M.; Benoliel, M.J.; Barreto Crespo, M.T. Free chlorine inactivation of fungi in drinking water sources. Water Res. 2013, 47, 517–523. [Google Scholar] [CrossRef]
- Pangloli, P.; Hung, Y.-C. Effects of water hardness and pH on efficacy of chlorine-based sanitizers for inactivating Escherichia coli O157:H7 and Listeria monocytogenes. Food Control 2013, 32, 626–631. [Google Scholar] [CrossRef]
- Hurtado-McCormick, S.; Sánchez, L.; Martínez, J.; Calderón, C.; Calvo, D.; Narváez, D.; Lemus, M.; Groot, H.; Rodríguez Susa, M. Fungi in biofilms of a drinking water network: Occurrence, diversity and mycotoxins approach. Water Supply 2016, 16, 905–914. [Google Scholar] [CrossRef]
- Zhu, Y.; Chen, L.; Xiao, H.; Shen, F.; Deng, S.; Zhang, S.; He, J.; Song, C.; Wang, X.; Zhang, J.; et al. Effects of disinfection efficiency on microbial communities and corrosion processes in drinking water distribution systems simulated with actual running conditions. J. Environ. Sci. (China) 2020, 88, 273–282. [Google Scholar] [CrossRef]
- Richardson, M.; Rautemaa-Richardson, R. Exposure to Aspergillus in Home and Healthcare Facilities’ Water Environments: Focus on Biofilms. Microorganisms 2019, 7, 7. [Google Scholar] [CrossRef]
- DEFRA (Department for Environment, Food & Rural Affairs). A Review of Fungi in Drinking Water and the Implications for Human Health, 1st ed.; BIO Intelligence Service: Paris, France, 2011; p. 107. [Google Scholar]
- Douterelo, I.; Dutilh, B.E.; Arkhipova, K.; Calero, C.; Husband, S. Microbial diversity, ecological networks and functional traits associated to materials used in drinking water distribution systems. Water Res. 2020, 173, 115586. [Google Scholar] [CrossRef]
- Phatai, P.; Wittayakun, J.; Chen, W.-H.; Morales Futalan, C.; Grisdanurak, N.; Kan, C.-C. Removal of manganese(II) and iron(II) from synthetic groundwater using potassium permanganate. Desalin. Water Treat. 2014, 52, 5942–5951. [Google Scholar] [CrossRef]
- Gerrits, R.; Pokharel, R.; Breitenbach, R.; Radnik, J.; Feldmann, I.; Schuessler, J.A.; von Blanckenburg, F.; Gorbushina, A.A.; Schott, J. How the rock-inhabiting fungus K. petricola A95 enhances olivine dissolution through attachment. Geochim. Cosmochim. Acta 2020, 282, 76–97. [Google Scholar] [CrossRef]
- Philippe, A.; Noël, C.; Eyheraguibel, B.; Briand, J.-F.; Paul-Pont, I.; Ghiglione, J.-F.; Coton, E.; Burgaud, G. Fungal Diversity and Dynamics during Long-Term Immersion of Conventional and Biodegradable Plastics in the Marine Environment. Diversity 2023, 15, 579. [Google Scholar] [CrossRef]
- WHO. Fungal Priority Pathogens List to Guide Research, Development and Public Health Action; World Health Organization: Geneva, Switzerland, 2022; p. 48. [Google Scholar]
- de Hoog, G.S.; Guarro, J.; Gené, J.; Ahmed, S.; Al-Hatmi, A.M.S.; Figueras, M.J.; Vitale, R.G. Atlas of Clinical Fungi, 4th ed.; Centraalbureau voor Schimmelcultures: Hilversum, The Netherlands, 2020. [Google Scholar]
- Mhlongo, N.T.; Tekere, M.; Sibanda, T. Prevalence and public health implications of mycotoxigenic fungi in treated drinking water systems. J. Water Health 2019, 17, 517–531. [Google Scholar] [CrossRef]




| Fungal Species According to a Single Barcode Marker | CFU/L 1 in Different Types of Water | EXF 2 No. | GenBank 3 No. | |||||||
|---|---|---|---|---|---|---|---|---|---|---|
| IF | NW | UF | CH | FP | WS-C | WS-X | LP | |||
| Alternaria sp. | 2 | 2 | 16274, 16619, 16574, 16593 | OP675912, OP675913, OP675914, OP675915 (ITS) | ||||||
| Aspergillus creber | 32 | ≤2 | 4 | 16276, 16759, 16938, 16773 | OP700416, OP700417, OP700418, OP700419 (benA) | |||||
| Aspergillus westerdijkiae | 8 | 16761 | OP700424 (benA) | |||||||
| Aureobasidium leucospermi | 112 | 16809 | OP675916 (ITS) | |||||||
| Aureobasidium pullulans | ≤4 | 16594, 16781 | OP675918, OP675917 (ITS) | |||||||
| Aureobasidium subglaciale | 8 | 16793 | OP675919 (ITS) | |||||||
| Bjerkandera adusta | 2 | 4 | 16576, 16647 | OP675921 (ITS), OP675923 (ITS) | ||||||
| Cadophora malorum | ≤170 | 13 | 2 | ≤42 | 16268, 16283, 16643, 16646, 16811,16947 | OP675931, OP675934, OP675938, OP675941, OP675942, OP675943 (ITS) | ||||
| Cadophora sabaouae | 2 | 16940 | OP675945 (ITS) | |||||||
| Cadophora sp. | 2 | 16618 | OP675946 (ITS) | |||||||
| Cladosporium allicinum | 4 | ≤6 | 6 | ≤6 | 2 | 2 | 16271, 16573, 16580, 16578, 16598, 16645, 16825, 16787 | OP653735, OP653736, OP653738, OP653737, OP653739, OP653740, OP653742, OP653743 (act) | ||
| Cladosporium halotolerans | 652 | 82 | ≤592 | ≤4 | 11 | 2 | ≤90 | 16275, 16620, 16630, 16819, 16790, 16752, 16755, 16760, 16763, 16767, 16771 | OP653746, OP653748, OP653749, OP653763, OP653764, OP653753, OP653756, OP653757, OP653758, OP653761, OP653762 (act) | |
| Cladosporium neolangeronii | 22 | 2 | 16794, 16936 | OP653765, OP653768 (act) | ||||||
| Cladosporium proteacearum | 2 | 16572 | OP653769 (act) | |||||||
| Cladosporium pseudocladosporioides | ≤4 | ≤5 | 3 | 16270, 16590, 16605, 16824, 16789 | OP653770, OP653771, OP653772, OP653774, OP653775 (act) | |||||
| Cladosporium ramotenellum | 18 | 16777 | OP653776 (act) | |||||||
| Cladosporium sp. | 3 | 16281 | OP653777 (act) | |||||||
| Cosmospora sp. | 2 | 16649, 16945 | OP675948, OP675950 (ITS) | |||||||
| Cosmospora viridescens | 2 | 16601 | OP675947 (ITS) | |||||||
| Cyphellophora reptans | ≤6 | 24 | 16963, 16941, 16943 | OP675956, OP675954, OP675955 (ITS) | ||||||
| Cyphellophora sessilis | 8 | ≤103 | 16387, 16795, 16636, 16814 | OP675957, OP675960, OP675959, OP675961 (ITS) | ||||||
| Cyphellophora sp. | 12 | 16944 | OP675962 (ITS) | |||||||
| Cystobasidium lysinophilum | 5 | 16285 | OP642011 (LSU) | |||||||
| Cystobasidium slooffiae | ≤76 | 2 | 2 | 4 | ≤32 | 16284, 16634, 16959, 16830, 16756, 16757, 16812, 16813, 16772 | OP642014, OP642013, OP642021, OP642022, OP642016, OP642017, OP642018, OP642019, OP642020 (LSU) | |||
| Debaryomyces hansenii | 4 | ≤4 | 16822, 16827, 16765 | OP675964, OP675965, OP675963 (ITS) | ||||||
| Emericellopsis sp. | 4 | 16599 | OP675966 (ITS) | |||||||
| Epicoccum sp. | 2 | 2 | 1 | 2 | 16280, 16596, 16611, 16770 | OP675968, OP675969, OP675970, OP675971 (ITS) | ||||
| Exophiala angulospora | 2 | 16799 | OP675974 (ITS) | |||||||
| Exophiala cancerae | 2 | 16609 | OP675975 (ITS) | |||||||
| Exophiala equina | 4 | 16650 | OP675976 (ITS) | |||||||
| Exophiala xenobiotica | 2 | 16595 | OP675978 (ITS) | |||||||
| Filobasidium magnum | 52 | 2 | ≤22 | 16608, 16616, 16791, 16758 | OP675979, OP675980, OP675982, OP675981 (ITS) | |||||
| Fusicolla ossicola | 1 | 16287 | OP675984 (ITS) | |||||||
| Holtermanniella takashimae | 136 | 16612 | OP642023 (LSU) | |||||||
| Hypomontagnella submonticulosa | 1 | 16269 | OP675985 (ITS) | |||||||
| Lachnum virgineum | 4 | 16957 | OP675987 (ITS) | |||||||
| Lemonniera sp. | 3 | ≤10 | 10 | 12 | 16955, 16960, 16962, 16937, 16942 | OP675996, OP675998, OP675999, OP675990, OP675992 (ITS) | ||||
| Leptobacillium chinense | ≤234 | 2 | ≤38 | 54 | 30 | ≤82 | 16571, 16582, 16577, 16589, 16597, 16606, 16613, 16615, 16780, 16785 | OP676001, OP676003, OP676002, OP676004, OP676005, OP676006, OP676007, OP676008, OP676009, OP676010 (ITS) | ||
| Meira sp. | 8 | 16633 | OP676011 (ITS) | |||||||
| Mycosarcoma maydis | 1 | 2 | 1 | 16273, 16279, 16286 | OP676012, OP676013, OP676014 (ITS) | |||||
| Naganishia cerealis | 2 | 16603 | OP676015 (ITS) | |||||||
| Nectria flavoviridis | 1 | 16289 | OP676016 (ITS) | |||||||
| Neopyrenochaeta sp. | 2 | 2 | 16302, 16640 | OP676017, OP676019 (ITS) | ||||||
| Paracremonium sp. | 2 | 16768 | OP676020 (ITS) | |||||||
| Paraphoma radicina | 2 | 16648 | OP676021 (ITS) | |||||||
| Parengyodontium torokii | 2 | 16602 | OP676023 (ITS) | |||||||
| Penicillium bialowiezense | 2 | 16965 | OP700425 (benA) | |||||||
| Penicillium brevicompactum | 96 | 16588 | OP700426 (benA) | |||||||
| Penicillium cerradense | ≤5 | 16587, 16782 | OP700429, OP700430 (benA) | |||||||
| Penicillium citrinum | 1 | 16272 | OP700431 (benA) | |||||||
| Penicillium kongii | 2 | 1 | 16591, 16810 | OP700432, OP700433 (benA) | ||||||
| Penicillium rotoruae | 8 | 16570 | OP700437 (benA) | |||||||
| Penicillium rubens | ≤4 | 16783, 16762 | OP700440, OP700439 (benA) | |||||||
| Penidiella sp. | 4 | 9 | 11 | 16796, 16797, 16642 | OP676024, OP676025, OP676026 (ITS) | |||||
| Phaeosphaeria sp. | 1 | 16290 | OP676031 (ITS) | |||||||
| Phoma herbarum | 4 | 16288 | OP676032 (ITS) | |||||||
| Porostereum spadiceum | 2 | 16631 | OP676034 (ITS) | |||||||
| Pseudopithomyces chartarum | 2 | 16592 | OP676036 (ITS) | |||||||
| Ramularia lethalis | 28 | 16961 | OP676037 (ITS) | |||||||
| Rhexocercosporidium sp. | 4 | 8 | 5 | 2 | 16821, 16823, 16826, 16829 | OP676040, OP676041, OP676042, OP676044 (ITS) | ||||
| Rhizosphaera macrospora | 1 | 16277 | OP676045 (ITS) | |||||||
| Rhodotorula sp. | 116 | 4 | 16778, 16784 | OP642024, OP642025 (LSU) | ||||||
| Sakaguchia sp. | 20 | 16788 | OP676047 (ITS) | |||||||
| Saprolegnia sp. | 3 | 16267 | OP676048 (ITS) | |||||||
| Sarocladium implicatum | 4 | 2 | 4 | 16575, 16575, 16583 | OP676049, OP676049, OP676051 (ITS) | |||||
| Sarocladium strictum | 4 | 16617 | OP676053 (ITS) | |||||||
| Sclerostagonospora cycadis | 1 | 16278 | OP676054 (ITS) | |||||||
| Scolecobasidium sp. | 6 | 6 | 4 | 16581, 16600, 16610 | OP676055, OP676056, OP676058 (ITS) | |||||
| Septofusidium berolinense | 2 | 16635 | OP676059 (ITS) | |||||||
| Sistotrema sp. | 1 | 16382 | OP676060 (ITS) | |||||||
| Stachybotrys chartarum | 1 | 16383 | OP676061 (ITS) | |||||||
| Stereum sp. | 2 | 2 | 16820, 16774 | OP676066, OP676063 (ITS) | ||||||
| Strelitziana sp. | 2 | 16956 | OP676067 (ITS) | |||||||
| Talaromyces amestolkiae | 2 | 16607 | OP700443 (benA) | |||||||
| Trametes versicolor | 2 | 2 | 16621, 16614 | OP676069, OP676070 (ITS) | ||||||
| Vishniacozyma carnescens | ≤11 | 16282, 16769 | OP642029, OP642028 (LSU) | |||||||
| Vishniacozyma heimaeyensis | 4 | 16637 | OP642030 (LSU) | |||||||
| Vishniacozyma tephrensis | 90 | 16632 | OP642031 (LSU) | |||||||
| Fungal Species According to a Single Barcode Marker | CFU/cm2 on Different Materials in Contact with Water 1 | EXF 2 No. | GenBank 3 No. | |||||
|---|---|---|---|---|---|---|---|---|
| NW | CH | FP | WS-C | WS-X | LP | |||
| Absidia glauca | X: 1 | 16263 | OP675900 (ITS) | |||||
| Acremonium sclerotigenum | R: 13 | X: 416 | 16252, 16264 | OP675904, OP675909 (ITS) | ||||
| Acremonium sp. | M: 3 | 16798 | OP675911 (ITS) | |||||
| Aspergillus creber * | R: 2 | X: 505 | 16251, 16262 | OP700414, OP700415 (benA) | ||||
| Aspergillus protuberus | M: 1 | 16259 | OP700421 (benA) | |||||
| Aspergillus puulaauensis | X: 95 | 16261 | OP700422 (benA) | |||||
| Aspergillus sp. | M: 1 | 16373 | OP700423 (benA) | |||||
| Bellamyces quercus | M: 1 | 16952 | OP675920 (ITS) | |||||
| Bisifusarium dimerum | M: 60 | 16566 | OP653779 (tef1) | |||||
| Bjerkandera adusta * | P: 1 | M: 1 | 16586, 16751 | OP675922, OP675924 (ITS) | ||||
| Cadophora malorum * | R: 1, M: 9 | M: 1 | 16256, 16301, 16378 | OP675926, OP675925, OP675930 (ITS) | ||||
| Cladosporium allicinum * | R: 4 | 16254 | OP653734 (act) | |||||
| Cladosporium anthropophilum | P: 1 | 16266 | OP653744 (act) | |||||
| Cladosporium halotolerans * | M: ≤2 | M: 1 | 16255, 16563, 16638, 16747, 16749 | OP653745, OP653747, OP653750, OP653751, OP653752 (act) | ||||
| Cladosporium neolangeronii * | M: 1 | M: 1 | 16804, 16806 | OP653766, OP653767 (act) | ||||
| Cladosporium pseudocladosporioides * | P: 1 | 16775 | OP653773 (act) | |||||
| Cladosporium westerdijkiae | R: 1 | 16250 | OP653778 (act) | |||||
| Colacogloea sp. | R: 1 | 16366 | OP642010 (LSU) | |||||
| Cyphellophora reptans * | M: 1 | 16626, 16805 | OP675951, OP675952 (ITS) | |||||
| Cyphellophora sessilis * | M: 1 | 16931 | OP675958 (ITS) | |||||
| Cystobasidium lysinophilum | P: 1 | 16584 | OP642012 (LSU) | |||||
| Cystobasidium slooffiae * | M: 1 | 16933 | OP642015 (LSU) | |||||
| Epicoccum sp. * | R: 1 | 16253 | OP675967 (ITS) | |||||
| Exobasidium warmingii | M: 4 | 16792 | OP675972 (ITS) | |||||
| Exophiala angulospora * | X: 22 | 16624 | OP675973 (ITS) | |||||
| Exophiala xenobiotica* | M: 1 | 16379 | OP675977 (ITS) | |||||
| Furcasterigmium furcatum | X: 49 | 16568 | OP675983 (ITS) | |||||
| Gliomastix murorum | C: 2 | X: 492 | 16628, 16567 | OP675903, OP675901 (ITS) | ||||
| Hypoxylon howeanum | M: 1 | 16565 | OP675986 (ITS) | |||||
| Lemonniera sp. * | M: 1 | P: 1 | 16950, 16953, 16935 | OP675993, OP675995, OP675989 (ITS) | ||||
| Neopyrenochaeta sp. * | X: 1 | 16623 | OP676018 (ITS) | |||||
| Parengyodontium sp. * | M: 5 | 16639 | OP676022 (ITS) | |||||
| Penicillium buchwaldii | M: 1 | 16258 | OP700427 (benA) | |||||
| Penicillium cerradense * | R: 5 | 16248 | OP700428 (benA) | |||||
| Penicillium pancosmium | R: 7 | 16368 | OP700434 (benA) | |||||
| Penicillium roseopurpureum | R: 32 M: 1 | 16257, 16367 | OP700436, OP700435 (benA) | |||||
| Penicillium rubens * | X: 3 | 16260 | OP700438 (benA) | |||||
| Penicillium sanguifluum | R: 7 | 16249 | OP700441 (benA) | |||||
| Peniophora quercina | M: 1, P: 1 | M: 1 | C: 4 | 16625, 16629, 16816, 16817 | OP676027, OP676028, OP676029, OP676030 (ITS) | |||
| Polyporus lepideus | P: 1 | 16954 | OP676033 (ITS) | |||||
| Porostereum spadiceum * | M: 1 | 16748 | OP676035 (ITS) | |||||
| Rhexocercosporidium sp. * | P: 1 | 16948 | OP676038 (ITS) | |||||
| Sakaguchia dacryoidea * | M: 3 | 16750 | OP676046 (ITS) | |||||
| Sarocladium kiliense | X: 7 | 16622 | OP676052 (ITS) | |||||
| Sporobolomyces ruberrimus | C: 82 | 16627 | OP642026 (LSU) | |||||
| Stereum sp. * | M: 1 | P: 1 | 16776, 16818, 16807 | OP676064, OP676065, OP676062 (ITS) | ||||
| Tapesia fusca | M: 1 | 16564 | OP676068 (ITS) | |||||
| Trametes versicolor * | M: 1 | 16808 | OP676071 (ITS) | |||||
| Vishniacozyma carnescens * | P: 1 | 16585 | OP642027 (LSU) | |||||
| Vishniacozyma victoriae | M: 1 | 16377 | OP642032 (LSU) | |||||
Disclaimer/Publisher’s Note: The statements, opinions and data contained in all publications are solely those of the individual author(s) and contributor(s) and not of MDPI and/or the editor(s). MDPI and/or the editor(s) disclaim responsibility for any injury to people or property resulting from any ideas, methods, instructions or products referred to in the content. |
© 2023 by the authors. Licensee MDPI, Basel, Switzerland. This article is an open access article distributed under the terms and conditions of the Creative Commons Attribution (CC BY) license (https://creativecommons.org/licenses/by/4.0/).
Share and Cite
Novak Babič, M.; Marolt, G.; Imperl, J.; Breskvar, M.; Džeroski, S.; Gunde-Cimerman, N. Effect of Location, Disinfection, and Building Materials on the Presence and Richness of Culturable Mycobiota through Oligotrophic Drinking Water Systems. J. Fungi 2023, 9, 1086. https://doi.org/10.3390/jof9111086
Novak Babič M, Marolt G, Imperl J, Breskvar M, Džeroski S, Gunde-Cimerman N. Effect of Location, Disinfection, and Building Materials on the Presence and Richness of Culturable Mycobiota through Oligotrophic Drinking Water Systems. Journal of Fungi. 2023; 9(11):1086. https://doi.org/10.3390/jof9111086
Chicago/Turabian StyleNovak Babič, Monika, Gregor Marolt, Jernej Imperl, Martin Breskvar, Sašo Džeroski, and Nina Gunde-Cimerman. 2023. "Effect of Location, Disinfection, and Building Materials on the Presence and Richness of Culturable Mycobiota through Oligotrophic Drinking Water Systems" Journal of Fungi 9, no. 11: 1086. https://doi.org/10.3390/jof9111086
APA StyleNovak Babič, M., Marolt, G., Imperl, J., Breskvar, M., Džeroski, S., & Gunde-Cimerman, N. (2023). Effect of Location, Disinfection, and Building Materials on the Presence and Richness of Culturable Mycobiota through Oligotrophic Drinking Water Systems. Journal of Fungi, 9(11), 1086. https://doi.org/10.3390/jof9111086

