Abstract
Rock glaciers are relatively common in Antarctic permafrost areas and could be considered postglacial cryogenic landforms. Although the extensive presence of rock glaciers, their chemical–physical and biotic composition remain scarce. Chemical–physical parameters and fungal community (by sequencing the ITS2 rDNA, Illumina MiSeq) parameters of a permafrost core were studied. The permafrost core, reaching a depth of 6.10 m, was divided into five units based on ice content. The five units (U1–U5) of the permafrost core exhibited several significant (p < 0.05) differences in terms of chemical and physical characteristics, and significant (p < 0.05) higher values of Ca, K, Li, Mg, Mn, S, and Sr were found in U5. Yeasts dominated on filamentous fungi in all the units of the permafrost core; additionally, Ascomycota was the prevalent phylum among filamentous forms, while Basidiomycota was the dominant phylum among yeasts. Surprisingly, in U5 the amplicon sequence variants (ASVs) assigned to the yeast genus Glaciozyma represented about two-thirds of the total reads. This result may be considered extremely rare in Antarctic yeast diversity, especially in permafrost habitats. Based on of the chemical–physical composition of the units, the dominance of Glaciozyma in the deepest unit was correlated with the elemental composition of the core.
1. Introduction
Antarctica includes ecosystems generally characterized by temperatures below 5° C. Low liquid water and nutrients, high UV incidence, and recurrent freezing cycles affected the diversity of psychrophilic microbial communities, which have developed a high level of adaptations to such extreme conditions [1,2,3,4]. Fungi (both in the yeast and filamentous life forms) are among the dominant decomposers degrading organic macromolecules at low (even sub-zero) temperatures, thus contributing to biogeochemical cycles in these ecosystems [5,6,7,8,9,10,11]. Therefore, understanding the environmental parameters driving fungal diversity is crucial for elucidating their ecology in Antarctic ecosystems. In recent decades, several studies on fungal diversity associated with Antarctic permafrost found the presence of a number of psychrophilic microbial taxa [12,13,14,15,16,17]. Many fungal genera (i.e., Dioszegia and Naganishia among yeasts and Cladosporium, Curvularia, Leotiomycetes, Mortierella, Penicillium, and Pseudogymnoascus among filamentous fungi) exhibited a strong prevalence, while others (i.e., Candida, Filobasidium, Glaciozyma and Pichia among yeasts and Leptosphaeria and Rhizopus among filamentous fungi) have always been observed less frequently, so these have long been considered minor taxa of little ecological significance. Among them, the yeast genus Glaciozyma has been constantly reported as one of the minor genera found within the Antarctic fungal communities [14,17,18]. Rock glaciers in Antarctic permafrost areas, such as Northern Victoria Land, are quite common and could be considered postglacial cryogenic landforms [19]. Rock glaciers are masses of coarse angular debris that display steep fronts and a system of transverse surface ridges and furrows, indicating a downward flow movement. They are widespread geomorphological features throughout the cryotic areas of both the Southern and Northern Hemispheres, including Antarctica [19] and references therein. Although the extensive presence and importance of rock glaciers, information on their chemical–physical (abiotic) and biotic composition remains scarce. Specifically, there is no information about the influence of chemical–physical drivers on fungal diversity associated with the permafrost of Antarctic rock glaciers.
With this regard, the challenges in this work were: (i) what is the structure of the fungal community of the permafrost core of Antarctic rock glaciers? (ii) What chemical–physical factors are putatively driving fungal diversity herein found, including dominant fungal taxa? (iii) Could fungal diversity (including its interaction with chemical–physical parameters) be used as proxy to postulate hypotheses about the origin of the different permafrost layers?
2. Materials and Methods
2.1. Site Description and Samples Collection
Adélie Cove is located close to the Italian Antarctic Station “Mario Zucchelli” (74°42′ S–164°60′ E) in Northern Victoria Land, Continental Antarctica (Figure 1a–c). This area is characterized by large ice-free areas where the bedrock, composed mainly of Ordovician granite, is generally covered by discontinuous and thin tills [19]. The studied permafrost core was drilled in 2003 on the rock glacier located on the southern side of Adélie Cove and stored at −20 °C until analysis. This rock glacier is tongue-shaped, 510 m long, and 280 m wide, and develops between 255 and 50 m a.s.l [19].
Figure 1.
Location map. (a) satellite photographs (courtesy Google Earth© DigitalGlobe 2016); (b) Adélie Cove South: from the sea to the upward margin, the raised beach, lower spatulate rock glacier, and the AD rock glacier can be seen; (c) map of Antarctica showing the location of the study area; (d) permafrost core stratigraphy.
The permafrost core, reaching a depth of 6.10 m, was divided into five units (U) based on ice content according to the results reported by [19] (Figure 1d). A different number of samples/units used for physical chemical and microbiological studies was used; it was proportional to the length and the content and distribution of ice along with the depth of the different units. In detail: (i) U1: from 0 to 1.6 m depth (number of samples = 6), characterized by low ice content occurring as interstitial ice; (ii) U2: from 1.6 to 2.35 m (number of samples = 5), exhibiting an ice content composition highly variable with depth and including both centimetric ice lenses and interstitial ice; (iii) U3: from 2.35 to 3.25 m (number of samples = 4); and U4: from 3.25 to 5.70 m (number of samples = 6), both characterized by a massive ice body (average ice content of approximately 85%). In U3, the ice was relatively clean with the scarce presence of appreciable sediment layers, except for a 5 cm-thick sandy layer at a depth of 2.85 m. On the other hand, in U4, a thicker sand layer was observed between 3.25 and 3.40 m, a 5 cm thick layer of debris at 4.55 m, and—below the ice—several millimetric silty–sandy layers; U5: from 5.7 to 6.10 m (number of samples = 3), characterized by the presence of both centimetric ice lenses and interstitial ice highly variable with depth.
2.2. Chemical and Physical Analyses
Permafrost cores were surface-decontaminated in the laboratory according to Rogers et al. [20] to exclude the presence of external microorganisms on the sample surfaces introduced during drilling procedures. Water content (%) was calculated using weight loss by oven-drying the samples at 105 °C until a constant weight was reached [21], and pHH2O was determined on an oven-dried fine soil sample using a 1:1 soil:water ratio [22]. Electrical conductivity (µS/cm) for each sample was measured using an electrical conductivity meter (Hanna Instruments-HI 98360) with an accuracy of ±0.5%.
Total organic Carbon (TOC, g/Kg), total organic nitrogen (TON, mg/Kg), and total organic phosphorous (TOP, mg/Kg) were determined using standard methods, as reported by Mudroch et al. [23]. After filtration, 1:10 water extracts were analyzed (Whatman 41) via inductively coupled plasma–optic emission spectroscopy (ICP-OES, Arcos Ametek Spectro, Weiterstadt, Germany) for their elemental composition.
2.3. DNA Extraction, Library Preparation, and Sequencing
After decontamination and the thawing process described by Rogers et al. [20], total DNA from samples containing more than 10% of solid fraction was extracted from 0.25 g (wet weight) of each sample using a Power Soil DNA Isolation Kit (Qiagen, Hilden, Germany). All the samples with a solid fraction of less than 10% were aseptically filtered to collect the biomass present on one sterile cellulose acetate filter (cut-off = pore size 0.2 μm Sartorius Stedim, Biotech, Gottingen, Germany), and total DNA was extracted using a Power Water DNA Isolation Kit. Two separate extractions of samples with low DNA concentration were pooled to reach the final concentration of 1 ng/μL, assessed with a QuBit 3.0 Fluorometer Assay (Life Technologies Corporation, Carlsbad, CA, USA).
Fungal internal transcribed spacer region 2 (ITS2) was amplified using IlluAdp_ITS31_NeXTf 50-CATCGATGAAGAACGCAG-30 and IlluAdp_ITS4_NeXTr50-TCCTCCGCTTATTGATATGC-30 [24]. The PCR products followed the standard protocols of the Company Biofab research s.r.l. (Rome, Italy). Index Nextera XT were added to PCR products by the company. The sequencing platform used was MiSeq Sequencing reporting as raw sequences 300 × 2 cycles Paired End sequences.
2.4. Bioinformatics and Statistical Analysis
Raw sequences were processed using the Amplicon ToolKit (AMPtk v.1.5.2) for NGS data (formally UFITS) v.1.4.1 [25]. Primers and barcodes were removed from the sequences and reads were trimmed to 250 bp. Reads shorter than 100 bp and chimera were removed by USEARCH [26]. Merged raw reads were analyzed in AMPtk using the “dada2” algorithm to generate representative amplicon sequence variants (ASVs) during the phase AMPTK clustering. The determination of ASVs was preferred to operational taxonomic units (OTUs) because this approach can provide a more precise identification of microbial communities and can provide a more detailed picture of the diversity within a given sample, consistent with current literature [27,28].
Singletons and rare taxa (<5 reads) were removed as likely false positives due to sequencing errors [29]. Taxonomic assignment was based on the results of global alignment (USEARCH/VSEARCH), UTAX, and SINTAX [26]. All sequences have been submitted to the European Nucleotide Archive (EMBL–EBI) under the accession number PRJEB46030.
Statistical analyses were performed using statistical multi-packages of R software version 4.0.3 [30]. Alpha- and beta-diversity analyses were performed on the rarefied SV table with a sampling depth of 79,504 reads. Differences in fungal alpha-diversity, including Richness and Shannon-H indexes, were tested via Kruskal–Wallis followed by a post hoc pairwise multiple comparison procedure (Wilcoxon test), using the whole dataset.
Fungal beta-diversity was calculated via Bray–Curtis distance, and differences were tested using the permutational multivariate analysis of variance (PERMANOVA) via the function “adonis” implemented in the vegan package in R, using the whole dataset. Non-metric multidimensional scaling (NMDS) was conducted, and the envfit function was used to assess the impacts of chemical–physical parameters on fungal community composition. The ordisurf function was used to plot the depth. Only the significant (p < 0.05) vectors were fitted to the NMDS ordination.
Co-occurrences among chemical–physical parameters and fungal genera (with a relative abundance > 2%) were calculated based on Pearson correlation coefficient and visualized by using Cytoscape [31]. Only significant correlations reporting a p-value < 0.05 were considered. The nodes in the reconstructed network represent the chemical–physical parameters and the fungal genera, whereas the green edges correspond to a positive and significant correlation between nodes; red edges correspond to a negative and significant correlation between nodes. The online tool (www.interactivenn.net) was used to sketch the Venn diagram [32].
3. Results
3.1. Chemical and Physical Analysis
The five units (U1–U5) of the permafrost core exhibited several significant (p < 0.05) differences in terms of chemical and physical parameters (Supplementary Table S1). The highest (p < 0.05) value of TOC was found in U1. On the contrary, the higher (p < 0.05) values of TON were found in U1 and U2 in comparison with U4 and U5 (Supplementary Table S1). Overall, the water content (Wt) varied (p < 0.05) along the whole depth of the core, from the lowest value observed in U1 to the highest found in U3 and U4. Likewise, electrical conductivity (EC) significantly (p < 0.05) differed among the five units, with a general trend of increasing with depth. On the other hand, pH showed the most alkaline (p < 0.05) value in U1 (Supplementary Table S1).
Considering the elemental composition, significant (p < 0.05) higher values of Fe and Ti were found in U1, while significant (p < 0.05) higher values of Ca, K, Li, Mg, Mn, S, and Sr were found in U5. Other elements (Cl, Mo, Na and P) exhibited a more fluctuating trend with depth (Table 1).
Table 1.
Estimation of fungal beta-diversity by multivariate Permutation test for adonis (n. permutation 999) under reduced model of the different permafrost units (U).
3.2. Taxonomic Structure of Fungal Communities in Permafrost Core
After bioinformatic analyses, a total of 2,897,213 fungal reads, grouped into 2783 ASVs, were found. A high percentage of unclassified reads was found. In detail from phylum level to genera level the average percentage of unclassified reads was 0.5% (phylum level, range 0.1–1.6%), 1.4% (class level, range 0.3–5.5%), 1.6% (order level, range 0.3–6%), 8.2% (family level, range 3.8–12.3%), and 11.7% (genera level, range 4–21.2%) (Figure 2 and Supplementary Figures S1–S3).
Figure 2.
Fungal diversity (considering filamentous fungi, yeasts, and unclassified taxa) found in the five units of the permafrost core of Adelie Cove rock glacier (U1, U2, U3, U4, and U5). Relative abundance of ASVs distribution at phylum level (a); relative abundance of ASVs distribution at genus level (b).
The fungal community was examined by dividing ASVs into yeasts and filamentous fungal taxa. Overall, yeasts dominated on filamentous fungi: the ASVs assigned to yeast life forms reported abundances from 84.4 to 97.4% of the total, while ASVs assigned to filamentous life forms accounted for percentages ranging from 2.3 to 13.9% (Figure 3a). Ascomycota was the prevalent phylum among filamentous forms (Figure 3b), while Basidiomycota was the dominant phylum among yeast forms in all units (U1–U5) of the permafrost core (Figure 3c).
Figure 3.
Fungal diversity differently found in the five units of the permafrost core of Adelie Cove rock glacier (U1, U2, U3, U4, and U5). (a) Relative abundance of ASVs assigned to yeasts and filamentous fungi and their distribution among these two life forms; (b) relative abundance of ASVs assigned only to filamentous fungi phyla; and (c) relative abundance of ASVs assigned only to yeast phyla.
Considering the whole fungal community (yeasts + filamentous fungi), ASVs assigned to Ascomycota (abundance from 16.4 to 46.7%) and Basidiomycota (abundance from 52.9 to 83.5%) represented almost all of the diversity observed, with the sole exception of ASVs assigned to Chytridiomycota, which accounted for 6% of total in U2 (Figure 2a). At the genus level, a clear dichotomic trend was found along the core depth, with the deepest layer (U5) greatly differing from those above (U1–U4). Debaryomyces, Leucosporidium and Sporobolomyces were the most abundant genera in U1, U2, U3, and U4. In particular, Sporobolomyces and Leucosporidium dominated in both U1 and U2 (Sporobolomyces 15.9 and 12.1%, Leucosporidium 9.6 and 9.3%, respectively), Debaryomyces (16.3%) and Sporobolomyces (12.1%) in U3, while Leucosporidium (11.3%) and Debaryomyces (9.5%) were the most abundant genera in U4. Surprisingly, in U5, the ASVs assigned to the genus Glaciozyma represented about two thirds of the total reads, while in U1–U4 the ASVs assigned to the same genus always accounted to value below 5% (Figure 2b). The Venn diagram indicates that 21.8% of ASVs found are common to the five units (U1–U5) of the permafrost core, whereas 8% of ASVs were found exclusively in U1, 9.2% in U2, 3.8% in U3, 7.7% in U4, and only 2.9% in U5 (Supplementary Figure S4).
Richness and Shannon-H indexes revealed that U5 exhibited the lowest diversity (p < 0.05) (Figure 4).
Figure 4.
Alpha-diversity indices (Shannon-H left panel, richness right panel) of the five units of the permafrost core of Adélie Cove rock glacier (considering filamentous fungi, yeasts, and unclassified taxa). Significant (p < 0.05) differences are highlighted by connectors.
The beta-diversity analysis visualized via NMDS and tested via Permanova reported a trend where significant (p < 0.01) differences were found among U1–U5 core layers (Table 1). The parameters influencing the fungal beta-diversity on NMDS1 were S, Ca, Sr, and Mg. On the other hand, Cl, Na, and TON resulted in driving the distribution of the samples on NMDS2 (Figure 5 and Table 2).
Figure 5.
Non-metric multidimensional scaling (NMDS) plot based on Bray-Curtis distance of fungal communities found in the five permafrost units (U1, U2, U3, U4, and U5) (considering filamentous fungi, yeasts, and unclassified taxa). Dashed lines represent the gradient of depth. The envfit function was used to show the chemical and physical parameters affecting fungal communities. Only the significant (p < 0.05) vectors were fitted to the NMDS ordination.
Table 2.
Results of envfit function showing the relationship of chemical/physical parameters with Non-metric multidimensional scaling (NMDS) ordination of the permafrost-associated fungal communities. TOC, total organic carbon; TON, total organic nitrogen; EC, electrical conductivity. Significant (p < 0.05) p values are shown in bold.
3.3. Pearson Correlation and Influence of Chemical–Physical Parameters
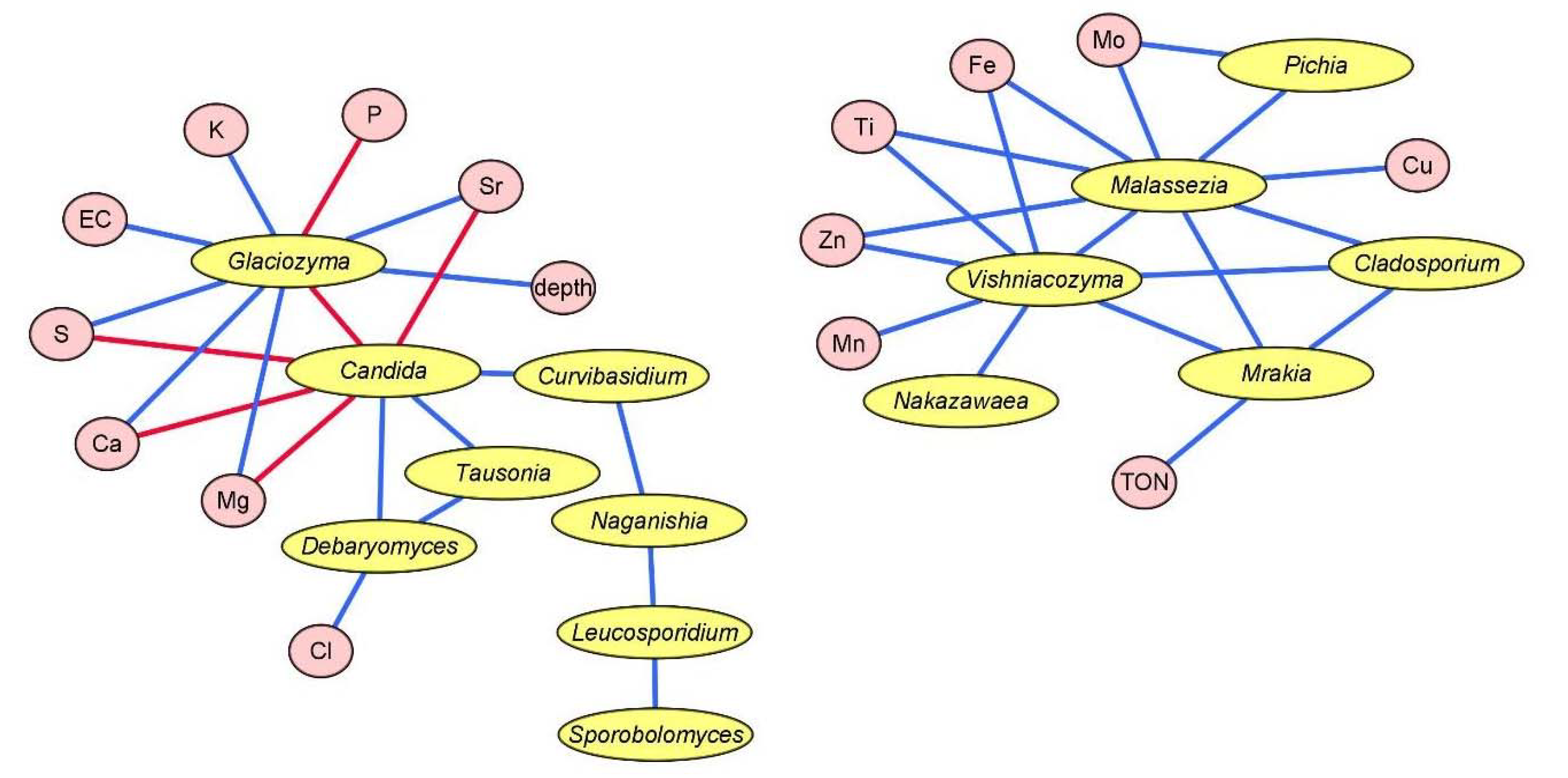
The Pearson correlation coefficient was calculated to establish the putative interactions between fungal ASVs (assigned at the genus level, abundance > 2%) and chemical-physical parameters. Considering the Pearson correlation coefficient among fungal genera, a high number of significant (p < 0.05) positive correlations was found. Overall, correlations involved only yeasts vs. yeasts and yeasts vs. chemical–physical parameter interactions (Figure 6 and Supplementary Table S2). In particular, the yeast genera reporting the highest number of positive correlations were (i) Candida vs. Debaryomyces, Tausonia, and Curvibasidium; (ii) Malassezia vs. Cladosporium and Pichia; (iii) Mrakia vs. Malassezia, Cladosporium, and Vishniacozyma; and (iv) Vishniacozyma vs. Cladosporium, Malassezia, and Nakazawaea. Interestingly, Glaciozyma vs. Candida was the unique significant (p < 0.05) negative correlation between fungi found at the genus level (Figure 6 and Supplementary Table S2).
Figure 6.
Pearson correlations between chemical and physical parameters (pink circles) and fungal taxa (abundance > 2%) (yellow circles) found in the five units of permafrost core of Adélie Cove rock glacier. Blue lines show positive significant (p < 0.05) correlations. Red lines show negative significant (p < 0.05) correlations. EC, electrical conductivity; TOC, total organic carbon; TON, total organic nitrogen.
Considering the correlations between chemical–physical parameters and fungal ASVs, a number of significant (p < 0.05) positive correlations were found: (i) Glaciozyma vs. depth, EC, Ca, K, Mg, S, and Sr; (ii) Malassezia vs. Fe, Mo, Ti, and Zn; (iii) Vishniacozyma vs. Fe, Mn, Ti, and Zn; (iv) Mrakia vs. TON; (v) Pichia vs. Mo; and (vi) Debaryomyces vs. Cl (Figure 6 and Supplementary Table S2). On the contrary, only a few significant (p < 0.05) negative correlations were found: (i) Glaciozyma vs. P and (ii) Candida vs. Ca, Mg, S, and Sr (Figure 6 and Supplementary Table S2).
4. Discussion
Cryogenic environments of Earth, including Antarctica, harbor a wide diversity of psychrophilic and psychrotolerant microorganisms [33,34] and reference therein. Despite the number of studies on microbial communities sharing Antarctic habitats [17,35,36,37,38], only a few mycological studies which have taken selected habitats into consideration have been performed to date. Among them, Antarctic permafrost may still be considered partially unexplored from a mycological point of view [18].
A succession of heterogeneous habitats was found along the depth in the studied permafrost core; this heterogeneity significantly affected the structure of fungal communities, in agreement with previous research reporting that depth-related variations of microbial diversity in both cold soils and permafrost cores [39,40,41].
The general dominance of yeast on filamentous life forms is consistent with previous studies carried out in cold environments worldwide, including Antarctica, suggesting that the unicellular lifestyle could be better adapted to cold than hyphal one [10,17,34,35,42,43]. All genera found as dominant in the present study (i.e., Debaryomyces, Glaciozyma, Leucosporidium, and Sporobolomyces) exhibit a psychrophilic or psychrotolerant habit [34,35,43]. The high abundance of yeasts belonging to Basidiomycota may be attributed to their apparent higher ability to express some adaptive physiological modifications, namely the production of polysaccharide capsules, the preservation of cell fluidity at sub-zero temperatures (by increasing the proportion of unsaturated fatty acids in cell membranes), and the ability to release cold-active enzymes [8,34,44,45,46,47,48].
The permafrost core was preliminarily divided into five units (U1–U5) according to the typology and the amount of ice, as reported by Guglielmin et al. [19]. It is remarkable as the fungal diversity confirms the geological interpretation of the geophysical results of Guglielmin et al. [19]; indeed, U1 and U2 were suggested as interpretable as permafrost with an active layer of 0.65 m, and U3 and U4 were separated from the upper ones by a reflector composed of relict glacier ice; U5 was not clearly detected by the GPR, and the borehole was too thin to determine if it could be a part of an older sequence of sediments developed in cryotic ice-free areas or if it could be the frozen till of an older relict glacier.
The fungal diversity found in U5 is to be considered definitely uncommon due to the substantial prevalence of ASVs ascribed to the genus Glaciozyma, representing about two thirds of the total reads. This result may be considered extremely rare in Antarctic yeast diversity, especially in permafrost habitats. With the sole exception of a study carried out on soils of the McMurdo Dry Valleys, where ASVs belonging to this genus dominated the fungal diversity of Hjorth Hill (HH) site [49], no references so far reported the prevalence of Glaciozyma in cold ecosystems worldwide. Interestingly, while in the study of Thompson et al. [49] the same genus was found close to the upper part of the soil in a site rich in organic mat (mosses), so under conditions truly unrelated to glacial ice, in the present study, Glaciozyma was particularly abundant in completely different environmental conditions. Therefore, U5 could be considered a hotspot for this yeast genus.
The yeast genus Glaciozyma was proposed for the first time by Turchetti et al. [50], who described two new species (i.e., G. martinii and G. watsonii) and reclassified Leucosporidium antarcticum as G. antarctica. Due to its psychrophilic habit, Glaciozyma was found, but as minor fungal taxon, in both Arctic [51,52,53,54,55] and Antarctic sites [49,54,56,57]. The genome of G. antarctica has been recently sequenced and studied [46], reporting systems of psychrophilic responses apparently allowing yeast growth at very low (or even sub-zero) temperatures. For instance, a significant induction of antifreeze proteins (AFPs) and fatty acid desaturases (FADs) was observed after exposure of G. antarctica to growth temperature ranging from 0 to 5 °C; a combined effect of upregulation of FAD gene and an over-regulation of AFP has been observed at 0 °C. This combined effect is realized to increase cell membrane fluidity and avoid ice crystallization inside the cells under cold conditions [58]. A more recent study reported that G. antarctica cells exposed to −12 °C could up-regulate the gene coding for trehalose 6-phosphate phosphatase, highlighting the importance of trehalose accumulation to prevent ice formation inside the cell [59].
Only some speculation can be made about the origin of the accumulation of Glaciozyma in U5, which can be considered uncommon in this environment. A possible hypothesis could be the presence of such older layer U5 with a well-established biological diversity (where Glaciozyma was the dominant taxon) and the subsequent burial of this layer by the glacier (U3 and U4) and its morainic coverage (U1 and U2) in which a different fungal microbiota may have developed. It is also possible to speculate that this relict glacier could be a possible remnant of the Ross Sea Ice Shelf that until almost 11,000 years ago covered this sector of Northern Victoria Land [60,61].
The role of chemical–physical parameters could be considered crucial for finding the rationale justifying the accumulation of Glaciozyma in the deeper layer, U5. In particular some essential elements involved in yeast cell physiology [62,63], and biochemical processes as enzymatic cofactors [64] could be relevant. Indeed, the abundance of Glaciozyma resulted positively (p < 0.05) correlated with depth, EC, Ca, K, Mg, S, and Sr. Previous studies suggested that some organisms correlate with the element content associated with a given habitat in dependence on their bioavailability [65,66]. Bioinformatic approaches investigated the presence of putative metal-binding proteins (containing specific metal-binding active sites) produced by some cold-adapted fungi [67,68]. Metal-binding proteins and metal-binding domains were studied in Glaciozyma spp. to depict its mechanism of metal acquisition to survive under freezing temperatures. Foong et al. [69] found that a quarter of G. antarctica proteome is metal-enriched, with a prevalence of Zn. Interestingly, the same study hypothesized that G. antarctica exhibited a non-specific trend of metal usage resembling that found in some non-psychrophilic yeasts, including the enrichment of proteome with some essential nutrients, such as Ca and Mg, which was found in this study positively correlated with the abundance of Glaciozyma [69]. Li et al. [70] reported the importance of Ca in the composition of antifreeze proteins produced by Atlantic herring fish (Clupea harengus), which play a fundamental role in preventing the formation of ice crystals. Moreover, a study on a 3D model of a cold-active α-amylase (AmyPI12) produced by G. antarctica revealed the presence of binding sites for Ca and Na [71]. The effects of various elements on the activity of some cold-active hydrolases released by G. antarctica PI12, i.e., an esterase-like protein (GaDlh) and a hormone-sensitive lipase (HSL)-like esterase (GlaEst12) were recently tested [72,73]. The activity of GaDlh was inhibited in the presence of Zn and Cu2, while the presence of Mg and Ca determined only partial inhibition, respectively [72]. On the other hand, Na, K, Ca, and Mn enhanced the esterase activity of GlaEst12, while Mg, Ni, and Cu acted in a reverse manner by inhibiting the GlaEst12 activity [73].
Supplementary Materials
The following supporting information can be downloaded at: https://www.mdpi.com/article/10.3390/jof9040435/s1, Supplementary Figure S1. Fungal diversity (considering both filamentous fungi and yeasts) found in the permafrost core of Adelie Cove rock glacier. Relative abundance of ASVs distribution at class level. Supplementary Figure S2. Fungal diversity (considering both filamentous fungi and yeasts) found in the permafrost core of Adelie Cove rock glacier. Relative abundance of ASVs distribution at Order level. Supplementary Figure S3. Fungal diversity (considering both filamentous fungi and yeasts) found in the permafrost core of Adelie Cove rock glacier. Relative abundance of ASVs distribution at Family level. Supplementary Figure S4: Venn diagram showing the number of fungal amplicon sequence variants (ASVs) in permafrost core (units U1–U5) of Adélie Cove rock glacier. Description of U1–U5 is reported in the text; Table S1: Chemical and physical parameters of permafrost core (units U1–U5) of Adélie Cove rock glacier. Description of U1–U5 is reported in the text; Table S2: Significant (p < 0.05) correlations between chemical-physical parameters and fungal ASVs calculated by Pearson coefficient among fungal ASVs at genus level (abundance > 2%) and chemical and physical parameters and highlighted in the Pearson correlations analysis.
Author Contributions
Conceptualization, B.T., P.B. and M.G.; methodology, C.S. and L.B.; validation, B.T., P.B. and M.G.; formal analysis, C.S., L.B., A.M. and S.P.; data curation, C.S. and L.B.; writing—original draft preparation, C.S. and L.B.; writing—review and editing, T.M., B.T., P.B. and M.G.; supervision, B.T., P.B. and M.G. All authors have read and agreed to the published version of the manuscript.
Funding
This research was funded by Italian National Program for Antarctic Research (PNRA), grant numbers PNRA 14_00132, PNRA 18_00015, and PNRA18_00186.
Institutional Review Board Statement
Not applicable.
Informed Consent Statement
Not applicable.
Data Availability Statement
The data presented in this study are openly available in the European Nucleotide Archive (EMBL–EBI) under the accession number PRJEB46030.
Conflicts of Interest
The authors declare no conflict of interest. The funders had no role in the design of the study; in the collection, analyses, or interpretation of data; in the writing of the manuscript; or in the decision to publish the results.
References
- Godinho, V.M.; Furbino, L.E.; Santiago, I.F.; Pellizzari, F.M.; Yokoya, N.S.; Pupo, D.; Alves, T.M.; Junior, P.A.; Romanha, A.J.; Zani, C.L.; et al. Diversity and bioprospecting of fungal communities associated with endemic and cold-adapted macroalgae in Antarctica. ISME J. 2013, 7, 1434–1451. [Google Scholar] [CrossRef]
- Casillo, A.; Parrilli, E.; Sannino, F.; Mitchell, D.E.; Gibson, M.I.; Marino, G.; Lanzetta, R.; Parrilli, M.; Cosconati, S.; Novellino, E.; et al. Structure-activity relationship of the exopolysaccharide from a psychrophilic bacterium: A strategy for cryoprotection. Carbohydr. Polym. 2017, 156, 364–371. [Google Scholar] [CrossRef]
- Rosa, L.H.; Zani, C.L.; Cantrell, C.L.; Duke, S.O.; Dijck, P.V.; Desideri, A.; Rosa, C.A. Fungi in Antarctica: Diversity, ecology, effects of climate change, and bioprospection for bioactive compounds. In Fungi of Antarctica, 1st ed.; Rosa, L.H., Ed.; Springer: Cham, Switzerland, 2019; pp. 1–17. [Google Scholar]
- Bhatia, R.K.; Ullah, S.; Hoque, M.Z.; Ahmad, I.; Yang, Y.H.; Bhatt, A.K.; Bhatia, S.K. Psychrophiles: A source of cold-adapted enzymes for energy efficient biotechnological industrial processes. J. Environ. Chem. Eng. 2021, 9, 104607. [Google Scholar] [CrossRef]
- Margesin, R.; Gander, S.; Zacke, G.; Gounot, A.M.; Schinner, F. Hydrocarbon degradation and enzyme activities of cold-adapted bacteria and yeasts. Extremophiles 2003, 7, 451–458. [Google Scholar] [CrossRef]
- Welander, U. Microbial degradation of organic pollutants in soil in a cold climate. Soil Sediment Contam. 2005, 14, 281–291. [Google Scholar] [CrossRef]
- Yergeau, E.; Kang, S.; He, Z.; Zhou, J.; Kowalchuk, G.A. Functional microarray analysis of nitrogen and carbon cycling genes across an Antarctic latitudinal transect. ISME J. 2007, 1, 163–179. [Google Scholar] [CrossRef]
- Connell, L.; Redman, R.; Craig, S.; Scorzetti, G.; Iszard, M.; Rodriguez, R. Diversity of soil yeasts isolated from South Victoria Land, Antarctica. Microb. Ecol. 2008, 56, 448–459. [Google Scholar]
- Thomas-Hall, S.R.; Turchetti, B.; Buzzini, P.; Branda, E.; Boekhout, T.; Theelen, B.; Watson, K. Cold-adapted yeasts from Antarctica and the Italian Alps-description of three novel species: Mrakia robertii sp. nov., Mrakia blollopis sp. nov. and Mrakiella niccombsii sp. nov. Extremophiles 2009, 14, 47–59. [Google Scholar] [CrossRef]
- Zalar, P.; Gunde-Cimerman, N. Cold-Adapted Yeasts in Arctic Habitats. In Cold-Adapted Yeasts; Buzzini, P., Margesin, R., Eds.; Springer: Berlin/Heidelberg, Germany, 2014; pp. 49–74. [Google Scholar]
- Vero, S.; Garmendia, G.; Martínez-Silveira, A.; Cavello, I.; Wisniewski, M. Yeast Activities Involved in Carbon and Nitrogen Cycles in Antarctica. In The Ecological Role of Micro-Organisms in the Antarctic Environment; Castro-Sowinski, S., Ed.; Springer Polar Sciences; Springer: Cham, Switzerland, 2019; pp. 45–64. [Google Scholar]
- Gilichinsky, D.A.; Wilson, G.S.; Friedmann, E.I.; McKay, C.P.; Sletten, R.S.; Rivkina, E.M.; Vishnivetskaya, T.A.; Erokhina, L.G.; Ivanushkina, N.E.; Kochkina, G.A.; et al. Microbial populations in Antarctic permafrost: Biodiversity, state, age, and implication for astrobiology. Astrobiology 2007, 7, 275–311. [Google Scholar] [CrossRef]
- Zucconi, L.; Selbmann, L.; Buzzini, P.; Turchetti, B.; Guglielmin, M.; Frisvad, J.C.; Onofri, S. Searching for eukaryotic life preserved in Antarctic permafrost. Polar Biol. 2012, 35, 749–757. [Google Scholar] [CrossRef]
- Kochkina, G.; Ivanushkina, N.; Ozerskaya, S.; Chigineva, N.; Vasilenko, O.; Firsov, S.; Spirina, E.; Gilichinsky, D. Ancient fungi in Antarctic permafrost environments. FEMS Microbiol. Ecol. 2012, 82, 501–509. [Google Scholar] [CrossRef]
- Goordial, J.; Davila, A.; Lacelle, D.; Pollard, W.; Marinova, M.M.; Greer, C.W.; Di Ruggiero, J.; McKay, C.P.; Whyte, L.G. Nearing the cold-arid limits of microbial life in permafrost of an upper Dry Valley, Antarctica. ISME J. 2016, 10, 1613–1624. [Google Scholar] [CrossRef]
- Goordial, J.; Davila, A.; Greer, C.W.; Cannam, R.; Di Ruggiero, J.; McKay, C.P.; Whyte, L.G. Comparative activity and functional ecology of permafrost soils and lithic niches in a hyper-arid polar desert. Environ. Microbiol. 2017, 19, 443–458. [Google Scholar] [CrossRef]
- Sannino, C.; Borruso, L.; Mezzasoma, A.; Battistel, D.; Zucconi, L.; Selbmann, L.; Azzaro, M.; Onofri, S.; Turchetti, B.; Buzzini, P.; et al. Intra- and inter-cores fungal diversity suggests interconnection of different habitats in an Antarctic frozen lake (Boulder Clay, Northern Victoria Land). Environ. Microbiol. 2020, 22, 3463–3477. [Google Scholar] [CrossRef]
- da Silva, T.H.; Silva, D.A.S.; Thomazini, A.; Schaefer, C.E.G.R.; Rosa, L.H. Antarctic permafrost: An unexplored fungal microhabitat at the edge of life. In Fungi of Antarctica; Rosa, L., Ed.; Springer: Cham, Switzerland, 2019; pp. 147–164. [Google Scholar]
- Guglielmin, M.; Ponti, S.; Forte, E. The origins of Antarctic rock glaciers: Periglacial or glacial features? Earth Surf. Process. Landf. 2018, 43, 1390–1402. [Google Scholar] [CrossRef]
- Rogers, S.O.; Theraisnathan, V.; Ma, L.J.; Zhao, Y.; Zhang, G.; Shin, S.G.; Castello, J.D.; Starmer, W.T. Comparison of protocols for decontamination of environmental ice samples for biological and molecular examination. Appl. Environ. Microbiol. 2004, 70, 2540–2544. [Google Scholar] [CrossRef]
- Gardner, W.H. Water content. In Methods of Soil Analysis, Part 1: Physical and Mineralogical Methods, 2nd ed.; Klute, A., Ed.; America Society of Agronomy, Inc.: Madison, WI, USA, 1986; pp. 493–544. [Google Scholar]
- Kalra, Y.P. Determination of pH of soils by different methods. J. AOAC Int. 1995, 78, 310–324. [Google Scholar] [CrossRef]
- Mudroch, A.; Azcue, J.M.; Mudroch, P. Manual of Physico-Chemical Analysis of Aquatic Sediments; CRC Press: Boca Raton, FL, USA, 1996; ISBN 1566701554. [Google Scholar]
- Tedersoo, L.; Anslan, S.; Bahram, M.; Polme, S.; Riit, T.; Liiv, I.; Koljalg, U.; Kisand, V.; Nilsson, R.H.; Hildebrand, F.; et al. Shotgun metagenomes and multiple primer pair-barcode combinations of amplicons reveal biases in metabarcoding analyses of fungi. MycoKeys 2015, 10, 1–43. [Google Scholar] [CrossRef]
- Palmer, J.M.; Jusino, M.A.; Banik, M.T.; Lindner, D.L. Nonbiological synthetic spike-in controls and the AMPtk software pipeline improve mycobiome data. Peer J. 2018, 6, e4925. [Google Scholar] [CrossRef]
- Edgar, R.C. Search and clustering orders of magnitude faster than BLAST. Bioinformatics 2010, 26, 2460–2461. [Google Scholar] [CrossRef]
- Callahan, B.J.; McMurdie, P.J.; Holmes, S.P. Exact sequence variants should replace operational taxonomic units in marker-gene data analysis. ISME J. 2017, 11, 2639–2643. [Google Scholar] [CrossRef]
- Tawidian, P.; Jumpponen, A.; Michel, K. Patterns of fungal community assembly across two Culex mosquito species. Front. Ecol. Evol. 2022, 10, 911085. [Google Scholar] [CrossRef]
- Lindahl, B.D.; Nilsson, R.H.; Tedersoo, L.; Abarenkov, K.; Carlsen, T.; Kjøller, R.I.; Kõljalg, U.; Pennanen, T.; Rosendahl, S.; Stenlid, J.; et al. Fungal community analysis by high-throughput sequencing of amplified markers—A user’s guide. New Phytol. 2013, 199, 288–299. [Google Scholar] [CrossRef]
- R Core Team. R: A Language and Environment for Statistical Computing; R Foundation for Statistical Computing: Vienna, Austria, 2021; Available online: https://www.R-project.org/ (accessed on 10 November 2020).
- Shannon, P.; Markiel, A.; Ozier, O.; Baliga, N.S.; Wang, J.T.; Ramage, D.; Amin, N.; Schwikowski, B.; Ideker, T. Cytoscape: A software environment for integrated models of biomolecular interaction networks. Genome Res. 2003, 13, 2498–2504. [Google Scholar] [CrossRef]
- Heberle, H.; Meirelles, G.V.; da Silva, F.R.; Telles, G.P.; Minghim, R. InteractiVenn: A web-based tool for the analysis of sets through Venn diagrams. BMC Bioinform. 2015, 16, 169. [Google Scholar] [CrossRef]
- Margesin, R.; Neuner, G.; Storey, K.B. Cold-loving microbes, plants, and animals—Fundamental and applied aspects. Naturwissenschaften 2007, 94, 77–99. [Google Scholar] [CrossRef]
- Buzzini, P.; Turk, M.; Perini, L.; Turchetti, B.; Gunde-Cimerman, N. Yeasts in polar and sub-polar habitats. In Yeasts in Natural Ecosystems: Diversity; Buzzini, P., Lachance, M.A., Yurkov, A.M., Eds.; Springer International Publishing: Cham, Switzerland, 2017; pp. 331–365. [Google Scholar]
- Borruso, L.; Sannino, C.; Selbmann, L.; Battistel, D.; Zucconi, L.; Azzaro, M.; Turchetti, B.; Buzzini, P.; Guglielmin, M. A thin ice layer segregates two distinct fungal communities in Antarctic brines from Tarn Flat (Northern Victoria Land). Sci. Rep. 2018, 8, 6582. [Google Scholar] [CrossRef]
- Canini, F.; Geml, J.; D’Acqui, L.P.; Buzzini, P.; Turchetti, B.; Onofri, S.; Ventura, S.; Zucconi, L. Fungal diversity and functionality are driven by soil texture in Taylor Valley, Antarctica. Fungal Ecol. 2021, 50, 101041. [Google Scholar] [CrossRef]
- Centurion, V.; Lacerda-Júnior, G.; Duarte, A.; Silva, T.; Silva, L.; Rosa, L.; Oliveira, V. Dynamics of microbial stress responses driven by abiotic changes along a temporal gradient in Deception Island, Maritime Antarctica. Sci. Total Environ. 2021, 758, 143671. [Google Scholar] [CrossRef]
- Mezzasoma, A.; Coleine, C.; Sannino, C.; Selbmann, L. Endolithic bacterial diversity in lichen-dominated communities is shaped by sun exposure in McMurdo Dry Valleys, Antarctica. Microb. Ecol. 2022, 83, 328–339. [Google Scholar] [CrossRef]
- Kim, H.M.; Lee, M.J.; Jung, J.Y.; Hwang, C.Y.; Kim, M.; Ro, H.-M.; Chun, J.; Lee, Y.K. Vertical distribution of bacterial community is associated with the degree of soil organic matter decomposition in the active layer of moist acidic tundra. J. Microbiol. 2016, 54, 713–723. [Google Scholar] [CrossRef]
- Tripathi, B.M.; Kim, M.; Kim, Y.; Byun, E.; Yang, J.-W.; Ahn, J.; Lee, Y.K. Variations in bacterial and archaeal communities along depth profiles of Alaskan soil cores. Sci. Rep. 2018, 8, 504. [Google Scholar] [CrossRef]
- Sannino, C.; Borruso, L.; Mezzasoma, A.; Battistel, D.; Ponti, S.; Turchetti, B.; Buzzini, P.; Guglielmin, M. Abiotic factors affecting the bacterial and fungal diversity of permafrost in a rock glacier in the Stelvio Pass (Italian Central Alps). Appl. Soil Ecol. 2021, 166, 104079. [Google Scholar] [CrossRef]
- Wang, M.; Tian, J.; Xiang, M.; Liu, X. Living strategy of cold-adapted fungi with the reference to several representative species. Mycology 2017, 8, 178–188. [Google Scholar] [CrossRef]
- Sannino, C.; Tasselli, G.; Filippucci, S.; Turchetti, B.; Buzzini, P. Yeast in non-polar cold habitats. In Yeasts in Natural Ecosystems: Diversity; Buzzini, P., Lachance, M.A., Yurkov, A.M., Eds.; Springer International Publishing: Cham, Switzerland, 2017; pp. 367–396. [Google Scholar]
- Margesin, R.; Miteva, V. Diversity and ecology of psychrophilic microorganisms. Res. Microbiol. 2011, 162, 346–361. [Google Scholar] [CrossRef]
- Buzzini, P.; Branda, E.; Goretti, M.; Turchetti, B. Psychrophilic yeasts from worldwide glacial habitats: Diversity, adaptation strategies and biotechnological potential. FEMS Microbiol. Ecol. 2012, 82, 217–241. [Google Scholar] [CrossRef]
- Firdaus-Raih, M.; Hashim, N.H.F.; Bharudin, I.; Abu Bakar, M.F.; Huang, K.K.; Alias, H.; Lee, B.K.; Mat Isa, M.N.; Mat-Sharani, S.; Sulaiman, S.; et al. The Glaciozyma antarctica genome reveals an array of systems that provide sustained responses towards temperature variations in a persistently cold habitat. PLoS ONE 2018, 13, e0189947. [Google Scholar] [CrossRef]
- Yusof, N.A.; Hashim, N.H.F.; Bharudin, I. Cold Adaptation Strategies and the Potential of Psychrophilic Enzymes from the Antarctic Yeast, Glaciozyma antarctica PI12. J. Fungi 2021, 7, 528. [Google Scholar] [CrossRef]
- Bharudin, I.; Abu Bakar, M.F.; Hashim, N.H.F.; Mat Isa, M.N.; Alias, H.; Firdaus-Raih, M.; Illias, R.M.; Najimudin, N.; Mahadi, N.M.; Bakar, F.D.A.; et al. Unravelling the adaptation strategies employed by Glaciozyma antarctica PI12 on Antarctic sea ice. Mar. Environ. Res. 2018, 137, 169–176. [Google Scholar] [CrossRef]
- Thompson, A.R.; Geisen, S.; Adams, B.J. Shotgun metagenomics reveal a diverse assemblage of protists in a model Antarctic soil ecosystem. Environ. Microbiol. 2020, 22, 4620–4632. [Google Scholar] [CrossRef]
- Turchetti, B.; Thomas-Hall, S.R.; Connell, L.B.; Branda, E.; Buzzini, P.; Theelen, B.; Müller, W.H.; Boekhout, T. Psychrophilic yeasts from Antarctica and European glaciers: Description of Glaciozyma gen. nov., Glaciozyma martinii sp. nov. and Glaciozyma watsonii sp. nov. Extremophiles 2011, 15, 573–586. [Google Scholar] [CrossRef]
- Kachalkin, A.V. Yeasts of the White Sea intertidal zone and description of Glaciozyma litorale sp. nov. Antonie Leeuwenhoek 2014, 105, 1073–1083. [Google Scholar] [CrossRef]
- Zhang, T.; Wang, N.F.; Zhang, Y.Q.; Liu, H.Y.; Yu, L.Y. Diversity and distribution of aquatic fungal communities in the Ny-Ålesund Region, Svalbard (High Arctic). Microb. Ecol. 2016, 71, 543–554. [Google Scholar] [CrossRef]
- Bomberg, M.; Claesson Liljedahl, L.; Lamminmäki, T.; Kontula, A. Highly diverse aquatic microbial communities separated by permafrost in Greenland show distinct features according to environmental niches. Front. Microbiol. 2019, 10, 1583. [Google Scholar] [CrossRef]
- Perini, L.; Gostincar, C.; Anesio, A.M.; Williamson, C.; Tranter, M.; Gunde-Cimerman, N. Darkening of the Greenland Ice Sheet: Fungal abundance and diversity are associated with algal bloom. Front. Microbiol. 2019, 10, 557. [Google Scholar] [CrossRef]
- Hagestad, O.C.; Andersen, J.H.; Altemark, B.; Hansen, E.; Rämä, T. Cultivable marine fungi from the Arctic Archipelago of Svalbard and their antibacterial activity. Mycologia 2020, 11, 230–242. [Google Scholar] [CrossRef]
- Rojas-Jimenez, K.; Wurzbacher, C.; Bourne, E.C.; Chiuchiolo, A.; Priscu, J.C.; Grossart, H.P. Early diverging lineages within Cryptomycota and Chytridiomycota dominate the fungal communities in ice-covered lakes of the McMurdo Dry Valleys, Antarctica. Sci. Rep. 2017, 7, 15348. [Google Scholar] [CrossRef]
- Ogaki, M.B.; Teixeira, D.R.; Vieira, R.; Lírio, J.M.; Felizardo, J.P.S.; Abuchacra, R.C.; Cardoso, R.P.; Zani, C.L.; Alves, T.M.A.; Junior, P.A.S.; et al. Diversity and bioprospecting of cultivable fungal assemblages in sediments of lakes in the Antarctic Peninsula. Fungal Biol. 2020, 124, 601–611. [Google Scholar] [CrossRef]
- Boo, S.Y.; Wong, C.M.V.L.; Rodrigues, K.F.; Najimudin, N.; Murad, A.M.A.; Mahadi, N.M. Thermal stress responses in Antarctic yeast, Glaciozyma antarctica PI12, characterized by real-time quantitative PCR. Polar Biol. 2013, 36, 381–389. [Google Scholar] [CrossRef]
- Koh, J.S.P.; Wong, C.M.V.L.; Najimudin, N.; Mahadi, N.M. Gene expression patterns of Glaciozyma antarctica PI12 in response to cold, and freeze stress. Polar Sci. 2019, 20, 45–54. [Google Scholar] [CrossRef]
- Anderson, J.B.; Conway, H.; Bart, P.J.; Witus, A.E.; Greenwood, S.L.; McKay, R.M.; Hall, B.L.; Ackert, R.P.; Licht, K.; Jakobsson, M.; et al. Ross Sea paleo ice sheet drainage and deglacial history during and since the LGM. Quat. Sci. Rev. 2014, 100, 31–54. [Google Scholar] [CrossRef]
- Forte, E.; Dalle Fratte, M.; Azzaro, M.; Guglielmin, M. Pressurized brines in Continental Antarctica as possible analog of Mars. Sci. Rep. 2016, 6, 33158. [Google Scholar] [CrossRef]
- Andreini, C.; Bertini, I.; Rosato, A. Metalloproteomes: A Bioinformatic Approach. Acc. Chem. Res. 2009, 42, 1471–1479. [Google Scholar] [CrossRef]
- Cameron, V.; House, C.H.; Brantley, S.L. A First Analysis of Metallome Biosignatures of Hypertermophilic Archaea. Archaea 2012, 2012, 789278. [Google Scholar] [CrossRef]
- Robinson, J.R.; Isikhuemhen, O.S.; Anike, F.N. Fungal–Metal Interactions: A Review of Toxicity and Homeostasis. J. Fungi 2021, 7, 225. [Google Scholar] [CrossRef]
- Williams, R.J.P. The Biodistribution of Metal Ions. In Concepts and Models in Bioinorganic Chemistry; Kraatz, H.B., Metzler-Nolte, N., Eds.; Wiley-VCH: Weinheim, Germany, 2006; pp. 1–24. [Google Scholar]
- Hong Enriquez, R.P.; Do, T.N. Bioavailability of Metal Ions and Evolutionary Adaptation. Life 2012, 2, 274–285. [Google Scholar] [CrossRef]
- Wan, X.F.; Xu, D. Computational methods for remote homolog identification. Curr. Protein Pept. Sci. 2005, 6, 527–546. [Google Scholar] [CrossRef]
- Andreini, C.; Banci, L.; Bertini, I.; Rosato, A. Zinc through the Three Domains of Life. J. Prot. Res. 2006, 5, 3173–3178. [Google Scholar] [CrossRef]
- Foong, P.M.; Karjiban, R.A.; Normi, Y.M.; Salleh, A.B.; Rahman, M.B.A. Bioinformatics survey of the metal usage by psychrophilic yeast Glaciozyma antarctica PI12. Metallomics 2015, 7, 156–164. [Google Scholar] [CrossRef]
- Li, Z.; Lin, Q.; Yang, D.S.C.; Ewart, K.V.; Hew, C.L. The Role of Ca2+-coordinating residues of herring antifreeze protein in antifreeze activity. Biochemistry 2004, 43, 14547–14554. [Google Scholar] [CrossRef]
- Ramli, A.N.M.; Azhar, M.A.; Shamsir, M.S.; Rabu, A.; Murad, A.M.A.; Mahadi, N.M.; Illias, R.M. Sequence and structural investigation of a novel psychrophilic α-amylase from Glaciozyma antarctica PI12 for cold-adaptation analysis. J. Mol. Model. 2013, 19, 3369–3383. [Google Scholar] [CrossRef]
- Hashim, N.H.F.; Mahadi, N.M.; Illias, R.M.; Feroz, S.R.; Abu Bakar, F.D.; Murad, A.M.A. Biochemical and structural characterization of a novel cold-active esterase-like protein from the psychrophilic yeast Glaciozyma antarctica. Extremophiles 2018, 22, 607–616. [Google Scholar] [CrossRef]
- Tahir, M.H.; Rahman, R.N.Z.R.A.; Leow, A.T.C.; Ali, M.S.M. Expression, Characterisation and Homology Modelling of a Novel Hormone-Sensitive Lipase (HSL)-Like Esterase from Glaciozyma antarctica. Catalysts 2020, 10, 58. [Google Scholar] [CrossRef]
Disclaimer/Publisher’s Note: The statements, opinions and data contained in all publications are solely those of the individual author(s) and contributor(s) and not of MDPI and/or the editor(s). MDPI and/or the editor(s) disclaim responsibility for any injury to people or property resulting from any ideas, methods, instructions or products referred to in the content. |
© 2023 by the authors. Licensee MDPI, Basel, Switzerland. This article is an open access article distributed under the terms and conditions of the Creative Commons Attribution (CC BY) license (https://creativecommons.org/licenses/by/4.0/).





