Abstract
This is the first study that investigates the effect of kefir with an emphasis on the production of short-chain fatty acids (SCFAs) during the fermentation process in food products. The products developed and characterized were an artisanal cream cheese without cream and one with added cream, and for the analysis of the fatty acid profile, both cream cheeses were compared with commercial cream cheese. The artisanal cream cheese had a high amount of lactic acid bacteria characterizing the product formed by Lactobacilli and a low concentration of lactose due to the fermentation process. Compared to commercial cream cheese, our products without and with added cream had a higher concentration of short-chain fatty acids (SCFAs), especially butyric acid, which is important for the health of the gastrointestinal tract, omega 3, and oleic fatty acid, which has been associated with the prevention and control of some diseases. Overall, the artisanal cream cheese cream with fermented cream with kefir grains is a functional product with an innovative character compared to current products on the market and was well accepted by the younger public. This new product comes as an option for those who need to change their eating habits and maintain a healthy lifestyle.
1. Introduction
Kefir grains vary in size from 1 to 4 cm in length; they and resemble small cauliflower florets with an irregular shape and a color ranging from white to light yellow, and are made up of lactose-fermenting and non-lactose-fermenting yeasts [1]. Kefir is a homemade viscous and slightly effervescent beverage obtained through milk fermentation with kefir grains, which are built up by a complex community of lactic acid and acetic acid bacteria and yeasts confined in a matrix of proteins and polysaccharides. Its consumption has been associated with a wide range of functional and probiotic properties that could be attributed to the microorganisms present in kefir and/or to the metabolites synthesized by them during milk fermentation [2].
Kefir can be produced through artisanal or traditional methods, as well as on an industrial scale. In the artisanal method, raw materials are sourced directly from the production site, and the techniques and tools used are predominantly manual. Traditionally, kefir grains are not sold but rather donated to those interested in consuming them. To ensure product safety, good manufacturing practices must be followed, and the process must adhere to traditional recipes with minimal additives, prohibiting the use of colorings and flavorings [3]. Typically, kefir grains are inoculated into pasteurized milk, and the fermentation process occurs at room temperature. After fermentation, the grains are separated from the fermented product by means of filtration through a sieve and then inoculated into dairy products. In Brazilian artisanal cheese, rennet is added instead of kefir grains, and due to the different methods of incorporating dairy yeast and varying maturation periods, unique characteristics are imparted to the product [4].
On an industrial scale, in addition to the inoculation and fermentation processes, there is also a maturation phase. This phase occurs under controlled temperature and time, facilitating the growth of microorganisms and allowing the food product, generally beverage and yogurts, to develop the desired flavor.
The regular consumption of kefir is important for the health of the gastrointestinal tract and has been associated with better digestion, as kefir-fermented dairy products generally have β-galactosidase activity and a reduced lactose content compared to milk, making them ideal for those suffering from lactose intolerance [5,6]. In addition, kefir has been associated with many other health benefits, including cardiovascular, immune, and nervous system protection, cancer prevention, and therapeutic activity in clinical trials [7]. Its importance in cancer prevention is due to the antimutagenic action and antitumor properties of the lactic acid bacteria in kefir [8].
Fermented foods with probiotic properties have the ability to modulate the intestinal microbiota, improve the control of intestinal permeability, increase its barrier function, and assist in the production of short-chain fatty acids (SCFAs), which have an anti-inflammatory and protective effect on the intestinal mucosa [9,10]. In this regard, probiotics can improve the immune function of the mucosa of the digestive tract and consequently of the body through the anti-inflammatory effect related to the probiotic microbiota and its own substances metabolized in the intestine, such as SCFAs [11]. In neurological disorders and other diseases associated with intestinal bacterial dysbiosis, microbiota-derived SCFAs, together with dietary modulation, probiotics, prebiotics, and fecal microbiota transplantation, are potentially capable of changing inflammatory nervous diseases [12].
The production of SCFAs, such as butyrate, produced by fermentation in the large intestine by the intestinal microbiota, has been shown to be protective against insulin resistance and fatty liver [13,14]. A normally low production of butyrate has an effect on the autoimmunity associated with type I diabetes [15] and may decrease the intestinal microbiota of patients with type II diabetes, compared to healthy individuals [16]. An imbalance of the intestinal microbiome that affects SCFA-producing bacteria often occurs in patients with inflammatory bowel diseases, irritable bowel syndrome, type II diabetes, obesity, and autoimmune diseases or in patients with cancer [17,18,19,20,21].
Most studies on kefir consumption only focus on the production of short-chain fatty acids present in the intestine. However, there is also a need to investigate the effect of kefir with an emphasis on the production of short-chain fatty acids and also other important fatty acids, such as omega 3 and oleic acid during the fermentation process in food products.
The probiotics available on the market are fermented beverages made with milk, because dairy products serve as an ideal vehicle for the survival of probiotics in gastric juice, as they have a buffering and protective effect. Nevertheless, several challenges remain regarding the stability and functionality of probiotics in dairy products. Cheeses are equally efficient as a vehicle compared to fermented milks and yogurts. Consequently, a new challenge arises in designing and monitoring probiotic foods that can preserve probiotic function until the moment of consumption [22,23]. The determination of the fatty acid profile during the fermentation process using kefir in the production of cream cheese directs future research and possible applications in dairy products richer in fatty acids beneficial to human health.
Our artisanal cream cheese, with added cream and fermented with kefir grains, is a functional product rich in oleic fatty acid, with an innovative character compared to current products on the market, and was well received by the younger public. In this context, the objective of the present study was to develop and characterize cream cheese fermented with kefir grains; determine its fatty acid profile with an emphasis on short-chain fatty acids; and carry out a sensory analysis of the product’s global acceptance.
2. Materials and Methods
2.1. Artisanal Cheese Cream Fermented with Kefir Grains
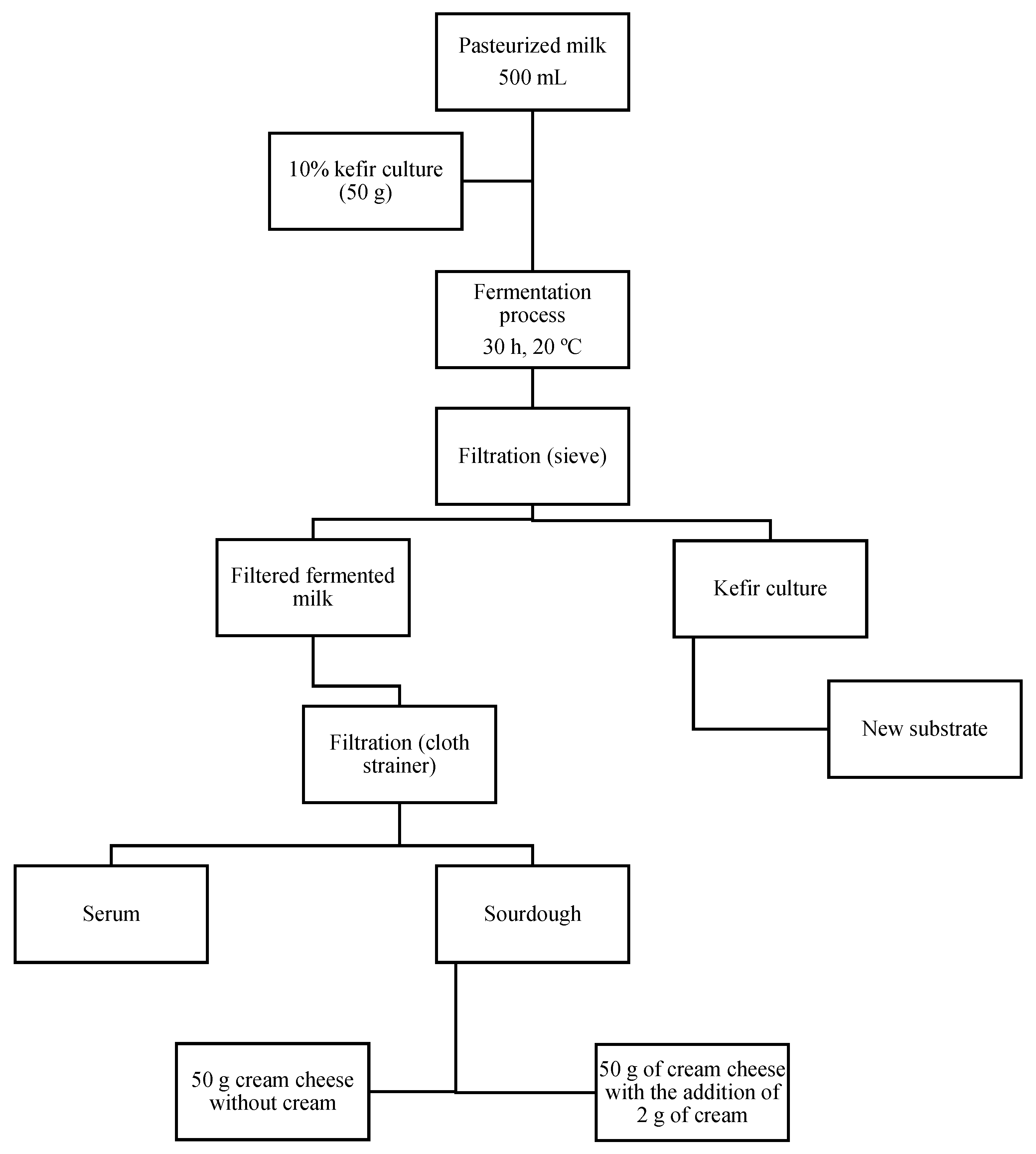
Whole raw milk was pasteurized and 50 g of milk kefir grains was added to 500 mL of milk at room temperature. The fermentation period was 30 h at a temperature of 20 °C. Subsequently, the sample was filtered through a sieve to remove the kefir grains, and then a cloth filter was used to separate the serum and obtain a paste mass (50 g) to which 2 g of cream was added to obtain cream cheese (Figure 1).
Figure 1.
Flowchart of artisanal production of fermented kefir grains to obtain cream cheese.
2.2. Lactic Acid Bacteria Count
The total count of viable lactic bacteria was performed using serial dilutions (between 10−6 and 10−8) carried out in 0.1% sterile peptone water, and 1 mL aliquots were subsequently plated at depth using Man, Rogosa and Sharpe (MRS) agar plates and incubated at 37 °C for 48 h. The number of viable lactic cells was obtained by direct plate count and was expressed in colony forming units (CFU) per mL [24].
2.3. Soluble Solids, pH, Acidity Measurement, and Centesimal Composition
The concentration of soluble solids for measuring the Brix scale was analyzed with a portable analog refractometer (Bel RTS, Piracicaba, SP, Brazil). The pH was measured with a digital pH meter (Mettler Toledo, Barueri, SP, Brazil), and the acidity was determined by titration using a concentrated NaOH solution and phenolphthalein as an acid-base indicator. The determination of the centesimal composition was based on the method in [25]; the moisture content was measured using the oven drying method (Marconi, Piracicaba, São Paulo, SP, Brazil) at a temperature of 100–105 °C for 12 h; the ash content was determined by carbonizing the sample in a muffle furnace (JUNG, São Paulo, SP, Brazil) at 550 °C for 16 h; fat was determined using the Soxhlet method using hexane as a solvent in a Soxhlet extractor (Marconi, Piracicaba, São Paulo, SP, Brazil); and protein was determined using the Kjeldahl method, which consisted of 3 stages: digestion of the organic matter, distillation of the ammonia resulting from the digestion in Kjeldahl equipment (Tecnal, Piracicaba, São Paulo, SP, Brazil), and titration after distillation.
2.4. Glucose-Reducing and Non-Sucrose-Reducing Carbohydrates
The determination of reducing carbohydrates in glucose (glucose, maltose, and lactose) and non-reducing carbohydrates (sucrose) was carried out using titration with Fehling’s solution [26]: reducing sugars react with copper II ions (Cu2⁺) from the Fehling solution, reducing to copper I ions (Cu⁺) under the action of heat in an alkaline medium. When reacting with Cu2⁺ ions, the sugars undergo oxidation, while Cu2⁺ is reduced to Cu⁺, making a red precipitate (reactions: RCHO + 2Cu2+ + 5OH− (blue) to RCOO− + Cu2O + 3H2O (red). Non-reducing sugars are hydrolyzed with hydrochloric acid, dissociating the disaccharide into its monosaccharides. The results are calculated using factors, and, generally, the determinations of reducing carbohydrates are calculated:
| Lactose: the GRC value × 1.39 (hexose to lactose conversion factor); Total carbohydrates in glucose (TCG); Sucrose: TCG − GRC × 0.95 (hexose to sucrose conversion factor); Total carbohydrates: sucrose + GRC. |
2.5. Fatty Acid Profile
To analyze the fatty acid profile, artisanal cream cheese fermented with kefir grains with the addition of cream and without the addition of cream was compared with a commercial brand of cream cheese. The sample preparation was based on the method described by [27,28]. Description of fatty acid extraction: a sample of 0.25 g was weighed into a screw-cap test tube, and 20 mL of 15% KOH in absolute ethanol was added. The tubes were then agitated for 12 h at room temperature. After this, 10 mL of a saturated NaCl solution was added to the sample. To extract the unsaponifiable matter, 5 mL of hexane was added and vortexed for 5 min. The hexane phase was then transferred to another screw-cap tube. This extraction process was repeated two more times. Finally, the entire hexane phase was evaporated using nitrogen gas. The methylation of samples was performed according to the methodology in [29]. The quantification and identification of short chain fatty acids was performed using undecanonical acid (Chem Service Inc., West Chester, PA, USA) as internal standard and fatty acid methyl ester (FAME, Sigma Aldrich, St. Louis, MO, USA), and a gas chromatograph with a Flame Ionization Detector (FID) detector, according to the methodology described by [30]. Chromatographic conditions were as follows: column: J&W DB-FastFAME GC Column, 30 m, 0.25 mm, 0.25 µm, 7 inch cage; column temperature: 250 °C; runtime: 19 min; injection volume (loop): 1.0 µL; split: 50:1; temperature: 250 °C and 250 °C.
2.6. Sensory Analysis
A total of 120 people received two samples of the artisanal cream cheese with cream to assess the overall acceptance of the product. The cream cheese was served on toast and people were given a 180 mL glass of water to cleanse their taste buds between one sample and the next. The acceptance test with the Hedonic Scale (1-hated to 9-loved it) was applied, and, in addition, the following questionnaire: (1) Would you buy this product? ( ) yes, ( ) no, ( ) maybe; (2) For you, this product resembles: ( ) Cottage cheese; ( ) Cream cheese; ( ) Yogurt; ( ) None of the above.
2.7. Statistical Analysis
The treatments were repeated three times and all the analyses were carried out in triplicate. The results were tabulated and expressed as mean ± standard deviation. Analysis of variance (ANOVA) and comparison of means were carried out using Tukey’s test at a 95% confidence level (p < 0.05). Statistical analysis was performed using Minitab statistical software, version 16.
3. Results and Discussion
3.1. Lactic Acid Bacteria Count
The samples of cream cheese fermented with kefir grains showed a high amount of lactic bacteria, with an average of colony forming units (CFU) of 7.7 Log CFU/mL, characterizing a product formed by Lactobacilli. To ensure a continuous effect on the human body, Normative Instruction 46/2007 [31] of the Ministry of Agriculture, Livestock and Supply (Brazil) establishes the minimum count of total lactic bacteria in kefir-based foods at 7 Log CFU/mL. Fermented milk contains 9 to 10 Log CFU/mL of viable lactic acid bacteria [32]. The kefir microbial community comprises a complex mixture of lactic acid bacteria, acetic acid bacteria, and yeasts. Strains of the genus Lactobacillus are recognized for their therapeutic capacity, highlighting their anti-inflammatory and anticarcinogenic activities [33,34]. Probiotics are the target of studies due to their functional capacity that covers endocrine, immunological, and gastrointestinal aspects. The consumer’s search for foods that offer additional health benefits has grown considerably and, in this sense, industries have sought innovation to meet these expectations.
3.2. Soluble Solids, pH, Acidity Measurement and Determination of Carbohydrate Reduction in Lactose
The values of Brix-grade soluble solids in samples of whole milk and whole milk fermented with kefir before and 30 h after fermentation were 9.2 and 6, respectively. Whole milk fermented with kefir presented significantly a lower Brix level (p < 0.05) compared to the initial sample without fermentation. Whole milk fermented with kefir presented a lower soluble solids content. This is because during the fermentation process, kefir consumes milk soluble solids for its growth and converts them into other products and various important metabolites such as peptides, amino acids, vitamins, ethanol, and CO2 that contribute to the flavor and aroma of the product [35,36].
The pH value decreased and the percentage of lactic acid increased (p < 0.05) in the samples after 30 h of fermentation (Table 1).
Table 1.
Values of pH and percentage of lactic acid in samples of pasteurized whole milk and whole milk fermented with kefir before and after fermentation.
The pH value decreased and the percentage of lactic acid increased. In the literature, similar pH values were found ranging from 3 to 4 in fermented milk [37,38]. The pH can also reduce the level of alcohol produced during the process; for example, using kefir grains to 1% at a pH of 4.5 led to a decrease in alcohol level to 0.3% in goat milk [39]. Lactic acid is produced from lactose degradation, while diacetyl and acetoin are formed from citric acids and lactose. While acetaldehyde is produced from the degradation of proteins, it is used as a source of growth for microorganisms. Kefir fermentation must contain an acidity of less than 1 g of lactic acid/100 g. According to the quality standards of fermented milk, the acidity was within the values determined by the legislation [40]. Studies found higher acidity values of 0.88 to 1.17 g/100 g in fermented products sold in the country and similar values with average values of 0.87 to 1.20 g/100 g [37,38]. A lactic acid value of 1.89 is considered ideal for a kefir grain concentration of 5% [41].
Table 2 describes the analysis of the reduction in carbohydrates in lactose. A significant reduction in lactose was observed after the fermentation process of fermented cream cheese with cream and without cream compared to pasteurized whole milk.
Table 2.
Analysis of the reduction in reducing carbohydrates in lactose.
Lactose originally present in fermented beverages undergoes lactic acid fermentation, so its concentration is lower than in processed milk [42]. This process has already been observed with hard cheeses that have proven to be the most suitable for consumption by people with lactose intolerance. Milk-based probiotic products for vegan and lactose-intolerant populations provide therapeutic and dietary support for the gastrointestinal tract [5]. The challenge of the dairy industry is to develop new products with reduced lactose content, but what one sees is a range of plant products that do not have the same concentration of vitamins and bioavailable calcium as those found in milk and its derivatives.
3.3. Centesimal Composition
Table 3 describes the centesimal composition of fermented cream cheese without and with added cream.
Table 3.
Centesimal composition.
According to the USDA food composition table [43], when fermented cream cheese without added cream is compared with some commercially available dairy products, it resembles the composition of the whole yogurt sample in (g) (moisture: 85.3; carbohydrates: 5.57; protein: 3.82; lipids: 4.48; and ash: 0.85), but with higher carbohydrate and protein content, and compared to ricotta cheese in (g) (moisture: 72.9; carbohydrates: 6.86; protein: 7.81; lipids: 11; and ash: 1.36), it has lower protein content, lipids, and ash. In our study, 2 g of cream at 50 g of cheese fermented with kefir was added to obtain the cream cheese, which adds 4% fat to the product, which is even lower compared to extra-fat cheese with a fat content equivalent to 60%; fat cheese with a content between 45 and 59.9%; semi-fat cheese with a content of 25 to 44.9%; low-fat cheese with a content of 10 to 24.9%; and skimmed cheese with a content of less than 10%. Commercial cream cheese is characterized by a minimum fat content of 25 g/100 g in the dry extract and a maximum moisture content of 78 g/100 g [31].
3.4. Fatty Acid Profile
In the analysis of the fatty acid profiles of commercial cream cheese, fermented cream cheese without cream, and fermented cream cheese with cream (Table 4), the concentrations of butyric fatty acid (C4:0) to capric fatty acid (C10:0) stood out in the fermented cream cheese with cream. Probably, the addition of cream and/or the fermentation process itself contributed to the increase in short-chain fatty acids in the product. These findings may enhance the understanding of SCFA production in foods, thereby adding value to the product and defining its functional properties. SCFAs have the ability to modulate the intestinal microbiota, improve the control of intestinal permeability, and increase its barrier function, anti-inflammatory action, and the activation of digestive enzymes [9,10,44].
Table 4.
Fatty acid profile in commercial cream cheese brand, fermented cream cheese without cream and fermented cream cheese with cream.
Saturated fatty acids with the potential to develop cardiovascular diseases, such as lauric, myristic, palmitic, and stearic fatty acids, were higher in fermented cream cheese with cream than in commercial cream cheese. The amount of saturated fatty acids in dairy fat can vary depending on the type of milk and the production process, but in general, dairy fat contains about 60% of saturated fatty acids that are mainly long-chain, including lauric acid, palmitic acid, and stearic acid [45]. Previously, all saturated fatty acids such as myristic, palmitic, and stearic were related to the increase in the concentrations of LDL cholesterol and apolipoprotein B [46], but stearic fatty acid reduced LDL cholesterol, was neutral in relation to HDL cholesterol, and directionally reduced the ratio between total cholesterol and HDL cholesterol [47]. On the other hand, palmitic acid did not present associations with cardiovascular risk factors or with inflammatory markers, and stearic acid was neutral on blood lipids but was associated with biomarkers of inflammatory and endothelial dysfunction in individuals with cardiovascular risk [48].
Although saturated fatty acids were found in higher amounts, in ascending order, in fermented cream cheese with cream, fermented cream cheese without cream, and commercial cream cheese, it was also observed that the concentration of unsaturated fatty acids, such as omega-3, was higher. Specifically, monounsaturated fatty acids, such as oleic acid (C18:1 ω9), were also found at elevated levels. In this sense, fermented cream cheeses with and without cream showed a profile of fatty acids that contribute to a healthier diet. The review by [49] reports that oleic fatty acid is an antitumor agent in different types of cancer and mainly has antiproliferative action including the suppression of the migration and proliferation of breast cancer cells, as well as the stimulation of tumor suppressor genes. In some studies, a diet rich in oleic fatty acid has positive results in disorders related to inflammation and protects against metabolic syndrome and risk factors for cardiovascular diseases [50,51,52]. Replacing 1% of lauric and palmitic acids with mono- or polyunsaturated fatty acids reduces the risk of coronary heart disease. This effect is associated with the impact of unsaturated plasma lipids that reduce the concentrations of total cholesterol (TC), low-density lipoprotein (LDL), and high-density lipoprotein (HDL) [53]. Omega 3 has been known to reduce the risk of a number of chronic diseases and provide potential health benefits to humans. Omega-3 fatty acids are associated with blood–brain barrier integrity in a healthy aging population [54] and the treatment of depression [55]. Additionally, they have been shown to improve clinical symptoms in patients with COVID-19 [56]. Alpha linoleic fatty acid has anticancer, anti-inflammatory, and antioxidant properties; protects the nervous system; and improves memory and learning [57].
3.5. Sensory Analysis
In the overall evaluation of product acceptance, the majority of the participants in the research, 71.7%, were female. The age group from 21 to 25 years (37%) was predominant, followed by the group under 20 years (36%). On average, 14% of the survey participants answered that they liked it slightly, 24% liked it moderately, 24% liked it very much, 18% loved it, and only 1 to 3% disliked the artisanal cream cheese with cream that was fermented with kefir grains. Regarding the questionnaire question “Would you buy this product?”, 60% answered yes, 30% answered maybe, and 10% answered no. As for the question “For you this product resembles: ( ) Cottage cheese; ( ) Cream cheese; ( ) Yogurt; ( )”, 44.17% answered that the product resembles yogurt, due to the acidity present in the product; 27.5% that it resembles a cream cheese, due to its firmer, less moist consistency; 25% found it similar to curd; and 3.33% chose none of the alternatives. In the overall evaluation of product acceptance, generally speaking, the artisanal cream cheese with cream that was fermented with kefir grains was well accepted by the young public, and 60% responded that they would buy the product.
4. Conclusions
Artisanal cream cheese, due to its high content of short-chain fatty acids, omega-3, and particularly oleic fatty acid, as well as its abundance of Lactobacilli and low lactose concentration, presents itself as a viable dietary choice for those seeking to improve their eating habits and maintain a healthy lifestyle.
The artisanal cream cheese fermented with kefir grains is a functional product with an innovative character compared to current products on the market and was well accepted by the younger audience.
Author Contributions
The authors’ responsibilities were as follows: M.R.M. conceived the idea for the manuscript; E.S.K. collaborated with laboratory analyses; D.R.F. analyzed the data; M.R.M. and D.R.F. wrote the manuscript; M.R.M. supervised and revised the manuscript; M.R.M. had primary responsibility for the final content and approved subsequent drafts of the manuscript; and all authors read and approved the final manuscript. All authors have read and agreed to the published version of the manuscript.
Funding
This study was carried out with the support of the Coordenação de Aperfeiçoamento de Pessoal de Nível Superior-Brasil (CAPES)—Finance Code001. This pubication was funded by Fundação de Estudos Agrários Luiz de Queiroz (Fealq) and Universidade de São Paulo.
Institutional Review Board Statement
Not applicable.
Informed Consent Statement
Not applicable.
Data Availability Statement
The original contributions presented in the study are included in the article; further enquiries can be directed to the corresponding author.
Conflicts of Interest
The authors declare no conflicts of interest.
References
- Braccini, V.P.; Arbello, D.D.R.; Erhardt, M.M.; Jiménez, M.S.E.; Pedroso, M.A.P.; Richards, N.S. Leite fermentado: Kefir. Braz. J. Dev. 2021, 7, 21121–21135. [Google Scholar] [CrossRef]
- Bengoa, A.A.; Iraporda, C.; Garrote, G.L.; Abraham, A.G. Kefir micro-organisms: Their role in grain assembly and health properties of fermented milk. J. Appl. Microbiol. 2019, 126, 686–700. [Google Scholar] [CrossRef] [PubMed]
- Brasil. Presidência da República. Decreto Nº 9.918, de 18 de Julho de 2019. Regulamenta o art. 10-A da Lei Nº 1.283, de 18 de Dezembro de 1950, que Dispõe Sobre o Processo de Fiscalização de Produtos Alimentícios de Origem Animal Produzidos de Forma Artesanal. Diário Oficial da União, Brasília, 19 Jul 2019. Seção 1. 2024; p. 4. Available online: https://www.in.gov.br/web/dou/-/decreto-n-9918-de-18-de-julho-de-2019-198615217 (accessed on 21 July 2024).
- Kamimura, B.A.; Magnani, M.; Luciano, W.A.; Campagnollo, F.B.; Pimentel, T.C.; Alvarenga, V.O.; Pelegrino, B.O.; Cruz, A.G.; Sant’Ana, A.S. Brazilian Artisanal Cheeses: An Overview of their Characteristics, Main Types and Regulatory Aspects. Compr. Rev. Food Sci. Food Saf. 2019, 18, 1636–1657. [Google Scholar] [CrossRef] [PubMed]
- Maldonado, R.R.; Aguiar-Oliveira, E.; Kamimura, E.S.; Mazalli, M.R. Kefir and Kombucha Beverages: New Substrates and Nutritional Characteristics. In Fermented Food Products; CRC Press: Boca Raton, FL, USA, 2020; pp. 295–312. [Google Scholar]
- de Souza, H.F.; Monteiro, G.F.; Bogáz, L.T.; Freire, E.N.S.; Pereira, K.N.; de Carvalho, M.V.; Kamimura, E.S. Bibliometric analysis of water kefir and milk kefir in probiotic foods from 2013 to 2022: A critical review of recent applications and prospects. Food Res. Int. 2023, 175, 113716. [Google Scholar] [CrossRef] [PubMed]
- Bessa, M.K.; Bessa, G.R.; Bonamigo, R.R. Kefir as a therapeutic agent in clinical research: A scoping review. Nutr. Res. Rev. 2023, 37, 79–95. [Google Scholar] [CrossRef] [PubMed]
- Azizi, N.F.; Kumar, M.R.; Yeap, S.K.; Abdullah, J.O.; Khalid, M.; Omar, A.R.; Alitheen, N.B. Kefir and its biological activities. Foods 2021, 10, 1210. [Google Scholar] [CrossRef] [PubMed]
- Bell, V.; Ferrão, J.; Pimentel, L.; Pintado, M.; Fernandes, T. One health, fermented foods, and gut microbiota. Foods 2018, 7, 195. [Google Scholar] [CrossRef] [PubMed]
- Peluzio, M.D.C.G.; Dias, M.M.E.; Martinez, J.A.; Milagro, F.I. Kefir and intestinal microbiota modulation: Implications in human health. Front. Nutr. 2021, 22, 638740. [Google Scholar] [CrossRef] [PubMed]
- Chen, W.; Wang, J.; Du, L.; Chen, J.; Zheng, Q.; Li, P.; Liao, Z. Kefir microbiota and metabolites stimulate intestinal mucosal immunity and its early development. Crit. Rev. Food Sci. Nutr. 2024, 64, 1371–1384. [Google Scholar] [CrossRef] [PubMed]
- Mirzaei, R.; Bouzari, B.; Hosseini-Fard, S.R.; Mazaheri, M.; Ahmadyousefi, Y.; Abdi, M.; Karampoor, S. Role of microbiota-derived short-chain fatty acids in nervous system disorders. Biomed. Pharmacother. 2021, 139, 111661. [Google Scholar] [CrossRef] [PubMed]
- Mollica, M.P.; Mattace Raso, G.; Cavaliere, G.; Trinchese, G.; De Filippo, C.; Aceto, S.; Meli, R. Butyrate regulates liver mitochondrial function, efficiency, and dynamics in insulin-resistant obese mice. Diabetes 2017, 66, 1405–1418. [Google Scholar] [CrossRef] [PubMed]
- Gonzalez, A.; Krieg, R.; Massey, H.D.; Carl, D.; Ghosh, S.; Gehr, T.W.; Ghosh, S.S. Sodium butyrate ameliorates insulin resistance and renal failure in CKD rats by modulating intestinal permeability and mucin expression. Nephrol. Dial. Transplant. 2019, 34, 783–794. [Google Scholar] [CrossRef] [PubMed]
- Tanca, A.; Palomba, A.; Fraumene, C.; Manghina, V.; Silverman, M.; Uzzau, S. Clostridial butyrate biosynthesis enzymes are significantly depleted in the gut microbiota of nonobese diabetic mice. Msphere 2018, 3, 10–1128. [Google Scholar] [CrossRef] [PubMed]
- Zheng, Y.; Ley, S.H.; Hu, F.B. Global aetiology and epidemiology of type 2 diabetes mellitus and its complications. Nat. Rev. Endocrinol. 2018, 14, 88–98. [Google Scholar] [CrossRef] [PubMed]
- Sun, M.; Wu, W.; Liu, Z.; Cong, Y. Microbiota metabolite short chain fatty acids, GPCR, and inflammatory bowel diseases. J. Gastroenterol. 2017, 52, 1–8. [Google Scholar] [CrossRef] [PubMed]
- Hu, J.; Lin, S.; Zheng, B.; Cheung, P.C.K. Short-chain fatty acids in control of energy metabolism. Crit. Rev. Food Sci. Nutr. 2018, 58, 1243–1249. [Google Scholar] [CrossRef] [PubMed]
- Nagpal, R.; Wang, S.; Ahmadi, S.; Hayes, J.; Gagliano, J.; Subashchandrabose, S.; Kitzman, D.W.; Becton, T.; Read, R.; Yadav, H. Human-origin probiotic cocktail increases short-chain fatty acid production via modulation of mice and human gut microbiome. Sci. Rep. 2018, 8, 12649. [Google Scholar] [CrossRef] [PubMed]
- Markowiak-Kopeć, P.; Śliżewska, K. The effect of probiotics on the production of short-chain fatty acids by human intestinal microbiome. Nutrients 2020, 12, 1107. [Google Scholar] [CrossRef] [PubMed]
- Singh, V.; Lee, G.; Son, H.; Koh, H.; Kim, E.S.; Unno, T.; Shin, J.H. Butyrate producers, “The Sentinel of Gut”: Their intestinal significance with and beyond butyrate, and prospective use as microbial therapeutics. Front. Microbiol. 2023, 13, 1103836. [Google Scholar] [CrossRef] [PubMed]
- Gao, J.; Li, X.; Zhang, G.; Sadiq, F.A.; Simal-Gandara, J.; Xiao, J.; Sang, Y. Probiotics in the dairy industry-Advances and opportunities. Compr. Rev. Food Sci. Food Saf. 2021, 20, 3937–3982. [Google Scholar] [CrossRef]
- Furse, S.; Torres, A.G.; Koulman, A. Fermentation of milk into yoghurt and cheese leads to contrasting lipid and glyceride profiles. Nutrients 2019, 11, 2178. [Google Scholar] [CrossRef] [PubMed]
- Silva, N. Manual de Métodos de Análise Microbiológica de Alimentos, 3rd ed.; Livraria Varela: São Paulo, Brazil, 2007. [Google Scholar]
- Zenebon, O.; Pascuet, N.S. Métodos Físico-Químicos Para Análise de Alimentos, 4th ed.; Instituto Adolfo Lutz: São Paulo, Brasil, 2008; pp. 83–158. Available online: http://www.ial.sp.gov.br/ial/publicacoes/livros/metodos-fisico-quimicos-para-analise-de-alimentos. (accessed on 28 July 2024).
- Khan, T.H. Titrimetric determination of reducing sugars with copper (II) sulphate. Analyst 1979, 104, 261–265. [Google Scholar] [CrossRef]
- Mazalli, M.R.; Saldanha, T.; Bragagnolo, N. Determinação de colesterol em ovos: Comparação entre um método enzimático e um método por cromatografia líquida de alta eficiência. Rev. Inst. Adolfo Lutz 2003, 62, 49–54. [Google Scholar] [CrossRef]
- Ortiz, C.M.L.; Moya, M.S.P.; Navarro, V.B. A rapid chromatogr aphic method for simultaneous determination of β-sitosterol and tocopherol homologues in vegetable oils. J. Food Compos. Anal. 2006, 19, 141–149. [Google Scholar] [CrossRef]
- Kramer, J.K.; Fellner, V.; Dugan, M.E.; Sauer, F.D.; Mossoba, M.M.; Yurawecz, M.P. Evaluating acid and base catalysts in the methylation of milk and rumen fatty acids with special emphasis on conjugated dienes and total trans fatty acids. Lipids 1997, 32, 1219–1228. [Google Scholar] [CrossRef] [PubMed]
- Metz, P.A.M.; Menezes, L.F.G.D.; Santos, A.P.D.; Brondani, I.L.; Restle, J.; Lanna, D.P.D. Perfil de ácidos graxos na carne de novilhos de diferentes idades e grupos genéticos terminados em confinamento. Rev. Bras. Zootec. 2009, 38, 523–531. [Google Scholar] [CrossRef][Green Version]
- Brasil. Ministério da Agricultura Pecuária e Abastecimento. Instrução Normativa Nº 46, de 23 de Outubro de 2007. Regulamento Técnico de Identidade e Qualidade de Leites Fermentados. Diário Oficial da República Federativa do Brasil, Brasília, DF 2007. Available online: https://www.cidasc.sc.gov.br/inspecao/files/2019/09/INSTRUÇÃO-NORMATIVA-N-46-de-23-de-outubro-de-2007-Leites-Fermentados.pdf (accessed on 10 May 2024).
- Bengoa, A.A.; Iraporda, C.; Acurcio, L.B.; de Cicco Sandes, S.H.; Costa, K.; Guimarães, G.M.; Abraham, A.G. Physicochemical, immunomodulatory and safety aspects of milks fermented with Lactobacillus paracasei isolated from kefir. Food Res. Int. 2019, 123, 48–55. [Google Scholar] [CrossRef] [PubMed]
- Bousmaha-Marroki, L.; Boutillier, D.; Marroki, A.; Grangette, C. In vitro anti-staphylococcal and anti-inflammatory abilities of lacticaseibacillus rhamnosus from infant gut microbiota as potential probiotic against infectious women mastitis. Probiotics Antimicrob. Proteins 2021, 13, 970–981. [Google Scholar] [CrossRef] [PubMed]
- Zhao, X.; Zhong, X.; Liu, X.; Wang, X.; Gao, X. Therapeutic and improving function of Lactobacilli in the prevention and treatment of cardiovascular-related diseases: A novel perspective from gut microbiota. Front. Nutr. 2021, 8, 693412. [Google Scholar] [CrossRef] [PubMed]
- Karaçali, R.; ÖzdemIR, N.; Çon, A.H. Aromatic and functional aspects of kefir produced using soya milk and Bifidobacterium species. Int. J. Dairy Technol. 2018, 71, 921–933. [Google Scholar] [CrossRef]
- Sharma, H.; Ozogul, F.; Bartkiene, E.; Rocha, J.M. Impact of lactic acid bacteria and their metabolites on the techno-functional properties and health benefits of fermented dairy products. Crit. Rev. Food Sci. Nutr. 2023, 63, 4819–4841. [Google Scholar] [CrossRef] [PubMed]
- Araujo, T.F.; Sant’ Anna, M.D.E.S.L.; Rodrigues, V.C.; Costa, E.C.; Paula, H.A.D.A.; Teixeira, T.F.S. Avaliação do perfil de conformidade de diferentes leites fermentados com a legislação brasileira de alimentos. Rev. Inst. Laticínios Cândido Tostes 2011, 66, 40–45. Available online: https://revistadoilct.com.br/rilct/article/view/167 (accessed on 28 July 2024).
- de Medeiros, E.J.; Lima, A.R.C.D.E.; Moura, M.D.; Moreira, R.T. Leite fermentado de marcas comerciais: Estudo da aceitação e correlação com ph e acidez. Rev. Inst. Laticínios Cândido Tostes 2011, 66, 46–51. Available online: https://rilct.emnuvens.com.br/rilct/article/view/175 (accessed on 28 July 2024).
- Setyawardani, T.; Rahardjo, A. Physiochemical and Organoleptic Features of Goat Milk Kefir Made of Different Kefir Grain Concentration on Controlled Fermentation. Anim. Prod. J. 2014, 16, 48–54. Available online: http://animalproduction.net/index.php/JAP/article/view/444 (accessed on 26 July 2024).
- Brasil. Ministério da Agricultura Pecuária e Abastecimento. Instrução Normativa Nº 71, de 24 de julho de 2020. Secretaria de Defesa Agropecuária. 2020. Available online: https://wikisda.agricultura.gov.br/dipoa_baselegal/in_71-2020_rt_cream_chesse.pdf (accessed on 10 May 2024).
- Triwibowo, B.; Wicaksono, R.; Antika, Y.; Ermi, S.; Jarmiati, A.; Setiadi, A.A.; Syahriar, R. The effect of kefir grain concentration and fermentation duration on characteristics of cow milk-based kefir. J. Phys. Conf. Ser. 2020, 1444, 012001. [Google Scholar] [CrossRef]
- Czyżak-Runowska, G.; Wójtowski, J.A.; Łęska, B.; Bielińska-Nowak, S.; Pytlewski, J.; Antkowiak, I.; Stanisławski, D. Lactose content and selected quality parameters of sheep milk fermented beverages during storage. Animals 2022, 12, 3105. [Google Scholar] [CrossRef] [PubMed]
- USDA. Nutrient Database for Standard Reference. Food Data Central. 2023. Available online: https://fdc.nal.usda.gov/data-documentation.html (accessed on 10 May 2024).
- Batista, M.C.M.; De Jesus, K.A.; Freitas, F.M.N.d.O. Evaluation of the effects of kefir on the intestinal microbiota. Braz. J. Dev. 2021, 7, 93727–93744. [Google Scholar] [CrossRef]
- Bhupathi, V.; Mazariegos, M.; Cruz Rodriguez, J.B.; Deoker, A. Dairy intake and risk of cardiovascular disease. Curr. Cardiol. Rep. 2020, 22, 11. [Google Scholar] [CrossRef] [PubMed]
- Zock, P.L.; De Vries, J.H.; Katan, M.B. Impact of myristic acid versus palmitic acid on serum lipid and lipoprotein levels in healthy women and men. Arter. Thromb. 1994, 14, 567–575. [Google Scholar] [CrossRef] [PubMed]
- Hunter, J.E.; Zhang, J.; Kris-Etherton, P.M. Cardiovascular disease risk of dietary stearic acid compared with trans, other saturated, and unsaturated fatty acids: A systematic review. Am. J. Clin. Nutr. 2010, 91, 46–63. [Google Scholar] [CrossRef] [PubMed]
- Gonçalinho, G.H.F.; Sampaio, G.R.; Soares-Freitas, R.A.M.; Damasceno, N.R.T. Stearic Acid, but not Palmitic Acid, is Associated with Inflammatory and Endothelial Dysfunction Biomarkers in Individuals at Cardiovascular Risk. Arq. Bras. Cardiol. 2023, 120, e20220598. [Google Scholar] [CrossRef] [PubMed]
- Farag, M.A.; Gad, M.Z. Omega-9 fatty acids: Potential roles in inflammation and cancer management. J. Genet. Eng. Biotechnol. 2022, 20, 48. [Google Scholar] [CrossRef] [PubMed]
- Carrillo, C.; del M. Cavia, M.; Alonso-Torre, S. Role of oleic acid in immune system; mechanism of action; a review. Nutr. Hosp. 2012, 27, 978–990. [Google Scholar] [CrossRef] [PubMed]
- Gillingham, L.G.; Harris-Janz, S.; Jones, P.J. Dietary monounsaturated fatty acids are protective against metabolic syndrome and cardiovascular disease risk factors. Lipids 2011, 46, 209–228. [Google Scholar] [CrossRef] [PubMed]
- Arsic, A.; Stojanovic, A.; Mikic, M. Oleic acid-health benefits and status in plasma phospholipids in the Serbian population. Exp. Appl. Biomed. Res. 2019, 20, 3–8. [Google Scholar] [CrossRef]
- Izar, M.C.D.O.; Lottenberg, A.M.; Giraldez, V.Z.R.; Santos Filho, R.D.D.; Machado, R.M.; Bertolami, A.; Machado, V.A. Position statement on fat consumption and cardiovascular health. Arq. Bras. Cardiol. 2021, 116, 160–212. [Google Scholar] [CrossRef] [PubMed]
- Barnes, S.; Chowdhury, S.; Gatto, N.M.; Fraser, G.E.; Lee, G.J. Omega-3 fatty acids are associated with blood–brain barrier integrity in a healthy aging population. Brain Behav. 2021, 11, e2273. [Google Scholar] [CrossRef] [PubMed]
- Mehdi, S.; Manohar, K.; Shariff, A.; Kinattingal, N.; Wani, S.U.D.; Alshehri, S.; Krishna, K.L. Omega-3 fatty acids supplementation in the treatment of depression: An observational study. J. Pers. Med. 2023, 13, 224. [Google Scholar] [CrossRef] [PubMed]
- Sedighiyan, M.; Abdollahi, H.; Karimi, E.; Badeli, M.; Erfanian, R.; Raeesi, S.; Abdolahi, M. Omega-3 polyunsaturated fatty acids supplementation improve clinical symptoms in patients with Covid-19: A randomised clinical trial. Int. J. Clin. Pract. 2021, 75, e14854. [Google Scholar] [CrossRef] [PubMed]
- Yuan, Q.; Xie, F.; Huang, W.; Hu, M.; Yan, Q.; Chen, Z.; Liu, L. The review of alpha-linolenic acid: Sources, metabolism, and pharmacology. Phytother. Res. 2022, 36, 164–188. [Google Scholar] [CrossRef] [PubMed]
Disclaimer/Publisher’s Note: The statements, opinions and data contained in all publications are solely those of the individual author(s) and contributor(s) and not of MDPI and/or the editor(s). MDPI and/or the editor(s) disclaim responsibility for any injury to people or property resulting from any ideas, methods, instructions or products referred to in the content. |
© 2024 by the authors. Licensee MDPI, Basel, Switzerland. This article is an open access article distributed under the terms and conditions of the Creative Commons Attribution (CC BY) license (https://creativecommons.org/licenses/by/4.0/).
