Performance and Bacterial Characteristics of Aerobic Granular Sludge in Treatment of Ultra-Hypersaline Mustard Tuber Wastewater
Abstract
1. Introduction
2. Materials and Methods
2.1. Inoculum and Wastewater Characteristics
2.2. Reactor Set-Up and Operation
2.3. Analytical Methods
2.4. High-Throughput Sequencing (16S rRNA) Analysis
3. Results and Discussions
3.1. The Organic Removal Performance of SAGS
3.2. The Sludge Characteristics of SAGS
3.2.1. The Sludge Properties of SAGS
3.2.2. The Sludge Morphology of SAGS
3.2.3. The Accumulation of Phosphorus in SAGS
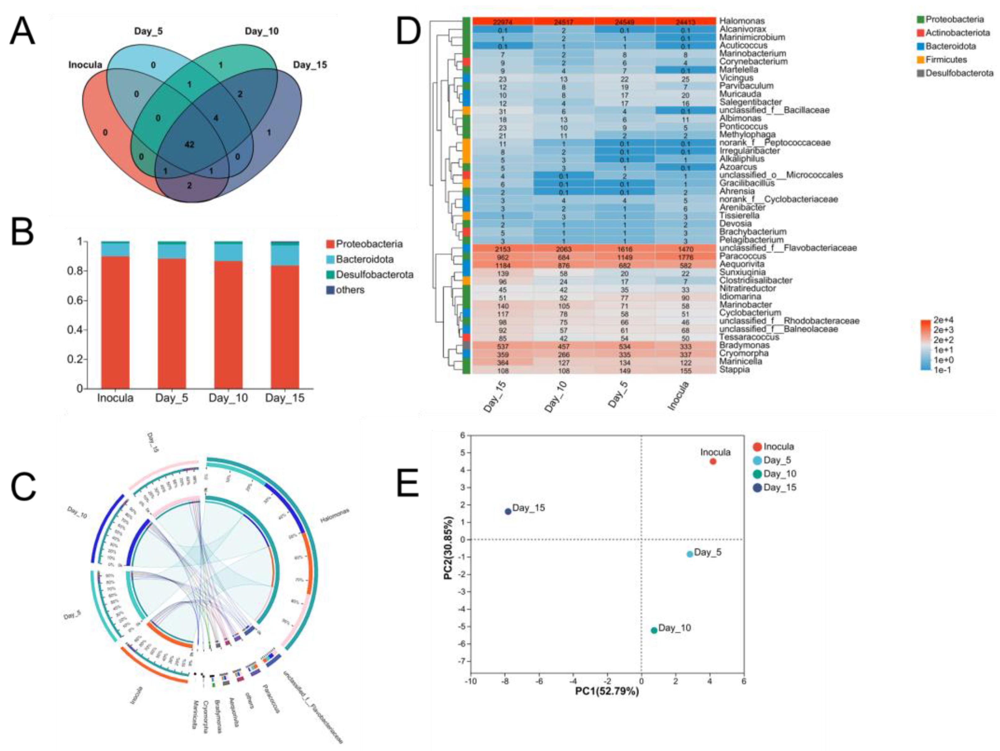
3.3. The Microbial Community of SAGS under Different OLR
4. Conclusion
Supplementary Materials
Author Contributions
Funding
Data Availability Statement
Conflicts of Interest
References
- Xu, L.; Pang, Y.; Liu, W.; Chen, H.; Huang, S.; Zhu, L. Hypersaline Wastewater Produced from Pickled Mustard Tuber (Chinese Zhacai): Current Treatment Status and Prospects. Water (Switzerland) 2022, 14, 1508. [Google Scholar] [CrossRef]
- Xu, L.; Dong, F.; Yang, J.; Liu, W.; Zhu, L.; He, Q.; Wang, X.; Li, H.; Wang, X. Electricity Generation and Acid and Alkaline Recovery from Pickled Waters/Wastewaters through Anaerobic Digestion, Bipolar Membrane Electrodialysis and Solid Oxide Fuel Cell Hybrid System. Energy Convers. Manag. 2022, 251, 114973. [Google Scholar] [CrossRef]
- Chai, H.; Li, S. Investigation of the Removal Efficiency of Foulants by Anoxic/Aerobic Membrane Bioreactor Treating Pickle Wastewater. Nat. Environ. Pollut. Technol. 2013, 12, 391–396. [Google Scholar]
- Kang, W.; Cui, X.; Cui, Y.; Bao, L.; Ma, K. Assessment of High Salinity Wastewater Treatment with Dewatered Alum Sludge-Aerobic Membrane Reactor. Ecol. Chem. Eng. S 2022, 29, 77–86. [Google Scholar] [CrossRef]
- Wang, J.; Zhou, J.; Wang, Y.; Wen, Y.; He, L.; He, Q. Efficient Nitrogen Removal in a Modified Sequencing Batch Biofilm Reactor Treating Hypersaline Mustard Tuber Wastewater: The Potential Multiple Pathways and Key Microorganisms. Water Res. 2020, 177, 115734. [Google Scholar] [CrossRef]
- Liu, S.; Lin, Z.; Zhou, J.; Zhang, Y.; Wang, J.; Zhou, J. Effect of Temperature Downshifts on Performance and Microbial Community Structure on Pilot-Scale Sequencing Batch Biofilm Reactors Treating Hypersaline Wastewater. Nat. Environ. Pollut. Technol. 2021, 20, 341–347. [Google Scholar] [CrossRef]
- Chai, H.; Li, L.; Wei, Y.; Zhou, J.; Kang, W.; Shao, Z.; He, Q. Optimization of Membrane Fouling Process for Mustard Tuber Wastewater Treatment in an Anoxic-Oxic Biofilm-Membrane Bioreactor. Environ. Eng. Res. 2016, 21, 196–202. [Google Scholar] [CrossRef]
- Chen, Y.; Gan, C.J.; Zhou, J. Effect of Environment Factors on Phosphorus Removal Efficiency of Phosphate Reduction System. Adv. Mater. Res. 2011, 255–260, 2797–2801. [Google Scholar] [CrossRef]
- Chen, Y.; Zhou, J.; Long, T.R.; Li, Z.G. Transformation of Phosphorus Forms in the Construction Process of Phosphate Reduction System of Hypersaline and High-Phosphorus Wastewater. In Proceedings of the 2009 International Conference on Energy and Environment Technology, Guilin, China, 16–18 October 2009; IEEE: Piscataway, NJ, USA, 2009; Volume 2, pp. 892–896. [Google Scholar] [CrossRef]
- Pendashteh, A.R.; Abdullah, L.C.; Fakhru’L-Razi, A.; Madaeni, S.S.; Zainal Abidin, Z.; Awang Biak, D.R. Evaluation of Membrane Bioreactor for Hypersaline Oily Wastewater Treatment. Process Saf. Environ. Prot. 2012, 90, 45–55. [Google Scholar] [CrossRef]
- de Sousa Rollemberg, S.L.; Mendes Barros, A.R.; Milen Firmino, P.I.; Bezerra dos Santos, A. Aerobic Granular Sludge: Cultivation Parameters and Removal Mechanisms. Bioresour. Technol. 2018, 270, 678–688. [Google Scholar] [CrossRef] [PubMed]
- Han, X.; Jin, Y.; Yu, J. Rapid Formation of Aerobic Granular Sludge by Bioaugmentation Technology: A Review. Chem. Eng. J. 2022, 437, 134971. [Google Scholar] [CrossRef]
- Niu, X.; Han, X.; Jin, Y.; Yue, J.; Zhu, J.; Xie, W.; Yu, J. Aerobic Granular Sludge Treating Hypersaline Wastewater: Impact of PH on Granulation and Long-Term Operation at Different Organic Loading Rates. J. Environ. Manag. 2023, 330, 117164. [Google Scholar] [CrossRef]
- Moussavi, G.; Barikbin, B.; Mahmoudi, M. The Removal of High Concentrations of Phenol from Saline Wastewater Using Aerobic Granular SBR. Chem. Eng. J. 2010, 158, 498–504. [Google Scholar] [CrossRef]
- Ibrahim, A.; Hiripitiyage, Y.; Peltier, E.; Sturm, B.S.M. Use of Halophilic Bacteria to Improve Aerobic Granular Sludge Integrity in Hypersaline Wastewaters. Environ. Eng. Sci. 2020, 37, 306–315. [Google Scholar] [CrossRef]
- Sarvajith, M.; Nancharaiah, Y.V. Biological Nutrient Removal by Halophilic Aerobic Granular Sludge under Hypersaline Seawater Conditions. Bioresour. Technol. 2020, 318, 124065. [Google Scholar] [CrossRef] [PubMed]
- Corsino, S.F.; Capodici, M.; Morici, C.; Torregrossa, M.; Viviani, G. Simultaneous Nitritation-Denitritation for the Treatment of High-Strength Nitrogen in Hypersaline Wastewater by Aerobic Granular Sludge. Water Res. 2016, 88, 329–336. [Google Scholar] [CrossRef]
- Tang, R.; Han, X.; Jin, Y.; Yu, J. Journal of Environmental Chemical Engineering Do Increased Organic Loading Rates Accelerate Aerobic Granulation in Hypersaline Environment ? J. Environ. Chem. Eng. 2022, 10, 108775. [Google Scholar] [CrossRef]
- APHA. Standard Methods for the Examination of Water and Wastewater; American Public Health Association: Washington, DC, USA, 2005. [Google Scholar]
- Zhang, H.L.; Fang, W.; Wang, Y.P.; Sheng, G.P.; Xia, C.W.; Zeng, R.J.; Yu, H.Q. Species of Phosphorus in the Extracellular Polymeric Substances of EBPR Sludge. Bioresour. Technol. 2013, 142, 714–718. [Google Scholar] [CrossRef]
- Lin, Y.M.; Bassin, J.P.; Van Loosdrecht, M.C.M. The Contribution of Exopolysaccharides Induced Struvites Accumulation to Ammonium Adsorption in Aerobic Granular Sludge. Water Res. 2012, 46, 986–992. [Google Scholar] [CrossRef] [PubMed]
- Hamza, R.A.; Iorhemen, O.T.; Zaghloul, M.S.; Tay, J.H. Rapid Formation and Characterization of Aerobic Granules in Pilot-Scale Sequential Batch Reactor for High-Strength Organic Wastewater Treatment. J. Water Process Eng. 2018, 22, 27–33. [Google Scholar] [CrossRef]
- Shi, Y.; Liu, Y. Evolution of Extracellular Polymeric Substances (EPS) in Aerobic Sludge Granulation: Composition, Adherence and Viscoelastic Properties. Chemosphere 2021, 262, 128033. [Google Scholar] [CrossRef] [PubMed]
- Kent, T.R.; Bott, C.B.; Wang, Z.W. State of the Art of Aerobic Granulation in Continuous Flow Bioreactors. Biotechnol. Adv. 2018, 36, 1139–1166. [Google Scholar] [CrossRef] [PubMed]
- Long, B.; Yang, C.Z.; Pu, W.H.; Yang, J.K.; Liu, F.B.; Zhang, L.; Zhang, J.; Cheng, K. Tolerance to Organic Loading Rate by Aerobic Granular Sludge in a Cyclic Aerobic Granular Reactor. Bioresour. Technol. 2015, 182, 314–322. [Google Scholar] [CrossRef]
- Moy, B.Y.P.; Tay, J.H.; Toh, S.K.; Liu, Y.; Tay, S.T.L. High Organic Loading Influences the Physical Characteristics of Aerobic Sludge Granules. Lett. Appl. Microbiol. 2002, 34, 407–412. [Google Scholar] [CrossRef]
- Song, W.; Xu, D.; Bi, X.; Ng, H.Y.; Shi, X. Intertidal Wetland Sediment as a Novel Inoculation Source for Developing Aerobic Granular Sludge in Membrane Bioreactor Treating High-Salinity Antibiotic Manufacturing Wastewater. Bioresour. Technol. 2020, 314, 123715. [Google Scholar] [CrossRef]
- Wang, L.; Cui, Y.-W.; Jian, L.; Yao, J.-L. Spontaneous Granulation of Moderately Halophilic Sludge Inoculated with Saltern Sediments from Single Granule into Multi-Granule Aggregation. Environ. Res. 2022, 216, 114813. [Google Scholar] [CrossRef]
- Wang, B.B.; Luo, Q.; Li, H.J.; Yao, Q.; Zhang, L.; Zou, J.T.; He, F. Characterization of Aerobic Granules Formed in an Aspartic Acid Fed Sequencing Batch Reactor under Unfavorable Hydrodynamic Selection Conditions. Chemosphere 2020, 260, 127600. [Google Scholar] [CrossRef] [PubMed]
- Liu, Y.; Tang, H.; Lin, Z.; Xu, P. Mechanisms of Acid Tolerance in Bacteria and Prospects in Biotechnology and Bioremediation. Biotechnol. Adv. 2015, 33, 1484–1492. [Google Scholar] [CrossRef] [PubMed]
- Liu, Y.; Chen, Y.; Zhou, Q. Effect of Initial PH Control on Enhanced Biological Phosphorus Removal from Wastewater Containing Acetic and Propionic Acids. Chemosphere 2007, 66, 123–129. [Google Scholar] [CrossRef]
- Li, Y.; Chapman, S.J.; Nicol, G.W.; Yao, H. Nitrification and Nitrifiers in Acidic Soils. Soil Biol. Biochem. 2018, 116, 290–301. [Google Scholar] [CrossRef]
- Li, A.J.; Yang, S.F.; Li, X.Y.; Gu, J.D. Microbial Population Dynamics during Aerobic Sludge Granulation at Different Organic Loading Rates. Water Res. 2008, 42, 3552–3560. [Google Scholar] [CrossRef]
- Jiang, Y.; Wei, L.; Yang, K.; Shi, X.; Wang, H. Rapid Formation of Aniline-Degrading Aerobic Granular Sludge and Investigation of Its Microbial Community Succession. J. Clean. Prod. 2017, 166, 1235–1243. [Google Scholar] [CrossRef]
- Zhang, A.; Gao, C.; Chen, T.; Xie, Y.; Wang, X. Treatment of Fracturing Wastewater by Anaerobic Granular Sludge: The Short-Term Effect of Salinity and Its Mechanism. Bioresour. Technol. 2022, 345, 126538. [Google Scholar] [CrossRef] [PubMed]
- Xiong, W.; Wang, S.; Zhou, N.; Chen, Y.; Su, H. Granulation Enhancement and Microbial Community Shift of Tylosin-Tolerant Aerobic Granular Sludge on the Treatment of Tylosin Wastewater. Bioresour. Technol. 2020, 318, 124041. [Google Scholar] [CrossRef]
- Li, J.; Ma, Z.; Gao, M.; Wang, Y.; Yang, Z.; Wang, X. Enhanced Aerobic Granulation at Low Temperature by Stepwise Increasing of Salinity. Sci. Total Environ. 2020, 722, 137660. [Google Scholar] [CrossRef] [PubMed]
- Zou, Y.; Zhong, Y.; Huang, L.; Xu, W.; Wu, Y.; Gao, J.; Zhong, K.; Gao, H. Effects of Brown Sugar Addition and Fermentation Time on Metabolites and Microbial Communities of Yibin Yacai. LWT 2022, 165, 113720. [Google Scholar] [CrossRef]
- Zhang, B.; Wu, L.; Shi, W.; Zhang, Z.; Lens, P.N.L. A Novel Strategy for Rapid Development of a Self-Sustaining Symbiotic Algal-Bacterial Granular Sludge: Applying Algal-Mycelial Pellets as Nuclei. Water Res. 2022, 214, 118210. [Google Scholar] [CrossRef] [PubMed]
- Shi, X.; Li, J.; Wang, X.; Zhang, X.; Tang, L. Effect of the Gradual Increase of Na2SO4 on Performance and Microbial Diversity of Aerobic Granular Sludge. J. Environ. Manag. 2021, 292, 112696. [Google Scholar] [CrossRef]
- He, Q.; Zhang, W.; Zhang, S.; Zou, Z.; Wang, H. Performance and Microbial Population Dynamics during Stable Operation and Reactivation after Extended Idle Conditions in an Aerobic Granular Sequencing Batch Reactor. Bioresour. Technol. 2017, 238, 116–121. [Google Scholar] [CrossRef]
- Wang, Z.J.; Liu, Q.Q.; Zhao, L.H.; Du, Z.J.; Chen, G.J. Bradymonas Sediminis Gen. Nov., Sp. Nov., Isolated from Coastal Sediment, and Description of Bradymonadaceae Fam. Nov. and Bradymonadales Ord. Nov. Int. J. Syst. Evol. Microbiol. 2015, 65, 1542–1549. [Google Scholar] [CrossRef]
- Jiang, Y.; Shi, X.; Ng, H.Y. Aerobic Granular Sludge Systems for Treating Hypersaline Pharmaceutical Wastewater: Start-up, Long-Term Performances and Metabolic Function. J. Hazard. Mater. 2021, 412, 125229. [Google Scholar] [CrossRef]
- Ou, D.; Li, H.; Li, W.; Wu, X.; Wang, Y.Q.; di Liu, Y. Salt-Tolerance Aerobic Granular Sludge: Formation and Microbial Community Characteristics. Bioresour. Technol. 2018, 249, 132–138. [Google Scholar] [CrossRef] [PubMed]
- Zhang, X.; Chen, A.; Zhang, D.; Kou, S.; Lu, P. The Treatment of Flowback Water in a Sequencing Batch Reactor with Aerobic Granular Sludge: Performance and Microbial Community Structure. Chemosphere 2018, 211, 1065–1072. [Google Scholar] [CrossRef] [PubMed]
- Zeng, D.; Miao, J.; Wu, G.; Zhan, X. Nitrogen Removal, Microbial Community and Electron Transport in an Integrated Nitrification and Denitrification System for Ammonium-Rich Wastewater Treatment. Int. Biodeterior. Biodegrad. 2018, 133, 202–209. [Google Scholar] [CrossRef]
- Chen, J.; Han, Y.; Wang, Y.; Gong, B.; Zhou, J.; Qing, X. Start-up and Microbial Communities of a Simultaneous Nitrogen Removal System for High Salinity and High Nitrogen Organic Wastewater via Heterotrophic Nitrification. Bioresour. Technol. 2016, 216, 196–202. [Google Scholar] [CrossRef]
- Huang, J.L.; Wang, H.H.; Alam, F.; Cui, Y.W. Granulation of Halophilic Sludge Inoculated with Estuarine Sediments for Saline Wastewater Treatment. Sci. Total Environ. 2019, 682, 532–540. [Google Scholar] [CrossRef]
- Li, T.; Li, Y.; Li, M.; Wang, N.; Sun, Z.; Li, X.; Li, B. Effects of Sulfamethoxazole on Nitrogen Transformation and Antibiotic Resistance Genes in Short-Cut Nitrification and Denitrification Process Treating Mariculture Wastewater. Chem. Eng. J. 2023, 454, 140517. [Google Scholar] [CrossRef]






| Parameter | Value |
|---|---|
| TOC (mg/L) | 9600 |
| COD (mg/L) | 33,275 |
| TN (mg/L) | 1328 |
| NH4+-N (mg/L) | 794 |
| NO3−-N (mg/L) | 90 |
| NO2−-N (mg/L) | 2 |
| Organic nitrogen (mg/L) | 442 |
| TP (mg/L) | 378 |
| pH | 3.78 |
| Conductivity (ms/cm) | 152 |
| Cl− (mg/L) | 68,600 |
| Salinity (mg NaCl/L) | 113,000 |
| Period | Operational Day (d) | Influent COD (mg/L) | Dilution | OLR (kg COD/m3·d) | Air Velocity (cm/s) |
|---|---|---|---|---|---|
| I | 1–5 | 1000 | 3:100 | 1.8 | 1.2 |
| II | 6–10 | 2000 | 6:100 | 3.6 | 1.8 |
| III | 11–15 | 3000 | 9:100 | 5.4 | 2.4 |
| IV | 16–20 | 4000 | 12:100 | 7.2 | 3.0 |
| Technology | Salinity (%) | OLR (kg COD/m3·d) | Removal Performance | Reference |
|---|---|---|---|---|
| SBBR | 7 | 0.5 | 90.2–91.9% of COD removal; 65.5% of phosphate removal | [8] |
| SBBR | 7 | 3.0 | 87.9% of COD removal | [6] |
| SBBR | 7 | 0.9 | 85.2% of COD removal; 98.6% of TN removal | [5] |
| BMBR | 10 | 3.3 | 85.6% of COD removal; 60.4% of TN removal | [7] |
| BMBR | 7 | 3.0 | 72.1% of COD removal; 74.0% of NH4+-N removal; 20% of SP removal | [4] |
| AGS | 9 | 5.4 | 93.1% of TOC removal; 88.2% of NH4+-N removal; 50.6% of TP removal | This study |
| Sample | Sequences | OTUs | ACE a | Chao a | Shannon b | Simpson c | Coverage d |
|---|---|---|---|---|---|---|---|
| Day 0 | 29738 | 46 | 49.87 | 49.50 | 1.09 | 0.57 | 0.9999 |
| Day 5 | 29738 | 48 | 55.94 | 60.00 | 1.16 | 0.53 | 0.9997 |
| Day 10 | 29738 | 51 | 55.74 | 55.20 | 1.45 | 0.42 | 0.9999 |
| Day 15 | 29738 | 53 | 55.46 | 52.88 | 1.18 | 0.52 | 0.9998 |
Disclaimer/Publisher’s Note: The statements, opinions and data contained in all publications are solely those of the individual author(s) and contributor(s) and not of MDPI and/or the editor(s). MDPI and/or the editor(s) disclaim responsibility for any injury to people or property resulting from any ideas, methods, instructions or products referred to in the content. |
© 2023 by the authors. Licensee MDPI, Basel, Switzerland. This article is an open access article distributed under the terms and conditions of the Creative Commons Attribution (CC BY) license (https://creativecommons.org/licenses/by/4.0/).
Share and Cite
Yue, J.; Han, X.; Jin, Y.; Yu, J. Performance and Bacterial Characteristics of Aerobic Granular Sludge in Treatment of Ultra-Hypersaline Mustard Tuber Wastewater. Fermentation 2023, 9, 224. https://doi.org/10.3390/fermentation9030224
Yue J, Han X, Jin Y, Yu J. Performance and Bacterial Characteristics of Aerobic Granular Sludge in Treatment of Ultra-Hypersaline Mustard Tuber Wastewater. Fermentation. 2023; 9(3):224. https://doi.org/10.3390/fermentation9030224
Chicago/Turabian StyleYue, Jingxue, Xushen Han, Yan Jin, and Jianguo Yu. 2023. "Performance and Bacterial Characteristics of Aerobic Granular Sludge in Treatment of Ultra-Hypersaline Mustard Tuber Wastewater" Fermentation 9, no. 3: 224. https://doi.org/10.3390/fermentation9030224
APA StyleYue, J., Han, X., Jin, Y., & Yu, J. (2023). Performance and Bacterial Characteristics of Aerobic Granular Sludge in Treatment of Ultra-Hypersaline Mustard Tuber Wastewater. Fermentation, 9(3), 224. https://doi.org/10.3390/fermentation9030224

