Abstract
Indigestible glucans (IGs) are dietary fibers that can promote human health via fermentation by the gut microbiota, where their physico-chemical properties play a crucial role. This effect remains to be fully explored. The aim of the current study was to comprehensively investigate and compare the fermentation characteristics of IGs with various structural properties, as well as their effects on the gut microbiota. Barley β-glucan (BG), laminarin (L), yeast β-glucan (BY), pachyman (PAC), resistant starch (R), and litesse (Lit) were anaerobically batch-fermented using the human fecal microbiota for 48 h. All the IGs were utilized by the gut microbiota at different rates, and 2% of L, 14% of BG, 23% of BY and PAC, and 35% of R and Lit were unfermented at the 48th hour. During fermentation, mono-, di-, or trisaccharides were released from BG, L, and Lit, and the pH of broth was greatly lowered by IGs, especially BG and L, along with the production of short-chain fatty acids. Interestingly, PAC favored butyric acid production, while BG, L, and BY preferred propionic acid. Moreover, lactic acid, but not succinic acid, was detected in considerable amounts, but only with BG and L after 5 h. 16S rDNA analysis showed different microbial structures and the selective promotion of bacteria with different IGs, while only PAC did not decrease microbial α-diversity. Further qPCR analysis confirmed that BG was more potent at proliferating Faecalibacterium prausnitzii; BY preferred total bacteria, Prevotella, and Lactobacillus; and R favored Bifidobacterium. The IG-induced changes in the gut microbiota were strongly correlated with carboxylic acid production. In conclusion, the six IGs differed in fermentation characteristics and gut microbiota regulation capacity, and each one could have specific applications in human health promotion.
1. Introduction
Dietary fiber, as a type of carbohydrate that cannot be digested by humans, is widely present in various foods, and plays a vital role in health maintenance and promotion [1,2]. Based on water solubility, dietary fiber is classified into soluble dietary fibers, such as inulin, pectin, and barley β-glucan, and insoluble ones, including cellulose and resistant starch, with different physiological functions [3]. Soluble dietary fibers are generally high in water absorbency, and can slow gastric emptying rates, inhibit rapid rises in postprandial blood sugar, and decrease blood cholesterol; meanwhile, the insoluble type is efficient in boosting gastrointestinal motility, preventing constipation, and reducing the risk of colon cancer [4,5]. Recently, researchers have studied fiber further and focused on its chemical structural properties, such as monosaccharide composition, glycosidic bond types, and degree of polymerization, and have gained interesting insights into its relationship with health promotion properties. For instance, the types of monosaccharide composition might affect the hypoglycemic and antitumor activities of polysaccharides extracted from Cordyceps sinensis, and mannose, galactose, and glucose are the most abundant monosaccharides among these active polysaccharides [6]. D-glucans linked by β-(1,3) glycosidic bonds can form triple helix conformations and have strong immune-stimulating activities [7], and the esterification degree of pectin affects its improvement of dextran sulfate sodium-induced colitis in mice, in which the strongest effect has been seen with the low-esterified type [8]. Diverse structural properties and a wide range of clinically beneficial effects have made dietary fiber a popular material for disease prevention and nutritional therapies [9].
The gut microbiota, a group of reciprocal symbionts harbored in the gut of human beings, plays an essential role in many aspects of human health, such as nutrition utilization, immune system maturation, inhibition of the excessive growth of pathogens, endocrine function regulation, vitamin synthesis, steroid hormone excretion, neuromodulation, the pathogenesis of a series of chronic diseases, etc. [10,11,12,13]. Its composition and activity are considered the determining factors for these effects. Bifidobacterium and Lactobacillus are the most well-known gut bacteria and the main source of probiotics, which are widely used in foods and medicines, and Akkermansia is a promising probiotic targeting obesity [14,15]. Dietary fiber is the main carbon source of the gut microbiota, and can reach the colon and be metabolized by the gut microbiota to produce beneficial metabolites such as short-chain fatty acids (SCFAs) [16]. Interestingly, previous studies have found that dissimilar dietary fibers differentially influence the gut microbiota, e.g., β-glucan could promote the growth of Bacteroides and Lactobacillus [17] and xylan enhances the growth of Bifidobacterium, while oligosaccharide is the preferred carbon source for Lactobacillus [18].
Indigestible glucans (IGs), i.e., homo-polysaccharides composed of D-glucopyranose, including natural/artificial β-glucans and indigestible α-glucans, are the typical dietary fibers [19], and are widely used as food additives and applied in cosmetics, functional health products, etc. [20,21]. According to the type of glycosidic bond, β-glucans can be divided into three categories: those derived from cereals with β-(1,3)/(1,4) glycosidic bonds [22], those derived from from brown algae with β-(1,3)/(1,6) glycosidic bonds [23], and those derived from from fungi with β-(1,3)/(1,6) glycosidic bonds [24]. In addition, some fungi β-glucans may also contain β-(1,4) glycosidic bonds, such as Coriolus versicolor [25]. Indigestible α-glucans mainly contain α-(1,4)/(1,6) glycosidic bonds, which are usually physically treated or chemically modified starches, such as resistant starch, etc. [26]. IGs are also regarded as functional ingredients and have many beneficial effects; for example, lentinan can promote CD4+ T cell immune regulation and inhibit the growth of tumors [27], cereal β-glucans from oats and barley are considered to lower cholesterol [28], and resistant starch can increase satiety, decrease blood glucose and lipids, and reduce insulin sensitivity [29]. Various studies on the relationships between the beneficial effects of IGs and their capacities to regulate the gut microbiota have been widely performed. It has been shown that polysaccharides extracted from Astragalus membranaceus might improve metabolic disturbance-related cognitive dysfunction by increasing Lactobacillus and SCFAs production [30]. Additionally, in a type 2 diabetic rat model, the Phellinus linteus polysaccharide could modulate gut microbiota composition by increasing SCFA-producing bacteria to reduce systemic inflammation and improve insulin resistance [31]. However, how different IGs differ in their roles in the regulation of the gut microbiota and the consequent beneficial effects remain unclear.
Currently, only a few studies are available that investigate the fermentation characteristics of some IGs to reveal the mechanisms of their beneficial effects and potential applications, and more research needs to focus on the key physico-chemical factors affecting the interaction of IGs with the gut microbiota. Therefore, the aim of the present study was to investigate and compare the fermentation characteristics of IGs with different physico-chemical properties, and their impacts on the gut microbiota, using batch fermentation. For this purpose, six commercial IGs with different structural properties (Figure 1), i.e., barley β-glucan (BG), laminarin (L), yeast β-glucan (BY), pachyman (PAC), resistant starch (R), and litesse (Lit), were used. BG is derived from barley and has a linear structure with alternating β-(1,3) and β-(1,4) glycosidic bonds [32]; L is isolated from Laminaria digitata with a β-(1,3) glycosidic-linked backbone and a small proportion of β-(1,6)-linked branched chains [33]; BY, obtained from yeast cells, has a β-(1,3)-linked backbone and some long β-(1,3)-linked branched chains, which are linked by β-(1,6) glycosidic bonds [34]; PAC, with a simple sugar chain, is purified from Poria Coco and is mainly linked by β-(1,3) glycosidic bonds [35]; R is prepared from high amylose maize starch, and contains α-(1,4) and α-(1,6) glycosidic bonds [36]; Lit is a synthetic polydextrose with a complex sugar chain structure containing β-(1,2), β-(1,3), β-(1,4), and β-(1,6), where the β-(1,6) glycosidic bond is dominant [37]. The fermentation characteristics of IGs were analyzed by measuring pH, gas accumulation, fermentation degrees, free monosaccharides and oligosaccharides, SCFAs, and lactic and succinic acids. Furthermore, 16S rRNA gene sequencing was combined with real-time quantitative PCR to reveal the response of the gut microbiota to IG treatment.
Figure 1.
Structures of six indigestible glucans.
2. Materials and Methods
2.1. Materials
Glucose, cellobiose, 32-β-D-Glucosyl-cellobiose, and 33-β-D-Glucosyl-cellotriose were purchased from Megazyme (Bray, Ireland). Resistant starch and litesse were gifts from Ingredion (Chicago, IL, USA) and Danisco (Copenhagen, Denmark), respectively, and the other IGs were purchased from other sources (Table 1). Prevotella copri (DSM 18205), Bacteroides fragilis (NCTC 9343), and Faecalibacterium prausnitzii (DSM 17677) were obtained from the Guangdong Microbial Culture Collection Center (GDMCC), and Bifidobacterium longum (CICC 6068), and Lactobacillus casei (CICC 6117) were purchased from the China Center of Industrial Culture Collection (CICC).
Table 1.
Detailed information on indigestible glucans.
2.2. Culture Medium
The medium used for anaerobic fermentation was adapted from Hughes et al. [39], with a few modifications. The culture medium (pH = 6.1 ± 0.1) per liter contained: 2 g of peptone, 2 g of yeast extract, 0.01 g of CaCl2·6H2O, 0.1 g of NaCl, 0.04 g of KH2PO4, 0.04 g of K2HPO4, 0.01 g of MgSO4·7 H2O, 2 g of NaHCO3, 0.5 g of L-cysteine, 0.5 g of bile salt, 4 mL of resazurin (0.025% w/v), 100 mL of MES buffer (1 M, pH 6.0), 5 µL of vitamin K (Sigma), and 2.5 mg of hemin (Sigma). IGs were dissolved in the medium and sterilized at 121 °C for 15 min, except resistant starch, which was UV-sterilized and added before fermentation. Hemin and vitamin K were filter-sterilized and added to the medium just before fermentation.
2.3. Collection and Preparation of Fecal Inoculum
Fecal samples collected from three healthy adults (two males and one female, 22–25 years old, BMI 20 to 24, no history of intestinal disease, no dietary fiber-rich meals or dietary fiber supplements, and no antibiotic-like medication usage for at least three months) were used as microbial inoculants. In brief, the collected fecal samples were diluted and homogenized anaerobically with sterilized PBS buffer containing 0.1% L-cysteine hydrochloride at a ratio of 1:10 (w/v). After being filtered with a 100 μm cell filter, the filtrates were mixed in equal proportions and immediately taken for fermentation experiments.
2.4. In Vitro Fermentation
In vitro fermentation took place in a 15 mL sealed Hungate tube, where 1 mL of microbial inoculant was mixed with 9 mL of culture medium. The final concentration of IGs was 10 mg/mL, and the medium without IGs was used as a blank control. The mixtures were prepared at an anaerobic workstation (5% H2, 5% CO2, and 90% N2) at 37 °C, and then, incubated for 0, 5, 11, 24, and 48 h, respectively, at 150 rpm and 37℃. Fermentation for each time point was carried out in triplicate, but the incubation for 24 h was performed in quadruplicate for subsequent microbiota analysis. Samples were stored at −80 °C for further analysis.
2.5. Determination of Gas Production and pH of Broth
Gas production was measured directly using a syringe, and the pH of the broth was determined using a standard pH meter (FE28-Standard pH tester, Mettler Toledo, Zurich, Switzerland).
2.6. Analysis of Residual Carbohydrates and Fermentation Degree
Residual carbohydrates in the samples were determined via acid hydrolysis and high-performance anion-exchange chromatography (HPAEC), based on the description of Liu et al., and slightly modified [42]. Freeze-dried samples (0.3–1 mL) were mixed with 0.5 mL of 12 M H2SO4 for 0.5 h in an ice bath, and hydrolysis was then performed at 100 °C for 2 h after dilution with 2.5 mL of ultrapure water. The obtained hydrolysates were further diluted, filtered (0.22 µm), and finally, analyzed using a Dionex ICS-5000 (Thermo Fisher Corp., Waltham, MA, USA) equipped with a CarboPac™ PA20 analytical column (3 mm × 150 mm) and a CarboPac™ PA20 guard column (3 mm × 30 mm). The column temperature was 30 °C, and the system temperature was 25 °C. The injection volume was 10 μL. The mobile phase A consisted of a 250 mmol/L NaOH solution, B consisted of ultrapure water, and C consisted of a 1 mol/L NaOAc solution. The elution was performed at a flow rate of 0.5 mL/min according to a ternary gradient (A: 0.8%, B: 99.2%, C: 0% at 0–20 min; A: 0.8%, B: 94.2%, C: 5% at 20.1 min; A: 0.8%, B: 79.2%, C: 20% at 30 min; A: 80%, B: 20%, C: 0% at 30.1 min; A: 80%, B: 20%, C: 0% at 50 min; A: 0.8%, B: 99.2%, C: 0% at 55.0 min). Glucose and xylose were used as standard, and the concentration of residual carbohydrate was obtained by multiplying the concentration of monosaccharide with a conversion factor of 0.9. The fermentation degree of each IG during fermentation was calculated as shown below.
2.7. Analysis of Free Monosaccharides and Oligosaccharides
Free monosaccharides and oligosaccharides were analyzed according to Crittenden et al. [43], with modification. In brief, the sample was centrifuged (4 °C, 15 min, 18,894× g) and deproteinized using zinc acetate solution (21.9%, w/v) and potassium ferrocyanide solution (10.6%, w/v). The deproteinized sample was diluted, filtered (0.22 µm), and then, analyzed using a Dionex ICS-5000 (Thermo Fisher Corp., Waltham, MA, USA) with a CarboPac™ PA1 analytical column (2 mm × 250 mm) and a CarboPac™ PA1 guard column (2 mm × 50 mm). The chromatographic conditions were determined according to the settings of Crittenden et al. Glucose, cellobiose, 32-β-D-Glucosyl-cellobiose, and 33-β-D-Glucosyl-cellotriose were used as standard.
2.8. Analysis of Short-Chain Fatty Acid
The extraction and determination of SCFAs was performed using the ether extraction method and gas chromatography (GC), respectively, as described by Wang et al. [44]. An amount of 0.3–0.6 mL of supernatant (4 °C, 5 min, 18,894× g) was mixed fully with 0.2 mL of 10% H2SO4 as an acidifier, 100 μL of 1 M 2-ethylbutyric acid as internal standard, and 0.4 mL of anhydrous ether as an extraction solvent, and then, was centrifuged at 4 °C for 2 min at 18,894× g after standing for 2 min. The obtained supernatant was filtered (0.22 µm) and analyzed using a fused silica capillary column (HP-FFA, 30 m × 0.32 mm × 0.25 µm) and a flame ionization detector (GC-FID 7890B, Agilent, USA). The chromatographic conditions were set according to our previous study [45].
2.9. Analysis of Lactic Acid and Succinic Acid
Determinations of lactic acid and succinic acid were carried out according to Zhao et al. [46], with some modifications. Samples were pretreated as described in the Analysis of Free Monosaccharides and Oligosaccharides section. The analysis was performed using ultra-high-performance liquid chromatography (UHPLC 1290, Agilent, Palo Alto, CA, USA) equipped with Diamonsil C18 (2) analytical (5 μm, 250 × 4.6 mm) and guard columns (5 μm, 50 × 4.6 mm) (Dikma, Beijing, China), together with a variable wavelength detector (210 nm). A methanol and H3PO4 aqueous solution (0.1%, pH 2.65) with a ratio of 97:3 was used at a flow rate of 0.6 mL/min, and the temperatures of the column and detector were maintained at 35 °C.
2.10. 16 S rRNA Gene Sequencing
The genomic DNA of fermentation samples extracted using a TIANamp Stool DNA Kit (TianGen, Beijing, China) was used as a template for PCR amplification, with primers 338F (5’-ACTCCTACGGGAGGCAGCA-3) and 806R (5’-GGACTACCAGGGTATCTAAT-3’) specific to the V3-V4 region of the 16S rDNA sequence, and then, the amplified products were purified via 2% agarose gel electrophoresis [47]. The purified DNA was recovered using a TIANgel Purification Kit (TianGen) and quantified using Qubit 3.0 (Life Invitrogen, Carlsbad, CA, USA). A DNA library was prepared using the VAHTS Universal DNA Library Prep Kit (Illumina Inc, San Diego, CA, USA) according to Illumina’s recommendations, and its quality was checked using the Agilent 2100 bioanalyzer system [48]. At last, the obtained products were pair-end sequenced using the MiSeq 500-cycle v3 kit on the Illumina MiSeq platform.
The raw data were subjected to denoising, merging, and clustering by using the DaDa2 plugin in Quantitative Insights into Microbial Ecology 2 (QIIME2). Once high-quality amplicon sequence variant (ASV) feature tables were obtained, the Greengenes database (Release 13.5) was used for taxonomic identification. α-diversity was analyzed using the Chao1 and Shannon indices, and β-diversity was evaluated using principal coordinate analysis (PCoA) and non-metric multidimensional scaling (NMDS) based on the Bray–Curtis distance (MetaboAnalyst, https://www.metaboanalyst.ca, 29 September 2022). Further permutational MANOVA analysis of β-diversity was performed using the Diversity plugin implemented in QIIME2.
2.11. Quantitative PCR for Gut Microbes
The abundance of total bacteria, Prevotella, Bacteroides, Bifidobacterium, Lactobacillus, and Faecalibacterium prausnitzii was quantified via real-time qPCR using the Applied Biosystems® QuantStudio™ 7 Flex Real-Time PCR Instrument (Thermo Fisher Corp, USA). PCR products amplified from the genomic DNA of respective standard strains with primers 27F (5′-AGAGTTTGATCMTGGCTCAG-3′) and 1492R (5′-TACGGYTACCTTGTTACGACTT-3′) were purified using 2% agarose gel and linked to the pEASY®-T1 Simple Cloning vector (TransGen Biotech, Beijing, China); then, the ligation products were imported into a Trans1-T1 Phage Resistant Chemically Competent Cell (TransGen Biotech) for a blue–white screen. Subsequently, positive DNA productions were extracted using a TIANprep mini Plasmid Kit (TianGen, Beijing, China), and sent to Sangon Biotech (Shanghai, China) for sequencing. Finally, the obtained plasmid DNA samples were linearized via single digestion (SpeedyCut BglⅡ). The sequences, amplicon size, Tm, and primers used are shown in Table S3.
The PCR experiments were performed in triplicate with a total volume of 20 μL using a SuperReal PreMix Plus kit (TianGen), and each PCR reaction contained 10 μL of 2 × SuperReal PreMix Plus (SYBR Green) [49], 1 μL of genomic DNA, 0.6 μL of each primer (10 μM), 0.4 μL of 50 × ROX Reference Dye, and 7.4 μL of dd H2O. The cycling conditions for amplification were as follows: 15 min at 95 °C; 40 cycles of 10 s at 95 °C; 20 s at Tm °C; and 30 s at 72 °C.
2.12. Statistical Analysis
The differences between groups were assessed via one-way analysis of variance (ANOVA), and Tukey’s multiple comparison test after the normality test, using Mintab19 statistical software (Minitab 19.1, Minitab Inc. State College, PA, USA). A correlation analysis between carboxylic acids and the gut microbiota at the genus level was performed using Biology Cloud (https://bioincloud.tech/task-meta, 5 December 2022). p < 0.05 was considered statistically significant.
3. Results
3.1. Impact of IGs on pH and Gas Production during In Vitro Fermentation
The pH of the control group remained stable during the fermentation, while that of the IG groups in general gradually decreased, among which the decrease rates were quite different, especially at the later phase (Figure 2A). As shown in Figure S3, the pH of the BG, L, BY, R, and Lit groups exhibited a significant decrease throughout the fermentation (p < 0.05), except for the BY group, which did not change further after 24 h. In contrast, PAC started to significantly decrease the pH of broth after 11 h of fermentation (p < 0.05). At 48 h, the pH of the BG, L, R, BY, Lit, PAC, and control groups were in ascending order with significant differences (p < 0.05), except for that between the BY and Lit groups. Interestingly, the differences between groups were the same throughout the fermentation, except that the pH levels of the PAC and control groups at 5 and 11 h, together with the pH levels of the L and R groups at 5 h, were similar; moreover, the pH of the R group was higher at 5 and 11 h, but then, became similar to that of the BY and Lit groups at 24 h.
Figure 2.
Changes in the gas production and pH during fermentation. (A) pH of fermentation broth and (B) gas production: BG—barley β-glucan; L—laminarin; BY—yeast β-glucan; PAC—pachyman; R—resistant starch; Lit—litesse. Different letters indicate significant differences between groups; p < 0.05.
Gas was, in general, continuously accumulated in all the groups as fermentation proceeded (Figure 2B and Figure S3). The BG group produced gas mainly during 0–11 h, and the L group during 0–24 h for, while no significant change occurred afterwards. The BY, PAC, R, and Lit groups showed more stable gas accumulation, which was continuously significantly increased at all the time points monitored (p < 0.05). At the end of fermentation, the gas production occurred in descending order for the L, PAC, Lit, BY, R, BG, and control groups, and there was no significant difference between that in the Lit, BY, R, and BG groups.
3.2. Impact of IGs on Carboxylic Acid Production during In Vitro Fermentation
All the IGs could stimulate SCFAs production, with acetic, propionic, and butyric acids as the major products, in accordance with the change in pH (Figure 3A). The levels of total SCFAs at 5 h were significantly different between groups (p < 0.05), and the highest level was found in the BG group, which was followed, in descending order, by the L, BY, Lit, R, PAC, and control groups. At 48 h, the total SCFA levels were also significantly different among all the groups (p < 0.05), and occurred in the L, BG, BY, R, Lit, PAC, and control groups in descending order (Figure 3B).
Figure 3.
Changes in short-chain fatty acids and pH during in vitro fermentation. (A) Accumulation of short-chain fatty acids with changes in pH; (B) total short-chain fatty acid level at 5 and 48 h; (C) details of levels of acetic, propionic, and butyric acids in each IG during experiment. BG—barley β-glucan; L—laminarin; BY—yeast β-glucan; PAC—pachyman; R—resistant starch; Lit—litesse. Different letters indicate significant differences between groups; p < 0.05.
As shown in Figure 3A, the total SCFA levels of all the groups increased significantly as fermentation time increased (p < 0.05), except for the BG group, which remained stable after 24 h, mainly due to the constant levels of propionic and butyric acids (Figure 3C). The three major SCFAs accumulated continuously in the BY and L groups, with significance detected between each time point (p < 0.05), except that butyric acid produced from L. remained unchanged between 24 h and 48 h. However, such an increase in the PAC group was suspended at 5–11 h for propionic and butyric acid, at 24–48 h for acetic and propionic acids, respectively, and in propionic acid in the R and Lit groups after 24 h. In the BG and Lit groups, SCFAs accumulated the most between 0 and 5 h (55.19% and 34.00%, respectively), while the L, BY, PAC and R groups produced large amounts of SCFAs at 11–24 h (35.15%, 32.83%, 40.72%, and 38.04%, respectively), probably due to rapid increases in propionic acid production.
The dominant SCFA in the BG, L, and BY groups at 48 h was propionic acid; however, PAC preferred to produce butyric acid. Other IG groups were characterized by the high production of acetic acid (Figure 3A,C).
The accumulation of lactic acid is shown in Figure 4 and Table S1, and only BG and L produced large amounts of this acid during fermentation, while other IGs and the control group had lower lactic acid content at around 1–3 mmol/L. Lactic acid accumulated and in a rapid manner in the BG and L groups at 5–11 h. Subsequently, it increased continuously in the BG group but decreased rapidly and significantly in the L group (p < 0.05), which were stabilized after 24 h, with 25.50 0.72 and 10.90 ± 0.84 mmol/L as the final level in the BG and L groups, respectively. Succinic acid was not accumulated in all the IGs group, with a concentration of less than 0.4 mmol/L detected (Figure S2).
Figure 4.
Changes in lactic acid concentration during fermentation. BG—barley β-glucan; L—laminarin; BY—yeast β-glucan; PAC—pachyman; R—resistant starch; Lit—litesse.
3.3. Impact of IGs on Release of Free Monosaccharides and Oligosaccharides during In Vitro Fermentation
The free sugars released from IGs were mainly monosaccharides, i.e., glucose (Figure 5A and Table S2). For the BG, L, and BY groups, glucose accumulated gradually from 0 h, reached its peak at 5 h (3.1 ± 0.1, 2.19 ± 0.2, and 0.5 ± 0.1 mmol/L, respectively), and then, gradually decreased to a trace amount (<0.1 mmol/L) from 24 h. However, only a low amount of glucose, i.e., 0.01–0.29 mmol/L, was observed in the PAC, R, and Lit groups during the whole fermentation period.
Figure 5.
Released free monosaccharides and oligosaccharides during in vitro fermentation. (A) Monosaccharides; (B) disaccharides; (C) trisaccharides; (D) tetrasaccharides. BG—barley β-glucan; L—laminarin; BY—yeast β-glucan; PAC—pachyman; R—resistant starch; Lit—litesse.
Di-, tri-, and tetrasaccharides were also observed in the fermentation broth. Disaccharides were only detected in the BG group (Figure 5B), where their level reached 1.55 ± 0.06 mmol/L at 5 h, and then, stabilized. Trisaccharides were mainly produced in the L and Lit groups (Figure 5C), whose main production period was at 0–5 h, and then, gradually reduced from 0.22 ± 0.03 and 0.05 ± 0.00 mmol/L to a level close to 0 mmol/L at 24 h, respectively. Tetrasaccharides were only produced at a low level close to 0.05 mmol/L in the Lit group after 11 h (Figure 5D).
3.4. Fermentation Degree of IGs during In Vitro Fermentation
The IGs were almost composed of glucose, with trace amounts of arabinose also detected in BG, L, and BY. At the end of the experiment, 98.03% of L was fermented, and BG fermented to a degree of 86.47%, while BY, PAC, R, and Lit fermented to a lesser extent, i.e., 74.79%, 77.46%, 67.79%, and 64.64%, respectively.
Different types of IGs were fermented at different rates during fermentation, as shown in Figure 6. In brief, more than 50% of BG, L, and BY was fermented at 11 h, but it took 24 h for PAC, R, and Lit to be fermented to a similar level. Although BG shared a similar fermentation curve before 11 h with L and BY, its fermentation rate (judging by the slope) showed a slight decreased after 5 h and recovered after 24 h, while that of the latter two decreased after 11 h and 24 h, respectively. PAC was hardly fermented during 0–5 h, and only 5% vanished, which was the lowest among all the IGs. Afterwards, it continuously fermented to a similar level as R and Lit at 24 h (60%). The fermentation curves of the latter two were similar, where the fermentation rate was first increased after 11 h, and then, decreased after 24 h.
Figure 6.
Degree of fermentation during indigestible glucan fermentation. BG—barley β-glucan; L—laminarin; BY—yeast β-glucan; PAC—pachyman; R—resistant starch; Lit—litesse.
3.5. Impact of IGs on Gut Microbial Diversity and Composition
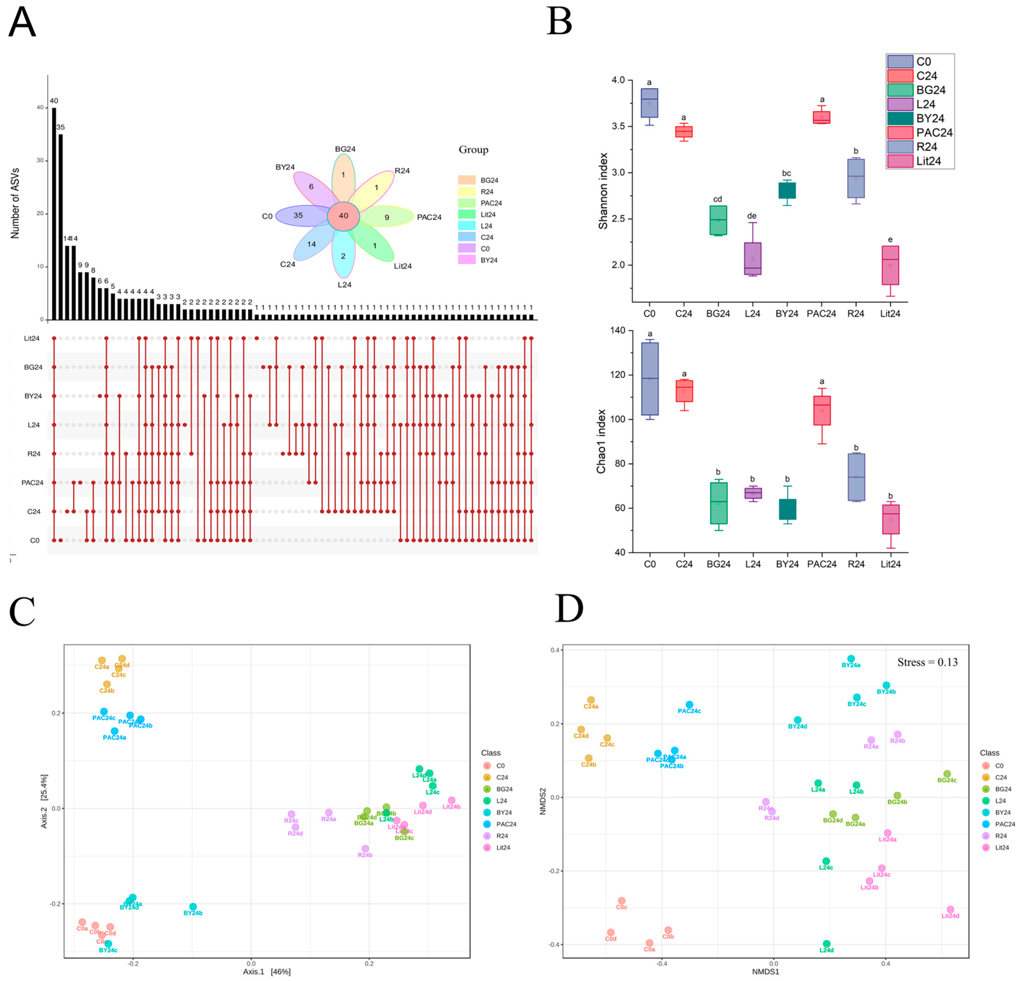
As shown in Figure 7A, 40 ASVs were shared by all the groups, which was higher than the number of unique ASVs in each group. The C0 group had the highest number of unique ASVs (35), followed by the C24 (14), PAC (9), BY (6), L (2), BG (1), R (1), and Lit (1) groups.
Figure 7.
Impact of indigestible glucans on the diversity and composition of gut microbiota. (A) UpSet diagram based on ASV level. (B) Chao1 and Shannon indexes. (C) Principal coordinate analysis (PCoA), n = 4; Axis 1 and Axis 2 explain 46% and 25.4% of variation, respectively. (D) Non-metric multidimensional scaling (NMDS), stress = 0.13, n = 4. C0—the control group at 0 h; C24—the control group at 24 h; BG—barley β-glucan; L—laminarin; BY—yeast β-glucan; PAC—pachyman; R—resistant starch; Lit—litesse. Different letters indicate significant differences between groups; p < 0.05.
The effects of IGs on the α-diversity of the gut microbiota at 24 h are shown in Figure 7B. There was no significant difference between the C0, C24, and PAC groups, while the other IGs groups had significantly decreased of Chao 1 and Shannon index values compared to the C24 group (p < 0.05).
The results of β-diversity analysis are given in Figure 7C,D. The PCoA plot showes that the C0 group was far away from the C24 group, while the BY and PAC groups were close to the C0 and C24 groups, respectively. Moreover, other IG groups were distant from the C24 and C0 groups, and they were relatively close to each other. The patterns of the PCoA and NMDS plots were similar, but the distance between the C0 group and the BY group was much further, and the samples were more scattered in the latter.
The permutational MANOVA analysis showed that IGs significantly changed the β-diversity of the microbiota (p < 0.05) (Table S4). With the exception of the L and Lit groups sharing a similar β-diversity, the IG groups significantly differed from each other (p < 0.05).
The compositions of the gut microbiota after 24 h of fermentation at the phylum and genus level are shown in Figure S4. Compared to the C24 group, the IG groups showed a different profile of the gut microbiota at the phylum and genus levels. At the phylum level (Figure S4A), Firmicutes, Bacteroidetes, Proteobacteria, and Actinobacteria were the dominant phyla; specifically, Firmicutes and Bacteroidetes accounted for 85–98% of the gut microbiota in the IG groups. At the genus level (Figure S4B), Megamonas and Prevotella contributed to 69–84% of the gut microbiota in the IG groups, except for the PAC group.
The relative abundances of gut microbes that were significantly influenced by IGs are shown in Figure 8. At the phylum level (Figure 8A), compared to the C24 group, BG, L, R, and Lit significantly increased the relative abundance of Firmicutes (p < 0.05), BY significantly increased that of Bacteroidetes (p < 0.05), and R also significantly increased Actinobacteria (p < 0.05). It is worth noting that the relative abundance of Proteobacteria was significantly decreased by the IG treatment (p < 0.05), except for PAC. Furthermore, Firmicutes was significantly lower in the BY group (p < 0.05), and Bacteroidetes was significantly higher in the L group (p < 0.05), when compared with the C24 group. At the genus level (Figure 8B), all the IGs significantly increased the relative abundance of Prevotella (p < 0.05), while only Lit and BY had no effects on that of Lactobacillus and Faecalibacterium, respectively. Except for BY and PAC, the other IGs could significantly increase the relative abundance of Megamonas (p < 0.05). Among all the IGs, the L and R groups were characterized by high relative abundances of Lactobacillus and Bifidobacterium, respectively, the BY group had the highest relative abundance of Prevotella and Dialister (p < 0.05), and the PAC group was distinguished by a high relative abundance of Catenibacterium and Parabacteroides.
Figure 8.
Read abundance of bacteria significantly affected by IGs. (A) phylum level; (B) genus level. C24—the control group at 24 h; BG—barley β-glucan; L—laminarin; BY—yeast β-glucan; PAC—pachyman; R—resistant starch; Lit—litesse. Different letters indicate significant difference between groups; p < 0.05.
3.6. Impact of IGs on the Abundance of Gut Bacteria
Twenty-four hours of fermentation without IGs did not change the abundance of total bacteria, Prevotella, Bacteroides, Bifidobacterium, Lactobacillus, or Faecalibacterium prausnitzii (Figure 9). However, IGs could significantly increase the abundance of at least one of the tested bacteria (p < 0.05), when compared with the C24 group. In brief, Lit only significantly increased the abundance of Faecalibacterium prausnitzii, PAC significantly proliferated total bacteria and Bifidobacterium, and BY significantly enhanced the abundance of all the test bacteria, while L had no effect on Prevotella and Bacteroides spp., R had no effect on Prevotella and Lactobacillus, and BG had no effect on Bacteroides spp.
Figure 9.
Abundance of gut bacteria. (A) Total Bacteria; (B) Prevotella spp.; (C) Bacteroides spp.; (D) Lactobacillus spp.; (E) Bifidobacterium spp.; (F) Faecalibacterium prausnitzii. C24—the control group at 24 h; BG—barley β-glucan; L—laminarin; BY—yeast β-glucan; PAC—pachyman; R—resistant starch; Lit—litesse. Different letters indicate significant difference between groups; p < 0.05.
BY was the most effective ingredient at proliferating total bacteria, followed by BG/L/R and PAC (p < 0.05). BY was also significantly more effective than BG (p < 0.05) regarding the two IGs that promoted the abundance of Prevotella spp. Interestingly, R showed the best proliferative effect on Bifidobacterium spp., while BG was less effective than BY (p < 0.05). For Bacteroides spp., its abundance in the BY, PAC, and R groups was similar, but significantly higher in the former two than in the BG group (p < 0.05). The highest abundance of Lactobacillus spp. was found in the BY and BG groups, followed by the L group and the PAC/R/Lit groups (p < 0.05), except that the BG group had similar abundance to the L group. BG had a better effect on Faecalibacterium prausnitzii’s proliferation than R/L/Lit, with the least significant promotion seen with BY (p < 0.05).
3.7. Correlation Analysis between Gut Microbiota and Carboxylic Acids
The Spearman’s rank correlation between carboxylic acids (SCFAs, lactic and succinic acid) and the gut microbiota at the genus level is shown in Figure 10. Acetic, propionic, butyric and lactic acids were clearly different from the other carboxylic acids regarding their correlation with gut bacteria. Acetic acid was positively correlated with the relative abundance of Megamonas, Faecalibacterium, Lachnospira, and Lactobacillus (rs = 0.70. p < 0.001, rs = 0.64. p < 0.001, rs = 0.51. p < 0.01, and rs = 0.56. p < 0.01, respectively); propionic acid was positively correlated with Megamonas, Lachnospira, and Lactobacillus (rs = 0.55. p < 0.01, rs = 0.60. p < 0.001, and rs = 0.70. p < 0.001, respectively); and butyric acid was positively correlated with Megamonas and Faecalibacterium (rs = 0.71. p < 0.001 and rs = 0.50. p < 0.01, respectively). In addition, lactic acid was positively correlated with the relative abundance of Lachnospira and Lactobacillus (rs = 0.51. p < 0.01 and rs = 0.67. p < 0.001).
Figure 10.
Correlation between carboxylic acids and gut microbiota at genus level. * p < 0.05, ** p < 0.01, *** p < 0.001.
4. Discussion
Dietary fibers can be degraded to produce SCFAs by the gut microbiota, and confers benefits to the physiological health of the host [2,50]. The sources, types, and quality of dietary fibers play a crucial role in the formation and function of gut microecology, and their diverse physicochemical properties are the basis for their functional activities in the gut. By changing their properties, such as solubility and molecular weight, the function of dietary fibers may be enhanced or altered [51,52]. To deal with the fact that only a few reports have studied the effects of some IGs, with a narrow range of structural variation in their fermentation characteristics and gut microbial composition regulation [53,54,55], in the present study, we comprehensively investigated and compared different IGs with various physico-chemical properties regarding their interaction with gut microbiota using an in vitro batch-fermentation model. The purpose of this was to shed light on the function tailoring and precise application of dietary fiber. We found that the fermentation degrees of IGs were strongly affected by such properties of IGs, which were also significantly influenced by the production of SCFAs and lactic acid, and the release of mono- and oligosaccharides. In the ensuing analysis, changes in the diversity and composition of the gut microbiota, as well as alterations in absolute abundance of selected bacteria, were found to be dependent on the type of IG.
In the present study, IGs with different structural properties showed dissimilar fermentation behavior; for example, they were fermented to different degrees almost throughout fermentation, and a higher degree was seen with BG, L, and BY, which have high solubility or simple structures [56,57,58], when compared with PAC, R, and Lit, which are insoluble or have complicated structures [59,60,61]. Such a result was expected, and has been evidenced in fructo-oligosaccharides varying in solubility [62]; additionally, polysaccharides differed in branching degree, since a complex structure needs the cooperation of various enzymes for a complete breakdown, and most enzymes prefer a soluble substrate. Such an ability might not initially be possessed by the gut microbiota [63]. Compared to L, which possesses similar glycosidic bond linkages but with low viscosity, highly viscous BY produced much fewer monosaccharides and no oligosaccharides. These different results indicate that viscosity may play very important role in the fermentation of IGs. However, it is still unclear whether it is the viscosity, per se, or high polymerization, resulting in high viscosity, that led to such a result, since BY has a higher molecular weight than L. Interestingly, it has been suggested that the effects of guar gum on the gut microbiota of largemouth bass were correlated with their viscose property, but not the molecular weight [64]. It is generally considered that the molecular weight and amount of polysaccharides gradually decrease during fermentation [65,66]. In the present study, we tried to analyze the changes in molecular weight during fermentation by HPGPC, but they were masked by complex components such as protein in the culture medium (data not shown). Based on the HPGPC results of purified laminarin fermentation broth (alcoholic precipitation plus water re-solution) and unpurified broth, we initially concluded that the molecular weight of polysaccharides tended to decrease as fermentation time increased, but with no significant change (Figure S1). Optimized culture medium and refined analytical methods may be needed to reveal the specific changes in polysaccharide molecular weight.
During fermentation, monosaccharides and oligosaccharides were released from IGs, but the types and amounts produced were quite different between different IGs. Monosaccharides were produced in all IGs groups, disaccharides were only observed in the BG group, trisaccharides were mainly produced in the L and Lit groups, and tetrasaccharides were only produced in trace amounts with Lit, probably due to differences in glycosidic bonds and the presence and richness of rich carbohydrate-active enzymes (CAZymes) in the gut [67]. According to Singh et al. [68], laminaripentaose could be hydrolyzed by many glycoside hydrolases belonging to BuGH16 family, and produce laminaribiose and laminaritriose. Additionally, barley β-glucan could be hydrolyzed into trisaccharide and tetrasaccharide by lichenase (EC 3.2.1.73) in the GH16 family [69]. In the colon, a number of CAZymes expressed by gut bacteria worked together to degrade polysaccharides [70]. The high amounts of disaccharides in the BG group might be the result of the combined action of glycoside hydrolases of the GH16 and GH3 families. Enzymes in the GH16 family have a strong specificity for β-(1,3)/(1,4)-linked glucans, and the end-products are their unhydrolyzable trisaccharides (containing one β-(1,3) and one β-(1,4) glycosidic bond) and tetrasaccharides (containing one β-(1,3) and two β-(1,4) glycosidic bonds) [71]. Meanwhile, those of GH3 family hydrolyze the β-(1,4) glycosidic bond by starting from the non-reducing end, and produce disaccharides with a β-(1,3) glycosidic bond [72]. Lit has a more complex variety of glycosidic bonds, which may be one of the reasons why its hydrolysis products contain both trisaccharides and tetrasaccharides. The “cooperative work” of CAZymes from different gut bacteria is one of the preconditions for the efficient utilization of dietary fiber in the gut [73]. Therefore, although there are great differences in the degradation rates of IGs with different glycosidic bonds in the gut microbiota, it provides a smooth interaction between the gut microbiota, IGs, and host health in general. However, it should be kept in mind that although the large intestine is considered to carry out mainly water and electrolyte absorption, which is different from the role of the small intestine as the main site of monosaccharide absorption, the released monomers and oligomers should be imported into the bacterial cell for further utilization; therefore, the concentration of these sugars is only the result of the balance between hydrolysis and microbial utilization.
The metabolic activity of microbiota can change the pH of the fermentation system, and eventually affects the growth of the microbiota and gut health. Under normal physiological conditions, the pH from the proximal to distal colon is about 6.0–7.0 [74]. When the pH is 5.0–7.0, most of the gut microbiota can grow normally, while acid-producing bacteria will be dominant when the pH is further reduced [75]. We also observed that the low-acidic environment reduced the relative abundance of Proteobacteria, a group of potentially harmful bacteria, at 24 h with all the IGs, except for PAC, which had the smallest effect on pH reduction, indicating the beneficial role of IGs. Furthermore, some gut diseases (e.g., ulcerative colitis) may appear when the pH balance of the gut is disturbed and the pH value is elevated [76]. Although batch fermentation cannot reflect the absorption process of acidic compounds as seen in vivo, and in general, results in a quite low pH that does not occur in the host, the pH reduction observed in the current study is still a good indicator of the state of the fermentation process. Furthermore, to mimic a luminal environment, the composition of the medium was set to the basic nutritional conditions of the intestinal fluid, fermentation temperature was controlled to the physiological state, and fresh fecal bacteria were anaerobically inoculated to simulate colonic fermentation [77]. Moreover, MES buffer with a stronger buffer capacity than phosphate buffer was used to control pH [78]. Therefore, indigestible glucans that are potent at reducing luminal pH should play a good role in maintaining intestinal health. Some gases, such as carbon dioxide, hydrogen, and methane, are produced during the degradation of dietary fiber or protein by the gut microbiota in the colon. A small amount of gas production is beneficial to gut peristalsis, but too much can lead to adverse reactions such as bloating and loss of appetite [79]. At the end of fermentation, L and PAC showed a strong gas production capacity, while the gas production levels of the other IGs were low and not significantly different, so care should be taken when selecting dietary fiber for different populations.
As the end-products of IG fermentation, SCFAs accumulated continuously mainly in the first 24 h in the current study, and their concentration as the main determinant of pH was inversely proportional to the pH value. At 48 h, the levels of SCFAs in BG, BY, R, and Lit ranged from 52 to 60 mmol/L, with that in PAC being the lowest at 39.66 ± 0.93 mmol/L and in L the highest at 85.82 ± 0.61 mmol/L. These results are in the range of normal physiological conditions, where the total amount of SCFAs in the proximal colon is estimated to range from 70 to 140 mmol/L, and in the distal colon, is estimated to fall to 20 to 70 mmol/L [80]. Our results are similar to those of Hughes et al.; when they fermented barley and oat β-glucan in vitro, 36–50 mmol/L of SCFAs were produced at 48 h [81]. Furthermore, Sun et al. found that fermenting arabinoxylan in vitro could produce SCFAs at a concentration of 30 mmol/L at 48 h [82]. In the current study, propionic acid was produced at higher levels in the BG, L, and BY groups, while the PAC group produced more butyric acid but was lower in acetic acid production; these results are consistent with previous reports by Mikkelsen et al. [83,84], who found that insoluble cellulose complexes could lead to a higher proportion of butyric acid and less propionic acid compared to soluble polysaccharides [83]. Lamothe et al. had a similar finding when investigating a series of dietary fibers, with different solubilities, obtained via different processing methods [84]. Therefore, IGs’ SCFAs production might be more affected by their physical properties than by their chemical glycoside structures, and insoluble polysaccharide fermentation was slower and produced a higher concentration of butyric acid and a lower concentration of propionic acid than its soluble counterpart. Moreover, according to correlation analysis, the production of acetic, propionic, and butyric acids was positively correlated with the relative abundance of Prevotella, Faecalibacterium, and Megamonas, and the levels of acetic and propionic acids were also highly positively correlated with the abundance of Lactobacillus. Interestingly, the dietary fibers fermented by fecal microbiota from other healthy volunteers produced a high proportion of valeric acid, which seemed to be related to the presence of a high relative abundance of Megasphaera [85]. SCFAs are recognized as healthy gut metabolic products beneficial to the host, and vary in function capacity [86]. In addition to providing energy, butyric acid and, to a much lower extent, propionic acid act as HDAC inhibitors, and have attracted more interest from researchers than acetate, which plays a role in improving immunity, inflammation, and cancer [87,88]. Based on the profiles of the SCFAs produced, L is likely effective at regulating inflammation and protecting the cardiovascular system, and PAC may be superior at protecting colon health and enhancing immune regulation. Additionally, a small amount of SCFAs were also produced in the control group without additional carbohydrate, which might be derived from the fermentation of proteins, amino acids, or trace carbon sources in the blank medium [89].
Almost all the IGs decreased microbial α-diversity. This is probably due to the low carbohydrate levels in the original medium, and the addition of high-purity IGs as a carbon source suppressed the growth of gut microbiota that were unable to utilize IGs, which was similar to the previous reports [90]. Interestingly, PAC supplementation did not decrease α-diversity but altered the β-diversity of the gut microbiota, indicating its different health promoting effects compared with other IGs. Furthermore, the degradation rate and fermentation degree of PAC were low, which might be due to the incapability of its corresponding microbial enzymes to function on insoluble material.
Beneficial bacteria are considered bacteria that play a positive role in disease prevention and health maintenance, although so far, there is no consensus on its definition. In general, probiotics and their candidates are considered beneficial bacteria, such as Bifidobacterium, Lactobacillus, and those that produce beneficial metabolites, e.g., butyric acid, as well as those that positively participate in host activity (metabolism, digestion, and immune activity), etc. Seven characteristic gut bacteria at the genus level were found for IG fermentation, of which almost all were potential beneficial bacteria, such as the propionic acid-producing bacterium Prevotella, the butyric acid-producing bacterium Faecalibacterium, associated with the prevention of gut inflammation, and the lactic acid-producing bacteria Lactobacillus and Bifidobacterium [81,91,92]. Prevotella contributes to the decomposition of protein and carbohydrates to produce SCFAs and the development of fetal immune tolerance, while Faecalibacterium is capable of inhibiting inflammation and is considered the next generation of probiotics. Lactobacillus and Bifidobacterium are important probiotics that could ameliorate digestive problems and improve gut microbiota balance [91,93,94]. Some reports considered that the ratio of Prevotella to Bacterodes in the gut microbiota determines the weight loss effect of dietary interventions [95], and the Firmicutes/Bacteroidetes ratio is considered a marker of obesity [96]. The types of enriched bacteria varied among IGs. Prevotella with abundant CAZyme coding genes was enriched collectively by all the IGs, and was one of the core genera involved in IG fermentation. Bifidobacterium rich in primary and secondary degraders of resistant starch was significantly enriched in the R group, which was consistent with the report of Baxter et al. [97]. In addition, higher lactic acid levels were found in the BG and L groups, which were correlated with a higher relative abundance of Lactobacillus lactic acid-producing bacteria in this study.
16S rRNA gene sequencing could be used to analyze the composition and relative abundance of gut microbiota in samples, but its results do not accurately reflect actual changes in the gut microbiota. For example, although the abundance of Prevotella increased only in the BG and BY groups, its relative abundance was elevated in all IG groups. Such a result might be caused by a decrease in the number of other gut bacteria. Together with real-time quantitative PCR and 16S rRNA gene sequencing, we can clearly understand the status of bacteria in the gut microbiota and the changes in their actual numbers; therefore, this study sheds a light on the targeted selection of IGs in the gut microbiota and provides theoretical support for its accurate application.
5. Conclusions
All IGs are potentially beneficial for gut health maintenance, as evidenced by the enriched beneficial gut microbes, increased concentrations of SCFAs, decreased pH values, and inhibited growth of harmful bacteria. Interestingly, IGs derived from different sources not only varied in physicochemical properties, such as solubility, molecular weight, and glycosidic bonds, but were also dissimilar in fermentation characteristics and the regulation of gut microbiota. Such specified characteristics of IGs as representatives of dietary fiber can shed light on tailoring the function of dietary fiber and designing appropriate symbiotics for human health promotion.
Supplementary Materials
The following supporting information can be downloaded at https://www.mdpi.com/article/10.3390/fermentation9050485/s1, Figure S1: Changes in molecular weight of polysaccharides from indigestible glucans during fermentation; Figure S2: Changes in the content of succinic acid during fermentation; Figure S3: Bar chart for statistical analysis of pH and gas production; Figure S4: Bar chart of gut microbiota composition; Table S1: Changes in the content of lactic acid during fermentation; Table S2: Released free monosaccharides and oligosaccharides during in vitro fermentation; Table S3: Primer sequences used in real-time quantification PCR; Table 4S: Permutational MANOVA analysis of β-diversity among groups. Refs. [98,99,100,101,102,103,104] are cited in Supplementary Materials.
Author Contributions
Conceptualization, Y.Z. (Yadong Zhong); data curation, H.Z., C.C. and Y.Z. (Yanli Zhang); funding acquisition, J.H., Y.Z. (Yadong Zhong) and M.X.; investigation, H.Z. and H.Y.; methodology, H.Z. and H.Y; project administration, Y.Z. (Yadong Zhong); software, C.C. and Y.Z. (Yanli Zhang); supervision, J.H., S.N. and M.X.; validation, Y.Z. (Yadong Zhong); writing—original draft, H.Z.; writing—review and editing, Y.Z. (Yadong Zhong), S.N. and M.X. All authors have read and agreed to the published version of the manuscript.
Funding
This study was conducted with the support of the National Natural Science Foundation of China (31801539; 32222065; 31960464), the Technological Innovation Guidance Science and Technology Project of Jiangxi Province (20203AEI007), Key Research and Development Project of Jiangxi Province (20223BBF61023), the Talent project of scientific and technological innovation (S2019GDQN2825), the Jiangxi high-level talent cultivation project (20204BCJ24006), and cultivation of national science and technology award project (20192AEI91004).
Institutional Review Board Statement
Not applicable.
Informed Consent Statement
Informed consent was obtained from all subjects involved in this study.
Data Availability Statement
The data used in the current study are available upon reasonable request to the corresponding author.
Conflicts of Interest
The authors declare no conflict of interest.
Abbreviations
| IG | indigestible glucan |
| BG | barley β-glucan |
| L | laminarin |
| BY | yeast β-glucan |
| PAC | pachyman |
| R | resistant starch |
| Lit | litesse |
| C | control |
| SCFA | short-chain fatty acid |
| SDF | soluble dietary fiber |
| IDF | insoluble dietary fiber |
| CAZymes | carbohydrate-active enzymes |
References
- Koh, A.; De Vadder, F.; Kovatcheva-Datchary, P.; Bäckhed, F. From Dietary Fiber to Host Physiology: Short-Chain Fatty Acids as Key Bacterial Metabolites. Cell 2016, 165, 1332–1345. [Google Scholar] [CrossRef] [PubMed]
- Deehan, E.C.; Duar, R.M.; Armet, A.M.; Perez-Munoz, M.E.; Jin, M.; Walter, J. Modulation of the Gastrointestinal Microbiome with Nondigestible Fermentable Carbohydrates To Improve Human Health. Microbiol. Spectr. 2017, 5, 1–24. [Google Scholar] [CrossRef] [PubMed]
- Cummings, J.H.; Mann, J.I.; Nishida, C.; Vorster, H.H. Dietary fibre: An agreed definition. Lancet 2009, 373, 365–366. [Google Scholar] [CrossRef] [PubMed]
- Barber, T.M.; Kabisch, S.; Pfeiffer, A.F.H.; Weickert, M.O. The Health Benefits of Dietary Fibre. Nutrients 2020, 12, 3209. [Google Scholar] [CrossRef]
- Bharucha, A.E.; Lacy, B.E. Mechanisms, Evaluation, and Management of Chronic Constipation. Gastroenterology 2020, 158, 1232–1249.e1233. [Google Scholar] [CrossRef]
- Soltani, M.; Kamyab, H.; El Enshasy, H. Molecular weight (Mw) and Monosaccharide composition (MC): Two major factors affecting the therapeutic action of polysaccharides extracted from Cordyceps sinensis. J. Pure Appl. Microbiol. 2013, 7, 1601–1613. [Google Scholar]
- Ferreira, S.S.; Passos, C.P.; Madureira, P.; Vilanova, M.; Coimbra, M.A. Structure–function relationships of immunostimulatory polysaccharides: A review. Carbohydr. Polym. 2015, 132, 378–396. [Google Scholar] [CrossRef]
- Fan, L.; Zuo, S.; Tan, H.; Hu, J.; Cheng, J.; Wu, Q.; Nie, S. Preventive effects of pectin with various degrees of esterification on ulcerative colitis in mice. Food Funct. 2020, 11, 2886–2897. [Google Scholar] [CrossRef]
- Bishehsari, F.; Engen, P.A.; Preite, N.Z.; Tuncil, Y.E.; Naqib, A.; Shaikh, M.; Rossi, M.; Wilber, S.; Green, S.J.; Hamaker, B.R.; et al. Dietary Fiber Treatment Corrects the Composition of Gut Microbiota, Promotes SCFA Production, and Suppresses Colon Carcinogenesis. Genes 2018, 9, 102. [Google Scholar] [CrossRef]
- Fulde, M.; Hornef, M.W. Maturation of the enteric mucosal innate immune system during the postnatal period. Immunol. Rev. 2014, 260, 21–34. [Google Scholar] [CrossRef]
- Kamada, N.; Chen, G.Y.; Inohara, N.; Nunez, G. Control of pathogens and pathobionts by the gut microbiota. Nat. Immunol. 2013, 14, 685–690. [Google Scholar] [CrossRef] [PubMed]
- Neuman, H.; Debelius, J.W.; Knight, R.; Koren, O. Microbial endocrinology: The interplay between the microbiota and the endocrine system. FEMS Microbiol. Rev. 2015, 39, 509–521. [Google Scholar] [CrossRef] [PubMed]
- Yano, J.M.; Yu, K.; Donaldson, G.P.; Shastri, G.G.; Ann, P.; Ma, L.; Nagler, C.R.; Ismagilov, R.F.; Mazmanian, S.K.; Hsiao, E.Y. Indigenous bacteria from the gut microbiota regulate host serotonin biosynthesis. Cell 2015, 161, 264–276. [Google Scholar] [CrossRef] [PubMed]
- Hungin, A.P.; Mulligan, C.; Pot, B.; Whorwell, P.; Agreus, L.; Fracasso, P.; Lionis, C.; Mendive, J.; Philippart, D.F.J.M.; Rubin, G.; et al. Systematic review: Probiotics in the management of lower gastrointestinal symptoms in clinical practice—An evidence-based international guide. Aliment. Pharmacol. Ther. 2013, 38, 864–886. [Google Scholar] [CrossRef]
- Zhou, M.; Zheng, X.; Zhu, H.; Li, L.; Zhang, L.; Liu, M.; Liu, Z.; Peng, M.; Wang, C.; Li, Q.; et al. Effect of Lactobacillus plantarum enriched with organic/inorganic selenium on the quality and microbial communities of fermented pickles. Food Chem. 2021, 365, 130495. [Google Scholar] [CrossRef]
- Holscher, H.D. Dietary fiber and prebiotics and the gastrointestinal microbiota. Gut Microbes 2017, 8, 172–184. [Google Scholar] [CrossRef]
- Wang, Y.; Ames, N.P.; Tun, H.M.; Tosh, S.M.; Jones, P.J.; Khafipour, E. High Molecular Weight Barley beta-Glucan Alters Gut Microbiota Toward Reduced Cardiovascular Disease Risk. Front. Microbiol. 2016, 7, 129. [Google Scholar]
- Falck, P.; Precha-Atsawanan, S.; Grey, C.; Immerzeel, P.; Stalbrand, H.; Adlercreutz, P.; Karlsson, E.N. Xylooligosaccharides from hardwood and cereal xylans produced by a thermostable xylanase as carbon sources for Lactobacillus brevis and Bifidobacterium adolescentis. J. Agric. Food Chem. 2013, 61, 7333–7340. [Google Scholar] [CrossRef]
- Baky, M.H.; Salah, M.; Ezzelarab, N.; Shao, P.; Elshahed, M.S.; Farag, M.A. Insoluble dietary fibers: Structure, metabolism, interactions with human microbiome, and role in gut homeostasis. Crit. Rev. Food Sci. Nutr. 2022, 53, 1–15. [Google Scholar] [CrossRef]
- Mudgil, D.; Barak, S. Composition, properties and health benefits of indigestible carbohydrate polymers as dietary fiber: A review. Int. J. Biol. Macromol. 2013, 61, 1–6. [Google Scholar] [CrossRef]
- Worrasinchai, S.; Suphantharika, M.; Pinjai, S.; Jamnong, P. β-Glucan prepared from spent brewer’s yeast as a fat replacer in mayonnaise. Food Hydrocoll. 2006, 20, 68–78. [Google Scholar] [CrossRef]
- Mikkelsen, M.S.; Jespersen, B.M.; Larsen, F.H.; Blennow, A.; Engelsen, S.B. Molecular structure of large-scale extracted β-glucan from barley and oat: Identification of a significantly changed block structure in a high β-glucan barley mutant. Food Chem. 2013, 136, 130–138. [Google Scholar] [CrossRef] [PubMed]
- Chen, J.; Yang, J.; Du, H.; Aslam, M.; Wang, W.; Chen, W.; Li, T.; Liu, Z.; Liu, X. Laminarin, a Major Polysaccharide in Stramenopiles. Mar. Drugs 2021, 19, 576. [Google Scholar] [CrossRef]
- Carvalho, V.S.D.; Gomez-Delgado, L.; Curto, M.A.; Moreno, M.B.; Perez, P.; Ribas, J.C.; Cortes, J.C.G. Analysis and application of a suite of recombinant endo-beta(1,3)-D-glucanases for studying fungal cell walls. Microb. Cell Factories 2021, 20, 126. [Google Scholar] [CrossRef] [PubMed]
- Habtemariam, S. Trametes versicolor (Synn. Coriolus versicolor) Polysaccharides in Cancer Therapy: Targets and Efficacy. Biomedicines 2020, 8, 135. [Google Scholar] [CrossRef] [PubMed]
- Wen, J.J.; Li, M.Z.; Hu, J.L.; Tan, H.Z.; Nie, S.P. Resistant starches and gut microbiota. Food Chem. 2022, 387, 132895. [Google Scholar] [CrossRef]
- Zou, S.; Duan, B.; Xu, X. Inhibition of tumor growth by beta-glucans through promoting CD4(+) T cell immunomodulation and neutrophil-killing in mice. Carbohydr. Polym. 2019, 213, 370–381. [Google Scholar] [CrossRef]
- Bourdon, I.; Yokoyama, W.; Davis, P.; Hudson, C.; Backus, R.; Richter, D.; Knuckles, B.; Schneeman, B.O. Postprandial lipid, glucose, insulin, and cholecystokinin responses in men fed barley pasta enriched with beta-glucan. Am. J. Clin. Nutr. 1999, 69, 55–63. [Google Scholar] [CrossRef]
- Dery, B.; Zaixiang, L. Recent Developments in Resistant Starch as a Functional Food. Starch-Stärke 2020, 73, 2000139. [Google Scholar]
- Liu, Y.; Liu, W.; Li, J.; Tang, S.; Wang, M.; Huang, W.; Yao, W.; Gao, X. A polysaccharide extracted from Astragalus membranaceus residue improves cognitive dysfunction by altering gut microbiota in diabetic mice. Carbohydr. Polym. 2019, 205, 500–512. [Google Scholar] [CrossRef]
- Liu, Y.; Wang, C.; Li, J.; Li, T.; Zhang, Y.; Liang, Y.; Mei, Y. Phellinus linteus polysaccharide extract improves insulin resistance by regulating gut microbiota composition. FASEB J. 2020, 34, 1065–1078. [Google Scholar] [CrossRef] [PubMed]
- Staudte, R.G.; Woodward, J.R.; Fincher, G.B.; Stone, B.A. Water-soluble (1→3), (1→4)-β-d-glucans from barley (Hordeum vulgare) endosperm. III. Distribution of cellotriosyl and cellotetraosyl residues. Carbohydr. Polym. 1983, 3, 299–312. [Google Scholar] [CrossRef]
- Zhang, H.; Row, K.H. Extraction and Separation of Polysaccharides from Laminaria japonica by Size-Exclusion Chromatography. J. Chromatogr. Sci. 2014, 53, 498–502. [Google Scholar] [CrossRef] [PubMed]
- Golisch, B.; Lei, Z.; Tamura, K.; Brumer, H. Configured for the Human Gut Microbiota: Molecular Mechanisms of Dietary β-Glucan Utilization. ACS Chem. Biol. 2021, 16, 2087–2102. [Google Scholar] [CrossRef]
- Saito, H.; Misaki, A.; Harada, T. A Comparison of the Structure of Curdlan and Pachyman. Agric. Biol. Chem. 1968, 32, 1261–1269. [Google Scholar] [CrossRef]
- Raigond, P.; Ezekiel, R.; Raigond, B. Resistant starch in food: A review. J. Sci. Food Agric. 2015, 95, 1968–1978. [Google Scholar] [CrossRef] [PubMed]
- Wang, H.; Shi, Y.; Le, G. Rapid microwave-assisted synthesis of polydextrose and identification of structure and function. Carbohydr. Polym. 2014, 113, 225–230. [Google Scholar] [CrossRef] [PubMed]
- Kim, H.J.; White, P.J. Optimizing the molecular weight of oat β-glucan for in vitro bile acid binding and fermentation. J. Agric. Food Chem. 2011, 59, 10322–10328. [Google Scholar] [CrossRef] [PubMed]
- Hughes, S.A.; Shewry, P.R.; Li, L.; Gibson, G.R.; Sanz, M.L.; Rastall, R.A. In vitro fermentation by human fecal microflora of wheat arabinoxylans. J. Agric. Food Chem. 2007, 55, 4589–4595. [Google Scholar] [CrossRef]
- Wang, H.; Chen, G.; Li, X.; Zheng, F.; Zeng, X. Yeast beta-glucan, a potential prebiotic, showed a similar probiotic activity to inulin. Food Funct. 2020, 11, 10386–10396. [Google Scholar] [CrossRef]
- Williams, B.A.; Mikkelsen, D.; le Paih, L.; Gidley, M.J. In vitro fermentation kinetics and end-products of cereal arabinoxylans and (1,3;1,4)-β-glucans by porcine faeces. J. Cereal Sci. 2011, 53, 53–58. [Google Scholar] [CrossRef]
- Liu, X.Y.; Lu-Yao, M.A.; Wang, L.; Wang, X.Y.; Nie, S.P.; Xie, M.Y.; Yin, J.Y. Monosaccharide Composition Analysis of Arabinoxylan by High Performance Anion Exchange Chromatography with Pulsed Amperometric Detection. Chin. J. Anal. Chem. 2017, 45, 416–422. [Google Scholar]
- Crittenden, R.; Karppinen, S.; Ojanen, S.; Tenkanen, M.; Fagerström, R.; Mättö, J.; Saarela, M.; Mattila-Sandholm, T.; Poutanen, K. In vitro fermentation of cereal dietary fibre carbohydrates by probiotic and intestinal bacteria. J. Sci. Food Agric. 2002, 82, 781–789. [Google Scholar] [CrossRef]
- Wang, H.; Shi, Y.; Zhang, S.; Gao, X.; Liu, F.; Zhang, H.; Dai, Y.; Wang, Y.; Lu, F. The Vitro Fermentation of Six Functional Oligosaccharides by Clostridium butyricum TK2 and Clostridium butyricum CB8. Food Sci. Technol. Res. 2014, 20, 1005–1011. [Google Scholar] [CrossRef]
- Hu, J.-L.; Nie, S.-P.; Min, F.-F.; Xie, M.-Y. Polysaccharide from Seeds of Plantago asiatica L. Increases Short-Chain Fatty Acid Production and Fecal Moisture along with Lowering pH in Mouse Colon. J. Agric. Food Chem. 2012, 60, 11525–11532. [Google Scholar] [CrossRef]
- Zhao, Y.X.; Hua, H.Y.; Liu, L. Development and validation of an HPLC method for determination of oleanolic acid content and partition of oleanolic acid in submicron emulsions. Pharmazie 2009, 64, 491–494. [Google Scholar]
- Heravi, F.S.; Zakrzewski, M.; Vickery, K.; Hu, H. Host DNA depletion efficiency of microbiome DNA enrichment methods in infected tissue samples. J. Microbiol. Methods 2020, 170, 105856. [Google Scholar] [CrossRef]
- Chen, C.; Wang, H.; Hong, T.; Huang, X.; Xia, S.; Zhang, Y.; Chen, X.; Zhong, Y.; Nie, S. Effects of tea polysaccharides in combination with polyphenols on dextran sodium sulfate-induced colitis in mice. Food Chem. X 2022, 13, 100190. [Google Scholar] [CrossRef]
- Wittwer, C.T.; Herrmann, M.G.; Moss, A.A.; Rasmussen, R.P. Continuous fluorescence monitoring of rapid cycle DNA amplification. BioTechniques 1997, 22, 130–131, 134–138. [Google Scholar] [CrossRef]
- Nguyen, T.D. Glycerol Esters of Butyric and Valeric Acids Counteract Diet-Related Disorders: Prevention of Metabolic Disturbances Induced by High-FAT Intake; Department of Food Technology, Lund University: Lund, Sweden, 2019. [Google Scholar]
- Lam, K.L.; Cheung, P.C. Carbohydrate-Based Prebiotics in Targeted Modulation of Gut Microbiome. J. Agric. Food Chem. 2019, 67, 12335–12340. [Google Scholar] [CrossRef]
- Yang, J.; Martinez, I.; Walter, J.; Keshavarzian, A.; Rose, D.J. In vitro characterization of the impact of selected dietary fibers on fecal microbiota composition and short chain fatty acid production. Anaerobe 2013, 23, 74–81. [Google Scholar] [CrossRef] [PubMed]
- Zhao, J.; Cheung, P.C. Fermentation of β-glucans derived from different sources by bifidobacteria: Evaluation of their bifidogenic effect. J. Agric. Food Chem. 2011, 59, 5986–5992. [Google Scholar] [CrossRef] [PubMed]
- Kaur, A.; Rose, D.J.; Rumpagaporn, P.; Patterson, J.A.; Hamaker, B.R. In vitro batch fecal fermentation comparison of gas and short-chain fatty acid production using “slowly fermentable” dietary fibers. J. Food Sci. 2011, 76, H137–H142. [Google Scholar] [CrossRef] [PubMed]
- Fehlbaum, S.; Prudence, K.; Kieboom, J.; Heerikhuisen, M.; van den Broek, T.; Schuren, F.H.J.; Steinert, R.E.; Raederstorff, D. In Vitro Fermentation of Selected Prebiotics and Their Effects on the Composition and Activity of the Adult Gut Microbiota. Int. J. Mol. Sci. 2018, 19, 3097. [Google Scholar] [CrossRef]
- Varelas, V.; Liouni, M.; Calokerinos, A.C.; Nerantzis, E.T. An evaluation study of different methods for the production of β-D-glucan from yeast biomass. Drug Test. Anal. 2016, 8, 46–55. [Google Scholar] [CrossRef]
- Vaikousi, H.; Biliaderis, C.G.; Izydorczyk, M.S. Solution flow behavior and gelling properties of water-soluble barley (1→3,1→4)-β-glucans varying in molecular size. J. Cereal Sci. 2004, 39, 119–137. [Google Scholar] [CrossRef]
- Usoltseva, R.V.; Belik, A.A.; Kusaykin, M.I.; Malyarenko, O.S.; Zvyagintseva, T.N.; Ermakova, S.P. Laminarans and 1,3-β-D-glucanases. Int. J. Biol. Macromol. 2020, 163, 1010–1025. [Google Scholar] [CrossRef]
- Li, W.; Fang, K.; Yuan, H.; Li, D.; Li, H.; Chen, Y.; Luo, X.; Zhang, L.; Ye, X. Acid-induced Poria cocos alkali-soluble polysaccharide hydrogel: Gelation behaviour, characteristics, and potential application in drug delivery. Int. J. Biol. Macromol. 2023, 45, 124383. [Google Scholar] [CrossRef]
- Lončarević, I.; Pajin, B.; Petrović, J.; Nikolić, I.; Maravić, N.; Ačkar, Đ.; Šubarić, D.; Zarić, D.; Miličević, B. White Chocolate with Resistant Starch: Impact on Physical Properties, Dietary Fiber Content and Sensory Characteristics. Molecules 2021, 26, 5908. [Google Scholar] [CrossRef]
- Lahtinen, S.J.; Knoblock, K.; Drakoularakou, A.; Jacob, M.; Stowell, J.; Gibson, G.R.; Ouwehand, A.C. Effect of molecule branching and glycosidic linkage on the degradation of polydextrose by gut microbiota. Biosci. Biotechnol. Biochem. 2010, 74, 2016–2021. [Google Scholar] [CrossRef]
- Nilsson, U.; Nyman, M. Short-chain fatty acid formation in the hindgut of rats fed oligosaccharides varying in monomeric composition, degree of polymerisation and solubility. Br. J. Nutr. 2005, 94, 705–713. [Google Scholar] [CrossRef] [PubMed]
- Zhang, B.; Zhong, Y.; Dong, D.; Zheng, Z.; Hu, J. Gut microbial utilization of xylan and its implication in gut homeostasis and metabolic response. Carbohydr. Polym. 2022, 286, 119271. [Google Scholar] [CrossRef] [PubMed]
- Liu, Y.; Zhou, H.; Fan, J.; Huang, H.; Deng, J.; Tan, B. Assessing effects of guar gum viscosity on the growth, intestinal flora, and intestinal health of Micropterus salmoides. Int. J. Biol. Macromol. 2022, 222, 1037–1047. [Google Scholar] [CrossRef]
- Rosch, C.; Taverne, N.; Venema, K.; Gruppen, H.; Wells, J.M.; Schols, H.A. Effects of in vitro fermentation of barley beta-glucan and sugar beet pectin using human fecal inocula on cytokine expression by dendritic cells. Mol. Nutr. Food Res. 2017, 61, 1600243. [Google Scholar] [CrossRef] [PubMed]
- Gu, F.; Borewicz, K.; Richter, B.; van der Zaal, P.H.; Smidt, H.; Buwalda, P.L.; Schols, H.A. In Vitro Fermentation Behavior of Isomalto/Malto-Polysaccharides Using Human Fecal Inoculum Indicates Prebiotic Potential. Mol. Nutr. Food Res. 2018, 62, e1800232. [Google Scholar] [CrossRef]
- El, K.A.; Armougom, F.; Gordon, J.I.; Raoult, D.; Henrissat, B. The abundance and variety of carbohydrate-active enzymes in the human gut microbiota. Nat. Rev. Microbiol. 2013, 11, 497–504. [Google Scholar]
- Singh, R.P.; Rajarammohan, S.; Thakur, R.; Hassan, M. Linear and branched beta-Glucans degrading enzymes from versatile Bacteroides uniformis JCM 13288(T) and their roles in cooperation with gut bacteria. Gut Microbes 2020, 12, 1826761. [Google Scholar] [CrossRef]
- Buliga, G.S.; Brant, D.A.; Fincher, G.B. The sequence statistics and solution conformation of a barley (1----3, 1----4)-beta-D-glucan. Carbohydr. Res. 1986, 157, 139–156. [Google Scholar] [CrossRef]
- Wardman, J.F.; Bains, R.K.; Rahfeld, P.; Withers, S.G. Carbohydrate-active enzymes (CAZymes) in the gut microbiome. Nat. Rev. Microbiol. 2022, 20, 542–556. [Google Scholar] [CrossRef]
- Planas, A. Bacterial 1,3-1,4-beta-glucanases: Structure, function and protein engineering. Biochim. Biophys. Acta 2000, 1543, 361–382. [Google Scholar] [CrossRef]
- Barras, D.R.; Moore, A.E.; Stone, B.A. Enzyme-Substrate Relationships Among β-Glucan Hydrolases. Adv. Chem. 1969, 95, 105–138. [Google Scholar]
- Martens, E.C.; Lowe, E.C.; Chiang, H.; Pudlo, N.A.; Wu, M.; McNulty, N.P.; Abbott, D.W.; Henrissat, B.; Gilbert, H.J.; Bolam, D.N.; et al. Recognition and degradation of plant cell wall polysaccharides by two human gut symbionts. PLoS Biol. 2011, 9, e1001221. [Google Scholar] [CrossRef] [PubMed]
- Evans, D.F.; Pye, G.; Bramley, R.; Clark, A.G.; Dyson, T.J.; Hardcastle, J.D. Measurement of gastrointestinal pH profiles in normal ambulant human subjects. Gut 1988, 29, 1035–1041. [Google Scholar] [CrossRef] [PubMed]
- Kobayashi, H.; Saito, H.; Kakegawa, T. Bacterial strategies to inhabit acidic environments. J. Gen. Appl. Microbiol. 2000, 46, 235–243. [Google Scholar] [CrossRef]
- Guerra, A.; Etienne-Mesmin, L.; Livrelli, V.; Denis, S.; Blanquet-Diot, S.; Alric, M. Relevance and challenges in modeling human gastric and small intestinal digestion. Trends Biotechnol. 2012, 30, 591–600. [Google Scholar] [CrossRef]
- Strain, C.R.; Collins, K.C.; Naughton, V.; McSorley, E.M.; Stanton, C.; Smyth, T.J.; Soler-Vila, A.; Rea, M.C.; Ross, P.R.; Cherry, P.; et al. Effects of a polysaccharide-rich extract derived from Irish-sourced Laminaria digitata on the composition and metabolic activity of the human gut microbiota using an in vitro colonic model. Eur. J. Nutr. 2020, 59, 309–325. [Google Scholar] [CrossRef] [PubMed]
- Kundiyana, D.K.; Wilkins, M.R.; Maddipati, P.; Huhnke, R.L. Effect of temperature, pH and buffer presence on ethanol production from synthesis gas by “Clostridium ragsdalei”. Bioresour. Technol. 2011, 102, 5794–5799. [Google Scholar] [CrossRef] [PubMed]
- Timm, D.A.; Stewart, M.L.; Hospattankar, A.; Slavin, J.L. Wheat dextrin, psyllium, and inulin produce distinct fermentation patterns, gas volumes, and short-chain fatty acid profiles in vitro. J. Med. Food 2010, 13, 961–966. [Google Scholar] [CrossRef]
- Cummings, J.H.; Pomare, E.W.; Branch, W.J.; Naylor, C.P.; Macfarlane, G.T. Short chain fatty acids in human large intestine, portal, hepatic and venous blood. Gut 1987, 28, 1221–1227. [Google Scholar] [CrossRef]
- Hughes, S.A.; Shewry, P.R.; Gibson, G.R.; McCleary, B.V.; Rastall, R.A. In vitro fermentation of oat and barley derived beta-glucans by human faecal microbiota. FEMS Microbiol. Ecol. 2008, 64, 482–493. [Google Scholar] [CrossRef]
- Sun, Y.; Hu, J.; Zhang, S.; He, H.; Nie, Q.; Zhang, Y.; Chen, C.; Geng, F.; Nie, S. Prebiotic characteristics of arabinogalactans during in vitro fermentation through multi-omics analysis. Food Chem. Toxicol. 2021, 156, 112522. [Google Scholar] [CrossRef] [PubMed]
- Mikkelsen, D.; Gidley, M.J.; Williams, B.A. In vitro fermentation of bacterial cellulose composites as model dietary fibers. J. Agric. Food Chem. 2011, 59, 4025–4032. [Google Scholar] [CrossRef] [PubMed]
- Lamothe, L.M.; Cantu-Jungles, T.M.; Chen, T.; Green, S.; Naqib, A.; Srichuwong, S.; Hamaker, B.R. Boosting the value of insoluble dietary fiber to increase gut fermentability through food processing. Food Funct. 2021, 12, 10658–10666. [Google Scholar] [CrossRef] [PubMed]
- Yoshikawa, S.; Araoka, R.; Kajihara, Y.; Ito, T.; Miyamoto, H.; Kodama, H. Valerate production by Megasphaera elsdenii isolated from pig feces. J. Biosci. Bioeng. 2018, 125, 519–524. [Google Scholar] [CrossRef] [PubMed]
- Wang, M.; Wichienchot, S.; He, X.; Fu, X.; Huang, Q.; Zhang, B. In vitro colonic fermentation of dietary fibers: Fermentation rate, short-chain fatty acid production and changes in microbiota. Trends Food Sci. Technol. 2019, 88, 1–9. [Google Scholar] [CrossRef]
- Bartolomaeus, H.; Balogh, A.; Yakoub, M.; Homann, S.; Marko, L.; Hoges, S.; Tsvetkov, D.; Krannich, A.; Wundersitz, S.; Avery, E.G.; et al. Short-Chain Fatty Acid Propionate Protects From Hypertensive Cardiovascular Damage. Circulation 2019, 139, 1407–1421. [Google Scholar] [CrossRef] [PubMed]
- Kasahara, K.; Krautkramer, K.A.; Org, E.; Romano, K.A.; Kerby, R.L.; Vivas, E.I.; Mehrabian, M.; Denu, J.M.; Backhed, F.; Lusis, A.J.; et al. Interactions between Roseburia intestinalis and diet modulate atherogenesis in a murine model. Nat. Microbiol. 2018, 3, 1461–1471. [Google Scholar] [CrossRef]
- Zhao, J.; Zhang, X.; Liu, H.; Brown, M.A.; Qiao, S. Dietary Protein and Gut Microbiota Composition and Function. Curr. Protein Pept. Sci. 2019, 20, 145–154. [Google Scholar] [CrossRef]
- Bai, J.; Li, Y.; Li, T.; Zhang, W.; Fan, M.; Zhang, K.; Qian, H.; Zhang, H.; Qi, X.; Wang, L. Comparison of Different Soluble Dietary Fibers during the In Vitro Fermentation Process. J. Agric. Food Chem. 2021, 69, 7446–7457. [Google Scholar] [CrossRef]
- Heinken, A.; Khan, M.T.; Paglia, G.; Rodionov, D.A.; Harmsen, H.J.; Thiele, I. Functional metabolic map of Faecalibacterium prausnitzii, a beneficial human gut microbe. J. Bacteriol. 2014, 196, 3289–3302. [Google Scholar] [CrossRef]
- Mu, Q.; Tavella, V.J.; Luo, X.M. Role of Lactobacillus reuteri in Human Health and Diseases. Front. Microbiol. 2018, 9, 757. [Google Scholar] [CrossRef] [PubMed]
- Galvez, E.J.C.; Iljazovic, A.; Amend, L.; Lesker, T.R.; Renault, T.; Thiemann, S.; Hao, L.; Roy, U.; Gronow, A.; Charpentier, E.; et al. Distinct Polysaccharide Utilization Determines Interspecies Competition between Intestinal Prevotella spp. Cell Host Microbe 2020, 28, 838–852.e836. [Google Scholar] [CrossRef] [PubMed]
- Turroni, F.; Ventura, M.; Buttó, L.F.; Duranti, S.; O’Toole, P.W.; Motherway, M.O.; van Sinderen, D. Molecular dialogue between the human gut microbiota and the host: A Lactobacillus and Bifidobacterium perspective. Cell. Mol. Life Sci. 2014, 71, 183–203. [Google Scholar] [CrossRef] [PubMed]
- Hjorth, M.F.; Roager, H.M.; Larsen, T.M.; Poulsen, S.K.; Licht, T.R.; Bahl, M.I.; Zohar, Y.; Astrup, A. Pre-treatment microbial Prevotella-to-Bacteroides ratio, determines body fat loss success during a 6-month randomized controlled diet intervention. Int. J. Obes. 2018, 42, 284. [Google Scholar] [CrossRef]
- Magne, F.; Gotteland, M.; Gauthier, L.; Zazueta, A.; Pesoa, S.; Navarrete, P.; Balamurugan, R. The Firmicutes/Bacteroidetes Ratio: A Relevant Marker of Gut Dysbiosis in Obese Patients? Nutrients 2020, 12, 1474. [Google Scholar] [CrossRef]
- Baxter, N.T.; Schmidt, A.W.; Venkataraman, A.; Kim, K.S.; Waldron, C.; Schmidt, T.M. Dynamics of Human Gut Microbiota and Short-Chain Fatty Acids in Response to Dietary Interventions with Three Fermentable Fibers. mBio 2019, 10, e02566-18. [Google Scholar] [CrossRef]
- Wang, Y.-X.; Yin, J.-Y.; Zhang, T.; Xin, Y.; Huang, X.-J.; Nie, S.-P. Utilizing relative ordered structure theory to guide polysaccharide purification for structural characterization. Food Hydrocoll. 2021, 115, 106603. [Google Scholar] [CrossRef]
- Castillo, M.; Martinorue, S.; Manzanilla, E.; Badiola, I.; Martin, M.; Gasa, J. Quantification of total bacteria, enterobacteria and lactobacilli populations in pig digesta by real-time PCR. Vet. Microbiol. 2006, 114, 165–170. [Google Scholar] [CrossRef]
- Abdulamir, A.; Nordin, N.; Toke, T.S. Methods for Precise Molecular Detection of Probiotic Microflora: Using Adjusted Molecular Biology Protocols, Primer Sets and PCR Assays. Biotechnology 2010, 9, 25–32. [Google Scholar]
- Rinttila, T.; Kassinen, A.; Malinen, E.; Krogius, L.; Palva, A. Development of an extensive set of 16S rDNA-targeted primers for quantification of pathogenic and indigenous bacteria in faecal samples by real-time PCR. J. Appl. Microbiol. 2004, 97, 1166–1177. [Google Scholar] [CrossRef]
- Ramirez-Farias, C.; Slezak, K.; Fuller, Z.; Duncan, A.; Holtrop, G.; Louis, P. Effect of inulin on the human gut microbiota: Stimulation of Bifidobacterium adolescentis and Faecalibacterium prausnitzii. Br. J. Nutr. 2009, 101, 541–550. [Google Scholar] [CrossRef] [PubMed]
- Matsuki, T.; Watanabe, K.; Fujimoto, J.; Miyamoto, Y.; Takada, T.; Matsumoto, K.; Oyaizu, H.; Tanaka, R. Development of 16S rRNA-gene-targeted group-specific primers for the detection and identification of predominant bacteria in human feces. Appl. Environ. Microbiol. 2002, 68, 5445–5451. [Google Scholar] [CrossRef] [PubMed]
- Matsuki, T.; Watanabe, K.; Fujimoto, J.; Takada, T.; Tanaka, R. Use of 16S rRNA gene-targeted group-specific primers for real-time PCR analysis of predominant bacteria in human feces. Appl. Environ. Microbiol. 2004, 70, 7220–7228. [Google Scholar] [CrossRef] [PubMed]
Disclaimer/Publisher’s Note: The statements, opinions and data contained in all publications are solely those of the individual author(s) and contributor(s) and not of MDPI and/or the editor(s). MDPI and/or the editor(s) disclaim responsibility for any injury to people or property resulting from any ideas, methods, instructions or products referred to in the content. |
© 2023 by the authors. Licensee MDPI, Basel, Switzerland. This article is an open access article distributed under the terms and conditions of the Creative Commons Attribution (CC BY) license (https://creativecommons.org/licenses/by/4.0/).









