Abstract
Considering that the presence of a leafy head is a key morphological characteristic that determines the yield and quality of Chinese cabbage, identifying the major genes regulating the formation of a leafy head is crucial for variety improvement. A heading-related gene, BrKS, was previously predicted from a non-heading mutant, nhm1, derived from a heading variety, which encodes a key enzyme involved in gibberellin biosynthesis. Here, another mutant, nhm2, was identified from the same EMS-mutagenized population, and the phenotype of nhm2 was consistent with that of nhm1. We crossed mutants nhm1 and nhm2, and their F1 plants exhibited the mutant phenotype, which indicated that their mutant genes were allelic. A single non-synonymous mutation in the fourth exon of BrKS in mutant nhm1 and another single non-synonymous mutation in the tenth exon of BrKS in mutant nhm2. The same gene mutation in mutants nhm1 and nhm2 produced a similar non-heading phenotype, which confirmed the role of BrKS in the leafy head formation of Chinese cabbage. RNA-Seq analysis indicated that a transcription factor gene, BrERF1A, which is associated with leaf development, significantly down-regulated expression in mutant nhm1, and after the mutant was treated with GA3, the expression level of BrERF1A was recovered, which indicated that BrKS might be involved in leafy head formation through regulating the expression level of BrERF1A. Our findings provide important clues for revealing the molecular mechanism of leafy head formation in Chinese cabbage.
1. Introduction
The leafy head is an important product organ of heading Chinese cabbage, determining its yield and quality. Meanwhile, a well-developed leafy head can perform photosynthesis normally and serve as the storage organ for essential micronutrients, vitamins, and fibers, while a poorly-developed leafy head will greatly reduce the commercial value of Chinese cabbage [1,2,3]. The formation and development of leafy heads have been paid much attention by researchers, and their formation is a complicated biological process, which is affected by various factors, including hormone levels, light intensity, temperature, and carbon–nitrogen ratio [4].
The morphology of leaves is crucial for leafy head formation. A prerequisite for the formation and development of leaf heads is the inward curved growth of leaves [5,6]. Previous studies have shown that the leaf polar development (adaxial-abaxial) can cause the upright and inward curved growth of leaves and then participate in the regulation of leafy head formation [5,7,8]. For example, the Arabidopsis mutant hyl1 causes the inward curling of leaves due to the uneven development of adaxial and abaxial cells [9]. In Chinese cabbage, BcpLH (LEAFY HEADS), the homologous gene of HYL1, controls the timing of leaf curling through specific miRNA subsets, thereby regulating the formation of leafy heads [10]. ARF3, ARF4, KAN, and other leaf adaxial-abaxial polar-network-related genes were significantly selected during the domestication process of heading B. rapa and B. oleracea, suggesting that they played a key role in leafy head formation [3]. Li et al. conducted transcriptome analysis of heading Chinese cabbage and non-heading mutants and found that 19 genes regulating leaf abaxial-adaxial development were differentially expressed, which also revealed the important role of leaf morphological development in the leafy head formation [11]. Additionally, many genes related to leaf development have been identified to promote leafy head formation. For instance, the expression pattern of the BrpTCP can affect the growth of leaf regions, thereby regulating the shape of the leafy head [5]. The Arabidopsis AtAN3/AtGIF1 (ANGUSTIFOLIA3/GRF-INTERACTIN FACTOR1) participates in regulating the leaf adaxial-abaxial patterning and growth [12]. In Chinese cabbage, the BrAN3 (ANGUSTIFOLIA3) gene controls the leafy head formation [13]. The BRX (BREVIS RADIX) genes can regulate leaf morphology, and these leaf traits are related to leafy head formation [14]. As a response factor of ethylene, ERF plays an active role in the signal transduction process and can be involved in regulating the leaf morphological development [15,16,17,18]. Moreover, ERF family genes also can regulate the expression of gibberellin (GA) metabolism genes to regulate plant height in rice [19]. These results suggested that ERF transcription factors may participate in the formation of Chinese cabbage leafy heads by regulating leaf development, and ERF transcription factors interact with GA.
Plant hormones are also important factors affecting leafy head formation. He et al. suggested that the concentration and distribution of auxin affected the formation of leafy heads [20]. Most auxin-associated genes (BrLAX, BrPIN, BrPGP) may also play important regulatory roles in the development of leafy heads [21]. Genomic analysis of the convergent domestication of B. rapa and B. oleracea showed that phytohormones such as GA, cytokinin (CTK), and jasmonic acid (JA) were also involved in the formation of leafy heads [3]. Li et al. revealed that the ABA signaling pathway may also play an important role in leafy head formation [11]. Zhang et al. found that genes encoding ethylene biosynthesis proteins, as well as the ethylene response factor BrERFs, exhibited significant upregulation during the heading transition of Chinese cabbage, indicating that the ethylene pathway was activated during this process [22]. In our previous study, a double haploid (DH) line, ‘FT’, of heading Chinese cabbage was mutated using ethyl methane sulfonate (EMS) to create a mutant library. These included 14 stable genetic non-heading mutants (nhm) [23]. We first selected one of the mutants for the heading characteristics study and used next-generation sequencing and cloning analysis to show that BrKS (BraA07g042410.3C) is a candidate gene for the nhm1 mutant, which encodes an important enzyme in the GA biosynthesis pathway, namely ent-kaurene synthase (KS). Mutations in the BrKS gene might prevent leafy head formation [24]. However, the function of BrKS in leafy head formation still needs further verification.
Here, we discovered another non-heading mutant nhm2 that exhibited similar phenotypic characteristics to the previously reported mutant nhm1. Allelism testing indicated that the mutant genes of nhm1 and nhm2 were allelic. Therefore, the objective of this research was to further clarify the function of BrKS using two allelic mutants. Moreover, to further explore the potential mechanism of BrKS regulating leafy head formation, we used RNA-Seq to identify and screen genes that may be involved in regulating leafy head formation. The results of this study will help us to further understand the regulatory network of leafy head formation in Chinese cabbage.
2. Materials and Methods
2.1. Plant Materials
The wild-type ‘FT’ (DH line derived from a heading variety ‘Fukuda 50’) was mutated by EMS, and 14 non-heading mutants were obtained [24]. A non-heading mutant with a phenotype similar to nhm1, named nhm2, was used as the research material.
2.2. Genetic Characteristics of nhm2
In order to explore the genetic variation that leads to non-heading phenotype, the mutant nhm2 was hybridized with the wild-type ‘FT’ to harvest F1 plants, and then F1 plants were self-crossed to obtain isolated F2 population. BC1 population was prepared by crossing two parents with F1 plants, respectively. The phenotype of each generation was recorded. The Chi-square (χ2) tests were used to identify the segregation ratios of BC1 and F2 populations, respectively.
2.3. Allelic Testing of nhm1 and nhm2
Allelism test was performed by crossing mutant nhm1 and nhm2 and observing the phenotype of the hybrid offspring. If the hybrid offspring exhibit a mutant phenotype, it indicates that they are allelic mutations. If they exhibit a wild-type phenotype, it indicates that they are nonallelic mutations.
2.4. BrKS Clone in Mutant nhm2
Primer 5.0 software was used to design specific primers based on BrKS coding sequence information (Table S1). PCR products were purified with a gel extraction kit (CWBIO, Beijing, China) and then connected to pGEM-T Easy Vector (Promega, Madison, WI, USA), transformed into receptive cells Top 10 (CWBIO, Beijing, China), and then IPTG and X-Gal were added and evenly coated on LB solid agar medium containing ampicillin, which was placed upside down in a 37 °C incubator and cultured in the dark for 12–14 h. After the appearance of blue and white spots, the white spots were picked out and placed in LB liquid medium and incubated in a 37 °C incubator at 200 rpm for 10 h for further culture. Then, the bacterial solution was sequenced by Sanger method in Sangon Biotech (Shanghai, China). DNAMAN V6 software (Lynnon BioSoft, Vaudreuil, QC, Canada) was used to compare and analyze the sequenced sequences.
2.5. Determination of Endogenous GA Content and Application of Exogenous GA3
Rosette leaves of ‘FT’ and nhm2 plants growing under the same conditions were selected to measure their endogenous GA3 content, and the sample preparation and determination methods were consistent with our previous report [24,25]. Briefly, for each sample, 0.2 g of frozen sample was ground into a fine powder in liquid nitrogen and extracted with 80% methanol (1 mL) for 12 h. GA analysis was performed using LC–MS/MS technology.
After the cotyledons of nhm2 seedlings had fully unfolded, exogenous GA3 solution was sprayed in the morning, with a 1-day interval between each spraying, for a total of six times. The GA3 powder was dissolved in a small amount of ethanol solution and diluted with distilled water to obtain a spray solution with a final concentration of 500 mg/L. The control group was sprayed with the same amount of distilled water without GA3. Each treatment was set for three replicates.
2.6. RNA Isolation, cDNA Library Construction, and Sequencing
The rosette leaves of the same location were collected from ‘FT’, nhm1, and nhm1 + GA3 for RNA-Seq. We mixed the leaves of three independent plants to isolate the RNA and treated the mixed sample as a single biological replicate. All RNA-Seq experiments used three independent biological replicates of ‘FT’, nhm1, and nhm1 + GA3.
Total RNA was extracted using a Trizol kit according to the manufacturer’s instructions (Invitrogen, Carlsbad, CA, USA). An equal amount of total RNA was extracted from each replicate for RNA-Seq and quantitative real-time PCR (qRT-PCR) analysis. The quality and purity of the isolated RNA were evaluated by Agilent 2100 bioanalyzer (Agilent, Santa Clara, CA, USA). Total RNA was enriched with Oligo (dT) beads, fragmented with fragment buffer, and reverse transcribed into cDNA with random primers. Then, the cDNA fragment was purified using the QiaQuick PCR extraction kit (Qiagen, Venlo, The Netherlands), the end was repaired, and poly (A) was added and connected to the Illumina sequencing adapter. The cDNA libraries were constructed and sequenced using Illumina HiSeq2500 of Gene Denovo Biotechnology Co. (Guangzhou, China).
2.7. RNA-Seq Data Analysis
Clean data were obtained by the following parameters: removed the read containing the adapter; reads containing poly-N; low-quality reads (Q-value ≤ 20). All clean reads were mapped to the reference Brassica genome (http://brassicadb.cn/; accessed on 5 March 2020; version 3.0) using the HISAT2.2.4 software [26]. Gene expression abundance was calculated based on fragments per kilobase of exon model per million mapped (FPKM). Differentially expressed genes (DEGs) were analyzed using false discovery rate (FDR) parameters <0.05 and absolute fold change ≥1 by DESeq2 software [27]. For further study of the biological function of DEGs, Gene Ontology (GO) functional analysis and Kyoto Encyclopedia of Genes and Genomes (KEGG) pathway enrichment analysis were performed on these genes (with FDR ≤ 0.05).
2.8. Detection of DEG Expression Level
Among the three comparison groups in the transcriptome data, 10 DEGs were selected for expression analysis in each comparison group, including 25 genes related to leafy head formation. The cDNAs of ‘FT’, nhm1, and nhm1 + GA3 leaves were used as templates for qRT-PCR. Gao et al. previously described a detailed method [24]. The expression level of DEGs was detected using Bio-Rad iCycle IQ5 Manager (BioRad Laboratories, Inc., Hercules, CA, USA). The reaction system consisted of 9 μL 2.5 × Real MasterMix/20 × SYBR solution, 2 µL (2 µmol/L) forward and reverse primers, 2 µL diluted cDNA (50 ng) and 5 µL ddH2O. The reaction procedure was: predenaturation at 95 °C for 3 min; 40 cycles at 95 °C 30 s, 57 °C 30 s, 68 °C 15 s. Actin gene was used as an internal control, and the relative expression of target gene was the calculated by 2−ΔΔCt method [28]. Three biological replicates and technical replicates were enforced for each experiment. The sequences of qRT-PCR primer are shown in Table S2.
2.9. Statistical Analysis
Independent sample t-test was conducted using SPSS 19.0 software (IBM, Armonk, New York, NY, USA) to perform statistical analysis on GA content and relative expression of DEGs (* p < 0.05, ** p < 0.01).
3. Results
3.1. Phenotypic and Inheritance of nhm2
Compared with ‘FT’, the leaves of nhm2 and nhm1 displayed geotropic growth throughout the entire development stage and leafy heads could not be formed during the heading stage (Figure 1).
Figure 1.
Phenotypic characteristics of nhm2. Left to right: wild-type ‘FT’, nhm2 mutant, nhm1 mutant. The plants are 45 days after sowing.
To analyze the genetic characteristics of mutant phenotype, F1, F2, and BC1 populations were constructed using ‘FT’ and nhm2 (Table 1). The phenotype of all F1 plants was consistent with ‘FT’. The segregation ratio of F2 plants was 3.17:1 (χ2 = 0.016), while the segregation ratio of BC1 plants was 1.06:1 (χ2 = 0.11). Inheritance analysis suggested that the non-heading phenotype was controlled by a pair of recessive mutated nuclear genes. The genetic characteristics were consistent with those of the nhm1 mutant [24].
Table 1.
Inheritance analysis of nhm2.
3.2. Allelism Testing
Due to the similar phenotypes of mutants nhm1 and nhm2, we conducted allelism testing on both mutants. We found that both F1 populations presented mutation phenotype (Figure 2). These results indicated that nhm1 and nhm2 mutations were caused by an allelic gene.
Figure 2.
The result of allelism test between nhm1 and nhm2 mutants. Left to right: nhm1 mutant plants, nhm2 mutant plants, nhm2 × nhm1 plants, nhm1 × nhm2 plants, wild-type ‘FT’ plants. The plants are 50 days after sowing.
3.3. BrKS Clone in Mutant nhm2
BrKS was confirmed to be the candidate gene of the nhm1 mutant in our previous study [24]. Since nhm1 and nhm2 are allelic mutations, we also cloned the BrKS gene in mutant nhm2. Sequencing analysis showed that BrKS of nhm2 existed a single base mutation at position A07:28,396,465 (G in ‘FT’, A in nhm2), which was located in the tenth exon resulting in an amino acid alternation from Arg in ‘FT’ to Lys in nhm2 (Figure 3).
Figure 3.
Comparison of the BrKS coding sequence in ‘FT’ and mutants.
We predicted that BrKS was the candidate gene for the non-heading phenotype in nhm1 [24]; here, we confirmed that the two mutants nhm1 and nhm2 were allelic and both of the BrKS in these allelic mutants occurred non-synonymous mutations. These results verified that BrKS mutation was the causal gene for non-heading mutants.
3.4. Endogenous GA Determination and Exogenous GA3 Treatment
We found that mutations in BrKS may affect the biosynthesis of GA, leading to a lack of active GAs and thus hindering the formation of leafy heads. Therefore, we also determined the GA content of the mutant nhm2. Bioactive GA1, GA3, GA4, and GA7 were not detected in mutant nhm2. In addition, other GAs content was significantly reduced in nhm2 compared with those in ‘FT’ (Figure 4). This result is consistent with our previous report that the mutant nhm2 is also a GA-deficient mutant.
Figure 4.
Results of determination of endogenous GA content. *, ** indicate statistically significant differences between ‘FT’ and nhm2 by Student’s t-test (* p < 0.05, ** p < 0.01). N.D.: undetectable.
Due to the significant difference in GA content between ‘FT’ and nhm2, we observed the effect of exogenous application of GA3 on the leaf phenotype. After exogenous GA3 treatment, the leaves of mutant nhm2 maintained upright growth, similar to the wild-type phenotype, which displays a trend of forming leafy heads (Figure 5). Our results further prove that the content of GA in leaves is a key factor influencing the formation of leafy heads.
Figure 5.
Phenotypes of mutant nhm2 treated with exogenous GA3. The plants are 60 days after sowing.
3.5. RNA-Seq Analysis
To clarify the molecular mechanism of Chinese cabbage leafy head formation, the transcriptomic analysis of ‘FT’, nhm1, and nhm1 + GA3 plants was performed. A total of 104,740,954, 153,067,340, and 158,006,382 clean reads were obtained from ’FT’, nhm1, and nhm1 + GA3, respectively. The Q20 and Q30 rates were both higher than 94%. Of all clean reads, more than 90% matched the reference genome and were further used in gene expression analysis (Table S3).
A total of 1,157 DEGs were detected in ’FT’ vs. nhm1, ’FT’ vs. nhm1 + GA3, and nhm1 vs. nhm1 + GA3 comparisons. Among these DEGs, 426 DEGs were detected in ’FT’ vs. nhm1, including 287 up-regulated and 139 down-regulated; and 592 DEGs were detected in ’FT’ vs. nhm1 + GA3, including 377 up-regulated and 215 down-regulated; 139 DEGs were detected in nhm1 vs. nhm1 + GA3, including 57 up-regulated and 82 down-regulated (Figure 6).
Figure 6.
Numbers of DEGs. (A) Statistics of up/down-regulated gene number; (B–D) Volcano plot of DEGs in ‘FT’ vs. nhm1, ‘FT’ vs. nhm1 + GA3, and nhm1 vs. nhm1 + GA3, respectively. Red dot: up-regulated expression; blue dot: down-regulated expression; black dot: no difference.
3.6. Functional Enrichment Analysis of DEGs
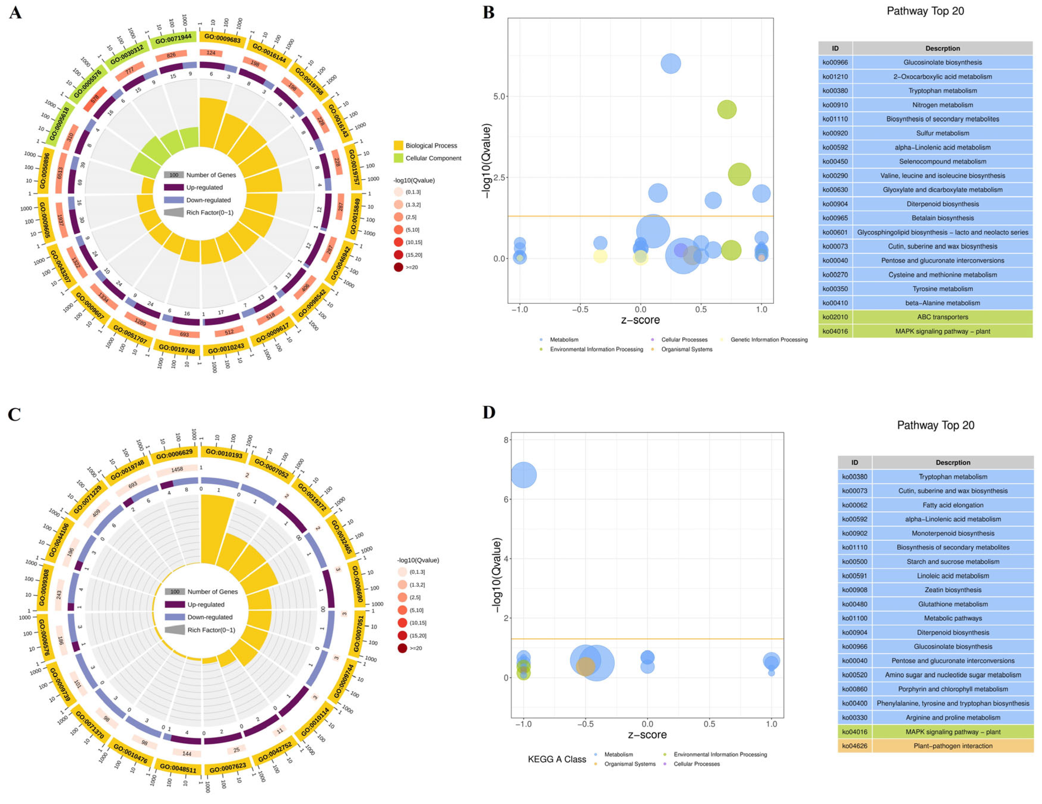
To further investigate the regulatory pathways that DEGs may be involved in leafy head formation, the GO functional enrichment analysis and KEGG pathway enrichment analysis of DEGs in ‘FT’ vs. nhm1 and nhm1 vs. nhm1 + GA3 were used for analysis. A total of 1013 GO terms were detected in ‘FT’ vs. nhm1, including 769 terms in biological process, 74 terms in cellular component, and 170 terms in molecular function. From the significant difference GO terms, GO:0050896 (response to stimulus), GO:0009605 (response to external stimulus), GO:0009850 (auxin metabolic process), and GO:0010817 (regulation of hormone levels) may be the key GO terms to regulate head formation, and a lot of genes related to heading traits were identified from these terms (Figure 7A). Meanwhile, six significant difference KEGG pathways were identified from ‘FT’ vs. nhm1, ko00966 (Glucosinolate biosynthesis), ko02010 (ABC transporters), ko04016 (MAPK signaling pathway-plant), ko01210 (2-Oxocarboxylic acid metabolism), ko00380 (Tryptophan metabolism), ko00910 (Nitrogen metabolism) (Figure 7B).
Figure 7.
Functional enrichment analysis of DEGs. (A,C) GO functional enrichment analysis of DEGs in ‘FT’ vs. nhm1 and nhm1 vs. nhm1 + GA3, respectively. Circle 1: top 20 GO terms of DEGs enriched; Circle 2: the number and Q value; Circle 3: dark purple indicates up-regulated gene ratio, light purple indicates down-regulated gene ratio; Circle 4: Rich Factor values for each GO term. (B) and (D) KEGG pathway enrichment analysis of DEGs in ‘FT’ vs. nhm1 and nhm1 vs. nhm1 + GA3, respectively. X-axis: z-score value, Y-axis: −log10 (Q value), yellow line: Q value = 0.05.
A total of 632 GO terms were identified from nhm1 vs. nhm1 + GA3, including 450 terms in biological process, 67 terms in cellular component, and 115 terms in molecular function. The GO:0010476 (GA-mediated signaling pathway), GO:0009739 (response to GA), and GO:0009755 (hormone-mediated signaling pathway) were the most likely terms involved in leafy head formation (Figure 7C). In addition, only one significant difference KEGG pathway ko00380 (Tryptophan metabolism) was identified from nhm1 vs. nhm1 + GA3 (Figure 7D), tryptophan is a precursor of auxin synthesis, the result suggested that the content of auxin was the critical factor in leafy head formation.
3.7. Analysis of the DEGs Involved in Leafy Head Formation
Leafy head formation was influenced by a variety of factors, according to previous reports; the DGEs that possibly participated in leafy head formation were identified in our study. In ‘FT’ vs. nhm1, a total of 16 DGEs that may contribute to leafy head formation were identified (Figure 8A). These genes include the key enzyme gene of GA BrGA20ox3 (BraA03g002880.3C), auxin response factor BrARF18 (BraA04g000990.3C), flowering-time-related gene BrAGL14 (BraA09g026650.3C), squamosa promoter-binding-like protein BrSPL9 (BraA04g029680.3C), and xyloglucan endotransglucosylase/hydrolase protein BrXTH22 (BraA02g012200.3C). In addition, transcription factors also play a regulatory role in the growth and development process of plants. Among these 16 DEGs, 11 transcription factors were identified, including bHLH (BrbHLH94-Like, BraA08g026800.3C), MYB (BrMYB28, BraA03g044380.3C), WRKY (BrWRYK6, BrWRYK28, BrWRYK47, BrWRYK58; BraA09g016030.3C, BraA03g048120.3C, BraA09g002340.3C, BraA05g040940.3C), NF-YC (BrNF-YC9, BraA06g005970.3C), TCP (BrTCP11, BraA09g040170.3C), transcription repressor (BrOFP13, BraA10g031620.3C), and ethylene-responsive transcription factors BrERF116 (BraA09g037990.3C) and BrERF1A (BraA01g009130.3C).
Figure 8.
DEGs are involved in leafy head formation. The heatmaps were generated by counting the −log10-based FPKM values. (A) DEGs in ‘FT’ vs. nhm1; (B) DEGs in nhm1 vs. nhm1 + GA3; (C) DEGs in ‘FT’ vs. nhm1 + GA3.
In nhm1 vs. nhm1 + GA3, 8 DGEs were identified (Figure 8B); these genes included the key enzyme gene of GA BrGA30ox1 (BraA06g011600.3C), ethylene-responsive transcription factor BrERF1A (BraA01g009130.3C), early flowering protein BrELF4 (BraA03g021240.3C, BraA05g006050.3C) and xyloglucan endotransglucosylase/hydrolase protein BrXTH24 (BraA03g055650.3C), and transcription factors BrbHLH28 (BraA09g022350.3C) and BrUNE10 (BraA03g030180.3C, BraA03g025630.3C).
In ‘FT’ vs. nhm1 + GA3, 22 DGEs were identified (Figure 8C), including auxin response factor BrARF18 (BraA04g000990.3C), GA-regulated protein 14-like BrGASA14 (BraA03g006560.3C), growth-regulating factor 2 BrGRF2 (BraA01g001250.3C), microtubule-associated protein 1 BrMAP65-1 (BraA03g013520.3C), protein LONGIFOLIA 1 BrLNG1 (BraA02g006090.3C), xyloglucan endotransglucosylase/hydrolase protein BrXTH24 (BraA03g055650.3C, BraA01g007440.3C), ethylene-responsive transcription factor BrCRF3 (BraA03g014570.3C, BraA02g014680.3C) and BrWRI1 (BraA09g045300.3C), transcription factor BrAS1 (BraA03g019630.3C), transcription factor BrbHLH62 (BraA05g038330.3C), transcription factor UNE10-like BrUNE10 (BraA03g025630.3C), WRKY transcription factor BrWRYK7 and BrWRYK25 (BraA03g051740.3C, BraA03g016110.3C), TCP transcription factor BrTCP11 (BraA09g040170.3C), MYB transcription factor BrMYB12, BrMYB39 and BrMYB308 (BraA06g034790.3C, BraA02g005970.3C, BraA07g035710.3C), GATA transcription factor BrGATA2, BrGATA4 and BrGATA26 (BraA05g004850.3C, BraA07g024320.3C, BraA01g009200.3C).
Combined with the phenotypes of ’FT’, nhm1, nhm1 + GA3, and the expression level of these DEGs, we found that transcription factor gene BrERF1A significantly down-regulated expression in mutant nhm1, and after the mutant was treated with GA3, the expression level of BrERF1A was recovered. Since ERF transcription factors can participate in the regulation of leaf development, we speculated that BrKS may regulate leaf development by regulating the expression level of BrERF1A and thus participate in the leafy head formation.
3.8. qRT-PCR Identification of DEGs
To verify the reliability of transcriptome data and the expression levels of DEGs, we selected 10 genes from each comparison group for qRT-PCR analysis, including 25 genes related to the leafy head formation (GA20ox3: BraA03g002880.3C; GA3ox1: BraA06g011600.3C; ERF: BraA01g009130.3C, BraA09g037990.3C, BraA09g045300.3C, BraA03g021240.3C, BraA05g006050.3C; WRKY: BraA09g016030.3C, BraA03g048120.3C, BraA03g016110.3C, ARF: BraA04g000990.3C; TCP: BraA09g040170.3C; MYB: BraA02g005970.3C; AS1: BraA03g019630.3C; bHLH: BraA08g026800.3C, BraA09g022350.3C; microtubule-associated protein: BraA03g013520.3C; GATA: BraA01g009200.3C, BraA05g004850.3C, UNE10: BraA03g030180.3C, BraA03g025630.3C; XTH: BraA02g012200.3C, BraA03g055650.3C; AGL14: BraA09g026650.3C; LNG1: BraA02g006090.3C) and two randomly selected DEGs (BraA01g003600.3C, BraA04g003380.3C). The expression patterns of these genes detected by qRT-PCR showed a trend consistent with the RNA-Seq data, thus demonstrating the reliability and correctness of our transcriptome analysis (Figure 9).
Figure 9.
qRT-PCR analysis of DEGs. (A) Ten DEGs in ‘FT’ vs. nhm1; (B) Ten DEGs in ‘FT’ vs. nhm1 + GA3; (C) Ten DEGs in nhm1 vs. nhm1 + GA3. ** Significant differences at p < 0.01 (Student’s t-test).
4. Discussion
In recent years, genetic mapping [2,29,30,31], transcriptome profiling [32,33], proteomic analyses [34], and miRNA expression profiling [35] have been applied to the molecular mechanism research of Chinese cabbage leafy head formation. However, its regulatory network has not been systematically elucidated. In previous research, a non-heading mutant nhm1 of Chinese cabbage was found. The gene encoding a protein with KS activity, BrKS, was predicted to be a candidate gene for nhm1 mutants. This gene is one of the important enzymes in the GA biosynthesis pathway. Here, we identified a parallel non-heading mutant nhm2 through allelic testing (Figure 1 and Figure 2). Gene cloning analysis showed that nhm1 and nhm2 were allelic mutants caused by the same gene mutations (Figure 3), further confirming the role of BrKS in leafy head formation. To further explore the molecular mechanism of BrKS-induced leafy head formation, we conducted comparative transcriptomic sequencing of ‘FT’, nhm1, and nhm1 + GA3 and identified some potential genes and transcription factors that may be related to leafy head formation. The results provide a new clue for a more systematic explanation of the molecular mechanism of leafy head formation.
GA is an important plant hormone that participates in regulating many biological processes of plant growth and development, including seed germination, stem elongation, and growth, as well as the regulation of the flowering process in plants [36,37,38,39]. The biosynthetic pathway of GA has been extensively investigated, and the majority of key enzyme genes have been identified in model plants [36,37,40]. The KS, as an indispensable enzyme in GA synthesis, plays a critical role in regulating plant growth. Mutations occurring in the gene encoding this enzyme can significantly impact these processes. For instance, Arabidopsis GA2 mutants were extremely dwarfed due to a lack of KS catalytic function and could not germinate without GAs [41]. In rice, the osks1A mutation leads to severe dwarfism [42]. In soybean, GmDW1 encodes KS, and its mutation leads to the shortening of plant internode and a decrease in plant height [43]. However, in our study, the mutation of KS resulted in the inability of Chinese cabbage leafy head to form. Here, we identified the two allelic non-heading mutants nhm1 and nhm2. Sequence analysis showed that a single base substitution caused amino acid changes (His to Tyr in nhm1; Arg to Lys in nhm2) in BrKS. We further proved that the two mutants were GA-deficient mutants by endogenous GA assay and exogenous GA3 treatment (Figure 4 and Figure 5). Taken together, this evidence strongly suggests that BrKS mutations are responsible for the non-heading phenotype of nhm1 and nhm2. The variation of BrKS affects the biosynthesis of GA, leading to a decrease in leaf GA levels and subsequently affecting the leafy head formation.
To further investigate the leafy head formation mechanism induced by the BrKS gene, we conducted transcriptome analysis (Figure 6). We found that GO terms were most enriched in ‘Biological Process’ in the ‘FT’ vs. nhm1 group, followed by ‘Molecular Function’ and ‘Cellular Component’. In the ‘Biological Process’, the cellular process contained the most DEGs, followed by enrichment in GO terms such as single-organism process, metabolic process, and response to stimulus. In the nhm1 vs. nhm1 + GA3 group, GO terms were also most enriched in ‘Biological Process’, followed by ‘Molecular Function’ and ‘Cellular Component’. In the ‘Biological Process’, the metabolic process contained the most DEGs, followed by the cellular process, and the single-organism process. Combined with the results of KEGG enrichment analysis (Figure 7), we speculated that the formation of leafy head traits may be related to the metabolic pathways, biosynthesis of secondary metabolites, tryptophan metabolism, glucosinolate biosynthesis, and other biological pathways. In addition, by screening for DEGs in these significantly enriched terms, we found that some candidate genes are highly likely to regulate leafy head development, mainly including hormone-related genes, functional protein genes, and transcription factor genes. Previous studies have confirmed that leafy head formation involves a variety of plant hormone signal transduction. For example, it has been confirmed that auxin-related genes may be important genes regulating the development of morphological organs in Chinese cabbage [20,21]. Mun et al. found that the ARF gene family is one of the important gene families regulating the growth and development of Chinese cabbage crops mediated by auxin [44]. GA, CTK, ABA, JA, and ethylene were also involved in the leafy head formation [3,11,22]. Consistent with previous studies, we identified BrGA20ox3, BrGA30ox1, BrGASA14, BrARF18, BrCRF3, and other hormone-related genes in the DEGs, which may be potential genes regulating the formation of leafy heads. Moreover, the morphological development of leaves is crucial for the heading formation. It has been reported that BrLNG1, XTH9, and MAP65-1 can participate in the regulation of leaf shape [45,46,47]. The expressions of BrpSPL9-2 and BrpSPL15-1 were significantly increased in the heading stage of Chinese cabbage, and overexpression of BrpSPL9-2 could promote the formation of leafy head [48]. Here, some functional genes have been identified among DEGs, such as flowering-time-related genes (BrAGL14, BrELF4), xyloglucan endotransglucosylase/hydrolase proteins (BrXTH22, BrXTH24), squamosa promoter-binding-like protein (BrSPL9), growth-regulating factor (BrGRF2), protein LONGIFOLIA (BrLNG1), microtubule-associated protein (BrMAP65-1), etc. These genes may be involved in the development of leafy heads by regulating plant growth, such as flowering time and leaf morphology development. Furthermore, we also identified some transcription factor genes, such as WRKY, MYB, TCP, and AS1. Li et al. found that BrTTG1 and BrAS1 regulate auxin synthesis in Chinese cabbage, resulting in asymmetrical growth of leaves and controlling lateral growth of organs [49]. In Arabidopsis thaliana, AS1 and AS2 form a complex that regulates leaf development [50]. The ARP gene family encodes a class of MYB transcription factors that regulate leaf development by forming complexes with other proteins [51]. TCP transcription factors play an important role in regulating leaf bending [52]. Collectively, we speculated that these transcription factor genes were likely to participate in the formation of leafy heads by regulating hormone-related genes and leaf development-related genes.
Transcriptome analysis also revealed that BrERF1A was the most likely candidate gene to interact with BrKS and influence the formation of leafy heads. ERF transcription factors are involved in many plant growth and development progress, including floral growth, fruit ripening, seed development, leaf size, and stress response [15]. GhERF108 could interact with auxin response factors GhARF7-1/ARF7-2 to control the biosynthesis of the secondary cell wall of cotton fibers by regulating the auxin and ethylene signals [53]. The Arabidopsis AP2/ERF-like gene BOLITA was involved in regulating leaf size and morphology by affecting cell expansion and proliferation [16]. The leaves of Arabidopsis erf4 mutants exhibit a slightly narrower and shorter phenotype. Moreover, ERF4 and TCP15 antagonize each other to regulate downstream gene expression, thereby regulating the leaf development process [18]. In our study, we also found ERF transcription factor BrERF1A activated by GA treatment, and expression pattern consistent with the phenotype of leafy head formation. BrERF1A was significantly down-regulated expression in mutant nhm1, and after the mutant was treated with GA3, the expression level of BrERF1A was recovered. Therefore, we speculate that BrKS can regulate the expression level of BrERF1A, and changes in the BrERF1A expression level can affect the process of leaf morphology development, thereby participating in the regulation of Chinese cabbage leafy head formation.
5. Conclusions
Here, we used a pair of allelic non-heading mutants to demonstrate the role of BrKS in leafy head formation. BrKS mutation can lead to a decrease in the GA content of leaves, causing the inability to produce and accumulate active GA, which changes the morphology of leaves and affects the formation of leafy heads. Meanwhile, we used RNA-Seq to identify a transcription factor that may be involved in the regulation of leafy head formation. Our research findings provide new clues for a comprehensive analysis of the molecular mechanism of Chinese cabbage leafy head formation.
Supplementary Materials
The following supporting information can be downloaded at: https://www.mdpi.com/article/10.3390/horticulturae10080804/s1, Table S1: Primers used for gene cloning; Table S2: Primers used for qRT-PCR; Table S3: Sequencing and mapping results of RNA-Seq.
Author Contributions
Y.G. and H.F. designed the experiments. Y.G. and G.Q. conducted the experiments, performed the data analysis, and wrote the manuscript. S.L., W.W. and S.W. performed the data analysis. Y.L. participated in creating the mutants. H.F. revised the manuscript. All authors have read and agreed to the published version of the manuscript.
Funding
This research was funded by the Liaoning Provincial Natural Science Foundation of China (Grant No. 2022-BS-165; Grant No. 2023-BSBA-286; Grant No. JYTQN2023308).
Data Availability Statement
The data that support the results are included in this article. Other raw data are available from the corresponding author upon reasonable request.
Conflicts of Interest
The authors declare no conflicts of interest.
References
- Yu, X.; Peng, J.; Feng, X.; Yang, S.; Zheng, Z.; Tang, X.; Shen, R.; Liu, P.; He, Y. Cloning and structural and expressional characterization of BcpLH gene preferentially expressed in folding leaf of Chinese cabbage. Sci. China C Life Sci. 2000, 43, 321–329. [Google Scholar] [CrossRef]
- Yu, X.; Wang, H.; Zhong, W.; Bai, J.; Liu, P.; He, Y. QTL mapping of leafy heads by genome resequencing in the RIL population of Brassica rapa. PLoS ONE 2013, 8, e76059. [Google Scholar] [CrossRef] [PubMed]
- Cheng, F.; Sun, R.; Hou, X.; Zheng, H.; Zhang, F.; Zhang, Y.; Liu, B.; Liang, J.; Zhuang, M.; Liu, Y.; et al. Subgenome parallel selection is associated with morphotype diversification and convergent crop domestication in Brassica rapa and Brassica oleracea. Nat. Genet. 2016, 48, 1218–1224. [Google Scholar] [CrossRef] [PubMed]
- Ito, H.; Kato, T. Studies on the head formation of Chinese cabbage: Histological and physiological studies of head formation. J. Jpn. Soc. Hortic. Sci. 1957, 26, 154–204. [Google Scholar] [CrossRef]
- Mao, Y.; Wu, F.; Yu, X.; Bai, J.; Zhong, W.; He, Y. MicroRNA319a-targeted Brassica rapa ssp. pekinensis TCP genes modulate head shape in chinese cabbage by differential cell division arrest in leaf regions. Plant Physiol. 2014, 164, 710–720. [Google Scholar] [CrossRef] [PubMed]
- Ren, W.; Wang, H.; Bai, J.; Wu, F.; He, Y. Association of microRNAs with Types of Leaf Curvature in Brassica rapa. Front. Plant Sci. 2018, 9, 73. [Google Scholar] [CrossRef] [PubMed]
- Liang, J.; Liu, B.; Wu, J.; Cheng, F.; Wang, X. Genetic Variation and Divergence of Genes Involved in Leaf Adaxial-Abaxial Polarity Establishment in Brassica rapa. Front. Plant Sci. 2016, 7, 94. [Google Scholar] [CrossRef]
- Cai, X.; Chang, L.; Zhang, T.; Chen, H.; Zhang, L.; Lin, R.; Liang, J.; Wu, J.; Freeling, M.; Wang, X. Impacts of allopolyploidization and structural variation on intraspecific diversification in Brassica rapa. Genome Biol. 2021, 22, 166. [Google Scholar] [CrossRef]
- Liu, Z.; Jia, L.; Wang, H.; He, Y. HYL1 regulates the balance between adaxial and abaxial identity for leaf flattening via miRNA-mediated pathways. J. Exp. Bot. 2011, 62, 4367–4381. [Google Scholar] [CrossRef]
- Ren, W.; Wu, F.; Bai, J.; Li, X.; Yang, X.; Xue, W.; Liu, H.; He, Y. BcpLH organizes a specific subset of microRNAs to form a leafy head in Chinese cabbage (Brassica rapa ssp. pekinensis). Hortic. Res. 2020, 7, 1. [Google Scholar] [CrossRef]
- Li, J.; Zhang, X.; Lu, Y.; Feng, D.; Gu, A.; Wang, S.; Wu, F.; Su, X.; Chen, X.; Li, X.; et al. Characterization of Non-heading Mutation in Heading Chinese Cabbage (Brassica rapa L. ssp. pekinensis). Front. Plant Sci. 2019, 10, 112. [Google Scholar] [CrossRef] [PubMed]
- Horiguchi, G.; Nakayama, H.; Ishikawa, N.; Kubo, M.; Demura, T.; Fukuda, H.; Tsukaya, H. ANGUSTIFOLIA3 plays roles in adaxial/abaxial patterning and growth in leaf morphogenesis. Plant Cell Physiol. 2011, 52, 112–124. [Google Scholar] [CrossRef] [PubMed]
- Yu, J.; Gao, L.; Liu, W.; Song, L.; Xiao, D.; Liu, T.; Hou, X.; Zhang, C. Transcription Coactivator ANGUSTIFOLIA3 (AN3) Regulates Leafy Head Formation in Chinese Cabbage. Front. Plant Sci. 2019, 10, 520. [Google Scholar] [CrossRef] [PubMed]
- Zhang, Y.; Liang, J.; Cai, X.; Chen, H.; Wu, J.; Lin, R.; Cheng, F.; Wang, X. Divergence of three BRX homoeologs in Brassica rapa and its effect on leaf morphology. Hortic. Res. 2021, 8, 68. [Google Scholar] [CrossRef] [PubMed]
- Feng, K.; Hou, X.L.; Xing, G.M.; Liu, J.X.; Duan, A.Q.; Xu, Z.S.; Li, M.Y.; Zhuang, J.; Xiong, A.S. Advances in AP2/ERF super-family transcription factors in plant. Crit. Rev. Biotechnol. 2020, 40, 750–776. [Google Scholar] [CrossRef] [PubMed]
- Marsch-Martinez, N.; Greco, R.; Becker, J.D.; Dixit, S.; Bergervoet, J.H.; Karaba, A.; de Folter, S.; Pereira, A. BOLITA, an Arabidopsis AP2/ERF-like transcription factor that affects cell expansion and proliferation/differentiation pathways. Plant Mol. Biol. 2006, 62, 825–843. [Google Scholar] [CrossRef]
- Xu, Y.; Wu, H.; Zhao, M.; Wu, W.; Xu, Y.; Gu, D. Overexpression of the Transcription Factors GmSHN1 and GmSHN9 Differentially Regulates Wax and Cutin Biosynthesis, Alters Cuticle Properties, and Changes Leaf Phenotypes in Arabidopsis. Int. J. Mol. Sci. 2016, 17, 587. [Google Scholar] [CrossRef]
- Ding, A.M.; Xu, C.T.; Xie, Q.; Zhang, M.J.; Yan, N.; Dai, C.B.; Lv, J.; Cui, M.M.; Wang, W.F.; Sun, Y.H. ERF4 interacts with and antagonizes TCP15 in regulating endoreduplication and cell growth in Arabidopsis. J. Integr. Plant Biol. 2022, 64, 1673–1689. [Google Scholar] [CrossRef] [PubMed]
- Ma, Z.; Jin, Y.M.; Wu, T.; Hu, L.; Zhang, Y.; Jiang, W.; Du, X. OsDREB2B, an AP2/ERF transcription factor, negatively regulates plant height by conferring GA metabolism in rice. Front. Plant Sci. 2022, 13, 1007811. [Google Scholar] [CrossRef]
- He, Y.K.; Xue, W.X.; Sun, Y.D.; Yu, X.H.; Liu, P.L. Leafy head formation of the progenies of transgenic plants of Chinese cabbage with exogenous auxin genes. Cell Res. 2000, 10, 151–160. [Google Scholar] [CrossRef]
- Gao, L.W.; Lyu, S.W.; Tang, J.; Zhou, D.Y.; Bonnema, G.; Xiao, D.; Hou, X.L.; Zhang, C.W. Genome-wide analysis of auxin transport genes identifies the hormone responsive patterns associated with leafy head formation in Chinese cabbage. Sci. Rep. 2017, 7, 42229. [Google Scholar] [CrossRef] [PubMed]
- Zhang, K.; Yang, Y.; Wu, J.; Liang, J.; Chen, S.; Zhang, L.; Lv, H.; Yin, X.; Zhang, X.; Zhang, Y.; et al. A cluster of transcripts identifies a transition stage initiating leafy head growth in heading morphotypes of Brassica. Plant J. 2022, 11, 688–706. [Google Scholar] [CrossRef] [PubMed]
- Gao, Y.; Qu, G.; Huang, S.; Liu, Z.; Zhang, M.; Fu, W.; Ren, J.; Feng, H. Comparison between germinated seed and isolated microspore EMS mutagenesis in Chinese cabbage (Brassica rapa L. ssp. pekinensis). Horticulturae 2022, 8, 232. [Google Scholar] [CrossRef]
- Gao, Y.; Huang, S.; Qu, G.; Fu, W.; Zhang, M.; Liu, Z.; Feng, H. The mutation of ent-kaurene synthase, a key enzyme involved in gibberellin biosynthesis, confers a non-heading phenotype to Chinese cabbage (Brassica rapa L. ssp. pekinensis). Hortic. Res. 2020, 7, 178. [Google Scholar] [CrossRef] [PubMed]
- Chen, M.L.; Fu, X.M.; Liu, J.Q.; Ye, T.T.; Hou, S.Y.; Huang, Y.Q.; Yuan, B.F.; Wu, Y.; Feng, Y.Q. Highly sensitive and quantitative profiling of acidic phytohormones using derivatization approach coupled with nano-LC-ESI-Q-TOF-MS analysis. J. Chromatogr. B 2012, 905, 67–74. [Google Scholar] [CrossRef] [PubMed]
- Kim, D.; Langmead, B.; Salzberg, S.L. HISAT: A fast spliced aligner with low memory requirements. Nat. Methods 2015, 12, 357–360. [Google Scholar] [CrossRef]
- Love, M.I.; Huber, W.; Anders, S. Moderated estimation of fold change and dispersion for RNA-seq data with DESeq2. Genome Biol. 2014, 15, 550. [Google Scholar] [CrossRef]
- Livak, K.J.; Schmittgen, T.D. Analysis of relative gene expression data using real-time quantitative PCR and the 2−ΔΔCT Method. Methods 2001, 25, 402–408. [Google Scholar] [CrossRef]
- Zhao, J.; Wang, X.; Deng, B.; Lou, P.; Wu, J.; Sun, R.; Xu, Z.; Vromans, J.; Koornneef, M.; Bonnema, G. Genetic relationships within Brassica rapa as inferred from AFLP fingerprints. Theor. Appl. Genet. 2005, 110, 1301–1314. [Google Scholar] [CrossRef]
- Zhang, J.X.; Li, H.X.; Zhang, M.K.; Hui, M.X.; Wang, Q.; Li, L.; Zhang, L.G. Fine mapping and identification of candidate Br-or gene controlling orange head of Chinese cabbage (Brassica rapa L. ssp. pekinensis). Mol. Breed. 2013, 32, 799–805. [Google Scholar] [CrossRef]
- Zhang, X.; Su, Y.; Liu, Y.; Fang, Z.; Zhuang, M.; Zhang, Y.; Li, Z.; Lv, H. Genetic analysis and QTL mapping of traits related to head shape in cabbage (Brassica rapa ssp. pekinensis). Sci. Hortic. 2016, 207, 82–88. [Google Scholar] [CrossRef]
- Wang, F.; Li, L.; Li, H.; Liu, L.; Zhang, Y.; Gao, J.; Wang, X. Transcriptome analysis of rosette and folding leaves in Chinese cabbage using high-throughput RNA sequencing. Genomics 2012, 99, 299–307. [Google Scholar] [CrossRef] [PubMed]
- Li, Y.; Fan, Y.; Jiao, Y.; Wu, J.; Zhang, Z.; Yu, X.; Ma, Y. Transcriptome profiling of yellow leafy head development during the heading stage in Chinese cabbage (Brassica rapa subsp. pekinensis). Physiol. Plant. 2019, 165, 800–813. [Google Scholar] [CrossRef] [PubMed]
- Zhang, C.W.; Wei, Y.P.; Xiao, D.; Gao, L.W.; Lyu, S.W.; Hou, X.L.; Bouuema, G. Transcriptomic and proteomic analyses provide new insights into the regulation mechanism of low-temperature-induced leafy head formation in Chinese cabbage. J. Proteom. 2016, 144, 1–10. [Google Scholar] [CrossRef] [PubMed]
- Wang, F.; Li, H.; Zhang, Y.; Li, J.; Li, L.; Liu, L.; Wang, L.; Wang, C.; Gao, J. MicroRNA expression analysis of rosette and folding leaves in Chinese cabbage using high-throughput Solexa sequencing. Gene 2013, 532, 222–229. [Google Scholar] [CrossRef] [PubMed]
- Sun, T.P.; Gubler, F. Molecular mechanism of gibberellin signaling in plants. Annu. Rev. Plant Biol. 2004, 55, 197–223. [Google Scholar] [CrossRef] [PubMed]
- Olszewski, N.; Sun, T.P.; Gubler, F. Gibberellin signaling: Biosynthesis, catabolism, and response pathways. Plant Cell 2002, 14, S61–S80. [Google Scholar] [CrossRef] [PubMed]
- Debeaujon, I.; Koornneef, M. Gibberellin requirement for Arabidopsis seed germination is determined both by testa characteristics and embryonic abscisic acid. Plant Physiol. 2000, 122, 415–424. [Google Scholar] [CrossRef] [PubMed]
- Yaxley, J.R.; Ross, J.J.; Sherriff, L.J.; Reid, J.B. Gibberellin biosynthesis mutations and root development in pea. Plant Physiol. 2001, 125, 627–633. [Google Scholar] [CrossRef] [PubMed]
- Hedden, P.; Phillips, A.L. Gibberellin metabolism: New insights revealed by the genes. Trends Plant Sci. 2000, 5, 523–530. [Google Scholar] [CrossRef]
- Yamaguchi, S.; Sun, T.P.; Kawaide, H.; Kamiya, Y. The GA2 locus of Arabidopsis thaliana encodes ent-kaurene synthase of gibberellin biosynthesis. Plant Physiol. 1998, 116, 1271–1278. [Google Scholar] [CrossRef]
- Margis-Pinheiro, M.; Zhou, X.R.; Zhu, Q.H.; Dennis, E.S.; Upadhyaya, N.M. Isolation and characterization of a Ds-tagged rice (Oryza sativa L.) GA-responsive dwarf mutant defective in an early step of the gibberellin biosynthesis pathway. Plant Cell Rep. 2005, 23, 819–833. [Google Scholar] [CrossRef]
- Li, Z.F.; Guo, Y.; Ou, L.; Hong, H.; Wang, J.; Liu, Z.X.; Guo, B.; Zhang, L.; Qiu, L. Identification of the dwarf gene GmDW1 in soybean (Glycine max L.) by combining mapping-by-sequencing and linkage analysis. Theor. Appl. Genet. 2018, 131, 1001–1016. [Google Scholar] [CrossRef]
- Mun, J.H.; Yu, H.J.; Shin, J.Y.; Oh, M.; Hwang, H.J.; Chung, H. Auxin response factor gene family in Brassica rapa: Genomic organization, divergence, expression, and evolution. Mol. Genet. Genom. 2012, 287, 765–784. [Google Scholar] [CrossRef]
- Lee, Y.K.; Kim, G.T.; Kim, I.J.; Park, J.; Kwak, S.S.; Choi, G.; Chung, W.I. LONGIFOLIA1 and LONGIFOLIA2, two homologous genes, regulate longitudinal cell elongation in Arabidopsis. Development 2006, 133, 4305–4314. [Google Scholar] [CrossRef]
- Rose, J.K.; Braam, J.; Fry, S.C.; Nishitani, K. The XTH family of enzymes involved in xyloglucan endotransglucosylation and endohydrolysis: Current perspectives and a new unifying nomenclature. Plant Cell Physiol. 2002, 43, 1421–1435. [Google Scholar] [CrossRef]
- Mao, T.; Jin, L.; Li, H.; Liu, B.; Yuan, M. Two microtubule-associated proteins of the Arabidopsis MAP65 family function differently on microtubules. Plant Physiol. 2005, 138, 654–662. [Google Scholar] [CrossRef]
- Wang, Y.; Wu, F.; Bai, J.; He, Y. BrpSPL9 (Brassica rapa ssp. pekinensis SPL9) controls the earliness of heading time in Chinese cabbage. Plant Biotechnol. J. 2014, 12, 312–321. [Google Scholar]
- Li, F.; Kitashiba, H.; Inaba, K.; Nishio, T. A Brassica rapa linkage map of EST-based SNP markers for identification of candidate genes controlling flowering time and leaf morphological traits. DNA Res. 2009, 16, 311–323. [Google Scholar] [CrossRef]
- Xu, L.; Xu, Y.; Dong, A.; Sun, Y.; Pi, L.; Xu, Y.; Huang, H. Novel as1 and as2 defects in leaf adaxial-abaxial polarity reveal the requirement for ASYMMETRIC LEAVES1 and 2 and ERECTA functions in specifying leaf adaxial identity. Development 2003, 130, 4097–4107. [Google Scholar] [CrossRef]
- Fukushima, K.; Hasebe, M. Adaxial-abaxial polarity: The developmental basis of leaf shape diversity. Genesis 2014, 52, 1–18. [Google Scholar] [CrossRef]
- Liu, Y.; Guan, X.; Liu, S.; Yang, M.; Ren, J.; Guo, M.; Huang, Z.; Zhang, Y. Genome-Wide Identification and Analysis of TCP Transcription Factors Involved in the Formation of Leafy Head in Chinese Cabbage. Int. J. Mol. Sci. 2018, 19, 847. [Google Scholar] [CrossRef]
- Wang, Y.; Li, Y.; He, S.P.; Xu, S.W.; Li, L.; Zheng, Y.; Li, X.B. The transcription factor ERF108 interacts with AUXIN RESPONSE FACTORs to mediate cotton fiber secondary cell wall biosynthesis. Plant Cell 2023, 35, 4133–4154. [Google Scholar] [CrossRef]
Disclaimer/Publisher’s Note: The statements, opinions and data contained in all publications are solely those of the individual author(s) and contributor(s) and not of MDPI and/or the editor(s). MDPI and/or the editor(s) disclaim responsibility for any injury to people or property resulting from any ideas, methods, instructions or products referred to in the content. |
© 2024 by the authors. Licensee MDPI, Basel, Switzerland. This article is an open access article distributed under the terms and conditions of the Creative Commons Attribution (CC BY) license (https://creativecommons.org/licenses/by/4.0/).








