Abstract
Plant cis-regulatory sequences (CRSs) are essential for gene expression and transcriptional regulation in plants. With the rapid development of plant biotechnologies, such as transgenesis and gene editing tools, plant-derived CRSs have gradually replaced traditional CRSs, like the 35S promoter, to avoid some negative effects caused by exogenous DNA sequences. In this study, we provided a comprehensive analysis of the published genomic data of Andrographis paniculata and identified six candidate ApACRs. Based on the transient assays, two candidate CRSs (ApACR1 and ApACR2) demonstrated high transcriptional activities comparable to those of the 35S promoter in several plant species, in contrast to others with lower activities, suggesting their further potential applications in plant biotechnology and genetic engineering.
1. Introduction
Andrographis paniculata (L.) Heynh (A. paniculata), belonging to the Acanthaceae family [1], is a traditional Chinese medicinal herb and has various medicinal effects such as anti-inflammatory [2], immunomodulatory [3], antioxidant [4], anti-cancer [5], antipyretic [6], hepatoprotection [7], and anti-HIV [8] effects. Andrographolide, the primary active compound in A. paniculata [9], has many significant medicinal properties, particularly anti-inflammatory and antibacterial properties, making A. paniculata known as a natural antibiotic [10]. Andrographolide accumulates mainly in leaf tissues, but at relatively low levels [11]. In addition, over-harvesting and environmental changes have limited the availability of wild A. paniculata resources, resulting in a continuous decline in germplasm reserves, which fail to meet the requirements of clinical applications [12].
Nowadays, research efforts have increasingly focused on developing effective cultivation techniques and molecular breeding strategies to increase the yield of A. paniculata [13]. However, molecular breeding relies heavily on a deep understanding of complex regulatory networks to improve active ingredients. Research in this area has mainly focused on elucidating transcriptional regulatory mechanisms. Specifically, the interactions between cis-regulatory sequences (CRSs) and transcription factors (TFs) are at the core of the transcriptional regulatory network. CRSs, such as enhancers, promoters, and silencers, are critical for gene regulation, controlling intensities, stages, and regions by binding transcription factors [14,15,16]. In plants, the Cauliflower mosaic virus (CaMV) 35S promoter is one of the most extensively studied and widely experimentally used CRSs [17], consisting of a TATA box, inverted repeats, a CAAT box, and a core sequence [18]. Although the 35S promoter has been widely used due to its highly constitutive expression in many plants [19], its activity might be silenced by some protective mechanisms in plants, since it was derived from a virus [20,21]. Compared with the viral CRSs, plant-derived CRSs might provide greater safety and stability for plant transgenic breeding [22]. Therefore, developing plant-derived CRSs with comparable transcriptional activity has potential applications in further plant biotechnology like molecular breeding and transgenic experiments.
In this study, we comprehensively analyzed the published data on A. paniculata, including the transcriptome, transposase-accessible chromatin using sequencing (ATAC-Seq) [23], and histone modification chromatin immunoprecipitation sequencing (ChIP-seq) [24] in A. paniculata. Six CRSs (ApACR1–ApACR6) were selected using multi-omics analysis for functional validation. The transient assays showed that these ApACRs, especially ApACR1 and ApACR2, have comparable activity with the 35S promoter in many plant species, indicating that these two CRSs might be used as alternatives to the 35S promoter for further transgenic experiments in A. paniculata.
2. Materials and Methods
2.1. Bioinformatic Analysis of A. paniculata Genomic Data
Transcriptome data of A. paniculata were obtained from NCBI under accession numbers SRX12305817 (https://www.ncbi.nlm.nih.gov/sra/SRX12305817, accessed on 28 September 2023), SRX12305811 (https://www.ncbi.nlm.nih.gov/sra/SRX12305811, accessed on 28 September 2023), and SRX12305810 (https://www.ncbi.nlm.nih.gov/sra/SRX12305810, accessed on 28 September 2023) [25]. Histone ChIP-seq and ATAC-seq data were downloaded from the National Genomics Data Center under project number PRJCA026190 (https://ngdc.cncb.ac.cn/bioproject/browse/PRJCA026190, accessed on 20 December 2024) [26]. RNA-seq data were processed using TrimGalore (https://github.com/FelixKrueger/TrimGalore, version 0.6.10, accessed on 20 December 2024) to remove adapter sequences and low-quality reads. Filtered reads were then aligned to the A. paniculata reference genome (figshare, https://doi.org/10.6084/m9.figshare.24986769, accessed on 12 January 2024) using HISAT2 (version 2.2.1) [27]. Gene expression levels were calculated using Cuffnorm (version 2.2.1) (http://cole-trapnell-lab.github.io/cufflinks/cuffnorm, accessed on 20 December 2024) and represented by the fragments per kilobase of transcript per million mapped reads (FPKM) value.
ATAC-seq data were pre-processed using TrimGalore. The processed reads were then aligned to the A. paniculata reference genome using Bowtie2 (version 2.5.4) [28], with the parameter-X set to 1000. Reads with a mapping quality (MAPQ) score greater than 30 were retained. Peak calling was performed using MACS2 (version 2.2.9.1) [29] with the following parameters: --nomodel--shift 100--extsize 200-q 0.01. Tn5 transposase-tagged genomic DNA served as a control for peak analysis. Peaks identified in both biological replicates were defined as accessible chromatin regions (ACRs). The genomic annotation of the ACRs was performed using HOMER (version 4.11) [30]. The visualization of ATAC-seq signals was performed using Deeptools (version 3.5.5) [31] and pyGenomTrack (version 3.6) [32]. ACR abundance was assessed and ranked using FeatureCounts (version 2.0.6) [33].
Histone ChIP-seq data were pre-processed using TrimGalore. Filtered reads were aligned to the reference genome using Bowtie2 with default parameters. Aligned reads with a MAPQ score greater than 30 were used for peak calling with MUSIC software (version 1.0.0-2) (https://github.com/gersteinlab/MUSIC, accessed on 20 December 2024).
2.2. Co-Expression Analysis and Network Construction
We performed a Pearson analysis using ApACR sequences and transcription factors, defining the Pearson correlation coefficient (PCC) ≥ 0.65 and p-value ≤ 0.05 as co-expressed gene pairs. We then scanned for potential MOTIF binding sites on ApACR sequences using FIMO (version 5.5.7 in the MEME suite with a p-value < 1 × 10−4) [34] according to the position weight matrix (PWM) of TF motifs downloaded from PlantPAN3.0 [35]. The interaction network between TFs and ApACRs was constructed using cytoscape (version 3.10.3) (https://github.com/cytoscape/cytoscape, accessed on 20 December 2024).
2.3. Cloning and Vector Construction of ApACRs
Six candidate ApACRs were obtained from A. paniculata multi-omics data using the following criteria: high associated gene expression, high ApACR abundance, high H3K27ac and H3K4me3 enrichment, and low H3K27me3 enrichment. Specific primers with KpnI and PstI restriction sites (Table S1) were designed based on the selected ApACR sequences (Table S2). Target fragments were amplified from A. paniculata genomic DNA using KOD high-fidelity DNA polymerase (TOYOBO, Osaka, Japan). The PCR reaction mixture (50 μL) contained 5 μL 10 × PCR Buffer, 5 μL 2 mM dNTPs, 3 μL 25 mM MgSO4, 1.5 μL forward primer, 1.5 μL reverse primer, 1 μL DNA template, and 33 μL ddH2O. The PCR cycling conditions were as follows: 94 °C for 2 min; 35 cycles of 98 °C for 10 s, 58 °C for 30 s, and 68 °C for 30 s; and a final extension at 68 °C for 10 min. PCR products were verified by gel electrophoresis and purified by the Agarose gel DNA Recovery Kit (Coolaber, Science & Technology Co., Ltd., Beijing, China). The purified fragments were then ligated into the mini35S-LUC vector, which had been linearized by double digestion with KpnI and PstI (NEB, MA, USA). The digestion reaction contained 1 μg of vector, 5 μL 10 × rCutSmart Buffer, 1 μL KpnI, 1 μL PstI, and ddH2O to a final volume of 50 μL. This reaction was incubated at 37 °C for 30 min and then purified. The ligation reaction (10 μL) contained 2 μL linearized plasmid, 6.5 μL purified PCR product, 1 μL 10 × T4 Ligase Buffer, and 0.5 μL T4 DNA Ligase. The reaction was incubated at 25 °C for 2 h and then transformed into Escherichia coli DH5α competent cells. Positive clones were selected by kanamycin and colony PCR verification and then sequenced by Sanger sequencing (Shanghai Biological Engineering Co., Ltd, Shanghai, China). Constructs with correct sequences were designated as ApACRs-mini35S::LUC vectors.
2.4. Luciferase Reporter Assay of ApACRs Transcriptional Activity in Tobacco Leaves
Following the methods described in a previously published article [36], the ApACR-mini35S::LUC, 35S-mini35S::LUC (positive control), and mini35S::LUC vectors (Figure S1) (negative control, a 46 bp truncated 35S promoter without transcriptional activity) [37] were transformed into Agrobacterium tumefaciens GV3101 (pSoup) and infiltrated into 1-month-old, fully expanded tobacco leaves. After the infiltration, plants were kept in the dark for 16 h, then returned to normal light conditions (16 h light/8 h dark cycle) for two days. The leaves were then harvested and a chemiluminescence detector (Tano 5200, Tanon Science Technology Co., Ltd, Shanghai, China) was used to visualize the LUC (luciferase) activity. Relative LUC/REN activities were measured using the Dual Luciferase Reporter Assay System (Promega, Madison, WI, USA) according to the user’s manual.
2.5. Luciferase Reporter Assay of ApACRs Transcriptional Activity in Arabidopsis thaliana and Torenia fournieri Protoplasts
Healthy and fully expanded leaves were harvested from 3 to 4-week-old Arabidopsis plants and digested in a 10 mL enzyme solution containing Cellulase (R10 or RS, Yakult, Tokyo, Japan) and Macerozyme (Yakult, Tokyo, Japan) for 30 min. The enzyme/protoplast solution was then washed with an equal volume of W5 solution (2 mM MES pH 5.7 containing 154 mM NaCl, 125 mM CaCl2, and 5 mM KCl). Protoplasts were pelleted by centrifugation at 100× g for 1–2 min and resuspended in W5 solution and incubated on ice for 30 min. After incubation, the W5 solution was removed, and the protoplasts were resuspended in MMG solution (4 mM MES pH 5.7 containing 0.4 M mannitol and 15 mM MgCl2) at room temperature. For DNA transfection, 10 μL plasmid DNA was mixed with 100 μL protoplasts, followed by the addition of 110 μL PEG solution (20–40% (wt/vol) PEG4000 (Merck, Darmstadt, Germany) containing 0.2 M mannitol and 100 mM CaCl2 in ddH2O.) The mixture was incubated at room temperature for 10 min, and the reaction was stopped by adding W5 solution. These protoplasts were pelleted by centrifugation at 100× g for 1–2 min, resuspended in WI solution (4 mM MES pH 5.7 containing 0.5 M mannitol and 20 mM KCl), and transferred to culture plates for incubation at room temperature. Following incubation, protoplasts were pelleted again by centrifugation at 100× g for 1–2 min and stored at −80 °C. The protoplast isolation and transformation of T. fournieri followed the previous study [38]. The constructs (obtained in Section 2.3) were transformed into the protoplasts of A. thaliana and T. fournieri and luciferase activities were measured as described in Section 2.4.
3. Results
3.1. Identification of Candidate Regulatory Sequences by Multi-Omics Analysis
It is known that CRSs are usually associated with gene expression and epigenetic modifications [39,40,41]. In this study, published data on the genome, RNA-seq, ChIP-seq, and ATAC-seq from A. paniculata were utilized to analyze gene expression levels (fragments per kilobase of exon model per million mapped fragments, FPKM), the location and abundance of ACRs (accessible chromatin regions), and histone modification features, aiming to identify candidate CRSs in A. paniculata.
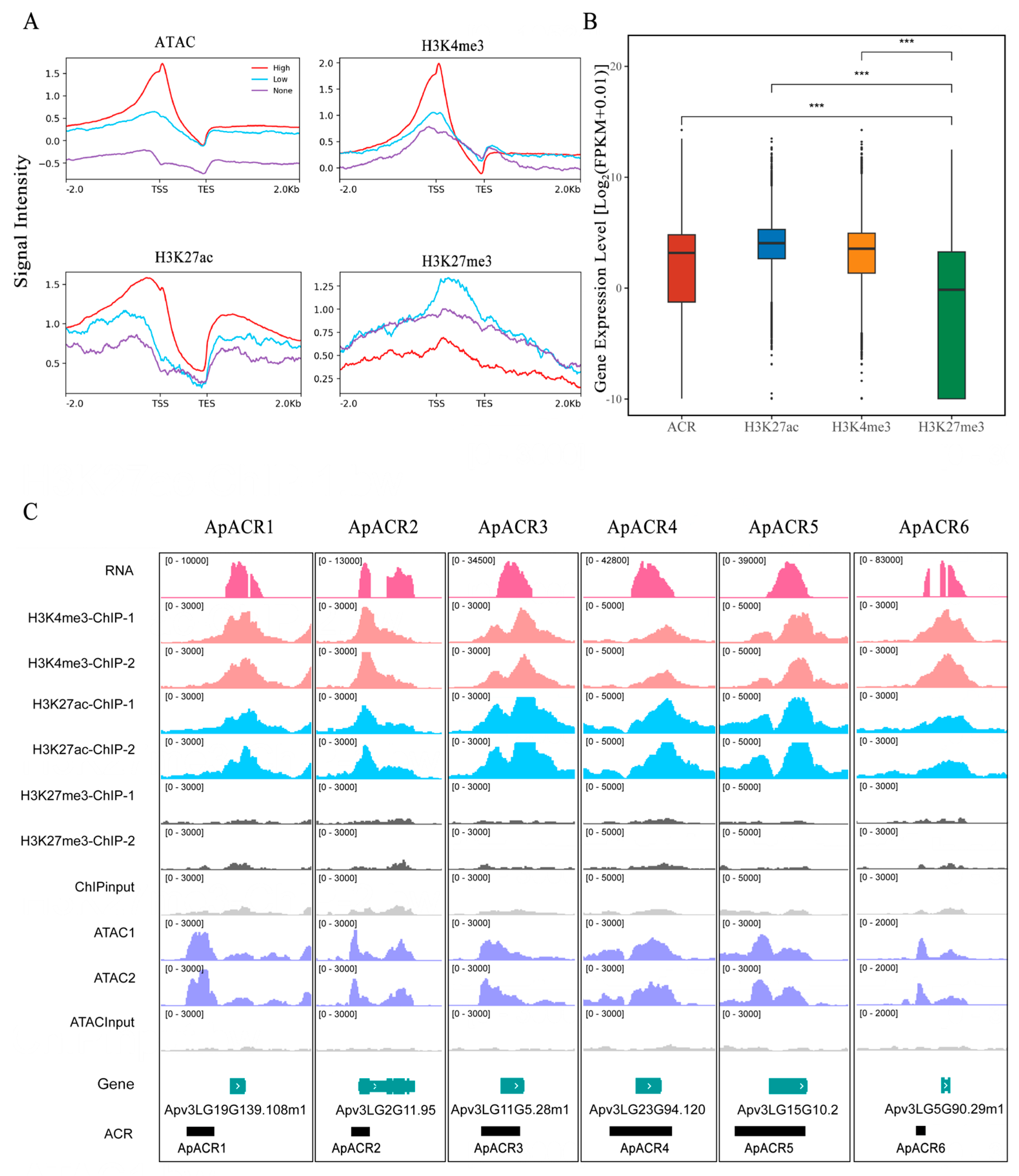
The gene expression levels were positively correlated with ACR, H3K4me3, and H3K27ac, while they were negatively correlated with H3K27me3 (Figure 1A). The ACR, H3K4me3, and H3K27ac peaks of high-expression genes were observed to be significantly high near the transcription start site (TSS), suggesting that highly expressed genes might be accompanied by H3K4me3 and H3K27ac. In contrast, genes with low and no expression levels exhibited weaker signals in the TSS (Figure 1A). These findings are consistent with those of previous reports [26,42]. Figure 1B shows a positive correlation between gene expression levels and the enrichments of H3K27ac and H3K4me3, while H3K27me3 enrichment is associated with lower gene expression. These results demonstrate that highly expressed genes were usually marked by H3K27ac and H3K4me3, particularly in promoter regions near the TSS. Therefore, ideal CRSs might be associated with high-expression genes and a high abundance of ACR, H3K4me3, and H3K27ac signals, rather than H3K27me3. Subsequently, six candidate CRSs (ApACR1-ApACR6) were selected from A. paniculata based on ACR abundance and the corresponding FPKM values for associated genes, H3K27ac, and H3K4me3, while also considering H3K27me3 enrichment during the selection process. (Figure 1C). Their characteristics are summarized in Table 1. The length of ApACRs ranged from 235 to 1058 bp, and they were located in the promoter region. The associated genes exhibited high expression levels, reaching up to 5973.6 FPKM, and were modified by active histone marks (H3K4me3 and H3K27ac). For example, ApACR1 exhibited high accessibility (FPKM: 581) and was associated with the high expression of a nearby gene (FPKM:984) and strong enrichment of H3K4me3 (FPKM: 2368) and H3K27ac (FPKM: 2266). As mentioned above, the genomic features of ApACRs showed strong potential to promote its downstream gene expression, indicating that ApACRs might be able to recruit TFs for gene expression regulation.
Figure 1.
The genomic features of six selected ApACRs. (A) Correlation between gene expression level and four genomic features (ACR, H3K4me3, H3K27ac, and H3K27me3). Genes with high, low, and no expression were represented by FPKM ≥ 1, 0 < FPKM < 1, and FPKM = 0, respectively. FPKM: fragments per kilobase of transcript per million mapped reads; TSS: transcription start site; TES: transcription termination site. (B) Comparison of expression levels of genes modified by ACRs, H3K27ac, H3K4me3, and H3K27me3, respectively. Significant differences in gene expression levels were observed in genes associated with three active epigenetic signals (ACR, H3K27ac, and H3K4me3), compared with the repressive mark H3K27me3. (C) IGV screenshot showing genomic features of candidate ApACRs, which were associated with relatively high levels of gene expression and active histone modifications signals (H3K27ac and H3K4me3), except for H3K27me3. (***) indicated significant difference by Student’s t-test (p < 0.01).
Table 1.
Genomic features of six candidate ApACRs.
3.2. ApACRs Were Potentially Targeted by Multiple Transcription Factors
The published RNA-seq data of A. paniculata from NCBI were utilized to identify the TFs co-expressed with ApACRs, which were associated with genes. In this study, co-expressed TFs, with a Pearson correlation coefficient (PCC) value over 0.65 and a p-value less than 0.05, were considered to be associated with the ApACRs. A total of 965 TFs, co-expressed with ApACRs, were identified as potentially involved in their regulation (Table S3). Moreover, ApACR sequences were analyzed by FIMO using the public TF motifs data to identify the potential TF binding sites in these ApACRs. Based on the analysis of co-expression and motif scanning (Table S4), the binding positions of different types of TFs in each ApACR, illustrated in Figure 2A,B show the number of binding sites for primary TF types. The interaction network between TFs and ApACRs was constructed using cytoscape (Figure 2C). ApACR1 harbored the highest number of predicted TF binding sites (up to 32), including WRKY, bZIP, and MYB families. In contrast, ApACR2, ApACR3, ApACR4, ApACR5, and ApACR6 had a lower number of predicted binding sites, with 5, 8, 12, 12, and 1 binding sites, respectively, indicating their binding TFs were distinct from each other. ApACR2 might interact with MYB TFs; ApACR3 showed interaction with AP2/ERF and MYB families; ApACR4 and ApACR5 were bound both with MYB and AP2/ERF families; a single bHLH TF motif was only found in ApACR6 (Figure 2B). In addition, some TF binding sites shared by ApACRs were also observed (Figure 2C). For instance, two MYB-related TFs (Apv3LG1G103.1 and Apv3LG10G137.112) were predicted to bind to both ApACR1 and ApACR2, and Apv3LG23G90.151 (bHLH) was found in both ApACR1 and ApACR6. As previously reported, these transcription factor families play critical roles in processes such as growth and development [43,44,45] and the biosynthesis of andrographolide [46]. The analysis of the TFs-ApACRs interaction network indicated that the mechanism of ApACRs with high activation capacity in A. paniculata is complicated and needs further investigation. Nevertheless, these observations support their candidate roles for the further development of plant-derived CRSs.
Figure 2.
Bioinformatic prediction of TF binding sites and regulatory network of six candidate ApACRs in A. paniculata. (A) Prediction of TF binding sites in six ApACRs (ApACR1-ApACR6). TF families are distinguished with different colors. (B) Number of TFs and primary TF family types in each ApACR. (C) Interacting network of TFs-ApACRs. Blue diamond nodes represent ApACRs and their associated genes, and red square nodes represent transcription factors.
3.3. Functional Validation of ApACRs by Transient Expression Assay
To measure the transcriptional activity of candidate ApACRs, each ApACR was ligated to the upstream of a mini35S promoter in a luciferase (LUC) reporter vector and generated a series of ApACRs-mini35S::LUC constructs (Figure 3A), which were further transformed into the Agrobacterium tumefaciens (GV3101: pSoup) strain and then infiltrated into tobacco leaves. This illustrated that all six ApACRs (ApACR1-ApACR6) exhibited significantly higher transcriptional activity (340-fold to 518-fold) compared with the negative control (mini35S), suggesting their high capacity in activating gene expression (Figure 3B,C). Notably, among these ApACRs, ApACR1 and ApACR2 showed comparable activity to that of the traditional 35S promoter (Figure 3C). Furthermore, we also transformed the ApACR1 and ApACR2 constructs to the protoplasts isolated from A. thaliana and an ornamental plant T. fournieri to test their transcriptional activity in different plant species. Consistent with the results observed in tobacco leaves, the relative LUC activities of ApACR1 and ApACR2 illustrated strong transcriptional activity similar to the 35S promoter (Figure 4). The results suggest that these ApACRs, especially ApACR1 and ApACR2, could serve as effective alternatives to the 35S promoter for gene expression studies in various plant species.
Figure 3.
The transient expression assay of the activity of six ApACRs in tobacco leaves. (A) The structures of ApACRs-mini35S (marked in 1), 35S-mini35S (marked in 2), and mini35S (marked in 3) vectors. (B) The transcription activities of ApACRs assessed in tobacco leaves by the transient expression assay. Three constructs were used: ApACRs-mini35S (experimental group); 35S-mini35S as a positive control; and mini35S, a 46 bp truncated 35S promoter (negative control). The numbers 1,2,3 are shown in the lower panel of (A). (C) The relative transcriptional activities (LUC/REN) of the ApACRs. LUC represents firefly luciferase activity; REN represents renilla luciferase activity. Error bars represent the standard error of five biological replicates.
Figure 4.
Relative transcriptional activities (LUC/REN) of ApACR1 and ApACR2 in A. thaliana and T. fournieri protoplasts, measured as relative luciferase activity. Mini35S served as negative control, and 35S promoter as a positive control. Error bars represent standard error of five biological replicates. LUC represents firefly luciferase activity; REN represents renilla luciferase activity. Asterisks (***) indicated significant difference compared to entry control (mini-35S) by Student’s t-test (p < 0.01). Error bars indicate standard deviation of five biological replicates.
4. Discussion
CRSs are essential for driving the expression of associated genes in plants. Due to some negative effects caused by the virus-derived 35S promoter (e.g., gene silencing) in plants [30], plant-derived CRSs are now being considered as an alternative to the 35S promoter [47]. According to previous studies, plant-derived CRSs might be more effective than the traditional 35S promoter in regulating the expression of plant secondary metabolism-related genes [48]. For example, optimizing CRSs that controlled the expression levels of genes involved in betaine biosynthesis could maximize betaine production in tobacco [49]. To develop potential CRSs in a medicinal plant A. paniculata, we combined multi-omics analysis and transient expression assay to identify two ApACRs (ApACR1 and ApACR2) with comparable transcriptional activity to the 35S promoter in several plant species, indicating a potential application role in further plant biotechnology. A promising application of the newly discovered ApACR1 and ApACR2 is enhancing the biosynthesis of valuable plant secondary metabolites, including pharmacologically active compounds such as andrographolide from A. paniculata. Increasing the expression of key genes (e.g., ApCPS2) involved in andrographolide biosynthesis may be an effective strategy to ultimately increase andrographolide production [25]. ApACR1 and ApACR2 will also expand the available toolkit for molecular breeding and genetic engineering in other plants. For example, the rapid development of gene editing technologies, such as CRISPR-Cas9, provide exciting possibilities for utilizing different types of CRSs in economically important crops or medicinal plants to improve editing efficiency in vivo [50].
Although we observed high transcriptional activities in these ApACRs in A. paniculata, the regulatory mechanism is unclear. As shown in Figure 2, several TF-binding motifs were predicted in these ApACRs, suggesting that these motifs play a key role in maintaining the high activity of these ApACRs. The interactions between TFs and ApACRs might be confirmed by other methods, such as high throughput sequencing methods, transient ChIP-seq [51], or in vitro DAP-seq [52], etc. Since the design of artificial CRSs by machine learning using big genomic data has been reported [53,54], our observation of these motif sequences might serve as an important genomic resource for further designing ideal CRSs and applying them to transgenic experiments in medicinal plants.
5. Conclusions
Taken together, our study could broaden the knowledge of some valuable CRSs, and the high transcriptional activities of ApACR1 and ApACR2 might serve as important resources for further plant biotechnological approaches, especially in A. paniculata.
Supplementary Materials
The following supporting information can be downloaded at https://www.mdpi.com/article/10.3390/horticulturae11010063/s1: Table S1: Primer Sequence Information for ApACRs; Table S2: Sequence Information for ApACRs; Table S3: Co-expression of ApACRs with Transcription Factors; Table S4: Motif Information for ApACRs Binding; Figure S1: The structure and the sequence annotation of mini35S-LUC reporter.
Author Contributions
Writing—original draft preparation, X.L. and H.Y.; methodology, M.H. and Y.X.; formal analysis, L.Y. and Q.L.; funding acquisition, L.Z. and M.H; validation, Y.H. and S.T.; data curation and software, X.L. All authors have read and agreed to the published version of the manuscript.
Funding
This research was supported by the National Natural Science Foundation of China (82260745) and Jiangxi Provincial Natural Science Foundation (20232BAB216120, China).
Data Availability Statement
Data is contained within the article.
Acknowledgments
We thank Shiqing Fan for the bioinformatic analysis of the genomic data of A. paniculata.
Conflicts of Interest
The authors declare no conflicts of interest.
References
- Okhuarobo, A.; Falodun, J.E.; Erharuyi, O.; Imieje, V.; Falodun, A.; Langer, P. Harnessing the Medicinal Properties of Andrographis paniculata for Diseases and beyond: A Review of Its Phytochemistry and Pharmacology. Asian Pac. J. Trop. Dis. 2014, 4, 213–222. [Google Scholar] [CrossRef]
- Li, X.; Yuan, W.; Wu, J.; Zhen, J.; Sun, Q.; Yu, M. Andrographolide, a Natural Anti-Inflammatory Agent: An Update. Front. Pharmacol. 2022, 13, 920435. [Google Scholar] [CrossRef]
- Chalichem, N.S.S.; Nabhan, P.; Bethapudi, B.; Agarwal, N.; Murugan, S.K.; Deepak, M. Assessment of Immunomodulatory Activity of AP-Bio® (KalmCold®), a Standardized Extract of Andrographis paniculata Using In Vivo and Ex Vivo Models. Pharmacogn. Mag. 2024, 20, 727–732. [Google Scholar] [CrossRef]
- Sheeja, K.; Shihab, P.K.; Kuttan, G. Antioxidant and Anti-Inflammatory Activities of the Plant Andrographis paniculata Nees. Immunopharmacol. Immunotoxicol. 2006, 28, 129–140. [Google Scholar] [CrossRef]
- Paul, S.; Roy, D.; Pati, S.; Sa, G. The Adroitness of Andrographolide as a Natural Weapon Against Colorectal Cancer. Front. Pharmacol. 2021, 12, 731492. [Google Scholar] [CrossRef]
- Dai, Y.; Chen, S.-R.; Chai, L.; Zhao, J.; Wang, Y.; Wang, Y. Overview of Pharmacological Activities of Andrographis paniculata and Its Major Compound Andrographolide. Crit. Rev. Food Sci. Nutr. 2019, 59 (Suppl. S1), S17–S29. [Google Scholar] [CrossRef] [PubMed]
- Chao, W.-W.; Lin, B.-F. Hepatoprotective Diterpenoids Isolated from Andrographis paniculata. Chin. Med. 2012, 3, 136–143. [Google Scholar] [CrossRef][Green Version]
- Uttekar, M.M.; Das, T.; Pawar, R.S.; Bhandari, B.; Menon, V.; Nutan; Gupta, S.K.; Bhat, S.V. Anti-HIV Activity of Semisynthetic Derivatives of Andrographolide and Computational Study of HIV-1 Gp120 Protein Binding. Eur. J. Med. Chem. 2012, 56, 368–374. [Google Scholar] [CrossRef] [PubMed]
- Kaewdech, A.; Nawalerspanya, S.; Assawasuwannakit, S.; Chamroonkul, N.; Jandee, S.; Sripongpun, P. The Use of Andrographis paniculata and Its Effects on Liver Biochemistry of Patients with Gastrointestinal Problems in Thailand during the COVID-19 Pandemic: A Cross Sectional Study. Sci. Rep. 2022, 12, 18213. [Google Scholar] [CrossRef] [PubMed]
- Yan, J.; Wei, Y.; Hu, H.; Long, F.; Gou, S. Resource Investigation of Medicinal Species of Andrographis in Nationwid. Lishizhen Med. Mater. Medica Res. 2013, 24, 1997–1999. [Google Scholar]
- Tundis, R.; Patra, J.K.; Bonesi, M.; Das, S.; Nath, R.; Das Talukdar, A.; Das, G.; Loizzo, M.R. Anti-Cancer Agent: The Labdane Diterpenoid-Andrographolide. Plants 2023, 12, 1969. [Google Scholar] [CrossRef]
- Chen, X.; Ren, J.; Yang, J.; Zhu, Z.; Chen, R.; Zhang, L.; Chen, X.; Ren, J.; Yang, J.; Zhu, Z.; et al. A Critical Review of Andrographis paniculata. Med. Plant Biol. 2023, 2, 15. [Google Scholar] [CrossRef]
- Hossain, S.; Urbi, Z.; Karuniawati, H.; Mohiuddin, R.B.; Moh Qrimida, A.; Allzrag, A.M.M.; Ming, L.C.; Pagano, E.; Capasso, R. Andrographis paniculata (Burm. f.) Wall. Ex Nees: An Updated Review of Phytochemistry, Antimicrobial Pharmacology, and Clinical Safety and Efficacy. Life 2021, 11, 348. [Google Scholar] [CrossRef] [PubMed]
- Worsley-Hunt, R.; Bernard, V.; Wasserman, W.W. Identification of Cis-Regulatory Sequence Variations in Individual Genome Sequences. Genome Med. 2011, 3, 65. [Google Scholar] [CrossRef] [PubMed]
- Lu, Z.; Ricci, W.A.; Schmitz, R.J.; Zhang, X. Identification of Cis-Regulatory Elements by Chromatin Structure. Curr. Opin. Plant Biol. 2018, 42, 90–94. [Google Scholar] [CrossRef] [PubMed]
- Schmitz, R.J.; Grotewold, E.; Stam, M. Cis-Regulatory Sequences in Plants: Their Importance, Discovery, and Future Challenges. Plant Cell 2021, 34, 718–741. [Google Scholar] [CrossRef]
- Schnurr, J.; Guerra, D. The CaMV-35S promoter is sensitive to shortened photoperiod in transgenic tobacco. Plant Cell Rep. 2020, 19, 279–282. [Google Scholar] [CrossRef] [PubMed]
- Tang, T.; Xie, S.; Zhu, X.; Xu, J.; Tang, J.; Wang, X. CaMV35S Promoter and Its Application and Detection in Transgenic Crops. Acta Agric. Zhejiangensis 2019, 31, 161–170. [Google Scholar] [CrossRef]
- Benfey, P.N.; Chua, N.-H. The Cauliflower Mosaic Virus 35 S Promoter: Combinatorial Regulation of Transcription in Plants. Science 1990, 250, 959–966. [Google Scholar] [CrossRef]
- Okumura, A.; Shimada, A.; Yamasaki, S.; Horino, T.; Iwata, Y.; Koizumi, N.; Nishihara, M.; Mishiba, K. CaMV-35S Promoter Sequence-Specific DNA Methylation in Lettuce. Plant Cell Rep. 2016, 35, 43–51. [Google Scholar] [CrossRef]
- Custers, J.B.M.; Snepvangers, S.C.H.J.; Jansen, H.J.; Zhang, L.; van Lookeren Campagne, M.M. The 35S-CaMV Promoter Is Silent during Early Embryogenesis but Activated during Nonembryogenic Sporophytic Development in Microspore Culture. Protoplasma 1999, 208, 257–264. [Google Scholar] [CrossRef]
- Jiang, P.; Zhang, K.; Ding, Z.; He, Q.; Li, W.; Zhu, S.; Cheng, W.; Zhang, K.; Li, K. Characterization of a Strong and Constitutive Promoter from the Arabidopsis Serine Carboxypeptidase-like Gene AtSCPL30 as a Potential Tool for Crop Transgenic Breeding. BMC Biotechnol. 2018, 18, 59. [Google Scholar] [CrossRef] [PubMed]
- Buenrostro, J.D.; Giresi, P.G.; Zaba, L.C.; Chang, H.Y.; Greenleaf, W.J. Transposition of Native Chromatin for Fast and Sensitive Epigenomic Profiling of Open Chromatin, DNA-Binding Proteins and Nucleosome Position. Nat. Methods 2013, 10, 1213–1218. [Google Scholar] [CrossRef] [PubMed]
- Braunstein, M.; Rose, A.B.; Holmes, S.G.; Allis, C.D.; Broach, J.R. Transcriptional Silencing in Yeast Is Associated with Reduced Nucleosome Acetylation. Genes Dev. 1993, 7, 592–604. [Google Scholar] [CrossRef]
- Sun, W.; Leng, L.; Yin, Q.; Xu, M.; Huang, M.; Xu, Z.; Zhang, Y.; Yao, H.; Wang, C.; Xiong, C.; et al. The Genome of the Medicinal Plant Andrographis paniculata Provides Insight into the Biosynthesis of the Bioactive Diterpenoid Neoandrographolide. Plant J. 2019, 97, 841–857. [Google Scholar] [CrossRef] [PubMed]
- Huang, M.; Hu, Y.; Zhang, L.; Yang, H.; Feng, C.; Jiang, C.; Xie, N.; Liu, D.; Chen, S.; Wang, J.; et al. Decoding the Chromatin Accessibility in Andrographis paniculata Genome, a Case Study of Genome-Wide Investigation of the Cis-Regulatory Elements in Medicinal Plants. Acta Pharm. Sin. B 2024, 14, 4179–4182. [Google Scholar] [CrossRef]
- Kim, D.; Paggi, J.M.; Park, C.; Bennett, C.; Salzberg, S.L. Graph-Based Genome Alignment and Genotyping with HISAT2 and HISAT-Genotype. Nat. Biotechnol. 2019, 37, 907–915. [Google Scholar] [CrossRef]
- Langmead, B.; Salzberg, S.L. Fast Gapped-Read Alignment with Bowtie 2. Nat. Methods 2012, 9, 357–359. [Google Scholar] [CrossRef] [PubMed]
- Zhang, Y.; Liu, T.; Meyer, C.A.; Eeckhoute, J.; Johnson, D.S.; Bernstein, B.E.; Nusbaum, C.; Myers, R.M.; Brown, M.; Li, W.; et al. Model-Based Analysis of ChIP-Seq (MACS). Genome Biol. 2008, 9, R137. [Google Scholar] [CrossRef]
- Heinz, S.; Benner, C.; Spann, N.; Bertolino, E.; Lin, Y.C.; Laslo, P.; Cheng, J.X.; Murre, C.; Singh, H.; Glass, C.K. Simple Combinations of Lineage-Determining Transcription Factors Prime Cis-Regulatory Elements Required for Macrophage and B Cell Identities. Mol. Cell 2010, 38, 576–589. [Google Scholar] [CrossRef]
- Ramírez, F.; Dündar, F.; Diehl, S.; Grüning, B.A.; Manke, T. deepTools: A Flexible Platform for Exploring Deep-Sequencing Data. Nucleic Acids Res. 2014, 42, W187–W191. [Google Scholar] [CrossRef] [PubMed]
- Lopez-Delisle, L.; Rabbani, L.; Wolff, J.; Bhardwaj, V.; Backofen, R.; Grüning, B.; Ramírez, F.; Manke, T. pyGenomeTracks: Reproducible Plots for Multivariate Genomic Datasets. Bioinformatics 2021, 37, 422–423. [Google Scholar] [CrossRef]
- Liao, Y.; Smyth, G.K.; Shi, W. featureCounts: An Efficient General Purpose Program for Assigning Sequence Reads to Genomic Features. Bioinformatics 2014, 30, 923–930. [Google Scholar] [CrossRef]
- Grant, C.E.; Bailey, T.L.; Noble, W.S. FIMO: Scanning for Occurrences of a given Motif. Bioinformatics 2011, 27, 1017–1018. [Google Scholar] [CrossRef] [PubMed]
- Cn, C.; Ty, L.; Yc, H.; Gz, L.; Kc, T.; Yh, L.; Pl, K.; Hq, Z.; Wc, C. PlantPAN3.0: A New and Updated Resource for Reconstructing Transcriptional Regulatory Networks from ChIP-Seq Experiments in Plants. Nucleic Acids Res. 2019, 47, D1155–D1163. [Google Scholar] [CrossRef]
- Huang, M.; Zhang, L.; Yung, W.-S.; Hu, Y.; Wang, Z.; Li, M.-W.; Lam, H.-M. Molecular Evidence for Enhancer–Promoter Interactions in Light Responses of Soybean Seedlings. Plant Physiol. 2023, 193, 2287–2291. [Google Scholar] [CrossRef]
- Amack, S.C.; Antunes, M.S. CaMV35S Promoter—A Plant Biology and Biotechnology Workhorse in the Era of Synthetic Biology. Curr. Plant Biol. 2020, 24, 100179. [Google Scholar] [CrossRef]
- Zhang, L.; Yung, W.-S.; Wang, Z.; Li, M.-W.; Huang, M. Optimization of an Efficient Protoplast Transformation System for Transient Expression Analysis Using Leaves of Torenia Fournieri. Plants 2022, 11, 2106. [Google Scholar] [CrossRef] [PubMed]
- Beernink, B.M.; Vogel, J.P.; Lei, L. Enhancers in Plant Development, Adaptation and Evolution. Plant Cell Physiol. 2024; online ahead of print, pcae121. [Google Scholar] [CrossRef]
- Kellis, M.; Wold, B.; Snyder, M.P.; Bernstein, B.E.; Kundaje, A.; Marinov, G.K.; Ward, L.D.; Birney, E.; Crawford, G.E.; Dekker, J.; et al. Defining Functional DNA Elements in the Human Genome. Proc. Natl. Acad. Sci. USA 2014, 111, 6131–6138. [Google Scholar] [CrossRef] [PubMed]
- Preissl, S.; Gaulton, K.J.; Ren, B. Characterizing Cis-Regulatory Elements Using Single-Cell Epigenomics. Nat. Rev. Genet. 2023, 24, 21–43. [Google Scholar] [CrossRef] [PubMed]
- Zhang, L.; Yung, W.-S.; Hu, Y.; Wang, L.; Sun, W.; Huang, M.; Zhang, L.; Yung, W.-S.; Hu, Y.; Wang, L.; et al. Establishment of a Convenient ChIP-Seq Protocol for Identification of the Histone Modification Regions in the Medicinal Plant Andrographis paniculata. Med. Plant Biol. 2023, 2, 6. [Google Scholar] [CrossRef]
- Hao, Y.; Zong, X.; Ren, P.; Qian, Y.; Fu, A. Basic Helix-Loop-Helix (bHLH) Transcription Factors Regulate a Wide Range of Functions in Arabidopsis. Int. J. Mol. Sci. 2021, 22, 7152. [Google Scholar] [CrossRef] [PubMed]
- Wu, Y.; Wen, J.; Xia, Y.; Zhang, L.; Du, H. Evolution and Functional Diversification of R2R3-MYB Transcription Factors in Plants. Hortic. Res. 2022, 9, uhac058. [Google Scholar] [CrossRef]
- Wang, H.; Chen, W.; Xu, Z.; Chen, M.; Yu, D. Functions of WRKYs in Plant Growth and Development. Trends Plant Sci. 2023, 28, 630–645. [Google Scholar] [CrossRef] [PubMed]
- Guan, R.; Xu, S.; Lu, Z.; Su, L.; Zhang, L.; Sun, W.; Zhang, Y.; Jiang, C.; Liu, Z.; Duan, L.; et al. Genomic Characterization of bZIP Transcription Factors Related to Andrographolide Biosynthesis in Andrographis paniculata. Int. J. Biol. Macromol. 2022, 223, 1619–1631. [Google Scholar] [CrossRef] [PubMed]
- Kummari, D.; Palakolanu, S.R.; Kishor, P.B.K.; Bhatnagar-Mathur, P.; Singam, P.; Vadez, V.; Sharma, K.K. An Update and Perspectives on the Use of Promoters in Plant Genetic Engineering. J. Biosci. 2020, 45, 119. [Google Scholar] [CrossRef]
- Ali, S.; Kim, W.-C. A Fruitful Decade Using Synthetic Promoters in the Improvement of Transgenic Plants. Front. Plant Sci. 2019, 10, 1433. [Google Scholar] [CrossRef]
- Tian, C.; Zhang, Y.; Li, J.; Wang, Y. Benchmarking Intrinsic Promoters and Terminators for Plant Synthetic Biology Research. BioDesign Res. 2022, 2022, 9834989. [Google Scholar] [CrossRef]
- Zhang, Y.; Liang, Z.; Zong, Y.; Wang, Y.; Liu, J.; Chen, K.; Qiu, J.-L.; Gao, C. Efficient and Transgene-Free Genome Editing in Wheat through Transient Expression of CRISPR/Cas9 DNA or RNA. Nat. Commun. 2016, 7, 12617. [Google Scholar] [CrossRef]
- Wang, G.; Li, X.; An, Y.; Zhang, J.; Li, H. Transient ChIP-Seq for Genome-Wide In Vivo DNA Binding Landscape. Trends Plant Sci. 2021, 26, 524–525. [Google Scholar] [CrossRef] [PubMed]
- Bartlett, A.; O’Malley, R.C.; Huang, S.C.; Galli, M.; Nery, J.R.; Gallavotti, A.; Ecker, J.R. Mapping Genome-Wide Transcription-Factor Binding Sites Using DAP-Seq. Nat. Protoc. 2017, 12, 1659–1672. [Google Scholar] [CrossRef] [PubMed]
- Li, T.; Xu, H.; Teng, S.; Suo, M.; Bahitwa, R.; Xu, M.; Qian, Y.; Ramstein, G.P.; Song, B.; Buckler, E.S.; et al. Modeling 0.6 Million Genes for the Rational Design of Functional Cis-Regulatory Variants and de Novo Design of Cis-Regulatory Sequences. Proc. Natl. Acad. Sci. USA 2024, 121, e2319811121. [Google Scholar] [CrossRef]
- Mansoor, S.; Karunathilake, E.M.B.M.; Tuan, T.T.; Chung, Y.S. Genomics, Phenomics, and Machine Learning in Transforming Plant Research: Advancements and Challenges. Hortic. Plant J. 2024; in press. [Google Scholar] [CrossRef]
Disclaimer/Publisher’s Note: The statements, opinions and data contained in all publications are solely those of the individual author(s) and contributor(s) and not of MDPI and/or the editor(s). MDPI and/or the editor(s) disclaim responsibility for any injury to people or property resulting from any ideas, methods, instructions or products referred to in the content. |
© 2025 by the authors. Licensee MDPI, Basel, Switzerland. This article is an open access article distributed under the terms and conditions of the Creative Commons Attribution (CC BY) license (https://creativecommons.org/licenses/by/4.0/).



