Abstract
The fruits of Cerasus humilis have a unique and pleasant aroma. In this study, the volatile compounds of ripe fruits of 53 C. humilis genotypes were extracted via headspace solid-phase microextraction (HS-SPME) and identified via gas chromatography coupled with mass spectrometry (GC-MS). In total, 253 volatile compounds were detected, among which esters and terpenoids were the most dominant volatile components. We also found that the total volatiles contents varied significantly among genotypes with different ripening periods, with middle-ripening periods genotypes having higher total volatile content compared to either early- or late-ripening period genotypes. Moreover, genotypes with yellow fruit peels had higher total volatile contents. Our study revealed the volatile profiles of 53 different C. humilis genotypes and their potential linkages with other fruit parameters. These results should help fruit researchers gain a deeper understanding of the biochemical, physiological, and molecular mechanisms of fruit aroma development for high fruit aroma-targeted breeding of fruit cultivars.
1. Introduction
Cerasus humilis (also known as Prunus humilis), belonging to the genus Prunus of the Rosaceae family, is a short woody shrub that is widely distributed in northern China [1]. It is highly resistant to low temperature, drought and barren soils, which makes it an excellent plant species for reducing soil erosion in the Loess Plateau regions of northern China [2]. C. humilis can also be used as a small landscape shrub in some areas of China for its striking white or pink flowers and colorful fruits in autumn [3]. Besides its strong ecological values, the fruit of C. humilis also has considerable economic importance for its high flavonoid, amino acid, vitamin and other bio-active substance contents [4]. An excavation of the Shang Dynasty ruins in Hebei Province showed that ancient Chinese people began to use C. humilis seed kernels as an herbal medicine more than 3600 years ago [5]. Recently, the fruits and seed kernels of C. humilis have drawn much attention because of their great potential in the medical industry [6,7]. For example, fermented C. humilis fruit (FCHF) significantly reversed the fat deposition in a high-fat diet rat liver, ameliorated hyperlipidemia and cholesterol over-accumulation, and activated the antioxidant system to relieve oxidative stress [6]. C. humilis fruit is commercially known as ‘calcium fruit’ in China because of its high calcium content and its beneficial effect on helping humans absorb calcium from other foods [8]. Fruits of C. humilis can not only be consumed as fresh fruits but also can be used in processing wine, juice, jam, and other products [9,10]. Moreover, its fruits are characterized by a unique and pleasant aroma, which sets them apart from other Prunus species.
Fruit aroma is a key contributor to fruit quality and consumer acceptance [11]. It is well known that fruit varieties with more pleasing aromas can offer growers a competitive advantage in marketplaces worldwide. Fruit aroma contains a diverse group of volatile compounds, and in-depth investigations of fruit aromas have been conducted in a wide range of fruits [12]. A total of 221, 54, 27, 65, 64 and 113 volatile compounds were identified in 202 pear cultivars, 3 apple cultivars, 3 sweet cherry cultivars, 8 peach cultivars, 6 green plum cultivars and 2 strawberry cultivars, respectively, using HS-SPME and GC-MS. They were characterized as having high contents of esters, terpenoids and aldehydes [13,14,15,16,17,18]. Previous studies have shown that fruit aroma can be affected by several factors such as genotypes [19], cultivation techniques [20], fruit developmental stages [21], ripening periods [22], and postharvest storage conditions [23]. Two previously published reports showed that there were approximately 100 volatile compounds in wild C. humilis fruits, and the major volatiles were esters and alcohols [24,25]. However, a large-scale and systematic evaluation of the volatile compounds in different C. humilis genotypes is needed for the targeted breeding of fruit cultivars with stronger and more pleasant aroma characteristics.
A program of C. humilis germplasm collection and selection was launched in 1987 by our research team at Shanxi Agricultural University, and several improved C. humilis cultivars and accessions with unique agronomic traits have been developed and released [2]. Our collection of C. humilis has enabled our team to take on a systematic study of volatile profiles in different genotypes of C. humilis. In the present study, to identify and compare the volatile profiles of C. humilis fruits at the genotype level, the volatile compounds of 53 C. humilis genotypes were profiled using headspace solid-phase microextraction (HS-SPME) with gas chromatography-mass spectrometry (GC-MS). Our study will lay a solid foundation for the high aroma-targeted breeding of fruit cultivars.
2. Materials and Methods
2.1. Plant Materials
Ripe fruits of 53 C. humilis genotypes were harvested at Shanxi Cerasus humilis Germplasm Bank (37°26′ N, 112°32′ E) at 12–24 weeks after flowering in 2022 (Table S1 and Table 1). Pruning and pest-control were carried out according to standard cultivation procedures for each genotype. The fruit maturity levels of different genotypes were judged by the number of weeks after flowering, fruit color, fruit size, soluble solids content (SSC) and titratable acidity (TA) (Figure 1, Table S1). Twenty ripe fruits per genotype were randomly handpicked and transported back to the lab immediately. Fresh fruits were divided into two groups: the first group of 10 ripe fruits was used for the physical and chemical characterization, while the second group of 10 fruits was used for volatile compounds extraction and subsequent analyses.
Table 1.
Fruit harvest date of 53 Cerasus humilis genotypes.
Figure 1.
Mature fruits of 53 genotypes of Cerasus humilis used in this study. Bar = 2.5 cm.
2.2. Physical and Chemical Characterization of Ripe Fruits
Fruit fresh weight of the fruits was determined using a digital balance (JJ1000Y, Suzhou, China) with an accuracy of up to 0.01 g. SSC was determined using a hand-held refractometer (LH-T32, Lu Heng Biotechnology Co., Ltd., Hangzhou, China), and the results were expressed as °Brix. To determine the total TA, 5 g ground fruit was transferred into a volumetric flask and diluted to 100 mL with distilled water. Approximately 0.1 mL phenolphthalein was then added to the solution and titrated to a faint pink endpoint with 0.01 mol/L NaOH solution. TA was expressed as % malic acid [26]. The colorimetric coordinates of fresh C. humilis peels were measured as CIE L* a* b* color in space using a 3nh Spectrochromatograph YS3060 (Sanen Time Technology Co., Ltd., Shenzhen, China). L* value represents the brightness and ranges from 0 (black) to 100 (white). Positive and negative values of the a* axis are displayed in red and green, respectively, whereas the positive and negative b* values are displayed in yellow and blue, respectively. The Chroma index (C*) was calculated using the formula [27]
2.3. Volatile Compounds Extraction
Fruit volatile compounds were extracted by HS-SPME combined with GC-MS using the methods by Ye et al. [28] with slight modifications. A total of 5 g ground fruit flesh and 5 g NaCl were mixed in a 20 mL capped vial (suitable for volatile retention) and the vial was then sealed immediately. The prepared samples were vortexed and incubated in a water bath at 40 °C for 20 min. The divinylbenzene/carboxen/polydimethylsiloxane SPME fibers (50/30 µm, Supelco Inc., Bellefonte, PA, USA) were exposed to the headspace of the capped vials containing the sample for 10 min at 70 °C, then transferred to the GC-MS injector for desorption at 250 °C for 4 min.
2.4. GC-MS Analysis
A gas chromatography system (TRACE™ 1300), equipped with a mass selective detector (ISQ) and a capillary column (30 m × 0.25 mm × 0.25 µm; Thermo Fisher Scientific, Waltham, MA, USA), was used to separate and identify the extracted volatiles. Each injection was performed in split-less mode. GC grade helium was used as the carrier gas with a column flow rate of 1.0 mL/min. The injection temperature was set at 250 °C. The programmed elevation of the oven temperature was divided into four stages: at Stage I, the temperature was set at 40 °C for 5 min, then raised to 70 °C at 2 °C/min, and then held for 2 min; at Stage II, the temperature was increased from 70 °C to 120 °C at 3 °C/min; at Stage III, the temperature was raised from 120 °C to 150 °C at 5 °C/min; at Stage IV, the temperature was increased from 150 °C to 220 °C at 10 °C/min and held for 2 min. The working conditions of the MS system were as follows: the ion source temperature was set at 230 °C, the interface temperature was set at 280 °C, and the scanned range was 33–300 amu with a scanning rate of 0.2 scan/s.
2.5. Identification and Quantification of Volatile Compounds
The identities of the volatile compounds were assigned based on their retention times (RTs), retention indices (RIs) and their recorded mass spectra, which were matched with those stored in the National Institute of Standards and Technology library of the GC-MS data system [29]. Volatile compounds with a matching degree of greater than 80 % were selected for further processing. The absolute content of each volatile compound was quantified as a 3-octanol (internal standard) equivalent by the GC peak area. All volatile compounds were tentatively identified.
2.6. Statistical Analysis
Microsoft Excel (Version 2013) was used for statistical analyses and correlation analyses were performed using Origin 2021 (OriginLab Corporation, Northampton, MA, USA). The box and bar plots were generated by GraphPad prism 8. Differences at p ≤ 0.05 were considered statistically significant.
3. Results
3.1. Physical and Chemical Characteristics of C. humilis Fruits
The mean fruit weight of C. humilis genotypes varied significantly (p ≤ 0.01) and ranged from 1.85 g (genotype ‘11-07’) to 15.23 g (genotype ‘03-35’) (Table S1). The coefficient of variation of mean fruit weight was 32.82%. Statistically significant differences in fruit color were also revealed among C. humilis genotypes. The L* value (brightness) varied significantly between genotype ‘15-51’ and ‘3-52-bianhuang’. The a* value (red-green) varied between −3.01 (genotype ‘Baiguo’) and 36.44 (genotype ‘DG-41’), whereas the b* value (yellow-blue) also varied significantly between 3.05 (genotype ‘11-07’) and 45.72 (genotype ‘Ganguo’). In terms of Chroma index (C*), the lowest and highest values were recorded in the genotype ‘11-07’ (11.73) and genotype ‘Ganguo’ (46.51), respectively. The coefficients of variation of L*, a*, b*, and C* were 25.06 %, 50.03 %, 62.27 % and 28.36 %, respectively (Table S1 and Table 2).
Table 2.
Variation in the quality characteristics of Cerasus humilis genotypes.
The SSC of the 53 C. humilis genotypes ranged from 6.45 % to 18.13 % (Figure S1), and the coefficient of variation was 15.20 %. Different TA values were also observed among 53 genotypes. ‘DS-1’ had the lowest TA (0.61 %), whereas the highest TA was observed in ‘15-51’ (2.28 %). The coefficient of variation of TA was 24.09 % (Table S1 and Table 2).
3.2. Identification of Volatile Compounds
Identification of volatile compounds in C. humilis samples was based on the RTs, RIs, and mass spectra, as obtained from the GC-MS data. Totally, 253 volatile compounds were identified and quantified in fruits of 53 C. humilis genotypes (Table S2). These compounds are distributed across several distinct chemical classes, namely esters (62), alcohols (46), terpenoids (39) aldehydes (24), ketones (20), alkanes (14), acids (11), lactones (7) and others (30). Two volatile compounds (linalool and alpha-terpineol) were present in all C. humilis genotypes (Table S2). Moreover, ‘3-30-1-1’ had the highest number of volatile compounds (71), followed by ‘Wenfenlinan’ (67) and ‘3-52-taoxing’ (66). In contrast, ‘03-35’ had the least number of volatile compounds (15) (Table S2). Overall, volatiles in all C. humilis genotypes examined showed a wide variation.
Firstly, the volatiles contained in 50 or more C. humilis samples were defined as the primary volatiles in C. humilis. There were six primary volatiles in total, namely 2-hexenal (Al2), p-menth-1-en-9-al (Al6), hexyl acetate (E4), ethyl 2-(5-methyl-5-vinyltetrahydrofuran-2-yl)propan-2-yl carbonate (E6), linalool (T3) and alpha-terpineol (T5). Secondly, volatiles commonly contained in samples of less than 50 genotypes and more than 30 genotypes of C. humilis were defined as secondary volatiles. There were 31 secondary volatiles, including 8 esters, 8 alcohols, 3 aldehydes, 2 ketones, 6 terpenoids, 3 lactones and 1 other. Thirdly, 216 volatiles were commonly contained in samples of less than 30 genotypes. Fourthly, volatile substances contained in only one C. humilis sample were defined as “unique“ volatiles. There were 49 unique volatiles in 23 C. humilis samples.
3.3. Variation of Total Volatiles Content and Volatile Compositions among Cerasus humilis Genotypes
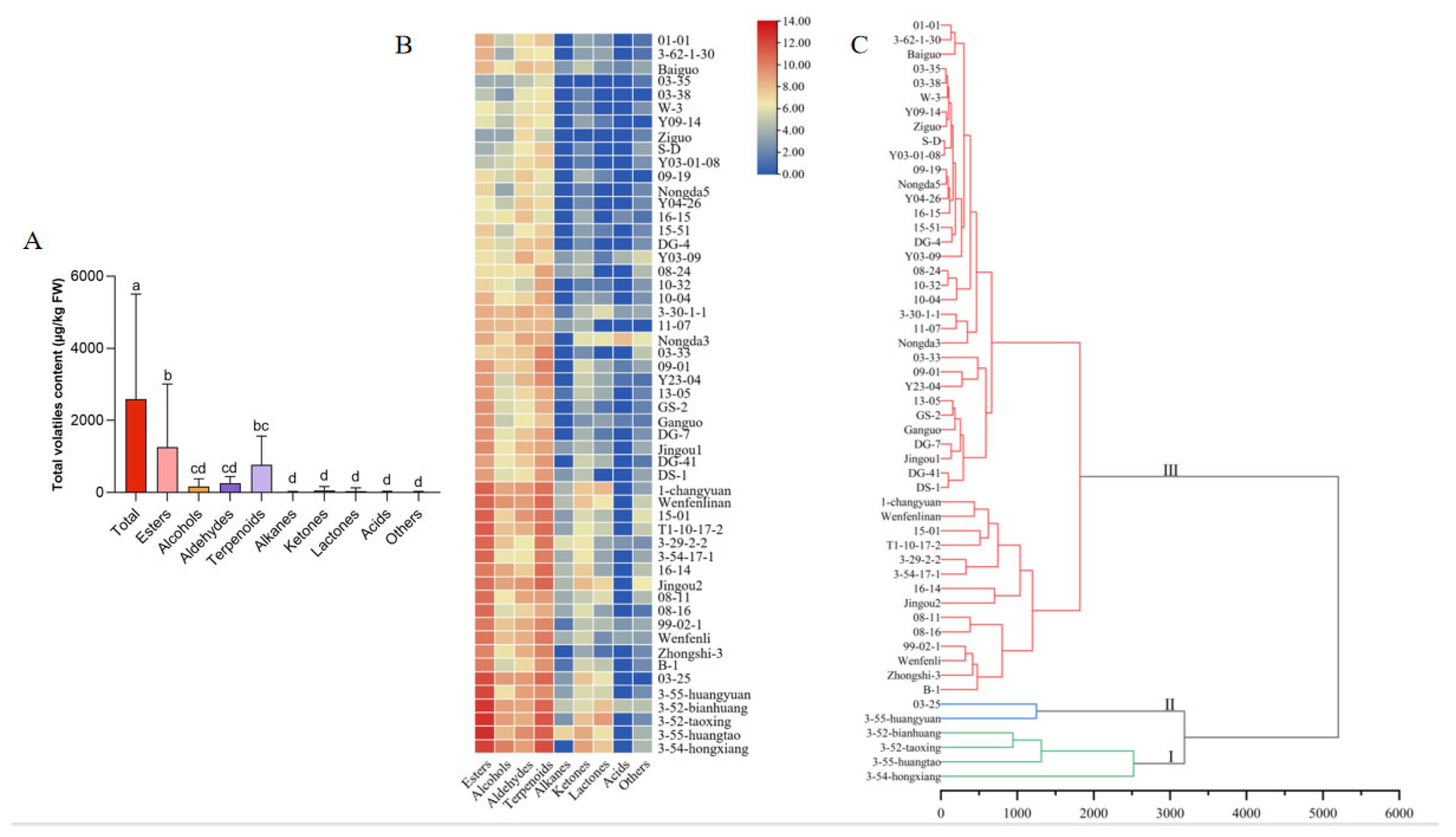
The average content of total volatiles detected in fruits of 53 C. humilis genotypes was 2595.63 µg/kg FW, ranging from 106.92 µg/kg FW to 11,561.54 µg/kg FW. Genotype ‘3-55-huangtao’ (11,561.54 µg/kg FW) had the highest volatiles content, followed by ‘3-52-taoxing’ and ‘3-54-hongxiang’ at 11,209.44 and 10,794.09 µg/kg FW, respectively. In contrast, ‘03-35’ (106.92 µg/kg FW) had the lowest content of volatile compounds (Table S2).
Esters, as the most abundant volatile compounds in C. humilis (Figure 2A), varied greatly among different genotypes and the average content of esters was 1262.33 µg/kg FW (Figure 2A). The genotype ‘Ziguo’ had the lowest content of esters (9.46 µg/kg FW), whereas ‘3-55-huangtao’ had the highest ester content (7565.80 µg/kg FW) that accounted for 65.44 % of its total volatile content (Table S2 and Figure 2A). Although 62 esters in total were found in 53 C. humilis genotypes, the content of geranyl acetate (E12), ethyl 2-(5-methyl-5-vinyltetrahydrofuran-2-yl) propan-2-yl carbonate (E6), prenyl acetate (E3), 3-methyl-3-butenyl acetate (E2), hexyl acetate (E4), citronellyl acetate (E10), butyl acetate (E1), nerol acetate (E11), prenyl caproate (E21) propanoic acid, 2-methyl-, 3-hydroxy-2,4,4-trimethylpentyl ester (E23) and (-)-Bornyl acetate (E44) exceeded 100 µg/kg FW and were considered the main esters among the 53 C. humilis genotypes (Table S2). Regarding individual ester content, the most abundant content in geranyl acetate (E12) was found in ‘3-52-taoxing’ (4661.45 µg/kg FW), followed by ‘3-55-huangtao’ (4330.45 µg/kg FW) and the most abundant content in ethyl 2-(5-methyl-5-vinyltetrahydrofuran-2-yl)propan-2-yl carbonate (E6) was found in ‘3-55-huangtao’ (1721.01 µg/kg FW), followed by ‘3-52-bianhuang’ (1499.02 µg/kg FW) and ‘3-54-hongxiang’ (1032.04 µg/kg FW).
Figure 2.
The determined volatiles in ripe fruits of 53 Cerasus humilis genotypes. (A) Total volatiles contents. (B) Heat map analysis results of volatiles in Cerasus humilis fruit samples. (C) Cluster analysis results of volatiles identified in ripe fruits of 53 Cerasus humilis genotypes. I–III: three major groups categorized based on volatiles. Different letters indicate significant differences at the 0.05 level.
As the second most abundant volatile, the average content of terpenoids was 772.94 µg/kg FW and ‘3-54-hongxiang’ had the highest terpenoids content (3592.93 µg/kg FW), followed by ‘3-52-taoxing’ (2855.65 µg/kg FW), while ‘Ziguo’ had the lowest terpenoids content (32.92 µg/kg FW) (Table S2). Nineteen terpenoids were detected and trans-linalool oxide (furanoid) (T38) was dominant with contents ranging from 0 to 2100.88 µg/kg FW (Table S2). Genotype ‘3-54-hongxiang’ had the highest trans-linalool oxide (furanoid) content (2100.88 µg/kg FW) among 53 C. humilis genotypes. ‘Zhongshi-3’, ‘Y23-04’ and ‘09-01’ were the genotypes with high trans-linalool oxide (furanoid) content. The second most abundant terpenoid was geraniol (T8), with ‘3-52-taoxing’ having the highest (919.74 µg/kg FW) content among the 53 C. humilis genotypes, and with ‘3-55-huangtao’, ‘3-52-bianhuang’ and ‘03-25’ having more than 500.00 µg/kg FW. Linalool, a volatile compound present in all genotypes, was dominant with contents ranging from 0.05 to 681.75 µg/kg FW. Genotype ‘03-25’ had the highest linalool content among 53 C. humilis genotypes, and the linalool content in ‘1-changyuan’, ‘Jingou2’ and ‘3-52-bianhuang’ ‘16-14’ and ‘3-52-taoxing’ were all above 600.00 µg/kg FW (Table S2).
Through a cluster analysis, 53 C. humilis genotypes were preliminarily divided into three major groups (Figure 2C). The first group contains four genotypes (‘3-54-hongxiang’, ‘3-55-huangtao’, ‘3-52-taoxing’ and ‘3-52-bianhuang’) and this group was characterized by high ester and high terpenoid contents. The second group had two C. humilis genotypes, and this group was characterized by high ester and middle terpenoid contents. The rest of the genotypes were divided into the third group and genotypes in this group had medium levels of esters and terpenoids.
3.4. Correlations between Fruit Characteristics and Fruit Volatiles
As shown in Figure 3, the total volatiles content was significantly and positively correlated with the contents of esters (r = 0.97), terpenoids (r = 0.93), ketones (r = 0.84), alcohols (r = 0.80), aldehydes (r = 0.73), alkanes (r = 0.56), ketones (r = 0.84), lactones (r = 0.76) and volatile numbers (r = 0.57) (p ≤ 0.001), while the total volatiles content was negatively correlated with the mean fruit weight and the TA content. In addition, the number of volatile compounds were negatively correlated with the fruit TA content and the correlation was significant (p ≤ 0.05). The mean fruit weight of C. humilis was significantly positive correlated with TA, with a correlation coefficient of 0.31 (p ≤ 0.05).
Figure 3.
Correlation analysis of physical and chemical characteristics, volatiles number, and volatile compounds content of 53 Cerasus humilis genotypes. *, **, *** indicates significance at p ≤ 0.05, p ≤ 0.01, p ≤ 0.001. Color depth and size of the circle indicate the values of Pearson correlation coefficients.
3.5. Variation of Volatile Contents among Genotypes of Different Ripening Periods
The 53 C. humilis genotypes were divided into three groups based on ripening periods: early-ripening (ER), ripening before 18 weeks after flowering; mid-ripening (MR), ripening from 18 to 19 weeks after flowering; and late-ripening (LR), ripening from 19 weeks after flowering (Table S1). To establish the relationship between the fruit aroma of C. humilis at different ripening periods, we compared their volatile contents and analyzed the variation patterns of volatiles content among these three groups.
The results showed that the total volatile chemical content and ester content of MR genotypes (3556.21 µg/kg FW and 1983.64 µg/kg FW) were extremely significantly higher than those of ER genotypes (2532.72 µg/kg FW and 1019.00 µg/kg FW). The terpenoids content of MR genotypes (972.67 µg/kg FW) were also extremely significantly higher than those of ER genotypes (861.19 µg/kg FW) and LR genotypes (304.19 µg/kg FW) (Figure 4A,B,E). The differences in volatiles characteristics among the fruits of ER, MR, and LR ripening periods were mainly determined by the contents of esters and terpenoids.
Figure 4.
Range and distribution of volatiles in early, medium and late maturity. (A–I) Total volatiles, esters, alcohols, aldehydes, terpenoids, alkanes, ketones, lactones and acids content, respectively. The horizontal line inside the box is the median. Statistical analysis was performed using one-way analysis of variance (ANOVA). *** significance at p < 0.001.
3.6. Variation of Volatile Contents among Different Peel Colors
Based on the peel color of the C. humilis cultivars examined, the 53 C. humilis genotypes were divided into five groups: yellow group (8), yellow-red blush group (8), dark red group (3), red-orange group (6) and red group (28) (Figure 5).
Figure 5.
Bar graph of volatile contents in fruits with different peel colors. (A–I) Total volatiles, esters, alcohols, aldehydes, terpenoids, alkanes, ketones, lactones and acids content, respectively. Statistical analysis was performed using one-way analysis of variance (ANOVA). Different letters indicate significant differences at the 0.05 level.
By comparing the total volatile content of these five groups, we found significant differences in the volatiles of the genotypes based on peel color. Our results showed that the yellow fruit had the highest total volatiles content (2797.40 µg/kg FW) followed by red (2666.66 µg/kg FW), red-orange (2446.06 µg/kg FW), yellow-red blush (2403.35 µg/kg FW), and dark red (2206.50 µg/kg FW) (Figure 5A). Our results showed that yellow fruits contained not only the highest total volatiles content but also an abundance of esters and alkanes. However, the content of alcohols and terpenoids in dark red fruits was significantly higher than in yellow fruit.
4. Discussion
A systematic evaluation of fruit qualities at the genotype level is of great importance in fruit breeding programs [30]. Fruit aroma is an important quality factor that can significantly influence consumer acceptance [31], and provides the principal sensory identity and characteristic flavor of the fruit [32]. Therefore, breeding new varieties with a desirable aroma is an important goal of fruit breeders [33].
Due to the complexity of volatile characteristics, the volatile components in fresh fruits are constantly changing [34]. Volatile components can be influenced by many factors, including genotypes [12], ripening periods [20], and fruit peel color [28].
Assessing the profiles of volatile compounds at the genotype level can contribute to future breeding efforts, aiming to improve fruit quality by influencing fruit aroma. In previous studies, the composition and concentration of grape volatiles were cultivar-dependent. Among the seven genotype groups of grape cultivars, the main volatile compounds in the fruits of different cultivars were different and distinctive. Terpenoids were abundant in V. vinifera with a muscat aroma, while esters were dominant in V. labrusca and its hybrids with V. vinifera or V. amurensis [34]. Furthermore, large-scale genotypical evaluations on the volatile contents and compositions of various fruit species have been conducted using HS-SPME and GC-MS and fruits in the family Rosaceae such as pear, apple, cherry, peach, plum and strawberry, and these are characterized by having high contents of esters, terpenoids and aldehydes [13,14,15,16,17,18]. These studies suggest that the diversity of aroma components in cultivars may be the fundamental result of genetic diversity in both cultivars and overall populations [13]. In the present study, a total of 253 volatile compounds (62 esters, 46 alcohols, 39 terpenoids, 24 aldehydes, 20 ketones, 14 alkanes, 11 acids, 7 lactones and 30 others unclassified compounds) were detected in 53 C. humilis genotypes and the dominant volatile compounds were primarily esters and terpenoids. Similar results were obtained in a previous case study of C. humilis fruit volatiles [28]. These results indicated that genetic background plays a major role in affecting C. humilis fruit volatile profiles.
The ripening period is one of the most critical factors to influence the abundance of volatile compounds in fruit [35]. In a previous study on the correlation between fruit ripening periods and total volatile chemical contents, it was shown that the pulp volatiles of 12 apricot cultivars were closely correlated to fruit ripening periods [36]. Another case study showed that significant differences were found between aromatic volatiles and ripening periods in 39 peach varieties [37]. Later-maturing cultivars usually have better fruit quality (higher sugar-to-acid ratio) in many fruit species due to their long fruit development periods [13]. Despite some studies describing aromatic changes in varieties with different ripening periods, it is still poorly understood how ripening time affects aromatic volatiles. In our study, the total volatiles contents and esters content of the mid-season ripening C. humilis genotypes were significantly higher than those of early- and late-ripening genotypes. Therefore, middle-ripening genotypes could be used as good parent materials for targeted breeding of C. humilis cultivars with high content of volatiles. Further research should be conducted to better understand how ripening periods affect fruit volatile accumulation in C. humilis.
The peel color is an important external quality of fruit. Secondary metabolites in fruit peels are closely related to the fruit peel color [38]. The fruit aroma content has been found to be correlated with the fruit color in peach, watermelon and tomatoes, and the degradation of carotenoid is closely related to the differences in fruit colors [39,40,41]. Carotenoid is a type of natural secondary metabolite and an important fruit pigment, which through the dioxygenase cleavage pathway can produce aromatic compounds [42]. A previous study showed that yellow-fleshed peach variety ‘Redhaven’ accumulated more carotenoids than its white-fleshed mutant ‘Redhaven Bianca’ and less isoprenoid and non-isoprenoid volatiles [43]. In this study, the color parameters of C. humilis fruits were found to be significantly correlated with total volatile contents and in particular with esters. More specifically, the yellow fruited genotypes had the highest contents of total volatile compounds and esters, followed by red, red-orange, yellow-red blush, dark red and white genotypes. It was previously reported that volatile content is correlated with fruit color in C. humilis, and red fruits have higher volatile contents than vinicolor-colored fruits [28].
The volatile composition of fruits is complex, and in the research of correlations between fruit characteristics and fruit volatiles, significantly positive correlations have been found between the total volatiles content and most volatile compounds in C. humilis. Notably, esters and terpenoids, two main components of volatile compounds in C. humilis, were significantly correlated with the total volatile compounds content, indicating that these two chemical classes are the focus of future studies on volatiles in C. humilis. In addition, the fruit volatile compounds of C. humilis show a negative correlation with TA and mean fruit weight. It is speculated that TA may be somehow involved in the biosynthesis of volatile compounds of C. humilis fruit. However, further exploration and verification are needed to clarify how the biosynthesis of fruit volatiles is affected by fruit physical and chemical characteristics.
5. Conclusions
In this study, fruit volatiles of 53 diverse C. humilis genotypes were systematically studied. A total of 253 volatile compounds were detected in C. humilis genotypes and they were primarily esters and terpenoids. Furthermore, fruits of ER, MR, and LR periods and fruit peel colors of C. humilis were shown to be the key contributing factors in the total volatile chemical contents and their profiles. The results of this study should lay a solid foundation for the deeper understanding of biosynthesis of volatile chemicals and more targeted breeding of C. humilis cultivars with enhanced fruit aroma.
Supplementary Materials
The following supporting information can be downloaded at: https://www.mdpi.com/article/10.3390/horticulturae9070806/s1, Table S1: Quality characteristics of 53 Cerasus humilis genotypes; Table S2: Volatiles of 53 Cerasus humilis genotypes.
Author Contributions
Conceptualization, J.D.; Methodology, X.H.; Investigation, S.Z. and J.Z.; Resources, P.W.; Writing—original draft, L.Z.; Writing—review and editing, Y.G.G.; Project administration, X.M. All authors have read and agreed to the published version of the manuscript.
Funding
This research was funded by the National Natural Science Foundation of China Youth Foundation Project, grant number 32101648, the Shanxi Province Outstanding Doctor Reward Fund, grant number SXYBKY2018041, the Science and Technology Innovation Project of Universities in Shanxi Province, grant number 2020L0138, and the Excellent Foreign Experts Introduction Project, grant number G2022004008L.
Data Availability Statement
All the data relevant to this work are available on request from the corresponding author.
Conflicts of Interest
The authors declare no conflict of interest.
References
- Wu, Q.; Yuan, R.Y.; Feng, C.Y.; Li, S.S.; Wang, L.S. Analysis of Polyphenols Composition and Antioxidant Activity Assessment of Chinese Dwarf Cherry (Cerasus humilis (Bge.) Sok.). Nat. Prod. Commun. 2019, 14, 1934578X1985650. [Google Scholar] [CrossRef]
- Wang, J.; Du, J.; Mu, X.; Wang, P. Cloning and characterization of the Cerasus humilis sucrose phosphate synthase gene (ChSPS1). PLoS ONE 2017, 12, e0186650. [Google Scholar] [CrossRef] [PubMed]
- Mu, X.P.; Aryal, N.; Du, J.M.; Du, J.J. Oil content and fatty acid composition of the kernels of 31 genotypes of Chinese dwarf cherry [Cerasus humilis (Bge.) Sok.]. J. Hortic. Sci. Biotechnol. 2015, 90, 525–529. [Google Scholar] [CrossRef]
- Mu, X.; Wang, P.; Du, J.; Gao, Y.G.; Zhang, J. Comparison of fruit organic acids and metabolism-related gene expression between Cerasus humilis (Bge.) Sok and Cerasus glandulosa (Thunb.) Lois. PLoS ONE 2018, 13, e0196537. [Google Scholar] [CrossRef] [PubMed]
- Geng, J.; Liu, L. Peach kernel and prunus kernel unearthed from the Shang Dynasty ruins in Gao cheng Cultural Relics. Cult. Relic 1974, 8, 54–55. [Google Scholar]
- Ji, X.; Ren, J.; Zhang, Y.; Lang, S.; Wang, D.; Song, X. Integrated Analysis of the Metabolome and Transcriptome on Anthocyanin Biosynthesis in Four Developmental Stages of Cerasus humilis Peel Coloration. Int. J. Mol. Sci. 2021, 22, 11880. [Google Scholar] [CrossRef]
- Ran, B.; Guo, C.E.; Zhang, Y.; Han, C.; Cao, T.; Huang, H.; Geng, Z.; Li, W. Preventive effect of Chinese dwarf cherry [Cerasus humilis (Bge.) Sok.] fermentation juice on dextran sulfate sodium-induced ulcerative colitis rats through the regulation of IgA and the intestinal immune barrier. Food Funct. 2022, 13, 5766–5781. [Google Scholar] [CrossRef]
- Ji, X.; Ren, J.; Lang, S.; Wang, D.; Zhu, L.; Song, X. Differential Regulation of Anthocyanins in Cerasus humilis Fruit Color Revealed by Combined Transcriptome and Metabolome Analysis. Forests 2020, 11, 1065. [Google Scholar] [CrossRef]
- Liu, W.; Ren, W.; Liu, X.; He, L.; Qin, C.; Wang, P.; Kong, L.; Li, Y.; Liu, Y.; Ma, W. Identification and characterization of Dof genes in Cerasus humilis. Front. Plant Sci. 2023, 14, 1152685. [Google Scholar] [CrossRef]
- Wang, P.; Mu, X.; Du, J.; Gao, Y.G.; Bai, D.; Jia, L.; Zhang, J.; Ren, H.; Xue, X. Flavonoid content and radical scavenging activity in fruits of Chinese dwarf cherry (Cerasus humilis) genotypes. J. For. Res. 2017, 29, 55–63. [Google Scholar] [CrossRef]
- Mostafa, S.; Wang, Y.; Zeng, W.; Jin, B. Floral Scents and Fruit Aromas: Functions, Compositions, Biosynthesis, and Regulation. Front. Plant Sci. 2022, 13, 860157. [Google Scholar] [CrossRef] [PubMed]
- Yang, S.; Hao, N.; Meng, Z.; Li, Y.; Zhao, Z. Identification, Comparison and Classification of Volatile Compounds in Peels of 40 Apple Cultivars by HS-SPME with GC-MS. Foods 2021, 10, 1051. [Google Scholar] [CrossRef] [PubMed]
- Wang, X.; Chen, Y.; Zhang, J.; Wang, Z.; Qi, K.; Li, H.; Tian, R.; Wu, X.; Qiao, X.; Zhang, S.; et al. Comparative analysis of volatile aromatic compounds from a wide range of pear (Pyrus L.) germplasm resources based on HS-SPME with GC-MS. Food Chem. 2023, 418, 135963. [Google Scholar] [CrossRef]
- Liu, X.; Hao, N.; Feng, R.; Meng, Z.; Li, Y.; Zhao, Z. Transcriptome and metabolite profiling analyses provide insight into volatile compounds of the apple cultivar ‘Ruixue’ and its parents during fruit development. BMC Plant Biol. 2021, 21, 231. [Google Scholar] [CrossRef]
- Liu, B.; Yang, Y.; Ren, L.; Su, Z.; Bian, X.; Fan, J.; Wang, Y.; Han, B.; Zhang, N. HS-GC-IMS and PCA to Characterize the Volatile Flavor Compounds in Three Sweet Cherry Cultivars and Their Wines in China. Molecules 2022, 27, 9056. [Google Scholar] [CrossRef] [PubMed]
- Mihaylova, D.; Popova, A.; Vrancheva, R.; Dincheva, I. HS-SPME-GC-MS Volatile Profile Characterization of Peach (Prunus persica L. Batsch) Varieties Grown in the Eastern Balkan Peninsula. Plants 2022, 11, 166. [Google Scholar] [CrossRef] [PubMed]
- Chen, X.; Yu, Y.; Xu, Y.; Yu, Y.; Zou, B.; Wu, J.; Liu, H.; Liu, H.; Yang, F.; Chen, S. Changes in quality properties and volatile compounds of different cultivars of green plum (Prunus mumeSieb. et Zucc.) during ripening. Eur. Food Res. Technol. 2023, 249, 1199–1211. [Google Scholar] [CrossRef]
- Zhang, Z.; Yu, S.; Zhang, Z.; Zhang, J.; Li, H. Comparative Characterization of Fruit Volatiles and Volatile-Related Genes Expression of ‘Benihoppe’ Strawberry and Its Somaclonal Mutant. Plants 2023, 12, 1109. [Google Scholar] [CrossRef]
- Urun, I.; Attar, S.H.; Sonmez, D.A.; Gundesli, M.A.; Ercisli, S.; Kafkas, N.E.; Bandic, L.M.; Duralija, B. Comparison of Polyphenol, Sugar, Organic Acid, Volatile Compounds, and Antioxidant Capacity of Commercially Grown Strawberry Cultivars in Turkey. Plants 2021, 10, 1654. [Google Scholar] [CrossRef]
- Gonzalez-Dominguez, R.; Sayago, A.; Akhatou, I.; Fernandez-Recamales, A. Volatile Profiling of Strawberry Fruits Cultivated in a Soilless System to Investigate Cultivar-Dependent Chemical Descriptors. Foods 2020, 9, 768. [Google Scholar] [CrossRef]
- Feng, S.; Yan, C.; Zhang, T.; Ji, M.; Tao, R.; Gao, H. Comparative Study of Volatile Compounds and Expression of Related Genes in Fruit from Two Apple Cultivars during Different Developmental Stages. Molecules 2021, 26, 1553. [Google Scholar] [CrossRef] [PubMed]
- Dou, T.X.; Shi, J.F.; Li, Y.; Bi, F.C.; Gao, H.J.; Hu, C.H.; Li, C.Y.; Yang, Q.S.; Deng, G.M.; Sheng, O.; et al. Influence of harvest season on volatile aroma constituents of two banana cultivars by electronic nose and HS-SPME coupled with GC-MS. Sci. Hortic. 2020, 265, 109214. [Google Scholar] [CrossRef]
- Mukherjee, S.; Pal, A.; Mitra, A. An insight into fruit aroma volatilome during postharvest maturation in two popular Musa cultivars of tropics. J. Sci. Food Agric. 2022, 102, 4276–4286. [Google Scholar] [CrossRef] [PubMed]
- Xue, J.; Tu, Z.; Chang, W.; Jia, S.; Wang, Y. Analysis of Aromatic Composition in Chinese Wild fruit (Cerasus Humilis) by Gas Chromatography-Mass Spectrometry. J. Chin. Inst. Food Sci. Technol. 2008, 8, 125–129. [Google Scholar]
- Cui, Q.; Ye, L.; Guo, C.E.; Li, W. Assessing Volatiles in Three Chinese Dwarf Cherry Cultivars during Veraison and Maturation Using Headspace-Solid Phase Microextraction with Gas Chromatography-Mass Spectrometry. ACS Omega 2020, 5, 31744–31752. [Google Scholar] [CrossRef] [PubMed]
- Kang, M.; Park, J.; Yoo, S. Effect of clove powder on quality characteristics and shelf life of kimchi paste. Food Sci. Nutr. 2019, 7, 537–546. [Google Scholar] [CrossRef]
- Zorrilla-Fontanesi, Y.; Cabeza, A.; Domínguez, P.; Medina, J.J.; Valpuesta, V.; Denoyes-Rothan, B.; Sánchez-Sevilla, J.F.; Amaya, I. Quantitative trait loci and underlying candidate genes controlling agronomical and fruit quality traits in octoploid strawberry (Fragaria × ananassa). Theor. Appl. Genet. 2011, 123, 755–778. [Google Scholar] [CrossRef]
- Ye, L.; Yang, C.; Li, W.; Hao, J.; Sun, M.; Zhang, J.; Zhang, Z. Evaluation of volatile compounds from Chinese dwarf cherry (Cerasus humilis (Bge.) Sok.) germplasms by headspace solid-phase microextraction and gas chromatography-mass spectrometry. Food Chem. 2017, 217, 389–397. [Google Scholar] [CrossRef]
- Pluta-Kubica, A.; Domagała, J.; Gąsior, R.; Wojtycza, K.; Witczak, M. Characterisation of the profile of volatiles of Polish Emmental cheese. Int. Dairy J. 2021, 116, 104954. [Google Scholar] [CrossRef]
- Poiana, M.A.; Moigradean, D.; Dogaru, D.; Mateescu, C.; Gergen, I. Processing and storage impact on the antioxidant properties and color quality of some low sugar fruit jams. Rom. Biotechnol. Lett. 2011, 16, 6504–6512. [Google Scholar]
- Ali, M.M.; Anwar, R.; Yousef, A.F.; Li, B.; Luvisi, A.; De Bellis, L.; Aprile, A.; Chen, F. Influence of Bagging on the Development and Quality of Fruits. Plants 2021, 10, 358. [Google Scholar] [CrossRef] [PubMed]
- El Hadi, M.A.; Zhang, F.J.; Wu, F.F.; Zhou, C.H.; Tao, J. Advances in fruit aroma volatile research. Molecules 2013, 18, 8200–8229. [Google Scholar] [CrossRef]
- Liang, Z.; Zhang, P.; Fang, Z. Modern technologies for extraction of aroma compounds from fruit peels: A review. Crit. Rev. Food Sci. Nutr. 2022, 62, 1284–1307. [Google Scholar] [CrossRef] [PubMed]
- Yang, C.; Wang, Y.; Liang, Z.; Fan, P.; Wu, B.; Yang, L.; Wang, Y.; Li, S. Volatiles of grape berries evaluated at the germplasm level by headspace-SPME with GC-MS. Food Chem. 2009, 114, 1106–1114. [Google Scholar] [CrossRef]
- Egea, M.; Bertolo, M.; Filho, J.O.; Lemes, A. A Narrative Review of the Current Knowledge on Fruit Active Aroma Using Gas Chromatography-Olfactometry (GC-O) Analysis. Molecules 2021, 26, 5181. [Google Scholar] [CrossRef] [PubMed]
- Lo Bianco, R.; Farina, V.; Indelicato, S.G.; Filizzola, F.; Agozzino, P. Fruit physical, chemical and aromatic attributes of early, intermediate and late apricot cultivars. J. Sci. Food Agric. 2010, 90, 1008–1019. [Google Scholar] [CrossRef]
- Su, M.; Zhang, B.; Ye, Z.; Chen, K.; Guo, J.; Gu, X.; Shen, J. Pulp volatiles measured by an electronic nose are related to harvest season, TSS concentration and TSS/TA ratio among 39 peaches and nectarines. Sci. Hortic. 2013, 150, 146–153. [Google Scholar] [CrossRef]
- Zhang, A.; Zheng, J.; Chen, X.; Shi, X.; Wang, H.; Fu, Q. Comprehensive Analysis of Transcriptome and Metabolome Reveals the Flavonoid Metabolic Pathway Is Associated with Fruit Peel Coloration of Melon. Molecules 2021, 26, 2830. [Google Scholar] [CrossRef]
- Xin, R.; Liu, X.; Wei, C.; Yang, C.; Liu, H.; Cao, X.; Wu, D.; Zhang, B.; Chen, K. E-Nose and GC-MS Reveal a Difference in the Volatile Profiles of White- and Red-Fleshed Peach Fruit. Sensors 2018, 18, 765. [Google Scholar] [CrossRef]
- Gong, C.; He, N.; Zhu, H.; Anees, M.; Lu, X.; Liu, W. Multi-omics integration to explore the molecular insight into the volatile organic compounds in watermelon. Food Res. Int. 2023, 166, 112603. [Google Scholar] [CrossRef]
- Spricigo, P.C.; Freitas, T.P.; Purgatto, E.; Ferreira, M.D.; Brecht, J.K. Visually imperceptible mechanical damage of harvested tomatoes changes ethylene production, color, enzyme activity, and volatile compounds profile. Postharvest Biol. Technol. 2021, 176, 111503. [Google Scholar] [CrossRef]
- Cheng, C.; Yang, R.; Yin, L.; Zhang, J.; Gao, L.; Lu, R.; Yang, Y.; Wang, P.; Mu, X.; Zhang, S.; et al. Characterization of Carotenoid Cleavage Oxygenase Genes in Cerasus humilis and Functional Analysis of ChCCD1. Plants 2023, 12, 2114. [Google Scholar] [CrossRef] [PubMed]
- Brandi, F.; Bar, E.; Mourgues, F.; Horváth, G.; Turcsi, E.; Giuliano, G.; Liverani, A.; Tartarini, S.; Lewinsohn, E.; Rosati, C. Study of ‘Redhaven’ peach and its white-fleshed mutant suggests a key role of CCD4 carotenoid dioxygenase in carotenoid and norisoprenoid volatile metabolism. BMC Plant Biol. 2011, 11, 24. [Google Scholar] [CrossRef] [PubMed]
Disclaimer/Publisher’s Note: The statements, opinions and data contained in all publications are solely those of the individual author(s) and contributor(s) and not of MDPI and/or the editor(s). MDPI and/or the editor(s) disclaim responsibility for any injury to people or property resulting from any ideas, methods, instructions or products referred to in the content. |
© 2023 by the authors. Licensee MDPI, Basel, Switzerland. This article is an open access article distributed under the terms and conditions of the Creative Commons Attribution (CC BY) license (https://creativecommons.org/licenses/by/4.0/).




