Image-Based Phenotyping Framework for Blackleg Disease in Canola: Progressing towards High-Throughput Analyses via Individual Plant Extraction
Abstract
1. Introduction
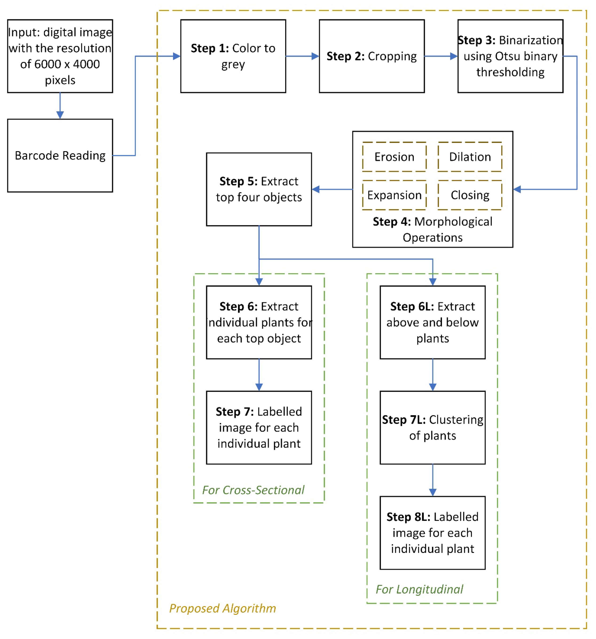
2. Materials and Methods
| Algorithm 1.. |
| Inputs:. |
| Outputs:. |
|
| Algorithm 2. The process of extracting individual plants from |
| Inputs: Binary image, . |
| Outputs: Individual plants, . |
|
Extraction of Longitudinal Plant
3. Evaluation Metrics
4. Results and Discussion
5. Conclusions
Author Contributions
Funding
Data Availability Statement
Acknowledgments
Conflicts of Interest
References
- Wani, N.R.; Rather, R.A.; Farooq, A.; Padder, S.A.; Baba, T.R.; Sharma, S.; Mubarak, N.M.; Khan, A.H.; Singh, P.; Ara, S. New insights in food security and environmental sustainability through waste food management. Environ. Sci. Pollut. Res. 2024, 31, 17835–17857. [Google Scholar] [CrossRef] [PubMed]
- Qamer, F.M.; Abbas, S.; Ahmad, B.; Hussain, A.; Salman, A.; Muhammad, S.; Nawaz, M.; Shrestha, S.; Iqbal, B.; Thapa, S. A framework for multi-sensor satellite data to evaluate crop production losses: The case study of 2022 Pakistan floods. Sci. Rep. 2023, 13, 4240. [Google Scholar] [CrossRef] [PubMed]
- G-Domínguez, E.; Caffi, T.; Rossi, V.; Salotti, I.; Fedele, G. Plant Disease Models and Forecasting: Changes in Principles and Applications over the Last 50 Years. Phytopathology 2023, 113, 678–693. [Google Scholar] [CrossRef] [PubMed]
- Siddiqui, J.A.; Fan, R.; Naz, H.; Bamisile, B.S.; Hafeez, M.; Ghani, M.I.; Wei, Y.; Xu, Y.; Chen, X. Insights into insecticide-resistance mechanisms in invasive species: Challenges and control strategies. Front. Physiol. 2023, 13, 1112278. [Google Scholar] [CrossRef]
- Shi, T.; Liu, Y.; Zheng, X.; Hu, K.; Huang, H.; Liu, H.; Huang, H. Recent advances in plant disease severity assessment using convolutional neural networks. Sci. Rep. 2023, 13, 2336. [Google Scholar] [CrossRef]
- Xie, Y.; Plett, D.; Liu, H. The Promise of Hyperspectral Imaging for the Early Detection of Crown Rot in Wheat. AgriEngineering 2021, 3, 924–941. [Google Scholar] [CrossRef]
- Cianchetta, A.N.; Davis, R.M. Fusarium wilt of cotton: Management strategies. Crop Prot. 2015, 73, 40–44. [Google Scholar] [CrossRef]
- D-Daigle, P.; Kirkby, K.; Chowdhury, P.R.; Labbate, M.; Chapman, T.A. The Verticillium wilt problem in Australian cotton. Australas. Plant Pathol. 2021, 50, 129–135. [Google Scholar] [CrossRef]
- Wouw, A.P.V.D.; Scanlan, J.L.; Al-Mamun, H.A.; Balesdent, M.H.; Bousset, L.; Burketová, L.; del Rio Mendoza, L.; Fernando, W.D.; Franke, C.; Howlett, B.J.; et al. A new set of international Leptosphaeria maculans isolates as a resource for elucidation of the basis and evolution of blackleg disease on Brassica napus. Plant Pathol. 2024, 73, 170–185. [Google Scholar]
- Sprague, S.; de Wouw, A.V.; Marcroft, S.J.; Geffersa, A.G.; Idnurm, A.; Barrett, L. Host genetic resistance in Brassica napus: A valuable tool for the integrated management of the fungal pathogen Leptosphaeria maculans. Am. Phytopathol. Soc. 2024. ahead of print. [Google Scholar] [CrossRef]
- Sprague, S.J.; Marcroft, S.J.; Hayden, H.L.; Howlett, B.J. Major Gene Resistance to Blackleg in Brassica napus Overcome Within Three Years of Commercial Production in Southeastern Australia. Am. Phytopathol. Soc. 2006, 90, 190–198. [Google Scholar] [CrossRef] [PubMed]
- Bondad, J.; Harrison, M.T.; Whish, J.; Sprague, S.; Barry, K. Integrated crop-disease models: New frontiers in systems thinking. Farm. Syst. 2023, 1, 100004. [Google Scholar] [CrossRef]
- Schnippenkoetter, W.; Hoque, M.; Maher, R.; Van de Wouw, A.; Hands, P.; Rolland, V.; Barrett, L.; Sprague, S. Comparison of non-subjective relative fungal biomass measurements to quantify the Leptosphaeria maculans—Brassica napus interaction. Plant Methods 2021, 17, 112. [Google Scholar] [CrossRef] [PubMed]
- Pathania, A.; Rialch, N.; Sharma, P.N. Marker-Assisted Selection in Disease Resistance Breeding: A Boon to Enhance Agriculture Production. Curr. Dev. Biotechnol. Bioeng. 2017, 187–213. [Google Scholar] [CrossRef]
- Alemu, A.; Åstrand, J.; Montesinos-Lopez, O.A.; y Sanchez, J.I.; Fernandez-Gonzalez, J.; Tadesse, W.; Vetukuri, R.R.; Carlsson, A.S.; Ceplitis, A.; Crossa, J.; et al. Genomic selection in plant breeding: Key factors shaping two decades of progress. Mol. Plant 2024, 17, 552–578. [Google Scholar] [CrossRef] [PubMed]
- Nguyen, T.K.; Dang, M.; Doan, T.T.M.; Lim, J.H. Utilizing Deep Neural Networks for Chrysanthemum Leaf and Flower Feature Recognition. AgriEngineering 2024, 6, 1133–1149. [Google Scholar] [CrossRef]
- Sanaeifar, A.; Yang, C.; de la Guardia, M.; Zhang, W.; Li, X.; He, Y. Proximal hyperspectral sensing of abiotic stresses in plants. Sci. Total Environ. 2023, 861, 160652. [Google Scholar] [CrossRef]
- Sarić, R.; Nguyen, V.D.; Burge, T.; Berkowitz, O.; Trtílek, M.; Whelan, J.; Lewsey, M.G.; Čustović, E. Applications of hyperspectral imaging in plant phenotyping. Trends Plant Sci. 2022, 27, 301–315. [Google Scholar] [CrossRef]
- Olumurewa, K.O.; Eleruja, M.A. Photoelectrical and thermal sensing measurement of spin coated ZnO and ZnO-RGO thin film. Phys. B Condens. Matter 2023, 650, 414588. [Google Scholar] [CrossRef]
- Xiong, Y.; Shepherd, S.; Tibbs, J.; Bacon, A.; Liu, W.; Akin, L.D.; Ayupova, T.; Bhaskar, S.; Cunningham, B.T. Photonic Crystal Enhanced Fluorescence: A Review on Design Strategies and Applications. Micromachines 2023, 14, 668. [Google Scholar] [CrossRef]
- Li, Y.; Yang, X.; Liang, X.; Zhang, K.; Liang, X. Au Experiment and Application of NATM Tunnel Deformation Monitoring Based on 3D Laser Scanning. Struct. Control Health Monit. 2023, 1, 3341788. [Google Scholar]
- Taparhudee, W.; Jongjaraunsuk, R.; Nimitkul, S.; Suwannasing, P.; Mathurossuwan, W. Optimizing Convolutional Neural Networks, XGBoost, and Hybrid CNN-XGBoost for Precise Red Tilapia (Oreochromis niloticus Linn.) Weight Estimation in River Cage Culture with Aerial Imagery. AgriEngineering 2024, 6, 1235–1251. [Google Scholar] [CrossRef]
- Fu, J.; Liu, J.; Zhao, R.; Chen, Z.; Qiao, Y.; Li, D. Maize Disease Detection Based on Spectral Recovery from RGB Images. Front. Plant Sci. 2022, 13, 1056842. [Google Scholar] [CrossRef] [PubMed]
- Meline, V.; Caldwell, D.L.; Kim, B.-S.; Khangura, R.S.; Baireddy, S.; Yang, C.; Sparks, E.E.; Dilkes, B.; Delp, E.J.; Iyer-Pascuzzi, A.S. Image-Based Assessment of Plant Disease Progression Identifies New Genetic Loci for Resistance to Ralstonia solanacearum in Tomato. Plant J. 2023, 113, 887–903. [Google Scholar] [CrossRef]
- Xie, Y.; Plett, D.; Liu, H. Detecting Crown Rot Disease in Wheat in Controlled Environment Conditions Using Digital Color Imaging and Machine Learning. AgriEngineering 2022, 4, 141–155. [Google Scholar] [CrossRef]
- McDonald, S.C.; Buck, J.; Li, Z. Automated, Image-Based Disease Measurement for Phenotyping Resistance to Soybean Frogeye Leaf Spot. Plant Methods 2022, 18, 103. [Google Scholar] [CrossRef]
- Mutka, A.M.; Bart, R.S. Image-Based Phenotyping of Plant Disease Symptoms. Front. Plant Sci. 2015, 5, 734. [Google Scholar] [CrossRef]
- Padmavathi, K.; Thangadurai, K. Implementation of RGB and Grayscale Images in Plant Leaves Disease Detection—Comparative Study. Indian J. Sci. Technol. 2016, 9, 1–6. [Google Scholar] [CrossRef]
- Shin, J.; Chang, Y.K.; Heung, B.; Nguyen-Quang, T.; Price, G.W.; Al-Mallahi, A. A Deep Learning Approach for RGB Image-Based Powdery Mildew Disease Detection on Strawberry Leaves. Comput. Electron. Agric. 2021, 183, 106042. [Google Scholar] [CrossRef]
- Li, X.; Hou, B.; Zhang, R.; Liu, Y. A Review of RGB Image-Based Internet of Things in Smart Agriculture. IEEE Sens. J. 2023, 23, 24107–24122. [Google Scholar] [CrossRef]
- Karisto, P.; Hund, A.; Yu, K.; Anderegg, J.; Walter, A.; Mascher, F.; McDonald, B.A.; Mikaberidze, A. Ranking Quantitative Resistance to Septoria Tritici Blotch in Elite Wheat Cultivars Using Automated Image Analysis. Dis. Control Pest Manag. 2018, 108, 568–581. [Google Scholar] [CrossRef] [PubMed]
- Jasim, M.A.; AL-Tuwaijari, J.M. Plant Leaf Diseases Detection and Classification Using Image Processing and Deep Learning Techniques. In Proceedings of the 2020 International Conference on Computer Science and Software Engineering (CSASE), Duhok, Iraq, 16–18 April 2020; IEEE: New York, NY, USA, 2020. [Google Scholar]
- Shoaib, M.; Shah, B.; Ei-Sappagh, S.; Ali, A.; Ullah, A.; Alenezi, F.; Gechev, T.; Hussain, T.; Ali, F. An Advanced Deep Learning Models-Based Plant Disease Detection: A Review of Recent Research. Front. Plant Sci. 2023, 14, 1158933. [Google Scholar]
- Mazakova, B.; Otarbaev, A. The Algorithm of Barcode Scanner. Science 2011, 12, 100. [Google Scholar]
- Jiang, Z. Analysis of NDVI and Scaled Difference Vegetation Index Retrievals of Vegetation Fraction. Remote Sens. Environ. 2006, 101, 366–378. [Google Scholar] [CrossRef]
- Pettorelli, N. The Normalized Difference Vegetation Index; Oxford University Press: Oxford, UK, 2013. [Google Scholar]
- Chen, J.M. Evaluation of Vegetation Indices and a Modified Simple Ratio for Boreal Applications. Can. J. Remote Sens. 1996, 22, 229–242. [Google Scholar] [CrossRef]
- Nellis, M.D.; Briggs, J.M. Transformed Vegetation Index for Measuring Spatial Variation in Drought Impacted Biomass on Konza Prairie, Kansas. Trans. Kans. Acad. Sci. 1992, 95, 93–99. [Google Scholar] [CrossRef]
- Major, D.J.; Baret, F.; Guyot, G. A Ratio Vegetation Index Adjusted for Soil Brightness. Int. J. Remote Sens. 1990, 11, 727–740. [Google Scholar] [CrossRef]
- Skianis, G.; Vaiopoulos, D.; Nikolakopoulos, K. A Comparative Study of the Performance of the NDVI, the TVI and the SAVI Vegetation Indices over Burnt Areas, Using Probability Theory and Spatial Analysis Techniques. In Towards An Operational Use of Remote Sensing in Forest Fire Management; European Commission: Brussels, Belgium, 2007; p. 149. [Google Scholar]
- Yousefi, J. Image Binarization Using Otsu Thresholding Algorithm; University of Guelph: Ontario, CA, USA, 2011. [Google Scholar]
- Gonzalez, R.C. Digital Image Processing; Pearson Education India: Hoboken, NJ, USA, 2009. [Google Scholar]
- Hanley, J.A. Receiver Operating Characteristic (ROC) Methodology: The State of the Art. Crit. Rev. Diagn. Imaging 1989, 29, 307–335. [Google Scholar]
















| Symbol | Description | Cross-Section | Longitudinal |
|---|---|---|---|
| Number of pixels for noise removal—Stage 1 | 400 | 5000 | |
| Number of pixels for noise removal—Stage 2 | 2000 | Any | |
| x-coordinate of translation vector to dilate the binary image | 4 | 4 | |
| y-coordinate of translation vector to dilate the binary image | 6 | 6 | |
| Radius of translation vector to dilate the binary image | 5 | 5 |
Disclaimer/Publisher’s Note: The statements, opinions and data contained in all publications are solely those of the individual author(s) and contributor(s) and not of MDPI and/or the editor(s). MDPI and/or the editor(s) disclaim responsibility for any injury to people or property resulting from any ideas, methods, instructions or products referred to in the content. |
© 2024 by the authors. Licensee MDPI, Basel, Switzerland. This article is an open access article distributed under the terms and conditions of the Creative Commons Attribution (CC BY) license (https://creativecommons.org/licenses/by/4.0/).
Share and Cite
Rabab, S.; Barrett, L.; Schnippenkoetter, W.; Maher, R.; Sprague, S. Image-Based Phenotyping Framework for Blackleg Disease in Canola: Progressing towards High-Throughput Analyses via Individual Plant Extraction. AgriEngineering 2024, 6, 3494-3510. https://doi.org/10.3390/agriengineering6040199
Rabab S, Barrett L, Schnippenkoetter W, Maher R, Sprague S. Image-Based Phenotyping Framework for Blackleg Disease in Canola: Progressing towards High-Throughput Analyses via Individual Plant Extraction. AgriEngineering. 2024; 6(4):3494-3510. https://doi.org/10.3390/agriengineering6040199
Chicago/Turabian StyleRabab, Saba, Luke Barrett, Wendelin Schnippenkoetter, Rebecca Maher, and Susan Sprague. 2024. "Image-Based Phenotyping Framework for Blackleg Disease in Canola: Progressing towards High-Throughput Analyses via Individual Plant Extraction" AgriEngineering 6, no. 4: 3494-3510. https://doi.org/10.3390/agriengineering6040199
APA StyleRabab, S., Barrett, L., Schnippenkoetter, W., Maher, R., & Sprague, S. (2024). Image-Based Phenotyping Framework for Blackleg Disease in Canola: Progressing towards High-Throughput Analyses via Individual Plant Extraction. AgriEngineering, 6(4), 3494-3510. https://doi.org/10.3390/agriengineering6040199

