Braking Force Coordination Control for In-Wheel Motor Drive Electric Vehicles with Electro-Hydraulic Composite Braking System
Abstract
1. Introduction
2. Electro-Hydraulic Composite Braking System Design
2.1. The Overall Layout Scheme
2.2. The Novel Hydraulic Control Unit
2.3. Analysis of the Braking Force
- (1)
- For a given braking scenario, the tire–road adhesion coefficient μ is assumed constant to establish the theoretical relationship between front and rear axle braking forces.
- (2)
- The dynamic load transfer during deceleration is considered through the vehicle CG height (h) and the longitudinal distance from the CG to the rear axle (a), as expressed in Equation (1). However, higher-order nonlinear effects such as suspension compliance, vehicle pitch motion, and road irregularities are neglected for simplicity.
- (3)
- In subsequent simulations, variable adhesion conditions and more detailed load transfer dynamics are incorporated to enhance the reliability of control strategy validation.
3. Electro-Hydraulic Coordination Braking Control Strategy
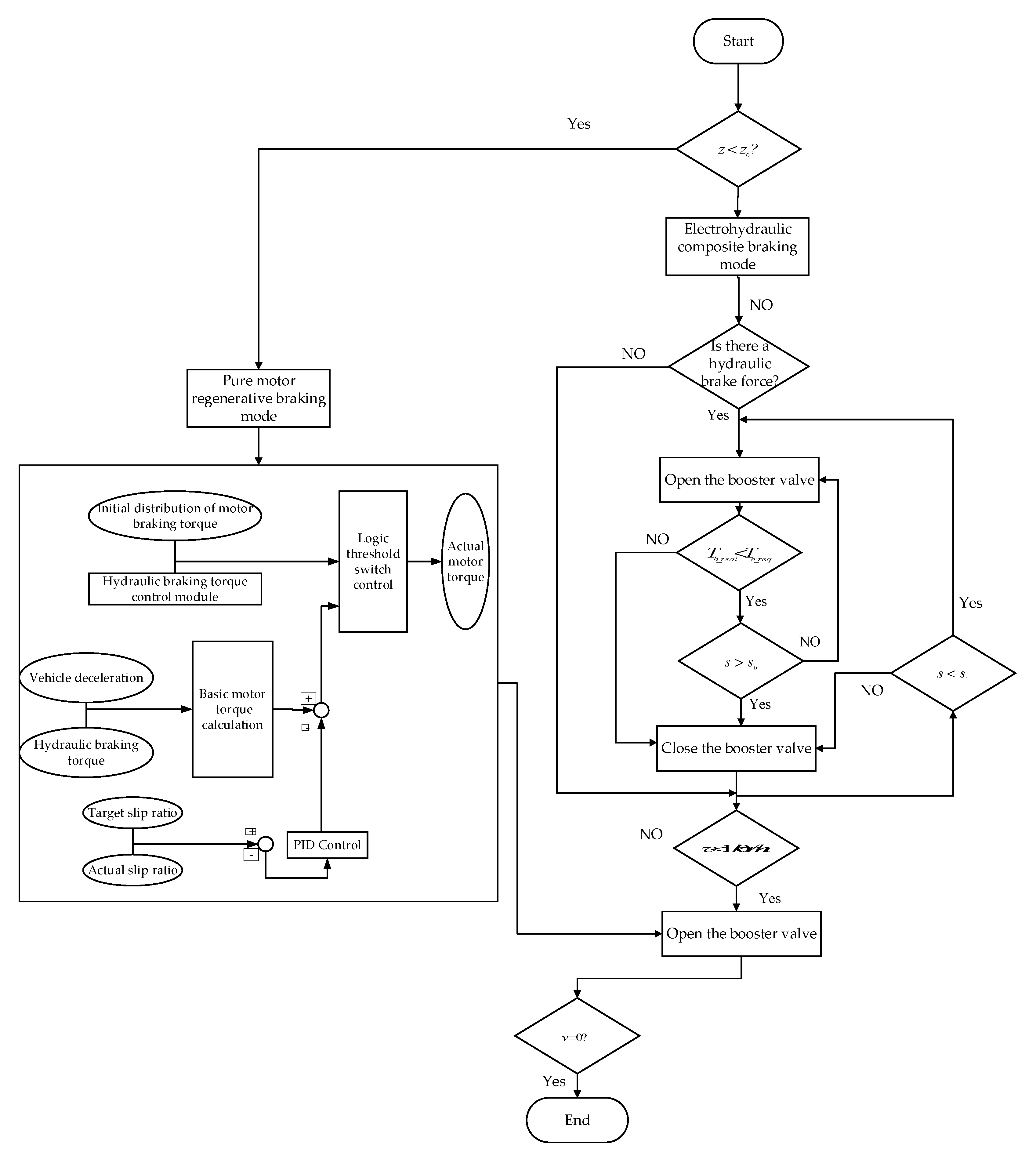
3.1. Brake Mode Judgement
3.2. Braking Force Distribution Strategy
3.3. The Anti-Lock Braking Control Strategy Based on Pure Motor Torque Adjustment
4. Simulation and Analysis
4.1. Simulation of the Normal Braking Condition
4.2. Simulation of the Anti-Lock Braking Condition
5. Test of the Hydraulic Control System and a Real Vehicle
5.1. Hydraulic Control System Test
5.2. Real Vehicle Test
6. Conclusions and Future Work
Author Contributions
Funding
Data Availability Statement
Conflicts of Interest
References
- Yang, Y.; Wang, C.; Zhang, Q.; He, X. Torque Coordination Control during Braking Mode Switch for a Plug-in Hybrid Electric Vehicle. Energies 2017, 10, 1684. [Google Scholar] [CrossRef]
- Yang, Y. Research on New Electro-Hydraulic Compound Braking System for Pure Electric Vehicles. Master’s Thesis, Chongqing University, Chongqing, China, 2012. [Google Scholar]
- Song, S.X. Study on Control Strategy and HIL Experiment for Distributed Driving Electric Vehicle. Ph.D. Dissertation, Jilin University, Changchun, China, 2015. [Google Scholar]
- Naseri, F.; Farjah, E.; Ghanbari, T. An Efficient Regenerative Braking System Based on Battery/Supercapacitor for Electric, Hybrid, and Plug-In Hybrid Electric Vehicles with BLDC Motor. IEEE Trans. Veh. Technol. 2017, 66, 3724–3738. [Google Scholar] [CrossRef]
- Ko, J.; Ko, S.; Son, H.; Yoo, B.; Cheon, J.; Kim, H. Development of brake system and regenerative braking cooperative control algorithm for automatic-transmission-based hybrid electric vehicles. IEEE Trans. Veh. Technol. 2015, 64, 431–440. [Google Scholar] [CrossRef]
- Totev, V.; Gueorgiev, V. Efficiency of Regenerative Braking in Electric Vehicles. In Proceedings of the 2020 21st International Symposium on Electrical Apparatus & Technologies (SIELA), Bourgas, Bulgaria, 3–6 June 2020; pp. 1–4. [Google Scholar] [CrossRef]
- Xing, Y.; Lv, C. Dynamic State Estimation for the Advanced Brake System of Electric Vehicles by Using Deep Recurrent Neural Networks. IEEE Trans. Ind. Electron. 2020, 67, 9536–9547. [Google Scholar] [CrossRef]
- Fujimoto, H.; Harada, S. Model-Based Range Extension Control System for Electric Vehicles With Front and Rear Driving-Braking Force Distributions. IEEE Trans. Ind. Electron. 2015, 62, 3245–3254. [Google Scholar] [CrossRef]
- Lv, C.; Hu, X.; Sangiovanni-Vincentelli, A.; Li, Y.; Martinez, C.M.; Cao, D. Driving-Style-Based Codesign Optimization of an Automated Electric Vehicle: A Cyber-Physical System Approach. IEEE Trans. Ind. Electron. 2019, 66, 2965–2975. [Google Scholar] [CrossRef]
- Li, W.; Du, H.; Li, W. Four-Wheel Electric Braking System Configuration With New Braking Torque Distribution Strategy for Improving Energy Recovery Efficiency. IEEE Trans. Intell. Transp. Syst. 2019, 21, 87–103. [Google Scholar] [CrossRef]
- Li, B.; Du, H.; Li, W. A Potential Field Approach-Based Trajectory Control for Autonomous Electric Vehicles With In-Wheel Motors. IEEE Trans. Intell. Transp. Syst. 2017, 18, 2044–2055. [Google Scholar] [CrossRef]
- Yang, Y.; Luo, C.; Li, P. Design and performance analysis on a new electro-hydraulic hybrid transmission system. Int. J. Electr. Hybrid Veh. 2017, 9, 134–150. [Google Scholar] [CrossRef]
- Shi, J.; Wu, J.; Zhu, B.; Zhao, Y.; Deng, W.; Chen, X. Design of Anti-lock Braking System Based on Regenerative Braking for Distributed Drive Electric Vehicle. SAE Int. J. Passeng. Cars-Electron. Electr. Syst. 2018, 11, 205–218. [Google Scholar] [CrossRef]
- Ramakrishnan, R.; Hiremath, S.S.; Singaperumal, M. Design strategy for improving the energy efficiency in series hydraulic/electric synergy system. Energy 2014, 67, 422–434. [Google Scholar] [CrossRef]
- Nadeau, J.; Micheau, P.; Boisvert, M. Ideal regenerative braking torque in collaboration with hydraulic brake system. In Proceedings of the 2017 Twelfth International Conference on Ecological Vehicles and Renewable Energies (EVER), Monte Carlo, Monaco, 11–13 April 2017. [Google Scholar]
- Ma, Z.; Sun, D. Energy Recovery Strategy Based on Ideal Braking Force Distribution for Regenerative Braking System of a Four-Wheel Drive Electric Vehicle. IEEE Access 2020, 8, 136234–136242. [Google Scholar] [CrossRef]
- Lv, C.; Zhang, J.; Li, Y.; Yuan, Y. Directional-stability-aware brake blending control synthesis for over-actuated electric vehicles during straight-line deceleration. Mechatronics 2016, 38, 121–131. [Google Scholar] [CrossRef]
- Ko, J.W.; Ko, S.Y.; Kim, I.S.; Hyun, D.Y.; Kim, H.S. Co-operative control for regenerative braking and friction braking to increase energy recovery without wheel lock. Int. J. Automot. Technol. 2014, 15, 253–262. [Google Scholar] [CrossRef]
- Zhao, G.; Tang, J.; Sun, Q.; Li, L.; Zhao, X. An ABS control strategy for electric vehicles with regenerative braking priority. Mech. Sci. Technol. 2020, 39, 214–220. [Google Scholar]
- Lv, C. Dynamical Blending Control of Regenerative Braking and Frictional Braking for Electrified Vehicles. Ph.D. Dissertation, Tsinghua University, Beijing, China, 2015. [Google Scholar]
- Sun, F.; Liu, W.; He, H.; Guo, H. An integrated control strategy for the composite braking system of an electric vehicle with independently driven axles. Veh. Syst. Dyn. 2016, 54, 1031–1052. [Google Scholar] [CrossRef]
- Yang, Y.; He, Y.; Yang, Z.; Fu, C.; Cong, Z. Torque Coordination Control of an Electro-Hydraulic Composite Brake System During Mode Switching Based on Braking Intention. Energies 2020, 13, 2031. [Google Scholar] [CrossRef]
- Zhang, Z.; Zhang, J.; Sun, D.; Lv, C. Research on control strategy of electric-hydraulic hybrid anti-lock braking system of an electric passenger car. In Proceedings of the 2015 IEEE Intelligent Vehicles Symposium, Seoul, Republic of Korea, 28 June–1 July 2015. [Google Scholar]
- Wu, T.B. Research on Dynamic Coordinated Control Algorithm for Braking Force of Electric Vehicles. Master’s Thesis, Jilin University, Changchun, China, 2013. [Google Scholar]
- Heydari, S.; Fajri, P.; Sabzehgar, R.; Asrari, A. Optimal Brake Allocation in Electric Vehicles for Maximizing Energy Harvesting During Braking. IEEE Trans. Energy Convers. 2020, 35, 1806–1814. [Google Scholar] [CrossRef]
- Sun, D.; Lan, F.; Zhou, Y.; Chen, J. Control Algorithm of Electric Vehicle in Coasting Mode Based on Driving Feeling. Chin. J. Mech. Eng. 2015, 28, 486. [Google Scholar] [CrossRef]
- Ji, F.; Pan, Y.; Zhou, Y.; Du, F.; Zhang, Q.; Li, G. Energy recovery based on pedal situation for regenerative braking system of electric vehicle. Veh. Syst. Dyn. 2019, 58, 144–173. [Google Scholar] [CrossRef]
- Goto, Y. Next-Generation Environmentally Friendly Vehicles Development and Commercialization Project (3rd Stage) in Japan; Sae Technical Papers 3; SAE: Warrendale, PA, USA, 2013. [Google Scholar]
- Pacejka, H.B. Tire and Vehicle Dynamics, 2nd ed.; Butterworth-Heinemann: Oxford, UK, 2002. [Google Scholar]
- Rajamani, R. Vehicle Dynamics and Control, 2nd ed.; Springer: New York, NY, USA, 2012. [Google Scholar]
- Genta, G.; Morello, L. The Automotive Chassis: Volume 2: System Design; Springer: Berlin, Germany, 2009. [Google Scholar]
- Chen, J.-R.; Li, K.-Q. Research on control strategies of automotive anti-lock braking systems. Automot. Eng. 2004, 26, 429–432. [Google Scholar]

































| Vehicle Parameters | Value | Unit |
|---|---|---|
| vehicle mass | 1340 | kg |
| wheel base | 2400 | m |
| wheel track | 1.45 | m |
| vehicle center of mass height | 0.52 | m |
| tire rolling radius | 0.29 | m |
| vehicle sprung mass | 1200 | kg |
| Initial Braking Speed (km/h) | Kinetic Energy Consumed (kJ) | Recovered Energy (kJ) | Energy Recovery Rate (%) |
|---|---|---|---|
| 40 | 82.1 | 47.5 | 57.9 |
| 80 | 328.4 | 250.2 | 76.2 |
| 100 | 513.1 | 405.9 | 79.1 |
| Initial Braking Speed (km/h) | Kinetic Energy Consumed (kJ) | Recovered Energy (kJ) | Energy Recovery Rate (%) |
|---|---|---|---|
| 40 | 82.1 | 21.6 | 26.3 |
| 80 | 328.4 | 121.9 | 37.1 |
| 100 | 513.1 | 201.6 | 39.3 |
| Initial Braking Speed (km/h) | Kinetic Energy Consumed (kJ) | Recovered Energy (kJ) | Energy Recovery Rate (%) |
|---|---|---|---|
| 40 | 82.1 | 16.7 | 20.3 |
| 80 | 328.4 | 110.1 | 33.5 |
| 100 | 513.1 | 186.6 | 36.4 |
| Initial Speed (km/h) | Braking Intensity | Mean Recovery Rate (%) | Std. Dev. of Recovery Rate (%) | Mean Abs. Slip Error (%) | Std. Dev. of Slip Error (%) | Recovered Energy 95% CI (kJ) |
|---|---|---|---|---|---|---|
| 40 | 0.2 | 57.9 | 1.2 | 1.3 | 0.4 | [46.8, 48.2] |
| 80 | 0.2 | 76.2 | 0.8 | 1.1 | 0.3 | [249.1, 251.3] |
| 100 | 0.2 | 79.1 | 0.9 | 1.4 | 0.4 | [404.5, 407.3] |
| 40 | 0.5 | 26.3 | 1.5 | 1.2 | 0.3 | [20.8, 22.4] |
| 80 | 0.5 | 37.1 | 1.1 | 1.0 | 0.2 | [120.5, 123.3] |
| 100 | 0.5 | 39.3 | 1.3 | 1.5 | 0.5 | [200.1, 203.1] |
| 40 | 0.7 | 20.3 | 1.8 | 1.6 | 0.5 | [15.9, 17.5] |
| 80 | 0.7 | 33.5 | 1.4 | 1.3 | 0.4 | [108.9, 111.3] |
| 100 | 0.7 | 36.4 | 1.6 | 1.7 | 0.5 | [185.2, 188.0] |
| Performance Metric | Electro-Hydraulic Coordinated Control (Wet Asphalt, μ = 0.5, z = 0.8) | Pure Motor Control (Wet Asphalt, μ = 0.5, z = 0.8) | Pure Motor Control (Packed Snow, μ = 0.2, z = 0.5) | Transition: Wet Asphalt → Packed Snow |
|---|---|---|---|---|
| ABS Activation Time (s) | 0.22 | 0.25 | 0.28 | 0.26 (on μ transition) |
| Settling Time (s) | 0.65 | 0.70 | 0.80 | 0.75 |
| Overshoot (%) | 6.5% | 7.8% | 8.4% | 8.1% |
| Steady-State Slip Error (±%) | ±1.2% | ±1.3% | ±1.5% | ±1.4% |
| Energy Recovered during ABS (kJ) | 18.2 kJ | 41.5 kJ | 48.5 kJ | 44.8 kJ |
| Average Slip Ratio (%) | 19.2% | 19.5% | 15.8% | 17.5% |
Disclaimer/Publisher’s Note: The statements, opinions and data contained in all publications are solely those of the individual author(s) and contributor(s) and not of MDPI and/or the editor(s). MDPI and/or the editor(s) disclaim responsibility for any injury to people or property resulting from any ideas, methods, instructions or products referred to in the content. |
© 2025 by the authors. Licensee MDPI, Basel, Switzerland. This article is an open access article distributed under the terms and conditions of the Creative Commons Attribution (CC BY) license (https://creativecommons.org/licenses/by/4.0/).
Share and Cite
Li, H.; Jin, L.; Li, J.; Xiao, F.; Wang, Z.; Zhang, G. Braking Force Coordination Control for In-Wheel Motor Drive Electric Vehicles with Electro-Hydraulic Composite Braking System. Vehicles 2025, 7, 119. https://doi.org/10.3390/vehicles7040119
Li H, Jin L, Li J, Xiao F, Wang Z, Zhang G. Braking Force Coordination Control for In-Wheel Motor Drive Electric Vehicles with Electro-Hydraulic Composite Braking System. Vehicles. 2025; 7(4):119. https://doi.org/10.3390/vehicles7040119
Chicago/Turabian StyleLi, Huichen, Liqiang Jin, Jianhua Li, Feng Xiao, Zhongshu Wang, and Guangming Zhang. 2025. "Braking Force Coordination Control for In-Wheel Motor Drive Electric Vehicles with Electro-Hydraulic Composite Braking System" Vehicles 7, no. 4: 119. https://doi.org/10.3390/vehicles7040119
APA StyleLi, H., Jin, L., Li, J., Xiao, F., Wang, Z., & Zhang, G. (2025). Braking Force Coordination Control for In-Wheel Motor Drive Electric Vehicles with Electro-Hydraulic Composite Braking System. Vehicles, 7(4), 119. https://doi.org/10.3390/vehicles7040119
