Decoding the Relationship of Artificial Intelligence, Advertising, and Generative Models
Abstract
1. Introduction
- RQ1 Thematic Trends and Techniques: What are the prominent themes and subtopics within artificial intelligence in advertising, with a specific focus on emerging trends and the application of Generative AI techniques?
- RQ2 National Trends and Generative AI: What role do national trends in AI advertising research play in understanding the adoption and use of Generative AI techniques?
2. Literature Review
2.1. AI Applications in Advertising
2.2. Opportunities of Innovation in Advertising: Generative Artificial Intelligence
2.3. Recent Intersections of Artificial Intelligence and Advertising
3. Methodology
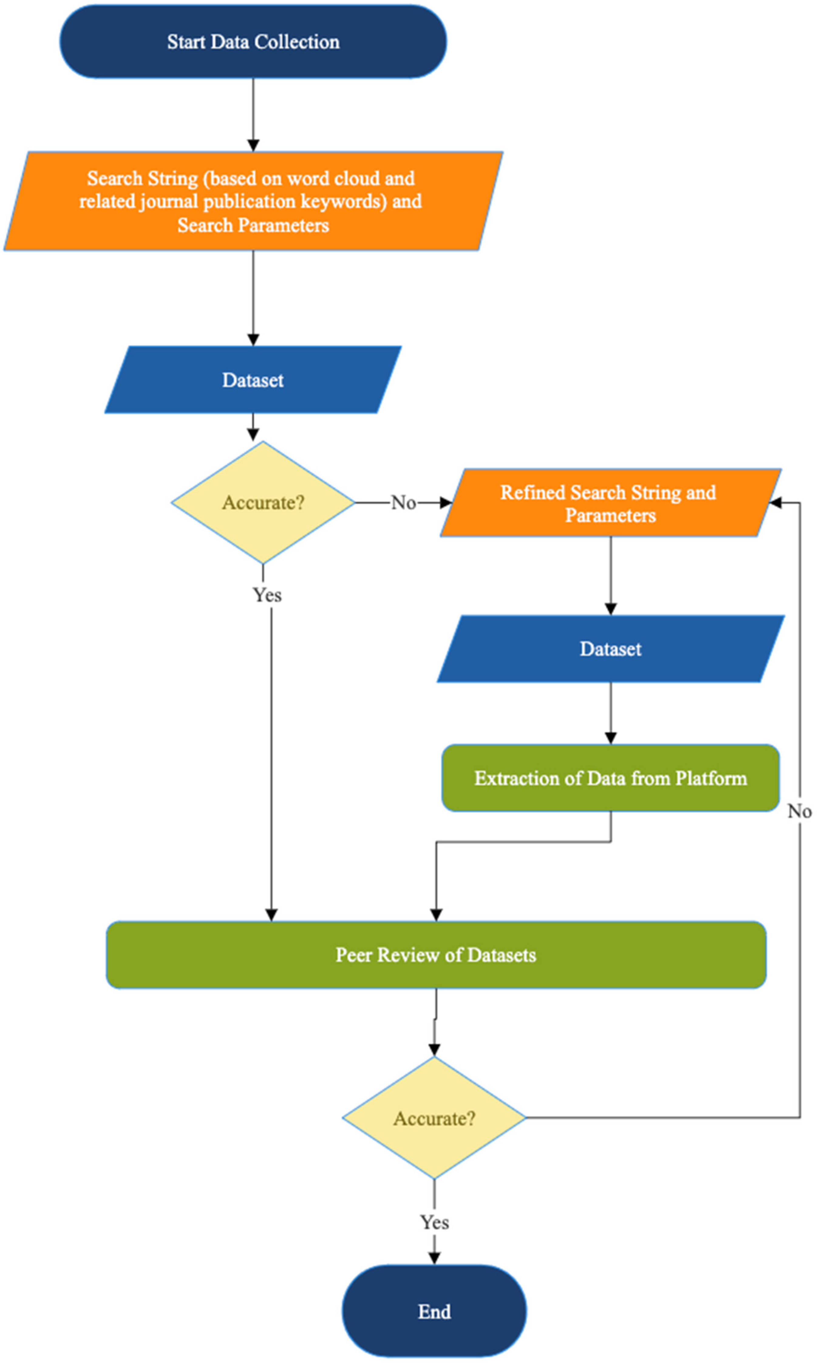
3.1. Data Collection and Pre-Processing
Preparation of Search Query
3.2. AI in Advertising Network Analysis
4. Results and Analyzation
4.1. Identifying Trends and Techniques: Word (Keywords and Terms) Co-Occurrence Analysis
4.1.1. Investigating Terms Patterns
4.1.2. Investigating Keyword Patterns
4.1.3. Identifying Themes and Concepts through Clustering
4.1.4. Identifying Emerging Trends through Word Analysis
4.2. Indentifying National Trends in Generative AI via Co-Authorship Analysis (Countries)
5. Summary of Results
6. Conclusions and Future Work
Author Contributions
Funding
Data Availability Statement
Conflicts of Interest
References
- De Bruyn, A.; Viswanathan, V.; Beh, Y.S.; Brock, J.K.-U.; von Wangenheim, F. Artificial intelligence and marketing: Pitfalls and opportunities. J. Interact. Mark. 2020, 51, 91–105. [Google Scholar] [CrossRef]
- Dwivedi, Y.K.; Hughes, L.; Ismagilova, E.; Aarts, G.; Coombs, C.; Crick, T.; Duan, Y.; Dwivedi, R.; Edwards, J.; Eirug, A.; et al. Artificial Intelligence (AI): Multidisciplinary perspectives on emerging challenges, opportunities, and agenda for research, practice and policy. Int. J. Inf. Manag. 2019, 57, 101994. [Google Scholar] [CrossRef]
- Boddu, R.S.K.; Santoki, A.A.; Khurana, S.; Koli, P.V.; Rai, R.; Agrawal, A. An analysis to understand the role of machine learning, robotics and artificial intelligence in digital marketing. Mater. Today Proc. 2022, 56, 2288–2292. [Google Scholar] [CrossRef]
- Javaid, M.; Haleem, A.; Singh, R.P.; Suman, R. Substantial capabilities of robotics in enhancing industry 4.0 implementation. Cogn. Robot. 2021, 1, 58–75. [Google Scholar] [CrossRef]
- Euchner, J. Generative AI. Res. Technol. Manag. 2023, 66, 71–74. [Google Scholar] [CrossRef]
- Stokel-Walker, C.; Van Noorden, R. What ChatGPT and generative AI mean for science. Nature 2023, 614, 214–216. [Google Scholar] [CrossRef] [PubMed]
- Vanian, J. How the Generative A.I. Boom Could Forever Change Online Advertising. CNBC. 2023. Available online: https://www.cnbc.com/2023/07/08/how-the-generative-ai-boom-could-forever-change-online-advertising.html (accessed on 21 September 2023).
- Marr, B. The Amazing Ways Coca-Cola Uses Generative AI in Art and Advertising. Forbes. 2023. Available online: https://www.forbes.com/sites/bernardmarr/2023/09/08/the-amazing-ways-coca-cola-uses-generative-ai-in-art-and-advertising/?sh=1db364092874 (accessed on 21 September 2023).
- Technavio. Artificial Intelligence (AI) Market: Insights on US, Canada, China, Germany, and UK—Forecasts and Trends. Available online: https://www.linkedin.com/pulse/artificial-intelligence-ai-market-insights-us-canada-china-germany (accessed on 21 September 2023).
- Dischler, J. Introducing a New Era of AI-Powered Ads with Google. Google. Available online: https://blog.google/products/ads-commerce/ai-powered-ads-google-marketing-live/ (accessed on 21 September 2023).
- Huh, J.; Nelson, M.R.; Russell, C.A. ChatGPT, AI Advertising, and Advertising Research and Education. J. Advert. 2023, 52, 477–482. [Google Scholar] [CrossRef]
- Huang, R.; Zhao, Z.; Liu, H.; Liu, J.; Cui, C.; Ren, Y. Prodiff: Progressive fast diffusion model for high-quality text-to-speech. In Proceedings of the MM ’22: The 30th ACM International Conference on Multimedian, Lisbon, Portugal, 10–14 October 2022; pp. 2595–2605. [Google Scholar]
- Baltezarevic, R. The Role of Artificial Intelligence in Digital Marketing. ResearchGate: Berlin, Germany, 2023. [Google Scholar]
- Choi, J.; Lim, K. Identifying machine learning techniques for classification of target advertising. ICT Express 2020, 6, 175–180. [Google Scholar] [CrossRef]
- Gorgoglione, M.; Panniello, U.; Tuzhilin, A. Recommendation strategies in personalization applications. Inf. Manag. 2019, 56, 103143. [Google Scholar] [CrossRef]
- Kang, Y.; Cai, Z.; Tan, C.; Huang, Q.; Liu, H. Natural language processing (NLP) in management research: A literature review. J. Manag. Anal. 2020, 7, 139–172. [Google Scholar] [CrossRef]
- West, A.; Clifford, J.; Atkinson, D. “Alexa, build me a brand” An Investigation into the Impact of Artificial Intelligence on Branding. Bus. Manag. Rev. 2018, 9, 321–330. [Google Scholar]
- Costache, A.; Popescu, D.; Mocanu, S.; Ichim, L. Target audience response analysis in out-of-home advertising using computer vision. In Proceedings of the 2020 12th International Conference on Electronics, Computers and Artificial Intelligence (ECAI), Bucharest, Romania, 25–27 June 2020; 2020; pp. 1–6. [Google Scholar] [CrossRef]
- Enache, M. AI for Advertising. Ann. Dunarea Jos Univ. Fascicle I Econ. Appl. Inform. 2020, 26, 28–32. [Google Scholar] [CrossRef]
- Vellasamy, T.S. 15 Companies Using Data Analytics in Marketing. 2021. Available online: https://www.linkedin.com/pulse/15-companies-using-data-analytics-marketing-sivabalan-vellasamy- (accessed on 21 September 2023).
- Necula, S.; Păvăloaia, V. AI-Driven Recommendations: A Systematic review of the state of the art in E-Commerce. Appl. Sci. 2023, 13, 5531. [Google Scholar] [CrossRef]
- Park, C.W.; Seo, D.R. Sentiment analysis of Twitter corpus related to artificial intelligence assistants. In Proceedings of the 2018 5th International Conference on Industrial Engineering and Applications (ICIEA), Singapore, 26–28 April 2018. [Google Scholar] [CrossRef]
- Dodgson, M.; Gann, D. Artificial Intelligence Will Transform Universities. Here’s How. World Economic Forum. 2017. Available online: https://www.weforum.org/agenda/2017/08/artificial-intelligence-will-transform-universities-here-s-how/ (accessed on 2 February 2024).
- Lv, Z. Generative artificial intelligence in the metaverse era. Cogn. Robot. 2023, 3, 208–217. [Google Scholar] [CrossRef]
- Goodfellow, I.J.; Pouget-Abadie, J.; Mirza, M.; Xu, B.; Warde-Farley, D.; Ozair, S.; Courville, A.; Bengio, Y. Generative adversarial networks. arXiv 2014, arXiv:1406.2661. [Google Scholar] [CrossRef]
- Kingma, D.P.; Welling, M. An introduction to variational autoencoders. Found. Trends Mach. Learn. 2019, 12, 307–392. [Google Scholar] [CrossRef]
- Sohl-Dickstein, J.; Weiss, E.; Maheswaranathan, N.; Ganguli, S. Deep unsupervised learning using nonequilibrium thermodynamics. In Proceedings of the 32nd International Conference on International Conference on Machine Learning, Lille, France, 6–11 July 2015; pp. 2256–2265. [Google Scholar]
- Song, Y.; Sohl-Dickstein, J.; Kingma, D.P.; Kumar, A.; Ermon, S.; Poole, B. Score-based generative modeling through stochastic differential equations. arXiv 2020, arXiv:2011.13456. [Google Scholar]
- Peng, S. Stochastic Differential Equations; Springer: Berlin/Heidelberg, Germany, 2019. [Google Scholar]
- Cao, H.; Tan, C.; Gao, Z.; Chen, G.; Heng, P.-A.; Li, S.Z. A survey on generative diffusion model. arXiv 2022, arXiv:2209.02646. [Google Scholar] [CrossRef]
- Pranckutė, R. Web of Science (WOS) and Scopus: The titans of bibliographic information in today’s academic world. Publications 2021, 9, 12. [Google Scholar] [CrossRef]
- Stability AI. Available online: https://stability.ai/ (accessed on 16 November 2023).
- Song, J.; Meng, C.; Ermon, S. Denoising diffusion implicit models. arXiv 2020, arXiv:2010.02502. [Google Scholar]
- Mittal, G.; Engel, J.; Hawthorne, C.; Simon, I. Symbolic music generation with diffusion models. arXiv 2021, arXiv:2103.16091. [Google Scholar]
- Du, H.; Zhang, R.; Liu, Y.; Wang, J.; Lin, Y.; Li, Z.; Niyato, D.; Kang, J.; Xiong, Z.; Cui, S.; et al. Beyond Deep Reinforcement Learning: A Tutorial on Generative Diffusion Models in Network Optimization. arXiv 2023, arXiv:2308.05384. [Google Scholar]
- Kim, S.Y.; Kim, B.Y. Big Data Analysis of AI News and Robot Journalism Trends. Int. J. Adv. Res. Eng. Technol. 2020, 11, 1395–1402. Available online: http://www.iaeme.com/IJARET/issues.asp?JType=IJARET&VType=11&IType=10 (accessed on 4 December 2023).
- Sinha, M.; Healey, J.; Sengupta, T. Designing with AI for Digital Marketing. In Proceedings of the 28th ACM Conference on User Modeling, Adaptation and Personalization, Genoa, Italy, 14–17 July 2020. [Google Scholar]
- Fezari, M.; Al-Dahoud, A.; Al-Dahoud, A. Augmanting Reality: The Power of Generative AI; University Badji Mokhtar Annaba: Annaba, Algeria; Al-Zaytoonah University: Amman, Jordan, 2023. [Google Scholar]
- Demšar, J.; Curk, T.; Erjavec, A.; Gorup, Č.; Hočevar, T.; Milutinovič, M.; Možina, M.; Polajnar, M.; Toplak, M.; Starič, A.; et al. Orange: Data Mining Toolbox in Python. J. Mach. Learn. Res. 2013, 14, 2349–2353. Available online: http://eprints.fri.uni-lj.si/2267/1/2013%2DDemsar%2DOrange%2DJMLR.pdf (accessed on 2 February 2024).
- Bioinformatics Laboratory, University of Ljubljana. Orange Data Mining; University of Ljubljana: Ljubljana, Slovenia, 2024. [Google Scholar]
- Mahreen, J. Sentiment Analysis Using VADER. Analytics Vidhya. 2022. Available online: https://www.analyticsvidhya.com/blog/2022/10/sentiment-analysis-using-vader/ (accessed on 2 February 2024).
- Memon, A.R.; Waqas, A. Publons joins Clarivate Analytics: What would be the future? Sci. Ed. 2017, 4, 95–97. [Google Scholar] [CrossRef]
- Newman, M.E. The Structure and Dynamics of Networks; Princeton Studies in Complexity; Princeton University Press: Princeton, NJ, USA, 2006. [Google Scholar]
- Hevey, D. Network analysis: A brief overview and tutorial. Health Psychol. Behav. Med. 2018, 6, 301–328. [Google Scholar] [CrossRef]
- Kim, H.; Park, H.W.; Thelwall, M. Comparing Academic Hyperlink Structures with Journal Publishing in Korea. Sci. Commun. 2006, 27, 540–564. [Google Scholar] [CrossRef]
- Chung, C.J.; Biddix, J.P.; Park, H.W. Using digital technology to address confirmability and scalability in thematic analysis of Participant-Provided data. Qual. Rep. 2020, 25, 3298–3311. [Google Scholar] [CrossRef]
- Ferrigno, G.; Del Sarto, N.; Piccaluga, A.; Baroncelli, A. Industry 4.0 base technologies and business models: A bibliometric analysis. Eur. J. Innov. Manag. 2023, 26, 502–526. [Google Scholar] [CrossRef]
- Van Eck, N.J.; Waltman, L. VOSviewer Manual. Manual for VOSviewer Version 1.6.8; Universiteit Leiden: Leiden, The Netherlands, 2011. [Google Scholar]
- Van Eck, N.J.; Waltman, L. Citation-based clustering of publications using CitNetExplorer and VOSviewer. Scientometrics 2017, 111, 1053–1070. [Google Scholar] [CrossRef] [PubMed]
- Barnett, G.A.; Ruiz, J.B.; Park, H.W. Globalization or decentralization of hyperlinked content among websites: An examination of website co-citations. In Proceedings of the 48th Hawaii International Conference on System Sciences, Kauai, HI, USA, 5–8 January 2015. [Google Scholar]
- Brass, D.J.; Galaskiewicz, J.; Greve, H.R.; Tsai, W. Taking Stock of Networks and Organizations: A Multilevel Perspective. Acad. Manag. J. 2004, 47, 795–817. [Google Scholar] [CrossRef]
- Meier, H. Connect to Networks with NodeXL: The Official Guide; Social Media Research Foundation: California, CA, USA, 2023. [Google Scholar]
- Michalski, R.S.; Carbonell, J.G.; Mitchell, T.M. Machine Learning: An Artificial Intelligence Approach; Springer: Berlin/Heidelberg, Germany, 2013. [Google Scholar]
- Zhu, Y.P.; Park, H.W. Use of Triangulation in Comparing the Blockchain Knowledge Structure between China and South Korea: Scientometric Network, Topic Modeling, and Prediction Technique. Sustainability 2022, 14, 2326. [Google Scholar] [CrossRef]
- IBM Watson Advertising Thought Leadership. How AI Is Changing Advertising. 2021. Available online: https://www.ibm.com/watson-advertising/thought-leadership/how-ai-is-changing-advertising (accessed on 4 September 2023).
- Murthy, D. Twitter: Social communication in the Twitter age. Choice Rev. Online 2013, 50, 50–5424. [Google Scholar] [CrossRef]
- Park, J.; Naumov, M.; Basu, P.; Deng, S.; Kalaiah, A.; Khudia, D.S.; Law, J.; Malani, P.; Malevich, A.; Nadathur, S.; et al. Deep Learning Inference in Facebook Data Centers: Characterization, Performance Optimizations and Hardware Implications. arXiv 2018. Available online: http://export.arxiv.org/pdf/1811.09886 (accessed on 2 February 2024).
- Zarifis, A.; Fu, S. Re-Evaluating Trust and Privacy Concerns When Purchasing a Mobile App: Re-Calibrating for the Increasing Role of Artificial Intelligence. Digital 2023, 3, 286–299. [Google Scholar] [CrossRef]
- Park, H.W. Measuring Innovation and Collaboration System using Big Data: A Case Study about Ho Chi Minh City. Triple Helix 2024, 1, 1–10. [Google Scholar] [CrossRef]
- Çepni, S.; Toprak, A.G.; Yatkınoğlu, A.; Mercan, Ö.B.; Ozan, Ş. Performance Evaluation of a Pretrained BERT Model for Automatic Text Classification. J. Artif. Intell. Data Sci. 2023, 3, 27–35. [Google Scholar]
- Ongsulee, P. Artificial intelligence, machine learning and deep learning. In Proceedings of the 2017 15th International Conference on ICT and Knowledge Engineering (ICT&KE), Bangkok, Thailand, 22–24 November 2017. [Google Scholar] [CrossRef]
- Mabula, J.B.; Ping, H.D. Use of technology and SME managers’ financial literacy in developing economies. ACM Int. Conf. Proceeding Ser. 2018, 9, 145–152. [Google Scholar]
- Puaschunder, J.M. Artificial Diplomacy: A guide for public officials to conduct artificial intelligence. J. Appl. Res. Digit. Econ. 2019, 1, 39–54. [Google Scholar] [CrossRef]
- Park, H.W.; Ozel, B. The Rise of Blockchain Technology: Overcoming Theoretical Poverty and Its Implications for Developing Countries. J. Contemp. East. Asia 2019, 18, 1–8. [Google Scholar] [CrossRef]
- Dura, J. Determinants of Financial Literacy and Digital Literacy on Financial Performance in Driving Post-Pandemic Economic Recovery. J. Contemp. East. Asia 2022, 21, 47–69. [Google Scholar] [CrossRef]
- Zhao, Y.; Yin, J.; Zhang, J.; Wu, L. Identifying the driving factors of word co-occurrence: A perspective of semantic relations. Scientometrics 2023, 128, 6471–6494. [Google Scholar] [CrossRef]
- Wheeler, S. Digital literacies for engagement in emerging online cultures. Elc Res. Pap. Ser. 2012, 5, 14–25. [Google Scholar]
- Park, H.W. When There Is No Knowledge, the Publishers and Journals Stop. ROSA J. 2023, 1, 1–2. Available online: https://www.scienceasset.com/journal/rosa/when-there-is-no-knowledge-the-publishers-and-journals-stop/2 (accessed on 2 February 2024).









| Co-Occurrences of Terms Analysis | |||||||||
|---|---|---|---|---|---|---|---|---|---|
| Centrality | Link Strength | Occurrences | |||||||
| Terms | Degree | Terms | Betweenness | Terms | Closeness | Terms | Tie Strength | Terms | Occurrences |
| learning | 900 | learning | 3891.907 | accuracy | 0.997 | learning | 30,037 | learning | 2554 |
| accuracy | 887 | dataset | 3692.864 | dataset | 0.983 | accuracy | 19,563 | accuracy | 1550 |
| dataset | 886 | accuracy | 3678.043 | text | 0.982 | dataset | 18,453 | dataset | 1515 |
| text | 868 | text | 3407.614 | 0.963 | sentiment | 14,420 | detection | 1149 | |
| 861 | detection | 3338.448 | tweet | 0.956 | detection | 13,900 | sentiment | 1104 | |
| tweet | 856 | 3294.642 | sentiment | 0.951 | text | 13,842 | text | 1092 | |
| sentiment | 856 | tweet | 3238.677 | technology | 0.951 | 13,241 | 1017 | ||
| technology | 854 | technology | 3230.757 | detection | 0.949 | tweet | 13,070 | tweet | 1002 |
| detection | 853 | development | 3226.166 | development | 0.948 | classifier | 10,790 | technology | 856 |
| development | 845 | sentiment | 3213.324 | classifier | 0.94 | technology | 10,587 | classifier | 832 |
| Centrality | Link Strength | Occurrences | |||||||
|---|---|---|---|---|---|---|---|---|---|
| Terms | Degree | Terms | Betweenness | Terms | Closeness | Terms | Tie Strength | Terms | Occurrences |
| technology | 1162 | technology | 16,790.033 | technology | 0.867 | tweet | 46,375 | tweet | 2576 |
| tweet | 1156 | tweet | 15,333.087 | tweet | 0.864 | coronavirus | 30,215 | sentiment | 1651 |
| knowledge | 1104 | role | 14,404.801 | knowledge | 0.837 | sentiment | 28,546 | sentiment analysis | 1555 |
| post | 1095 | knowledge | 14,330.311 | post | 0.832 | sentiment analysis | 24,835 | technology | 1470 |
| language | 1094 | post | 13,968.271 | language | 0.832 | technology | 23,854 | coronavirus | 1334 |
| role | 1090 | advertising | 12,845.353 | role | 0.83 | post | 21,931 | advertising | 1327 |
| media | 1090 | language | 12,668.547 | media | 0.83 | language | 18,436 | post | 1286 |
| sentiment | 1075 | media | 12,404.62 | sentiment | 0.822 | word | 17,670 | language | 1227 |
| sentiment analysis | 1050 | advertisement | 12,146.639 | word | 0.81 | artificial intelligence | 16,440 | advertisement | 1212 |
| word | 1050 | sentiment | 11,854.481 | sentiment analysis | 0.81 | advertising | 16,191 | artificial intelligence | 1123 |
| Centrality | Link Strength | Documents | |||||||
|---|---|---|---|---|---|---|---|---|---|
| Keywords | Degree | Keywords | Betweenness | Keywords | Closeness | Keywords | Tie Strength | Keywords | Occurrences |
| machine learning | 806 | machine learning | 60,748.198 | machine learning | 0.891 | machine learning | 6805 | machine learning | 1644 |
| social media | 740 | social media | 43,256.645 | social media | 0.837 | social media | 5714 | social media | 1213 |
| 595 | 21,682.789 | 0.739 | 3445 | sentiment analysis | 718 | ||||
| deep learning | 527 | deep learning | 19,698.834 | deep learning | 0.701 | sentiment analysis | 3144 | 686 | |
| sentiment analysis | 515 | classification | 16,078.697 | sentiment analysis | 0.695 | deep learning | 2509 | deep learning | 593 |
| classification | 505 | sentiment analysis | 15,862.208 | classification | 0.689 | classification | 2094 | classification | 444 |
| big data | 462 | artificial intelligence | 13,931.537 | big data | 0.668 | natural language processing | 1899 | natural language processing | 425 |
| artificial intelligence | 459 | big data | 11,645.331 | artificial intelligence | 0.666 | big data | 1543 | artificial intelligence | 397 |
| natural language processing | 425 | model | 10,273.965 | natural language processing | 0.65 | artificial intelligence | 1412 | big data | 298 |
| model | 406 | natural language processing | 10,023.799 | model | 0.641 | COVID-19 | 1140 | COVID-19 | 224 |
| Group 1: Co-Occurrences of Terms (Binary Counting) | Group 2: Co-Occurrences of Terms (Full Counting) | Group 3: Co-Occurrences of Keywords (Full Counting) |
|---|---|---|
| AI-Enhanced Advertising Ecosystem | Holistic Examination of the Interdisciplinary Landscape in AI Research | AI Impact and Ethical Considerations in Advertising |
| Enhanced Sentiment and Misinformation Classification in social media | Multifaceted Analysis of the Societal Impact of Social Media Data | Deep Learning in Advertising and Information Retrieval |
| Comprehensive Exploration of Mental Health and Societal Dynamics | Advanced Techniques in Natural Language Processing (NLP) and Machine Learning | Social Media Impact on Mental Health and Public Health Surveillance |
| Surveillance and Methodological Insights in Health Communication | Machine Learning Applications in Cybersecurity and Advertisement | |
| Deception Detection and Computational Modeling in NLP | AI-Powered Analysis of Online Content and Social Dynamics | Deception Detection and Computational Modeling in NLP |
| Music Consumption and Neuroscientific Insights | Technological Advancements and Ethical Considerations | Crisis Management and Data-Driven Decision-Making |
| Knowledge and Social Impact in Tourism | Predictive Modeling and Algorithm Evaluation | Emerging Technologies and Big Data Integration |
| AI’s Response to the Global Pandemic | Knowledge Representation and Analysis Methods | Predictive Analytics and Personalization Strategies |
| Financial Impact and Social Awareness | Neural Network Architecture and Learning | Social Media Analysis and Communication Dynamics |
| Appearance | Business Intelligence and Consumer Insights |
| Terms (Binary) | Publication Year | Terms (Full) | Publication Year | Keyword (Full) | Publication Year |
|---|---|---|---|---|---|
| chatgpt | 2022 | tcim | 2022 | generative ai | 2022 |
| longitudinal | 2022 | neurosurgery awareness month | 2022 | social media platforms | 2022 |
| bidirectional | 2021 | palliative care | 2021 | digital media | 2022 |
| generative ai | 2021 | indirect appeal | 2021 | accessibility | 2022 |
| preferred reporting item | 2021 | self-competence | 2021 | perspective | 2022 |
| bert | 2021 | cpss | 2021 | social media use | 2022 |
| explainability | 2021 | mgc | 2021 | inclusion | 2022 |
| knowledge graph | 2021 | ipv | 2021 | ai ethics | 2022 |
| count vectorizer | 2021 | common theme | 2021 | data classification | 2022 |
| technological advancement | 2021 | bpa | 2021 | theme | 2022 |
| Full Counting | ||||||
|---|---|---|---|---|---|---|
| Countries/Regions | Degree | Betweenness | Countries/Regions | Closeness | Countries/Regions | Publications |
| USA | 49 | 339.723 | England | 0.836 | USA | 1808 |
| England | 49 | 299.647 | USA | 0.824 | England | 479 |
| India | 45 | 227.772 | India | 0.782 | Chinese Mainland & Hong Kong & Macao a | 925 |
| Chinese Mainland & Hong Kong & Macao | 35 | 99.025 | Chinese Mainland & Hong Kong & Macao | 0.701 | India | 834 |
| Germany | 33 | 76.234 | Germany | 0.678 | Germany | 272 |
| Fractional Counting | ||||||
| Countries/Regions | Degree | Betweenness | Countries/Regions | Closeness | Countries | Publications |
| USA | 58 | 383.8 | USA | 0.835 | USA | 1808 |
| England | 57 | 332.621 | England | 0.835 | Chinese Mainland & Hong Kong & Macao | 925 |
| India | 53 | 277.31 | India | 0.789 | India | 834 |
| France | 43 | 162.213 | France | 0.717 | England | 479 |
| Chinese Mainland & Hong Kong & Macao | 42 | 108.698 | Chinese Mainland & Hong Kong & Macao | 0.71 | Germany | 272 |
Disclaimer/Publisher’s Note: The statements, opinions and data contained in all publications are solely those of the individual author(s) and contributor(s) and not of MDPI and/or the editor(s). MDPI and/or the editor(s) disclaim responsibility for any injury to people or property resulting from any ideas, methods, instructions or products referred to in the content. |
© 2024 by the authors. Licensee MDPI, Basel, Switzerland. This article is an open access article distributed under the terms and conditions of the Creative Commons Attribution (CC BY) license (https://creativecommons.org/licenses/by/4.0/).
Share and Cite
Lim, C.V.; Zhu, Y.-P.; Omar, M.; Park, H.-W. Decoding the Relationship of Artificial Intelligence, Advertising, and Generative Models. Digital 2024, 4, 244-270. https://doi.org/10.3390/digital4010013
Lim CV, Zhu Y-P, Omar M, Park H-W. Decoding the Relationship of Artificial Intelligence, Advertising, and Generative Models. Digital. 2024; 4(1):244-270. https://doi.org/10.3390/digital4010013
Chicago/Turabian StyleLim, Camille Velasco, Yu-Peng Zhu, Muhammad Omar, and Han-Woo Park. 2024. "Decoding the Relationship of Artificial Intelligence, Advertising, and Generative Models" Digital 4, no. 1: 244-270. https://doi.org/10.3390/digital4010013
APA StyleLim, C. V., Zhu, Y.-P., Omar, M., & Park, H.-W. (2024). Decoding the Relationship of Artificial Intelligence, Advertising, and Generative Models. Digital, 4(1), 244-270. https://doi.org/10.3390/digital4010013

