Dexamethasone Promotes Aspergillus fumigatus Growth in Macrophages by Triggering M2 Repolarization via Targeting PKM2
Abstract
1. Introduction
2. Materials and Methods
2.1. Ethics Statement
2.2. THP-1 Cell Culture
2.3. Monocyte Isolation and Differentiation into MDMs
2.4. Dexamethasone Dilution and Treatments
2.5. Viability, Characterization, and Surface Marker Immunostaining for Expression Analysis
2.6. Aspergillus fumigatus Culture
2.7. Cytokine ELISA
2.8. HCS Analyses for Morphological Changes, Adherence Quantification and Mitochondrial Function
2.9. Functional Assessment of Macrophage Ability to Prevent Phagocytosis, Conidia Germination, and Hyphae Growth Following Dexamethasone Treatment
2.10. Intracellular Marker for Differentiation and PKM2 Enzyme Activity Assessment
2.11. Repolarization Assessment
2.12. Statistical Analysis
3. Results
3.1. Dexamethasone Treatment Results in Significant Reduction in Macrophage Adherence Capacity
3.2. Dex-MDMs Significantly Change Their Profile of Surface Expression Markers
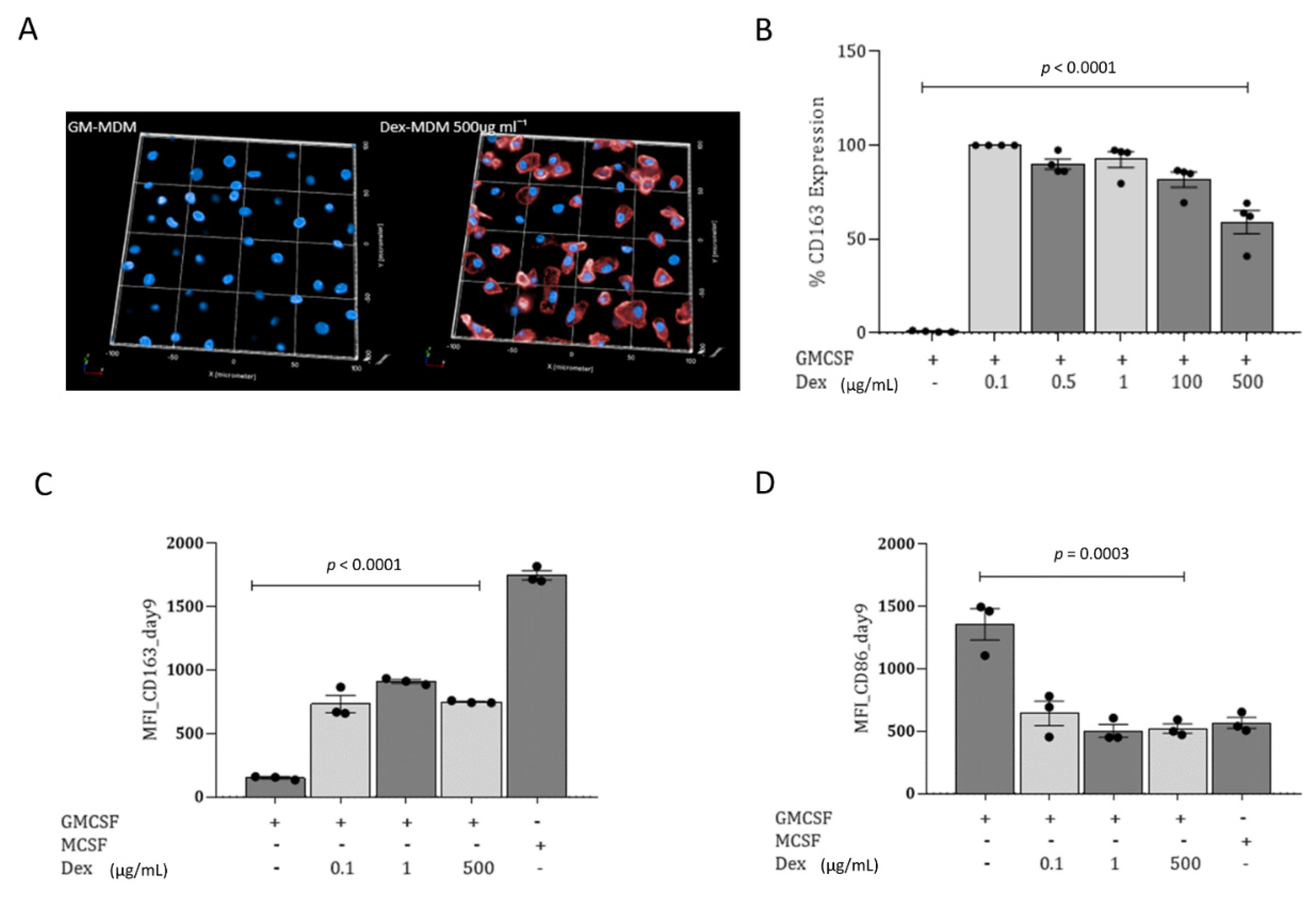
3.3. Dex-MDMs Significantly Upregulate CD163
3.4. During Monocyte-to-Macrophage Differentiation, Dexamethasone Significantly Changes Macrophage Metabolic Activity and Dampens the Pro-Inflammatory Immune Response
3.5. Dexamethasone Treatment of Macrophages Significantly Exacerbates Fungal Infection and Enhances Hyphenation during Aspergillus (A.) fumigatus Infection
4. Discussion
Supplementary Materials
Author Contributions
Funding
Institutional Review Board Statement
Informed Consent Statement
Acknowledgments
Conflicts of Interest
References
- Lee, K.Y. M1 and M2 polarization of macrophages: A mini-review. Med. Biol. Sci. Eng. 2019, 2, 1–5. [Google Scholar] [CrossRef]
- Culpitt, S.V.; Rogers, D.F.; Shah, P.; de Matos, C.; Russell, R.E.K.; Donnelly, L.E.; Barnes, P.J. Impaired inhibition by dexamethasone of cytokine release by alveolar macrophages from patients with chronic obstructive pulmonary disease. Am. J. Respir. Crit. Care Med. 2003, 167, 24–31. [Google Scholar] [CrossRef] [PubMed]
- Li, C.; Wang, Y.; Li, Y.; Yu, Q.; Jin, X.; Wang, X.; Jia, A.; Hu, Y.; Han, L.; Wang, J.; et al. HIF1α-dependent glycolysis promotes macrophage functional activities in protecting against bacterial and fungal infection. Sci. Rep. 2018, 8, 3603. [Google Scholar] [CrossRef]
- Arango Duque, G.; Descoteaux, A. Macrophage cytokines: Involvement in immunity and infectious diseases. Front. Immunol. 2014, 5, 491. [Google Scholar] [CrossRef] [PubMed]
- Rosales, C.; Uribe-Querol, E. Fc receptors: Cell activators of antibody functions. Adv. Biosci. Biotechnol. 2013, 4, 21–33. [Google Scholar] [CrossRef]
- Tarique, A.A.; Logan, J.; Thomas, E.; Holt, P.G.; Sly, P.D.; Fantino, E. Phenotypic, functional, and plasticity features of classical and alternatively activated human macrophages. Am. J. Resp. Cell Mol. Biol. 2015, 53, 676–688. [Google Scholar] [CrossRef]
- Buchacher, T.; Ohradanova-Repic, A.; Stockinger, H.; Fischer, M.B.; Weber, V. M2 polarization of human macrophages favors survival of the intracellular pathogen Chlamydia pneumoniae. PLoS ONE 2015, 10, e0143593. [Google Scholar] [CrossRef]
- Viola, A.; Munari, F.; Sánchez-Rodríguez, R.; Scolaro, T.; Castegna, A. The metabolic signature of macrophage responses. Front. Immun. 2019, 10, 1462. [Google Scholar] [CrossRef]
- Eligini, S.; Crisci, M.; Bono, E.; Songia, P.; Tremoli, E.; Colombo, G.I.; Colli, S. Human monocyte-derived macrophages spontaneously differentiated in vitro show distinct phenotypes. J. Cell. Physiol. 2013, 228, 1464–1472. [Google Scholar] [CrossRef]
- Mitsi, E.; Kamng’ona, R.; Rylance, J.; Solórzano, C.; Reiné, J.J.; Mwandumba, H.C.; Ferreira, D.M.; Jambo, K.C. Human alveolar macrophages predominately express combined classical M1 and M2 surface markers in steady state. Respir. Res. 2018, 19, 66. [Google Scholar] [CrossRef]
- Bertani, F.R.; Mozetic, P.; Fioramonti, M.; Iuliani, M.; Ribelli, G.; Pantano, F.; Santini, D.; Tonini, G.; Trombetta, M.; Businaro, L.; et al. Classification of M1/M2-polarized human macrophages by label-free hyperspectral reflectance confocal microscopy and multivariate analysis. Sci. Rep. 2017, 7, 8965. [Google Scholar] [CrossRef] [PubMed]
- Lass-Flörl, C.; Roilides, E.; Löffler, J.; Wilflingseder, D.; Romani, L. Minireview: Host defence in invasive aspergillosis. Mycoses 2013, 56, 403–413. [Google Scholar] [CrossRef] [PubMed]
- van de Veerdonk, F.L.; Gresnigt, M.S.; Romani, L.; Netea, M.G.; Latgé, J. Aspergillus fumigatus morphology and dynamic host interactions. Nat. Rev. Microbiol. 2017, 15, 661–674. [Google Scholar] [CrossRef] [PubMed]
- Posch, W.; Blatzer, M.; Wilflingseder, D.; Lass-Flörl, C. Aspergillus terreus: Novel lessons learned on amphotericin B resistance. Med. Mycol. 2018, 56 (Suppl. 1), 73–82. [Google Scholar] [CrossRef] [PubMed]
- Chandorkar, P.; Posch, W.; Zaderer, V.; Blatzer, M.; Steger, M.; Ammann, C.G.; Binder, U.; Hermann, M.; Hörtnagl, P.; Lass-Flörl, C.; et al. Fast-track development of an in vitro 3D lung/immune cell model to study Aspergillus infections. Sci. Rep. 2017, 7, 11644. [Google Scholar] [CrossRef] [PubMed]
- Fraczek, M.G.; Chishimba, L.; Niven, R.M.; Bromley, M.; Simpson, A.; Smyth, L.; Denning, D.W.; Bowyer, P. Corticosteroid treatment is associated with increased filamentous fungal burden in allergic fungal disease. J. Allergy Clin. Immun. 2018, 142, 407–414. [Google Scholar] [CrossRef]
- Wasylnka, J.A.; Moore, M.M. Uptake of Aspergillus fumigatus Conidia by phagocytic and nonphagocytic cells in vitro: Quantitation using strains expressing green fluorescent protein. Infect. Immun. 2002, 70, 3156–3163. [Google Scholar] [CrossRef]
- Buxant, F.; Kindt, N.; Noël, J.; Laurent, G.; Saussez, S. Preexposure of MCF-7 breast cancer cell line to dexamethasone alters the cytotoxic effect of paclitaxel but not 5-fluorouracil or epirubicin chemotherapy. Breast Cancer 2017, 9, 171–175. [Google Scholar] [CrossRef][Green Version]
- Mikiewicz, M.; Otrocka-Domagała, I.; Paździor-Czapula, K.; Rotkiewicz, T. Influence of long-term, high-dose dexamethasone administration on proliferation and apoptosis in porcine hepatocytes. Res. Vet. Sci. 2017, 112, 141–148. [Google Scholar] [CrossRef]
- Kadmiel, M.; Cidlowski, J.A. Glucocorticoid receptor signaling in health and disease. Trends Pharmacol. Sci. 2013, 34, 518–530. [Google Scholar] [CrossRef]
- Lin, K.-T.; Wang, L.-H. New dimension of glucocorticoids in cancer treatment. Steroids 2016, 111, 84–88. [Google Scholar] [CrossRef]
- Cain, D.W.; Cidlowski, J.A. Immune regulation by glucocorticoids. Nat. Rev. Immun. 2017, 17, 233–247. [Google Scholar] [CrossRef] [PubMed]
- Coutinho, A.E.; Chapman, K.E. The anti-inflammatory and immunosuppressive effects of glucocorticoids, recent developments and mechanistic insights. Mol. Cell. Endocrinol. 2011, 335, 2–13. [Google Scholar] [CrossRef] [PubMed]
- Graversen, J.H.; Svendsen, P.; Dagnæs-Hansen, F.; Dal, J.; Anton, G.; Etzerodt, A.; Petersen, M.D.; Christensen, P.A.; Møller, H.J.; Moestrup, S.K. Targeting the hemoglobin scavenger receptor CD163 in macrophages highly increases the anti-inflammatory potency of dexamethasone. Mol. Ther. J. Am. Soc. Gene Ther. 2012, 20, 1550–1558. [Google Scholar] [CrossRef] [PubMed]
- Kuppermann, B.D.; Zacharias, L.C.; Kenney, M.C. Steroid differentiation: The safety profile of various steroids on retinal cells in vitro and their implications for clinical use (an American Ophthalmological Society thesis). Trans. Am. Ophthalmol. Soc. 2014, 112, 116–141. [Google Scholar] [PubMed]
- Ullmann, A.J.; Aguado, J.M.; Arikan-Akdagli, S.; Denning, D.W.; Groll, A.H.; Lagrou, K.; Lass-Flörl, C.; Lewis, R.E.; Munoz, P.; Verweij, P.E.; et al. Diagnosis and management of Aspergillus diseases: Executive summary of the 2017 ESCMID-ECMM-ERS guideline. Clin. Microbiol. Infect. 2018, 24, e1–e38. [Google Scholar] [CrossRef]
- Drummond, R.A.; Swamydas, M.; Oikonomou, V.; Zhai, B.; Dambuza, I.M.; Schaefer, B.C.; Bohrer, A.C.; Mayer-Barber, K.D.; Lira, S.A.; Hube, B.; et al. Brown 5CARD9+ microglia promote antifungal immunity via IL-1β- and CXCL1-mediated neutrophil recruitment. Nat. Immun. 2019, 20, 559–570. [Google Scholar] [CrossRef] [PubMed]
- Lewis, R.E.; Kontoyiannis, D.P. Invasive aspergillosis in glucocorticoid-treated patients. Med. Mycol. 2009, 47 (Suppl. 1), S271–S281. [Google Scholar] [CrossRef]
- Singh, N.M.; Husain, S.; AST Infectious Diseases Community of Practice. Practice, aspergillosis in solid organ transplantation. Am. J. Transpl. 2013, 13, 228–241. [Google Scholar] [CrossRef]
- Czock, D.; Keller, F.; Rasche, F.M.; Häussler, U. Pharmacokinetics and pharmacodynamics of systemically administered glucocorticoids. Clin. Pharmacokin. 2005, 44, 61–98. [Google Scholar] [CrossRef]
- Gonçalves, S.M.; Duarte-Oliveira, C.; Carvalho, A. Phagosomal removal of fungal melanin reprograms macrophage metabolism to promote antifungal immunity. Nat. Commun. 2020, 11, 2282. [Google Scholar] [CrossRef] [PubMed]
- Palsson-McDermott, E.M.; Curtis, A.M.; Goel, G.; Lauterbach, M.A.R.; Sheedy, F.J.; Gleeson, L.E.; van den Bosch, M.W.M.; Quinn, S.R.; Domingo-Fernandez, R.; Johnsto, D.G.W.; et al. Pyruvate kinase M2 regulates Hif-1α activity and IL-1β induction and is a critical determinant of the warburg effect in LPS-activated macrophages. Cell Metabol. 2015, 21, 65–80. [Google Scholar] [CrossRef] [PubMed]
- Rousselet, G. Macrophages. In Methods in Molecular Biology; Walker, J.M., Ed.; Springer: New York, NY, USA, 2018; Volume 1784, p. 278. [Google Scholar]
- Posch, W.; Lass-Flörl, C.; Wilflingseder, D. Generation of human monocyte-derived dendritic cells from whole blood. J. Vis. Exper. JoVE 2016, 118, 54968. [Google Scholar] [CrossRef] [PubMed]
- Leal, S.M., Jr.; Cowden, S.; Hsia, Y.; Ghannoum, M.A.; Momany, M.; Pearlman, E. Distinct roles for Dectin-1 and TLR4 in the pathogenesis of Aspergillus fumigatus keratitis. PLoS Pathog. 2010, 6, e1000976. [Google Scholar] [CrossRef]
- Reyes, G.; Romans, A.; Nguyen, C.K.; May, G.S. Novel mitogen-activated protein kinase MpkC of Aspergillus fumigatus is required for utilization of polyalcohol sugars. Eukaryot. Cell 2006, 5, 1934–1940. [Google Scholar] [CrossRef]
- Tundup, S.; Srivastava, L.; Nagy, T.; Harn, D. CD14 influences host immune responses and alternative activation of macrophages during Schistosoma mansoni infection. Infec. Immun. 2014, 82, 3240–3251. [Google Scholar] [CrossRef]
- Zarif, J.C.; Hernandez, J.R.; Verdone, J.E.; Campbell, S.P.; Drake, C.G.; Pienta, K.J. A phased strategy to differentiate human CD14+monocytes into classically and alternatively activated macrophages and dendritic cells. BioTechniques 2016, 61, 33–41. [Google Scholar] [CrossRef]
- Inamoto, Y.; Martin, P.J.; Paczesny, S.; Tabellini, L.; Momin, A.A.; Mumaw, C.L.; Flowers, M.E.D.; Lee, S.J.; Carpenter, P.A.; Storer, B.E.; et al. Association of plasma CD163 concentration with de novo-onset chronic graft-versus-host disease. Biol. Blood Marrow Transplan. J. Am. Soc. Blood Marrow Transplan. 2017, 23, 1250–1256. [Google Scholar] [CrossRef]
- Kneidl, J.; Löffler, B.; Erat, M.C.; Kalinka, J.; Peters, G.; Roth, J.; Barczyk, K. Soluble CD163 promotes recognition, phagocytosis and killing of Staphylococcus aureus via binding of specific fibronectin peptides. Cell. Microbiol. 2012, 14, 914–936. [Google Scholar] [CrossRef]
- Kowal, K.; Pampuch, A.; Golec, P.; Sacharzewska, E.; Szczesiul, M.; Bielecki, P.; Kowal, K. Synergistic effect of dermatophagoides pteronyssinus allergens and dexamethasone on expression of CD163 by peripheral blood mononuclear cells of allergic asthma patients. J. Allergy Clin. Immun. 2014, 133, AB225. [Google Scholar] [CrossRef]
- Wu, Y.; Xia, R.; Dai, C.; Yan, S.; Xie, T.; Liu, B.; Gan, L.; Zhuang, Z.; Huang, Q. Dexamethasone inhibits the proliferation of tumor cells. Cancer Manag. Res. 2019, 11, 1141–1154. [Google Scholar] [CrossRef] [PubMed]
- Posch, W.; Wilflingseder, D.; Lass-Flörl, C. Immunotherapy as an antifungal strategy in immune compromised hosts. Curr. Clin. Microbiol. Rep. 2020, 7 (Suppl. 3), 57–66. [Google Scholar] [CrossRef]
- Patin, E.C.; Thompson, A.; Orr, S.J. Pattern recognition receptors in fungal immunity. Sem. Cell Develop. Biol. 2019, 89, 24–33. [Google Scholar] [CrossRef] [PubMed]
- Giles, K.M.; Ross, K.; Rossi, A.G.; Hotchin, N.A.; Haslett, C.; Dransfield, I. Glucocorticoid augmentation of macrophage capacity for phagocytosis of apoptotic cells is associated with reduced p130Cas expression, loss of paxillin/pyk2 phosphorylation, and high levels of active rac. J. Immun. 2001, 167, 976–986. [Google Scholar] [CrossRef]
- Plato, A.; Hardison, S.E.; Brown, G.D. Pattern recognition receptors in antifungal immunity. Semin. Immunopathol. 2015, 37, 97–106. [Google Scholar] [CrossRef]
- Kimberg, M.; Brown, G.D. Dectin-1 and its role in antifungal immunity. Med. Mycol. 2008, 46, 631–636. [Google Scholar] [CrossRef]
- Heasman, S.J.; Giles, K.M.; Rossi, A.G.; Allen, J.E.; Haslett, C.; Dransfield, I. Interferon γ suppresses glucocorticoid augmentation of macrophage clearance of apoptotic cells. Eur. J. Immun. 2004, 34, 1752–1761. [Google Scholar] [CrossRef]
- Rohwedder, I.; Kurz, A.R.M.; Pruenster, M.; Immler, R.; Pick, R.; Eggersmann, T.; Klapproth, S.; Johnson, J.L.; Alsina, S.M.; Lowell, C.A.; et al. Src family kinase-mediated vesicle trafficking is critical for neutrophil basement membrane penetration. Haematologica 2020, 105, 1845–1856. [Google Scholar] [CrossRef]
- Ballabh, P.; Simm, M.; Kumari, J.; Krauss, A.; Jain, A.; Califano, C.; Lesser, M.; Cunningham-Rundle, S. Neutrophil and monocyte adhesion molecules in bronchopulmonary dysplasia, and effects of corticosteroids. Archiv. Dis. Child. Fetal Neonatal Ed. 2004, 89, F76–F83. [Google Scholar] [CrossRef]
- Das, A.M.; Lim, L.H.K.; Flower, R.J.; Perretti, M. Dexamethasone reduces cell surface levels of CD11b on human eosinophils. Med. Inflamm. 1997, 6, 363–367. [Google Scholar] [CrossRef]
- Milovanovic, M.; Volarevic, V.; Radosavljevic, G.; Jovanovic, I.; Pejnovic, N.; Arsenijevic, N.; Lukic, M.L. IL-33/ST2 axis in inflammation and immunopathology. Immun. Res. 2012, 52, 89–99. [Google Scholar] [CrossRef] [PubMed]
- Liu, D.; Ahmet, A.; Ward, L.; Krishnamoorthy, P.; Mandelcorn, E.D.; Leigh, R.; Brown, J.P.; Cohen, A.; Kim, H. A practical guide to the monitoring and management of the complications of systemic corticosteroid therapy. Allergy Asthma Clin. Immun. Off. J. Can. Soc. Allergy Clin. Immun. 2013, 9, 30. [Google Scholar] [CrossRef] [PubMed]
- van de Wetering, C.; Aboushousha, R.; Manuel, A.M.; Chia, S.B.; Erickson, C.; MacPherson, M.B.; van der Velden, J.L.; Anathy, V.; Dixon, A.E.; Irvin, C.G. Pyruvate Kinase M2 promotes expression of proinflammatory mediators in house dust mite–induced allergic airways disease. J. Immun. 2020, 204, 763–774. [Google Scholar] [CrossRef] [PubMed]
- Zhang, Z.; Deng, X.; Liu, Y.; Liu, Y.; Sun, L.; Chen, F. PKM2, function and expression and regulation. Cell Biosci. 2019, 9, 52. [Google Scholar] [CrossRef] [PubMed]
- Semba, H.; Takeda, N.; Isagawa, T.; Sugiura, Y.; Honda, K.; Wake, M.; Miyazawa, H.; Yamaguchi, Y.; Miura, M.; Jenkins, D.M.R.; et al. HIF-1α-PDK1 axis-induced active glycolysis plays an essential role in macrophage migratory capacity. Nat. Commun. 2016, 7, 11635. [Google Scholar] [CrossRef] [PubMed]
- Angiari, S.; Runtsch, M.C.; Sutton, C.E.; Palsson-McDermott, E.M.; Kelly, B.; Rana, N.; Kane, H.; Papadopoulou, G.; Pearce, E.L. Pharmacological activation of pyruvate Kinase M2 inhibits CD4(+) T cell pathogenicity and suppresses autoimmunity. Cell Metab. 2020, 31, 391–405.e8. [Google Scholar] [CrossRef]
- Diskin, C.; Pålsson-McDermott, E.M. Metabolic modulation in macrophage effector function. Front. Immun. 2018, 9, 270. [Google Scholar] [CrossRef]
- Tiku, V.; Tan, M.-W.; Dikic, I. Mitochondrial functions in infection and immunity. Trends Cell Biol. 2020, 30, 263–275. [Google Scholar] [CrossRef]
- Finucane, O.M.; Sugrue, J.; Rubio-Araiz, A.; Guillot-Sestier, M.-V.; Lynch, M.A. 2The NLRP3 inflammasome modulates glycolysis by increasing PFKFB3 in an IL-1β-dependent manner in macrophages. Sci. Rep. 2019, 9, 4034. [Google Scholar] [CrossRef]
- Stappers, M.H.T.; Clark, A.E.; Aimanianda, V.; Bidula, S.; Reid, D.M.; Asamaphan, P.; Hardison, S.E.; Dambuza, I.M.; Valsecchi, I.; Kerscher, B.; et al. Recognition of DHN-melanin by a C-type lectin receptor is required for immunity to Aspergillus. Nature 2018, 555, 382–386. [Google Scholar] [CrossRef]
- Schaffner, A.; Douglas, H.; Braude, A.I.; Davis, C.E. Killing of Aspergillus spores depends on the anatomical source of the macrophage. Infect. Immun. 1983, 42, 1109–1115. [Google Scholar] [CrossRef] [PubMed]





| Antibody/Stain | Source | Cat Number | Concentration Applied |
|---|---|---|---|
| Alexa Fluor® 488 anti-human CD11b | Biolegend, San Diego, CA, USA | 301318 | 80 μg/mL |
| Alexa Fluor® 488 anti-human CD40 | Biolegend, San Diego, CA, USA | 334318 | 40 μg/mL |
| Alexa Fluor® 488 anti-human CD86 | Biolegend, San Diego, CA, USA | 305318 | 5 μL/test |
| Alexa Fluor® 488 anti-human CD11b | Biolegend, San Diego, CA, USA | 301318 | 5 μL/test |
| Alexa Fluor® 488 anti-mouse CD11b | Biorad, Hercules, CA, USA | MCA74A488 | 10 μg/mL |
| Alexa Fluor® 488 Wheat Germ Agglutinin | Biotium, Hayward, CA, USA | 29022-1 | 5 μg/mL |
| Alexa Fluor® 647 anti-human CD163 | Biolegend, San Diego, CA, USA | 326508 | 10 μg/mL |
| Alexa Fluor® 647 anti-human CD369 | BD Pharmingen, Franklin Lakes, NJ, USA | 564855 | 5 μL/test |
| APC anti-human CD18 | Biolegend, San Diego, CA, USA | 302114 | 30 μg/mL |
| APC anti-human CD19 | Biolegend, San Diego, CA, USA | 302212 | 10 μg/mL |
| APC anti-human CD68 | Biolegend, San Diego, CA, USA | 333809 | 5 μL/mL |
| APC anti-human CD86 | BD Pharmingen, Franklin Lakes, NJ, USA | 555660 | 5 μL/test |
| BV421 anti-human CD86 | Biolegend, San Diego, CA, USA | 307636 | 5 μL/test |
| Draq 5 | Biostatus, Loughborough, LEICS; UK | DR51000 | 5 nM |
| Calcofluor White Stain, Millipore | Sigma-Aldrich, St. Louis, MO, USA | 18909 | NEAT |
| FITC anti-human CD3 | BD Pharmingen, Franklin Lakes, NJ, USA | 555339 | 10 μg/mL |
| FITC anti-human CD64 | BD Pharmingen, Franklin Lakes, NJ, USA | 555527 | 20 μL/test |
| FITC anti-human CD206 | BD Pharmingen, Franklin Lakes, NJ, USA | 551135 | 20 μL/test |
| Ghost DyeTM Viability | Tonbo Biosciences, San Diego, CA, USA | 13-0870 | 10 μL/mL |
| Hoechst 33342 | Sigma-Aldrich, St. Louis, MO, USA | B1155 | 2 μg/mL |
| Mitotracker® Orange CM-H2TMRos | Invitrogen, Carlsbad, CA, USA | M7511 | 100–500 nM |
| PE anti-human CD14 | Biolegend, San Diego, CA, USA | 301806 | 40 μg/mL |
| PE anti-human CD86 | Biolegend, San Diego, CA, USA | 305406 | 20 μg/mL |
| PE anti-human CD163 | Biolegend, San Diego, CA, USA | 333606 | 40 μg/mL |
| PE anti-human CD206 | BD Pharmingen, Franklin Lakes, NJ, USA | 555954 | 2.5 μL/test |
| PE anti-human PKM2 (D78A4) | Cell Signaling Technology, Danvers, MA, USA | 983675 | 2 μg/mL |
| Per CP Cy5.5 anti-human CD14 | BD Bioscience, San Diego, CA, USA | 562692 | 5 μL/test |
Publisher’s Note: MDPI stays neutral with regard to jurisdictional claims in published maps and institutional affiliations. |
© 2021 by the authors. Licensee MDPI, Basel, Switzerland. This article is an open access article distributed under the terms and conditions of the Creative Commons Attribution (CC BY) license (http://creativecommons.org/licenses/by/4.0/).
Share and Cite
Luvanda, M.K.; Posch, W.; Vosper, J.; Zaderer, V.; Noureen, A.; Lass-Flörl, C.; Wilflingseder, D. Dexamethasone Promotes Aspergillus fumigatus Growth in Macrophages by Triggering M2 Repolarization via Targeting PKM2. J. Fungi 2021, 7, 70. https://doi.org/10.3390/jof7020070
Luvanda MK, Posch W, Vosper J, Zaderer V, Noureen A, Lass-Flörl C, Wilflingseder D. Dexamethasone Promotes Aspergillus fumigatus Growth in Macrophages by Triggering M2 Repolarization via Targeting PKM2. Journal of Fungi. 2021; 7(2):70. https://doi.org/10.3390/jof7020070
Chicago/Turabian StyleLuvanda, Maureen K., Wilfried Posch, Jonathan Vosper, Viktoria Zaderer, Asma Noureen, Cornelia Lass-Flörl, and Doris Wilflingseder. 2021. "Dexamethasone Promotes Aspergillus fumigatus Growth in Macrophages by Triggering M2 Repolarization via Targeting PKM2" Journal of Fungi 7, no. 2: 70. https://doi.org/10.3390/jof7020070
APA StyleLuvanda, M. K., Posch, W., Vosper, J., Zaderer, V., Noureen, A., Lass-Flörl, C., & Wilflingseder, D. (2021). Dexamethasone Promotes Aspergillus fumigatus Growth in Macrophages by Triggering M2 Repolarization via Targeting PKM2. Journal of Fungi, 7(2), 70. https://doi.org/10.3390/jof7020070

