Journal Description
Sustainability
Sustainability
is an international, peer-reviewed, open-access journal on environmental, cultural, economic, and social sustainability of human beings, published semimonthly online by MDPI. The Canadian Urban Transit Research & Innovation Consortium (CUTRIC), International Council for Research and Innovation in Building and Construction (CIB) and Urban Land Institute (ULI) are affiliated with Sustainability and their members receive discounts on the article processing charges.
- Open Access— free for readers, with article processing charges (APC) paid by authors or their institutions.
- High Visibility: indexed within Scopus, SCIE and SSCI (Web of Science), GEOBASE, GeoRef, Inspec, RePEc, CAPlus / SciFinder, and other databases.
- Journal Rank: JCR - Q2 (Environmental Studies) / CiteScore - Q1 (Geography, Planning and Development)
- Rapid Publication: manuscripts are peer-reviewed and a first decision is provided to authors approximately 19.3 days after submission; acceptance to publication is undertaken in 3.4 days (median values for papers published in this journal in the first half of 2025).
- Recognition of Reviewers: reviewers who provide timely, thorough peer-review reports receive vouchers entitling them to a discount on the APC of their next publication in any MDPI journal, in appreciation of the work done.
- Testimonials: See what our editors and authors say about Sustainability.
- Companion journals for Sustainability include: World, Sustainable Chemistry, Conservation, Future Transportation, Architecture, Standards, Merits, Bioresources and Bioproducts, Accounting and Auditing and Environmental Remediation.
Impact Factor:
3.3 (2024);
5-Year Impact Factor:
3.6 (2024)
Latest Articles
Assessing the Supply and Demand for Cultural Ecosystem Services in Urban Green Space Based on Actual Service Utility to Support Sustainable Urban Development
Sustainability 2026, 18(1), 98; https://doi.org/10.3390/su18010098 (registering DOI) - 21 Dec 2025
Abstract
►
Show Figures
Cultural ecosystem services (CESs) play a critical role in urban residents’ well-being, yet conventional evaluations rely heavily on green-space area and overlook how facility quality and basic services influence the delivery of actual cultural benefits. To address this methodological gap, this study develops
[...] Read more.
Cultural ecosystem services (CESs) play a critical role in urban residents’ well-being, yet conventional evaluations rely heavily on green-space area and overlook how facility quality and basic services influence the delivery of actual cultural benefits. To address this methodological gap, this study develops a three-tier evaluation framework—service potential, actual supply capacity, and actual service utility—to quantify multistage attenuation in CES provision across 95 parks in seven central districts of Shenyang, China. The framework integrates 114 quantitative and qualitative indicators from field surveys, national facility standards, and perception-based assessments, enabling a scientifically robust and replicable assessment of how cultural benefits are transformed from ecological structure to human experience. Results reveal that single-index, area-based assessments substantially overestimate CES supply: district-level supply–demand ratios drop from 66 to 195% to only 11–55% once quality and basic services are incorporated. Comprehensive and special parks retain the highest CES potential, whereas community and linear parks undergo significant losses due to aging facilities, insufficient maintenance, and inadequate infrastructure. Education and cultural services exhibit the most severe shortages, with deficits reaching 59–84%, underscoring structural limitations in learning-oriented spaces. By distinguishing structural (quantity), functional (quality), and experiential (basic service) constraints, the framework provides clear diagnostic guidance for targeted planning and management. Its multistage structure also reflects broader principles of sustainable urban development: improving CES requires not only expanding ecological elements but also enhancing service quality, strengthening infrastructure, and promoting equitable access to cultural benefits. The framework’s generalizability makes it applicable to high-density cities worldwide facing land scarcity and green-space inequality, supporting efforts aligned with SDG 11 to build inclusive, resilient, and culturally vibrant urban environments.
Full article
Open AccessArticle
Sustainable Business Model Innovation in Social Enterprises: An Institutional Logic Perspective
by
Haixia Duan, Yuxuan Wei, Zhaochen Wang and Jie Huang
Sustainability 2026, 18(1), 97; https://doi.org/10.3390/su18010097 (registering DOI) - 21 Dec 2025
Abstract
Sustainable business model innovation in social enterprises (SEs) is a crucial means of enhancing social welfare, yet its mechanisms remain underexplored. This paper aims to reveal how different institutional logics drive the sustainable business model innovation in SEs at various stages of their
[...] Read more.
Sustainable business model innovation in social enterprises (SEs) is a crucial means of enhancing social welfare, yet its mechanisms remain underexplored. This paper aims to reveal how different institutional logics drive the sustainable business model innovation in SEs at various stages of their lifecycle. In order to achieve this goal, an exploratory longitudinal single-case study approach was employed to systematically analyze the development trajectory of a typical Chinese SE. Our findings indicate that SEs are influenced by different institutional logics over time and achieve sustainable business model innovation through differentiated resource orchestration strategies. During the founding stage, driven by public welfare logic, SEs establish the service-oriented business model through resource building. During the growth stage, by introducing market logic, SEs develop the platform-based business model through resource bundling. During the integration stage, SEs further embed government logic and build the ecosystem-based business model through resource leveraging. In doing so, we are able to expand on the understandings of sustainable business model innovation in SEs and the impact of institutional logic on such innovation.
Full article
Open AccessArticle
Investigating Land Surface Temperature (LST) and Its Influencing Factors in the Laut Tawar Sub-Watershed, Indonesia, Using Landsat 9 Data
by
Mursal Fahmi, Ashfa Achmad, Husni Husin and Cut Dewi
Sustainability 2026, 18(1), 96; https://doi.org/10.3390/su18010096 (registering DOI) - 21 Dec 2025
Abstract
►▼
Show Figures
Land surface temperature (LST) is an important indicator of ecosystem sustainability and climate change resilience, particularly in highland watersheds characterized by fast land use and land cover (LULC) changes. In this research, the LST dynamics of the Laut Tawar Sub-watershed, Central Aceh, Indonesia,
[...] Read more.
Land surface temperature (LST) is an important indicator of ecosystem sustainability and climate change resilience, particularly in highland watersheds characterized by fast land use and land cover (LULC) changes. In this research, the LST dynamics of the Laut Tawar Sub-watershed, Central Aceh, Indonesia, were investigated, based on Landsat 9 OLI/TIRS 2024 imagery. Supervised classification identified eight land cover categories, and their thermal contrasts were evident: built-up and plantation zones exhibited the highest LST values (25–32 °C), while water bodies and forests acted as natural coolers (9.5–17 °C), with elevation further modulating these patterns by creating cooler microclimates at higher altitudes (>2000 m), highlighting the impact of topography in generating microclimatic diversity. Intermediate values were shown for the moderate and sparse forest areas, which thus worked as transition zones with low cooling capabilities. Natural land covers contributed to thermal regulation, whereas built-up and agricultural expansion exacerbated surface heat and possible urban heat island (UHI) effects. This research highlights the importance of protecting forests and water bodies, controlling land conversion, and applying targeted green infrastructure informed by the thermal disparities and land cover dynamics observed.
Full article

Figure 1
Open AccessArticle
Corporate Governance Mechanisms and Sustainable Financial Performance: Empirical Evidence from Romanian Listed Companies
by
Mariana Ciurel and Razvan-Mihai Dobrescu
Sustainability 2026, 18(1), 95; https://doi.org/10.3390/su18010095 (registering DOI) - 21 Dec 2025
Abstract
Corporate governance plays a critical role in strengthening transparency and sustainable performance in emerging European markets. Romania offers a distinct context marked by concentrated ownership, uneven governance adoption and ongoing alignment with EU and OECD standards. Despite recent reforms, limited evidence exists on
[...] Read more.
Corporate governance plays a critical role in strengthening transparency and sustainable performance in emerging European markets. Romania offers a distinct context marked by concentrated ownership, uneven governance adoption and ongoing alignment with EU and OECD standards. Despite recent reforms, limited evidence exists on how governance mechanisms shape firm performance. This study examines the impact of board size, board independence, CEO duality, institutional ownership and audit committee independence on five performance indicators (ROA, ROE, EPS, NPM, PER) for Romanian listed companies between 2016 and 2024. Drawing on Agency, Stewardship, Resource Dependence and Stakeholder theories, this research tests hypotheses linking governance design to operational efficiency, shareholder returns and market valuation. Using an unbalanced panel and estimated GLS with panel-corrected standard errors, the analysis addresses heterogeneity, autocorrelation and cross-sectional dependence. Results show that board and audit independence, as well as institutional investors, improve operational performance, CEO duality yields mixed effects, while board size follows a non-linear pattern. Market valuation responds positively to stronger governance structures. The study offers the most comprehensive evidence to date for Romania and provides practical implications for firms and policymakers.
Full article
Open AccessArticle
Achieving Sustainable Performance Through Green Supply Chain Management: Does Risk Management Matter? A Moderation Analysis in the Oil & Gas Sector in Indonesia
by
Alex Permana Stendel, Kadarisman Hidayat, Cacik Rut Damayanti and Zahroh Z.A.
Sustainability 2026, 18(1), 94; https://doi.org/10.3390/su18010094 (registering DOI) - 21 Dec 2025
Abstract
This study aims to investigate the impact of strategic drivers, specifically IT & Business Strategy Alignment (IT-BSA), Transglobal Leadership (TL), and Product Innovation (PI), on the adoption of Green Supply Chain Management (GSCM) and its subsequent effect on Sustainable Performance (SP). A key
[...] Read more.
This study aims to investigate the impact of strategic drivers, specifically IT & Business Strategy Alignment (IT-BSA), Transglobal Leadership (TL), and Product Innovation (PI), on the adoption of Green Supply Chain Management (GSCM) and its subsequent effect on Sustainable Performance (SP). A key objective is to examine the moderating role of Risk Management (RM) in the relationship between these drivers and GSCM. This research employs a quantitative methodology, utilizing survey data collected from 216 middle and top Indonesian oil and gas managers. The hypothesized relationships were tested using Partial Least Squares Structural Equation Modeling (PLS-SEM). The findings reveal that IT-BSA, TL, and PI are significant positive GSCM antecedents. Furthermore, GSCM has a strong, positive impact on SP. The results confirm that RM significantly and positively moderates the influence of all three strategic drivers on GSCM adoption. These findings provide a clear managerial roadmap, highlighting that an active risk management framework is critical for translating internal capabilities into effective sustainability practices, thereby enhancing a firm’s competitive advantage and long-term performance.
Full article
Open AccessArticle
Study on Administrative Collaborative Governance of Yellow River Water Pollution Under Sustainable Goals: An Empirical Study Based on China’s Current Legal System
by
Lewei Hong, Yaofei Wan, Longyu Xu and Yao Xu
Sustainability 2026, 18(1), 93; https://doi.org/10.3390/su18010093 (registering DOI) - 21 Dec 2025
Abstract
“Administrative collaboration” is an important theoretical and methodological requirement proposed by the Chinese government to advance the environmental governance of the Yellow River Basin (YRB). In the governance of Yellow River water pollution, it has been regarded as a key strategy to respond
[...] Read more.
“Administrative collaboration” is an important theoretical and methodological requirement proposed by the Chinese government to advance the environmental governance of the Yellow River Basin (YRB). In the governance of Yellow River water pollution, it has been regarded as a key strategy to respond to and resolve pollution issues. Administrative collaboration refers to the timely linkage and cooperation that government departments in different administrative regions of the basin carry out when water pollution occurs. China’s current legal documents have stipulated provisions on this; however, most of these provisions are only guiding rather than obligatory, so collaboration between government departments mainly relies on their respective willingness. As a result, administrative power barriers are difficult to break through, making it hard to implement collaborative governance. To address this, relevant entities should be endowed with obligations through legal provisions. This study innovatively proceeds from the perspective of normative texts, establishes administrative collaborative governance as a legal obligation that government departments at all levels must fulfill, and proposes a series of operable and specific supervision requirements. This is intended to ensure the effective implementation of administrative collaboration in governance practice, realize the value of sustainable basin development, and at the same time provide legislative references for governments around the world in carrying out collaborative governance of major rivers.
Full article
(This article belongs to the Special Issue Novel Techniques for Water Resources in a Changing Climate: Hydrological Strategies for a Sustainable Future)
►▼
Show Figures

Figure 1
Open AccessArticle
The Impact of Agricultural Labor Policies on Agricultural Enterprises: Evidence from Türkiye
by
Nasir Ahmad Hamidy and Hasan Arısoy
Sustainability 2026, 18(1), 92; https://doi.org/10.3390/su18010092 (registering DOI) - 21 Dec 2025
Abstract
This study examines the influence of agricultural labor policies on the sustainability and productivity of farming enterprises in Türkiye, with a particular focus on the sector’s increasing reliance on foreign labor. Using primary data collected through face-to-face surveys with 73 agricultural enterprises in
[...] Read more.
This study examines the influence of agricultural labor policies on the sustainability and productivity of farming enterprises in Türkiye, with a particular focus on the sector’s increasing reliance on foreign labor. Using primary data collected through face-to-face surveys with 73 agricultural enterprises in the Çumra District of Konya Province during the 2023–2024 production year, supplemented by secondary data from national and international institutions, the research explores how workforce composition, policy regulations, and socio-economic factors affect farm performance. Descriptive and comparative statistical analyses were conducted using SPSS to evaluate demographic characteristics, employment patterns, wage structures, and satisfaction levels among local and foreign workers. The findings indicate that as farm size expands, the use of foreign labor—mainly from Afghanistan, Uzbekistan, and Turkmenistan—significantly increases, generating cost and productivity advantages but also raising concerns related to social integration and legal employment barriers. Local labor demonstrates greater competence in mechanization but remains insufficient in quantity, deepening the existing labor shortage. A substantial majority (91%) of producers consider current labor regulations restrictive and emphasize the need for government incentives, vocational training programs, and simplified permit procedures for foreign workers. The results highlight the importance of inclusive and adaptive labor policies that harmonize economic efficiency with social cohesion, supporting the achievement of Sustainable Development Goals (SDG) 2, 8, and 11—Zero Hunger, Decent Work and Economic Growth, and Sustainable Cities and Communities.
Full article
(This article belongs to the Section Sustainable Agriculture)
►▼
Show Figures

Figure 1
Open AccessArticle
How Can New Quality Productive Forces Empower Agricultural Sustainable Development in China
by
Zengfu Yao and Yufei Chen
Sustainability 2026, 18(1), 91; https://doi.org/10.3390/su18010091 (registering DOI) - 21 Dec 2025
Abstract
The development of New Quality Productive Forces (abbreviated as NQPFs) is crucial for agricultural modernization and agricultural sustainable growth in China. Leveraging panel data from 31 Chinese provinces (2012–2022), we employ a two-way fixed effects model to examine the influence of NQPFs on
[...] Read more.
The development of New Quality Productive Forces (abbreviated as NQPFs) is crucial for agricultural modernization and agricultural sustainable growth in China. Leveraging panel data from 31 Chinese provinces (2012–2022), we employ a two-way fixed effects model to examine the influence of NQPFs on agricultural sustainable development and the underlying mechanisms. Robustness tests validate that NQPFs exert a significant positive effect on agricultural sustainable development. Agricultural technological innovation emerges as the primary channel through which NQPFs foster agricultural sustainable development. Further analysis indicates that rural economic growth positively moderates this relationship, amplifying NQPFs’ contribution to agricultural sustainability. In addition, the impact of NQPFs exhibits significant variation across regions and agricultural functional zones. Our findings suggest that to foster agricultural sustainable development, governments should prioritize cultivating NQPFs, tailor policies to regional contexts, and concurrently enhance agricultural technology and stimulate rural economic growth.
Full article
(This article belongs to the Special Issue Advances in Sustainable Agriculture and Economic Viability: The Role of Technology)
►▼
Show Figures

Figure 1
Open AccessArticle
Automated Hurricane Damage Classification for Sustainable Disaster Recovery Using 3D LiDAR and Machine Learning: A Post-Hurricane Michael Case Study
by
Jackson Kisingu Ndolo, Ivan Oyege and Leonel Lagos
Sustainability 2026, 18(1), 90; https://doi.org/10.3390/su18010090 (registering DOI) - 21 Dec 2025
Abstract
Accurate mapping of hurricane-induced damage is essential for guiding rapid disaster response and long-term recovery planning. This study evaluates the Three-Dimensional Multi-Attributes, Multiscale, Multi-Cloud (3DMASC) framework for semantic classification of pre- and post-hurricane Light Detection and Ranging (LiDAR) data, using Mexico Beach, Florida,
[...] Read more.
Accurate mapping of hurricane-induced damage is essential for guiding rapid disaster response and long-term recovery planning. This study evaluates the Three-Dimensional Multi-Attributes, Multiscale, Multi-Cloud (3DMASC) framework for semantic classification of pre- and post-hurricane Light Detection and Ranging (LiDAR) data, using Mexico Beach, Florida, as a case study following Hurricane Michael. The goal was to assess the framework’s ability to classify stable landscape features and detect damage-specific classes in a highly complex post-disaster environment. Bitemporal topo-bathymetric LiDAR datasets from 2017 (pre-event) and 2018 (post-event) were processed to extract more than 80 geometric, radiometric, and echo-based features at multiple spatial scales. A Random Forest classifier was trained on a 2.37 km2 pre-hurricane area (Zone A) and evaluated on an independent 0.95 km2 post-hurricane area (Zone B). Pre-hurricane classification achieved an overall accuracy of 0.9711, with stable classes such as ground, water, and buildings achieving precision and recall exceeding 0.95. Post-hurricane classification maintained similar accuracy; however, damage-related classes exhibited lower performance, with debris reaching an F1-score of 0.77, damaged buildings 0.58, and vehicles recording a recall of only 0.13. These results indicate that the workflow is effective for rapid mapping of persistent structures, with additional refinements needed for detailed damage classification. Misclassifications were concentrated along class boundaries and in structurally ambiguous areas, consistent with known LiDAR limitations in disaster contexts. These results demonstrate the robustness and spatial transferability of the 3DMASC–Random Forest approach for disaster mapping. Integrating multispectral data, improving small-object representation, and incorporating automated debris volume estimation could further enhance classification reliability, enabling faster, more informed post-disaster decision-making. By enabling rapid, accurate damage mapping, this approach supports sustainable disaster recovery, resource-efficient debris management, and resilience planning in hurricane-prone regions.
Full article
(This article belongs to the Section Sustainable Urban and Rural Development)
►▼
Show Figures

Figure 1
Open AccessSystematic Review
Sustainability Assessment of Decentralized Hybrid Rainwater–Graywater Systems for Water Management in Arid and Semi-Arid Regions: A Systematic Review
by
Fatemah Dashti, Soroosh Sharifi and Dexter V. L. Hunt
Sustainability 2026, 18(1), 89; https://doi.org/10.3390/su18010089 (registering DOI) - 21 Dec 2025
Abstract
Water management in Arid and Semi-Arid Regions (ASAR) relied on large-scale, centralized systems that expanded potable water access. However, high energy requirements, rising operational costs, and limited adaptability to climate variability now put their sustainability under question. According to this study, hybrid rainwater–graywater
[...] Read more.
Water management in Arid and Semi-Arid Regions (ASAR) relied on large-scale, centralized systems that expanded potable water access. However, high energy requirements, rising operational costs, and limited adaptability to climate variability now put their sustainability under question. According to this study, hybrid rainwater–graywater systems (HRGSs) are emerging as decentralized approaches that can reduce the stress on centralized water systems, increase water supply during dry season, and lower the risk of flooding during rainy seasons. Identifying and evaluating a comprehensive sustainability framework of HRGSs for ASARs remains underexplored. To address this gap, a systematic review of literature indexed in two databases, Scopus and Engineering Village, was performed. Forty studies met the inclusion criteria and were critically appraised to delineate their scope, recurring patterns, and frameworks. Moreover, this study developed a comprehensive sustainability framework specific to the ASAR context, proposing key indicators for HRGS evaluation across environmental, economic, and social aspects with their indicators. Proposing a new sustainability framework provides a basis for guiding future research, technology design, and policy development aimed at implementing HRGS in ASAR contexts.
Full article
(This article belongs to the Section Sustainable Water Management)
Open AccessArticle
Where Is the Best Place to Live in the European Union? A Synthetic Assessment of External Residential Environmental Quality from a Sustainability Perspective by Degree of Urbanisation
by
Agnieszka Kozera and Joanna Stanisławska
Sustainability 2026, 18(1), 88; https://doi.org/10.3390/su18010088 (registering DOI) - 21 Dec 2025
Abstract
The contemporary approach to assessing the housing conditions of households requires taking into account not only the physical characteristics of dwellings but also the quality of their surroundings. From a sustainability perspective, the quality of the external residential environment constitutes a key dimension
[...] Read more.
The contemporary approach to assessing the housing conditions of households requires taking into account not only the physical characteristics of dwellings but also the quality of their surroundings. From a sustainability perspective, the quality of the external residential environment constitutes a key dimension of sustainable living conditions, closely linked to environmental well-being, spatial equity, and the objectives of sustainable urban and territorial development in the European Union (EU). Despite the growing awareness of the importance of the living environment for residents’ well-being, this issue remains insufficiently represented in analyses addressing the territorial variations in household housing conditions in the EU countries. The scientific literature reveals a lack of comprehensive comparative studies that would link subjective assessments of external residential environmental quality with the level of urbanisation, enabling a more complete evaluation of the living environment and its spatial variability. The aim of the study was therefore to assess the perceived external residential environmental quality of households in EU countries, taking into account the level of urbanisation—differences between urban, town, and rural areas. The study aimed to test the hypothesis that “The external residential environmental quality in EU countries significantly varies depending on the level of urbanisation and regional affiliation, with the highest quality observed in rural areas, particularly in Western European countries.” The study was conducted based on data from the Eurostat database, which were processed using descriptive statistics, inferential statistics, and taxonomic methods. The results of the study confirmed that the external residential environmental quality of households in EU countries significantly differs depending on the level of urbanisation and regional affiliation. The highest level of residential environment quality for households is observed in rural areas of Northern and Eastern European countries. The greatest challenges occur in large cities, particularly in Western Europe, indicating the need to intensify efforts to improve the quality of the living environment in these areas.
Full article
(This article belongs to the Special Issue Advancing Sustainable Cities and Urban Regions Development: New Challenges and Prospects)
►▼
Show Figures

Figure 1
Open AccessArticle
Impact of Embodied Energy and Carbon on the Path to Nearly Zero Energy Residential Buildings
by
Nazanin Moazzen and Touraj Ashrafian
Sustainability 2026, 18(1), 87; https://doi.org/10.3390/su18010087 (registering DOI) - 20 Dec 2025
Abstract
In recent decades, energy efficiency policies have increasingly focused on reducing buildings’ energy use and improving their performance. However, by overlooking the entire life cycle of a building, a considerable portion of its environmental impact has indeed been kept out of the process.
[...] Read more.
In recent decades, energy efficiency policies have increasingly focused on reducing buildings’ energy use and improving their performance. However, by overlooking the entire life cycle of a building, a considerable portion of its environmental impact has indeed been kept out of the process. As a result, even leading buildings that have advanced toward Zero-Energy status may not that as innocent as promised by evaluating environmental impacts during their whole life. Consequently, a logical method for achieving nearly Zero Energy Buildings (nZEBs) involves implementing energy-efficient measures and proper materials throughout the entire life cycle of buildings. This paper is one of its first kinds that includes all building systems and materials embodied energy and cost to explore the possibility of creating nearly zero residential buildings through their life cycle. Life-cycle energy consumptions, life-cycle CO2 emissions and life-cycle cost of nZEB retrofit packages for a five-storey, 20-apartment residential building in Ankara, Turkey were evaluated. The methodology couples dynamic simulation (DesignBuilder/EnergyPlus) with an EN 15978-aligned boundary (A1–A5, B, C). The study highlights the critical role of both operational and embodied energy and carbon emissions in the pursuit of nZEBs. The best nZEB package reduces primary energy by ~55% and life-cycle CO2 by ~45% relative to the reference building over 50 years, while cost-optimal packages deliver 6–7% lower global cost. These findings demonstrate the effectiveness of life cycle assessment in measuring building environmental impact, the utilization of renewable energy, and the optimization of building materials in reducing energy consumption and emissions, providing a sustainable and cost-efficient approach to residential building design.
Full article
(This article belongs to the Section Green Building)
Open AccessArticle
An Assessment of Light Pollution Policy in Local Governments Across Australia: The Current Status and Implications
by
Jesse Stone, Jacob Lawson, Scott Rayburg and John Rodwell
Sustainability 2026, 18(1), 86; https://doi.org/10.3390/su18010086 (registering DOI) - 20 Dec 2025
Abstract
Light pollution entails unnecessary energy use, higher emissions and greater pressure on natural resources, as well as disrupting wildlife and human health. Specific policies and model ordinances are available for local governments to implement to address light pollution. This study analysed the light
[...] Read more.
Light pollution entails unnecessary energy use, higher emissions and greater pressure on natural resources, as well as disrupting wildlife and human health. Specific policies and model ordinances are available for local governments to implement to address light pollution. This study analysed the light pollution policies of Australian local governments, in terms of specific details and whether the pattern of results reflects more of a polycentric or multi-level approach. Thirty local governments representing all of the urban areas in Australia with a population over 100,000 had their public lighting policy documents analysed. Very few local governments had taken steps toward addressing light pollution. The wide array of local governments did lead to some experimentation with light pollution policy, which provides test cases for others to consider. To obtain widespread coverage a multi-level approach may be needed, requiring higher levels of government to have light pollution policies in future. For now, very few local governments in Australia have any light pollution policies and of those, even fewer are comprehensive.
Full article
(This article belongs to the Special Issue Sustainable Lighting and Light Pollution)
►▼
Show Figures

Figure 1
Open AccessArticle
An Analysis of the Influence of Gender and Generational Factors on Sustainable Consumption Patterns in the Urban Environment of Colombia
by
Lida Esperanza Villa-Castaño
Sustainability 2026, 18(1), 85; https://doi.org/10.3390/su18010085 (registering DOI) - 20 Dec 2025
Abstract
►▼
Show Figures
This study investigates sustainable consumption patterns across different generations (Centennials, Millennials, Generation X, and Baby Boomers) and genders in Colombia, an emerging country. Using a quantitative approach, a 38-item questionnaire was administered to 736 participants. Multinomial regression analysis revealed statistically significant differences in
[...] Read more.
This study investigates sustainable consumption patterns across different generations (Centennials, Millennials, Generation X, and Baby Boomers) and genders in Colombia, an emerging country. Using a quantitative approach, a 38-item questionnaire was administered to 736 participants. Multinomial regression analysis revealed statistically significant differences in sustainable consumption patterns based on generation and gender. Generation Z prefers buying and extending the use of second-hand clothing, while Generation Y focuses on reducing excessive consumption. Generations X and Baby Boomers are motivated by preserving resources for future generations and researching sustainable products before purchasing. Women show a greater inclination toward sustainable consumption than men. These findings contribute to understanding generational and gender differences in sustainable consumption behaviors within an emerging market context.
Full article

Figure 1
Open AccessArticle
Measuring Real Energy Price Gaps: The Real PLI Framework for Competitiveness Monitoring
by
Koji Nomura and Sho Inaba
Sustainability 2026, 18(1), 84; https://doi.org/10.3390/su18010084 (registering DOI) - 20 Dec 2025
Abstract
Global energy markets have experienced persistent dispersion in real energy prices, creating structural competitiveness pressures that standard indicators often fail to capture in real time. These pressures have intensified as energy-intensive sectors face asymmetric exposure across advanced and emerging economies. This study addresses
[...] Read more.
Global energy markets have experienced persistent dispersion in real energy prices, creating structural competitiveness pressures that standard indicators often fail to capture in real time. These pressures have intensified as energy-intensive sectors face asymmetric exposure across advanced and emerging economies. This study addresses two critical gaps in international energy cost competitiveness. The first is a frequency gap: conventional indicators such as the Real Unit Energy Cost (RUEC) are typically published with delays of 2–5 years, limiting their usefulness for timely policy evaluation. Here, both RUEC and the Real Price Level Index for energy (Real PLI)—the ratio of the Purchasing Power Parity (PPP) for energy to that for GDP—are measured with only a 2–3-month lag for nine countries—four in Asia, four in Europe, and the U.S. The second is a competitiveness gap that calls for policy responses. Real PLIs indicate that the energy price disadvantages of Japan, Korea, France, Germany, Italy, and the UK have widened from 1.76–2.91 times the U.S. level before the pandemic to 2.14–3.28 times by Q3 2025, with the gaps relative to China and India also widening. Once country-specific thresholds are exceeded, output in energy-intensive and trade-exposed (EITE) industries tends to contract disproportionately. These findings highlight that sustainable transitions require not only internationally differentiated burden-sharing but also structural reforms to avoid persistent widening of energy price gaps. The Real PLI framework provides a timely indicator of competitiveness and an early-warning tool, signaling when growing asymmetries may undermine policy feasibility. Policy implications include the need to monitor real energy price dispersion as a core source of competitiveness risk, to strengthen structural measures that stabilize marginal energy costs, and to design transition pathways that account for heterogeneous adjustment pressures across countries.
Full article
(This article belongs to the Special Issue Energy Transition, Sustainable Growth and Economic Development)
Open AccessArticle
A Study on the Mechanism of How Nature Education Space Characteristics in Country Parks Influence Visitor Perception: Evidence from Beijing, China
by
Yijin Dong, Lili Zhang, Peiyao Hao and Tiantian Fu
Sustainability 2026, 18(1), 83; https://doi.org/10.3390/su18010083 (registering DOI) - 20 Dec 2025
Abstract
In the context of rapid urbanization, the connection between humans and nature has progressively diminished. As an essential approach to fostering public ecological awareness and well-being, nature education requires greater integration into urban green space planning and management. This study examines 14 country
[...] Read more.
In the context of rapid urbanization, the connection between humans and nature has progressively diminished. As an essential approach to fostering public ecological awareness and well-being, nature education requires greater integration into urban green space planning and management. This study examines 14 country parks, urban parks, and forest parks in Beijing, conducting questionnaire surveys in six representative parks and collecting 820 valid responses. Combining image semantic segmentation techniques, the research employs the PSPNet model trained on the ADE20K dataset to automatically extract landscape features of nature education spaces. These features are then integrated with visitor perception evaluations through univariate linear regression models to analyze the impact of spatial variables on visitor perceptions. Results indicate that building coverage, plant species density, interpretation sign density, number of artificial interpretations, and number of nature education activities offerings show significant positive correlations (p < 0.05) with visitor perceptions. In contrast, excessive artificial structures exert a negative influence. The R2 values of each model ranged from 0.12 to 0.34, indicating that natural education space features possess explanatory power for visitor perceptions but remain influenced by multiple interacting factors. This study establishes a quantitative evaluation framework linking natural education space landscape features to visitor perceptions, providing a scientific basis for natural education planning and spatial optimization in parks within megacity contexts.
Full article
(This article belongs to the Section Social Ecology and Sustainability)
►▼
Show Figures

Figure 1
Open AccessArticle
Temporal Dynamics of Ecosystem Service Values in Aquaculture Ponds: A Case Study of Grass Carp Pond Systems in Songjiang District, Shanghai, China
by
Binjie Xu, Deli Yang and Xinyang Xue
Sustainability 2026, 18(1), 82; https://doi.org/10.3390/su18010082 (registering DOI) - 20 Dec 2025
Abstract
To systematically quantify the ecosystem service values in aquaculture ponds and reveal their temporal dynamics, this study provides a scientific basis for promoting sustainable green aquaculture and enhancing ecological and economic benefits. Using a 0.4 hm2 grass carp pond in Songjiang District,
[...] Read more.
To systematically quantify the ecosystem service values in aquaculture ponds and reveal their temporal dynamics, this study provides a scientific basis for promoting sustainable green aquaculture and enhancing ecological and economic benefits. Using a 0.4 hm2 grass carp pond in Songjiang District, Shanghai as the study site, we developed an evaluation framework of “base equivalent—dynamic equivalent—value quantification” and incorporated temperature spatiotemporal adjustment factors and social development coefficients to refine traditional models. The results indicate significant seasonal fluctuations in ecosystem service values for grass carp ponds. The highest value occurs in July at 21,868.21 CNY, and the lowest occurs in February at 4110.22 CNY, with a peak-to-trough ratio of 5.3. Among the five service functions, hydrological regulation accounts for the largest share (approximately 55%), followed by gas regulation (20%) and climate regulation (10%), while environmental purification and aesthetic landscapes, though contributing smaller proportions, remain indispensable. Temperature adjustment factors significantly enhance aquatic plant photosynthesis and microbial metabolism during high-temperature periods (>25 °C), whereas low temperatures suppress these ecological processes. The integration of social development coefficients effectively corrects underestimations of willingness to pay for cultural services. Compared to traditional seasonal-scale assessments, the monthly-scale approach substantially improves the explanatory power for pond ecological processes, offering quantitative support for differentiated ecological compensation mechanisms and optimized aquaculture management practices.
Full article
(This article belongs to the Special Issue Bringing Ecosystem Services into Decision-Making—2nd Edition)
►▼
Show Figures

Figure 1
Open AccessArticle
Does the Digital Economy Promote Green Technology Innovation? A Perspective from the Synergistic Agglomeration of High-Tech Industry Agglomeration and High-Tech Talent Agglomeration
by
Jin Yang, Yanfang Wang and Zhengyong Li
Sustainability 2026, 18(1), 81; https://doi.org/10.3390/su18010081 (registering DOI) - 20 Dec 2025
Abstract
The influence of the digital economy on green technological innovation is essential for the attainment of Sustainable Development Goals (SDGs). Based on panel data from 30 Chinese provinces between 2011 and 2023, this study establishes a dual fixed-effects model to investigate how the
[...] Read more.
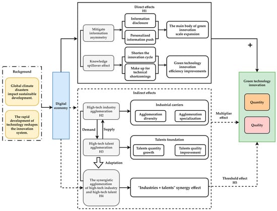
The influence of the digital economy on green technological innovation is essential for the attainment of Sustainable Development Goals (SDGs). Based on panel data from 30 Chinese provinces between 2011 and 2023, this study establishes a dual fixed-effects model to investigate how the digital economy affects green technological innovation, considering both quantity and quality. It innovatively explores the roles of high-tech industry agglomeration, high-tech talent agglomeration, and their synergistic agglomeration. This study reveals the following: (1) The digital economy has a significant promotional effect on both the quantity and quality of green technological innovation, and this finding has been consistently verified through an array of robustness tests. (2) Mechanism results show that high-tech industry agglomeration, high-tech talent agglomeration, and their synergistic agglomeration all have a “multiplier effect”, but the impact intensity of synergistic agglomeration is less than that of single agglomeration. (3) Further exploration of the threshold effect of synergistic agglomeration shows that, concerning the quantity of green technological innovation, a higher level of synergistic agglomeration corresponds to a stronger promotional effect. In terms of quality, the promotional effect reaches its peak after the degree of synergistic agglomeration crosses the first threshold and weakens after crossing the second threshold. (4) Heterogeneity analysis reveals that the positive impacts of the digital economy on green innovation are more pronounced in Eastern and Central China than in its western regions. Moreover, a lower environmental regulation intensity favors innovation quantity, while a higher intensity promotes quality. Additionally, the facilitative effect is the strongest in regions where greater attention is given by the government to green development. This study offers practical insights for sustainable global development, particularly in the context of developing nations.
Full article
(This article belongs to the Special Issue The Influence of Industry Innovation and Environmental Regulation for the Sustainable Development of Regional Economy)
►▼
Show Figures

Figure 1
Open AccessArticle
Adaptive Hybrid MPPT for Photovoltaic Systems: Performance Enhancement Under Dynamic Conditions
by
Mahmoud Ismail, Mostafa I. Marei and Mohamed Mokhtar
Sustainability 2026, 18(1), 80; https://doi.org/10.3390/su18010080 (registering DOI) - 20 Dec 2025
Abstract
Optimizing energy conversion in photovoltaic (PV) systems is crucial for maximizing energy conversion efficiency and ensuring reliable operation. Achieving this requires that the PV array consistently operates at the Global Maximum Power Point (GMPP). Conventional Maximum Power Point Tracking (MPPT) algorithms, such as
[...] Read more.
Optimizing energy conversion in photovoltaic (PV) systems is crucial for maximizing energy conversion efficiency and ensuring reliable operation. Achieving this requires that the PV array consistently operates at the Global Maximum Power Point (GMPP). Conventional Maximum Power Point Tracking (MPPT) algorithms, such as Perturb and Observe (P&O) and Incremental Conductance (INC), perform effectively under uniform irradiance but fail to track the GMPP under partial shading conditions (PSCs), resulting in energy losses and degraded system efficiency. To overcome this limitation, this paper proposes a hybrid MPPT method that integrates the Crayfish Optimization Algorithm (COA), a bio-inspired metaheuristic, with the P&O technique. The proposed approach combines the global exploration ability of COA with the fast convergence of P&O to ensure accurate and stable GMPP identification. The algorithm is validated under multiple irradiance patterns and benchmarked against established MPPT methods, including voltage-source and current-source region detection, Improved Variable Step Perturb and Observe and Global Scanning (VSPO&GS), and a hybrid Particle Swarm Optimization (PSO)-P&O method. Simulation studies performed in MATLAB/Simulink demonstrate that the proposed technique achieves higher accuracy, faster convergence, and enhanced robustness under PSCs. Results show that the proposed method reliably identifies the global peak, limits steady-state oscillations to below 1%, restricts maximum overshoot to 0.5%, and achieves the fastest settling time, stabilizing at the new power point significantly faster following major step changes, thereby enhancing overall PV system performance.
Full article
(This article belongs to the Special Issue Transitioning to Sustainable Energy: Opportunities and Challenges)
►▼
Show Figures

Figure 1
Open AccessArticle
Study on the Health Assessment of Rivers and Lakes on the Qinghai Plateau Based on an AHP–TOPSIS Model
by
Yongxi Zhang, Shaofeng Jia and Runjie Li
Sustainability 2026, 18(1), 79; https://doi.org/10.3390/su18010079 (registering DOI) - 20 Dec 2025
Abstract
►▼
Show Figures
Under global environmental change, the health of rivers and lakes on the “Asian Water Tower”—the Qinghai–Tibetan Plateau—is facing mounting pressures. This study examines Qinghai Lake, the Huangshui River, the Golmud River, and the Qinghai reach of the Yangtze River. By integrating the Water
[...] Read more.
Under global environmental change, the health of rivers and lakes on the “Asian Water Tower”—the Qinghai–Tibetan Plateau—is facing mounting pressures. This study examines Qinghai Lake, the Huangshui River, the Golmud River, and the Qinghai reach of the Yangtze River. By integrating the Water Quality Index (WQI) with the AHP–TOPSIS framework, we develop a multidimensional assessment system encompassing water resources, water environment, aquatic ecology, and management functions. The WQI results reveal pronounced spatial heterogeneity in water quality, with conditions ranked as Golmud River > Yangtze River > Huangshui River > Qinghai Lake. Dominant controlling factors also shift from dissolved oxygen in riverine systems to total phosphorus in the lake environment. The comprehensive AHP–TOPSIS evaluation further shows a health ranking of Yangtze River (0.736) > Golmud River (0.602) > Qinghai Lake (0.404) > Huangshui River (0.297), leading to the identification of four distinct management pathways: ecological conservation, natural restoration, nutrient control, and pollution remediation. By moving beyond single-parameter diagnostics, this study provides a robust methodological basis for differentiated river–lake management. The proposed “one river (lake), one strategy” framework, coupled with red-line management recommendations grounded in key indicators, offers direct scientific support for systematic protection and precise governance of aquatic ecosystems on the Qinghai–Tibetan Plateau, contributing to national ecological security and high-level environmental stewardship.
Full article

Figure 1
Journal Menu
► ▼ Journal Menu-
- Sustainability Home
- Aims & Scope
- Editorial Board
- Reviewer Board
- Topical Advisory Panel
- Instructions for Authors
- Special Issues
- Topics
- Sections & Collections
- Article Processing Charge
- Indexing & Archiving
- Editor’s Choice Articles
- Most Cited & Viewed
- Journal Statistics
- Journal History
- Journal Awards
- Society Collaborations
- Conferences
- Editorial Office
Journal Browser
► ▼ Journal BrowserHighly Accessed Articles
Latest Books
E-Mail Alert
News
Topics
Topic in
Education Sciences, Future Internet, Information, Sustainability
Advances in Online and Distance Learning
Topic Editors: Neil Gordon, Han ReichgeltDeadline: 31 December 2025
Topic in
Geosciences, Land, Remote Sensing, Sustainability
Disaster and Environment Monitoring Based on Multisource Remote Sensing Images
Topic Editors: Bing Guo, Yuefeng Lu, Yingqiang Song, Rui Zhang, Huihui ZhaoDeadline: 1 January 2026
Topic in
Buildings, Energies, Smart Cities, Sustainability
Recent Studies on Climate-Neutral Districts and Cities
Topic Editors: Xingxing Zhang, Rosaria VolpeDeadline: 20 January 2026
Topic in
Atmosphere, Coasts, Land, Sustainability, Water
Contemporary Waterfronts, What, Why and How?
Topic Editors: Maria José Andrade Marques, Francesca Dal Cin, João Pedro CostaDeadline: 28 February 2026
Conferences
Special Issues
Special Issue in
Sustainability
Urban Vulnerability and Resilience
Guest Editors: Ilenia Spadaro, Francesca PirloneDeadline: 23 December 2025
Special Issue in
Sustainability
Sustainable Building and Sustainable Indoor Environmental Quality (3rd Edition)
Guest Editors: Alireza Afshari, Jinhan Mo, Matthew JohnsonDeadline: 24 December 2025
Special Issue in
Sustainability
Sustainable Treatment of Organic Pollutants and Microbial Degradation for Environmental Sustainability
Guest Editors: Haiming Zhao, Jiliang ChengDeadline: 24 December 2025
Special Issue in
Sustainability
Sustainable Construction: Innovations in Concrete and Materials
Guest Editor: Ahmed GodatDeadline: 25 December 2025
Topical Collections
Topical Collection in
Sustainability
Life Cycle Assessment of Modern Mobility (Technologies) – Managing the Turnaround
Collection Editor: Eckard Helmers
Topical Collection in
Sustainability
Advances in Biomass Waste Valorization
Collection Editors: Petronela Nechita, Rodica-Mihaela Dinicǎ, Bianca Furdui
Topical Collection in
Sustainability
The Impact of Digitalization on the Quality of Life
Collection Editor: Yury Klochkov
Topical Collection in
Sustainability
Marketing and Sustainability
Collection Editor: Colin Michael Hall





