Extended Multi WLS Method for Lossless Image Coding
Abstract
1. Introduction
1.1. Basics of Prediction Coding
1.2. Adaptive Predictive Techniques
2. Cascade Prediction Model
3. Stages of Adaptive Predictive Cascade
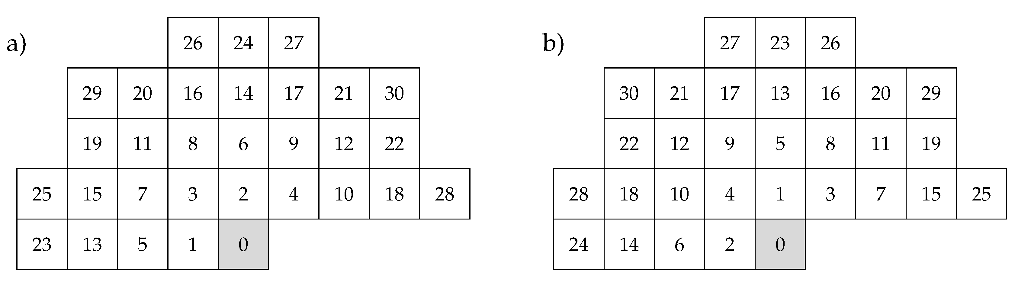
3.1. Locally Adaptive OLS Method
3.2. Multi WLS Method
3.2.1. Weighted Least-Squares (WLS)
3.2.2. AVE-WLS Method
| Algorithm 1: Algorithm for calculating α weight (Formula (16)) |
![]() |
3.2.3. Extended Multi WLS Method
| Algorithm 2: Adaptation of weights . |
![]() |
3.3. Normalized Least Mean Square (NLMS) Method
4. Cancelling Cumulative Prediction Error
4.1. Context-Dependent Constant Component Removal
4.2. Contexts for Correcting Prediction Error Bias
4.2.1. Approach for k = 1
4.2.2. Approach for k = 2
4.2.3. Approach for k = 3
| Algorithm 3: Centroids initialization. |
| 1 2 . |
4.2.4. Approach for k = 4
5. Context Adaptive Binary Arithmetic Coder (CABAC)
5.1. Short-Term Estimation of Probability Distribution
5.2. Medium-Term Estimation of Probability Distribution
5.3. Context Number Calculation
5.4. Long-Term Adaptation of Probability Distribution
5.5. Sign Coding
6. Performance and Complexity Analysis of New Algorithms
6.1. Generalized Criterion for Minimizing the Bit Average of a Coder
6.2. Performance Analysis of Algorithm with LA-OLS in Main Predictor Stage
6.3. Effects of Neighborhood Selection in Linear Prediction
6.4. Performance Analysis of New Algorithms
7. Conclusions
Author Contributions
Funding
Conflicts of Interest
References
- Kassim, A.A.; Yan, P.; Lee, W.S.; Sengupta, K. Motion compensated lossy-to-lossless compression of 4-D medical images using integer wavelet transforms. IEEE Trans. Inf. Technol. Biomed. 2005, 9, 132–138. [Google Scholar] [CrossRef] [PubMed]
- Sanchez, V.; Nasiopoulos, P.; Abugharbieh, R. Efficient 4D motion compensated lossless compression of dynamic volumetric medical image data. In Proceedings of the IEEE International Conference on Acoustics, Speech and Signal Processing, Las Vegas, NV, USA, 31 March–4 April 2008; pp. 549–552. [Google Scholar] [CrossRef]
- Scharcanski, J. Lossless and Near-Lossless Compression for Mammographic Digital Images. In Proceedings of the International Conference on Image Processing, Atlanta, GA, USA, 8–11 October 2006; pp. 2253–2256. [Google Scholar] [CrossRef]
- Strom, J.; Cosman, P. Medical Image Compression with Lossless Regions of Interest. Signal Process. 1997, 59, 155–171. [Google Scholar] [CrossRef]
- Wang, Z.; Li, G.; Xie, X. A Near-Lossless Image Compression Algorithm Suitable for Hardware Design in Wireless Endoscopy System. EURASIP J. Adv. Signal Process. 2007, 48–61. [Google Scholar] [CrossRef]
- Chen, X.; Canagarajah, C.; Vitulli, R.; Nunez-Yanez, J. Lossless Compression for Space Imagery in a Dynamically Reconfigurable Architecture. In Proceedings of the International Workshop on Applied Reconfigurable Com-puting (ARC2008), London, UK, 26–28 March 2008; Volume 4943, pp. 332–337. [Google Scholar] [CrossRef]
- CCSDS (Ed.) Lossless Data Compression. Recommendation for Space Data System Standards; CCSDS: Washington, DC, USA, 2007. [Google Scholar]
- Andriani, S.; Calvagno, G.; Erseghe, T.; Mian, G.A.; Durigon, M.; Rinaldo, R.; Knee, M.; Walland, P.; Koppetz, M. Comparison of lossy to lossless compression techniques for digital cinema. In Proceedings of the International Conference on Image Processing (ICIP ’04), Singapore, 24–27 October 2004; Volume 1, pp. 513–516. [Google Scholar] [CrossRef]
- Marcellin, M.; Gormish, M.; Bilgin, A.; Boliek, M. An Overview of JPEG2000. In Proceedings of the Data Compression Conference, Snowbird, UT, USA, 28–30 March 2000; pp. 523–541. [Google Scholar]
- Richardson, I. H.264 and MPEG-4 Video Compression: Video Coding for Next-Generation Multimedia/Iain E. G. Richardson; John Wiley & Sons Ltd.: Hoboken, NJ, USA, 2004. [Google Scholar]
- Wu, X.; Memon, N. Context-based, adaptive, lossless image coding. IEEE Trans. Commun. 1997, 45, 437–444. [Google Scholar] [CrossRef]
- Weinberger, M.J.; Seroussi, G.; Sapiro, G. The LOCO-I lossless image compression algorithm: Principles and standardization into JPEG-LS. IEEE Trans. Image Process. 2000, 9, 1309–1324. [Google Scholar] [CrossRef] [PubMed]
- Meyer, B.; Tischer, P. TMWLego—An Object Oriented Image Modelling Framework. In Proceedings of the Data Compression Conference, Snowbird, UT, USA, 27–29 March 2001; IEEE Computer Society: Washington, DC, USA, 2001; p. 504. [Google Scholar]
- Ye, H.; Deng, G.; Devlin, J.C. A Weighted Least Squares Method For Adaptive Prediction in Lossless Image Compression. In Proceedings of the Picture Coding Symposium, Saint-Malo, France, 23–25 April 2003; pp. 489–493. [Google Scholar]
- Matsuda, I.; Ozaki, N.; Umezu, Y.; Itoh, S. Lossless coding using variable block-size adaptive prediction optimized for each image. In Proceedings of the 13th European Signal Processing Conference, Antalya, Turkey, 4–8 September 2005; pp. 1–4. [Google Scholar]
- Ulacha, G.; Stasinski, R. Performance optimized predictor blending technique for lossless image coding. In Proceedings of the 36th International Conference on Acoustics, Speech and Signal Processing (ICASSP’11), Prague, Czech Republic, 22–27 May 2011; pp. 1541–1544. [Google Scholar] [CrossRef]
- Dai, W.; Xiong, H. Gaussian Process Regression Based Prediction for Lossless Image Coding. In Proceedings of the Data Compression Conference, Snowbird, UT, USA, 26–28 March 2014; pp. 93–102. [Google Scholar] [CrossRef]
- Dai, W.; Xiong, H.; Wang, J.; Zheng, Y.F. Large Discriminative Structured Set Prediction Modeling with Max-Margin Markov Network for Lossless Image Coding. IEEE Trans. Image Process. 2014, 23, 541–554. [Google Scholar] [CrossRef] [PubMed]
- Ulacha, G.; Stasinski, R. Enhanced Lossless Image Coding Methods Based on Adaptive Predictors. In Proceedings of the International Conference on Systems, Signals and Image Processing IWSSIP, Rio de Janeiro, Brazil, 17–19 June 2010; pp. 312–315. [Google Scholar]
- Przelaskowski, A. Hybrid Lossless Coder of Medical Images with Statistical Data Modelling. In Proceedings of the International Conference on Computer Analysis of Images and Patterns CAIP: Computer Analysis of Images and Patterns, Warsaw, Poland, 5–7 September 2001; Volume 2124, pp. 92–101. [Google Scholar] [CrossRef]
- Sayood, K. Introduction to Data Compression, 5th ed.; Morgan Kaufmann Publ./Elsevier Inc.: Cambridge, MA, USA, 2018. [Google Scholar] [CrossRef]
- Ye, H.; Deng, G.; Devlin, J.C. Parametric probability models for lossless coding of natural images. In Proceedings of the 11th European Signal Processing Conference EUSIPCO-02, Toulouse, France, 3–6 September 2002; pp. 514–517. [Google Scholar]
- Memon, N.; Sayood, K. An asymmetric lossless image compression technique. In Proceedings of the International Conference on Image Processing, Washington, DC, USA, 23–26 October 1995; Volume 3, pp. 97–100. [Google Scholar] [CrossRef]
- Golchin, F.; Paliwal, K.K. Classified adaptive prediction and entropy coding for lossless coding of images. In Proceedings of the International Conference on Image Processing, Santa Barbara, CA, USA, 26–29 October 1997; Volume 3, pp. 110–113. [Google Scholar] [CrossRef]
- Aiazzi, B.; Alparone, L.; Baronti, S. Near-lossless image compression by relaxation-labelled prediction. Signal Process. 2002, 82, 1619–1631. [Google Scholar] [CrossRef]
- Hashidume, Y.; Morikawa, Y. Lossless image coding based on minimum mean absolute error predictors. In Proceedings of the SICE Annual Conference, Takamatsu, Japan, 17–20 September 2007; pp. 2832–2836. [Google Scholar] [CrossRef]
- Wang, X.; Wu, X. On Design of Linear Minimum-Entropy Predictor. In Proceedings of the IEEE 9th Workshop on Multimedia Signal Processing, MMSP’07, Crete, Greece, 1–3 October 2007; pp. 199–202. [Google Scholar] [CrossRef]
- Huang, H.; Franti, P.; Huang, D.; Rahardja, S. Cascaded RLS–LMS Prediction in MPEG-4 Lossless Audio Coding. IEEE Trans. Audio Speech Lang. Process. 2008, 16, 554–562. [Google Scholar] [CrossRef]
- Ye, H.; Deng, G.; Devlin, J.C. Adaptive linear prediction for lossless coding of greyscale images. In Proceedings of the IEEE International Conference on Image Processing, Vancouver, BC, Canada, 10–13 September 2000; Volume 1, pp. 128–131. [Google Scholar] [CrossRef]
- Wu, X.; Barthel, E.U.; Zhang, W. Piecewise 2D autoregression for predictive image coding. In Proceedings of the International Conference on Image Processing. ICIP98 (Cat. No.98CB36269), Chicago, IL, USA, 7 October 1998; Volume 3, pp. 901–904. [Google Scholar] [CrossRef]
- Ulacha, G.; Stasinski, R. Three-Stage OLS Method for Improved Lossless Image Coding. In Proceedings of the International Conference on Systems, Signals and Image Processing (IWSSIP), Maribor, Slovenia, 20–22 June 2018; pp. 1–4. [Google Scholar] [CrossRef]
- Meyer, B.; Tischer, P. Glicbawls-Grey Level Image Compression by Adaptive Weighted Least Squares. In Proceedings of the Data Compression Conference, Snowbird, UT, USA, 27–29 March 2001; p. 503. [Google Scholar]
- Deng, G.; Ye, H.; Marusic, S.; Tay, D. A method for predictive order adaptation based on model averaging. In Proceedings of the International Conference on Image Processing, Barcelona, Spain, 14–17 September 2003; Volume 2, pp. 189–192. [Google Scholar] [CrossRef]
- Wu, X.; Zhai, G.; Yang, X.; Zhang, W. Adaptive Sequential Prediction of Multidimensional Signals with Applications to Lossless Image Coding. IEEE Trans. Image Process. 2011, 20, 36–42. [Google Scholar] [CrossRef]
- Hoerl, A.E.; Kennard, R.W. Ridge Regression: Biased Estimation for Nonorthogonal Problems. Technometrics 1970, 12, 55–67. [Google Scholar] [CrossRef]
- Sayood, K. Lossless Compression Handbook; Academic Press: San Diego, CA, USA, 2003. [Google Scholar]
- Schuller, G.; Yu, B.; Huang, D. Lossless coding of audio signals using cascaded prediction. In Proceedings of the IEEE International Conference on Acoustics, Speech, and Signal Processing, Proceedings (Cat. No.01CH37221), Salt Lake City, UT, USA, 7–11 May 2001; Volume 5, pp. 3273–3276. [Google Scholar] [CrossRef]
- Ulacha, G.; Stasinski, R. Effective context lossless image coding approach based on adaptive prediction. World Acad. Sci. 2009, 57, 63–68. [Google Scholar]
- Topal, C.; Gerek, O. Pdf sharpening for multichannel predictive coders. In Proceedings of the 14th European Signal Processing Conference (EUSIPCO-06), Florence, Italy, 4–8 September 2006; pp. 1–4. [Google Scholar]
- Golchin, F.; Paliwal, K.K. A lossless image coder with context classification, adaptive prediction and adaptive entropy coding. In Proceedings of the IEEE International Conference on Acoustics, Speech and Signal Processing, Seattle, WA, USA, 15 May 1998; pp. 2545–2548. [Google Scholar]
- Kau, L.-J.; Lin, Y.-P. Lossless image coding using a switching predictor with run-length encodings. In Proceedings of the 2004 IEEE International Conference on Multimedia and Expo (ICME) (IEEE Cat. No.04TH8763), Taipei, Taiwan, 27–30 June 2004; pp. 1155–1158. [Google Scholar] [CrossRef]
- Deng, G.; Ye, H. Lossless image compression using adaptive predictor symbol mapping and context filtering. In Proceedings of the International Conference on Image Processing (Cat. 99CH36348), Kobe, Japan, 24–28 October 1999; Volume 4, pp. 63–67. [Google Scholar] [CrossRef]
- Aiazzi, B.; Alparone, L.; Baronti, S. Context modeling for near-lossless image coding. IEEE Signal Process. Lett. 2002, 9, 77–80. [Google Scholar] [CrossRef]
- Matsuda, I.; Shirai, N.; Itoh, S. Lossless Coding Using Predictors and Arithmetic Code Optimized for Each Image. In Proceedings of the International Workshop on Visual Content Processing and Representation, Madrid, Spain, 18–19 September 2003; Volume 2849, pp. 199–207. [Google Scholar] [CrossRef]
- Meyer, B.; Tischer, P. TMW—A new method for lossless image compression. In Proceedings of the International Picture Coding Symposium (PCS’97), Berlin, Germany, 10–12 September 1997; pp. 533–538. [Google Scholar]
- Ueno, H.; Morikawa, Y. A new distribution modeling for lossless image coding using MMAE predictors. In Proceedings of the 6th International Conference on Information Technology and Applications, Hanoi, Vietnam, 9–12 November 2009; pp. 249–254. [Google Scholar]
- Matsuda, I.; Ishikawa, T.; Kameda, Y.; Itoh, S. A Lossless Image Coding Method Based on Probability Model Optimization. In Proceedings of the 26th European Signal Processing Conference (EUSIPCO), Rome, Italy, 3–7 September 2018; pp. 156–160. [Google Scholar] [CrossRef]
- Deng, G. Transform domain LMS-based adaptive prediction for lossless image coding. Signal Process. Image Commun. 2002, 17, 219–229. [Google Scholar] [CrossRef]
- Salomon, D. Data Compression-The Complete Reference, 4th ed.; Springer: Berlin/Heidelberg, Germany, 2007. [Google Scholar]
- Bhaskaran, V.; Konstantinides, K. Image and Video Compression Standards: Algorithms and Architectures, 2nd ed.; Kluwer Academic Publishers: Palo Alto, CA, USA, 1997. [Google Scholar] [CrossRef]
- Sugiura, R.; Kamamoto, Y.; Harada, N.; Moriya, T. Optimal Golomb-Rice Code Extension for Lossless Coding of Low-Entropy Exponentially-Distributed Sources. IEEE Trans. Inf. Theory 2018, 64, 3153–3161. [Google Scholar] [CrossRef]
- Ulacha, G.; Stasinski, R. Paths to future image lossless coding. In Proceedings of the ELMAR-2012, Zadar, Croatia, 12–14 September 2012; pp. 63–66. [Google Scholar]
- Ulacha, G.; Stasinski, R. New context-based adaptive linear prediction algorithm for lossless image coding. In Proceedings of the 2014 International Conference on Signals and Electronic Systems (ICSES), Poznan, Poland, 11–13 September 2014; pp. 1–4. [Google Scholar] [CrossRef]
- Jakhetiya, V.; Jaiswal, S.; Tiwari, A. A novel predictor coefficient interpolation approach for lossless compression of images. In Proceedings of the 2011 IEEE International Instrumentation and Measurement Technology Conference, Binjiang, China, 10–12 May 2011; pp. 1–4. [Google Scholar] [CrossRef]
- Li, X.; Orchard, M.T. Edge-directed prediction for lossless compression of natural images. IEEE Trans. Image Process. 2001, 10, 813–817. [Google Scholar]
- Takamura, S.; Matsumura, M.; Yashima, Y. A study on an evolutionary pixel predictor and its properties. In Proceedings of the 16th IEEE International Conference on Image Processing (ICIP’09), Cairo, Egypt, 7–10 November 2009; pp. 1921–1924. [Google Scholar]
- Kau, L.-J.; Lin, Y.-P. Least squares-adapted edge-look-ahead prediction with run-length encodings for lossless compression of images. In Proceedings of the IEEE International Conference on Acoustics, Speech and Signal Processing, Las Vegas, NV, USA, 31 March–4 April 2008; pp. 1185–1188. [Google Scholar] [CrossRef]
- Ye, H.; Deng, G.; Devlin, J.C. Least squares approach for lossless image coding. In Proceedings of the Fifth International Symposium on Signal Processing and Its Applications (IEEE Cat. No.99EX359) (ISSPA ’99), Brisbane, QLD, Australia, 22–25 August 1999; Volume 1, pp. 63–66. [Google Scholar]
- Test Image Database 1. 2020. Available online: http://wernik.zut.edu.pl/shared/Image1.zip (accessed on 20 August 2020).
- Test Image Database 2. 2020. Available online: http://wernik.zut.edu.pl/shared/Image2.zip (accessed on 20 August 2020).
- Weinlich, A.; Amon, P.; Hutter, A.; Kaup, A. Probability Distribution Estimation for Autoregressive Pixel-Predictive Image Coding. IEEE Trans. Image Process. 2016, 25, 1382–1395. [Google Scholar] [CrossRef] [PubMed]
- Ulacha, G.; Stasinski, R. AVE-WLS Method for Lossless Image Coding. In Proceedings of the 10th International Conference on Image and Graphics (ICIG 2019), Beijing, China, 23–25 August 2019; LNCS 11903. Springer International Publishing: Beijing, China, 2019; pp. 23–34. [Google Scholar] [CrossRef]
- Kau, L.; Lin, Y.; Lin, C. Lossless image coding using adaptive, switching algorithm with automatic fuzzy context modelling. IEE Proc. Vis. Image Signal Process. 2006, 153, 684–694. [Google Scholar] [CrossRef]
- Hsieh, F.Y.; Wang, C.M.; Lee, C.C.; Fan, K.C. A Lossless Image Coder Integrating Predictors and Block-Adaptive Prediction. J. Inf. Sci. Eng. 2008, 24, 1579–1591. [Google Scholar]
Sample Availability: Database of the images are available on the webpage http://wernik.zut.edu.pl/shared/, the files Image1.zip and Image2.zip. |







| Test | 1 | 2 | 3 | 4 | LA-OLS |
|---|---|---|---|---|---|
| Bitrate for 45 images | 3.91414 | 3.90987 | 3.96234 | 3.97458 | 3.90510 |
| r | W | Bitrate for 45 Images | Execution Time (s) |
|---|---|---|---|
| 6 | 6 | 3.91090 | 2.80 |
| 7 | 6 | 3.90785 | 2.94 |
| 8 | 6 | 3.90614 | 3.02 |
| 9 | 8 | 3.90404 | 3.30 |
| 10 | 8 | 3.90076 | 3.48 |
| 11 | 8 | 3.90017 | 3.65 |
| 12 | 8 | 3.89914 | 3.87 |
| 13 | 8 | 3.89832 | 4.08 |
| 14 | 10 | 3.89860 | 4.63 |
| 15 | 10 | 3.89834 | 4.90 |
| 16 | 10 | 3.89778 | 5.20 |
| 17 | 10 | 3.89741 | 5.52 |
| 18 | 10 | 3.89661 | 5.86 |
| 19 | 10 | 3.89695 | 6.21 |
| 20 | 10 | 3.89710 | 6.58 |
| Filling the R Matrix and P Vector | Solving Matrix Equations | Two NLMS Blocks | CDCCR | CABAC and Golomb Code |
|---|---|---|---|---|
| 85.20% | 13.21% | 0.62% | 0.85% | 0.12% |
| Images | JPEG-LS [12] | CALIC [11] | OLS [14] | GLICBAWLS [32] | CoBALPultra2 [31,53] | Vanilc WLS-D [61] | 3ST-OLS [31] |
|---|---|---|---|---|---|---|---|
| Balloon | 2.889 | 2.78 | 2.690 | 2.640 | 2.673 | 2.626 | 2.580 |
| Barb | 4.690 | 4.31 | 3.939 | 3.916 | 3.881 | 3.815 | 3.832 |
| Barb2 | 4.684 | 4.46 | 4.310 | 4.318 | 4.247 | 4.231 | 4.219 |
| Board | 3.674 | 3.51 | 3.388 | 3.392 | 3.339 | 3.332 | 3.296 |
| Boats | 3.930 | 3.78 | 3.638 | 3.628 | 3.591 | 3.589 | 3.544 |
| Girl | 3.922 | 3.72 | 3.576 | 3.565 | 3.523 | 3.523 | 3.471 |
| Gold | 4.475 | 4.35 | 4.273 | 4.276 | 4.232 | 4.229 | 4.208 |
| Hotel | 4.378 | 4.18 | 4.162 | 4.177 | 4.067 | 4.074 | 4.047 |
| Zelda | 3.884 | 3.69 | 3.549 | 3.537 | 3.568 | 3.501 | 3.504 |
| Bit average | 4.058 | 3.864 | 3.725 | 3.717 | 3.665 | 3.658 | 3.633 |
| Images | TMWLego [13] | LA-OLS | MRP 0.5 [15] | Multi-WLS [14] | Blend-20 [16] | AVE-WLS [62] | Extended Multi-WLS |
|---|---|---|---|---|---|---|---|
| Balloon | 2.60 | 2.576 | 2.579 | 2.60 | 2.566 | 2.549 | 2.546 |
| Barb | 3.84 | 3.832 | 3.815 | 3.75 | 3.768 | 3.712 | 3.705 |
| Barb2 | 4.24 | 4.214 | 4.216 | 4.18 | 4.175 | 4.134 | 4.126 |
| Board | 3.27 | 3.288 | 3.268 | 3.27 | 3.272 | 3.242 | 3.240 |
| Boats | 3.53 | 3.537 | 3.536 | 3.53 | 3.520 | 3.495 | 3.494 |
| Girl | 3.47 | 3.467 | 3.465 | 3.45 | 3.449 | 3.411 | 3.409 |
| Gold | 4.22 | 4.198 | 4.207 | 4.20 | 4.185 | 4.170 | 4.169 |
| Hotel | 4.01 | 4.040 | 4.026 | 4.01 | 4.007 | 3.979 | 3.977 |
| Zelda | 3.50 | 3.499 | 3.495 | 3.51 | 3.498 | 3.485 | 3.483 |
| Bit average | 3.631 | 3.628 | 3.623 | 3.611 | 3.605 | 3.575 | 3.572 |
| Images | JPEG2000 [47] | FLIF 0.3 [47] | WebP Lossless 0.6 [47] | SWAP [63] | RALP [57] | TMW [45] | GLICBAWLS [32] | PMO [47] |
|---|---|---|---|---|---|---|---|---|
| Airplane | 4.013 | 3.794 | 3.894 | 3.58 | 3.71 | 3.601 | 3.668 | 3.632 |
| Baboon | 6.107 | 6.078 | 5.891 | 5.86 | 5.81 | 5.738 | 5.666 | 5.727 |
| Balloon | 3.031 | 2.856 | 2.925 | 2.49 | 2.55 | 2.649 | 2.640 | 2.673 |
| Barb | 4.600 | 4.500 | 4.547 | 4.12 | 4.12 | 4.084 | 3.916 | 3.997 |
| Barb2 | 4.789 | 4.656 | 4.668 | 4.55 | 4.51 | 4.378 | 4.318 | 4.287 |
| Camera | 4.535 | 4.285 | 4.274 | 4.39 | 4.24 | 4.098 | 4.208 | 3.960 |
| Couple256 | 3.915 | 3.677 | 3.703 | 3.75 | 3.63 | 3.446 | 3.543 | 3.415 |
| Gold | 4.603 | 4.518 | 4.464 | 4.30 | 4.32 | 4.266 | 4.276 | 4.476 |
| Lennagrey | 4.303 | 4.252 | 4.145 | 3.95 | 3.95 | 3.908 | 3.901 | 3.944 |
| Peppers | 4.629 | 4.595 | 4.495 | 4.25 | 4.27 | 4.251 | 4.246 | 4.267 |
| Bit average | 4.453 | 4.321 | 4.301 | 4.124 | 4.111 | 4.042 | 4.038 | 4.038 |
| Images | BMF [15] | Vanilc WLS-D [61] | xMRP [64] | MRP 0.5 [15] | LA-OLS | GPR-BP [17] | MRP-SSP [18] | Extended Multi-WLS |
|---|---|---|---|---|---|---|---|---|
| Airplane | 3.602 | 3.575 | 3.590 | 3.591 | 3.568 | 3.451 | 3.536 | 3.547 |
| Baboon | 5.714 | 5.678 | 5.662 | 5.663 | 5.643 | 5.641 | 5.635 | 5.622 |
| Balloon | 2.649 | 2.626 | 2.613 | 2.579 | 2.576 | 2.544 | 2.548 | 2.546 |
| Barb | 3.959 | 3.815 | 3.817 | 3.815 | 3.832 | 3.821 | 3.764 | 3.705 |
| Barb2 | 4.276 | 4.231 | 4.226 | 4.216 | 4.214 | 4.184 | 4.175 | 4.126 |
| Camera | 4.060 | 3.995 | 3.971 | 3.949 | 4.001 | 3.964 | 3.901 | 3.920 |
| Couple256 | 3.448 | 3.459 | 3.389 | 3.388 | 3.414 | 3.339 | 3.323 | 3.345 |
| Gold | 4.238 | 4.229 | 4.216 | 4.207 | 4.198 | 4.178 | 4.173 | 4.169 |
| Lennagrey | 3.929 | 3.856 | 3.885 | 3.889 | 3.881 | 3.880 | 3.877 | 3.847 |
| Peppers | 4.241 | 4.187 | 4.208 | 4.199 | 4.153 | 4.170 | 4.163 | 4.101 |
| Bit average | 4.012 | 3.965 | 3.958 | 3.950 | 3.948 | 3.917 | 3.910 | 3.893 |
© 2020 by the authors. Licensee MDPI, Basel, Switzerland. This article is an open access article distributed under the terms and conditions of the Creative Commons Attribution (CC BY) license (http://creativecommons.org/licenses/by/4.0/).
Share and Cite
Ulacha, G.; Stasiński, R.; Wernik, C. Extended Multi WLS Method for Lossless Image Coding. Entropy 2020, 22, 919. https://doi.org/10.3390/e22090919
Ulacha G, Stasiński R, Wernik C. Extended Multi WLS Method for Lossless Image Coding. Entropy. 2020; 22(9):919. https://doi.org/10.3390/e22090919
Chicago/Turabian StyleUlacha, Grzegorz, Ryszard Stasiński, and Cezary Wernik. 2020. "Extended Multi WLS Method for Lossless Image Coding" Entropy 22, no. 9: 919. https://doi.org/10.3390/e22090919
APA StyleUlacha, G., Stasiński, R., & Wernik, C. (2020). Extended Multi WLS Method for Lossless Image Coding. Entropy, 22(9), 919. https://doi.org/10.3390/e22090919



