Next Article in Journal
Species Richness Net Primary Productivity and the Water Balance Problem
Next Article in Special Issue
Basic Cells Special Features and Their Influence on Global Transport Properties of Long Periodic Structures
Previous Article in Journal
Non-Coding RNAs Extended Omnigenic Module of Cancers
Previous Article in Special Issue
Chaos-Assisted Dynamical Tunneling in Flat Band Superwires
 
 
Font Type:
Arial Georgia Verdana
Font Size:
Aa Aa Aa
Line Spacing:
Column Width:
Background:
Article

Tunneling Currents in the Hyperbolic Phase Space

by
Ivan F. Valtierra
and
Andrei B. Klimov
*,†
Departamento de Física, Universidad de Guadalajara, Guadalajara 44420, Jalisco, Mexico
*
Author to whom correspondence should be addressed.
These authors contributed equally to this work.
Entropy 2024, 26(8), 639; https://doi.org/10.3390/e26080639
Submission received: 28 June 2024 / Revised: 23 July 2024 / Accepted: 25 July 2024 / Published: 28 July 2024
(This article belongs to the Special Issue Tunneling in Complex Systems)

Abstract

We introduce the quantum currents for quantum systems with an SU(1,1) dynamic symmetry group whose evolution is governed by a non-linear Hamiltonian possessing a continuous spectrum and apply them to the analysis of the tunneling dynamics on the hyperbolic phase space.

1. Introduction

One of the most representative purely quantum effects is tunneling, which is ordinarily considered a penetration through a potential barrier that cannot be classically overcome [1,2,3,4,5]. This common view of quantum dynamics is appropriate for the description of quantum systems representable in coordinate-momentum form, which is algebraically described in terms of the Heiseiberg–Weyl (HW) algebra.
It is important to note that the coordinate-momentum form, while suitable for simple quantum systems possessing the HW symmetry, is not applicable for those with the highest symmetries. This limitation underscores the need for alternative frameworks like the phase-space approach [6,7] to understand and describe complex quantum phenomena like tunneling deeply. The advantage of the phase-space description of quantum dynamics is not only that it can be visualized, at least in low-dimensional phase-space manifolds, but also that the evolution equation can be represented in Liuvillian-type form, which allows for convenient analysis of the semiclassical limit, describing the evolution through a propagation along classical trajectories.
In the phase-space framework, a tunneling process can be seen as propagating through regions separated by classical separatrix. Each area is classically invariant and thus preserved during the semiclassical dynamics in phase space, which differs from the standard WKB approach in the configuration space (see e.g., [8,9] and references therein). The quantum evolution in phase space does not prevent crossing the classical separatrix and propagating through classically forbidden regions. It is worth noting that while the phase-space framework is just a valuable tool for analyzing the tunneling phenomenon in the configuration space [10,11,12,13,14], it becomes fundamental for quantum systems with the highest symmetries, as, e.g., spin-like systems described by the SU(2) group (see the recent review and references therein [15]), quantum parametric amplifier models described by the SU(1,1) group [16,17,18,19,20], and, in general, multilevel quantum systems with the SU(N) dynamic symmetry group [21,22].
The simplest form to map an operator f ^ acting in the Hilbert space H of a quantum system, carrying an irreducible representation of a dynamic group G, into distributions in the corresponding classical phase-space M is achieved by its projection into the set of coherent states { | ζ , ζ M } labeled by points of the manifold M where G acts transitively [23,24,25]. As a result, the Husimi Q-symbols are obtained [26],
Q f ( ζ ) = ζ | f ^ | ζ .
The Q-symbol of the density matrix ϱ ^ is a positive and smooth function (the so-called Q-function), Q ϱ ( ζ ) Q ( ζ ) .
The evolution equation for the Q-function is obtained by applying the map (1) to the Schrodinger equation and can be formally represented as
t Q ( ζ , t ) = L H ( ζ ) Q ( ζ , t ) ,
where L H ( ζ ) is a differential operator whose order depends on the degree of the Hamiltonian on the generators of the dynamic symmetry group. The above equation contains, in general, higher-order derivatives that allow us to describe the quantum dynamics entirely in the language of phase-space variables. In addition, Equation (2) can be represented in the form of a continuity equation on M :
t Q ( ζ , t ) = div J ( ζ , t ) ,
J ( ζ , t ) = J ( ζ ) Q ( ζ , t ) ,
where J ( ζ ) is a differential operator. The current J ( ζ , t ) describes the propagation of the initial distribution [14,27,28,29,30,31,32,33], and its phase-space configuration can be used for the detection of quantum features of the evolution.
The semiclassical dynamics corresponds to the limit when the operator L H ( ζ ) is reduced to the Poisson brackets on M . In this approximation, the initial distribution evolves along the classical trajectories and behaves as a non-compressible liquid. For practical purposes, it is advantageous to begin with a state represented by a localized distribution when studying phase-space tunneling. Thus, a Q-distribution initially localized inside a given dynamic region cannot propagate into another one during the semiclassical evolution. The semiclassical current operator generated by the Hamiltonian flow, J ( ζ ) Q H ( ζ ) , is converted into a multiplicative coordinate-dependent factor.
The Q-function, by design, is exponentially small during the evolution in classically forbidden (for a given initial state) regions. In these regions, the magnitude of the classical Hamiltonian is significantly larger than both the average value and the fluctuation of the quantum Hamiltonian in the initial state. As a result, the tunneling dynamics in phase space is observed as the sudden splitting of an initial localized distribution into well-separated pieces, which is followed by a recovery of a deformed but still well-localized cumulus. The quantum current captures the qualitative features of separatrix crossing, and its appropriate marginals can be utilized to determine the phase-space tunneling time.
In the present paper, we introduce the quantum currents for quantum systems with the SU(1,1) dynamic symmetry group in the hyperbolic phase space [34]. We will analyze the evolution governed by a quadratic Hamiltonian whose phase space becomes divided by a separatrix into several dynamical regions containing hyperbolic classical trajectories at a critical value of the system’s parameter. The transition through classically forbidden regions will be discussed in terms of the spatial distributions of the quantum currents. It is worth noting that the evolution of unbound Hamiltonians and an appropriate map into the hyperbolic phase space is a tricky problem requiring a careful numerical analysis (see Appendix A).
In quantum-optical applications, quantum systems with SU(1,1) symmetry typically appear in the description of coupled evolution of two-mode quantized field modes [35,36,37,38,39,40]. From the physical perspective, the phase-space tunneling corresponds to a deeply non-classical regime of the dynamics of certain observables, e.g., the difference of excitation numbers of each mode. We will put these two processes in correspondence and relate the characteristic timescales.
In Section 2, we outline the main concepts of the SU(1,1) phase-space approach. In Section 3, we analyze the semiclassical and quantum evolution, governed by a non-linear Hamiltonian, of the Q-function in the hyperbolic phase space and describe the tunneling process in terms of quantum currents. A short discussion of applications to quantum optical systems is present in Section 4.

2. Q-Function on the Hyperboloid

Let us consider a system with an S U ( 1 , 1 ) dynamic symmetry group, in which generators K ^ j , j = 0 , 1 , 2 from the s u ( 1 , 1 ) algebra satisfy the commutation relations,
[ K ^ 1 , K ^ 2 ] = i K ^ 0 , [ K ^ 2 , K ^ 0 ] = i K ^ 1 , [ K ^ 0 , K ^ 1 ] = i K ^ 2 .
The eigenvalues of the Casimir operator
C ^ = K ^ 0 2 K ^ 1 2 K ^ 2 2 ,
c k = k ( k 1 ) label the irreducible representations of the group. The Hilbert space H that carries an irrep labeled by the Bargman index k = 1 2 , 1 , 3 2 , 2 , , corresponding to the positive discrete series, is spanned by the eigenstates of the K ^ 0 operator,
K ^ 0 | k , k + m = ( k + m ) | k , k + m , m = 0 , 1 , ,
where | k , k is the lowest state of the representation, which is defined by K ^ | k , k = 0 , K ^ ± = K ^ 1 ± i K ^ 2 .
A set of coherent states [23],
| n = cosh 2 k τ 2 m = 0 Γ ( m + 2 k ) m ! Γ ( 2 k ) 1 / 2 e i ϕ m tanh m τ 2 | k , k + m ,
is labeled by the coordinates ( τ , ϕ ) of hyperbolic Bloch vectors in the upper sheet of the two-sheet hyperboloid n · n = 1 ,
n = ( cosh τ , sinh τ cos ϕ , sinh τ sin ϕ ) ,
and resolve the identity according to
I ^ = 2 k 1 π d 2 n | n n | ,
where d 2 n = 1 4 sinh τ d τ d ϕ is the invariant measure. This hyperboloid can be considered as a phase space of our quantum system.
The SU(1,1) Q-function defined as
Q ( n ) = n | ρ ^ | n , 2 k 1 π d 2 n Q ( n ) = 1 ,
is a positive normalized distribution on the hyperboloid that contains the same information as contained in the density matrix.
The Q-function of a coherent state | n 0 is
| n | n 0 | 2 = 1 + n · n 0 2 2 k ,
n · n 0 = cosh τ cosh τ 0 cos ( ϕ ϕ 0 ) sinh τ sinh τ 0 ,
which is represented as a smooth localized distribution on the hyperboloid.

3. Tunneling Currents on the Hyperboloid

We will focus on a particular case of the Lipkin–Meshkov–Glick model on the hyperboloid described by the following Hamiltonian quadratic on the SU(1,1) generators,
H ^ = K ^ 0 + μ k K ^ 2 2 .
The corresponding classical Hamiltonian is given by the Q-symbol of (14),
Q H ( n ) = cosh τ + μ ( 2 k + 1 ) sinh 2 τ sin 2 ϕ = H c l .
The structure of the classical orbits, defined by the Hamiltonian equations of motion,
τ ˙ = μ sinh τ sin 2 ϕ ,
ϕ ˙ = 1 + 2 μ cosh τ sin 2 ϕ .
is fundamentally different for 1 / 2 < μ < 0 and μ < 1 / 2 .
In the latter case, μ < 1 / 2 , Q H ( τ , ϕ ) acquires a form of a two-valley potential, where the minima of the valley are located at ϕ min = π / 2 , 3 π / 2 and separated by crests whose maxima are at ϕ max = 0 , π . The separatrices
τ = arccosh 1 1 2 μ csc 2 ϕ ,
divide the phase space into four classically invariant regions along with the corresponding families of hyperbolic trajectories, as shown in Figure 1. This situation corresponds to the presence only of continuous components in the spectrum of (14).

3.1. Semiclassical Evolution

On the phase-space language, the Hamiltonian (15) generates a semiclassical evolution of the Q-function according to the Liouvillian equation,
Q c l ( n , t ) t = { Q c l ( n , t ) , Q H ( n ) } P = div J c l ( n , t ) ,
in which { , } P are the Poisson brackets on the hyperboloid,
{ f , g } P = 1 sinh τ ϕ f τ g τ f ϕ g .
Thus, every point of the initial distribution Q ( n , t = 0 ) evolves along the corresponding classical trajectory n ( t ) :
Q c l ( n , t ) = Q c l ( n ( t ) ) .
In other words, the evolution of the Q-function is generated by the Hamiltonian currents,
J c l ( n , t ) = J c l ( n ( t ) ) = ( J ϕ c l ( t ) , J τ c l ( t ) ) ,
having in the particular case of the Hamiltonian (15) the form,
J ϕ c l ( t ) = Q ρ ( n ( t ) ) τ Q H ( n ) = μ 2 sinh τ sin 2 ϕ Q ( n ( t ) ) ,
J τ c l ( t ) = 1 sinh τ Q ρ ( n ( t ) ) ϕ Q H ( n ) = sinh τ + μ sin 2 ϕ sinh 2 τ Q ( n ( t ) ) ,
generate a motion of a distribution initially localized inside one of the invariant regions toward the corresponding separatrix. In Figure 2 (lower panel), we plot the evolution of the Q-distribution corresponding to a coherent state (8) initially centered at n 0 = τ 0 = 1.5 , ϕ 0 = π / 2 inside a “potential valley”. At this point, it is fulfilled σ H ( n 0 ) H c l ( τ , ϕ = 0 , π ) H c l ( n 0 ) , where σ H 2 ( n 0 ) = n 0 | H ^ 2 | n 0 ( n 0 | H ^ | n 0 ) 2 . The amplitude of the Q-distribution, being put at n 0 , is significantly smaller than the maxima of the surrounding crests of the potential Q H ( τ , ϕ = 0 , π ) , and the dispersion of Q ρ ( n ) is essentially narrower than the average width of the valley. Thus, the value of the initial Q-function in classically prohibited regions (in the vicinity of the potential crests) is exponentially small, and all meaningful dynamics are concentrated inside the initial valley. The semiclassical evolution, consisting of a propagation of distinct points of the distribution along the corresponding classical trajectories, leads to displacements and deformations of the initial Q-function in the classically accessible region. The classical currents (20) and (21) indicate the direction of the propagation and the distortion of the initial distribution. Obviously, no transition into another classically permitted region (the potential valley centered at 3 π / 2 ) happens. The deformation of the distribution becomes very strong when it becomes close to the separatrix.

3.2. Quantum Evolution

The quantum phase-space dynamics is drastically different from the classical one. The evolution equation for the Q-function is a second-order partial differential equation [41], which can be conveniently represented in a Liouville-like form,
t Q ( n , t ) = { n 0 , Q ( n , t ) } p + μ k { n 2 , G 2 Q ( n , t ) } p ,
where G 2 is a first-order differential operator
G 2 = 2 k sinh τ sin ϕ + 1 sinh τ cos ϕ ϕ + 1 2 sinh 2 τ sin ϕ τ .
The dynamics of Q ( n , t ) is induced by the quantum currents,
J τ ( n , t ) = μ 2 k cos ϕ G 2 Q ( n , t ) J ϕ ( n , t ) = sinh τ + μ k sin ϕ cosh τ G 2 Q ( n , t ) ,
that not only indicate the directions of deformations of Q ( n , t ) but also describe its propagation through areas separated by classical separatrices.
The snapshots of Q ( n , t ) corresponding to the initial coherent state | τ 0 = 1.5 , ϕ 0 = π / 2 along with the distribution of the currents J ( n , t ) are plotted in Figure 2. The semiclassical evolution of Q ρ ( n ( t ) ) originally located in the upper valley, Figure 2a, is reduced to a deformation of the initial distribution generated by the classical currents (20) and (21) corresponding to a propagation along the trajectories (16) and (17); see Figure 2b–e. The quantum phase-space dynamics is significantly different; see Figure 2f–i. In contrast to classical evolution, quantum currents cause not only a distortion of the Q-function but also a significant displacement of its center from the original location in a short time. Despite an apparent translation of the maximum of the distribution in the direction of growth | z | = tanh τ 2 (mainly explained by the form of mapping the hyperboloid into a unit disc), the phase-space coordinate τ does not reach large values during the evolution, as discussed in Section 3. Actually, it oscillates around its initial value τ 1.5 with an amplitude 0.17 . For longer times, the distribution starts tunneling through the potential barrier. This process is seen as splitting a distribution into two separated peaks, where one piece is maintained in the initial valley, and the other emerges in another classically allowed valley. No direct movement of the Q-function through a potential crest, which is a classically forbidden region, is detected. The current directions and their intensity distribution indicate the main paths of the state transfer from one valley to another. The phase-space Q-currents are small but still detectable when the distribution “tunnels” through the classically forbidden area despite the magnitude of the Q-distribution, which is practically negligible. It is interesting to note that the distribution approximately keeps its localized form after the first act of tunneling. The general character of the phase-space evolution is preserved for longer times, except that the distribution becomes more and more delocalized.
The normalized integral azimuthal current
I ( ϕ , t ) = 1 k 0 d τ sinh τ J ϕ ( n , t ) ,
provides valuable information about the tunneling process, indicating the time intervals of the maximum and minimum azimuthal flows at all angles.
In Figure 3, we plot I ( ϕ , t ) for times corresponding to two acts of tunneling, i.e., when the distribution returns to the initial valley. As expected, I ( ϕ , t ) is initially concentrated at ϕ = π / 2 and is always almost zero at the angles corresponding to classically forbidden areas. The transfer of the distribution from the original to another potential valley is manifested in the appearance of the integral current localized at the minimum of the valley at ϕ = 3 π / 2 . The time interval between these maxima can be considered as a tunneling time [42,43] in the phase space. A less pronounced third maximum reflects a process of the delocalization of the distribution in the course of evolution.

4. Discussion

In quantum optics, the su ( 1 , 1 ) algebra appears in the description of the non-degenerate parametric amplifier, where
K ^ + = a ^ b ^ , K ^ = a ^ b ^ , K ^ 0 = 1 2 ( a ^ a ^ + b ^ b ^ + I ^ ) ,
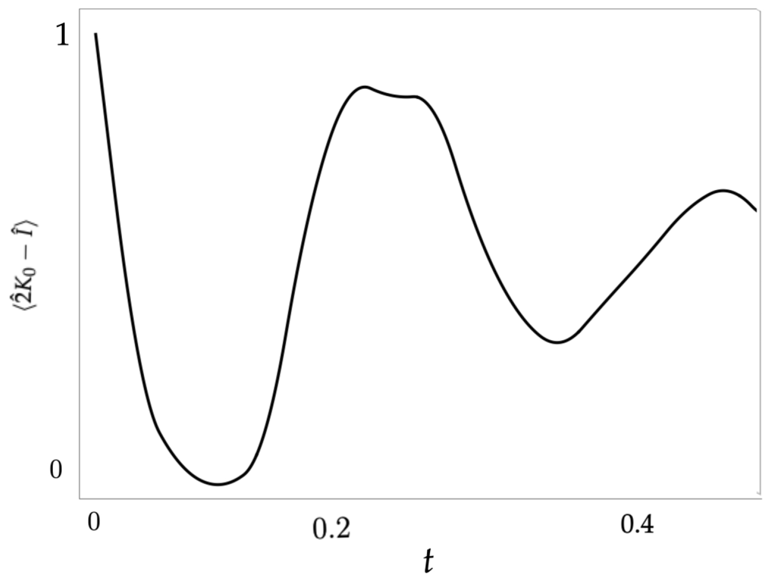
and where a ^ and b ^ are the boson operators. The coherent states (8), physically generated in quantum parametric processes, form an overcomplete basis in each Hilbert space with a fixed difference Δ n of excitations between the modes a and b. The S U ( 1 , 1 ) -irreducible subspaces are labeled by k = 1 2 ( 1 + | Δ n | ) . Non-linear Hamiltonians similar to (14) describe the dynamics of coupled field modes. One of the physically relevant observables is the total number of excitations N, corresponding to the average value of 2 K ^ 0 I ^ . In Figure 4, we plot the evolution of N for the Hamiltonian (14) and the initial coherent state | τ 0 = 1.5 , ϕ 0 = π / 2 . The oscillatory behavior of N ( t ) is in accordance with the phase-space dynamics; see Figure 2. It is worth noting that the phase-space variable cosh τ ( t ) = K ^ 0 ( t ) / k does not reach significant values during the evolution, which is physically explained by a largely “detuned” interaction dynamics of the quantized modes described by the Hamiltonian (14). The maximum of the osculation observed at t 0.25 corresponds to the complete “tunneling” of the distribution between classically admissible valleys. Taking into account that the tunneling phenomenon is essentially a quantum effect, one can attribute the same nature to the process of photon generation in the parametric dynamics governed by (14).
Thus, the quantum currents J ( n , t ) are a valuable tool for analyzing the evolution in the hyperbolic phase space. The spatial distribution of the quantum current allows one to visualize the main directions of both semiclassical and quantum propagations of the distribution. The marginal current distribution (23) can be used for the determination of the phase-space tunneling time. The tunneling time defined in this way determines the characteristic period of the deeply non-classical evolution of physical observables related to the system’s Hamiltonian.
An advantage of using the Q-function is its positivity, which allows us to consider it a “true” probability distribution and observe its delocalization (splitting) in the phase space related to the tunneling process. However, the Q-representation does not always thoroughly exhibit the quantum interference pattern. An attractive possibility for studying phase-space tunneling would be to analyze the currents associated with the Wigner distribution for the SU(1,1) group. A faithful Wigner distribution [34] reveals a smooth transition to the classical regime in the limit of a large representation index [41]. In addition, one could expect an involved quantum interference picture and a non-vanishing Wigner flow in the classically forbidden areas. This problem will be addressed in future work.

Author Contributions

Conceptualization, I.F.V. and A.B.K.; Software, I.F.V.; Formal analysis, I.F.V. and A.B.K.; Writing—original draft, A.B.K.; Writing—review & editing, I.F.V. All authors have read and agreed to the published version of the manuscript.

Funding

This work is partially supported by Grant CBF2023-2024-50 of CONAHCyT (Mexico).

Institutional Review Board Statement

Not applicable.

Data Availability Statement

The original contributions presented in the study are included in the article, further inquiries can be directed to the corresponding author.

Conflicts of Interest

The authors declare no conflicts of interest.

Appendix A

In this Appendix, we describe a procedure used for the numerical analysis of the evolution generated by the Hamiltonian (14) and the mapping into the phase-space Q-distribution.
Following [44], we denote the eigenstates of K ^ 2 as
K ^ 2 | λ , k = λ | λ , k ,
and introduce Hermitian parabolic operators
J ^ ± = K ^ 1 ± K ^ 0 ,
obeying the commutation relations
[ K ^ 2 , J ^ ± ] = ± i J ^ ± , [ J ^ + , J ^ ] = 2 i K ^ 2 .
Then, the states J ^ ± | λ are also eigenstates of K ^ 2 with complex eigenvalues,
K ^ 2 ( J ^ ± | λ , k ) = ( λ ± i ) ( J ^ + | λ , k ) .
Now, one introduces normalizable states in the form of expansion
| ϕ = d λ ϕ ( λ ) | λ , k ,
such that the states J ^ ± | ϕ are also normalizable.
In the x-representation defined as
ψ ( x ) = 1 2 π e i λ x ϕ ( λ ) d λ ,
the generators K ^ 2 and J ^ ± have the following non-symmetric realization,
K ^ 2 = i x , J ^ + = e x x 2 + x + k ( k + 1 ) , J ^ = e x .
The Schrödinger equation for the Hamiltonain (14) in the x-representation acquires the form
i t ψ ( x , t ) = 1 2 e x + e x k ( k + 1 ) e x x ( x 1 ) ψ ( x , t ) μ k x 2 ψ ( x , t ) .
To find the appropriate form of the initial condition for (A4), we expand the coherent state (8) in the basis (A1),
| n 0 | ζ 0 = e i ϕ 0 tanh τ 0 2 = 0 d λ ζ 0 ( λ ) | λ , k ,
where
ζ 0 ( λ ) = ( 1 | ζ 0 | 2 ) k ( 1 ζ 0 2 ) k 2 2 k 3 / 2 π Γ ( 2 k ) Γ k i λ 2 Γ k + 1 + i λ 2 1 + ζ 0 1 ζ 0 i λ ,
which allows to recast the initial coherent state in the x-representation (A3) in the form of the Barnes integral:
ψ 0 ( x , 0 ) = 1 2 π e i λ x ζ 0 ( λ ) d λ = A k ( ζ 0 ) 2 k e k x 1 + e x 1 + ζ 0 1 ζ 0 2 k + 1 / 2 ,
A k ( ζ 0 ) = ( 1 | ζ 0 | 2 ) k Γ ( k + 1 / 2 ) 2 k + 1 / 2 ( 1 ζ 0 ) 2 k 2 π Γ ( 2 k )
The Q-function in the basis (A1) is
Q ( ζ ) = | ζ | ζ 0 | 2 = d λ ζ * ( λ ) ζ 0 ( λ ) 2 .
Representing the solution of (A4) as a Fourier transform
ψ ( x , t ) = 1 2 π d λ e i λ x ζ 0 ( λ , t )
we arrive at the following form of the evolved Q-function,
Q ( ζ , t ) = 1 2 π d λ d x e i λ x ψ ( x , t ) ζ * ( λ ) 2
where
ζ * ( λ ) = A k * ( ζ ) Γ k + i λ 2 Γ k + 1 i λ 2 1 + ζ * 1 ζ * i λ .
Computing the Barnes integral appearing in (A8), we finally obtain
Q ( ζ , t ) = ( 1 | ζ | 2 ) 2 k 2 4 k Γ ( k + 1 / 2 ) 2 π Γ ( 2 k ) | ( 1 ζ ) 2 k | 2 | ψ * ( x , t ) e k x 1 + 1 + ζ 1 ζ 2 e 2 x k + 1 / 2 | 2 ,
where ψ ( x , t ) is the solution of (A4) with the initial condition (A6).

References

  1. Davis, M.J.; Heller, E.J. Quantum dynamical tunneling in bound states. J. Chem. Phys. 1981, 75, 246. [Google Scholar] [CrossRef]
  2. Dmitriev, A.; D’yakonov, M.; Loffe, A.F. Activated and tunneling transitions between the two forced-oscillation regimes of an 222 anharmonic oscillator. Sov. J. Exp. Theor. Phys. 1986, 63, 838. [Google Scholar]
  3. Dumont, R.S.; Marchioro, T., II. Tunneling-time probability distribution. Phys. Rev. A 1993, 47, 85. [Google Scholar] [CrossRef] [PubMed]
  4. Shin, J.Y.; Lee, H.W. Quantum tunneling, dynamical symmetry, and quantum revival. Phys. Rev. E 1996, 53, 3096. [Google Scholar] [CrossRef] [PubMed]
  5. Takagi, S. Macroscopic Quantum Tunneling; Cambrige University Press: Cambrige, UK, 2002. [Google Scholar]
  6. Zachos, C.; Fairlie, D.; Curtright, T. Quantum Mechanics in Phase Space: An Overview with Selected Papers; World Scientific: Singapore, 2005. [Google Scholar]
  7. De Almeida, A.M.O. The Weyl representation in classical and quantum mechanics. Phys. Rep. 1998, 295, 265–342. [Google Scholar] [CrossRef]
  8. Rajaraman, R. Solitons and Instantons. An Introduction to Solitons and Instantons in Quantum Field Theory; North Holland: Amsterdam, The Netherlands, 1982. [Google Scholar]
  9. Hagino, K.; Takigawa, N. Subbarrier fusion reactions and many-particle quantum tunneling. Prog. Theor. Phys. 2012, 128, 1061–1106. [Google Scholar] [CrossRef]
  10. Skodje, R.T.; Rohrs, H.W.; VanBuskirk, J. Flux analysis, the correspondence principle, and the structure of quantum phase space. Phys. Rev. A 1989, 40, 2894. [Google Scholar] [CrossRef] [PubMed]
  11. Heim, D.; Schleich, W.; Alsing, P.; Dahl, J.; Varro, S. Tunneling through a parabolic barrier viewed from Wigner phase space. arXiv 2013, arXiv:1302.1030. [Google Scholar]
  12. Lin, Y.L.; Dahlsten, O.C. Necessity of negative Wigner function for tunneling. Phys. Rev. A 2020, 102, 062210. [Google Scholar] [CrossRef]
  13. Reynoso, M.A.P.; Nader, D.; Chávez-Carlos, J.; Ordaz-Mendoza, B.; Cortiñas, R.G.; Batista, V.S.; Lerma-Hernández, S.; Pérez-Bernal, F.; Santos, L.F. Quantum tunneling and level crossings in the squeeze-driven Kerr oscillator. Phys. Rev. A 2023, 108, 033709. [Google Scholar] [CrossRef]
  14. Donoso, A.; Martens, C.C. Quantum tunneling using entangled classical trajectories. Phys. Rev. Lett. 2001, 87, 223202. [Google Scholar] [CrossRef] [PubMed]
  15. Klimov, A.B.; Romero, J.L.; de Guise, H. Generalized SU(2) covariant Wigner functions and some of their applications. J. Phys. A Math. Theor. 2017, 50, 323001. [Google Scholar] [CrossRef]
  16. Wodkiewicz, K.; Eberly, J.H. Coherent states, squeezed fluctuations, and the SU(2) and SU(1,1) groups in quantum-optics applications. J. Opt. Soc. Am. B 1985, 2, 458. [Google Scholar] [CrossRef]
  17. Gerry, C.C. Dynamics of SU(1,1) coherent states. Phys. Rev. A 1985, 31, 2721. [Google Scholar] [CrossRef]
  18. Orłowski, A.; Wódkiewicz, K. On the SU(1, 1) phase-space description of reduced and squeezed quantum fluctuations. J. Mod. Opt. 1990, 37, 295. [Google Scholar] [CrossRef]
  19. Jezek, D.M.; Hernandez, E.S. Nonlinear pseudospiin dynamics on a noncompact manifold. Phys. Rev. A 1990, 42, 96. [Google Scholar] [CrossRef] [PubMed]
  20. Jing, J.; Liu, C.; Zhou, Z.; Ou, Z.Y.; Zhang, W. Realization of a nonlinear interferometer with parametric amplifiers. Appl. Phys. Lett. 2011, 99, 011110. [Google Scholar] [CrossRef]
  21. Tilma, T.; Everitt, M.J.; Samson, J.H.; Munro, W.J.; Nemoto, K. Wigner Functions for Arbitrary Quantum Systems. Phys. Rev. Lett. 2016, 117, 180401. [Google Scholar] [CrossRef] [PubMed]
  22. Klimov, A.B.; de Guise, H. General approach to SU(n) quasi-distribution functions. J. Phys. A Math. Theor. 2010, 43, 402001. [Google Scholar] [CrossRef]
  23. Perelomov, A.M. Generalized Coherent States and Some of Their Applications. Sov. Phys. Uspekhi 1977, 20, 703. [Google Scholar] [CrossRef]
  24. Zhang, W.; Feng, D.; Gilmore, R. Coherent states. Rev. Mod. Phys. 1990, 62, 240. [Google Scholar] [CrossRef]
  25. Gazeau, J.P. Coherent states in quantum physics: An overview. J. Physics Conf. Ser. 2023, 2667, 012052. [Google Scholar] [CrossRef]
  26. Husimi, K. Some formal properties of the density matrix. In Proceedings of the Physico-Mathematical Society of Japan 3rd Series; The Physical Society of Japan: Tokyo, Japan, 1940; Volume 22, pp. 264–314. [Google Scholar]
  27. Steuernagel, O.; Kakofengitis, D.; Ritter, G. Wigner flow reveals topological order in quantum phase space dynamics. Phys. Rev. Lett. 2013, 110, 030401. [Google Scholar] [CrossRef] [PubMed]
  28. Kakofengitis, D.; Steuernagel, O. Wigner’s quantum phase-space current in weakly-anharmonic weakly-excited two-state systems. Eur. Phys. J. Plus 2017, 132, 1–13. [Google Scholar] [CrossRef]
  29. Kakofengitis, D.; Oliva, M.; Steuernagel, O. Wigner’s representation of quantum mechanics in integral form and its applications. Phys. Rev. A 2017, 95, 022127. [Google Scholar] [CrossRef]
  30. Veronez, M.; de Aguiar, M.A. Phase space flow in the Husimi representation. J. Phys. A Math. Theor. 2013, 46, 485304. [Google Scholar] [CrossRef]
  31. Veronez, M.; de Aguiar, M.A. Topological structures in the Husimi flow. J. Phys. A Math. Theor. 2016, 49, 065301. [Google Scholar] [CrossRef]
  32. Yang, P.; Valtierra, I.F.; Klimov, A.B.; Wu, S.T.; Lee, R.K.; Sánchez-Soto, L.L.; Leuchs, G. The Wigner flow on the sphere. Phys. Scr. 2019, 94, 044001. [Google Scholar] [CrossRef]
  33. Valtierra, I.F.; Klimov, A.B.; Leuchs, G.; Sánchez-Soto, L.L. Quasiprobability currents on the sphere. Phys. Rev. A 2020, 101, 033803. [Google Scholar] [CrossRef]
  34. Klimov, A.B.; Seyfarth, U.; de Guise, H.; Sánchez-Soto, L.L. SU (1, 1) covariant s-parametrized maps. J. Phys. A Math. Theor. 2021, 54, 065301. [Google Scholar] [CrossRef]
  35. Gerry, C.C. Application of SU (1, 1) coherent states to the interaction of squeezed light in an anharmonic oscillator. Phys. Rev. A 1987, 35, 2146. [Google Scholar] [CrossRef] [PubMed]
  36. Gerry, C.C. Correlated two-mode SU (1, 1) coherent states: Nonclassical properties. JOSA B 1991, 8, 685–690. [Google Scholar] [CrossRef]
  37. Gerry, C.C.; Grobe, R. Two-mode intelligent SU (1, 1) states. Phys. Rev. A 1995, 51, 4123. [Google Scholar] [CrossRef]
  38. Yurke, B.; McCall, S.L.; Klauder, J.R. SU (2) and SU (1, 1) interferometers. Phys. Rev. A 1986, 33, 4033. [Google Scholar] [CrossRef]
  39. Gerry, C.C.; Birrittella, R.; Raymond, A.; Carranza, R. Photon statistics, parity measurements, and Heisenberg-limited interferometry: Example of the two-mode SU (1, 1) SU (1, 1) coherent states. J. Mod. Opt. 2011, 58, 1509–1517. [Google Scholar] [CrossRef]
  40. Li, D.; Gard, B.T.; Gao, Y.; Yuan, C.H.; Zhang, W.; Lee, H.; Dowling, J.P. Phase sensitivity at the Heisenberg limit in an SU(1,1) interferometer via parity detection. Phys. Rev. A 2016, 94, 063840. [Google Scholar] [CrossRef]
  41. Baltazar, M.; Valtierra, I.F.; Klimov, A.B. Correspondence Rules for SU (1, 1) Quasidistribution Functions and Quantum Dynamics in the Hyperbolic Phase Space. Entropy 2022, 24, 1580. [Google Scholar] [CrossRef]
  42. Hauge, E.; Støvneng, J. Tunneling times: A critical review. Rev. Mod. Phys. 1989, 61, 917. [Google Scholar] [CrossRef]
  43. Olkhovsky, V.S.; Recami, E. Recent developments in the time analysis of tunneling processes. Phys. Rep. 1992, 214, 339–356. [Google Scholar] [CrossRef]
  44. Kuriyan, J.G.; Mukunda, N.; Sudarshan, E. Master analytic representation: Reduction of O (2, 1) in an O (1, 1) basis. J. Math. Phys. 1968, 9, 2100–2108. [Google Scholar] [CrossRef]
Figure 1. The phase portrait for the classical Hamiltonian (15) k = 10 , μ = 1 . (Left): Density plot on the unit disc D : = { z = tanh τ 2 e i ϕ : | z | < 1 } ; (Right): Density plot on the plane p ϕ , where p = cosh τ 1 . The red dashed lines are the classical separatrices.
Figure 1. The phase portrait for the classical Hamiltonian (15) k = 10 , μ = 1 . (Left): Density plot on the unit disc D : = { z = tanh τ 2 e i ϕ : | z | < 1 } ; (Right): Density plot on the plane p ϕ , where p = cosh τ 1 . The red dashed lines are the classical separatrices.
Entropy 26 00639 g001
Figure 2. Snapshots of the Q ( n , t ) -function corresponding to the initial coherent state (a), | τ 0 = 1.5 , ϕ 0 = π / 2 : the classical dynamics (be) and the quantum dynamics (fi).
Figure 2. Snapshots of the Q ( n , t ) -function corresponding to the initial coherent state (a), | τ 0 = 1.5 , ϕ 0 = π / 2 : the classical dynamics (be) and the quantum dynamics (fi).
Entropy 26 00639 g002
Figure 3. The integral azimuthal Husimi current (23) up to times corresponding to the returning of the Q-function in the original classically admissible valley for the initial coherent state | τ 0 = 1.5 , ϕ 0 = π / 2 .
Figure 3. The integral azimuthal Husimi current (23) up to times corresponding to the returning of the Q-function in the original classically admissible valley for the initial coherent state | τ 0 = 1.5 , ϕ 0 = π / 2 .
Entropy 26 00639 g003
Figure 4. The evolution of the normalized total number of excitations N ( t ) / 2 k = 2 K ^ 0 I ^ / 2 k for the Hamiltonian (14) and the initial coherent state | τ 0 = 1.5 , ϕ 0 = π / 2 .
Figure 4. The evolution of the normalized total number of excitations N ( t ) / 2 k = 2 K ^ 0 I ^ / 2 k for the Hamiltonian (14) and the initial coherent state | τ 0 = 1.5 , ϕ 0 = π / 2 .
Entropy 26 00639 g004
Disclaimer/Publisher’s Note: The statements, opinions and data contained in all publications are solely those of the individual author(s) and contributor(s) and not of MDPI and/or the editor(s). MDPI and/or the editor(s) disclaim responsibility for any injury to people or property resulting from any ideas, methods, instructions or products referred to in the content.

Share and Cite

MDPI and ACS Style

Valtierra, I.F.; Klimov, A.B. Tunneling Currents in the Hyperbolic Phase Space. Entropy 2024, 26, 639. https://doi.org/10.3390/e26080639

AMA Style

Valtierra IF, Klimov AB. Tunneling Currents in the Hyperbolic Phase Space. Entropy. 2024; 26(8):639. https://doi.org/10.3390/e26080639

Chicago/Turabian Style

Valtierra, Ivan F., and Andrei B. Klimov. 2024. "Tunneling Currents in the Hyperbolic Phase Space" Entropy 26, no. 8: 639. https://doi.org/10.3390/e26080639

APA Style

Valtierra, I. F., & Klimov, A. B. (2024). Tunneling Currents in the Hyperbolic Phase Space. Entropy, 26(8), 639. https://doi.org/10.3390/e26080639

Note that from the first issue of 2016, this journal uses article numbers instead of page numbers. See further details here.

Article Metrics

Back to TopTop