Structure-Based Virtual Screening towards the Discovery of Novel ULK1 Inhibitors with Anti-HCC Activities
Abstract
1. Introduction
2. Results and Discussion
2.1. Pharmacophore Model Construction for Virtual Screening
2.2. Molecular Docking Screening of Small Molecules and ULK1 Protein
2.3. Validation of ULK1 Inhibitors
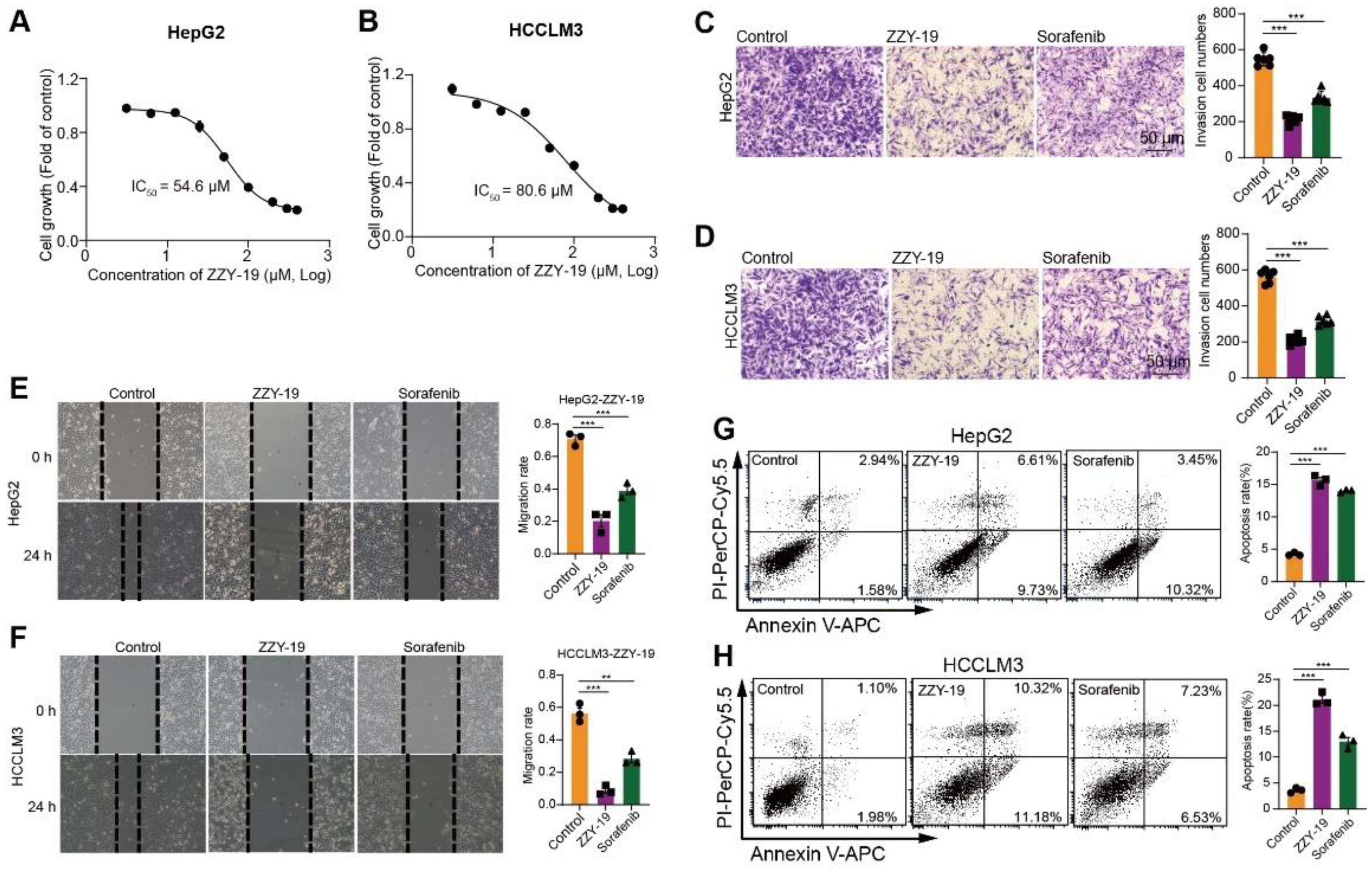
2.4. ZZY-19 Inhibits the Proliferation, Invasion, Migration, and Induces Apoptosis of HCC Cells
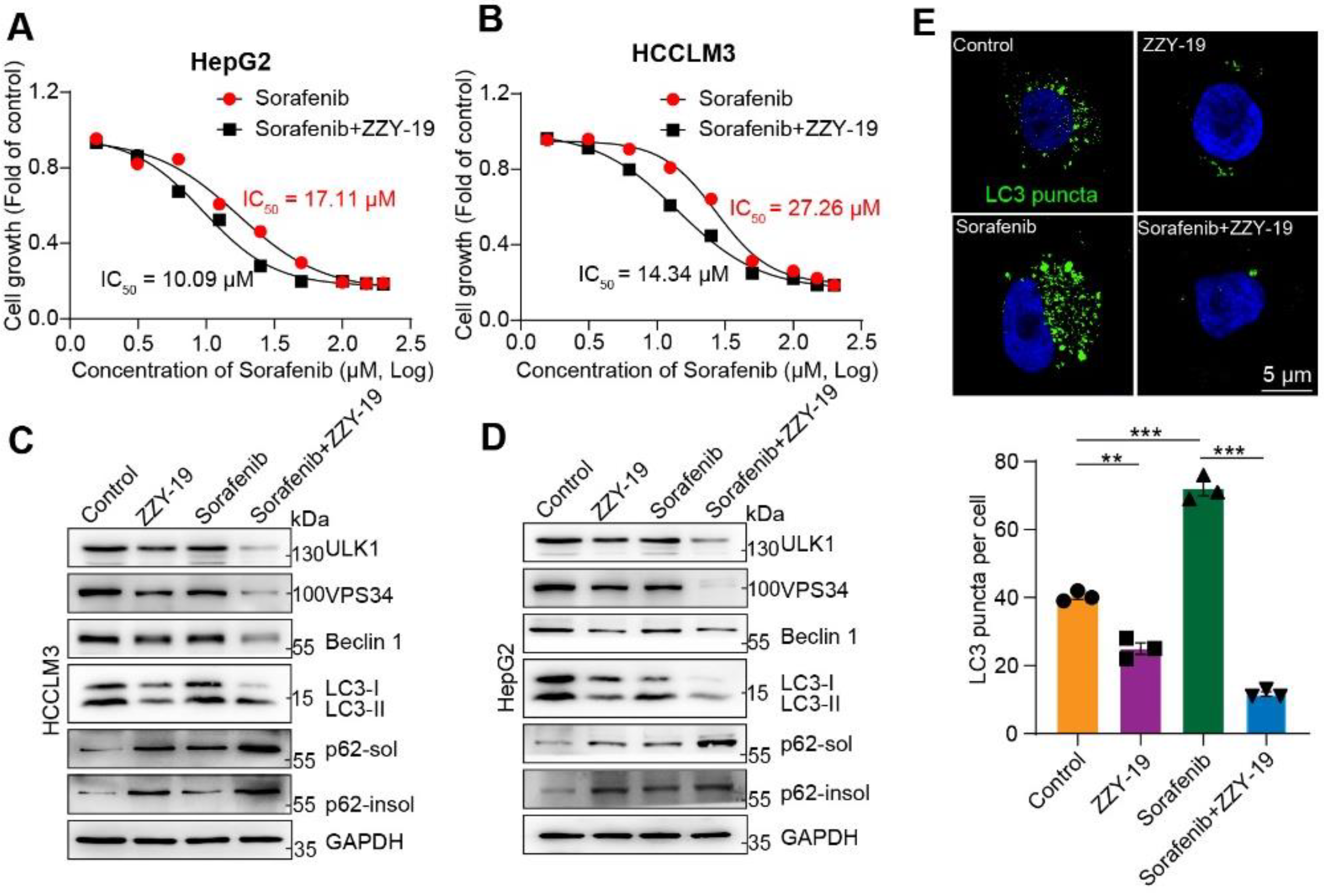
2.5. ZZY-19 Induces Autophagy Inhibition by Reducing the Expression of the ULK1 and Acts Synergistically with Sorafenib
2.6. The Combination of ZZY-19 with Sorafenib Synergistically Suppresses the Progression of HCC In Vivo
3. Materials and Methods
3.1. Construction of Small Molecule Databases and 3D Conformational Libraries
3.2. Preparation of the Protein Molecule
3.3. Mouse Models for Tumor Growth
3.4. Cell Culture
3.5. CCK-8 Assay
3.6. Flow Cytometry
3.7. Surface Plasmon Resonance Analysis
3.8. Autophagosomes Assay
3.9. Invasion Assays
3.10. Wound Healing Assays
3.11. Western Blotting Analysis
3.12. Statistical Analysis
4. Conclusions
Author Contributions
Funding
Institutional Review Board Statement
Informed Consent Statement
Data Availability Statement
Conflicts of Interest
Sample Availability
References
- Yang, J.D.; Roberts, L.R. Hepatocellular carcinoma: A global view. Nat. Rev. Gastroenterol. Hepatol. 2010, 7, 448–458. [Google Scholar] [CrossRef] [PubMed]
- Jiang, Y.; Sun, A.; Zhao, Y.; Ying, W.; Sun, H.; Yang, X.; Xing, B.; Sun, W.; Ren, L.; Hu, B.; et al. Proteomics identifies new therapeutic targets of early-stage hepatocellular carcinoma. Nature 2019, 567, 257–261. [Google Scholar] [CrossRef] [PubMed]
- Sung, H.; Ferlay, J.; Siegel, R.L.; Laversanne, M.; Soerjomataram, I.; Jemal, A.; Bray, F. Global Cancer Statistics 2020: Globocan Estimates of Incidence and Mortality Worldwide for 36 Cancers in 185 Countries. CA Cancer J. Clin. 2021, 71, 209–249. [Google Scholar] [CrossRef] [PubMed]
- de The, H.; Marchio, A.; Tiollais, P.; Dejean, A. A novel steroid thyroid hormone receptor-related gene inappropriately expressed in human hepatocellular carcinoma. Nature 1987, 330, 667–670. [Google Scholar] [CrossRef]
- Yang, J.D.; Hainaut, P.; Gores, G.J.; Amadou, A.; Plymoth, A.; Roberts, L.R. A global view of hepatocellular carcinoma: Trends, risk, prevention and management. Nat. Rev. Gastroenterol. Hepatol. 2019, 16, 589–604. [Google Scholar] [CrossRef]
- Moon, D.B.; Lee, S.G. Liver transplantation. Gut Liver 2009, 3, 145–165. [Google Scholar] [CrossRef]
- Shukla, P.J.; Barreto, S.G. Surgery for malignant liver tumors. J. Cancer Res. Ther. 2009, 5, 154–160. [Google Scholar] [CrossRef]
- Cheng, A.L.; Kang, Y.K.; Chen, Z.; Tsao, C.J.; Qin, S.; Kim, J.S.; Luo, R.; Feng, J.; Ye, S.; Yang, T.S.; et al. Efficacy and safety of sorafenib in patients in the Asia-Pacific region with advanced hepatocellular carcinoma: A phase III randomised, double-blind, placebo-controlled trial. Lancet Oncol. 2009, 10, 25–34. [Google Scholar] [CrossRef]
- Guan, D.X.; Shi, J.; Zhang, Y.; Zhao, J.S.; Long, L.Y.; Chen, T.W.; Zhang, E.B.; Feng, Y.Y.; Bao, W.D.; Deng, Y.Z.; et al. Sorafenib enriches epithelial cell adhesion molecule-positive tumor initiating cells and exacerbates a subtype of hepatocellular carcinoma through TSC2-AKT cascade. Hepatology 2015, 62, 1791–1803. [Google Scholar] [CrossRef]
- Rowe, I.A. Sorafenib therapy in patients with hepatocellular carcinoma before liver transplantation. Hepatology 2010, 52, 1171–1172. [Google Scholar] [CrossRef]
- Zhang, X.; Yang, X.R.; Huang, X.W.; Wang, W.M.; Shi, R.Y.; Xu, Y.; Wang, Z.; Qiu, S.J.; Fan, J.; Zhou, J. Sorafenib in treatment of patients with advanced hepatocellular carcinoma: A systematic review. Hepatobiliary Pancreat. Dis. Int. 2012, 11, 458–466. [Google Scholar] [CrossRef]
- Giulitti, F.; Petrungaro, S.; Mandatori, S.; Tomaipitinca, L.; de Franchis, V.; D’Amore, A.; Filippini, A.; Gaudio, E.; Ziparo, E.; Giampietri, C. Anti-tumor Effect of Oleic Acid in Hepatocellular Carcinoma Cell Lines via Autophagy Reduction. Front. Cell Dev. Biol. 2021, 9, 629182. [Google Scholar] [CrossRef] [PubMed]
- Perng, D.S.; Hung, C.M.; Lin, H.Y.; Morgan, P.; Hsu, Y.C.; Wu, T.C.; Hsieh, P.M.; Yeh, J.H.; Hsiao, P.; Lee, C.Y.; et al. Role of autophagy-related protein in the prognosis of combined hepatocellular carcinoma and cholangiocarcinoma after surgical resection. BMC Cancer 2021, 21, 828. [Google Scholar] [CrossRef] [PubMed]
- Koyano, F.; Okatsu, K.; Kosako, H.; Tamura, Y.; Go, E.; Kimura, M.; Kimura, Y.; Tsuchiya, H.; Yoshihara, H.; Hirokawa, T.; et al. Ubiquitin is phosphorylated by PINK1 to activate parkin. Nature 2014, 510, 162–166. [Google Scholar] [CrossRef] [PubMed]
- Singh, R.; Kaushik, S.; Wang, Y.; Xiang, Y.; Novak, I.; Komatsu, M.; Tanaka, K.; Cuervo, A.M.; Czaja, M.J. Autophagy regulates lipid metabolism. Nature 2009, 458, 1131–1135. [Google Scholar] [CrossRef]
- Tripathi, D.N.; Walker, C.L. The peroxisome as a cell signaling organelle. Curr. Opin. Cell Biol. 2016, 39, 109–112. [Google Scholar] [CrossRef][Green Version]
- Fu, X.T.; Song, K.; Zhou, J.; Shi, Y.H.; Liu, W.R.; Shi, G.M.; Gao, Q.; Wang, X.Y.; Ding, Z.B.; Fan, J. Tumor-associated macrophages modulate resistance to oxaliplatin via inducing autophagy in hepatocellular carcinoma. Cancer Cell Int. 2019, 19, 71. [Google Scholar] [CrossRef]
- Sharma, A.; Seow, J.J.W.; Dutertre, C.A.; Pai, R.; Bleriot, C.; Mishra, A.; Wong, R.M.M.; Singh, G.S.N.; Sudhagar, S.; Khalilnezhad, S.; et al. Onco-fetal Reprogramming of Endothelial Cells Drives Immunosuppressive Macrophages in Hepatocellular Carcinoma. Cell 2020, 183, 377–394.e21. [Google Scholar] [CrossRef]
- Lu, S.; Yao, Y.; Xu, G.; Zhou, C.; Zhang, Y.; Sun, J.; Jiang, R.; Shao, Q.; Chen, Y. CD24 regulates sorafenib resistance via activating autophagy in hepatocellular carcinoma. Cell Death Dis. 2018, 9, 646. [Google Scholar] [CrossRef]
- Wu, S.Y.; Lan, S.H.; Wu, S.R.; Chiu, Y.C.; Lin, X.Z.; Su, I.J.; Tsai, T.F.; Yen, C.J.; Lu, T.H.; Liang, F.W.; et al. Hepatocellular carcinoma-related cyclin D1 is selectively regulated by autophagy degradation system. Hepatology 2018, 68, 141–154. [Google Scholar] [CrossRef]
- Xue, S.T.; Li, K.; Gao, Y.; Zhao, L.Y.; Gao, Y.; Yi, H.; Jiang, J.D.; Li, Z.R. The role of the key autophagy kinase ULK1 in hepatocellular carcinoma and its validation as a treatment target. Autophagy 2020, 16, 1823–1837. [Google Scholar] [CrossRef] [PubMed]








| Pharmacophore | PDB Code | Number of Fratures | Feature Set | SELECTIVITY SCORE |
|---|---|---|---|---|
| Pharm 1 | 5CI7 | 5 | ADHHP | 9.6401 |
| Pharm 2 | 5CI7 | 4 | DHHP | 8.1253 |
| Pharm 3 | 6QAS | 6 | AADHHH | 10.104 |
| Pharm 4 | 6QAS | 5 | AADHH | 8.5865 |
| Pharm 5 | 6QAS | 5 | AADHH | 8.5865 |
| Pharm 6 | 6QAS | 5 | AADHH | 8.5865 |
| Pharm 7 | 4WNO | 4 | DDHH | 7.8511 |
| Pharm 8 | 4WNO | 4 | ADHH | 6.9375 |
| Name | NO. | Chemguass4 | FitValue | Cluster |
|---|---|---|---|---|
| ZZY-15 | AI-204/31685060 | −7.44662 | 3.99539 | 9 |
| ZZY-11 | AM-807/37225039 | −9.59389 | 3.92534 | 16 |
| ZZY-10 | AK-778/41182442 | −9.03607 | 3.90612 | 10 |
| ZZY-12 | AG-690/11571846 | −11.9452 | 3.72307 | 3 |
| ZZY-17 | AE-848/37018081 | −7.39923 | 3.60915 | 6 |
| ZZY-13 | AO-081/15386942 | −10.6991 | 3.57622 | 3 |
| ZZY-4 | AO-022/43512437 | −9.56718 | 3.46083 | 14 |
| ZZY-19 | AN-465/43369862 | −10.7232 | 3.37745 | 2 |
| ZZY-2 | AO-022/43452377 | −11.2999 | 3.36159 | 16 |
| ZZY-7 | AO-022/43246495 | −8.86233 | 3.30666 | 22 |
| ZZY-14 | AO-081/14338084 | −8.26256 | 3.2225 | 23 |
| ZZY-1 | AO-022/40938770 | −8.62358 | 3.21285 | 18 |
| ZZY-5 | AO-022/43513820 | −8.44326 | 3.21113 | 11 |
| ZZY-3 | AF-399/43343599 | −9.70447 | 3.20811 | 22 |
| ZZY-16 | AN-329/40278680 | −7.5261 | 3.20423 | 11 |
| ZZY-18 | AN-465/40769708 | −7.51775 | 3.16531 | 20 |
| ZZY-9 | AF-399/37112065 | −10.985 | 3.11801 | 3 |
| ZZY-6 | AK-968/41923356 | −8.51722 | 3.08722 | 6 |
| ZZY-8 | AG-690/15441762 | −7.71729 | 3.00193 | 3 |
| Name | Mol. wt. | Surface Test-RelResp | RU | Concentration (nM) | NO. | |
|---|---|---|---|---|---|---|
| Baseline (Ru) | Binding (Ru) | |||||
| ZZY-1 | 449.53 | 0.0 | 22.9 | 22.9 | 100 | 9 |
| ZZY-2 | 480.56 | 0.2 | 10.0 | 9.8 | 100 | 14 |
| ZZY-3 | 365.39 | 0.8 | 3.8 | 3.0 | 100 | 16 |
| ZZY-4 | 360.47 | −10.0 | 6.9 | 16.9 | 100 | 10 |
| ZZY-5 | 312.33 | −4.1 | 33.6 | 37.7 | 100 | 5 |
| ZZY-6 | 493.40 | −6.7 | −7.0 | −0.3 | 100 | 18 |
| ZZY-7 | 413.48 | −3.6 | 39.7 | 43.3 | 100 | 3 |
| ZZY-8 | 426.47 | −2.1 | 23.4 | 25.5 | 100 | 7 |
| ZZY-9 | 532.80 | 0.9 | 1.7 | 0.8 | 100 | 17 |
| ZZY-10 | 411.52 | −3.3 | 51.5 | 54.8 | 100 | 2 |
| ZZY-11 | 312.33 | 4.3 | 19.5 | 15.2 | 100 | 12 |
| ZZY-13 | 358.78 | −5.5 | 19.5 | 25.0 | 100 | 8 |
| ZZY-14 | 418.49 | 2.7 | 193.6 | 190.9 | 100 | 1 |
| ZZY-15 | 307.39 | −2.9 | 38.2 | 41.1 | 100 | 4 |
| ZZY-16 | 271.34 | 3.5 | 10.3 | 6.8 | 100 | 15 |
| ZZY-17 | 379.51 | −7.1 | 6.4 | 13.5 | 100 | 13 |
| ZZY-18 | 246.33 | −9.7 | 6.4 | 16.1 | 100 | 11 |
| ZZY-19 | 438.87 | −5.9 | 25.0 | 30.9 | 100 | 6 |
Publisher’s Note: MDPI stays neutral with regard to jurisdictional claims in published maps and institutional affiliations. |
© 2022 by the authors. Licensee MDPI, Basel, Switzerland. This article is an open access article distributed under the terms and conditions of the Creative Commons Attribution (CC BY) license (https://creativecommons.org/licenses/by/4.0/).
Share and Cite
Gao, Y.; Zhou, Z.; Zhang, T.; Xue, S.; Li, K.; Jiang, J. Structure-Based Virtual Screening towards the Discovery of Novel ULK1 Inhibitors with Anti-HCC Activities. Molecules 2022, 27, 2627. https://doi.org/10.3390/molecules27092627
Gao Y, Zhou Z, Zhang T, Xue S, Li K, Jiang J. Structure-Based Virtual Screening towards the Discovery of Novel ULK1 Inhibitors with Anti-HCC Activities. Molecules. 2022; 27(9):2627. https://doi.org/10.3390/molecules27092627
Chicago/Turabian StyleGao, Yang, Ziying Zhou, Tingting Zhang, Situ Xue, Ke Li, and Jiandong Jiang. 2022. "Structure-Based Virtual Screening towards the Discovery of Novel ULK1 Inhibitors with Anti-HCC Activities" Molecules 27, no. 9: 2627. https://doi.org/10.3390/molecules27092627
APA StyleGao, Y., Zhou, Z., Zhang, T., Xue, S., Li, K., & Jiang, J. (2022). Structure-Based Virtual Screening towards the Discovery of Novel ULK1 Inhibitors with Anti-HCC Activities. Molecules, 27(9), 2627. https://doi.org/10.3390/molecules27092627
