Losartan Alleviates the Side Effects and Maintains the Anticancer Activity of Axitinib
Abstract
:1. Introduction
2. Results
2.1. Effects of the Combination of Axitinib and Losartan on Systolic Blood Pressure
2.2. Effects of Axitinib and Losartan Combined Group on Liver and Kidney Function
2.3. The Effect of Combined Group on Microvascular Function
2.3.1. Effects of Axitinib and Losartan Combined Group on Endothelin-1 and Endothelial Nitric Oxide Synthase (eNOs) in Serum
2.3.2. Effects of Axitinib and Losartan as a Single Agent and Their Combination on Skin Vascular Permeability
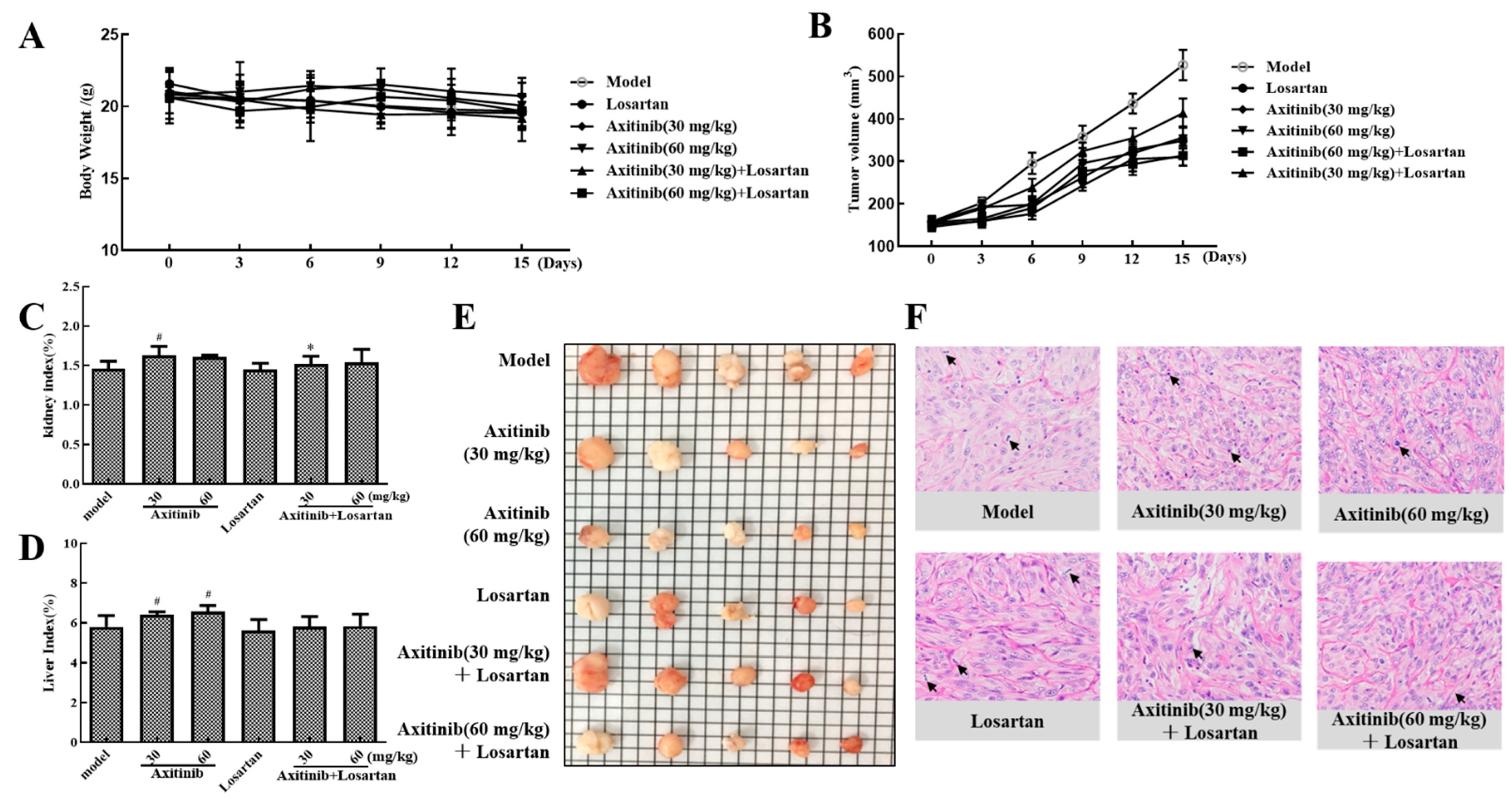
2.4. Effect of Axitinib and Axitinib Plus Losartan on the Xenograft Tumor Model
2.4.1. Effect of Axitinib and Axitinib Plus Losartan on Xenograft Tumor Growth
2.4.2. Effects of Axitinib and Axitinib Plus Losartan on Liver and Kidney Indices in Tumor-Bearing Mice
2.4.3. Effect of Axitinib and Axitinib Plus Losartan on Histopathological Changes in the Tumor Tissue
3. Discussion
4. Materials and Methods
4.1. Materials, Cell Culture, and Animals
4.2. Rat Blood Pressure Measurement
4.3. Liver and Renal Function
4.4. Skin Vascular Permeability (Miles Assay)
4.5. Endothelin Function
4.6. In Vivo Therapeutic Efficacy Studies
4.7. Statistical Analysis
Author Contributions
Funding
Institutional Review Board Statement
Informed Consent Statement
Data Availability Statement
Acknowledgments
Conflicts of Interest
References
- Bellesoeur, A.; Carton, E.; Alexandre, J.; Goldwasser, F.; Huillard, O. Axitinib in the treatment of renal cell carcinoma: Design, development, and place in therapy. Drug Des. Dev. Ther. 2017, 11, 2801–2811. [Google Scholar] [CrossRef] [PubMed] [Green Version]
- Canales Rojas, R. Update on immunotherapy for renal cancer. Medwave 2021, 21, e8202. [Google Scholar] [CrossRef] [PubMed]
- Gurruchaga Sotes, I.; Alves, A.N.; Arregui, S.V.; Santander Lobera, C. Response to Combination of Pembrolizumab and Axitinib in Hereditary Leyomiomatosis and Renal Cell Cancer (HLRCC). Curr. Oncol. 2021, 28, 2346–2350. [Google Scholar] [CrossRef] [PubMed]
- Solomon, B.; Callejo, A.; Bar, J.; Berchem, G.; Bazhenova, L.; Saintigny, P.; Raymond, E.; Girard, N.; Sulaiman, R.; Bresson, C.; et al. Survival prolongation by rationale innovative genomics (SPRING): An international WIN consortium phase I study exploring safety and efficacy of avelumab, palbociclib, and axitinib in advanced non-small cell lung cancer (NSCLC) with integrated genomic and transcriptomic correlates. Ann. Oncol. 2019, 305, 648. [Google Scholar]
- Gravalos, C.; Carrato, A.; Tobena, M.; Rodriguez-Garrote, M.; Soler, G.; Ma Vieitez, J.; Robles, L.; Valladares-Ayerbes, M.; Polo, E.; Luisa Limon, M.; et al. A Randomized Phase II Study of Axitinib as Maintenance Therapy After First-line Treatment for Metastatic Colorectal Cancer. Clin. Colorectal Cancer 2018, 17, E323–E329. [Google Scholar] [CrossRef]
- Ma, Y.; Wang, J.; Li, Q.; Cao, B. The Effect of Omega-3 Polyunsaturated Fatty Acid Supplementations on anti-Tumor Drugs in Triple Negative Breast Cancer. Nutr. Cancer 2021, 73, 196–205. [Google Scholar] [CrossRef]
- Shaikh, S.; Zang, Y.; Wang, H.; Yang, X.; Sander, C.; Rose, A.; Davar, D.; Luke, J.; Zarour, H.; Kirkwood, J.; et al. 435 A Phase ii trial of nivolumab plus axitinib in patients with anti-pd1 refractory advanced melanoma. J. Immunother. Cancer 2020, 8, A265. [Google Scholar]
- Del Rivero, J.; Edgerly, M.; Ward, J.; Madan, R.A.; Balasubramaniam, S.; Fojo, T.; Gramza, A.W. Phase I/II Trial of Vandetanib and Bortezomib in Adults with Locally Advanced or Metastatic Medullary Thyroid Cancer. Oncologist 2019, 24, 16-e14. [Google Scholar] [CrossRef] [Green Version]
- Takada, S.; Hashishita, H.; Nagamori, S.; Endo, M. Axitinib-Induced Hypothyroidism as a Predictor of Long-Term Survival in Patients with Metastatic Renal Cell Carcinoma. Urol. Int. 2019, 102, 435–440. [Google Scholar] [CrossRef]
- Shah, A.A.; Kamal, M.A.; Akhtar, S. Tumor Angiogenesis and VEGFR-2: Mechanism, Pathways and Current Biological Therapeutic Interventions. Curr. Drug Metab. 2021, 22, 50–59. [Google Scholar] [CrossRef]
- Collins, T.; Gray, K.; Bista, M.; Skinner, M.; Hardy, C.; Wang, H.; Mettetal, J.T.; Harmer, A.R. Quantifying the relationship between inhibition of VEGF receptor 2, drug-induced blood pressure elevation and hypertension. Br. J. Pharmacol. 2018, 175, 618–630. [Google Scholar] [CrossRef] [Green Version]
- Deng, Z.; Chen, F.; Liu, Y.; Wang, J.; Lu, W.; Jiang, W.; Zhu, W. Losartan protects against osteoarthritis by repressing the TGF-beta1 signaling pathway via upregulation of PPARgamma. J. Orthop. Transl. 2021, 29, 30–41. [Google Scholar]
- Kazemi, F.; Mohebbati, R.; Niazmand, S.; Shafei, M.N. Antihypertensive Effects of Standardized Asafoetida: Effect on Hypertension Induced by Angiotensin II. Adv. Biomed. Res. 2020, 9, 77. [Google Scholar] [PubMed]
- Lin, S.; Lin, M.; Wang, K.; Kuo, H.; Tak, T. L-Arginine Can Enhance the Beneficial Effect of Losartan in Patients with Chronic Aortic Regurgitation and Isolated Systolic Hypertension. Int. J. Angiol. 2021, 30, 122–131. [Google Scholar] [CrossRef]
- Fan, Y.; Wei, F.; Lang, Y.; Wang, S. Losartan treatment for hypertensive patients with hyperuricaemia in Chinese population: A meta-analysis. J. Hypertens. 2015, 33, 681–689. [Google Scholar] [CrossRef]
- Pongsuthana, S.; Chutpongtada, K. A Comparison of the Efficacy and Renal Side Effects of Antihypertensive Drugs “Angiotensin Receptor Blockers” (ARBs) in Rajavithi Hospital. J. Med. Assoc. Thail. = Chotmaihet Thangphaet 2016, 99 (Suppl. 2), S56–S62. [Google Scholar]
- Patti, R.; Sinha, A.; Sharma, S.; Yoon, T.S.; Kupfer, Y. Losartan-induced Severe Hepatic Injury: A Case Report and Literature Review. Cureus 2019, 11, e4769. [Google Scholar] [CrossRef] [PubMed] [Green Version]
- Lin, Y.; Wang, H.; Tsai, M.; Su, Y.; Yang, M.; Chien, C. Angiotensin II receptor blockers valsartan and losartan improve survival rate clinically and suppress tumor growth via apoptosis related to PI3K/AKT signaling in nasopharyngeal carcinoma. Cancer-Am. Cancer Soc. 2021, 127, 1606–1619. [Google Scholar] [CrossRef] [PubMed]
- Regan, D.P.; Coy, J.W.; Chahal, K.K.; Chow, L.; Kurihara, J.N.; Guth, A.M.; Kufareva, I.; Dow, S.W. The Angiotensin Receptor Blocker Losartan Suppresses Growth of Pulmonary Metastases via AT1R-Independent Inhibition of CCR2 Signaling and Monocyte Recruitment. J. Immunol. 2019, 202, 3087–3102. [Google Scholar] [CrossRef]
- Astinfeshan, M.; Rasmi, Y.; Kheradmand, F.; Karimipour, M.; Rahbarghazi, R.; Aramwit, P.; Nasirzadeh, M.; Daeihassani, B.; Shirpoor, A.; Gholinejad, Z.; et al. Curcumin inhibits angiogenesis in endothelial cells using downregulation of the PI3K/Akt signaling pathway. Food Biosci. 2019, 29, 86–93. [Google Scholar] [CrossRef]
- Alnahhas, I.; Rayi, A.; Palmer, J.D.; Raval, R.; Folefac, E.; Ong, S.; Giglio, P.; Puduvalli, V. The role of VEGF receptor inhibitors in preventing cerebral radiation necrosis: A retrospective cohort study. Neuro-Oncol. Pract. 2021, 8, 75–80. [Google Scholar] [CrossRef]
- Lin, Y.J.; Kwok, C.F.; Juan, C.C.; Hsu, Y.P.; Shih, K.C.; Chen, C.C.; Ho, L.T. Angiotensin II enhances endothelin-1-induced vasoconstriction through upregulating endothelin type A receptor. Biochem. Biophys. Res. Commun. 2014, 451, 263–269. [Google Scholar] [CrossRef] [PubMed]
- Imai, S.; Miyake, H.; Fujisawa, M. Acceleration of Proteinuria without Significant Impact on Renal Function and Its Protection by Angiotensin II Receptor Blocker in Rats Treated with Axitinib. Target. Oncol. 2016, 11, 309–315. [Google Scholar] [CrossRef] [PubMed]
- Zhao, Y.; Cao, J.; Melamed, A.; Worley, M.; Gockley, A.; Jones, D.; Nia, H.T.; Zhang, Y.; Stylianopoulos, T.; Kumar, A.S.; et al. Losartan treatment enhances chemotherapy efficacy and reduces ascites in ovarian cancer models by normalizing the tumor stroma. Proc. Natl. Acad. Sci. USA 2019, 116, 2210–2219. [Google Scholar] [CrossRef] [PubMed] [Green Version]
- Xiao, L.; Hu, S.Q.; Wang, L.Y.; Liu, J.X.; Li, X.Y. Losartan improves the distribution and efficacy of doxorubicin in CT26 tumor. Eur. Rev. Med. Pharmacol. Sci. 2015, 19, 3763–3769. [Google Scholar] [PubMed]
- Kim, S.; Toyokawa, H.; Yamao, J.; Satoi, S.; Yanagimoto, H.; Yamamoto, T.; Hirooka, S.; Yamaki, S.; Inoue, K.; Matsui, Y.; et al. Antitumor Effect of Angiotensin II Type 1 Receptor Blocker Losartan for Orthotopic Rat Pancreatic Adenocarcinoma. Pancreas 2014, 43, 886–890. [Google Scholar] [CrossRef]





| Model | Axitinib Low Dose | Axitinib High Dose | Losartan | Axitinib-Low Dose + Losartan | Axitinib-High Dose + Losartan | |
|---|---|---|---|---|---|---|
| Tumor volume/(mm3) | 527.2 | 356.7 | 310.2 | 349.1 | 413.8 | 313.8 |
| TGI/(%) | 0.00 | 32.35 | 41.15 | 33.77 | 21.50 | 40.48 |
Publisher’s Note: MDPI stays neutral with regard to jurisdictional claims in published maps and institutional affiliations. |
© 2022 by the authors. Licensee MDPI, Basel, Switzerland. This article is an open access article distributed under the terms and conditions of the Creative Commons Attribution (CC BY) license (https://creativecommons.org/licenses/by/4.0/).
Share and Cite
Fu, Y.; Saxu, R.; Ridwan, K.A.; Yao, J.; Chen, X.; Xu, X.; Zheng, W.; Yu, P.; Teng, Y. Losartan Alleviates the Side Effects and Maintains the Anticancer Activity of Axitinib. Molecules 2022, 27, 2764. https://doi.org/10.3390/molecules27092764
Fu Y, Saxu R, Ridwan KA, Yao J, Chen X, Xu X, Zheng W, Yu P, Teng Y. Losartan Alleviates the Side Effects and Maintains the Anticancer Activity of Axitinib. Molecules. 2022; 27(9):2764. https://doi.org/10.3390/molecules27092764
Chicago/Turabian StyleFu, Ying, Rengui Saxu, Kadir Ahmad Ridwan, Jiaping Yao, Xiaoxuan Chen, Xueping Xu, Weida Zheng, Peng Yu, and Yuou Teng. 2022. "Losartan Alleviates the Side Effects and Maintains the Anticancer Activity of Axitinib" Molecules 27, no. 9: 2764. https://doi.org/10.3390/molecules27092764
APA StyleFu, Y., Saxu, R., Ridwan, K. A., Yao, J., Chen, X., Xu, X., Zheng, W., Yu, P., & Teng, Y. (2022). Losartan Alleviates the Side Effects and Maintains the Anticancer Activity of Axitinib. Molecules, 27(9), 2764. https://doi.org/10.3390/molecules27092764

