Abstract
Intrahepatic cholangiocarcinoma (iCCA) is a heterogeneous bile duct cancer with a poor prognosis. Integrin αvβ6 (β6) has been shown to be upregulated in iCCA and is associated with its subclassification and clinicopathological features. In the present study, two ITGB6-knockout HuCCT1 CCA cell lines (ITGB6-ko cells) were established using the clustered regulatory interspaced short palindromic repeats (CRISPR), an associated nuclease 9 (Cas9) system, and single-cell cloning. RNA sequencing analysis, real-time polymerase chain reaction (PCR), and immunofluorescent methods were applied to explore possible downstream factors. ITGB6-ko cells showed significantly decreased expression of integrin β6 on flow cytometric analysis. Both cell lines exhibited significant inhibition of cell migration and invasion, decreased wound-healing capability, decreased colony formation ability, and cell cycle dysregulation. RNA sequencing and real-time PCR analysis revealed a remarkable decrease in podocalyxin-like protein 2 (PODXL2) expression in ITGB6-ko cells. Colocalization of PODXL2 and integrin β6 was also observed. S100 calcium-binding protein P and mucin 1, which are associated with CCA subclassification, were downregulated in ITGB6-ko cells. These results describe the successful generation of ITGB6-ko CCA cell clones with decreased migration and invasion and downregulation of PODXL2, suggesting the utility of integrin β6 as a possible therapeutic target or diagnostic marker candidate.
1. Introduction
Cholangiocarcinoma (CCA) is a heterogeneous bile duct cancer with poor prognosis, usually classified as intrahepatic, perihilar, or distal, based on its anatomical location [1,2,3,4]. Intrahepatic CCA (iCCA) arises above the second-order bile ducts. iCCA accounts for 10–15% of primary liver cancers and is the second most common primary hepatic malignancy after hepatocellular carcinoma (HCC) [4]. iCCA is an aggressive malignancy with very poor outcomes. Although surgical resection is a potentially curative treatment for early-stage tumors, most patients have advanced disease at diagnosis. The incidence of iCCA has increased globally over the last few decades, whereas the incidences of perihilar CCA and distal CCA have decreased [1,4]. Therefore, iCCA warrants considerable attention.
iCCA can be further subclassified into two main subtypes: large duct type and small duct type [4]. Large duct iCCA arises in the large intrahepatic bile ducts near the hepatic hilus and resembles perihilar and extrahepatic distal CCA, exhibiting macroscopic periductal infiltrating patterns and intraductal growth. Small duct iCCA occurs primarily in the hepatic periphery and has a macroscopic mass-forming growth pattern. These subtypes are evidenced in the immune and molecular features of the tumors and are related to patient prognosis [1,2,3,4].
Recent studies of iCCA suggest the presence of proliferative and inflammatory molecular subclasses that have different clinicopathological features and gene mutations [5], some of which may be candidates for targeted, personalized therapy. Further, there appear to be associations between the inflammation subclass and the large duct type and between the proliferation subclass and the small duct type [4]. However, the precise mechanisms of carcinogenesis and progression in iCCA are still unclear. In addition, because of the heterogeneity of iCCA and the emergence of chemoresistant clones, the development of more effective novel drugs and therapeutic strategies is warranted [6].
Studies from our laboratories have demonstrated that integrin β6 is highly expressed in iCCA, contrasting to its relatively low expression in cholangiolocellular carcinoma (CoCC) and HCC [7]. Integrins are heterodimeric cell surface receptors for cell adhesion and movement found in at least 24 unique combinations of alpha subunits (18 types) and beta subunits (8 types). They are regulated by inside-out signaling across the plasma membrane by cell-extracellular matrix and cell–cell adhesions [8,9]. Integrins are known to be important in cell migration and the regulation of cell proliferation and invasion in cancer [10,11]. Integrin αvβ6 (β6) is expressed exclusively on epithelial cells and is typically expressed only during tissue remodeling, embryogenesis, and carcinogenesis [12]. Integrin β6 is upregulated in several tumor types [13] and promotes invasion in several cancers, including colorectal cancer and pancreatic cancer, through the extracellular signal-regulated kinase and transforming growth factor (TGF)-β pathways that promote matrix metalloproteinase activation [14,15,16]. It has been reported that integrin β6-blocking antibody and antisense integrin β6 treatment suppress tumor growth in animal models, suggesting a possible role for integrin β6 blockade in cancer treatment [16]. In CCA, significant increases in expression of integrins β6 and α6 and their usefulness as diagnostic and prognostic indicators have been reported [17,18,19].
Furthermore, in iCCA, integrin β6 is more highly expressed in the non-peripheral and periductal-infiltrating/intraductal growth types than in the peripheral and mass-forming types, reflecting a close association between integrin β6 expression and the subclassification of iCCA. This might occur mainly through the integrin β6 ligands, tenascin-C, and TGF-β [20]. However, there is currently no direct or mechanistic evidence of the specific role of integrin β6 expression in modifying biological behaviors in iCCA.
The aim of this study was to generate ITGB6-knockout (ITGB6-ko) iCCA cell clones using clustered regulatory interspaced short palindromic repeats (CRISPR)/CRISPR-associated nuclease 9 (Cas9) gene editing and to confirm the specific effects of integrin β6 on the biological behaviors of iCCA cells. In addition, the molecules correlated with integrin β6 expression were investigated using RNA sequencing (RNA-seq) analysis and real-time polymerase chain reaction (PCR) analysis.
2. Results
2.1. Establishment of ITGB6-Knockout (ko) Cell Lines
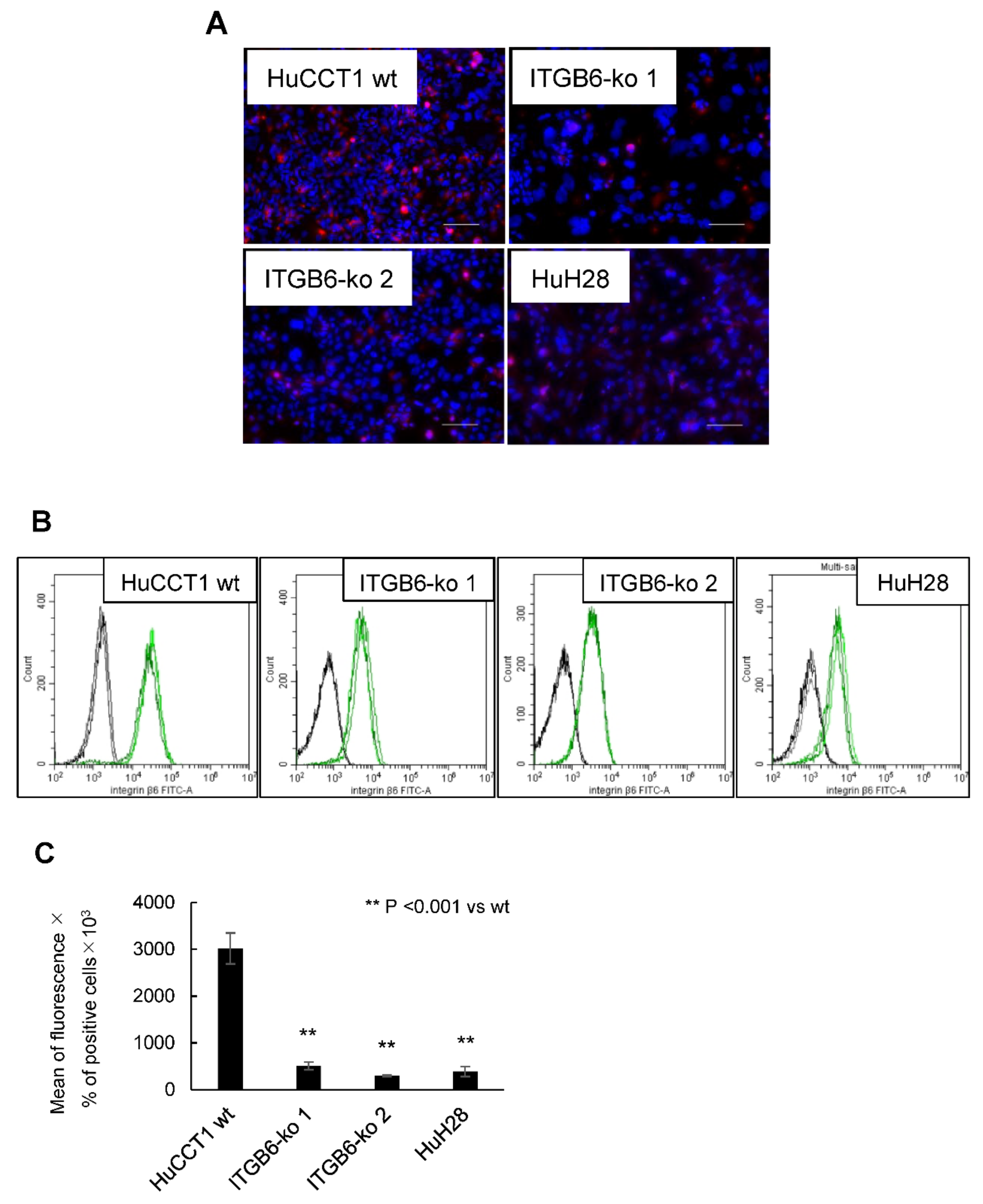
After transfection and single-cell cloning, mutations in the cloned cells were confirmed by direct sequencing and comparison with HuCCT1 wild-type (HuCCT1-wt) cells. A clone with a heterozygous mutation was obtained after the first transfection. This clone was transfected again, which yielded two clones with two homozygous insertion–deletion mutations, ITGB6-ko 1 and -ko 2 (Table 1). Premature stop codons were detected in these clones. Integrin β6 protein was significantly reduced in these ITGB6-ko cell lines by both immunofluorescence staining (Figure 1A) and flow cytometry (Figure 1B). For flow cytometry, integrin β6 protein expression on the cell membrane and in the cytoplasm was evaluated and described as the mean fluorescence intensity multiplied by the percentage of integrin β6-positive cells (Figure 1C). Integrin β6 expression was markedly reduced in ITGB6-ko cells such as HuH28 with a low-ITGB6 mRNA level compared to HuCCT1-wt cells, indicating the successful establishment of ITGB6-ko cell lines.
Table 1.
Direct sequence analysis of target genes in ITGB6-knockout monoclonal cells.
Figure 1.
Integrin β6 protein was reduced in integrin β6-knockout (ITGB6-ko) cell lines by immunofluorescence staining and flow cytometry. (A) Integrin β6 staining (red) in the cytoplasm and plasma membrane of HuCCT1 wild-type (wt), ITGB6-ko cells, and HuH28 (scale bar, 100 μm). (B) Representative histograms for integrin β6 expression determined by flow cytometry (black lines, mouse IgG1; green lines, mouse monoclonal anti-integrin β6). (C) The mean fluorescence intensity was multiplied by the percentage of integrin β6-positive cells to determine integrin β6 expression. The expression of integrin β6 was significantly decreased in ITGB6-ko 1 and -ko 2 cells compared with HuCCT1-wt cells (p < 0.001) as well as HuH28 cells as a negative control. Experiments were performed in triplicate.
2.2. ITGB6-Knockout Reduced the Migration and Invasion of iCCA Cells
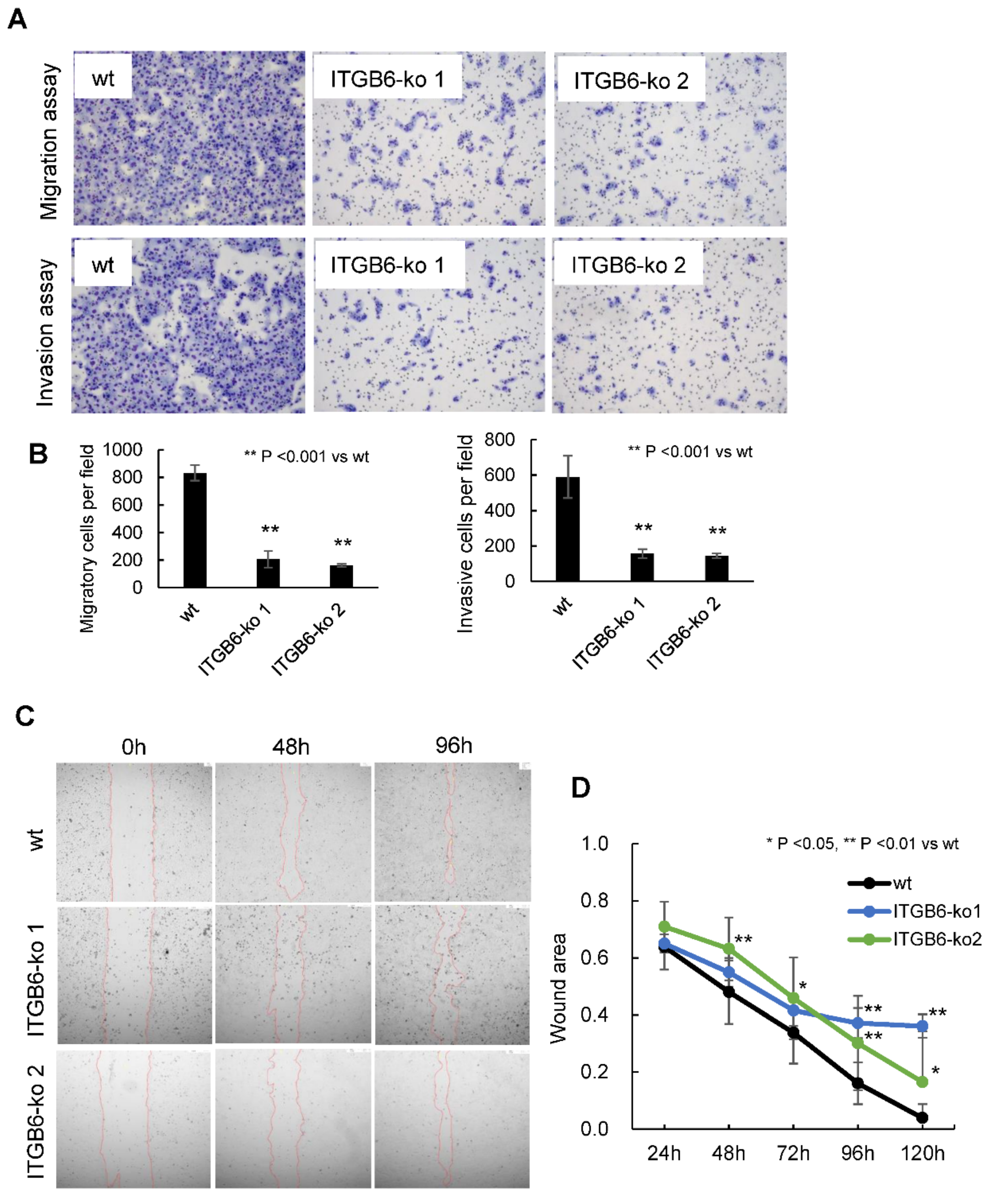
The migration ability of ITGB6-ko 1 and -ko 2 cells was significantly reduced compared to that of HuCCT1-wt cells (migrated cells/field: wt, 833.2 ± 57.6; ITGB6-ko 1, 206.8 ± 61.3; and ITGB6-ko 2, 160.4 ± 11.2; p < 0.001) (Figure 2A,B). Similarly, the invasion ability of ITGB6-ko cells was also significantly reduced compared with that of HuCCT1-wt cells (invaded cells/field: wt, 589.7 ± 119.8; ITGB6-ko 1, 157.6 ± 25.3; and ITGB6-ko 2, 144.7 ± 12.7; p < 0.001) (Figure 2A,B). In the wound-healing assay, HuCCT1-wt cells migrated further in 96 h than ITGB6-ko 1 cells (remaining wound proportion: 0.16 ± 0.074 versus 0.37 ± 0.053, p < 0.001). HuCCT1-wt cells also migrated further in 48 h than ITGB6-ko 2 cells (remaining wound proportion: 0.48 ± 0.11 versus 0.63 ± 0.11, p < 0.01) (Figure 2C,D). These results indicated that the ITGB6-knockout significantly inhibited cell migration and invasion, as well as decreased wound-healing capability.
Figure 2.
Integrin β6-knockout (ITGB6-ko) cells have decreased patterns of migration and invasion. (A) Migratory and invasive cell were stained with Diff-Quik solution. (B) Migratory cells per field and invasive cells per field were significantly decreased in ITGB6-ko cells compared to wild-type (wt) cells (p < 0.001 for both). The results shown represent the mean ± standard deviation from three independent experiments. (C) Wound closure of HuCCT1-wt, ITGB6-ko 1, and ITGB6-ko 2 cells after scratching. (D) Quantitation of wound areas represent the results of three independent experiments. ITGB6-ko 1 and -ko 2 cells were significantly less migratory than wild-type cells.
2.3. ITGB6-Knockout Inhibited Colony Formation and Induced Cell Cycle Dysregulation in iCCA Cells
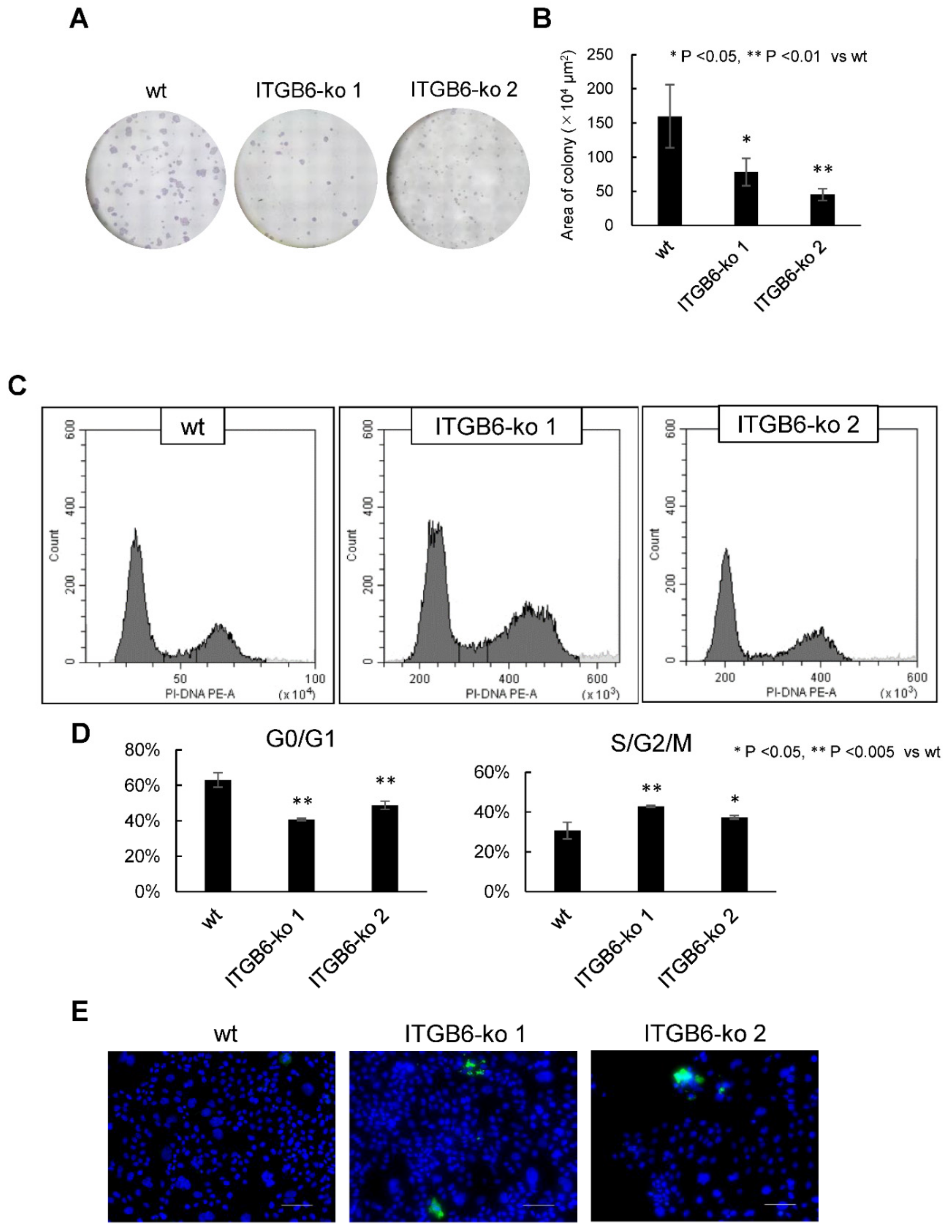
The colony formation abilities of ITGB6-ko 1 (78 ± 20 × 104 μm2) and ITGB6-ko 2 (45 ± 8.6 × 104 μm2) cells were significantly reduced to 48.9% and 28.3% compared to that of the HuCCT1-wt cells (160 ± 46 × 104 μm2) (p < 0.05 and 0.01, respectively) (Figure 3A,B), indicating decreased colony formation ability after ITGB6-knockout. We assessed cell cycle progression in ITGB6-ko cells by flow cytometry. The ITGB6-ko 1 and ITGB6-ko 2 cells had significantly fewer cells in the G0/G1 fractions than the HuCC1-wt cells (41% and 49%, respectively, versus 63%; p < 0.005 for both), and they had significantly more cells in the S/G2/M fractions (43% and 37%, respectively, vs. 31%; p < 0.005 and < 0.05, respectively) (Figure 3C,D). Therefore, ITGB6-knockout induced cell cycle dysregulation and increased the number of cells in the S/G2 phase. Furthermore, apoptotic responses evaluated by detection of activated caspase-3 were observed in ITGB6-ko 1 and ITGB6-ko2, while not in HuCCT1-wt (Figure 3E).
Figure 3.
Integrin β6-knockout (ITGB6-ko) affected colony formation and cell cycle progression. (A) Colonies were stained with crystal violet. (B) The ITGB6-ko cells colonies covered significantly less surface area than the wild-type (wt) cell colonies. (C) Representative histograms of cell distribution in each cell cycle phase determined by flow cytometry. (D) The number of cells in G0/G1 was lower in ITGB6-ko cells than in wt cells, whereas the number of cells in S/G2/M was increased in ITGB6-ko cells. All experiments were performed in triplicate. (E). Cleaved caspase-3 immunofluorescence was observed in ITGB6-ko cells, while not in wild-type cells. DAPI was used to stain nucleus. Green and blue signals indicate cleaved caspase-3 and nucleus respectively.
2.4. RNA-Seq and Real-Time PCR Analysis Revealed a Significant Decrease in PODXL2 Expression in ITGB6-ko Cells
RNA-seq analysis was applied to explore genes associated with ITGB6-knockout in iCCA cells. A total of 60,728 genes were expressed in ITGB6-ko and HuCCT1-wt cells. Gene ontology and pathway analysis were performed using genes with significantly different expression, i.e., p < 0.05 and log2 fold change <−1 (n = 479) or log2 fold change >1 (n = 621). We focused on assessing the downregulated genes in ITGB6-ko 1 cells to explore genes with concordant expression with ITGB gene. In terms of biological process, we found decreased expression of genes involved in cell–cell signaling, extracellular matrix organization, and epithelial cell differentiation (Supplementary Table S1). A pathway analysis using the Kyoto Encyclopedia of Genes and Genomes (KEGG) database did not reveal significant pathways involved in migration, invasion, or proliferation (Supplementary Table S1). To identify genes closely related to ITGB6, we included only those genes with an adjusted p-value < 0.05 and a log2 fold change <−1 (n = 38) or a log2 fold change >1 (n = 92) and extracted genes with a large difference in expression between HuCCT1-wt and ITGB6-ko 1 cells (Supplementary Figure S1). The top 20 downregulated genes in ITGB6-ko 1 cells are shown in Table 2. The top 20 upregulated genes in ITGB6-ko cells are shown in Table 3.
Table 2.
Top 20 downregulated genes in ITGB6-knockout cholangiocarcinoma (HuCCT1) cell line.
Table 3.
Top 20 upregulated genes in ITGB6-knockout cholangiocarcinoma (HuCCT1) cell line.
In addition, to evaluate the possibility of interactive changes in integrin subunit genes, the expression of 35 integrin genes were comparatively examined in the RNA-seq data, but we observed no significant changes other than the slightly decreased expression of integrin subunit alpha E in ITGB6-ko 1 cells (data not shown).
We were interested in downregulated genes in knockout cells for therapeutic strategy and selected 5 of the top 20 downregulated genes in ITGB6-ko 1 cells, podocalyxin-like 2 (PODXL2), claudin 2, S100 calcium-binding protein A2, tetraspanin 8, and galectin 1, which have been associated with cell migration and adhesion in previous studies, and one upregulated gene, CEA cell adhesion molecule 6 (CEACAM6), to validate the RNA-seq data using real-time PCR. PODXL2 had the greatest (negative) fold change and was the most significantly downregulated gene concordantly in both ITGB6-ko 1 and ITGB6-ko 2 cells compared with HuCCT1-wt cells (p < 0.05) (Figure 4), suggesting a possible relationship between ITGB6 and PODXL2 expression. CEACAM6 expression was significantly increased concordantly in both ITGB6-ko 1 and ITGB6-ko 2 cells compared to HuCCT1-wt cells (p < 0.01 and 0.05, respectively) (Figure 4).
Figure 4.
Real-time polymerase chain reaction analysis. mRNA levels of podocalyxin-like 2 (PODXL2) were significantly decreased concordantly in both integrin β6-knockout (ko) 1 and -ko 2 cells compared with HuCCT1 wild-type cells, whereas CEA cell adhesion molecule 6 (CEACAM6) mRNA levels were increased concordantly. The mRNA level of claudin 2 was significantly increased in ITGB6-ko 2 cells, and S100 calcium-binding protein A2 mRNA level was significantly decreased in ITGB6-ko 1 while tetraspanin 8 and galectin 1 showed no significant change. All experiments were performed in triplicate.
2.5. Immunofluorescence Staining of PODXL2, CEACAM6, S100P, MUC1, and CD56
Immunofluorescence staining was performed to investigate the protein expression of PODXL2 and CEACAM6 in HuCCT1-wt and ITGB6-ko cells. PODXL2 was expressed in the cytoplasm and plasma membrane of HuCCT1-wt cells, and its expression was decreased in ITGB6-ko cells (Figure 5A). In addition, it was evident from double immunofluorescence staining that PODXL2 was colocalized with integrin β6 in HuCCT1-wt cells (Figure 5A). CEACAM6 was localized to the cell membrane and cytoplasm, and its expression was higher in ITGB6-ko cells than in HuCCT1-wt cells (Figure 5B).
Figure 5.
Immunofluorescence staining of podocalyxin-like protein 2 (PODXL2), integrin β6, and CEA cell adhesion molecule 6 (CEACAM6) in HuCCT1 wild-type (wt) and integrin β6-knockout (ITGB6-ko) cells. (A) PODXL2 (green) was strongly expressed in HuCCT1-wt cells and significantly downregulated in ITGB6-ko cells. The expression of integrin β6 is shown in red. Merged images of PODXL2 and integrin β6 are yellow (inset), indicating colocalization of PODXL2 and integrin β6. (B) CEACAM6 was localized to the cell membrane and cytoplasm and was increased in ITGB6-ko cells compared with wild-type cells. (Scale bar, 100 μm).
S100 calcium-binding protein P (S100P) and mucin 1(MUC1), which are markers for large bile duct iCCA, were decreased in ITGB6-ko 1 and -ko 2 cells compared to HuCCT1-wt cells, whereas CD56 (also called neural cell adhesion molecule), a marker for small bile duct iCCA, was slightly increased in ITGB6-ko 1 (Figure 6). These results suggested that proteins that are predominant in large bile duct iCCA are downregulated in ITGB6-ko cells.
Figure 6.
Immunofluorescence staining of S100 calcium-binding protein P (S100P), mucin 1 (MUC1), and CD56 in HuCCT1 wild-type (wt) and integrin β6-knockout (ITGB6-ko) cells. The expressions of S100P (green) and MUC1 (red) decreased in ITGB6-ko cells compared with wild-type cells, whereas the expression of CD56 (red) showed slight increase in ITGB6-ko 1. (Scale bar, 100 μm).
2.6. Relationship between PODXL2 Expression and Clinicopathological Features in Patients with Intrahepatic Cholangiocarcinoma (iCCA)
Positive immunohistochemical staining for PODXL2 were observed in 17 (32.7%) of 52 iCCAs. PODXL2 expression was localized in the cell membrane and cytoplasm. The correlations between PODXL2 expression and the localization, histological differentiation, growth type, serosa invasion, and bile duct invasion of iCCA were statistically significant (Table 4). PODXL2 expression was higher in the non-peripheral central localization type iCCA than in the peripheral localization type (p = 0.0197); lower in the poorly differentiated type than in the well-differentiated type (p = 0.0104); and higher in the infiltrative-growth type than in the expansive-growth type (p = 0.0223). High expression was related to serosa invasion and bile duct invasion (p = 0.0239 and 0.0038, respectively).
Table 4.
Relationship between PODXL2 expression and clinicopathological characteristics of intrahepatic cholangiocarcinoma.
2.7. Correlation between Integrin β6 Expression and PODXL2 Expression in iCCA Tissues
The expression of integrin β6 was observed in 31 (59.6%) of iCCA. In this study, integrin β6 expression was considered positive when more than 5% of the tumor cells or areas showed positive staining. The localization of integrin β6 expression was in cell membrane, cytoplasm, and basal lamina. Integrin β6 expression was associated with macroscopic type (p = 0.0362), intrahepatic metastasis (p = 0.0417), and lymph node metastasis (p = 0.0194) (Supplementary Table S2). Furthermore, PODXL2 expression was significantly correlated with integrin β6 expression within tumors (r = 0.569, p = 0.000049) (Figure 7).
Figure 7.
Expressions of PODXL2 and integrin β6 in intrahepatic cholangiocarcinoma tissue. (A) PODXL2 and integrin β6 are shown in the cell membrane and cytoplasm of tumor cells. PODXL2 expression patterns resemble integrin β6 expression patterns. Scale bar, 50 μm. (B) Correlation between PODXL2 expression and integrin β6 expression within tumors was significant (r = 0.569, p = 0.000049).
3. Discussion
In this study, ITGB6-ko iCCA cell lines were generated using the CRISPR/Cas9 system and single-cell cloning. Direct sequence analysis after transfection of gRNAs into HuCCT1 cells showed a single-base insertion in the HuCCT1 ITGB6-ko 1 line and a single-base insertion and large deletion in the HuCCT1 ITGB6-ko 2 line. Since these two clones do not have the original sequence of ITGB6, we regarded them as ITGB6-ko cell lines with homozygous mutations and a premature stop codon, although the effects of a large deletion in ITGB6-ko 2 line was not evaluated sufficiently. To confirm this, we performed immunofluorescence staining and flow cytometry, which indicated significantly decreased expression of integrin β6 protein in these cell lines compared with the HuCCT1-wt cells. Integrin β6 is the rate-limiting subunit for αvβ6 heterodimer formation. The expression of integrin αvβ6 is limited by the transcription of ITGB6, which is regulated by promotor-binding sites and phosphorylation of transcriptional factors, including signal transducer and activator of transcription (STAT) 3, CCAAT enhancer-binding protein alpha (C/EBPα), ETS proto-oncogene 1 transcription factor (ETS1), and SMAD family member 3 (SMAD3). In our preliminary study using iCCA cell lines with significantly high and low integrin β6 expression (HuCCT1 and HuH28, respectively), no significant mutations in ITGB6 or its promoter, except for a few silent mutations, were detected by direct sequencing analysis (unpublished data), suggesting that integrin β6 expression is not regulated by ITGB6 gene mutation but by transcription.
After establishing these ITGB6-ko cell lines, the effects of the ITGB6-knockout on the biological behaviors and functions of iCCA cells were evaluated. Cell migration and invasion were markedly decreased in ITGB6-ko cells (ITGB6-ko 1 and -ko 2) in transwell assays and wound-healing assays when compared with HuCCT1-wt cells. Colony formation ability was also reduced in both knockout cell lines. In a previous study using integrin β6-specific siRNA in CCA cells (RBE and QBC939), cell migration, invasion, and proliferation were significantly suppressed by integrin β6 silencing [18]. ITGB6-knockout in this study also inhibited cell migration and invasion, decreased colony formation, and affected cell cycle progression and apoptosis, indicating the close involvement of integrin αvβ6 in the regulation of migration, invasion, and proliferation in iCCA, as has been previously observed in other cancers [15,16].
We previously reported that integrin β6 was significantly downregulated in CoCC of low-grade malignant potential but upregulated in iCCA of aggressive malignant potential [7]. In addition, our previous study revealed the increased expression of integrin β6 in the central large bile duct and periductal infiltrating subtypes of iCCA, indicating a close relationship with iCCA subclassification [20]. In the present study, S100P and MUC1, proteins that are highly expressed in large bile duct iCCA [21,22], were decreased in the ITGB6-ko cell lines. These results suggest that HuCCT1 cells may have the characteristics of large bile duct iCCA but transform into small bile duct iCCA-like cells after integrin β6 suppression. The phenotypic change between large duct type and small duct type is interesting because previous studies have shown that small duct iCCA has a higher 5-year postoperative survival rate than large duct iCCA [4,21]. As the iCCA subtypes are based on mucin productivity and immunophenotype [4,22], our results suggest that integrin β6 might be a useful target for therapeutic and diagnostic strategies.
After we observed that ITGB6-knockout induced profound effects on iCCA cells and modified their biological behaviors, we wanted to determine the precise molecular pathways affected by integrin β6 and its specific effects in these cell lines. Therefore, we investigated the differentially regulated genes in ITGB6-ko cells using RNA-seq and real-time PCR analysis. The results showed a remarkable decline in PODXL2 expression in both ITGB6-ko cell lines compared to the wild-type HuCCT1 cells. PODXL2 is a newly discovered member of the CD34 family and a type-I transmembrane sialomucin that functions as an L-selectin ligand [23,24,25]. The role of PODXL2 in cancer is not yet known, and no interacting partners or regulators have been identified. However, PODXL1, another CD34 family member, is overexpressed in several cancers, and high PODXL1 is closely associated with a poor prognosis in cancer patients [26,27]. In the present study, we demonstrated a possible relationship between PODXL2 and integrin β6. A significant decrease in PODXL2 expression might be associated with decreased migration and invasion, as well as decreased colony formation, in ITGB6-ko iCCA cells. In BT474 breast cancer cells, knockdown of PODXL2 slightly suppressed tumor cell migration and reduced expression of cancer stem cell markers through the Rac family small GTPase 1 pathway [28]. Inhibition of colony formation in ITGB6-ko iCCA cells in the present study might also be induced by reduced expression of PODXL2, because PODXL2 might be necessary for the maintenance of clonogenic potential in CCA cells as indicated in breast cancer cells. In addition, it is interesting that PODXL2 was colocalized with integrin β6 in HuCCT1 cells, suggesting a close association between these two adhesion molecules. Furthermore, the relationship between PODXL2 expression and clinicopathological features in iCCA patients and significant correlation between integrin β6 expression and PODXL2 expression in iCCA tissues was also evident in the present immunohistochemical studies.
CRISPR/Cas9 is widely used as a gene-editing method to investigate the molecular basis of cancers [29,30]. The gRNA sequence has a crucial role in the efficiency and specificity of CRISPR/Cas9 by reducing off-target effects [31]. In the present study, we used this novel, powerful gene-editing tool to explore new molecules in the integrin pathway within iCCA cells and observed a close association between integrin β6 and PODXL2, which was first described in the present study. However, the precise role of PODXL2 in the integrin pathway is still unknown, so further studies evaluating the transcriptional regulation of both ITGB6 and PODXL2 through phosphorylation of transcription factors such as STAT3, C/EBPα, and SMAD3 in ITGB6-ko iCCA cells are warranted. In addition, the effect of integrin β6 on the invasive growth of iCCA cells in vivo has not yet been evaluated. In future studies, we want to establish a xenograft tumor model in nude mice bearing ITGB6-ko iCCA cells.
The present study is the first to successfully generate ITGB6-ko iCCA cell clones, which had decreased migration and invasion in vitro, as well as downregulation of PODXL2, suggesting the utility of integrin β6 as a possible therapeutic or diagnostic candidate. Because of its epithelium-specificity and its dependency on specific pathological conditions, integrin β6 expression has high affinity and de novo expression in cancer tissues and represents a promising cancer cell target [14]. We were interested in downregulated genes in knockout cells for therapeutic strategy. Application of integrin β6-specific function blocking monoclonal antibodies and nonpeptidic and peptidic integrin ligands with antagonizing effects has been considered as a potential therapeutic approach [14,16,32]. Furthermore, imaging for cancers using novel integrin β6 ligands encourages a promising tool for cancer diagnosis [14,33].
4. Materials and Methods
4.1. Cell Line and Cell Culture
The human CCA cell line, HuCCT1 [34] and HuH28 [35] (Health Science Research Resources Bank, Osaka, Japan), which have significantly high and low expression of ITGB6 mRNA, respectively [7], was maintained in RPMI-1640 medium (Sigma–Aldrich, St. Louis, MO, USA) supplemented with 10% fetal bovine serum (FBS) (Sigma–Aldrich) and 1% antibiotic-antimycotic (Gibco, Dublin, Ireland) in a humidified atmosphere at 37 °C with 5% CO2. These two cell lines were selected after previous experiments using five CCA cell lines with different characteristics reflecting heterogeneous cancer [7].
4.2. Patients and Tissue Samples
Tissue samples from 52 patients with iCCA were obtained by surgical resection at Tokyo Medical and Dental University Hospital between 2007–2018. Tissue samples were fixed in a 10% formalin solution, and embedded in paraffin for histological diagnosis and immunohistochemistry analysis. The patients included 39 men and 13 women ranging from 39 to 84 years of age (mean, 70.8 years). Six patients were positive for the serum hepatitis B surface antigen (HBsAg), and eight were positive for the anti-hepatitis C virus (HCV) antibody; one was positive for both, and 39 were negative for both. The largest tumor diameters ranged from 18 to 220 mm (mean, 58.9 mm). iCCA was grossly classified into three groups: mass-forming (MF), periductal-infiltrating (PI), and intraductal-growth (IG), as well as mixed types (MF + PI and IG + PI). Based on surgical findings and macroscopic examination, the tumors were defined as peripheral localization types involving the septal and interlobular bile ducts, or as non-peripheral central localization types involving the first branches of the right and left hepatic bile ducts. The histological differentiation grades for iCCA were assigned according to World Health Organization classifications [4]. The surrounding non-tumorous liver tissues showed normal liver in 33 patients, chronic hepatitis in 12 patients, and cirrhotic change in seven patients. The diagnosis of iCCA was confirmed by immunohistochemical results that were positive for cytokeratin 7 and negative for hepatocyte marker (Hep Par-1), in addition to the histological findings. This study was approved by the ethics committee of Tokyo Medical and Dental University (No. M2000-2081; 8 May 2015).
4.3. Transfection and Genomic Cleavage Detection
HuCCT1 cells (5 × 104 cells) with high expression of ITGB6 mRNA were cultured in 24-well plates to subconfluency, transfected with guideRNA (gRNA; #1, #2, or #3), and TrueCut Cas9 Protein v2 (Invitrogen, Carlsbad, CA, USA) using Lipofectamine CRISPRMAX Cas9 Transfection Reagent (Invitrogen) in accordance with the manufacturer’s protocols, and cultured for 48 h. gRNAs (TrueGuide Synthetic gRNAs, Invitrogen) against ITGB6 were designed to be complementary to three target DNA sequences (#1, #2, and #3) (Figure 8). Genomic DNA cleavage efficiency was analyzed using the Gene Art Genomic Cleavage Detection Kit (Invitrogen). Briefly, primers for PCR amplification were designed (Supplementary Table S3), and DNA extraction and PCR amplification of target sequences were followed by enzyme treatment, in accordance with the manufacturer’s protocol. After agarose gel electrophoresis, each band pattern was evaluated using image analysis software (ImageJ, National Institute of Health, Bethesda, MD, USA) to calculate the cleavage efficiency. Finally, transfection for gene knockout was performed in a 6-well plate (2.5 × 105 cells) using the gRNA #2 with the highest cleavage efficiency. gRNA #1 and #3 with low cleavage efficiency were not used in the following transfection experiment for gene knockout.
Figure 8.
guideRNAs were designed complementary to target DNA sequences (#1–3) in exon 3 and exon 4 of integrin β6 (ITGB6).
4.4. Single-Cell Cloning and Direct Sequence Analysis
After transfection, HuCCT1 cells were seeded into a 96-well plate at a concentration of 0.5 cells/well. Single cells were identified under the microscope and subcultured into 24-well plates after single-cell outgrowth. DNA was extracted from each monoclonal line using a QIAamp DNA Mini Kit (Qiagen, Hilden, Germany). After PCR, the amplicons of the target sequences were directly sequenced (FASMAC, Atsugi, Japan) to determine mutations. Sequencing was performed after TA cloning (TOPO TA Cloning Kit; Invitrogen) for some samples.
4.5. Immunofluorescence Staining
Immunofluorescence staining was used to verify whether integrin β6 protein was reduced in the ITGB6-ko HuCCT1 clones and to investigate the expression of S100P, MUC1, CD56, PODXL2, CEACAM6, and cleaved caspase-3 in these clones. HuCCT1-wt cells, cells transfected with ITGB6 gRNAs (ITGB6-ko) and HuH28 (5 × 104 cells) were cultured in 4-well chamber slides (IWAKI, Tokyo, Japan) to subconfluency and fixed in 4% paraformaldehyde/phosphate-buffered saline (PFA/PBS), followed by permeabilization with 0.1% Triton X-100/PBS for 10 min. After treatment with C-Block (casein-blocking solution; Genemed Biotechnologies, South San Francisco, CA, USA) for 20 min at room temperature, cells were incubated with mouse anti-integrin β6 (1:100; Merck, Darmstadt, Germany), rabbit anti-S100P (1:200; Abcam, Cambridge, UK), mouse anti-MUC1 (1:100; Novocastra Laboratories, Newcastle upon Tyne, UK), mouse anti-CD56 (1:100; Novocastra), rabbit anti-PODXL2 (1:200; Atlas Antibodies, Bromma, Sweden), rabbit anti-CEACAM6 (1:500; Abcam), or rabbit anti-cleaved caspase-3 (Asp175) (1:400; Cell signaling Technology, Danvers, MA, USA) antibodies overnight at 4 °C. After washing with 0.1% Tween 20/PBS, the cells were incubated with fluorescence-labeled secondary antibodies (goat anti-mouse IgG H&L, Alexa Fluor 594) goat anti-rabbit IgG H&L, Alexa Fluor 488; Abcam, diluted 1:1000) for 1 h at room temperature. Nuclei were stained with DAPI (Invitrogen). Stained cells were mounted with a fluorescence mounting medium (DAKO, Glostrup, Denmark) and examined using a Keyence BZ-X700 microscope (Keyence, Osaka, Japan). Double immunofluorescence staining for integrin β6 and PODXL2 was also performed, and the merged images were observed to assess colocalization.
4.6. Flow Cytometry
We also confirmed the expression of integrin β6 in HuCCT1-wt and ITGB6-ko cells by flow cytometry as well as HuH28 cells as a control. Both membranous and intracellular integrin β6 were examined. Cells (1 × 105–106) were collected and fixed with 4% PFA/PBS at room temperature for 15 min. After washing with 1% FBS/PBS, cell membranes were permeabilized with 0.1% Triton-X/PBS at room temperature for 10 min. Cells were incubated with mouse monoclonal anti-integrin β6 (1:100; Merck) as the primary antibody and mouse IgG1 (1:100; DAKO) as an isotype control for 30 min at 4 °C. After washing with 1% FBS/PBS, cells were incubated with fluorescently labeled goat anti-mouse IgG H&L antibody (Alexa Fluor 488, Abcam, 1:2000) for 30 min at 4 °C, and then the stained cells were analyzed by flow cytometry (CytoFLEX, BECKMAN COULTER, Brea, CA, USA).
4.7. In Vitro Transwell Migration and Invasion Assays
Five hundred microliters of serum-free RPMI-1640 medium were placed into Matrigel-coated inserts and wells of the invasion chambers (Corning, NY, USA), which were placed at 37 °C for 2 h. The hydrated Matrigel-coated inserts for the invasion assay and the non-coated inserts for the migration assay were placed into 24-well plates containing 750 μL of RPMI-1640 medium with 10% FBS. HuCCT1 cells (wt or ITGB6-ko) (5 × 105 cells) in serum-free medium were seeded into the insert. After incubation for 24 h at 37 °C, the cells were fixed and stained with Diff-Quik solution (Sysmex, Hyogo, Japan). The membranes were then removed and mounted on a slide. The numbers of migrated and invaded cells were counted in five random fields under a light microscope (10× magnification), and the average value of the five fields was calculated.
4.8. Wound-Healing Assay
HuCCT1 cells (wt or ITGB6-ko) (5 × 104 cells) were plated into 24-well plates and incubated for 72 h to reach confluence. After replacing the media with serum-free media, the cell monolayer was scratched with a sterile pipette tip and photographed under a light microscope at 0, 24, 48, 72, 96, and 120 h. The area of the wound was measured, and the migration rate was calculated based on the width of the 0-h timepoint (BZ-X700 Analyzer, Keyence).
4.9. Colony Formation Assay
HuCCT1 cells (wt or ITGB6-ko) (5 × 102 cells) were seeded into 6-well plates and cultured (37 °C, 5% CO2) for 10 days. The cell colonies were fixed with methanol for 30 min and then stained with 0.1% crystal violet for 30 min. Five random fields were photographed under a light microscope (10× magnification), and the area of the colonies was measured using an image analyzer (BZ-X700 Analyzer, Keyence).
4.10. Cell Cycle Analysis
Cells (1 × 105–106) were trypsinized and fixed with 70% ethanol at 4 °C for at least 30 min. After washing with PBS, 50 μL of 100 μg/mL of RNase solution was added, followed by incubation at 37 °C for 20 min. Next, 25 μg/mL of propidium iodide solution was added, followed by incubation in the dark at 4 °C for 30 min, and then the cell cycle distribution was assessed in triplicate by flow cytometry (CytoFLEX, BECKMAN COULTER).
4.11. RNA-Seq Analysis
RNA-seq was performed on ITGB6-ko 1 with single-base insertion. Total RNA was extracted from HuCCT1-wt and ITGB6-ko 1 cells (n = 3 each) using a RNeasy Mini Kit (Qiagen). RNA-seq was performed by Takara Bio Inc. (Shiga, Japan). Sequencing libraries were constructed using the SMART-Seq v4 Ultra Low Input RNA Kit (Clontech Laboratories, Mountain View, CA, USA) for sequencing and the Nextera XT DNA Library Prep Kit and Nextera XT Index Kit v2 SetA/B/C/D (Illumina, San Diego, CA, USA) for libraries. The libraries were sequenced on a NovaSeq 6000 system (Illumina) and mapped to the human genome GRCh38 using the DRAGEN Bio-IT Platform (Illumina). Differentially expressed genes were identified using a t-test (p < 0.05) and log fold change (log2 <−1 or >1). To interpret the biological functions of the differentially expressed genes, gene ontology and pathway analysis were performed using DAVID v6.8 (National Institute of Allergy and Infectious Diseases) and the KEGG database. We then narrowed down the target genes using the adjusted p-value and log fold change (log2 < −1 or >1) after the application of the Benjamini–Hochberg procedure to decrease the number of false positives.
4.12. Real-Time PCR
Total RNA was extracted from HuCCT1-wt, ITGB6-ko 1, and ITGB6-ko 2 cells using an RNeasy Mini Kit (Qiagen) in accordance with the manufacturer’s protocol. One microgram of total RNA was reverse-transcribed to cDNA using a QuantiTect RT Kit (Qiagen) with oligo(dT) and random hexamers in accordance with the manufacturer’s instructions. Quantitative PCR was performed using Power SYBR Green Master Mix (Thermo Fisher Scientific, Waltham, MA, USA) and custom-made primers. The PCR primers used in this study were synthesized by FASMAC (Supplementary Table S4). Expression was normalized to that of glyceraldehyde-3-phosphate dehydrogenase. All reactions were performed in triplicate using the ABI 7900HT real-time PCR system (Applied Biosystems, Foster City, CA, USA).
4.13. Immunohistochemistry and Evaluation
Paraffin-embedded tissue sections that were 4-μm in thickness were deparaffinized with xylene and rehydrated with graded ethanol. Antigen retrieval was performed with pH6 citrate buffer for PODXL2, and Proteinase K for integrin β6. Endogenous peroxidase was quenched with 3% H2O2 in distilled water for 5 min. The slides were incubated with rabbit anti-PODXL2 antibody (1:300; Atlas Antibodies) and mouse monoclonal anti-integrin β6 (1:400; Merck) for 30 min at room temperature, followed by incubation with the secondary antibody and detection using a Histofine Simple Stain MAX PO (MULTI) (Nichirei Biosciences, Tokyo, Japan) in accordance with the manufacturer’s protocol, and counterstained with hematoxylin. PODXL2 and integrin β6 expressions were considered positive when more than 5% of the tumor cells or areas showed positive staining regardless of the intensity.
4.14. Statistical Analysis
Each experiment was carried out in triplicate, and the data were expressed as the mean ± standard deviation. The data of the Transwell assays, colony formation assays, and wound-healing assays were assessed using analysis of variance (Tukey), and mRNA levels were assessed using one-way analysis of variance (Dunnett). The correlations between the clinicopathological findings and PODXL2 or integrin β6 expression in iCCA were assessed using Fisher’s exact or χ2 and Student’s t-tests. The correlation between PODXL2 expression and integrin β6 expression in iCCA was analyzed based on Spearman’s rank correlation coefficient. A p < 0.05 was considered significant.
Supplementary Materials
The following are available online at https://www.mdpi.com/article/10.3390/ijms22126303/s1.
Author Contributions
Conceptualization, Y.S. and T.F.; methodology, formal analysis, and investigation, M.T. and Y.S.; validation, N.M. and Y.S.; data curation, N.M.; writing—original draft preparation, Y.S.; writing—review and editing, T.F.; supervision, and project administration, M.S.; funding acquisition, Y.S. All authors have read and agreed to the published version of the manuscript.
Funding
This research was funded by Japan Society for the Promotion of Science (JSPS)/KAKENHI, grant number JP19K16550 and the Miyakawa Memorial Research Foundation.
Institutional Review Board Statement
The study was conducted according to the guidelines of the Declaration of Helsinki, and approved by the Ethics Committee of Tokyo Medical and Dental University (No. M2000-2081; 8 May 2015).
Data Availability Statement
The data presented in this study are available in this article or supplementary material.
Acknowledgments
We would like to thank Shumpei Ishikawa and Daisuke Komura, the University of Tokyo, for their helpful discussions. We also thank Masanobu Kitagawa and Kouhei Yamamoto, Tokyo Medical and Dental University, for kind gift of reagents.
Conflicts of Interest
The authors declare no conflict of interest. The sponsors had no role in the design, execution, interpretation, or writing of the study.
References
- Rizvi, S.; Khan, S.A.; Hallemeier, C.L.; Kelley, R.K.; Gores, G.J. Cholangiocarcinoma — evolving concepts and therapeutic strategies. Nat. Rev. Clin. Oncol. 2018, 15, 95–111. [Google Scholar] [CrossRef] [PubMed]
- Clements, O.; Eliahoo, J.; Kim, J.U.; Taylor-Robinson, S.D.; Khan, S.A. Risk factors for intrahepatic and extrahepatic cholangiocarcinoma: A systematic review and meta-analysis. J. Hepatol. 2020, 72, 95–103. [Google Scholar] [CrossRef] [PubMed]
- Sirica, A.E.; Gores, G.J.; Groopman, J.D.; Selaru, F.M.; Strazzabosco, M.; Wang, X.W.; Zhu, A.X. Intrahepatic Cholangiocarcinoma: Continuing Challenges and Translational Advances. Hepatology 2019, 69, 1803–1815. [Google Scholar] [CrossRef] [PubMed]
- Nakanuma, Y.; Klimstra, D.; Komuta, M.; Zen, Y. Intrahepatic cholangiocarcinoma. In WHO Classification of Tumors: Digestive System Tumours, 5th ed.; Lokuhetty, D., White, V.A., Watanabe, R., Cree, I.A., Eds.; International Agency for Research on Cancer (IARC): Lyon, France, 2019; pp. 254–259. [Google Scholar]
- Sia, D.; Hoshida, Y.; Villanueva, A.; Roayaie, S.; Ferrer-Fabrega, J.; Tabak, B.; Peix, J.; Sole, M.; Tovar, V.; Alsinet, C.; et al. Integrative Molecular Analysis of Intrahepatic Cholangiocarcinoma Reveals 2 Classes That Have Different Outcomes. Gastroenterology 2013, 144, 829–840. [Google Scholar] [CrossRef]
- Rizvi, S.; Gores, G.J. Emerging molecular therapeutic targets for cholangiocarcinoma. J. Hepatol. 2017, 67, 632–644. [Google Scholar] [CrossRef]
- Soejima, Y.; Inoue, M.; Takahashi, Y.; Uozaki, H.; Sawabe, M.; Fukusato, T. Integrins αvβ6, α6β4 and α3β1 are down-regulated in cholangiolocellular carcinoma but not cholangiocarcinoma. Hepatol. Res. 2014, 44, E320–E334. [Google Scholar] [CrossRef]
- Hynes, R.O. Integrins: Bidirectional, Allosteric Signaling Machines. Cell 2002, 110, 673–687. [Google Scholar] [CrossRef]
- Kechagia, J.Z.; Ivaska, J.; Roca-Cusachs, P. Integrins as biomechanical sensors of the microenvironment. Nat. Rev. Mol. Cell Biol. 2019, 20, 457–473. [Google Scholar] [CrossRef]
- Hamidi, H.; Ivaska, J. Every step of the way: Integrins in cancer progression and metastasis. Nat. Rev. Cancer 2018, 18, 533–548. [Google Scholar] [CrossRef]
- Cooper, J.; Giancotti, F.G. Integrin Signaling in Cancer: Mechanotransduction, Stemness, Epithelial Plasticity, and Therapeutic Resistance. Cancer Cell 2019, 35, 347–367. [Google Scholar] [CrossRef]
- Koivisto, L.; Bi, J.; Häkkinen, L.; Larjava, H. Integrin αvβ6: Structure, function and role in health and disease. Int. J. Biochem. Cell Biol. 2018, 99, 186–196. [Google Scholar] [CrossRef]
- Desnoyers, A.; González, C.; Pérez-Segura, P.; Pandiella, A.; Amir, E.; Ocaña, A. Integrin ανβ6 Protein Expression and Prognosis in Solid Tumors: A Meta-Analysis. Mol. Diagn. Ther. 2020, 24, 143–151. [Google Scholar] [CrossRef]
- Nieberler, M.; Reuning, U.; Reichart, F.; Notni, J.; Wester, H.-J.; Schwaiger, M.; Weinmüller, M.; Räder, A.; Steiger, K.; Kessler, H. Exploring the Role of RGD-Recognizing Integrins in Cancer. Cancers 2017, 9, 116. [Google Scholar] [CrossRef]
- Yang, G.-Y. Integrin αvβ6 sustains and promotes tumor invasive growth in colon cancer progression. World J. Gastroenterol. 2015, 21, 7457–7467. [Google Scholar] [CrossRef]
- Reader, C.S.; Vallath, S.; Steele, C.W.; Haider, S.; Brentnall, A.; Desai, A.; Moore, K.M.; Jamieson, N.B.; Chang, D.; Bailey, P.; et al. The integrin αvβ6 drives pancreatic cancer through diverse mechanisms and represents an effective target for therapy. J. Pathol. 2019, 249, 332–342. [Google Scholar] [CrossRef]
- Ding, Y.-B.; Deng, B.; Huang, Y.-S.; Xiao, W.-M.; Wu, J.; Zhang, Y.-Q.; Wang, Y.-Z.; Wu, D.-C.; Lu, G.-T.; Wu, K.-Y. A High Level of Integrin α6 Expression in Human Intrahepatic Cholangiocarcinoma Cells Is Associated with a Migratory and Invasive Phenotype. Dig. Dis. Sci. 2013, 58, 1627–1635. [Google Scholar] [CrossRef]
- Li, Z.; Biswas, S.; Liang, B.; Zou, X.; Shan, L.; Li, Y.; Fang, R.; Niu, J. Integrin β6 serves as an immunohistochemical marker for lymph node metastasis and promotes cell invasiveness in cholangiocarcinoma. Sci. Rep. 2016, 6, 30081. [Google Scholar] [CrossRef]
- Sun, Q.; Dong, X.; Shang, Y.; Sun, F.; Niu, J.; Li, F. Integrin αvβ6 predicts poor prognosis and promotes resistance to cisplatin in hilar cholangiocarcinoma. Pathol. Res. Pract. 2020, 216, 153022. [Google Scholar] [CrossRef]
- Soejima, Y.; Takeuchi, M.; Akashi, T.; Sawabe, M.; Fukusato, T. β4 and β6 Integrin Expression Is Associated with the Subclassification and Clinicopathological Features of Intrahepatic Cholangiocarcinoma. Int. J. Mol. Sci. 2018, 19, 1004. [Google Scholar] [CrossRef]
- Liau, J.-Y.; Tsai, J.-H.; Yuan, R.-H.; Chang, C.-N.; Lee, H.-J.; Jeng, Y.-M. Morphological subclassification of intrahepatic cholangiocarcinoma: Etiological, clinicopathological, and molecular features. Mod. Pathol. 2014, 27, 1163–1173. [Google Scholar] [CrossRef]
- Hayashi, A.; Misumi, K.; Shibahara, J.; Arita, J.; Sakamoto, Y.; Hasegawa, K.; Kokudo, N.; Fukayama, M. Distinct Clinicopathologic and Genetic Features of 2 Histologic Subtypes of Intrahepatic Cholangiocarcinoma. Am. J. Surg. Pathol. 2016, 40, 1021–1030. [Google Scholar] [CrossRef]
- Sassetti, C.; Van Zante, A.; Rosen, S.D. Identification of Endoglycan, a Member of the CD34/Podocalyxin Family of Sialomucins. J. Biol. Chem. 2000, 275, 9001–9010. [Google Scholar] [CrossRef]
- Fieger, C.B.; Sassetti, C.M.; Rosen, S.D. Endoglycan, a Member of the CD34 Family, Functions as an L-selectin Ligand through Modification with Tyrosine Sulfation and Sialyl Lewis x. J. Biol. Chem. 2003, 278, 27390–27398. [Google Scholar] [CrossRef]
- Kerr, S.C.; Fieger, C.B.; Snapp, K.R.; Rosen, S.D. Endoglycan, a Member of the CD34 Family of Sialomucins, Is a Ligand for the Vascular Selectins. J. Immunol. 2008, 181, 1480–1490. [Google Scholar] [CrossRef]
- Taniuchi, K.; Furihata, M.; Naganuma, S.; Sakaguchi, M.; Saibara, T. Overexpression of PODXL/ITGB1 and BCL7B/ITGB1 accurately predicts unfavorable prognosis compared to the TNM staging system in postoperative pancreatic cancer patients. PLoS ONE 2019, 14, e0217920. [Google Scholar] [CrossRef]
- He, S.; Du, W.; Li, M.; Yan, M.; Zheng, F. PODXL might be a new prognostic biomarker in various cancers: A meta-analysis and sequential verification with TCGA datasets. BMC Cancer 2020, 20, 1–13. [Google Scholar] [CrossRef]
- Lin, Y.-Y.; Wang, C.-Y.; Phan, N.N.; Chiao, C.-C.; Li, C.-Y.; Sun, Z.; Hung, J.-H.; Chen, Y.-L.; Yen, M.-C.; Weng, T.-Y.; et al. PODXL2 maintains cellular stemness and promotes breast cancer development through the Rac1/Akt pathway. Int. J. Med. Sci. 2020, 17, 1639–1651. [Google Scholar] [CrossRef]
- Liu, B.; Saber, A.; Haisma, H.J. CRISPR/Cas9: A powerful tool for identification of new targets for cancer treatment. Drug Discov. Today 2019, 24, 955–970. [Google Scholar] [CrossRef]
- Zhan, T.; Rindtorff, N.; Betge, J.; Ebert, M.P.; Boutros, M. CRISPR/Cas9 for cancer research and therapy. Semin. Cancer Biol. 2019, 55, 106–119. [Google Scholar] [CrossRef]
- Ran, F.A.; Hsu, P.D.; Lin, C.-Y.; Gootenberg, J.; Konermann, S.; Trevino, A.E.; Scott, D.A.; Inoue, A.; Matoba, S.; Zhang, Y.; et al. Double Nicking by RNA-Guided CRISPR Cas9 for Enhanced Genome Editing Specificity. Cell 2013, 154, 1380–1389. [Google Scholar] [CrossRef] [PubMed]
- Eberlein, C.; Kendrew, J.; McDaid, K.; Alfred, A.; Kang, J.S.; Jacobs, V.N.; Ross, S.J.; Rooney, C.; Smith, N.R.; Rinkenberger, J.; et al. A human monoclonal antibody 264RAD targeting αvβ6 integrin reduces tumour growth and metastasis, and modulates key biomarkers in vivo. Oncogene 2012, 32, 4406–4416. [Google Scholar] [CrossRef] [PubMed]
- Hausner, S.H.; Bold, R.J.; Cheuy, L.Y.; Chew, H.K.; Daly, M.E.; Davis, R.A.; Foster, C.C.; Kim, E.J.; Sutcliffe, J.L. Preclinical Development and First-in-Human Imaging of the Integrin αvβ6 with [18F]αvβ6-Binding Peptide in Metastatic Carcinoma. Clin. Cancer Res. 2018, 25, 1206–1215. [Google Scholar] [CrossRef] [PubMed]
- Miyagiwa, M.; Ichida, T.; Tokiwa, T.; Sato, J.; Sasaki, H. A new human cholangiocellular carcinoma cell line (HuCC-T1) producing carbohydrate antigen 19/9 in serum-free medium. Vitr. Cell. Dev. Biol. - Anim. 1989, 25, 503–510. [Google Scholar] [CrossRef] [PubMed]
- Kusaka, Y.; Tokiwa, T.; Sato, J. Establishment and characterization of a cell line from a human cholangiocellular carcinoma. Res. Exp. Med. 1988, 188, 367–375. [Google Scholar] [CrossRef] [PubMed]
Publisher’s Note: MDPI stays neutral with regard to jurisdictional claims in published maps and institutional affiliations. |
© 2021 by the authors. Licensee MDPI, Basel, Switzerland. This article is an open access article distributed under the terms and conditions of the Creative Commons Attribution (CC BY) license (https://creativecommons.org/licenses/by/4.0/).







