Abstract
Phytohormone-related transcription factors (TFs) are involved in regulating stress responses and plant growth. However, systematic analysis of these TFs in Brassicaceae is limited, and their functions in stress adaptation and plant height (PH) regulation remain unclear. In this study, 2115 hormone-related TFs were identified in nine Brassicaceae species. Specific domains were found in several Brassicaceae hormone-related TFs, which may be associated with diverse functions. Syntenic analysis indicated that expansion of these genes was mainly caused by segmental duplication, with whole-genome duplication occurring in some species. Differential expression analysis and gene co-expression network analysis identified seven phytohormone-related TFs (BnaWRKY7, 21, 32, 38, 52, BnaGL3-4, and BnaAREB2-5) as possible key genes for cadmium (Cd) toxicity, salinity stress, and potassium (K) and nitrogen (N) deficiencies. Furthermore, BnaWRKY42 and BnaARR21 may play essential roles in plant height. Weighted gene co-expression network analysis (WGCNA) identified 15 phytohormone-related TFs and their potential target genes regulating stress adaptation and plant height. Among the above genes, BnaWRKY56 and BnaWRKY60 responded to four different stresses simultaneously, and BnaWRKY42 was identified in two dwarf rapeseeds. In summary, several candidate genes for stress resistance (BnaWRKY56 and BnaWRKY60) and plant height (BnaWRKY42) were identified. These findings should help elucidate the biological roles of Brassicaceae hormone-related TFs, and the identified candidate genes should provide a genetic resource for the potential development of stress-tolerant and dwarf oilseed plants.
1. Introduction
Plant hormones (phytohormones) are chemical messengers that coordinate plant growth and stress adaptation [1]. Phytohormones include auxin (IAA), cytokinin (CTK), abscisic acid (ABA), gibberellin (GA), ethylene (ET), brassinosteroid (BR), jasmonic acid (JA), salicylic acid (SA), and strigolactones (SL) [2]. Phytohormone-related transcription factors (TFs) [e.g., auxin response factors (ARFs) for IAA [3]; response regulators (RRs) for CTK [4]; ABA-insensitive (ABIs) and ABA-responsive element-binding (AREBs) for ABA [5]; gibberellin-insensitive (GAIs), rapid geriatric assessment (RGAs), and RGA-LIKE (RGLs) for GA [6]; ethylene-insensitive (EINs) and ethylene-insensitive-like (EILs) for ET [7]; brassinazole-resistant (BZRs) and BES1/BZR1 HOMOLOG (BEHs) for BR [8]; MYB21, MYB24, MYB75, MYC2, MYC3, MYC4, and GLABRA3 (GL3) for JA [9]; WRKY18, WRKY38, WRKY53, WRKY54, WRKY58, WRKY59, WRKY66, and WRKY70 for SA [10]; and TCP12 and TCP18 for SL [11] play essential roles in phytohormone signal transduction, plant growth, and stress adaptation.
ARFs regulate auxin response genes during plant growth and defense. For example, arf2 mutants contain large seeds and are drought-tolerant [12], while overexpression of TaARF4 in Arabidopsis causes shortened primary root length and plant height [13]. RRs for CTK can be categorized into types A and B according to their structure, expression pattern, and function [14]. Type-A RR genes, such as ARR4 and ARR5, can be up-regulated by drought, salinity, and cold temperatures [15]. Overexpression of type-B OsORR2 results in dwarfism in rice [16]. There are two types of ABA-related TFs (ABIs and AREBs) in Arabidopsis. Lateral root growth and photosynthesis are under the control of ABI5 [17], while AREB1 participates in the regulation of drought tolerance [18]. Five DELLA proteins, including GAI, RGA, RGLI, RGL2, and RGL3, mediate GA signal transduction [19], and play essential roles in promoting internode elongation [20]. In addition, EIN3 and EIL1 mediate ethylene responses, including stem elongation, maturation, senescence, and stress adaptation [21,22].
As a class of phytohormone, BR controls growth and stress tolerance. BZR1 and BES1 are critical components of the BR signaling pathway [8] and participate in drought resistance positively and negatively [23]. BES1 and BZR1 regulate plant architecture and their mutants are dwarfs [24]. JAs are well-recognized stress-related hormones and are involved in plant growth and development [25]. MYB21, MYB24, MYB75, GL3, and MYC2-4 are reported to influence JA signals, cell differentiation, and plant defense reactions [26]. SA affects seed germination, cell growth, stomatal closure, stress response, nitrogen fixation, senescence, and seed setting rate [27]. Six WRKY TFs (WRKY18, WRKY38, WRKY53-54, WRKY58-59, WRKY66 and WRKY70) mediate SA signals [10,28]. As a class of carotenoid-derived plant hormones, SLs affect branching, plant height (PH), drought adaptation, and phosphate starvation. Furthermore, TCP12 and TCP18 in the SL signaling pathway regulate plant architecture [29].
Abiotic stresses, including salinity, drought, nutrient deficiencies, and metal toxicity, severely affect agricultural crop productivity [30], and Brassicaceae is no exception. For instance, drought and high salinity can result in reduced biomass, seed germination, and shoot and root growth in Brassica napus and Brassica oleracea [31]. Plants have developed multiple mechanisms to respond to damage caused by stress, including transcription and regulation. For example, inducible expression of ARR2 enhances drought and freezing tolerance in Arabidopsis [32]; BnaWRKY47 contributes to the adaptation of rapeseed to B deficiency [33]; and BnaRGA proteins play important roles in B. napus adaptation to water-deficit stress [34].
Brassicaceae plants are important vegetable and oil crops [35]. Phytohormone-related TFs play crucial roles in plant growth and stress adaptation. However, the systemic study of TFs in Brassicaceae remains scarce. In this study, comprehensive analyses of TFs were performed in nine Brassicaceae species, including Arabidopsis thaliana (A. thaliana), Brassica napus (B. napus), Brassica carinata (B. carinata), Brassica juncea (B. juncea), Brassica nigra (B. nigra), Brassica oleracea (B. oleracea), Brassica rapa (B. rapa), Capsella rubella (C. rubella) and Camelina sativa (C. sativa). Chromosome locations, gene/protein structures, and phylogenetic and syntenic analyses were determined. Their potential involvement in regulating Cd, salt, K and N stress, and PH were investigated in allotetraploid rapeseed. The findings of this study should provide a valuable resource for Brassicaceae hormone-related TFs.
2. Results
2.1. Identification, Conserved Domain, and Gene Structure Analyses of Phytohormone-Related TF Genes in Brassicaceae
In total, 2115 phytohormone-related TFs were identified, including 82, 318, 314, 308, 223, 216, 203, 289, and 162 in A. thaliana, B. napus, B. carinata, B. juncea, B. nigra, B. oleracea, B. rapa, C. sativa, and C. rubella, respectively (Figure S1a and Table S1). Furthermore, we identified 363 IAA-, 473 CTK-, 123 ABA-, 70 GA-, 106 ET-, 143 BR-, 288 JA-, 454 SA-, and 96 SL-related TFs in the above species. These genes were named based on their chromosomal location (Figure S2).
In general, each type of Brassicaceae hormone-related TF contained conserved domains (Figure S3), with some exceptions. For example, nine additional domains (i.e., atrophin-1, HSF, COG5099) were found in IAA-related TFs, and 12 specific domains were found in CTK-related TFs, e.g., Med15 in BcaARR18 and A_thal in BjuARR40. Each class of phytohormone-related TF shared a similar gene structure. Of note, several TFs [e.g., BcaTCP18-2 (12 kb, Figure S3-2) and BcaARF10 (24 kb, Figure S3-4)] contained long introns.
2.2. Phylogenetic and Syntenic Analyses of Brassicaceae Hormone-Related TFs
Phylogenetic trees showed that most B. napus, B. carinata, B. juncea, B. nigra, B. oleracea, B. rapa, C. sativa, and C. rubella hormone-related TFs were highly homologous to the Arabidopsis TFs (Figure S4). In addition, the TFs were divided into distinct groups depending on phylogenetic analysis. For example, RGL3s were clustered in subgroup a, RGL2s in sub-group b, RGL1s in sub-group c, GAIs in sub-groups d and e, and RGAs in sub-group f (Figure S4-4).
To determine the expansion patterns of phytohormone-related TFs, duplication events in the nine Brassicaceae species were investigated (Figure S5). In total, 2030 duplicated gene pairs were found, including five, 359, 393, 386, 176, 165, 154, 357, and 40 pairs in A. thaliana, B. napus, B. carinata, B. juncea, B. nigra, B. oleracea, B. rapa, C. sativa, and C. rubella, respectively (Figure S1b). To further understand the potential roles of unknown Brassicaceae hormone-related TFs, syntenic analysis between eight non-model Brassicaceae species and Arabidopsis was performed. In total, 120, 215, 223, 157, 145, 135, 206, and 90 gene pairs were identified in A. thaliana-B. napus, A. thaliana-B. carinata, A. thaliana-B. juncea, A. thaliana-B. nigra A. thaliana-B. oleracea, A. thaliana-B. rapa, A. thaliana-C. sativa and A. thaliana-C. rubella (Figures S1c and S6).
The ratio of non-synonymous to synonymous substitutions (Ka/Ks) was calculated to clarify divergence among orthologous gene pairs. The Ka/Ks ratios in most gene pairs were less than 1, except for CsaWRKY48_CsaWRKY27, CsaARR14_CsaARR22, CsaMYB75-10_CsaMYB75-1, CsaWRKY48_CsaWRKY18, BcaMYB21/24-2_BcaGL3-6, BjuARR7_BjuARR69, BnaARR11_BnaARR52, BnaARR13_BnaARR56, and BnaTCP12-1_BnaTCP12-2 (Table S2). The Ka/Ks ratios between gene pairs in Brassicaceae and Arabidopsis were all less than 1 (Table S3).
2.3. Expression Profiles of B. napus Hormone-Related TFs in Response to Abiotic Stress
To identify the potential roles of rapeseed hormone-related TFs in adapting to abiotic stress, their responses to four stresses were investigated. FPKM (fragments per kilobase of transcript sequence per million mapped reads) was calculated to assess gene expression levels, and p < 0.05 and |log2(fold-change)| ≥ 1 were set as the criteria for identifying differentially expressed genes (DEGs). The DEGs were grouped into two clusters (1 and 2) according to their expression level. We then identified hub genes using Cytoscape (v3.8.2). Deleted genes with FPKM values < 1 and correlation value > 0.95 were used as the threshold for screening interactions between genes.
In shoots, 46 and 28 hormone-related TFs were increased and decreased, respectively, after Cd treatment (Figure 1a). Among these DEGs, BnaWRKY7 was a core gene based on gene co-expression network analysis (GCNA) (Figure 1b). In roots, BnaWRKY49, BnaWRKY38, BnaBZR11, and BnaBZR23 in cluster 1 were up-regulated by Cd, while BnaARF33 and BnaARR75 in cluster 2 were significantly reduced after Cd treatment (Figure 1c). BnaWRKY38 may be a hub gene responding to Cd in roots (Figure 1d). Salinity severely inhibited rapeseed growth and yield [36]. In shoots, BnaWRKY12 in cluster 1 was inhibited by salt, whereas BnaWRKY49 in cluster 2 was induced (Figure 1e). Among them, BnaAREB2-5 was identified as a hub gene in the gene co-expression network (Figure 1f). In roots, 86 phytohormone-related TFs were regulated by salt, with down-regulated TFs found in cluster 1 and up-regulated TFs found in cluster 2 (Figure 1g). Based on GCNA, BnaWRKY52 played an essential role in salt adaptation (Figure 1h).
Figure 1.
Expression profiles of B. napus hormone-related TFs in response to Cd and salt toxicity. Cycle nodes represent genes and the size of the node represents the power of the inter-relationship among nodes by degree value; Color of the node represents log2FC value; Red indicates up-regulated genes and blue indicates down-regulated genes; Edges between nodes represent p-value. (a) Expression analysis of B. napus hormone-related TFs in response to Cd toxicity in shoots. (b) Co-expression network analysis of differentially expressed B. napus hormone-related TFs in response to Cd toxicity in shoots. (c) Expression analysis of B. napus hormone-related TFs in response to Cd toxicity in roots. (d) Co-expression network analysis of differentially expressed B. napus hormone-related TFs in response to Cd toxicity in roots. (e) Expression analysis of B. napus hormone-related TFs in response to salt toxicity in shoots. (f) Co-expression network analysis of B. napus hormone-related TFs in response to salt toxicity in shoots. (g) Expression analysis of B. napus hormone-related TFs in roots in response to salt toxicity. (h) Co-expression network analysis of B. napus hormone-related TFs in response to salt toxicity in roots.
K is an essential nutrient for plant growth and development [37]. Here, K shortage altered the expression of 121 phytohormone-related TFs (Figure 2a,c). In shoots, genes in cluster 1 were induced; in contrast, genes in cluster 2 were inhibited (Figure 2a). Among them, BnaWRKY21 was identified as a key gene (Figure 2b). Fewer genes were regulated by K stress in the roots (Figure 2c), and BnaGL3-4 was identified as a likely core gene (Figure 2d). N is another important nutrient required for crop growth [38]. Here, two phytohormone-related TFs were under the control of N in shoots (Figure 2e). BnaWRKY49 expression was markedly down-regulated under low N stress in roots, while seven other genes were induced (Figure 2f). Among the DEGs, BnaWRKY32 was identified as a hub gene (Figure 2g).
Figure 2.
Expression profiles of B. napus hormone-related TFs in response to K and N starvation. Cycle nodes represent genes and the size of the node represents the power of the inter-relationship among nodes by degree value; Color of the node represents log2FC value; Red indicates up-regulated genes and blue indicates down-regulated genes; Edges between nodes represent p-value. (a) Expression analysis of B. napus hormone-related TFs in response to K starvation in shoots. (b) Co-expression network analysis of differentially expressed B. napus hormone-related TFs in response to K starvation in shoots. (c) Expression analysis of B. napus hormone-related TFs in response to K starvation in roots. (d) Co-expression network analysis of differentially expressed B. napus hormone-related TFs under in response to K starvation in roots. (e) Expression analysis of B. napus hormone-related TFs in response to N starvation in shoots. (f) Expression analysis of B. napus hormone-related TFs in response to N starvation in roots. (g) Co-expression network analysis of differentially expressed B. napus hormone-related TFs in response to N starvation in shoots and roots.
2.4. Expression Profiles of Hormone-Related TFs in Rapeseed with Different PH and Stem Breaking Resistance (SBR)
Both PH and SBR are crucial agronomic traits [39]. Comparative transcriptome analysis between dwarf (df59, ed1, Ldt, and dwf) and wild-type (WT) rapeseeds was performed to define candidate genes. Compared with df59, nine hormone-related TFs were down-regulated in WT rapeseeds, while 18 were up-regulated (Figure 3a). As shown in Figure 3b, BnaWRKY42 was identified as a hub gene among the above DEGs. In ed1, BnaMYC2-2, BnaARR21, and BnaARR71 were down-regulated, while 12 other TFs (especially BnaWRKY36 and BnaWRKY59) were up-regulated (Figure 3c). The key gene BnaARR21 was appraised according to the gene co-expression network (Figure 3d). In Ldt, five rapeseed hormone-related TFs exhibited low expression (Figure S7a). BnaWRKY29, BnaAREB2-6, and BnaWRKY38 were clearly increased in dwf (Figure S7b). Compared with rapeseeds with low SBR during flowering (FL), the expression levels of six phytohormone-related TFs were significantly altered with high SBR during flowering (FH) (Figure S7c). Seven genes were down-regulated in rapeseeds with high SBR during silique development (SH) compared to those with low SBR (SL) (Figure S7d).
Figure 3.
Expression profiles of B. napus hormone-related TFs in response to PH. Cycle nodes represent genes and the size of the node represents the power of the inter-relationship among nodes by degree value; Color of the node represents log2FC value; Red indicates up-regulated genes and blue indicates down-regulated genes; Edges between nodes represent p-value. (a) Expression analysis of B. napus hormone-related TFs in a conventional rapeseed cultivar (Ningyou 18) and a dwarf mutant (df59). (b) Co-expression network analysis of differentially expressed B. napus hormone-related TFs in WT and df59. (c) Expression analysis of hormone-related TFs in an extreme dwarf mutant of rapeseed (ed1) and WT. (d) Co-expression network analysis of differentially expressed B. napus hormone-related TFs in ed1 and WT.
2.5. Identification of Weighted Gene Co-Expression Network Analysis (WGCNA) Modules and Hub Genes Associated with Target Traits
WGCNA uses data from all genes to identify gene sets of interest, rather than genes only showing differential expression, and to analyze significant associations with phenotypes. WGCNA has two main advantages: i.e., loss of fewer genes and the ability to collate many genes into gene sets and identify their association with phenotypes without multiple hypothesis testing [40]. Therefore, we used WGCNA to analyze the RNA-sequencing data of Cd, salt, K, and N treatments and six dwarf mutants to identify hub genes and their target genes involved in stress adaptation and PH regulation.
Modules associated with Cd were identified using WGCNA, with the “green” module (r = −0.89 and p < 0.05) showing a high negative correlation with chlorophyll content (SPAD) and the “purple” module (r = 0.94 and p < 0.05) showing positive correlation with biomass (Figure 4a, Tables S4-1 and S4-2). A co-expression network was constructed to identify hub genes. BnaWRKY60, BnaWRKY27, BnaWRKY56, and BnaARR39 were determined in response to Cd (Figure 4b,c). TFs regulate target genes by binding to specific cis-elements. Furthermore, WRKYs share the ability to bind to W-box cis-regulatory elements [41]. In the above two modules, heavy metal transport/detoxification superfamily proteins (BnaHMTSPs) were identified (Table S5) [42]. In the “green” module, BnaHMTSPs (BnaC07g28710D and BnaA07g36500D) contained W-boxes and may be targets of BnaWRKY27, BnaWRKY56, and BnaWRKY60 (Figure 4d). BnaARR39 likely regulates BnaHMTSPs (BnaA06g39500D, BnaA07g36500D, BnaC07g10100D, BnaC07g28710D, and BnaC08g20630D) through RR binding to cis-elements (Figure 4e). WGCNA was also applied to investigate the relationship between modules and salinity. The “salmon” (r = −0.83 and p < 0.05) and “blue” modules (r = −0.91 and p < 0.05) were negatively correlated with biomass and leaf area, respectively (Figure 5a). BnaARR8 and BnaARR14 were the two most important genes in the “salmon” module (Figure 5b and Table S4-3), while BnaBZR22, BnaAREB2-6, BnaAREB2-7, and BnaABI5/AREB1/2-2 were hub genes in the “blue” module (Figure 5c and Table S4-4).
Figure 4.
WGCNA of rapeseed genes in response to Cd stress. (a) Module-trait correlation showing the significance of module eigengene correlation with traits (SPAD and biomass). Left panel shows modules. (b) Cytoscape representation of the relationship of hormone-related TFs in “green” module. Key genes are represented by large red circles. (c) Cytoscape representation of the relationship of hormone-related TFs in “purple” module. Key genes are represented by large red circles. (d) W-box cis-element in promoter of BnaHMTSPs. (e) RR binding cis-element genes in promoter of BnaHMTSPs.
Figure 5.
WGCNA of rapeseed genes in response to salt. (a) Module-trait correlation showing the significance of module eigengene correlation with traits (biomass and leaf area). Left panel shows modules. (b) Cytoscape representation of the relationship of hormone-related TFs in “salmon” module. Key genes are represented by large red circles. (c) Cytoscape representation of the relationship of hormone-related TFs in “blue” module. Key genes are represented by large red circles.
WGCNA was used to identify hub genes in response to K stress. As shown in Figure 6a, the “lightcyan” module (r = 0.92 and p < 0.05) was positively correlated with biomass, while the “turquoise” module (r = −0.92 and p < 0.05) was negatively correlated with SPAD. Gene interaction networks were constructed for these modules (Figure 6b,c and Tables S4-5 and S4-6). Three key genes (BnaEIL1-2, BnaWRKY56, and BnaARR14) were selected for their high connectivity (Figure 6b,c). Four K+ transport genes (BnaKUP5, two BnaKUP6s and BnaPCP) [43,44] were found in the “turquoise” module, and W-boxes and RR binding cis-elements were present in their promoters, suggesting they may be the targets of BnaWRKY56 and BnaARR14 (Figure 6d). Under N stress conditions, the “green” module (r = −0.83 and p < 0.05) was negatively correlated with SPAD (Figure 7a). BnaBZR1 and BnaBZR14 were identified as critical genes in the “green” module (Figure 7b and Table S4-7).
Figure 6.
WGCNA of rapeseed genes in response to K starvation. (a) Module-trait correlation showing the significance of module eigengene correlation with traits (biomass and SPAD). Left panel shows modules. (b) Cytoscape representation of the relationship of hormone-related TFs in “lightcyan” module. Key genes are represented by large red circles. (c) Cytoscape representation of the relationship of hormone-related TFs in “turquoise” module. Key genes are represented by large red circles. (d) W-box and RR binding cis-element in promoters of BnaKUP5, BnaPCP, and BnaKUP6.
Figure 7.
WGCNA of rapeseed genes in response to N deficiency. (a) Module-trait correlation showing the significance of module eigengene correlation with traits (SPAD). Left panel shows modules. (b) Cytoscape representation of the relationship of hormone-related TFs in “green” module. Key genes are represented by large red circles.
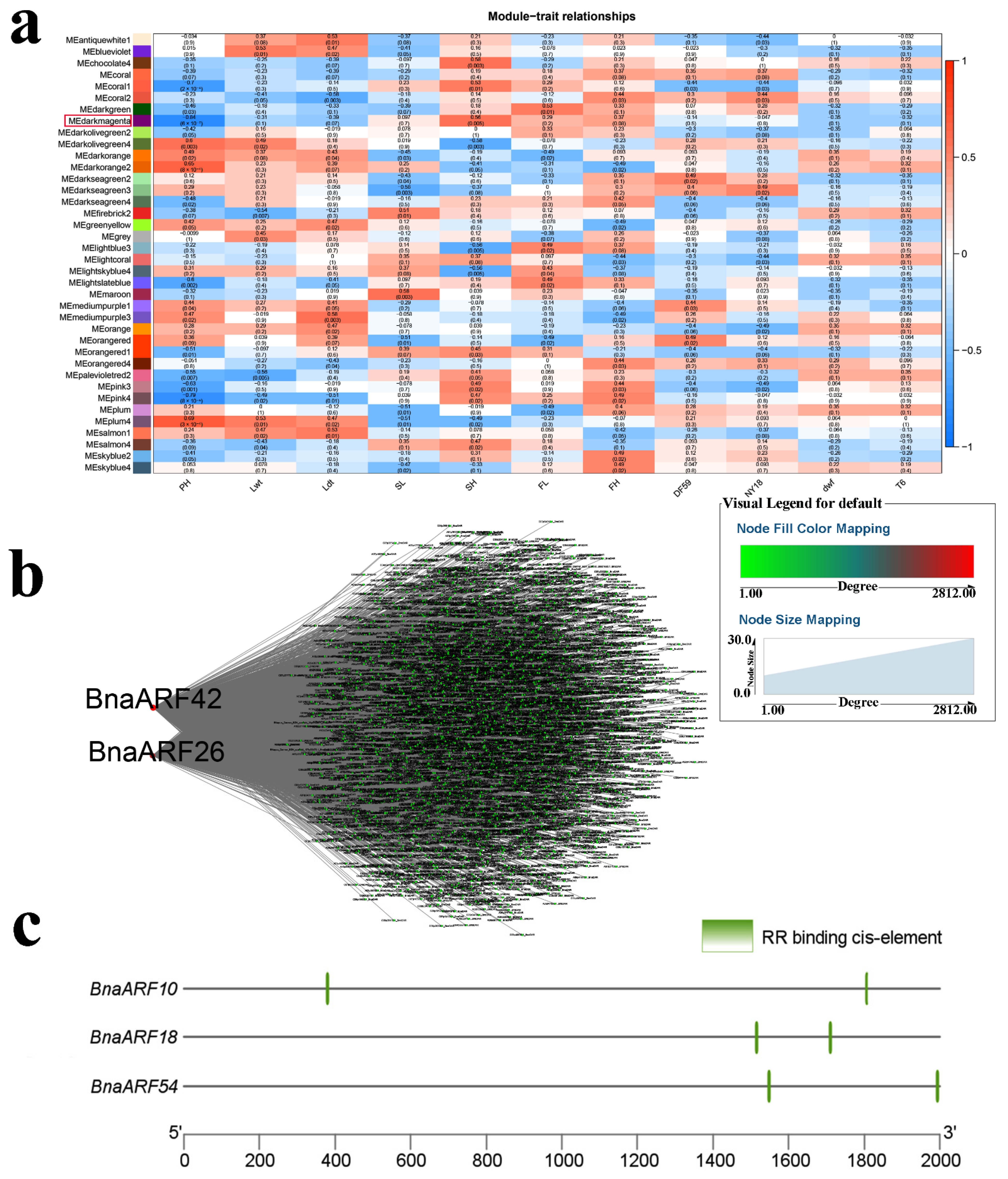
The relationships between WGCNA modules and PH were also investigated. A total of 38 modules were obtained, with the “darkmagenta” module (r = −0.84 and p < 0.05) showing a negative correlation with PH (Figure 8a). We found several phytohormone-related TFs in the “darkmagenta” module (Table S4-8). BnaARF42 and BnaARF26 with high connectivity were identified as hub TFs (Figure 8b). ARFs are reported to regulate PH [45]. Here, two ARF-binding cis-elements were found in BnaARF10, BnaARF18, and BnaARF54, indicating they were the targets of BnaARF42 and BnaARF26 (Figure 8c and Table S5).
Figure 8.
WGCNA of rapeseed genes identified in dwarf mutants. (a) Module-trait correlation showing the significance of module eigengene correlation with traits (PH). Left panel shows modules. (b) Cytoscape representation of the relationship of hormone-related TFs in “darkmagenta” module. Key genes are represented by large red circles. (c) RR-binding cis-element in the promoter of BnaARFs.
2.6. Venn Analyses of Phytohormone-Related TFs Mediating Stress Adaptation and PH Regulation
Based on differential expression analysis, DEG co-expression analysis, and WGCNA, two Venn diagrams were constructed to investigate the diverse roles of rapeseed hormone-related TFs in regulating Cd, salt, K, and N stress (Figure 9a), and PH (Figure 9b). Many TFs responded to the multiple stresses simultaneously. In total, 21 TFs (i.e., BnaARF2, BnaARR18, BnaWRKY1, BnaWRKY2, BnaWRKY10, BnaWRKY12, BnaWRKY13, BnaWRKY15, BnaWRKY25, BnaWRKY29, BnaWRKY33, BnaWRKY34, BnaWRKY42, BnaWRKY44, BnaWRKY48, BnaWRKY53, BnaWRKY55, BnaWRKY56, BnaWRKY60, BnaWRKY62, and BnaWRKY63) were affected by the four conditions (Table S6-1). BnaWRKY13 was identified as a DEG in FH/FL, ed1/WT, and SH/SL (Table S6-2). BnaWRKY38 likely regulated PH in df59 and dwf. BnaWRKY44, BnaARR47, and BnaWRKY15 were DEGs in WT/df59 and Ldt/Lwt. BnaWRKY42, BnaWRKY59, BnaWRKY33, and BnaARR71 may be involved in the dwarfing of df59 and ed1.
Figure 9.
Venn diagram indicating various functions of B. napus hormone-related TFs in stress adaptation and PH regulation. (a) Number of rapeseed hormone-related TFs in response to Cd, K, N, and salt stress. (b) Number of rapeseed hormone-related TFs identified in rapeseed dwarf mutants.
3. Discussion
3.1. Comparison of Plant Hormone-Related TFs among Brassicaceae
Genes within a family usually exhibit obvious variations during their evolutionary history, which contribute to gene family division, expansion, and functional divergence [46]. Brassicaceae separated from Arabidopsis approximately 43.2 million years ago and underwent genome triplication, with B. napus (2n = 38), B. carinata (2n = 34), and B. juncea (2n = 36) arising from the genome hybridization of B. nigra (2n = 16), B. oleracea (2n = 18), and B. rapa (2n = 20) [47]. New evidence suggests a possible link between polyploidy and enhanced stress tolerance [48]. Notably, amphidiploid species B. juncea, B. napus, and B. carinata are more tolerant to stress than diploids such as B. oleracea, B. nigra, and B. rapa [49]. There are 82 phytohormone-related TFs in Arabidopsis [50,51,52,53,54,55,56,57]. In our study, 318, 314, 308, 223, 216, 203, 289, and 162 hormone-related TFs were identified in B. napus, B. carinata, B. juncea, B. nigra, B. oleracea, B. rapa, C. sativa and C. rubella (non-model Brassicaceae species), respectively (Figure S1a), nearly 3.8, 3.8, 3.7, 2.7, 2.6, 2.4, 3.5, and 1.9 times higher than that in Arabidopsis. Furthermore, more segmental hormone-related TFs were found in the non-model Brassicaceae species than in Arabidopsis (Figure S1c); B. napus, B. carinata, B. juncea, and C. sativa have undergone whole-genome duplication [58,59,60,61,62]. Therefore, the expansion and evolution of TFs in the above species may have been induced by gene and genome-wide duplications. In addition, the number of SA- and SL-related TFs in the above eight species was more than 5.5 times higher than that in Arabidopsis, suggesting pivotal roles of SA and SL in the stress tolerance of these species.
Gene functions are always associated with conserved domains [63]. Several distinct domains, including C2, HSF, and RALF, were identified in some Brassicaceae hormone-related TFs (Figure S3). Notably, C2, which is associated with calcium-binding [64], was found in BolGL3-1; HSF, which participates in the regulation of biotic and abiotic stress [65], was found in BjuARF4; and RALF, which is involved in biotic and abiotic stress responses [66], was found in BniBZR1. These results indicate that most Brassicaceae hormone-related TFs shared conserved functions, while several genes may vary among Brassicaceae species.
A total of 1291 gene pairs were identified between A. thaliana and non-model Brassicaceae species (Figures S1c and S6), and the functions of Brassicaceae hormone-related TFs were predicted based on homologous Arabidopsis TFs. For instance, AtARF6 and AtBZR1 regulate hypocotyl and stem elongation in Arabidopsis [67] and homologous genes (BcaARF20, CruARF4, and BolBZR12) may share similar roles; CsaARR63 and BnaARR49 may control defense response in Brassicaceae based on the homologous gene AtARR6 [68].
3.2. Putative Functions of B. napus Hormone-Related TFs in Regulating Stress Adaptation and PH
We found that most BnaWRKY DEGs were up-regulated, while BnaARRs were downregulated in both shoots and roots under Cd and K treatment (Figure 1a,c and Figure 2a,c). We speculated that Cd poisoning and K starvation may induce SA expression and inhibit CTK expression in rapeseed, thereby enhancing plant Cd resistance and K import and translocation. We also found that salt stress and N deficiency led to a significant decrease in the expression of most BnaWRKYs in the shoots and roots (Figure 1e,f and Figure 2e,f). Therefore, we concluded that salinity and limited N supply may restrict transcription of SA, thereby enhancing plant salt resistance and N uptake. Taken together, our results showed that most phytohormone TFs were responsive to diverse abiotic stresses, implying essential roles in the resistance or adaptation of rapeseed plants to stress.
Previous studies have shown that phytohormone-related TFs are essential for stress adaptation [69]. Various TFs, such as AtWRKY13, SbWRKY50, AtARR22, SlBZR1, and AtAREB2, are associated with plant survival under Cd and salt tolerance and K and N starvation [70,71,72]. However, whether they respond to Cd, salt, K, and N stress and regulate PH in rapeseed remains unknown. Here, candidate phytohormone-related TFs were identified in rapeseed through DEG co-expression analysis and WGCNA. BnaWRKY7, 27, 38, 56, 60, and BnaARR39 were identified as key Cd-related genes (Figure 1b,d and Figure 4). BnaWRKY52, BnaBZR22, BnaARR8, 14, BnaAREB2-5, -6, -7, and BnaABI5/AREB1/2-2 were identified as salt stress candidate genes (Figure 1f,h and Figure 5). BnaGL3-4, BnaARR14, BnaWRKY21, 56, and BnaEIL1-2 were identified as K deficiency candidate genes (Figure 2b,d and Figure 6). BnaWRKY32, BnaBZR1, and BnaBZR14 were identified as responsive to N stress (Figure 2g and Figure 7). AtWRKY53 and AtARR10 are reported to negatively regulate plant responses to drought and salt stress [73,74]. Based on orthologous relationship analysis, we found that the orthologous gene of AtWRKY53 in B. napus was BnaWRKY7 and the orthologous gene of AtARR10 was BnaARR8.
Various genes and gene families involved in PH regulation have been characterized in plants. Different from our study, however, previous research has primarily focused on specific TFs. In A. thaliana, WRKY46, WRKY54, WRKY70, ARF6, and BZR1 regulate cell elongation and PH [75,76]. To further analyze the regulation of phytohormone TFs on PH, we performed DEG co-expression analysis and WGCNA. Results revealed that PH was mediated by BnaWRKY42, BnaARR21, BnaARF26, and BnaARF42 (Figure 3b,d and Figure 7). Therefore, these genes are likely important for oilseed architecture and stress adaptation.
K- and Cd-related genes (BnaWRKY56 and BnaWRKY60) identified through WGCNA (Figure 4 and Figure 6) responded to all four stress conditions. Furthermore, most key genes revealed through DEG co-expression analysis and WGCNA may play core roles in regulating oilseed resistance to three stresses (Figure 9a). BnaWRKY38, BnaWRKY42, and BnaWRKY59, which may regulate PH, were identified in two dwarf mutants (Figure 9b). In addition, BnaWRKY38 was identified as a key gene in response to Cd stress, and BnaWRKY42 was differentially expressed under all four stress conditions. This suggests that the phytohormone TFs can simultaneously regulate PH and stress adaptation. Therefore, future studies should focus on the potential functions of these key genes.
4. Methods and Materials
4.1. Identification and Chromosome Locations of Hormone-Related TFs in Brassicaceae
The protein sequences of Arabidopsis hormone-related TFs were used as queries to BLAST the B. napus, B. oleracea, B. rapa, B. nigra, B. juncea, B. carinata, C. rubella, and C. sativa genomes. We retrieved the phytohormone TF gene sequences using the following databases: Arabidopsis Information Resource (TAIR10, https://www.arabidopsis.org/, accessed on 15 May 2022) for Arabidopsis, Genoscope (http://www.genoscope.cns.fr/brassicanapus/, accessed on 15 May 2022) for B. napus, Bol base v1.0 (http://119.97.203.210/bolbase/index.html, accessed on 15 May 2022) for B. oleracea, Brassica Database (BRAD) v1.1 (http://brassicadb.org/brad/, accessed on 15 May 2022) for B. carinata, B. rapa, B. juncea, and B. nigra, National Center for Biotechnology Information (NCBI, www.ncbi.nlm.nihgov, accessed on 15 May 2022), EnsemblPlants (http://plants.ensembl.org/indexhtml, accessed on 15 May 2022), and Phytozome v10 (http://phytozome.jgi.doegov/pz/portal.html, accessed on 15 May 2022) for C. sativa and C. rubella. The characteristic domains were confirmed using the Batch Web CD-Search Tool (https://www.ncbi.nlm.nih.gov/Structure/bwrpsb/bwrpsb.cgi, accessed on 15 May 2022) and visualized using the “Gene Structure View (Advanced)” tool in TBtools (v1.09876) to confirm their highly conserved segments. The “Gene Location Visualize from GTF/GFF” tool in TBtools (v1.09876) was used to visualize chromosomal locations, named according to their chromosome order [77].
4.2. Phylogeny, Gene Structure, and Syntenic Analyses of Brassicaceae Hormone-Related TFs
After aligning the full-length protein sequences using ClustalW with default parameters, MEGA X (v10.1.6, University of Pennsylvania, Philadelphia, PA, USA) was used to construct the phylogenetic tree with the maximum-likelihood method. Using generic feature format version 3 files of TFs, gene structure analyses were completed using ‘Visualize Gene Structure (Advanced)’ in TBtools (v1.09876). We performed syntenic analysis, with results visualized using the “One Step MCScanX” and “Advanced Circos” functions in TBtools (v1.09876) [77]. Genes were determined as duplicates in each genome based on the following [78]: (1) Aligned gene sequences were more than 70% identical, and the length of matching sequences was at least 70% of the longer gene; (2) Duplicates on different chromosomes were characterized as segmental duplications. The “Simple Ka/Ks Calculator (NG)” function in TBtools (v1.09876) was used to calculate Ka, Ks, and Ka/Ks values.
4.3. Transcriptome Analysis, GCNA, and WGCNA of Brassicaceae Hormone-Related TFs
The transcriptome data can be found in published papers [79,80,81,82,83,84,85,86], and all the data that are required to reproduce these findings can be shared by contacting the corresponding author. Using fastp software (v0.20.1), we evaluated the overall sequencing quality of raw reads and removed low-quality reads. Hisat2 (v2.1.0) and SAMtools (v1.6) were used to align the high-quality reads to the B. napus reference genome sequence (http://cbi.hzau.edu.cn/cgi-bin/rape/download_ext, accessed on 15 May 2022). The expression levels of high-confidence genes in each sample were calculated with Stringtie (v1.3.3b). DEGs were defined using the R package “edgeR”, with p < 0.05, false-discovery rate (FDR) < 0.05, and |log2(fold change)| ≥ 1. GCNA was completed with the cor. test function in R (v4.1) and visualized with Cytoscape (v3.8.2, https://cytoscape.org/download.html, accessed on 13 April 2022) based on our previously described protocol [87]. According to our earlier study [87], the R WGCNA package (v1.51) was used to perform WGCNA with high-quality genes. By calculating the module eigengene value, significant module-trait relationships with PH, SPAD, biomass, and leaf area were identified. Cytoscape (v3.8.2, https://cytoscape.org/download.html, accessed on 13 April 2022) was used to visualize gene co-expression networks.
5. Conclusions
In this study, 2115 phytohormone-related TFs were systematically identified in nine Brassicaceae species. Their chromosome locations, gene/protein structures, and phylogenetic and syntenic relationships were characterized. Genes responding to Cd, salt, K, and N adaptation in B. napus were investigated through differential expression analysis and DEG co-expression network analysis. In addition, WGCNA indicated that 15 and two phytohormone-related TFs and their potential target genes responded to stress and PH regulation, respectively. Taken together, BnaWRKY56 and BnaWRKY60 were identified as potential hub genes of rapeseed resistance to stress. BnaWRKY42 may play an essential role in regulating PH. Our results showed that SA-related BnaWRKY TFs may be crucial for regulating PH and stress adaptation in rapeseed. The above-mentioned candidate genes should be validated in future studies.
Supplementary Materials
The supporting information can be downloaded at: https://www.mdpi.com/article/10.3390/ijms23158762/s1.
Author Contributions
Data curation, S.M., Y.H. and J.H.; Visualization, S.M. and X.L.; Writing—original draft, L.Z., L.H. and J.H.; Writing—review & editing, L.Z., K.Z. and J.H. All authors have read and agreed to the published version of the manuscript.
Funding
This work was supported by the Chinese Postdoctoral Science Foundation (2021M692944); Research Start-Up Project (32212399 and 32213006); Famous Teachers in Central Plains (22610002); and Application of Molecular Design Breeding of Oil Crops and Intelligent Auxiliary Information System in Supercomputing Ecology, Henan Key Project of Science and Technology (202102110006).
Institutional Review Board Statement
Not applicable.
Informed Consent Statement
Not applicable.
Data Availability Statement
The datasets used in this study can be found in published papers. The datasets used and/or analyzed in the current study are available from the corresponding author upon reasonable request.
Conflicts of Interest
The authors declare no conflict of interest.
Abbreviations
TFs: transcription factors; PH: plant height; DEGs: differentially expressed genes; WGCNA: weighted gene co-expression network analysis; GCNA: gene co-expression network analysis; SBR: stem breaking resistance.
References
- Ali, S.; Baloch, A.M. Overview of Sustainable Plant Growth and Differentiation and the Role of Hormones in Controlling Growth and Development of Plants under Various Stresses. Recent Pat. Food Nutr. Agric. 2020, 11, 105–114. [Google Scholar] [CrossRef] [PubMed]
- Blazquez, M.A.; Nelson, D.C.; Weijers, D. Evolution of Plant Hormone Response Pathways. Annu. Rev. Plant Biol. 2020, 71, 327–353. [Google Scholar] [CrossRef] [Green Version]
- Okushima, Y.; Overvoorde, P.J.; Arima, K.; Alonso, J.M.; Chan, A.; Chang, C.; Ecker, J.R.; Hughes, B.; Lui, A.; Nguyen, D.; et al. Functional genomic analysis of the AUXIN RESPONSE FACTOR gene family members in Arabidopsis thaliana: Unique and overlapping functions of ARF7 and ARF19. Plant Cell 2005, 17, 444–463. [Google Scholar] [CrossRef] [PubMed] [Green Version]
- Kiba, T.; Yamada, H.; Mizuno, T. Characterization of the ARR15 and ARR16 response regulators with special reference to the cytokinin signaling pathway mediated by the AHK4 histidine kinase in roots of Arabidopsis thaliana. Plant Cell Physiol. 2002, 43, 1059–1066. [Google Scholar] [CrossRef] [Green Version]
- Jakoby, M.; Weisshaar, B.; Droge-Laser, W.; Vicente-Carbajosa, J.; Tiedemann, J.; Kroj, T.; Parcy, F. bZIP transcription factors in Arabidopsis. Trends Plant Sci. 2002, 7, 106–111. [Google Scholar] [CrossRef]
- Silverstone, A.L.; Jung, H.S.; Dill, A.; Kawaide, H.; Kamiya, Y.; Sun, T.P. Repressing a repressor: Gibberellin-induced rapid reduction of the RGA protein in Arabidopsis. Plant Cell 2001, 13, 1555–1566. [Google Scholar] [CrossRef] [Green Version]
- Wang, Z.F.; Ying, T.J. Research progress of ethylene signal transduction in plants. Zhi Wu Sheng Li Yu Fen Zi Sheng Wu Xue Xue Bao J. Plant Physiol. Mol. Biol. 2004, 30, 601–608. [Google Scholar]
- Wang, Z.Y.; Nakano, T.; Gendron, J.; He, J.; Chen, M.; Vafeados, D.; Yang, Y.; Fujioka, S.; Yoshida, S.; Asami, T.; et al. Nuclear-localized BZR1 mediates brassinosteroid-induced growth and feedback suppression of brassinosteroid biosynthesis. Dev. Cell 2002, 2, 505–513. [Google Scholar] [CrossRef] [Green Version]
- Boter, M.; Ruiz-Rivero, O.; Abdeen, A.; Prat, S. Conserved MYC transcription factors play a key role in jasmonate signaling both in tomato and Arabidopsis. Genes Dev. 2004, 18, 1577–1591. [Google Scholar] [CrossRef] [Green Version]
- Kim, K.C.; Lai, Z.; Fan, B.; Chen, Z. Arabidopsis WRKY38 and WRKY62 transcription factors interact with histone deacetylase 19 in basal defense. Plant Cell 2008, 20, 2357–2371. [Google Scholar] [CrossRef] [Green Version]
- Martin-Trillo, M.; Cubas, P. TCP genes: A family snapshot ten years later. Trends Plant Sci. 2010, 15, 31–39. [Google Scholar] [CrossRef] [PubMed]
- Meng, L.; Wang, Z.; Yao, S.; Liu, A. Seedlings of large-seeded plants are considered to withstand drought stresses efficiently. J. Cell Sci. 2015, 128, 3922–3932. [Google Scholar] [CrossRef] [PubMed] [Green Version]
- Wang, J.; Wang, R.; Mao, X.; Li, L.; Chang, X.; Zhang, X.; Jing, R. TaARF4 genes are linked to root growth and plant height in wheat. Ann. Bot. 2019, 124, 903–915. [Google Scholar] [CrossRef] [PubMed] [Green Version]
- Kieber, J.J.; Schaller, G.E. Cytokinin signaling in plant development. Development 2018, 145, dev149344. [Google Scholar] [CrossRef] [PubMed] [Green Version]
- Huang, X.; Hou, L.; Meng, J.; You, H.; Li, Z.; Gong, Z.; Yang, S.; Shi, Y. The Antagonistic Action of Abscisic Acid and Cytokinin Signaling Mediates Drought Stress Response in Arabidopsis. Mol. Plant 2018, 11, 970–982. [Google Scholar] [CrossRef] [Green Version]
- Shi, F.; Wang, M.; An, Y. Overexpression of a B-type cytokinin response regulator (OsORR2) reduces plant height in rice. Plant Signal. Behav. 2020, 15, 1780405. [Google Scholar] [CrossRef]
- Skubacz, A.; Daszkowska-Golec, A.; Szarejko, I. The Role and Regulation of ABI5 (ABA-Insensitive 5) in Plant Development, Abiotic Stress Responses and Phytohormone Crosstalk. Front. Plant Sci. 2016, 7, 1884. [Google Scholar] [CrossRef] [Green Version]
- De Melo, B.P.; Lourenço-Tessutti, I.T.; Paixão, J.F.R.; Noriega, D.D.; Silva, M.C.M.; de Almeida-Engler, J.; Fontes, E.P.B.; Grossi-de-Sa, M.F. Transcriptional modulation of AREB-1 by CRISPRa improves plant physiological performance under severe water deficit. Sci. Rep. 2020, 10, 16231. [Google Scholar] [CrossRef]
- Tyler, L.; Thomas, S.G.; Hu, J.; Dill, A.; Alonso, J.M.; Ecker, J.R.; Sun, T.P. Della proteins and gibberellin-regulated seed germination and floral development in Arabidopsis. Plant Physiol. 2004, 135, 1008–1019. [Google Scholar] [CrossRef] [Green Version]
- Liao, Z.; Yu, H.; Duan, J.; Yuan, K.; Yu, C.; Meng, X.; Kou, L.; Chen, M.; Jing, Y.; Liu, G.; et al. SLR1 inhibits MOC1 degradation to coordinate tiller number and plant height in rice. Nat. Commun. 2019, 10, 2738. [Google Scholar] [CrossRef] [Green Version]
- Salih, H.; He, S.; Li, H.; Peng, Z.; Du, X. Investigation of the EIL/EIN3 Transcription Factor Gene Family Members and Their Expression Levels in the Early Stage of Cotton Fiber Development. Plants 2020, 9, 128. [Google Scholar] [CrossRef] [PubMed] [Green Version]
- Wang, L.; Ko, E.E.; Tran, J.; Qiao, H. TREE1-EIN3–mediated transcriptional repression inhibits shoot growth in response to ethylene. Proc. Natl. Acad. Sci. USA 2020, 117, 29178–29189. [Google Scholar] [CrossRef] [PubMed]
- Cui, X.; Gao, Y.; Guo, J.; Yu, T.; Zheng, W.; Liu, Y.; Chen, J.; Xu, Z.; Ma, Y. BES/BZR Transcription Factor TaBZR2 Positively Regulates Drought Responses by Activation ofTaGST1. Plant Physiol. 2019, 180, 605–620. [Google Scholar] [CrossRef] [Green Version]
- Castorina, G.; Consonni, G. The Role of Brassinosteroids in Controlling Plant Height in Poaceae: A Genetic Perspective. Int. J. Mol. Sci. 2020, 21, 1191. [Google Scholar] [CrossRef] [Green Version]
- Huang, H.; Liu, B.; Liu, L.; Song, S. Jasmonate action in plant growth and development. J. Exp. Bot. 2017, 68, 1349–1359. [Google Scholar] [CrossRef] [PubMed] [Green Version]
- Kranz, H.D.; Denekamp, M.; Greco, R.; Jin, H.; Leyva, A.; Meissner, R.C.; Petroni, K.; Urzainqui, A.; Bevan, M.; Martin, C.; et al. Towards functional characterisation of the members of the R2R3-MYB gene family from Arabidopsis thaliana. Plant J. 1998, 16, 263–276. [Google Scholar] [CrossRef] [PubMed]
- Zhong, Q.; Hu, H.; Fan, B.; Zhu, C.; Chen, Z. Biosynthesis and Roles of Salicylic Acid in Balancing Stress Response and Growth in Plants. Int. J. Mol. Sci. 2021, 22, 11672. [Google Scholar] [CrossRef]
- Dong, J.; Chen, C.; Chen, Z. Expression profiles of the Arabidopsis WRKY gene superfamily during plant defense response. Plant Mol. Biol. 2003, 51, 21–37. [Google Scholar] [CrossRef]
- Zheng, A.; Sun, F.; Cheng, T.; Wang, Y.; Xie, K.; Zhang, C.; Xi, Y. Genome-wide identification of members of the TCP gene family in switchgrass (Panicum virgatum L.) and analysis of their expression. Gene 2019, 702, 89–98. [Google Scholar] [CrossRef]
- Kamal, K.Y.; Khodaeiaminjan, M.; Yahya, G.; El-Tantawy, A.A.; Abdel, E.D.; El-Esawi, M.A.; Abd-Elaziz, M.; Nassrallah, A.A. Modulation of cell cycle progression and chromatin dynamic as tolerance mechanisms to salinity and drought stress in maize. Physiol. Plant. 2021, 172, 684–695. [Google Scholar] [CrossRef]
- Hadi, F.; Ayaz, M.; Ali, S.; Shafiq, M.; Ullah, R.; Jan, A.U. Comparative effect of polyethylene glycol and mannitol induced drought on growth (in vitro) of canola (Brassica napus), cauliflower (Brassica oleracea) and tomato (Lycopersicon esculentum) seedlings. Int. J. Biosci. 2014, 4, 34–41. [Google Scholar]
- Kang, N.Y.; Cho, C.; Kim, J. Inducible expression of Arabidopsis response regulator 22 (ARR22), a type-C ARR, in transgenic Arabidopsis enhances drought and freezing tolerance. PLoS ONE 2013, 8, e79248. [Google Scholar] [CrossRef] [PubMed]
- Feng, Y.; Cui, R.; Wang, S.; He, M.; Hua, Y.; Shi, L.; Ye, X.; Xu, F. Transcription factor BnaA9.WRKY47 contributes to the adaptation of Brassica napus to low boron stress by up-regulating the boric acid channel gene BnaA3.NIP5;1. Plant Biotechnol. J. 2020, 18, 1241–1254. [Google Scholar] [CrossRef] [PubMed] [Green Version]
- Wu, J.; Yan, G.; Duan, Z.; Wang, Z.; Kang, C.; Guo, L.; Liu, K.; Tu, J.; Shen, J.; Yi, B.; et al. Roles of the Brassica napus DELLA Protein BnaA6.RGA, in Modulating Drought Tolerance by Interacting with the ABA Signaling Component BnaA10.ABF2. Front. Plant Sci. 2020, 11, 577. [Google Scholar] [CrossRef]
- Ramirez, D.; Abellán-Victorio, A.; Beretta, V.; Camargo, A.; Moreno, D.A. Functional Ingredients from Brassicaceae Species: Overview and Perspectives. Int. J. Mol. Sci. 2020, 21, 1998. [Google Scholar] [CrossRef] [Green Version]
- Hanley, M.E.; Hartley, F.C.; Hayes, L.; Franco, M. Simulated seawater flooding reduces oilseed rape growth, yield and progeny performance. Ann. Bot. 2020, 125, 247–254. [Google Scholar] [CrossRef] [Green Version]
- Ashley, M.K.; Grant, M.; Grabov, A. Plant responses to potassium deficiencies: A role for potassium transport proteins. J. Exp. Bot. 2006, 57, 425–436. [Google Scholar] [CrossRef] [Green Version]
- Stahl, A.; Vollrath, P.; Samans, B.; Frisch, M.; Wittkop, B.; Snowdon, R.J. Effect of breeding on nitrogen use efficiency-associated traits in oilseed rape. J. Exp. Bot. 2019, 70, 1969–1986. [Google Scholar] [CrossRef] [Green Version]
- Wei, C.; Zhu, L.; Wen, J.; Yi, B.; Ma, C.; Tu, J.; Shen, J.; Fu, T. Morphological, transcriptomics and biochemical characterization of new dwarf mutant of Brassica napus. Plant Sci. 2018, 270, 97–113. [Google Scholar] [CrossRef]
- Zeng, F.; Shi, M.; Xiao, H.; Chi, X. WGCNA-Based Identification of Hub Genes and Key Pathways Involved in Nonalcoholic Fatty Liver Disease. Biomed. Res. Int. 2021, 2021, 5633211. [Google Scholar] [CrossRef]
- Eulgem, T.; Rushton, P.J.; Robatzek, S.; Somssich, I.E. The WRKY superfamily of plant transcription factors. Trends Plant Sci. 2000, 5, 199–206. [Google Scholar] [CrossRef]
- Tian, H.; Baxter, I.R.; Lahner, B.; Reinders, A.; Salt, D.E.; Ward, J.M. Arabidopsis NPCC6/NaKR1 is a phloem mobile metal binding protein necessary for phloem function and root meristem maintenance. Plant Cell 2010, 22, 3963–3979. [Google Scholar] [CrossRef] [PubMed] [Green Version]
- Li, W.; Xu, G.; Alli, A.; Yu, L. Plant HAK/KUP/KT K(+) transporters: Function and regulation. Semin. Cell Dev. Biol. 2018, 74, 133–141. [Google Scholar] [CrossRef] [PubMed]
- Kuang, Q.; Purhonen, P.; Hebert, H. Structure of potassium channels. Cell. Mol. Life Sci. 2015, 72, 3677–3693. [Google Scholar] [CrossRef] [PubMed] [Green Version]
- Li, S.B.; Xie, Z.Z.; Hu, C.G.; Zhang, J.Z. A Review of Auxin Response Factors (ARFs) in Plants. Front. Plant Sci. 2016, 7, 47. [Google Scholar] [CrossRef] [PubMed] [Green Version]
- Yahya, G.; Menges, P.; Ngandiri, D.A.; Schulz, D.; Wallek, A.; Kulak, N.A.; Mann, M.; Cramer, P.; Savage, V.; Raeschle, M.; et al. Scaling of Cellular Proteome with Ploidy; Cold Spring Harbor Laboratory Press: Cold Spring Harbor, NY, USA, 2021. [Google Scholar]
- Raza, A.; Razzaq, A.; Mehmood, S.S.; Hussain, M.A.; Wei, S.; He, H.; Zaman, Q.U.; Xuekun, Z.; Hasanuzzaman, M. Omics: The way forward to enhance abiotic stress tolerance in Brassica napus L. GM Crops Food 2021, 12, 251–281. [Google Scholar] [CrossRef]
- Das, L.S.; Dutta, S.; Schaffner, A.R.; Das, M. Gene duplication and stress genomics in Brassicas: Current understanding and future prospects. J. Plant Physiol. 2020, 255, 153293. [Google Scholar]
- Purty, R.S.; Kumar, G.; Singla-Pareek, S.L.; Pareek, A. Towards salinity tolerance in Brassica: An overview. Physiol. Mol. Biol. Plants 2008, 14, 39–49. [Google Scholar] [CrossRef] [Green Version]
- Muller, B.; Sheen, J. Arabidopsis cytokinin signaling pathway. Sci. STKE 2007, 2007, m5. [Google Scholar] [CrossRef] [Green Version]
- Li, S. The Arabidopsis thaliana TCP transcription factors: A broadening horizon beyond development. Plant Signal. Behav. 2015, 10, e1044192. [Google Scholar] [CrossRef] [Green Version]
- Zhang, Y.; Ji, T.T.; Li, T.T.; Tian, Y.Y.; Wang, L.F.; Liu, W.C. Jasmonic acid promotes leaf senescence through MYC2-mediated repression of CATALASE2 expression in Arabidopsis. Plant Sci. 2020, 299, 110604. [Google Scholar] [CrossRef] [PubMed]
- Huang, P.Y.; Catinot, J.; Zimmerli, L. Ethylene response factors in Arabidopsis immunity. J. Exp. Bot. 2016, 67, 1231–1241. [Google Scholar] [CrossRef] [PubMed] [Green Version]
- Lachowiec, J.; Mason, G.A.; Schultz, K.; Queitsch, C. Redundancy, Feedback, and Robustness in the Arabidopsis thaliana BZR/BEH Gene Family. Front. Genet. 2018, 9, 523. [Google Scholar] [CrossRef] [PubMed] [Green Version]
- Hwang, K.; Susila, H.; Nasim, Z.; Jung, J.Y.; Ahn, J.H. Arabidopsis ABF3 and ABF4 Transcription Factors Act with the NF-YC Complex to Regulate SOC1 Expression and Mediate Drought-Accelerated Flowering. Mol. Plant 2019, 12, 489–505. [Google Scholar] [CrossRef] [Green Version]
- Chen, H.I.; Li, P.F.; Yang, C.H. NAC-Like Gene GIBBERELLIN SUPPRESSING FACTOR Regulates the Gibberellin Metabolic Pathway in Response to Cold and Drought Stresses in Arabidopsis. Sci. Rep. 2019, 9, 19226. [Google Scholar] [CrossRef]
- Wang, L.; Wang, B.; Yu, H.; Guo, H.; Lin, T.; Kou, L.; Wang, A.; Shao, N.; Ma, H.; Xiong, G.; et al. Transcriptional regulation of strigolactone signalling in Arabidopsis. Nature 2020, 583, 277–281. [Google Scholar] [CrossRef]
- Chalhoub, B.; Denoeud, F.; Liu, S.; Parkin, I.A.; Tang, H.; Wang, X.; Chiquet, J.; Belcram, H.; Tong, C.; Samans, B.; et al. Plant genetics. Early allopolyploid evolution in the post-Neolithic Brassica napus oilseed genome. Science 2014, 345, 950–953. [Google Scholar] [CrossRef] [Green Version]
- Song, X.; Wei, Y.; Xiao, D.; Gong, K.; Sun, P.; Ren, Y.; Yuan, J.; Wu, T.; Yang, Q.; Li, X.; et al. Brassica carinata genome characterization clarifies U’s triangle model of evolution and polyploidy in Brassica. Plant Physiol. 2021, 186, 388–406. [Google Scholar] [CrossRef]
- Liu, S.; Liu, Y.; Yang, X.; Tong, C.; Edwards, D.; Parkin, I.A.; Zhao, M.; Ma, J.; Yu, J.; Huang, S.; et al. The Brassica oleracea genome reveals the asymmetrical evolution of polyploid genomes. Nat. Commun. 2014, 5, 3930. [Google Scholar] [CrossRef]
- Parkin, I.A.; Koh, C.; Tang, H.; Robinson, S.J.; Kagale, S.; Clarke, W.E.; Town, C.D.; Nixon, J.; Krishnakumar, V.; Bidwell, S.L.; et al. Transcriptome and methylome profiling reveals relics of genome dominance in the mesopolyploid Brassica oleracea. Genome Biol. 2014, 15, R77. [Google Scholar] [CrossRef] [Green Version]
- Yang, J.; Liu, D.; Wang, X.; Ji, C.; Cheng, F.; Liu, B.; Hu, Z.; Chen, S.; Pental, D.; Ju, Y.; et al. The genome sequence of allopolyploid Brassica juncea and analysis of differential homoeolog gene expression influencing selection. Nat. Genet. 2016, 48, 1225–1232. [Google Scholar] [CrossRef]
- Xu, G.; Guo, C.; Shan, H.; Kong, H. Divergence of duplicate genes in exon-intron structure. Proc. Natl. Acad. Sci. USA 2012, 109, 1187–1192. [Google Scholar] [CrossRef] [PubMed] [Green Version]
- Nalefski, E.A.; Falke, J.J. The C2 domain calcium-binding motif: Structural and functional diversity. Protein Sci. 1996, 5, 2375–2390. [Google Scholar] [CrossRef] [PubMed] [Green Version]
- Zhang, Q.; Geng, J.; Du, Y.; Zhao, Q.; Zhang, W.; Fang, Q.; Yin, Z.; Li, J.; Yuan, X.; Fan, Y.; et al. Heat shock transcription factor (Hsf) gene family in common bean (Phaseolus vulgaris): Genome-wide identification, phylogeny, evolutionary expansion and expression analyses at the sprout stage under abiotic stress. BMC Plant Biol. 2022, 22, 33. [Google Scholar] [CrossRef]
- Sharma, A.; Hussain, A.; Mun, B.; Imran, Q.M.; Falak, N.; Lee, S.; Kim, J.Y.; Hong, J.K.; Loake, G.J.; Ali, A.; et al. Comprehensive analysis of plant rapid alkalization factor (RALF) genes. Plant Physiol. Biochem. 2016, 106, 82–90. [Google Scholar] [CrossRef]
- Liu, K.; Li, Y.; Chen, X.; Li, L.; Liu, K.; Zhao, H.; Wang, Y.; Han, S. ERF72 interacts with ARF6 and BZR1 to regulate hypocotyl elongation in Arabidopsis. J. Exp. Bot. 2018, 69, 3933–3947. [Google Scholar] [CrossRef] [Green Version]
- Bacete, L.; Mélida, H.; López, G.; Dabos, P.; Tremousaygue, D.; Denancé, N.; Miedes, E.; Bulone, V.; Goffner, D.; Molina, A. Arabidopsis Response Regulator 6 (ARR6) Modulates Plant Cell-Wall Composition and Disease Resistance. Mol. Plant-Microbe Interact. 2020, 33, 767–780. [Google Scholar] [CrossRef]
- Chen, L.; Yang, H.; Fang, Y.; Guo, W.; Chen, H.; Zhang, X.; Dai, W.; Chen, S.; Hao, Q.; Yuan, S.; et al. Overexpression of GmMYB14 improves high-density yield and drought tolerance of soybean through regulating plant architecture mediated by the brassinosteroid pathway. Plant Biotechnol. J. 2021, 19, 702–716. [Google Scholar] [CrossRef]
- Zhang, P.; Wang, R.; Ju, Q.; Li, W.; Tran, L.P.; Xu, J. The R2R3-MYB Transcription Factor MYB49 Regulates Cadmium Accumulation. Plant Physiol. 2019, 180, 529–542. [Google Scholar] [CrossRef]
- Sheng, Y.; Yan, X.; Huang, Y.; Han, Y.; Zhang, C.; Ren, Y.; Fan, T.; Xiao, F.; Liu, Y.; Cao, S. The WRKY transcription factor, WRKY13, activates PDR8 expression to positively regulate cadmium tolerance in Arabidopsis. Plant Cell Environ. 2019, 42, 891–903. [Google Scholar] [CrossRef]
- Lv, J.; Li, Y.; Liu, Z.; Li, X.; Lei, X.; Gao, C. Response of BpBZR genes to abiotic stress and hormone treatment in Betula platyphylla. Plant Physiol. Biochem. 2020, 151, 157–165. [Google Scholar] [CrossRef] [PubMed]
- Sun, Y.; Yu, D. Activated expression of AtWRKY53 negatively regulates drought tolerance by mediating stomatal movement. Plant Cell Rep. 2015, 34, 1295–1306. [Google Scholar] [CrossRef]
- Nguyen, K.H.; Ha, C.V.; Nishiyama, R.; Watanabe, Y.; Leyva-Gonzalez, M.A.; Fujita, Y.; Tran, U.T.; Li, W.; Tanaka, M.; Seki, M.; et al. Arabidopsis type B cytokinin response regulators ARR1, ARR10, and ARR12 negatively regulate plant responses to drought. Proc. Natl. Acad. Sci. USA 2016, 113, 3090–3095. [Google Scholar] [CrossRef] [PubMed] [Green Version]
- Lan, J.; Lin, Q.; Zhou, C.; Ren, Y.; Liu, X.; Miao, R.; Jing, R.; Mou, C.; Nguyen, T.; Zhu, X.; et al. Small grain and semi-dwarf 3, a WRKY transcription factor, negatively regulates plant height and grain size by stabilizing SLR1 expression in rice. Plant Mol. Biol. 2020, 104, 429–450. [Google Scholar] [CrossRef] [PubMed]
- Oh, E.; Zhu, J.Y.; Bai, M.Y.; Arenhart, R.A.; Sun, Y.; Wang, Z.Y. Cell elongation is regulated through a central circuit of interacting transcription factors in the Arabidopsis hypocotyl. eLife 2014, 3, e03031. [Google Scholar] [CrossRef]
- Chen, C.; Chen, H.; Zhang, Y.; Thomas, H.R.; Frank, M.H.; He, Y.; Xia, R. TBtools: An Integrative Toolkit Developed for Interactive Analyses of Big Biological Data. Mol. Plant 2020, 13, 1194–1202. [Google Scholar] [CrossRef]
- Zheng, L.; Yang, Y.; Ma, S.; Wang, W.; Zhang, J.; Yue, C.; Wang, Y.; Song, M.; Hao, X.; Huang, J. Genome-Wide Identification of Brassinosteroid Signaling Downstream Genes in Nine Rosaceae Species and Analyses of Their Roles in Stem Growth and Stress Response in Apple. Front. Genet. 2021, 12, 640271. [Google Scholar] [CrossRef]
- Zhu, K.; Xu, S.; Li, K.; Chen, S.; Zafar, S.; Cao, W.; Wang, Z.; Ding, L.; Yang, Y.; Li, Y.; et al. Transcriptome analysis of the irregular shape of shoot apical meristem in dt (dou tou) mutant of Brassica napus L. Mol. Breed. 2019, 39, 66. [Google Scholar] [CrossRef] [Green Version]
- Zhou, T.; Yue, C.; Huang, J.; Cui, J.; Liu, Y.; Wang, W.; Tian, C.; Hua, Y. Genome-wide identification of the amino acid permease genes and molecular characterization of their transcriptional responses to various nutrient stresses in allotetraploid rapeseed. BMC Plant Biol. 2020, 20, 151. [Google Scholar] [CrossRef]
- Zheng, M.; Hu, M.; Yang, H.; Tang, M.; Zhang, L.; Liu, H.; Li, X.; Liu, J.; Sun, X.; Fan, S.; et al. Three BnaIAA7 homologs are involved in auxin/brassinosteroid-mediated plant morphogenesis in rapeseed (Brassica napus L.). Plant Cell Rep. 2019, 38, 883–897. [Google Scholar] [CrossRef] [Green Version]
- Zhang, Z.H.; Zhou, T.; Tang, T.J.; Song, H.X.; Guan, C.Y.; Huang, J.Y.; Hua, Y.P. A multiomics approach reveals the pivotal role of subcellular reallocation in determining rapeseed resistance to cadmium toxicity. J. Exp. Bot. 2019, 70, 5437–5455. [Google Scholar] [CrossRef]
- Zhang, G.B.; Meng, S.; Gong, J.M. The Expected and Unexpected Roles of Nitrate Transporters in Plant Abiotic Stress Resistance and Their Regulation. Int. J. Mol. Sci. 2018, 19, 3535. [Google Scholar] [CrossRef] [PubMed] [Green Version]
- Wang, X.; Zheng, M.; Liu, H.; Zhang, L.; Chen, F.; Zhang, W.; Fan, S.; Peng, M.; Hu, M.; Wang, H.; et al. Fine-mapping and transcriptome analysis of a candidate gene controlling plant height in Brassica napus L. Biotechnol. Biofuels 2020, 13, 42. [Google Scholar] [CrossRef]
- Li, H.; Cheng, X.; Zhang, L.; Hu, J.; Zhang, F.; Chen, B.; Xu, K.; Gao, G.; Li, H.; Li, L.; et al. An Integration of Genome-Wide Association Study and Gene Co-expression Network Analysis Identifies Candidate Genes of Stem Lodging-Related Traits in Brassica napus. Front. Plant Sci. 2018, 9, 796. [Google Scholar] [CrossRef] [PubMed]
- Cui, J.; Hua, Y.; Zhou, T.; Liu, Y.; Huang, J.; Yue, C. Global Landscapes of the Na+/H+ Antiporter (NHX) Family Members Uncover their Potential Roles in Regulating the Rapeseed Resistance to Salt Stress. Int. J. Mol. Sci. 2020, 21, 3429. [Google Scholar] [CrossRef]
- Huang, J.; Ma, S.; Zhang, K.; Liu, X.; Hu, L.; Wang, W.; Zheng, L. Genome-Wide Identification of Gramineae Brassinosteroid-Related Genes and Their Roles in Plant Architecture and Salt Stress Adaptation. Int. J. Mol. Sci. 2022, 23, 5551. [Google Scholar] [CrossRef] [PubMed]
Publisher’s Note: MDPI stays neutral with regard to jurisdictional claims in published maps and institutional affiliations. |
© 2022 by the authors. Licensee MDPI, Basel, Switzerland. This article is an open access article distributed under the terms and conditions of the Creative Commons Attribution (CC BY) license (https://creativecommons.org/licenses/by/4.0/).








