Immune-Enhancing Effect of Submerged Culture of Ceriporia lacerata Mycelia on Cyclophosphamide-Induced Immunosuppressed Mice and the Underlying Mechanisms in Macrophages
Abstract
1. Introduction
2. Results
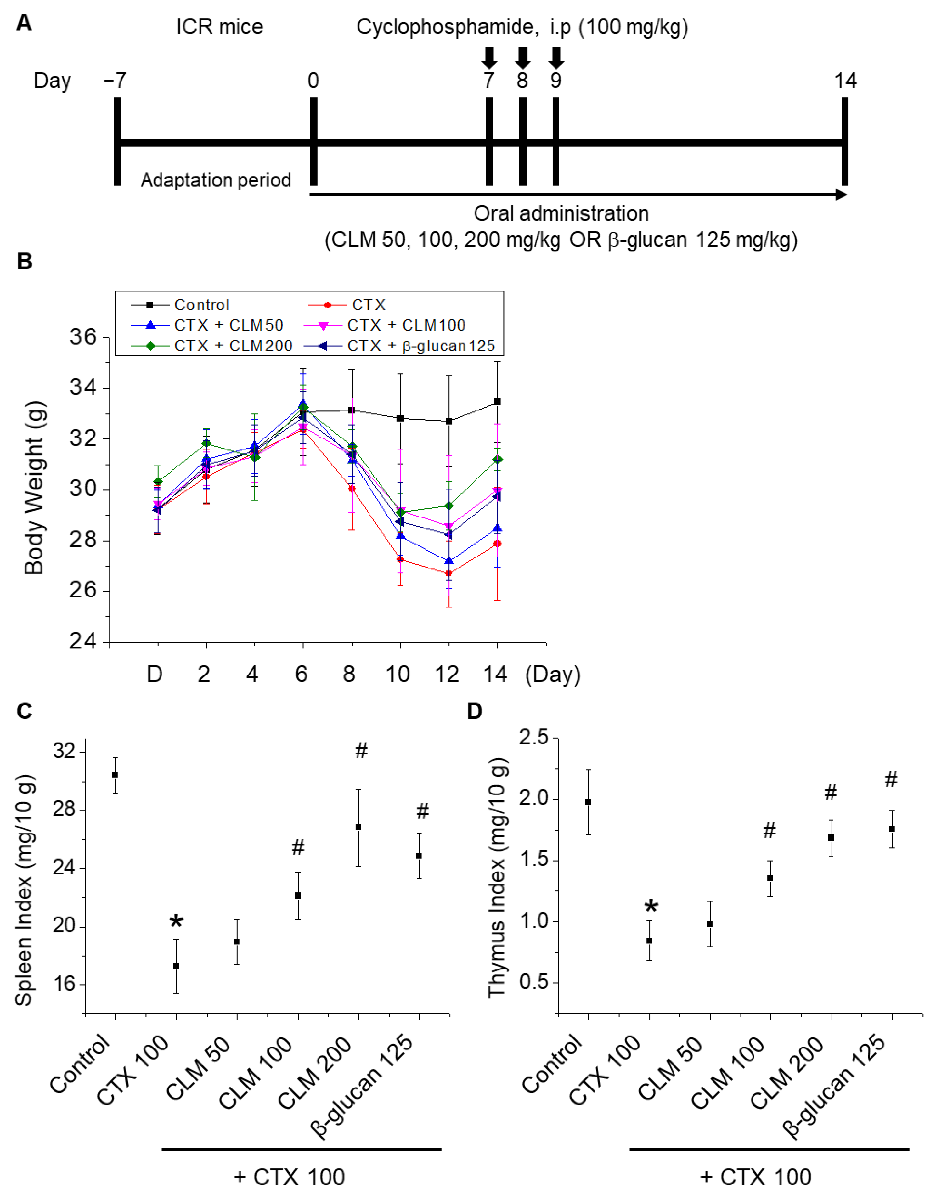
2.1. Effect of CLM on Body Weight and Organ Indexes
2.2. Effects of CLM on and Immunoglobulin (Ig) Levels, NK Cell Activity, and Lymphocyte Proliferation in CTX-Treated Mice
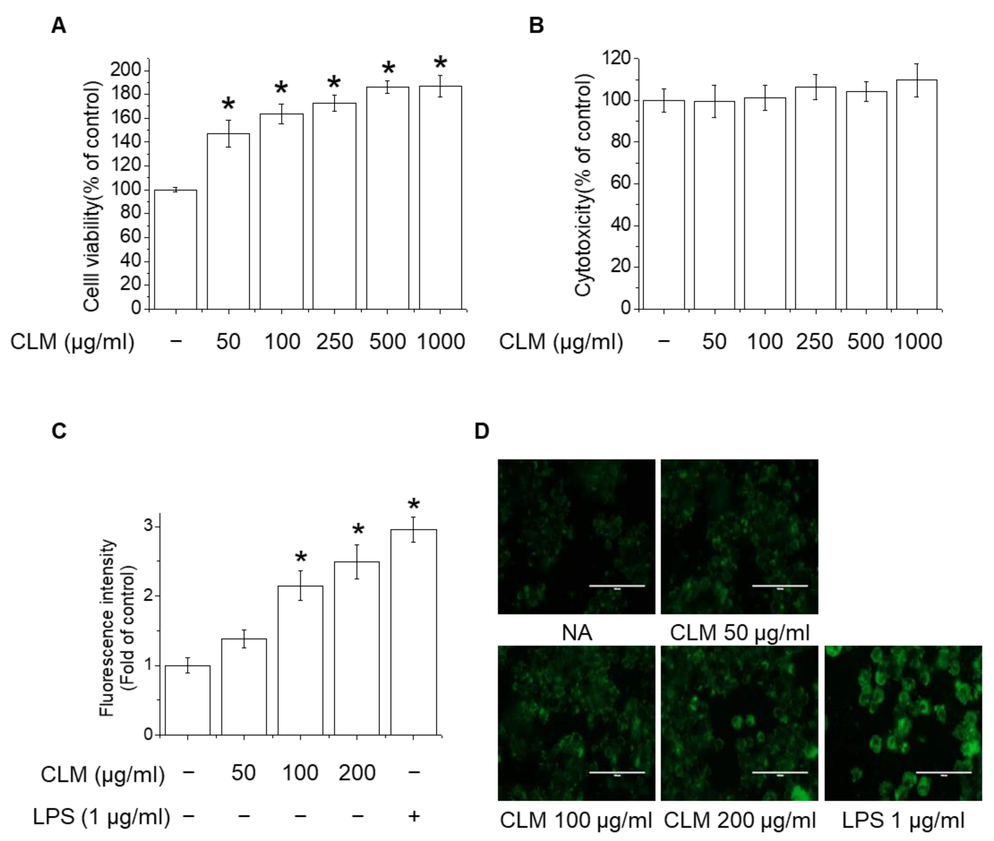
2.3. Effects of CLM on Cell Viability and Macrophage Phagocytosis in Raw264.7 Cells
2.4. Effects of CLM on Cytokines in RAW264.7 Macrophages
2.5. Effects of CLM on NO Production and iNOS Expression in RAW264.7 Macrophages
2.6. Effects of CLM on the Activation of NF-κB, MAPK, and PI3K/Akt Signaling Pathways in RAW264.7 Macrophages
2.7. Effect of CLM on the TLR4-Mediated Cytokine Production in RAW264.7 Macrophages
3. Discussion
4. Materials and Methods
4.1. Chemicals and Reagents
4.2. Preparation of Submerged Culture C. lacerata Mycelia
4.3. Preparation of the CTX-Induced Immunosuppression Mouse Model
4.4. Isolation of Splenocytes
4.5. Assay of NK Cell Activity
4.6. Assay of Splenocyte Proliferation
4.7. Measurement of Serum Cytokine and Ig Levels
4.8. Cell Culture and Sample Treatment
4.9. Measurement of Cell Cytotoxicity
4.10. Assay for Macrophage Phagocytosis
4.11. Nitrite Assay
4.12. Western Blotting
4.13. Real-Time PCR
4.14. Statistical Analysis
5. Conclusions
Author Contributions
Funding
Institutional Review Board Statement
Informed Consent Statement
Data Availability Statement
Conflicts of Interest
References
- Sattler, S. The Role of the Immune System Beyond the Fight Against Infection. Adv. Exp. Med. Biol. 2017, 1003, 3–14. [Google Scholar] [CrossRef]
- McNeela, E.A.; Mills, K.H. Manipulating the immune system: Humoral versus cell-mediated immunity. Adv. Drug Deliv. Rev. 2001, 51, 43–54. [Google Scholar] [CrossRef]
- Sierra, S.; Lara–Villoslada, F.; Olivares, M.; Jiménez, J.; Boza, J.; Xaus, J. Increased immune response in mice consuming rice bran oil. Eur. J. Nutr. 2005, 44, 509–516. [Google Scholar] [CrossRef]
- Hu, T.; Jiang, C.; Huang, Q.; Sun, F. A comb-like branched β-d-glucan produced by a Cordyceps sinensis fungus and its pro-tective effect against cyclophosphamide-induced immunosuppression in mice. Carbohydr. Polym. 2016, 142, 259–267. [Google Scholar] [CrossRef] [PubMed]
- Zhou, X.; Dong, Q.; Kan, X.; Peng, L.; Xu, X.; Fang, Y.; Yang, J. Immunomodulatory activity of a novel polysaccharide from Lonicera japonica in immunosuppressed mice induced by cyclophosphamide. PLoS ONE 2018, 13, e0204152. [Google Scholar] [CrossRef]
- Eghrari-Sabet, J.S.; Hartley, A.H. Sweet’s syndrome: An immunologically mediated skin disease? Ann. Allergy 1994, 72, 125–128. [Google Scholar] [PubMed]
- Manente, F.A.; Quinello, C.; Ferreira, L.S.; de Andrade, C.R.; Jellmayer, J.A.; Portuondo, D.L.; Batista-Duharte, A.; Carlos, I.Z. Experimental sporotrichosis in a cyclophosphamide-induced immunosuppressed mice model. Med. Mycol. 2017, 56, 711–722. [Google Scholar] [CrossRef]
- Yang, J.; Liu, K.-X.; Qu, J.-M.; Wang, X.-D. The changes induced by cyclophosphamide in intestinal barrier and microflora in mice. Eur. J. Pharmacol. 2013, 714, 120–124. [Google Scholar] [CrossRef]
- Winer, A.; Bodor, J.N.; Borghaei, H. Identifying and managing the adverse effects of immune checkpoint blockade. J. Thorac. Dis. 2018, 10, S480–S489. [Google Scholar] [CrossRef]
- Guggenheim, A.G.; Wright, K.M.; Zwickey, H.L. Immune Modulation from Five Major Mushrooms: Application to Integrative Oncology. Integr. Med. 2014, 13, 32–44. [Google Scholar]
- Yoo, J.H.; Lee, Y.S.; Ku, S.; Lee, H.J. Phellinus baumii enhances the immune response in cyclophosphamide-induced immu-nosuppressed mice. Nutr. Res. 2020, 75, 15–31. [Google Scholar] [CrossRef]
- Shin, M.-R.; Lee, J.H.; Lee, J.A.; Kim, M.J.; Park, H.-J.; Park, B.W.; Seo, S.B.; Roh, S.-S. Immunomodulatory and anti-inflammatory effects of Phellinus linteus mycelium. BMC Complement. Med. Ther. 2021, 21, 269. [Google Scholar] [CrossRef]
- Stier, H.; Ebbeskotte, V.; Gruenwald, J. Immune-modulatory effects of dietary Yeast Beta-1,3/1,6-D-glucan. Nutr. J. 2014, 13, 38. [Google Scholar] [CrossRef]
- Camilli, G.; Tabouret, G.; Quintin, J. The Complexity of Fungal β-Glucan in Health and Disease: Effects on the Mononuclear Phagocyte System. Front. Immunol. 2018, 9, 673. [Google Scholar] [CrossRef] [PubMed]
- Suhara, H.; Maekawa, N.; Kaneko, S.; Hattori, T.; Sakai, K.; Kondo, R. A new species, Ceriporia lacerata, isolated from white-Rotted wood. Mycotaxon 2013, 86, 335–347. [Google Scholar]
- Lee, J.W.; Gwak, K.S.; Park, J.Y.; Park, M.J.; Choi, D.H.; Kwon, M.; Choi, I.G. Biological pretreatment of softwood Pinus densi-flora by three white rot fungi. J. Microbiol. 2007, 45, 485–491. [Google Scholar]
- Kim, J.-E.; Kim, H.-J.; Lee, S.-P. Hyperglycemic effect of submerged culture extract of Ceriporia lacerata in streptozotocin-induced diabetic rats. Food Sci. Biotechnol. 2012, 21, 1685–1693. [Google Scholar] [CrossRef]
- Shin, E.J.; Kim, J.-E.; Park, Y.M.; Yoon, S.K.; Jang, B.-C.; Lee, S.-P.; Kim, B.-C. Hypoglycemic effects of submerged culture of Ceriporia lacerata mycelium. Korean J. Food Preserv. 2015, 22, 145–153. [Google Scholar] [CrossRef][Green Version]
- Kim, J.-H.; Park, Y.-K.; Kim, J.-E.; Lee, S.-P.; Kim, B.-C.; Jang, B.-C. Crude extract of Ceriporia lacerata has a protective effect on dexamethasone-induced cytotoxicity in INS-1 cells via the modulation of PI3K/PKB activity. Int. J. Mol. Med. 2013, 32, 179–186. [Google Scholar] [CrossRef] [PubMed]
- Choi, J.W.; Shin, E.J.; Lee, S.J.; Kim, Y.H.; Kim, S.R.; Ji, Y.M.; Kim, N.Y.; An, C.H.; Lee, I.H.; Kim, Y.S. Effects of Submerged Culture of Ceriporia lacerata Mycelium on High Fat Diet-Induced Diabetic Mice with Insulin Resistance. J. Korean Soc. Food Sci. Nutr. 2017, 46, 1419–1426. [Google Scholar] [CrossRef]
- Shin, E.J.; Kim, J.-E.; Park, Y.M.; Yoon, S.K.; Jang, B.-C.; Lee, S.-P.; Kim, B.-C. Effect of submerged culture of Ceriporia lacerata mycelium on GLUT4 protein in db/db mouse. Korean J. Food Preserv. 2015, 22, 893–900. [Google Scholar] [CrossRef]
- Vazquez-Torres, A.; Jones-Carson, J.; Mastroeni, P.; Ischiropoulos, H.; Fang, F.C. Antimicrobial Actions of the Nadph Phagocyte Oxidase and Inducible Nitric Oxide Synthase in Experimental Salmonellosis. I. Effects on Microbial Killing by Activated Peritoneal Macrophages in Vitro. J. Exp. Med. 2000, 192, 227–236. [Google Scholar] [CrossRef]
- Shen, T.; Wang, G.; You, L.; Zhang, L.; Ren, H.; Hu, W.; Qiang, Q.; Wang, X.; Ji, L.; Gu, Z.; et al. Polysaccharide from wheat bran induces cytokine expression via the toll-like receptor 4-mediated p38 MAPK signaling pathway and prevents cyclo-phosphamide-induced immunosuppression in mice. Food Nutr. Res. 2017, 61, 1344523. [Google Scholar] [CrossRef]
- Jeong, D.Y.; Yang, H.J.; Jeong, S.J.; Kim, M.G.; Yun, C.Y.; Lee, H.Y.; Lee, Y.H.; Shin, D.Y.; Lee, H.S.; Park, Y.M. Immunostim-ulatory Effects of Blueberry Yeast Fermented Powder Against Cyclophosphamide-induced Immunosuppressed Model. J. Physiol. Pathol. Korean Med. 2019, 33, 48–55. [Google Scholar] [CrossRef]
- Promphet, P.; Bunarsa, S.; Sutheerawattananonda, M.; Kunthalert, D. Immune enhancement activities of silk lutein extract from Bombyx mori cocoons. Biol. Res. 2014, 47, 1–10. [Google Scholar] [CrossRef]
- Kim, H.S.; Hong, J.T.; Kim, Y.; Han, S.-B. Stimulatory Effect of β-glucans on Immune Cells. Immune Netw. 2011, 11, 191–195. [Google Scholar] [CrossRef]
- Nasri, H.; Baradaran, A.; Shirzad, H.; Rafieian-Kopaei, M. New Concepts in Nutraceuticals as Alternative for Pharmaceuticals. Int. J. Prev. Med. 2014, 5, 1487–1499. [Google Scholar]
- Huang, J.-Q.; Pang, M.-R.; Li, G.-Y.; Wang, N.; Jin, L.; Zhang, Y. Alleviation of cyclophosphamide-induced immunosuppression in mice by naturally acetylated hemicellulose from bamboo shavings. Food Agric. Immunol. 2017, 28, 328–342. [Google Scholar] [CrossRef]
- Miao, M.; Cheng, B.; Guo, L.; Shi, J. Effects of Fuzheng Paidu tablet on peripheral blood T lymphocytes, intestinal mucosa T lymphocytes, and immune organs in cyclophosphamide-induced immunosuppressed mice. Hum. Vaccines Immunother. 2015, 11, 2659–2663. [Google Scholar] [CrossRef]
- Rajasagi, N.K.; Rouse, B.T. IL-2 complex treatment amplifies CD8+ T cell mediated immunity following herpes simplex virus-1 infection. Microbes Infect. 2016, 18, 735–746. [Google Scholar] [CrossRef][Green Version]
- Hidaka, Y.; Inaba, Y.; Matsuda, K.; Itoh, M.; Kaneyama, T.; Nakazawa, Y.; Koh, C.S.; Ichikawa, M. Cytokine production profiles in chronic relapsing-remitting experimental autoimmune encephalomyelitis: IFNgamma and TNF-alpha are important participants in the first attack but not in the relapse. J. Neurol. Sci. 2014, 340, 117–122. [Google Scholar] [CrossRef]
- Kopp, E.B.; Ghosh, S. NF-kappa B and rel proteins in innate immunity. Adv. Immunol. 1995, 58, 1–27. [Google Scholar]
- Wang, N.; Liang, H.; Zen, K. Molecular mechanisms that influence the macrophage m1-m2 polarization balance. Front. Im-munol. 2014, 5, 614. [Google Scholar]
- Pan, G.; Xie, Z.; Huang, S.; Tai, Y.; Cai, Q.; Jiang, W.; Sun, J.; Yuan, Y. Immune-enhancing effects of polysaccharides extracted from Lilium lancifolium Thunb. Int. Immunopharmacol. 2017, 52, 119–126. [Google Scholar] [CrossRef]
- Jin, S.W.; Lee, G.H.; Jang, M.J.; Hong, G.E.; Kim, J.Y.; Park, G.D.; Jin, H.; Kim, H.S.; Choi, J.H.; Choi, C.Y.; et al. Immunomodulatory Activity of Lactococcus lactis GCWB1176 in Cyclophosphamide-Induced Immunosuppression Model. Microorganisms 2020, 8, 1175. [Google Scholar] [CrossRef]









| Gene | Sequences | |
|---|---|---|
| Mouse GAPDH | F | AAAAGGGTCATCATCTCCGC |
| R | ATTTCTCGTGGTTCACACCC | |
| Mouse TNF-α | F | CGGGCAGGTCTACTTTGGAG |
| R | ACCCTGAGCCATAATCCCCT | |
| Mouse IFN-γ | F | GAGGTCAACAACCCACAGGT |
| R | GGGACAATCTCTTCCCCACC | |
| Mouse IL-1β | F | GAAGGGCTGCTTCCAAACCT |
| R | TGATGTGCTGCTGCGAGATT | |
| Mouse IL-6 | F | TACCACTTCACAAGTCGGAGG |
| R | CTGCAAGTGCATCATCGTTGTT | |
| Mouse IL-10 | F | GCCCTTTGCTATGGTGTCCTT |
| R | GGCCACAGTTTTCAGGGATGA | |
| Mouse IL-12 | F | CGCCACACAAATGGATGCAA |
| R | TGTGTCCTGAGGTAGCCGTA | |
| Mouse iNOS | F | GCATCCCAAGTACGAGTGGT |
| R | GGTGCCCATGTACCAACCAT |
Publisher’s Note: MDPI stays neutral with regard to jurisdictional claims in published maps and institutional affiliations. |
© 2022 by the authors. Licensee MDPI, Basel, Switzerland. This article is an open access article distributed under the terms and conditions of the Creative Commons Attribution (CC BY) license (https://creativecommons.org/licenses/by/4.0/).
Share and Cite
Hwang, Y.P.; Lee, G.H.; Pham, T.H.; Kim, M.Y.; Kim, C.Y.; Lee, S.Y.; Han, E.H.; Choi, C.Y.; Hwang, S.D.; Ahn, S.; et al. Immune-Enhancing Effect of Submerged Culture of Ceriporia lacerata Mycelia on Cyclophosphamide-Induced Immunosuppressed Mice and the Underlying Mechanisms in Macrophages. Int. J. Mol. Sci. 2022, 23, 597. https://doi.org/10.3390/ijms23020597
Hwang YP, Lee GH, Pham TH, Kim MY, Kim CY, Lee SY, Han EH, Choi CY, Hwang SD, Ahn S, et al. Immune-Enhancing Effect of Submerged Culture of Ceriporia lacerata Mycelia on Cyclophosphamide-Induced Immunosuppressed Mice and the Underlying Mechanisms in Macrophages. International Journal of Molecular Sciences. 2022; 23(2):597. https://doi.org/10.3390/ijms23020597
Chicago/Turabian StyleHwang, Yong Pil, Gi Ho Lee, Thi Hoa Pham, Mi Yeon Kim, Chae Yeon Kim, Seung Yeon Lee, Eun Hee Han, Chul Yung Choi, Seong Deok Hwang, Sunyoung Ahn, and et al. 2022. "Immune-Enhancing Effect of Submerged Culture of Ceriporia lacerata Mycelia on Cyclophosphamide-Induced Immunosuppressed Mice and the Underlying Mechanisms in Macrophages" International Journal of Molecular Sciences 23, no. 2: 597. https://doi.org/10.3390/ijms23020597
APA StyleHwang, Y. P., Lee, G. H., Pham, T. H., Kim, M. Y., Kim, C. Y., Lee, S. Y., Han, E. H., Choi, C. Y., Hwang, S. D., Ahn, S., & Jeong, H. G. (2022). Immune-Enhancing Effect of Submerged Culture of Ceriporia lacerata Mycelia on Cyclophosphamide-Induced Immunosuppressed Mice and the Underlying Mechanisms in Macrophages. International Journal of Molecular Sciences, 23(2), 597. https://doi.org/10.3390/ijms23020597

