Reducing Endogenous Labile Zn May Help to Reduce Smooth Muscle Cell Injury around Vascular Stents
Abstract
1. Introduction
2. Results
2.1. Cell Injury Model and the Changes in the Endogenous Labile Zn Content
2.2. Preparation of the Coatings Containing Exogenous Zn
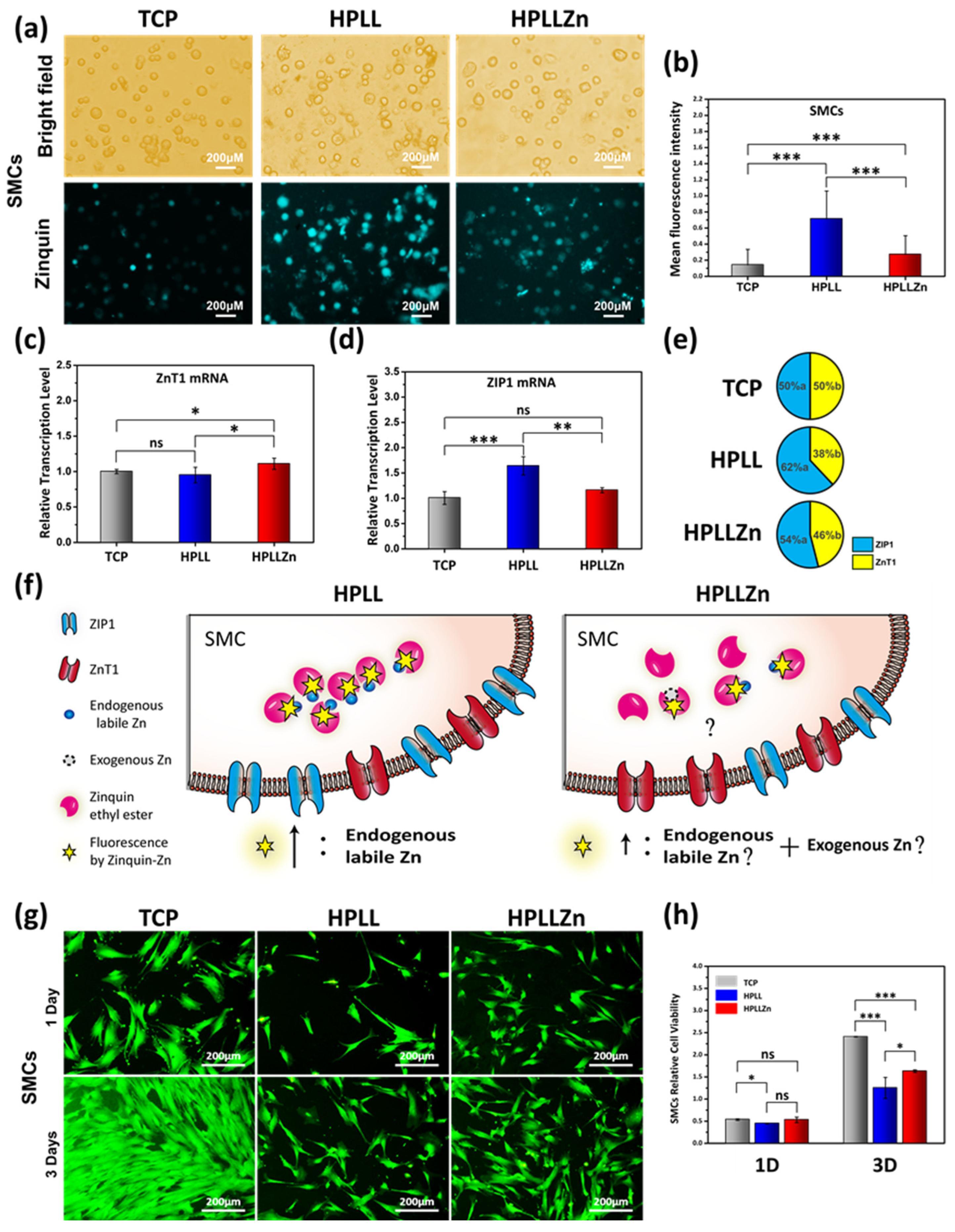
2.3. Changes in Endogenous Labile Zn in SMCs and Cytocompatibility Evaluation
2.4. Reactions in the Animal Body and the Application in Vascular Stent
3. Discussion and Conclusions
4. Experimental and Methods
4.1. Materials and Reagents
4.2. Coating Preparation
4.3. Electron Paramagnetic Resonance (EPR)
4.4. X-ray Photoelectron Spectroscopy (XPS)
4.5. Inductively Coupled Plasma Mass Spectrometry (ICP-MS)
4.6. Specific Fluorescence Detection with Metal Ions
4.7. Zinquin Staining of Smooth Muscle Cells on Coatings and Measurement of the Fluorescence Intensity
4.8. RNA Extraction for RT-PCR and Single-Cell Analysis
4.9. Cell Viability Analysis
4.10. Cell Injury Model
4.11. Animal Experiments and Histopathological Analysis
4.12. Immunofluorescent and Immunohistochemical Staining
4.13. Thickness Statistics
Supplementary Materials
Author Contributions
Funding
Institutional Review Board Statement
Informed Consent Statement
Data Availability Statement
Acknowledgments
Conflicts of Interest
References
- Zhang, G.; Yu, C.; Zhou, M.; Wang, L.; Zhang, Y.; Luo, L. Burden of Ischaemic heart disease and attributable risk factors in China from 1990 to 2015: Findings from the global burden of disease 2015 study. BMC Cardiovasc. Disord. 2018, 18, 18. [Google Scholar] [CrossRef] [PubMed]
- Puel, J.; Joffre, F.; Rousseau, H.; Guermonprez, J.L.; Lancelin, B.; Morice, M.C.; Valeix, B.; Imbert, C.; Bounhoure, J.P. Self-expanding coronary endoprosthesis in the prevention of restenosis following transluminal angioplasty. Preliminary clinical study. Arch. Mal. Coeur Vaiss. 1987, 80, 1311–1312. [Google Scholar] [PubMed]
- Madhavan, M.V.; Kirtane, A.J.; Redfors, B.; Genereux, P.; Ben-Yehuda, O.; Palmerini, T.; Benedetto, U.; Biondi-Zoccai, G.; Smits, P.C.; von Birgelen, C.; et al. Stent-Related Adverse Events >1 Year After Percutaneous Coronary Intervention. J. Am. Coll. Cardiol. 2020, 75, 590–604. [Google Scholar] [CrossRef] [PubMed]
- Cheng, L.Y.; Wang, Y.C.; Chen, M.H.; Tung, F.I.; Chiu, K.M.; Liu, T.Y. An Engineered Gene Nanovehicle Developed for Smart Gene Therapy to Selectively Inhibit Smooth Muscle Cells: An In Vitro Study. Int. J. Mol. Sci. 2020, 21, 1530. [Google Scholar] [CrossRef] [PubMed]
- Kuramitsu, S.; Ohya, M.; Shinozaki, T.; Otake, H.; Horie, K.; Kawamoto, H.; Yamanaka, F.; Natsuaki, M.; Shiomi, H.; Nakazawa, G.; et al. Risk Factors and Long-Term Clinical Outcomes of Second-Generation Drug-Eluting Stent Thrombosis. Circ. Cardiovasc. Interv. 2019, 12, e007822. [Google Scholar] [CrossRef]
- Bentzon, J.F.; Otsuka, F.; Virmani, R.; Falk, E. Mechanisms of plaque formation and rupture. Circ. Res. 2014, 114, 1852–1866. [Google Scholar] [CrossRef]
- Afonso, M.S.; Sharma, M.; Schlegel, M.; van Solingen, C.; Koelwyn, G.J.; Shanley, L.C.; Beckett, L.; Peled, D.; Rahman, K.; Giannarelli, C.; et al. miR-33 Silencing Reprograms the Immune Cell Landscape in Atherosclerotic Plaques. Circ. Res. 2021, 128, 1122–1138. [Google Scholar] [CrossRef]
- Davies, M.J. The pathophysiology of acute coronary syndromes. Heart 2000, 83, 361–366. [Google Scholar] [CrossRef]
- Betrie, A.H.; Brock, J.A.; Harraz, O.F.; Bush, A.I.; He, G.W.; Nelson, M.T.; Angus, J.A.; Wright, C.E.; Ayton, S. Zinc drives vasorelaxation by acting in sensory nerves, endothelium and smooth muscle. Nat. Commun. 2021, 12, 3296. [Google Scholar] [CrossRef]
- Zalewski, P.D.; Forbes, I.J.; Betts, W.H. Correlation of apoptosis with change in intracellular labile Zn(II) using zinquin [(2-methyl-8-p-toluenesulphonamido-6-quinolyloxy)acetic acid], a new specific fluorescent probe for Zn(II). Biochem. J. 1993, 296, 403–408. [Google Scholar] [CrossRef]
- Zalewski, P.D.; Forbes, I.J.; Seamark, R.F.; Borlinghaus, R.; Betts, W.H.; Lincoln, S.F.; Ward, A.D. Flux of intracellular labile zinc during apoptosis (gene-directed cell death) revealed by a specific chemical probe, Zinquin. Chem. Biol. 1994, 1, 153–161. [Google Scholar] [CrossRef]
- Giannakis, C.; Forbes, I.J.; Zalewski, P.D. Ca2+Mg2+-dependent nuclease: Tissue distribution, relationship to inter-nucleosomal DNA fragmentation and inhibition by Zn2+. Biochem. Biophys. Res. Commun. 1991, 181, 915–920. [Google Scholar] [CrossRef]
- Holland, T.C.; Killilea, D.W.; Shenvi, S.V.; King, J.C. Acute changes in cellular zinc alters zinc uptake rates prior to zinc transporter gene expression in Jurkat cells. BioMetals 2015, 28, 987–996. [Google Scholar] [CrossRef] [PubMed]
- Liu, T.; Liu, Y.; Chen, Y.; Liu, S.; Maitz, M.F.; Wang, X.; Zhang, K.; Wang, J.; Wang, Y.; Chen, J.; et al. Immobilization of heparin/poly-(L)-lysine nanoparticles on dopamine-coated surface to create a heparin density gradient for selective direction of platelet and vascular cells behavior. Acta Biomater. 2014, 10, 1940–1954. [Google Scholar] [CrossRef]
- Leung, K.W.; Liu, M.; Xu, X.; Seiler, M.J.; Barnstable, C.J.; Tombran-Tink, J. Expression of ZnT and ZIP zinc transporters in the human RPE and their regulation by neurotrophic factors. Investig. Opthalmology Vis. Sci. 2008, 49, 1221–1231. [Google Scholar] [CrossRef]
- Nowakowski, A.; Petering, D. Sensor specific imaging of proteomic Zn2+ with zinquin and TSQ after cellular exposure to N-ethylmaleimide. Met. Integr. Biomet. Sci. 2012, 4, 448–456. [Google Scholar] [CrossRef][Green Version]
- Liu, T.; Zeng, Z.; Liu, Y.; Wang, J.; Maitz, M.F.; Wang, Y.; Liu, S.; Chen, J.; Huang, N. Surface modification with dopamine and heparin/poly-L-lysine nanoparticles provides a favorable release behavior for the healing of vascular stent lesions. ACS Appl. Mater. Interfaces 2014, 6, 8729–8743. [Google Scholar] [CrossRef]
- Huang, S.Y.; Cheng, Q.J.; Xu, S.; Wei, D.Y.; Zhou, H.P.; Long, J.D.; Levchenko, I.; Ostrikov, K. Self-organized ZnO nanodot arrays: Effective control using SiNx interlayers and low-temperature plasmas. JAP 2012, 111, 036101. [Google Scholar] [CrossRef]
- Wronska, M.A.; O’Connor, I.B.; Tilbury, M.A.; Srivastava, A.; Wall, J.G. Adding Functions to Biomaterial Surfaces through Protein Incorporation. Adv. Mater. 2016, 28, 5485–5508. [Google Scholar] [CrossRef]
- Cousins, R.J.; Liuzzi, J.P.; Lichten, L.A. Mammalian zinc transport, trafficking, and signals. J. Biol. Chem. 2006, 281, 24085–24089. [Google Scholar] [CrossRef]
- Huang, D.; Zhuo, Z.; Fang, S.; Yue, M.; Feng, J. Different Zinc Sources Have Diverse Impacts on Gene Expression of Zinc Absorption Related Transporters in Intestinal Porcine Epithelial Cells. Biol. Trace Element Res. 2016, 173, 325–332. [Google Scholar] [CrossRef]
- Josefs, T.; Basu, D.; Vaisar, T.; Arets, B.; Kanter, J.E.; Huggins, L.A.; Hu, Y.; Liu, J.; Clouet-Foraison, N.; Heinecke, J.W.; et al. Atherosclerosis Regression and Cholesterol Efflux in Hypertriglyceridemic Mice. Circ. Res. 2021, 128, 690–705. [Google Scholar] [CrossRef]
- Laukens, D.; Waeytens, A.; De Bleser, P.; Cuvelier, C.; De Vos, M. Human metallothionein expression under normal and pathological conditions: Mechanisms of gene regulation based on in silico promoter analysis. Crit. Rev. Eukaryot. Gene Expr. 2009, 19, 301–317. [Google Scholar] [CrossRef]
- Baltaci, A.K.; Yuce, K.; Mogulkoc, R. Zinc Metabolism and Metallothioneins. Biol. Trace Element Res. 2018, 183, 22–31. [Google Scholar] [CrossRef]
- Vasak, M.; Meloni, G. Chemistry and biology of mammalian metallothioneins. J. Biol. Inorg. Chem. 2011, 16, 1067–1078. [Google Scholar] [CrossRef]
- Owens, G.K.; Kumar, M.S.; Wamhoff, B.R. Molecular regulation of vascular smooth muscle cell differentiation in development and disease. Physiol. Rev. 2004, 84, 767–801. [Google Scholar] [CrossRef]
- Li, J.; Li, W.; Su, J.; Liu, W.; Altura, B.T.; Altura, B.M. Hydrogen peroxide induces apoptosis in cerebral vascular smooth muscle cells: Possible relation to neurodegenerative diseases and strokes. Brain Res. Bull. 2003, 62, 101–106. [Google Scholar] [CrossRef]
- Jansen, E.D.; Thomas, R.J.; Wilmink, G.J.; Ibey, B.L.; Shinozuka, M.; Shimazaki, N.; Ogawa, E.; Machida, N.; Arai, T. Acute cell death rate of vascular smooth muscle cells during or after short heating up to 20s ranging 50 to 60 °C as a basic study of thermal angioplasty. Proc. SPIE 2014, 8941. [Google Scholar] [CrossRef]
- Reissis, Y.; Garcia-Gareta, E.; Korda, M.; Blunn, G.W.; Hua, J. The effect of temperature on the viability of human mesenchymal stem cells. Stem Cell. Res. Ther. 2013, 4, 139. [Google Scholar] [CrossRef]





| Primers | Sequence 5′-3′ | |
|---|---|---|
| ZnT1 | FW | CCCCGCAGACCCAGAAAAC |
| RV | GTTGTCCAGCCCTATCTTCTTC | |
| ZIP1 | FW | ACTACCTGGCTGCCATAGATG |
| FV | GCCCTGACTGCTCCTTGTAAG | |
Publisher’s Note: MDPI stays neutral with regard to jurisdictional claims in published maps and institutional affiliations. |
© 2022 by the authors. Licensee MDPI, Basel, Switzerland. This article is an open access article distributed under the terms and conditions of the Creative Commons Attribution (CC BY) license (https://creativecommons.org/licenses/by/4.0/).
Share and Cite
Zeng, Z.; Xie, Y.; Li, L.; Wang, H.; Tan, J.; Li, X.; Bian, Q.; Zhang, Y.; Liu, T.; Weng, Y.; et al. Reducing Endogenous Labile Zn May Help to Reduce Smooth Muscle Cell Injury around Vascular Stents. Int. J. Mol. Sci. 2022, 23, 5139. https://doi.org/10.3390/ijms23095139
Zeng Z, Xie Y, Li L, Wang H, Tan J, Li X, Bian Q, Zhang Y, Liu T, Weng Y, et al. Reducing Endogenous Labile Zn May Help to Reduce Smooth Muscle Cell Injury around Vascular Stents. International Journal of Molecular Sciences. 2022; 23(9):5139. https://doi.org/10.3390/ijms23095139
Chicago/Turabian StyleZeng, Zheng, Yinhong Xie, Li Li, Huanran Wang, Jianying Tan, Xia Li, Qihao Bian, Yu Zhang, Tao Liu, Yajun Weng, and et al. 2022. "Reducing Endogenous Labile Zn May Help to Reduce Smooth Muscle Cell Injury around Vascular Stents" International Journal of Molecular Sciences 23, no. 9: 5139. https://doi.org/10.3390/ijms23095139
APA StyleZeng, Z., Xie, Y., Li, L., Wang, H., Tan, J., Li, X., Bian, Q., Zhang, Y., Liu, T., Weng, Y., & Chen, J. (2022). Reducing Endogenous Labile Zn May Help to Reduce Smooth Muscle Cell Injury around Vascular Stents. International Journal of Molecular Sciences, 23(9), 5139. https://doi.org/10.3390/ijms23095139
