Expression Analysis of Lipocalin 2 (LCN2) in Reproductive and Non-Reproductive Tissues of Esr1-Deficient Mice
Abstract
1. Introduction
2. Results
2.1. Characteristics of the Esr1 Knockout Mouse Phenotype
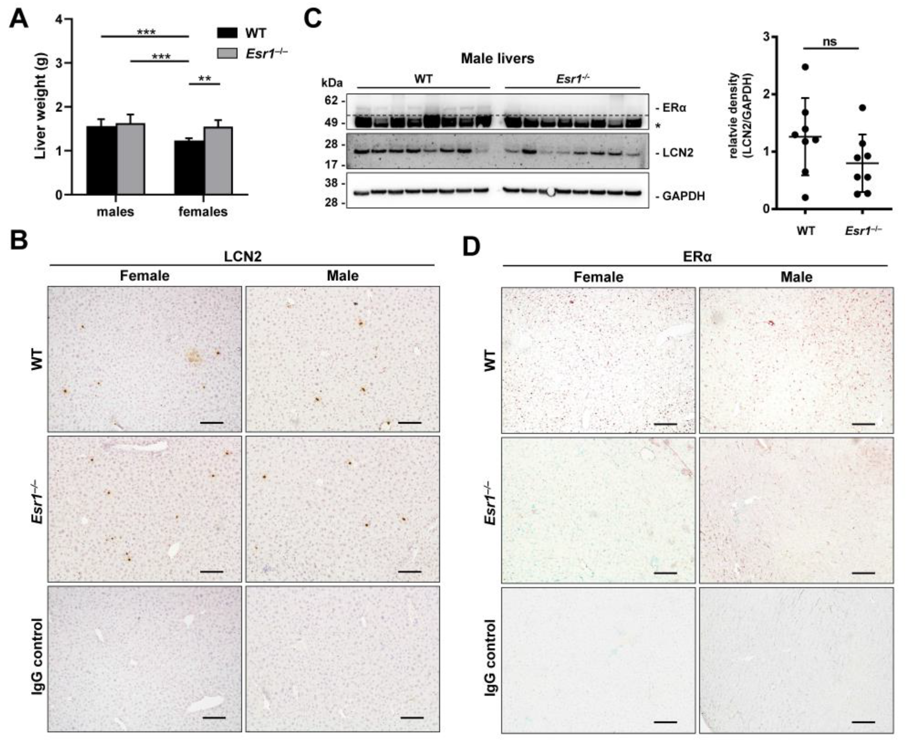
2.2. ERα and LCN2 Expression in Liver Tissue
2.3. LCN2 Expression in Esr1-Deficient Lung and Kidney Tissue
2.4. Esr1−/− Testes Show Increased LCN2 and Steroidogenic Acute Regulatory Protein Expression
2.5. Increased LCN2 Expression in Esr1-Deficient Ovaries
3. Discussion
4. Materials and Methods
4.1. Animal Husbandry and Tissue Collection
4.2. Genotyping
4.3. Protein Analysis
4.4. RNA Analysis
4.5. Histology
4.5.1. Hematoxylin and Eosin (H & E) Staining
4.5.2. Immunohistochemistry Staining
4.5.3. Immunofluorescence Staining
4.5.4. Imaging
4.6. Data Analysis
5. Conclusions
Supplementary Materials
Author Contributions
Funding
Institutional Review Board Statement
Informed Consent Statement
Data Availability Statement
Acknowledgments
Conflicts of Interest
Abbreviations
| Actb | gene encoding β-actin |
| ANOVA | analysis of variance |
| cDNA | complementary DNA |
| DAB | 3,3′-diaminobenzidine tetrahydrochloride |
| DAPI | 4,6-diamidino-2-phenylindole dihydrochloride |
| DTT | dithiothreitol |
| E2 | 17β-estradiol |
| EDTA | ethylenediaminetetraacetic acid |
| ERE | estrogen response element |
| ERα | estrogen receptor-α |
| ERβ | estrogen receptor-β |
| Esr1−/− | estrogen receptor 1 knockout |
| FSH | follicle-stimulating hormone |
| Fshb−/− | follicle-stimulating hormone β knockout |
| GAPDH | glyceraldhyde-3-phosphate dehydrogenase |
| GPER1 | G protein-coupled estrogen receptor 1 |
| H & E | hematoxylin and eosin |
| Il1b | interleukin 1β |
| Itgam | integrin αM |
| LCN2 | lipocalin 2 |
| LDS | lithiumdodecyl sulfate |
| LH | luteinizing hormone |
| MES | 2-(N-morpholino) ethanesulfonic acid |
| Mpo | myeloperoxidase |
| NGAL | neutrophil gelatinase-associated lipocalin |
| PBS | phosphate buffered saline |
| PCOS | polycystic ovary syndrome |
| Rps6 | ribosomal protein S6 |
| RT | room temperature |
| RT-qPCR | reverse transcription and quantitative real-time PCR |
| STAR | steroidogenic acute regulatory protein |
| TBS-T | Tris-buffered saline with Tween 20 |
| Tnfa | tumour necrosis factor-α |
| WT(s) | wild-type(s) |
References
- Karp, N.A.; Reavey, N. Sex Bias in Preclinical Research and an Exploration of How to Change the Status Quo. Br. J. Pharmacol. 2019, 176, 4107–4118. [Google Scholar] [CrossRef] [PubMed]
- Plevkova, J.; Brozmanova, M.; Harsanyiova, J.; Sterusky, M.; Honetschlager, J.; Buday, T. Various Aspects of Sex and Gender Bias in Biomedical Research. Physiol. Res. 2020, 69, S367–S378. [Google Scholar] [CrossRef] [PubMed]
- Garcia-Sifuentes, Y.; Maney, D.L. Reporting and Misreporting of Sex Differences in the Biological Sciences. Elife 2021, 10, e70817. [Google Scholar] [CrossRef] [PubMed]
- Shepherd, R.; Cheung, A.S.; Pang, K.; Saffery, R.; Novakovic, B. Sexual Dimorphism in Innate Immunity: The Role of Sex Hormones and Epigenetics. Front. Immunol. 2021, 11, 604000. [Google Scholar] [CrossRef] [PubMed]
- Tramunt, B.; Smati, S.; Grandgeorge, N.; Lenfant, F.; Arnal, J.F.; Montagner, A.; Gourdy, P. Sex Differences in Metabolic Regulation and Diabetes Susceptibility. Diabetologia 2020, 63, 453–461. [Google Scholar] [CrossRef]
- Mahboobifard, F.; Pourgholami, M.H.; Jorjani, M.; Dargahi, L.; Amiri, M.; Sadeghi, S.; Tehrani, F.R. Estrogen as a Key Regulator of Energy Homeostasis and Metabolic Health. Biomed. Pharmacother. 2022, 156, 113808. [Google Scholar] [CrossRef]
- Patel, S.; Homaei, A.; Raju, A.B.; Meher, B.R. Estrogen: The Necessary Evil for Human Health, and Ways to Tame It. Biomed. Pharmacother. 2018, 102, 403–411. [Google Scholar] [CrossRef]
- Hamilton, K.J.; Hewitt, S.C.; Arao, Y.; Korach, K.S. Estrogen Hormone Biology. In Current Topics in Developmental Biology; Academic Press Inc.: Cambridge, MA, USA, 2017; Volume 125, pp. 109–146. [Google Scholar] [CrossRef]
- Foryst-Ludwig, A.; Kintscher, U. Metabolic Impact of Estrogen Signalling through ERalpha and ERbeta. J. Steroid. Biochem. Mol. Biol. 2010, 122, 74–81. [Google Scholar] [CrossRef]
- Korach, K.S.; Emmen, J.M.A.; Walker, V.R.; Hewitt, S.C.; Yates, M.; Hall, J.M.; Swope, D.L.; Harrell, J.C.; Couse, J.F. Update on Animal Models Developed for Analyses of Estrogen Receptor Biological Activity. J. Steroid. Biochem. Mol. Biol. 2003, 86, 387–391. [Google Scholar] [CrossRef]
- Seth, P.; Porter, D.; Lahti-Domenici, J.; Geng, Y.; Richardson, A.; Polyak, K. Cellular and Molecular Targets of Estrogen in Normal Human Breast Tissue. Cancer Res. 2002, 62, 4540–4544. [Google Scholar]
- Drew, B.G.; Hamidi, H.; Zhou, Z.; Villanueva, C.J.; Krum, S.A.; Calkin, A.C.; Parks, B.W.; Ribas, V.; Kalajian, N.Y.; Phun, J.; et al. Estrogen Receptor (ER)α-Regulated Lipocalin 2 Expression in Adipose Tissue Links Obesity with Breast Cancer Progression. J. Biol. Chem. 2015, 290, 5566–5581. [Google Scholar] [CrossRef]
- Jin, D.; Guo, H.; Bu, S.Y.; Zhang, Y.; Hannaford, J.; Mashek, D.G.; Chen, X. Lipocalin 2 Is a Selective Modulator of Peroxisome Proliferator-activated Receptor-γ Activation and Function in Lipid Homeostasis and Energy Expenditure. FASEB J. 2011, 25, 754–764. [Google Scholar] [CrossRef] [PubMed]
- Berger, T.; Togawa, A.; Duncan, G.S.; Elia, A.J.; You-Ten, A.; Wakeham, A.; Fong, H.E.H.; Cheung, C.C.; Mak, T.W. Lipocalin 2-Deficient Mice Exhibit Increased Sensitivity to Escherichia Coli Infection but Not to Ischemia-Reperfusion Injury. Br. J. Pharmacol. 2006, 176, 4107–4118. [Google Scholar] [CrossRef]
- Mosialou, I.; Shikhel, S.; Luo, N.; Petropoulou, P.I.; Panitsas, K.; Bisikirska, B.; Rothman, N.J.; Tenta, R.; Cariou, B.; Wargny, M.; et al. Lipocalin-2 Counteracts Metabolic Dysregulation in Obesity and Diabetes. J. Exp. Med. 2020, 217, e20191261. [Google Scholar] [CrossRef]
- Rudman-Melnick, V.; Adam, M.; Potter, A.; Chokshi, S.M.; Ma, Q.; Drake, K.A.; Schuh, M.P.; Matthew Kofron, J.; Devarajan, P.; Steven Potter, S. Single-Cell Profiling of AKI in a Murine Model Reveals Novel Transcriptional Signatures, Profibrotic Phenotype, and Epithelial-to-Stromal Crosstalk. J. Am. Soc. Nephrol. 2020, 31, 2793–2814. [Google Scholar] [CrossRef] [PubMed]
- Schröder, S.K.; Asimakopoulou, A.; Tillmann, S.; Koschmieder, S.; Weiskirchen, R. TNF-α Controls Lipocalin-2 Expression in PC-3 Prostate Cancer Cells. Cytokine 2020, 135, 155214. [Google Scholar] [CrossRef]
- Schröder, S.K.; Asimakopoulou, A.; Weiskirchen, R. Lipocalin 2 as A Potential Diagnostic and/or Prognostic Biomarker in Prostate, Lung and Liver Cancer. Clin. Oncol. 2018, 1, 1–14. [Google Scholar]
- Jaberi, S.A.; Cohen, A.; D’Souza, C.; Abdulrazzaq, Y.M.; Ojha, S.; Bastaki, S.; Adeghate, E.A. Lipocalin-2: Structure, Function, Distribution and Role in Metabolic Disorders. Biomed. Pharmacother. 2021, 142, 112002. [Google Scholar] [CrossRef]
- Flo, T.H.; Smith, K.D.; Sato, S.; Rodriguez, D.J.; Holmes, M.A.; Strong, R.K.; Akira, S.; Aderem, A. Lipocalin 2 Mediates an Innate Immune Response to Bacterial Infection by Sequestrating Iron. Nature 2004, 432, 917–921. [Google Scholar] [CrossRef]
- Xiao, X.; Yeoh, B.S.; Vijay-Kumar, M. Lipocalin 2: An Emerging Player in Iron Homeostasis and Inflammation. Annu. Rev. Nutr. 2017, 37, 103–130. [Google Scholar] [CrossRef]
- Asimakopoulou, A.; Borkham-Kamphorst, E.; Tacke, F.; Weiskirchen, R. Lipocalin-2 (NGAL/LCN2), a “Help-Me” Signal in Organ Inflammation. Hepatology 2016, 63, 669–671. [Google Scholar] [CrossRef] [PubMed]
- Åkerstrom, B.; Flower, D.R.; Salier, J.-P. Lipocalins: Unity in Diversity. Biochim. Biophys. Acta 2000, 1482, 1–8. [Google Scholar] [CrossRef] [PubMed]
- Chu, S.T.; Lin, H.J.; Huang, H.L.; Chen, Y.H. The Hydrophobic Pocket of 24p3 Protein from Mouse Uterine Luminal Fluid: Fatty Acid and Retinol Binding Activity and Predicted Structural Similarity to Lipocalins. J. Pept. Res. 1998, 52, 390–397. [Google Scholar] [CrossRef]
- Kang, Z.; Qiao, N.; Tan, Z.; Tang, Z.; Li, Y. Expression Patterns and Changes of the LCN2 Gene in the Testes of Induced Cryptorchidism and Busulfan-Treated Mice. Syst. Biol. Reprod. Med. 2017, 63, 364–369. [Google Scholar] [CrossRef] [PubMed]
- Liu, Y.F.; Li, M.Y.; Yan, Y.P.; Wei, W.; Li, B.; Pan, H.Y.; Yang, Z.M.; Liang, X.H. ERα-Dependent Stimulation of LCN2 in Uterine Epithelium during Mouse Early Pregnancy. Reproduction 2020, 159, 493–501. [Google Scholar] [CrossRef] [PubMed]
- Watanabe, H.; Takeo, T.; Tojo, H.; Sakoh, K.; Berger, T.; Nakagata, N.; Mak, T.W.; Kondoh, G. Lipocalin 2 Binds to Membrane Phosphatidylethanolamine to Induce Lipid Raft Movement in a PKA-Dependent Manner and Modulates Sperm Maturation. Development 2014, 141, 2157–2164. [Google Scholar] [CrossRef]
- Huang, H.L.; Chu, S.T.; Chen, Y.H. Ovarian Steroids Regulate 24p3 Expression in Mouse Uterus during the Natural Estrous Cycle and the Preimplantation Period. J. Endocrinol. 1999, 162, 11–19. [Google Scholar] [CrossRef]
- Guo, H.; Zhang, Y.; Brockman, D.A.; Hahn, W.; Bernlohr, D.A.; Chen, X. Lipocalin 2 Deficiency Alters Estradiol Production and Estrogen Receptor Signaling in Female Mice. Endocrinology 2012, 153, 1183–1193. [Google Scholar] [CrossRef]
- Kamble, P.G.; Pereira, M.J.; Almby, K.; Eriksson, J.W. Estrogen Interacts with Glucocorticoids in the Regulation of Lipocalin 2 Expression in Human Adipose Tissue. Reciprocal Roles of Estrogen Receptor α and β in Insulin Resistance? Mol. Cell. Endocrinol. 2019, 490, 28–36. [Google Scholar] [CrossRef]
- Lambertz, J.; Berger, T.; Mak, T.W.; van Helden, J.; Weiskirchen, R. Lipocalin-2 in Fructose-Induced Fatty Liver Disease. Front. Physiol. 2017, 8, 964. [Google Scholar] [CrossRef]
- Kim, J.H.; Meyers, M.S.; Khuder, S.S.; Abdallah, S.L.; Muturi, H.T.; Russo, L.; Tate, C.R.; Hevener, A.L.; Najjar, S.M.; Leloup, C.; et al. Tissue-Selective Estrogen Complexes with Bazedoxifene Prevent Metabolic Dysfunction in Female Mice. Mol. Metab. 2014, 3, 177–190. [Google Scholar] [CrossRef] [PubMed]
- Chella Krishnan, K.; Sabir, S.; Shum, M.; Meng, Y.; Acín-Pérez, R.; Lang, J.M.; Floyd, R.R.; Vergnes, L.; Seldin, M.M.; Fuqua, B.K.; et al. Sex-Specific Metabolic Functions of Adipose Lipocalin-2. Mol. Metab. 2019, 30, 30–47. [Google Scholar] [CrossRef] [PubMed]
- Hewitt, S.C.; Kissling, G.E.; Fieselman, K.E.; Jayes, F.L.; Gerrish, K.E.; Korach, K.S. Biological and Biochemical Consequences of Global Deletion of Exon 3 from the ERα Gene. FASEB J. 2010, 24, 4660–4667. [Google Scholar] [CrossRef] [PubMed]
- Lee, J.; Walter, M.F.; Korach, K.S.; Noguchi, C.T. Erythropoietin Reduces Fat Mass in Female Mice Lacking Estrogen Receptor Alpha. Mol. Metab. 2021, 45, 101142. [Google Scholar] [CrossRef] [PubMed]
- Fonseca, D.C.; Sala, P.; de Azevedo Muner Ferreira, B.; Reis, J.; Torrinhas, R.S.; Bendavid, I.; Linetzky Waitzberg, D. Body Weight Control and Energy Expenditure. Clin. Nutr. Exp. 2018, 20, 55–59. [Google Scholar] [CrossRef]
- Hart-Unger, S.; Arao, Y.; Hamilton, K.J.; Lierz, S.L.; Malarkey, D.E.; Hewitt, S.C.; Freemark, M.; Korach, K.S. Hormone Signaling and Fatty Liver in Females: Analysis of Estrogen Receptor α Mutant Mice. Int. J. Obes. 2017, 41, 945–954. [Google Scholar] [CrossRef]
- Guglani, L.; Gopal, R.; Rangel-Moreno, J.; Junecko, B.F.; Lin, Y.; Berger, T.; Mak, T.W.; Alcorn, J.F.; Randall, T.D.; Reinhart, T.A.; et al. Lipocalin 2 Regulates Inflammation during Pulmonary Mycobacterial Infections. PLoS ONE 2012, 7, e50052. [Google Scholar] [CrossRef]
- Guardado, S.; Ojeda-Juárez, D.; Kaul, M.; Nordgren, T.M. Comprehensive Review of Lipocalin 2-Mediated Effects in Lung Inflammation. Am. J. Physiol. Lung Cell Mol. Physiol. 2021, 321, L726–L733. [Google Scholar] [CrossRef]
- Hsu, L.H.; Chu, N.M.; Kao, S.H. Estrogen, Estrogen Receptor and Lung Cancer. Int. J. Mol. Sci. 2017, 18, 1713. [Google Scholar] [CrossRef]
- Wasung, M.E.; Chawla, L.S.; Madero, M. Biomarkers of Renal Function, Which and When? Clin. Chim. Acta 2015, 438, 350–357. [Google Scholar] [CrossRef]
- Ma, H.Y.; Chen, S.; Du, Y. Estrogen and Estrogen Receptors in Kidney Diseases. Ren. Fail. 2021, 43, 619–642. [Google Scholar] [CrossRef] [PubMed]
- Cesta, M.F. Normal Structure, Function, and Histology of the Spleen. Toxicol. Pathol. 2006, 34, 455–465. [Google Scholar] [CrossRef] [PubMed]
- Nam, Y.; Kim, J.-H.; Seo, M.; Kim, J.-H.; Jin, M.; Jeon, S.; Seo, J.; Lee, W.-H.; Bing, S.J.; Jee, Y.; et al. Lipocalin-2 Protein Deficiency Ameliorates Experimental Autoimmune Encephalomyelitis. J. Biol. Chem. 2014, 289, 16773–16789. [Google Scholar] [CrossRef] [PubMed]
- Cooke, P.S.; Nanjappa, M.K.; Ko, C.; Prins, G.S.; Hess, R.A. Estrogens in Male Physiology. Physiol. Rev. 2017, 97, 995–1043. [Google Scholar] [CrossRef]
- Stocco, D.M. StAR Protein and the Regulation of Steroid Hormone Biosynthesis. Annu. Rev. Physiol. 2001, 63, 193–213. [Google Scholar] [CrossRef]
- Otsuka, K.; Matsubara, S.; Shiraishi, A.; Takei, N.; Satoh, Y.; Terao, M.; Takada, S.; Kotani, T.; Satake, H.; Kimura, A.P. A Testis-Specific Long Noncoding RNA, Start, Is a Regulator of Steroidogenesis in Mouse Leydig Cells. Front. Endocrinol. 2021, 12, 665874. [Google Scholar] [CrossRef]
- Wallach, E.E.; Shoham, Z.; Schachter, M. Estrogen Biosynthesis—Regulation, Action, Remote Effects, and Value of Monitoring in Ovarian Stimulation Cycles. Fertil. Steril. 1996, 65, 687–701. [Google Scholar] [CrossRef]
- Vidal, J.D.; Filgo, A.J. Evaluation of the Estrous Cycle, Reproductive Tract, and Mammary Gland in Female Mice. Curr. Protoc. Mouse Biol. 2017, 7, 306–325. [Google Scholar] [CrossRef]
- Lee, J.; Park, H.; Moon, S.; Do, J.T.; Hong, K.; Choi, Y. Expression and Regulation of CD73 during the Estrous Cycle in Mouse Uterus. Int. J. Mol. Sci. 2021, 22, 9403. [Google Scholar] [CrossRef]
- De La Chesnaye, E.; Manuel-Apolinar, L.; Damasio, L.; Olivares, A.; Palomino, M.A.; Santos, I.; Méndez, J.P. Expression Profiling of Lipocalin-2 and 24p3 Receptor in Murine Gonads at Different Developmental Stages. Exp. Ther. Med. 2018, 16, 213–221. [Google Scholar] [CrossRef]
- De La Chesnaye, E.; Kerr, B.; Paredes, A.; Merchant-Larios, H.; Méndez, J.P.; Ojeda, S.R. Fbxw15/Fbxo12J Is an F-Box Protein-Encoding Gene Selectively Expressed in Oocytes of the Mouse Ovary. Biol. Reprod. 2008, 78, 714–725. [Google Scholar] [CrossRef] [PubMed]
- Chen, X.; Jia, X.; Qiao, J.; Guan, Y.; Kang, J. Adipokines in Reproductive Function: A Link between Obesity and Polycystic Ovary Syndrome. J. Mol. Endocrinol. 2013, 50, R21–R37. [Google Scholar] [CrossRef] [PubMed]
- Martínez-García, M.Á.; Montes-Nieto, R.; Fernández-Durán, E.; Insenser, M.; Luque-Ramírez, M.; Escobar-Morreale, H.F. Evidence for Masculinization of Adipokine Gene Expression in Visceral and Subcutaneous Adipose Tissue of Obese Women with Polycystic Ovary Syndrome (PCOS). J. Clin. Endocrinol. Metab. 2013, 98, E388–E396. [Google Scholar] [CrossRef] [PubMed]
- Santiago-Sánchez, G.S.; Pita-Grisanti, V.; Quiñones-Díaz, B.; Gumpper, K.; Cruz-Monserrate, Z.; Vivas-Mejía, P.E. Biological Functions and Therapeutic Potential of Lipocalin 2 in Cancer. Int. J. Mol. Sci. 2020, 21, 4365. [Google Scholar] [CrossRef] [PubMed]
- Hao, P.; Li, H.; Wu, A.; Zhang, J.; Wang, C.; Xian, X.; Ren, Q.; Hao, N.; Wang, Y.; Yue, F.; et al. Lipocalin2 Promotes Cell Proliferation and Migration in Ovarian Cancer through Activation of the ERK/GSK3β/β-Catenin Signaling Pathway. Life Sci. 2020, 262, 118492. [Google Scholar] [CrossRef]
- Hasegawa, T.; Zhao, L.; Caron, K.M.; Majdic, G.; Suzuki, T.; Shizawa, S.; Sasano, H.; Parker, K.L. Developmental Roles of the Steroidogenic Acute Regulatory Protein (StAR) as Revealed by StAR Knockout Mice. Mol. Endocrinol. 2000, 14, 1462–1471. [Google Scholar] [CrossRef]
- Chen, M.; Wolfe, A.; Wang, X.; Chang, C.; Yeh, S.; Radovick, S. Generation and Characterization of a Complete Null Estrogen Receptor α Mouse Using Cre/LoxP Technology. Mol. Cell. Biochem. 2009, 321, 145–153. [Google Scholar] [CrossRef]
- Wang, Y.; Lam, K.S.L.; Kraegen, E.W.; Sweeney, G.; Zhang, J.; Tso, A.W.; Chow, W.S.; Wat, N.M.; Xu, J.Y.; Hoo, R.L.; et al. Lipocalin-2 Is an Inflammatory Marker Closely Associated with Obesity, Insulin Resistance, and Hyperglycemia in Humans. Clin. Chem. 2007, 53, 34–41. [Google Scholar] [CrossRef]
- Luque-Ramirez, M.; Martinez-Garcia, M.A.; Montes-Nieto, R.; Fernandez-Duran, E.; Insenser, M.; Alpanes, M.; Escobar-Morreale, H.F. Sexual Dimorphism in Adipose Tissue Function as Evidenced by Circulating Adipokine Concentrations in the Fasting State and after an Oral Glucose Challenge. Hum. Reprod. 2013, 28, 1908–1918. [Google Scholar] [CrossRef]
- Asimakopoulou, A.; Weiskirchen, S.; Weiskirchen, R. Lipocalin 2 (LCN2) Expression in Hepatic Malfunction and Therapy. Front. Physiol. 2016, 7, 430. [Google Scholar] [CrossRef]
- Borkham-Kamphorst, E.; van de Leur, E.; Meurer, S.K.; Buhl, E.M.; Weiskirchen, R. N-Glycosylation of Lipocalin 2 Is Not Required for Secretion or Exosome Targeting. Front. Pharmacol. 2018, 9, 426. [Google Scholar] [CrossRef] [PubMed]
- Sonneveld, S.; Verhagen, B.M.P.; Tanenbaum, M.E. Heterogeneity in mRNA Translation. Trends Cell Biol. 2020, 30, 606–618. [Google Scholar] [CrossRef] [PubMed]
- Della Torre, S.; Mitro, N.; Fontana, R.; Gomaraschi, M.; Favari, E.; Recordati, C.; Lolli, F.; Quagliarini, F.; Meda, C.; Ohlsson, C.; et al. An Essential Role for Liver ERα in Coupling Hepatic Metabolism to the Reproductive Cycle. Cell. Rep. 2016, 15, 360–371. [Google Scholar] [CrossRef]
- Zheng, D.; Wang, X.; Antonson, P.; Gustafsson, J.-Å.; Li, Z. Genomics of Sex Hormone Receptor Signaling in Hepatic Sexual Dimorphism. Mol. Cell. Endocrinol. 2018, 471, 33–41. [Google Scholar] [CrossRef]
- Winn, N.C.; Jurrissen, T.J.; Grunewald, Z.I.; Cunningham, R.P.; Woodford, M.L.; Kanaley, J.A.; Lubahn, D.B.; Manrique-Acevedo, C.; Rector, R.S.; Vieira-Potter, V.J.; et al. Estrogen Receptor-α Signaling Maintains Immunometabolic Function in Males and Is Obligatory for Exercise-Induced Amelioration of Nonalcoholic Fatty Liver. Am. J. Physiol. Endocrinol. Metab. 2019, 316, E156–E167. [Google Scholar] [CrossRef] [PubMed]
- Ogrodnik, M.; Miwa, S.; Tchkonia, T.; Tiniakos, D.; Wilson, C.L.; Lahat, A.; Day, C.P.; Burt, A.; Palmer, A.; Anstee, Q.M.; et al. Cellular Senescence Drives Age-Dependent Hepatic Steatosis. Nat. Commun. 2017, 8, 15691. [Google Scholar] [CrossRef] [PubMed]
- Zhu, W.; Zhao, Z.; Chou, F.-J.; Zuo, L.; Liu, T.; Bushinsky, D.; Chang, C.; Zeng, G.; Yeh, S. The Protective Roles of Estrogen Receptor β in Renal Calcium Oxalate Crystal Formation via Reducing the Liver Oxalate Biosynthesis and Renal Oxidative Stress-Mediated Cell Injury. Oxid. Med. Cell. Longev. 2019, 2019, 1–17. [Google Scholar] [CrossRef]
- Rosenfeld, C.S.; Ganjam, V.K.; Taylor, J.A.; Yuan, X.; Stiehr, J.R.; Hardy, M.P.; Lubahn, D.B. Transcription and Translation of Estrogen Receptor-β in the Male Reproductive Tract of Estrogen Receptor-α Knock-Out and Wild-Type Mice. Endocrinology 1998, 139, 2982–2987. [Google Scholar] [CrossRef]
- Akingbemi, B.T.; Ge, R.; Rosenfeld, C.S.; Newton, L.G.; Hardy, D.O.; Catterall, J.F.; Lubahn, D.B.; Korach, K.S.; Hardy, M.P. Estrogen Receptor-α Gene Deficiency Enhances Androgen Biosynthesis in the Mouse Leydig Cell. Endocrinology 2003, 144, 84–93. [Google Scholar] [CrossRef]
- Hewitt, S.; Korach, K.S. Oestrogen Receptor Knockout Mice: Roles for Oestrogen Receptors and in Reproductive Tissues. Reproduction 2003, 125, 143–149. [Google Scholar] [CrossRef]
- Herrera, G.G.B.; Lierz, S.L.; Harris, E.A.; Donoghue, L.J.; Hewitt, S.C.; Rodriguez, K.F.; Jefferson, W.N.; Lydon, J.P.; DeMayo, F.J.; Williams, C.J.; et al. Oviductal Retention of Embryos in Female Mice Lacking Estrogen Receptor α in the Isthmus and the Uterus. Endocrinology 2020, 161, bqz033. [Google Scholar] [CrossRef] [PubMed]
- Rosenfield, R.L.; Ehrmann, D.A. The Pathogenesis of Polycystic Ovary Syndrome (PCOS): The Hypothesis of PCOS as Functional Ovarian Hyperandrogenism Revisited. Endocr. Rev. 2016, 37, 467–520. [Google Scholar] [CrossRef]
- Xu, X.L.; Deng, S.L.; Lian, Z.X.; Yu, K. Estrogen Receptors in Polycystic Ovary Syndrome. Cells 2021, 10, 459. [Google Scholar] [CrossRef] [PubMed]
- Couse, J.F.; Korach, K.S. Estrogen Receptor Null Mice: What Have We Learned and Where Will They Lead Us? Endocr. Rev. 1999, 20, 358–417. [Google Scholar] [CrossRef]
- Devoto, L.; Kohen, P.; Vega, M.; Castro, O.; González, R.R.; Retamales, I.; Carvallo, P.; Christenson, L.K.; Strauss, J.F. Control of Human Luteal Steroidogenesis. Mol. Cell. Endocrinol. 2002, 186, 137–141. [Google Scholar] [CrossRef] [PubMed]
- Hong, X.; Ratri, A.; Choi, S.Y.; Tash, J.S.; Ronca, A.E.; Alwood, J.S.; Christenson, L.K. Effects of Spaceflight Aboard the International Space Station on Mouse Estrous Cycle and Ovarian Gene Expression. NPJ Microgravity 2021, 7, 11. [Google Scholar] [CrossRef]
- Burns, K.H.; Owens, G.E.; Ogbonna, S.C.; Nilson, J.H.; Matzuk, M.M. Expression Profiling Analyses of Gonadotropin Responses and Tumor Development in the Absence of Inhibins. Endocrinology 2003, 144, 4492–4507. [Google Scholar] [CrossRef]
- Kumar, T.R.; Wang, Y.; Lu, N.; Matzuk, M.M. Follicle Stimulating Hormone Is Required for Ovarian Follicle Maturation but Not Male Fertility. Nat. Genet. 1997, 15, 201–204. [Google Scholar] [CrossRef]
- The Jackson Laboratory. B6N(Cg)-Esr1tm4.2Ksk/J. Stock No: 026176. Protocol 27237: Standard PCR Assay-Esr1<tm4.2Ksk>. Version 1.2. Available online: https://www.jax.org/Protocol?stockNumber=026176&protocolID=27237 (accessed on 26 April 2023).
- Schröder, S.K.; Tag, C.G.; Kessel, J.C.; Antonson, P.; Weiskirchen, R. Immunohistochemical Detection of Estrogen Receptor-Beta (ERβ) with PPZ0506 Antibody in Murine Tissue: From Pitfalls to Optimization. Biomedicines 2022, 10, 3100. [Google Scholar] [CrossRef]
- Schiappacassi, M.; Lovisa, S.; Lovat, F.; Fabris, L.; Colombatti, A.; Belletti, B.; Baldassarre, G. Role of T198 Modification in the Regulation of P27Kip1 Protein Stability and Function. PLoS ONE 2011, 6, e17673. [Google Scholar] [CrossRef]
- Minagawa, I.; Fukuda, M.; Ishige, H.; Kohriki, H.; Shibata, M.; Park, E.Y.; Kawarasaki, T.; Kohsaka, T. Relaxin-like Factor (RLF)/Insulin-like Peptide 3 (INSL3) Is Secreted from Testicular Leydig Cells as a Monomeric Protein Comprising Three Domains B-C-A with Full Biological Activity in Boars. Biochem. J. 2012, 441, 265–273. [Google Scholar] [CrossRef] [PubMed]
- Schmittgen, T.D.; Livak, K.J. Analyzing Real-Time PCR Data by the Comparative C(T) Method. Nat. Protoc. 2008, 3, 1101–1108. [Google Scholar] [CrossRef] [PubMed]
- Ajayi, A.F.; Akhigbe, R.E. Staging of the Estrous Cycle and Induction of Estrus in Experimental Rodents: An Update. Fertil. Res. Pract. 2020, 6, 5. [Google Scholar] [CrossRef] [PubMed]






Disclaimer/Publisher’s Note: The statements, opinions and data contained in all publications are solely those of the individual author(s) and contributor(s) and not of MDPI and/or the editor(s). MDPI and/or the editor(s) disclaim responsibility for any injury to people or property resulting from any ideas, methods, instructions or products referred to in the content. |
© 2023 by the authors. Licensee MDPI, Basel, Switzerland. This article is an open access article distributed under the terms and conditions of the Creative Commons Attribution (CC BY) license (https://creativecommons.org/licenses/by/4.0/).
Share and Cite
Kessel, J.C.; Weiskirchen, R.; Schröder, S.K. Expression Analysis of Lipocalin 2 (LCN2) in Reproductive and Non-Reproductive Tissues of Esr1-Deficient Mice. Int. J. Mol. Sci. 2023, 24, 9280. https://doi.org/10.3390/ijms24119280
Kessel JC, Weiskirchen R, Schröder SK. Expression Analysis of Lipocalin 2 (LCN2) in Reproductive and Non-Reproductive Tissues of Esr1-Deficient Mice. International Journal of Molecular Sciences. 2023; 24(11):9280. https://doi.org/10.3390/ijms24119280
Chicago/Turabian StyleKessel, Jan C., Ralf Weiskirchen, and Sarah K. Schröder. 2023. "Expression Analysis of Lipocalin 2 (LCN2) in Reproductive and Non-Reproductive Tissues of Esr1-Deficient Mice" International Journal of Molecular Sciences 24, no. 11: 9280. https://doi.org/10.3390/ijms24119280
APA StyleKessel, J. C., Weiskirchen, R., & Schröder, S. K. (2023). Expression Analysis of Lipocalin 2 (LCN2) in Reproductive and Non-Reproductive Tissues of Esr1-Deficient Mice. International Journal of Molecular Sciences, 24(11), 9280. https://doi.org/10.3390/ijms24119280

