Characterizing the Spatiotemporal Transcriptomic Response of the Right Ventricle to Acute Pressure Overload
Abstract
1. Introduction
2. Results
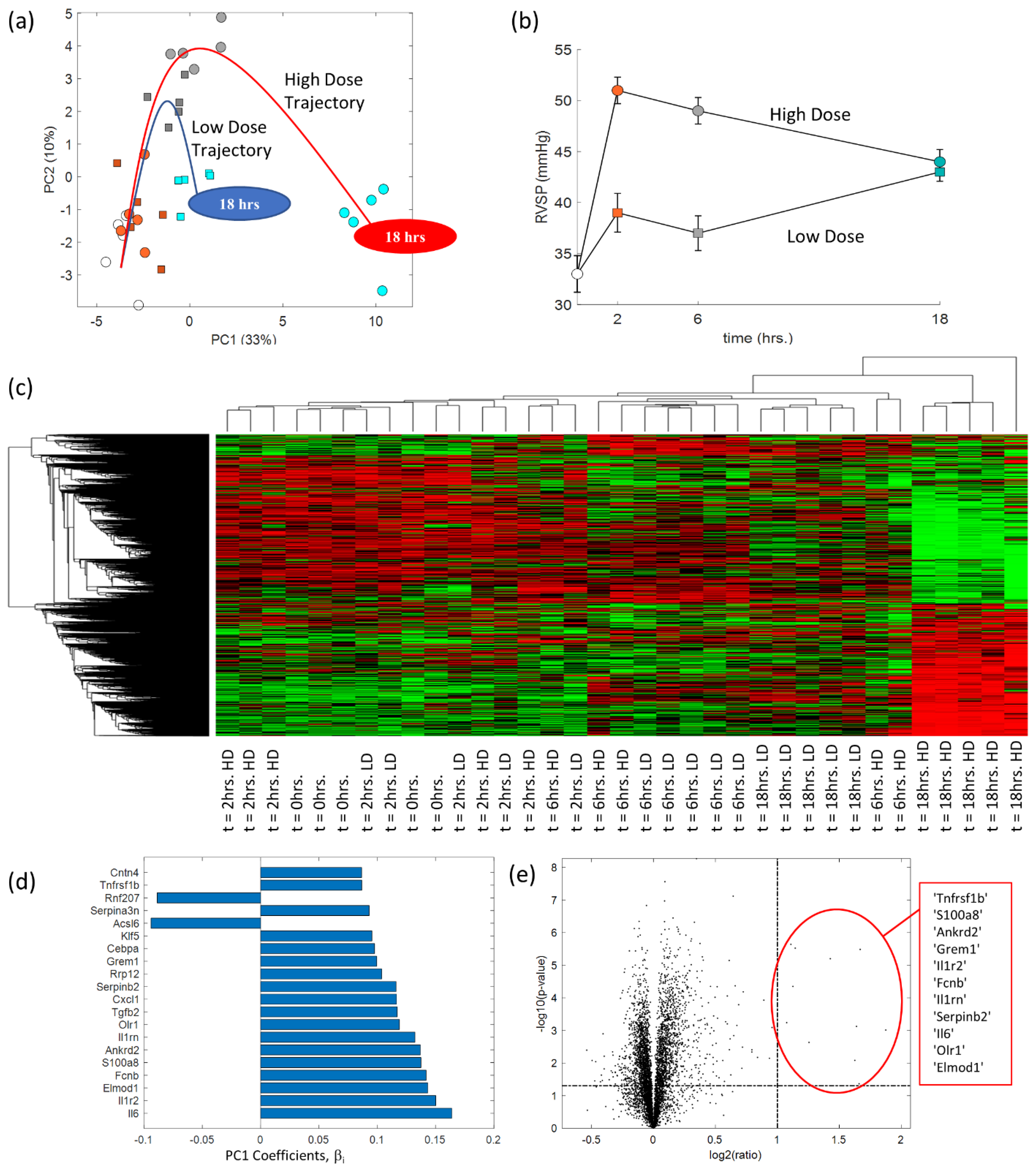
2.1. How Is the Initial (First 18 h) Transcriptomic Signature of the RV Impacted by the Timing and Severity of Acute Pressure Overload?
2.2. What Are the Pathways Associated with Acute RV Pressure Overload Induced by PE and How Do They Compare to Experimental Models of Pulmonary Hypertension (Sugen-Hypoxia and Monocrotaline)?
3. Discussion
3.1. The Relationship between Acute RV Pressure Overload Severity and Temporal Transcriptional Trajectory
3.2. Acute vs. Gradual Increase in RV Pressure Overload: Can PAB or PE Rodent Models Teach Us about RV Response in PH?
3.3. Spatiotemporal Transcriptomics at End-Stage Disease
4. Methods
4.1. Data Overview
4.2. Data Analysis, Normalization, and Pre-Processing
4.3. Dimensionality Reduction and Gene Set Enrichment Analysis
4.4. Statistical Methods
5. Conclusions
Author Contributions
Funding
Data Availability Statement
Conflicts of Interest
References
- Vonk-Noordegraaf, A.; Haddad, F.; Chin, K.M.; Forfia, P.R.; Kawut, S.M.; Lumens, J.; Naeije, R.; Newman, J.; Oudiz, R.J.; Provencher, S.; et al. Right heart adaptation to pulmonary arterial hypertension: Physiology and pathobiology. J. Am. Coll. Cardiol. 2013, 62 (Suppl. S25), D22–D33. [Google Scholar] [CrossRef]
- Dufva, M.J.; Truong, U.; Tiwari, P.; Ivy, D.D.; Shandas, R.; Kheyfets, V.O. Left ventricular torsion rate and the relation to right ventricular function in pediatric pulmonary arterial hypertension. Pulm. Circ. 2018, 8, 2045894018791352. [Google Scholar] [CrossRef]
- Houston, B.A.; Brittain, E.L.; Tedford, R.J. Right Ventricular Failure. N. Engl. J. Med. 2023, 388, 1111–1125. [Google Scholar] [CrossRef] [PubMed]
- Brown, R.D.; Hunter, K.S.; Li, M.; Frid, M.G.; Harral, J.; Krafsur, G.M.; Holt, T.N.; Williams, J.; Zhang, H.; Riddle, S.R.; et al. Functional and molecular determinants of right ventricular response to severe pulmonary hypertension in a large animal model. Am. J. Physiol. Heart Circ. Physiol. 2023, 324, H804–H820. [Google Scholar] [CrossRef] [PubMed]
- Reddy, S.; Zhao, M.; Hu, D.Q.; Fajardo, G.; Katznelson, E.; Punn, R.; Spin, J.M.; Chan, F.P.; Bernstein, D. Physiologic and molecular characterization of a murine model of right ventricular volume overload. Am. J. Physiol. Heart Circ. Physiol. 2013, 304, H1314–H1327. [Google Scholar] [CrossRef]
- Hill, M.R.; Simon, M.A.; Valdez-Jasso, D.; Zhang, W.; Champion, H.C.; Sacks, M.S. Structural and mechanical adaptations of right ventricle free wall myocardium to pressure overload. Ann. Biomed. Eng. 2014, 42, 2451–2465. [Google Scholar] [CrossRef]
- Avazmohammadi, R.; Hill, M.; Simon, M.; Sacks, M. Transmural remodeling of right ventricular myocardium in response to pulmonary arterial hypertension. APL Bioeng. 2017, 1, 016105. [Google Scholar] [CrossRef] [PubMed]
- Avazmohammadi, R.; Mendiola, E.A.; Li, D.S.; Vanderslice, P.; Dixon, R.A.F.; Sacks, M.S. Interactions between Structural Remodeling and Hypertrophy in the Right Ventricle in Response to Pulmonary Arterial Hypertension. J. Biomech. Eng. 2019, 141, 0910161–09101613. [Google Scholar] [CrossRef]
- Urashima, T.; Zhao, M.; Wagner, R.; Fajardo, G.; Farahani, S.; Quertermous, T.; Bernstein, D. Molecular and physiological characterization of RV remodeling in a murine model of pulmonary stenosis. Am. J. Physiol. Heart Circ. Physiol. 2008, 295, H1351–H1368. [Google Scholar] [CrossRef]
- Park, J.F.; Clark, V.R.; Banerjee, S.; Hong, J.; Razee, A.; Williams, T.; Fishbein, G.; Saddic, L.; Umar, S. Transcriptomic Analysis of Right Ventricular Remodeling in Two Rat Models of Pulmonary Hypertension: Identification and Validation of Epithelial-to-Mesenchymal Transition in Human Right Ventricular Failure. Circ. Heart Fail. 2021, 14, e007058. [Google Scholar] [CrossRef]
- Watts, J.A.; Gellar, M.A.; Obraztsova, M.; Kline, J.A.; Zagorski, J. Role of inflammation in right ventricular damage and repair following experimental pulmonary embolism in rats. Int. J. Exp. Pathol. 2008, 89, 389–399. [Google Scholar] [CrossRef]
- Zagorski, J.; Sanapareddy, N.; Gellar, M.A.; Kline, J.A.; Watts, J.A. Transcriptional profile of right ventricular tissue during acute pulmonary embolism in rats. Physiol. Genom. 2008, 34, 101–111. [Google Scholar] [CrossRef] [PubMed]
- Watts, J.A.; Zagorski, J.; Gellar, M.A.; Stevinson, B.G.; Kline, J.A. Cardiac inflammation contributes to right ventricular dysfunction following experimental pulmonary embolism in rats. J. Mol. Cell. Cardiol. 2006, 41, 296–307. [Google Scholar] [CrossRef] [PubMed]
- Zagorski, J.; Obraztsova, M.; Gellar, M.A.; Kline, J.A.; Watts, J.A. Transcriptional changes in right ventricular tissues are enriched in the outflow tract compared with the apex during chronic pulmonary embolism in rats. Physiol. Genom. 2009, 39, 61–71. [Google Scholar] [CrossRef] [PubMed]
- Kheyfets, V.O.; Dufva, M.J.; Boehm, M.; Tian, X.; Qin, X.; Tabakh, J.E.; Truong, U.; Ivy, D.; Spiekerkoetter, E. The left ventricle undergoes biomechanical and gene expression changes in response to increased right ventricular pressure overload. Physiol. Rep. 2020, 8, e14347. [Google Scholar] [CrossRef] [PubMed]
- Kwan, E.D.; Vélez-Rendón, D.; Zhang, X.; Mu, H.; Patel, M.; Pursell, E.; Stowe, J.; Valdez-Jasso, D. Distinct time courses and mechanics of right ventricular hypertrophy and diastolic stiffening in a male rat model of pulmonary arterial hypertension. Am. J. Physiol. Heart Circ. Physiol. 2021, 321, H702–H715. [Google Scholar] [CrossRef] [PubMed]
- Liberzon, A.; Birger, C.; Thorvaldsdóttir, H.; Ghandi, M.; Mesirov, J.P.; Tamayo, P. The Molecular Signatures Database (MSigDB) hallmark gene set collection. Cell Syst. 2015, 1, 417–425. [Google Scholar] [CrossRef]
- Sacks, M.S.; Chuong, C.J. Biaxial mechanical properties of passive right ventricular free wall myocardium. J. Biomech. Eng. 1993, 115, 202–205. [Google Scholar] [CrossRef]
- Humphrey, J.D.; O’Rourke, S.L. An Introduction to Biomechanics: Solids and Fluids, Analysis and Design, 2nd ed.; Springer: New York, NY, USA, 2015. [Google Scholar]
- Dziemidowicz, M.; Bonda, T.A.; Litvinovich, S.; Taranta, A.; Winnicka, M.M.; Kamiński, K.A. The role of interleukin-6 in intracellular signal transduction after chronic β-adrenergic stimulation in mouse myocardium. Arch. Med. Sci. 2019, 15, 1565–1575. [Google Scholar] [CrossRef]
- Sydykov, A.; Mamazhakypov, A.; Petrovic, A.; Kosanovic, D.; Sarybaev, A.S.; Weissmann, N.; Ghofrani, H.A.; Schermuly, R.T. Inflammatory Mediators Drive Adverse Right Ventricular Remodeling and Dysfunction and Serve as Potential Biomarkers. Front. Physiol. 2018, 9, 609. [Google Scholar] [CrossRef]
- Nian, M.; Lee, P.; Khaper, N.; Liu, P. Inflammatory Cytokines and Postmyocardial Infarction Remodeling. Circ. Res. 2004, 94, 1543–1553. [Google Scholar] [CrossRef] [PubMed]
- Blake, J.A.; Baldarelli, R.; Kadin, J.A.; Richardson, J.E.; Smith, C.L.; Bult, C.J. Mouse Genome Database (MGD): Knowledgebase for mouse-human comparative biology. Nucleic Acids Res. 2021, 49, D981–D987. [Google Scholar] [CrossRef] [PubMed]
- Cenni, V.; Kojic, S.; Capanni, C.; Faulkner, G.; Lattanzi, G. Ankrd2 in Mechanotransduction and Oxidative Stress Response in Skeletal Muscle: New Cues for the Pathogenesis of Muscular Laminopathies. Oxid. Med. Cell. Longev. 2019, 2019, 7318796. [Google Scholar] [CrossRef]
- Spyropoulos, F.; Michael, Z.; Finander, B.; Vitali, S.; Kosmas, K.; Zymaris, P.; Kalish, B.T.; Kourembanas, S.; Christou, H. Acetazolamide Improves Right Ventricular Function and Metabolic Gene Dysregulation in Experimental Pulmonary Arterial Hypertension. Front. Cardiovasc. Med. 2021, 8, 662870. [Google Scholar] [CrossRef] [PubMed]
- Nguyen, P.C.; Stevens, H.; Peter, K.; McFadyen, J.D. Submassive Pulmonary Embolism: Current Perspectives and Future Directions. J. Clin. Med. 2021, 10, 3383. [Google Scholar] [CrossRef]
- Hindmarch, C.C.T.; Tian, L.; Xiong, P.Y.; Potus, F.; Bentley, R.E.T.; Al-Qazazi, R.; Prins, K.W.; Archer, S.L. An integrated proteomic and transcriptomic signature of the failing right ventricle in monocrotaline induced pulmonary arterial hypertension in male rats. Front. Physiol. 2022, 13, 966454. [Google Scholar] [CrossRef] [PubMed]
- Potus, F.; Hindmarch, C.C.T.; Dunham-Snary, K.J.; Stafford, J.; Archer, S.L. Transcriptomic Signature of Right Ventricular Failure in Experimental Pulmonary Arterial Hypertension: Deep Sequencing Demonstrates Mitochondrial, Fibrotic, Inflammatory and Angiogenic Abnormalities. Int. J. Mol. Sci. 2018, 19, 2730. [Google Scholar] [CrossRef]
- Suen, C.M.; Chaudhary, K.R.; Deng, Y.; Jiang, B.; Stewart, D.J. Fischer rats exhibit maladaptive structural and molecular right ventricular remodelling in severe pulmonary hypertension: A genetically prone model for right heart failure. Cardiovasc. Res. 2019, 115, 788–799. [Google Scholar] [CrossRef]
- Stenmark, K.R.; Meyrick, B.; Galie, N.; Mooi, W.J.; McMurtry, I.F. Animal models of pulmonary arterial hypertension: The hope for etiological discovery and pharmacological cure. Am. J. Physiol. Lung Cell Mol. Physiol. 2009, 297, L1013–L1032. [Google Scholar] [CrossRef]
- Dufva, M.J.; Boehm, M.; Ichimura, K.; Truong, U.; Qin, X.; Tabakh, J.; Hunter, K.S.; Ivy, D.; Spiekerkoetter, E.; Kheyfets, V.O. Pulmonary arterial banding in mice may be a suitable model for studies on ventricular mechanics in pediatric pulmonary arterial hypertension. J. Cardiovasc. Magn. Reson. 2021, 23, 66. [Google Scholar] [CrossRef]
- Boehm, M.; Tian, X.; Mao, Y.; Ichimura, K.; Dufva, M.J.; Ali, K.; Dannewitz Prosseda, S.; Shi, Y.; Kuramoto, K.; Reddy, S.; et al. Delineating the molecular and histological events that govern right ventricular recovery using a novel mouse model of pulmonary artery de-banding. Cardiovasc. Res. 2019, 116, 1700–1709. [Google Scholar] [CrossRef]
- Kheyfets, V.O.; Truong, U.; Ivy, D.; Shandas, R. Structural and Biomechanical Adaptations of Right Ventricular Remodeling—In Pulmonary Arterial Hypertension—Reduces Left Ventricular Rotation During Contraction: A Computational Study. J. Biomech. Eng. 2019, 141, 051002. Available online: https://asmedigitalcollection.asme.org/biomechanical/article/doi/10.1115/1.4042682/726222/Structural-and-Biomechanical-Adaptations-of-Right (accessed on 25 May 2023). [CrossRef]
- Kozu, K.; Sugimura, K.; Aoki, T.; Tatebe, S.; Yamamoto, S.; Yaoita, N.; Shimizu, T.; Nochioka, K.; Sato, H.; Konno, R.; et al. Sex differences in hemodynamic responses and long-term survival to optimal medical therapy in patients with pulmonary arterial hypertension. Heart Vessel. 2018, 33, 939–947. [Google Scholar] [CrossRef]
- Johnson, W.E.; Li, C.; Rabinovic, A. Adjusting batch effects in microarray expression data using empirical Bayes methods. Biostatistics 2006, 8, 118–127. [Google Scholar] [CrossRef] [PubMed]
- Korotkevich, G.; Sukhov, V.; Budin, N.; Shpak, B.; Artyomov, M.N.; Sergushichev, A. Fast gene set enrichment analysis. bioRxiv 2021, 060012. [Google Scholar] [CrossRef]
- Cunningham, F.; Allen, J.E.; Allen, J.; Alvarez-Jarreta, J.; Amode, M.R.; Armean, I.M.; Austine-Orimoloye, O.; Azov, A.G.; Barnes, I.; Bennett, R.; et al. Ensembl 2022. Nucleic Acids Res. 2021, 50, D988–D995. [Google Scholar] [CrossRef] [PubMed]




Disclaimer/Publisher’s Note: The statements, opinions and data contained in all publications are solely those of the individual author(s) and contributor(s) and not of MDPI and/or the editor(s). MDPI and/or the editor(s) disclaim responsibility for any injury to people or property resulting from any ideas, methods, instructions or products referred to in the content. |
© 2023 by the authors. Licensee MDPI, Basel, Switzerland. This article is an open access article distributed under the terms and conditions of the Creative Commons Attribution (CC BY) license (https://creativecommons.org/licenses/by/4.0/).
Share and Cite
Kheyfets, V.O.; Kumar, S.; Heerdt, P.M.; Ichimura, K.; Brown, R.D.; Lucero, M.; Essafri, I.; Williams, S.; Stenmark, K.R.; Spiekerkoetter, E. Characterizing the Spatiotemporal Transcriptomic Response of the Right Ventricle to Acute Pressure Overload. Int. J. Mol. Sci. 2023, 24, 9746. https://doi.org/10.3390/ijms24119746
Kheyfets VO, Kumar S, Heerdt PM, Ichimura K, Brown RD, Lucero M, Essafri I, Williams S, Stenmark KR, Spiekerkoetter E. Characterizing the Spatiotemporal Transcriptomic Response of the Right Ventricle to Acute Pressure Overload. International Journal of Molecular Sciences. 2023; 24(11):9746. https://doi.org/10.3390/ijms24119746
Chicago/Turabian StyleKheyfets, Vitaly O., Sushil Kumar, Paul M. Heerdt, Kenzo Ichimura, R. Dale Brown, Melissa Lucero, Ilham Essafri, Sarah Williams, Kurt R. Stenmark, and Edda Spiekerkoetter. 2023. "Characterizing the Spatiotemporal Transcriptomic Response of the Right Ventricle to Acute Pressure Overload" International Journal of Molecular Sciences 24, no. 11: 9746. https://doi.org/10.3390/ijms24119746
APA StyleKheyfets, V. O., Kumar, S., Heerdt, P. M., Ichimura, K., Brown, R. D., Lucero, M., Essafri, I., Williams, S., Stenmark, K. R., & Spiekerkoetter, E. (2023). Characterizing the Spatiotemporal Transcriptomic Response of the Right Ventricle to Acute Pressure Overload. International Journal of Molecular Sciences, 24(11), 9746. https://doi.org/10.3390/ijms24119746

