Abstract
Background: High expression of inhibitor of DNA binding 1 (ID1) correlates with poor prognosis in colorectal cancer (CRC). Aberrant enhancer activation in regulating ID1 transcription is limited. Methods: Immunohistochemistry (IHC), quantitative RT-PCR (RT-qPCR) and Western blotting (WB) were used to determine the expression of ID1. CRISPR-Cas9 was used to generate ID1 or enhancer E1 knockout cell lines. Dual-luciferase reporter assay, chromosome conformation capture assay and ChIP-qPCR were used to determine the active enhancers of ID1. Cell Counting Kit 8, colony-forming, transwell assays and tumorigenicity in nude mice were used to investigate the biological functions of ID1 and enhancer E1. Results: Human CRC tissues and cell lines expressed a higher level of ID1 than normal controls. ID1 promoted CRC cell proliferation and colony formation. Enhancer E1 actively regulated ID1 promoter activity. Signal transducer and activator of transcription 3 (STAT3) bound to ID1 promoter and enhancer E1 to regulate their activity. The inhibitor of STAT3 Stattic attenuated ID1 promoter and enhancer E1 activity and the expression of ID1. Enhancer E1 knockout down-regulated ID1 expression level and cell proliferation in vitro and in vivo. Conclusions: Enhancer E1 is positively regulated by STAT3 and contributes to the regulation of ID1 to promote CRC cell progression and might be a potential target for anti-CRC drug studies.
1. Introduction
Globally, colorectal cancer (CRC) is the third most common cancer and remains the second leading cause of cancer-related deaths due to its poor survival outcome in advanced stages [1,2]. Therefore, further understanding of the mechanisms of CRC tumorigenesis and progression is required for the development of interventions to prevent and manage CRC progression.
Inhibitors of DNA binding proteins (ID1-4) are members of the helix-loop-helix (HLH) transcription factor family (ID1-4) [3]. ID1 proteins are over-expressed in a variety of tumors [4,5,6], in which over-expression of ID1 was found to be associated with cancer aggressiveness and poor clinical outcomes. ID1 is generally considered an oncogene and has been reported to mediate the stemness of colorectal cancer cells [4]. By binding to the ID1 promoter, transcription factors (TFs) STAT3 [7], LEF1 [8], ATF1 [9], and CXXC5 [10] regulate ID1 transcription. However, the research on other DNA regulatory elements for ID1 transcriptional regulation in CRC is limited.
Gene transcription is commonly regulated by elements such as enhancers and silencers [11,12]. Enhancers function as integrated TF docking platforms and mediate gene transcription via long-range interactions [13]. TFs dock on enhancers and simultaneously bind to the mediator complex, which binds to the basal transcription machinery at the promoters [14]. In the presence of chromatin loops, TF binding at enhancers activates nearby promoters by diffusing over a small nuclear volume [15]. A combination of enhancer markers (high levels of monomethylated H3 lysine 4 (H3K4me1) and acetylated H3 lysine 27 (H3K27ac)) is used to identify the active states of enhancers [16]. Most active enhancers bi-directionally transcribe RNAs, named enhancer RNAs (eRNAs), whose expression levels positively correlate with mRNA levels of enhancer target genes [17]. Although dysregulation of enhancers usually induces abnormal gene expression that drives the uncontrolled proliferation of human cancers [18], the biological contribution of each enhancer toward gene function remains largely unknown.
By analyzing enhancer histone modification hallmarks, we discovered three putative enhancers located near ID1. We hypothesized that these putative enhancers regulate ID1 expression in colon cancer. To test this hypothesis, we determined the role of the three putative ID1 enhancers in regulating ID1 expression and the TFs that regulate ID1 enhancer activity in colon cancer.
2. Results
2.1. ID1 Expression Level Is Up-Regulated in CRC
In the ONCOMINE database, the mRNA expression of ID1 was up-regulated in many cancers, including CRC (Figure 1A). The mRNA level of ID1 was up-regulated in primary CRC tissues compared with normal controls, with fold-changes of 2.727 in the colon adenoma [19], 3.129 in the rectal adenoma [19] and 2.021 in the colorectal adenocarcinoma [20] (Figure 1B–D). IHC analysis showed that ID1 protein expression levels were higher in 20 of 23 primary colon cancer tissues compared with adjacent normal tissues (86.96%) (Figure 1E). Elevated expression of ID1 was also observed in CRC cell lines LoVo, C2BBel, SW620, HT29 and HCT116, as compared with CCD-18Co (Figure 1F,G). Our results are in line with those previously reported [4,21], suggesting that ID1 expression is increased in CRC tissues and cells.
Figure 1.
ID1 expression level in primary colorectal adenocarcinoma patient samples and colon cell lines. (A) The mRNA expression level of ID1 in different cancers based on ONCOMINE gene expression array dataset analysis. (B) ID1 mRNA expression levels in colon adenoma compared with normal controls based on the analysis of the Sabates-Bellver colon microarray data [19]. (C) ID1 mRNA expression levels in rectal adenoma compared with normal controls based on analysis of the Sabates-Bellver colon microarray data [19]. (D) ID1 mRNA expression levels in adenocarcinoma compared with normal controls based on analysis of the Skrzypczak colorectal microarray data [20]. (E) Left: immunostaining for ID1 in paraffin sections of para-carcinoma tissues and cancer tissues from patients with colon adenocarcinoma (magnification, ×100, scale bars = 500 μm (a,c); ×400, scale bars = 100 μm (b,d)). Right: mean density of ID1 in IHC in colon para-carcinoma and cancer tissues from 23 cases; significance determined by Student’s t-test. (F) Expression of ID1 mRNA and (G) protein levels in human colon cell lines; significance determined by one-way ANOVA. Data are shown as mean ± S.D., n = 3. * p < 0.05, ** p < 0.01, *** p < 0.001.
2.2. ID1 Promotes CRC Cell Proliferation and Colony Formation
To explore the biological function of ID1, we generated ID1 knockout HCT116 cells (ID1_KO) using CRISPR-Cas9 (Figure 2A). After genome editing, ID1 protein was not expressed (Figure 2B), and cell proliferation and colony formation were decreased (Figure 2C,D). In addition, we over-expressed ID1 in another CRC cell line LoVo by transient transfection. ID1 was effectively increased at the protein level in the ID1 over-expression cells (OE_ID1) (Figure 3A). Cell proliferation and colony formation were increased in OE_ID1 cells (Figure 3B,C). These results suggest that ID1 has a cell proliferation-promoting effect on CRC cells. There was no significant effect of ID1 expression level on invasion and migration of CRC cells (Figure 2E and Figure 3D).
Figure 2.
ID1 knockout decreases HCT116 cell proliferation and colony formation. (A) Knockout genomic sequence showing a single base insertion, introduced by genome editing, leading to a frameshift mutation in the ID1 gene. (B) Left: ID1 protein expression was detected using WB after ID1 knockout. Right: statistic of the relative mean density of ID1 protein expression level. (C) Cell proliferation was quantified with CCK 8 assay after ID1 knockout. (D) Left: colony formation was measured after ID1 knockout. Right: statistic of the relative colony areas. (E) Left: cell migration and invasion were quantified with transwell assays after ID1 knockout; right: statistic of the number of migrated and invaded cells; Scale bars = 200 μm. The significance for all data except (A) was determined using Student’s t-test. Data are shown as mean ± S.D., n = 3. ** p < 0.01, *** p < 0.001.
Figure 3.
ID1 over-expression increases LoVo cell proliferation and colony formation. (A) Left: ID1 protein expression was quantified using WB after ID1 over-expression. Right: statistic of the relative mean density of ID1 protein expression level. (B) Cell proliferation was detected with CCK-8 assay after ID1 over-expression. (C) Left: colony formation was detected after ID1 over-expression. Right: statistic of the relative colony areas. (D) Left: cell migration and invasion were quantified with transwell assays after ID1 over-expression; right: statistic of the number of migrated and invaded cells; Scale bars = 200 μm. The significance of all data was determined using Student’s t-test. Data are shown as mean ± S.D., n = 3. * p < 0.05, ** p < 0.01.
2.3. Identification of ID1-Associated Enhancers in CRC
By searching the ENCODE ChIP-seq data in the UCSC Genome Browser [22], we found three putative enhancer regions located near ID1 (Figure 4A). All these regions possessed high levels of H3K27ac and H3K4me1 but low levels of tri-methylated H3 lysine 4 (H3K4me3). These three putative enhancers are located 8.2 kb and 5.8 kb upstream and 1.0 kb downstream of the transcriptional start site of ID1, and we refer to them as Enhancer 1 (E1), Enhancer 2 (E2) and Enhancer 3 (E3), respectively. GRO-Seq profiles of nascent RNA in HCT116 cells show bidirectional transcription at the three putative enhancer regions (Figure 4A). ChIP-seq data showed that PolII is enriched at the three putative enhancer regions in HCT116 (Figure 4A). We denoted the eRNAs transcribed from the three putative enhancers as E1-, E2- and E3-eRNA. CRC cell lines had elevated eRNA expression levels for all three eRNAs compared to CCD-18Co (Figure 4B). The CCD-18Co and CRC cell lines LoVo and HCT116 were used for subsequent experiments.
Figure 4.
Identification of ID1 active enhancers. (A) From top to bottom: UCSC gene annotation (GRCh38/hg38) of ID1; enrichment of H3K27ac, H3K4me1 and H3K4me3 in 7 cell lines from ENCODE; enrichment of PolII in HCT116 cells; GRO-Seq profiles of nascent RNA in HCT116 cells; locations of fragments inserted in the pGL3-basic plasmid; PstI digestion sites and positions of primers used in the 3C assay; the “Promoter” arrow delineates the ID1 promoter, while arrows 3-5R delineate the E1 locus, arrow 7R delineates the E2 locus and arrows 9-10R delineate the E3 locus. (B) Expression levels of eRNAs transcribed from the three putative enhancers in human colon cell lines. (C–E) Enrichment of H3K27ac, H3K4me1 and H3K4me3 at the ID1 promoter and the three putative enhancer regions in human colon cell lines, assessed by ChIP-qPCR. (F) Relative luciferase reporter activities normalized to the promoter-luc plasmid. (G) Relative crosslinking frequencies between the constant region (ID1 promoter marked with a red triangle) and distal fragments (1R~11R) in the three cell lines, measured by qPCR, normalized to ERCC3 to calculate the relative cross-linking efficiency. Significance for all data except (A) was determined using Student’s t-test. Data are shown as mean ± S.D., n = 3. * p < 0.05, ** p < 0.01, *** p < 0.001.
We next characterized the histone modifications in the three cell lines by ChIP-qPCR. The three putative enhancer regions harbored H3K27ac and H3K4me1 but a low level of H3K4me3 modifications (Figure 4C–E), which coincides with features of enhancer domains [23]. As shown in Figure 4C, H3K27ac was enriched at all three putative enhancer regions and ID1 promoter, but the enrichment levels gradually increased in the order of in CCD-18Co, LoVo and HCT116 cells. The enrichment level of H3K27ac is in line with ID1 and eRNA expression levels among the three cell lines (Figure 1F and Figure 4B). This result implies that the ID1 promoter and enhancers have higher activities in CRC cell lines, especially in the HCT116 cell line.
A dual luciferase reporter assay was performed to measure ID1 promoter and enhancer activities. Luciferase activity driven by promoter-luc-E1 increased by 1.63 fold (p < 0.05) in LoVo cells and by 3.02 fold (p < 0.05) in HCT116 cells, and luciferase activity of promoter-luc-E3 (E3-1 and E3-2) was about 2-fold (p < 0.05) over promoter-luc plasmid in both LoVo and HCT116 cells (Figure 4F). This result indicates that enhancers E1 and E3 are able to enhance the transcription activity of the ID1 promoter in CRC cell lines but not the normal colon cell line. Furthermore, enhancer E1 had a stronger enhancer effect on ID1 promoter activity in HCT116 cells than in LoVo cells.
To identify chromatin loops between putative enhancers and the ID1 promoter, we performed chromosome conformation capture (3C) on the target region (chr20: 31594349-31612156). Enhancer-promoter interaction frequencies were detected with quantitative PCR (qPCR) using qPCR primers by matching the “Promoter” primer with another fragment primer (among 1-11R). In all three cell lines, E1 (5R) was the only locus to form enhancer-promoter looping with the ID1 promoter (”Promoter”), and the relative cross-linking efficiency was ranked in increasing order from CCD-18Co, LoVo and HCT116 cells.
Collectively, these data show that E1 is an active enhancer in CRC cell lines HCT116 and LoVo, showing typical histone modifications and enhancer activity, and forming enhancer-promoter looping with the ID1 promoter, while in CCD-18Co cells, E1 displayed relatively weak enhancer features and had no enhancer activity (based on dual-luciferase reporter assay).
2.4. STAT3 Promotes Expression of ID1 and Enhancer Activity in CRC Cells
To explore enhancer function in regulating the expression of ID1 and identify the TFs that mediate enhancer activity, we first searched the literature for TFs that regulate ID1 expression, which were then used as candidates to screen for binding to the E1 enhancer region by using Transcription Factor Binding data in the JASPAR 2022 UCSC tracks [24]. Prior reports show that STAT3 up-regulates ID1 expression by binding to the ID1 promoter in the glioblastoma [7]. A JASPAR database search revealed that the enhancer E1 region contains a putative STAT3-binding site (Figure 5A). The active form STAT3 is pSTAT3, which forms STAT3 homodimers and then translocates into the nucleus where it initiates the transcription [25,26] and is generally used for measuring STAT3 transcription regulation activity. Stattic is a non-peptidic small molecule that specifically inhibits STAT3. Stattic dose-dependently inhibited STAT3 phosphorylation (Figure 5B right). In HCT116 cells, ID1 mRNA decreased in parallel with the reduction of pSTAT3 (Figure 5B left). Treatment with 20 µM Stattic for 1 h caused a significant decrease in ID1 protein levels (Figure 5B). Further, we validated the binding of pSTAT3 at the predicted STAT3 binding sites of E1 and ID1 promoter by ChIP-qPCR. The ChIP-qPCR results demonstrated a relative enrichment of pSTAT3 at the ID1 promoter and E1 enhancer region (Figure 5C). When treated with 20 µM Stattic for 1 h, the ID1 promoter and E1 enhancer regions showed decreased enrichment of pSTAT3, H3K27ac and RNA polymerase II (PolII) (Figure 5D). When treated with Stattic at 10 µM, the luciferase activities of promoter-luc-E1 and promoter-luc plasmid decreased 61% and 29%, respectively; when treated with 20 µM Stattic, the luciferase activities of promoter-luc-E1 and promoter-luc plasmid decreased 81% and 65%, respectively (Figure 5E). This result shows that the luciferase activity of the promoter-luc-E1 plasmid is more sensitive to the decrease of pSTAT3 than the promoter-luc plasmid, suggesting that STAT3 can influence ID1 promoter activity by regulating E1 enhancer activity. In addition, the 3C assay showed that ID1 promoter/E1 looping is decreased by Stattic treatment (Figure 5F). These results indicate that, besides direct regulation by binding to the ID1 promoter, STAT3 regulates the expression of ID1, probably by increasing the chromatin looping frequency between the ID1 promoter and E1 enhancer, as well as the activated state of the ID1 promoter and E1 enhancer chromatin.
Figure 5.
STAT3 inhibitor inhibits expression of ID1 and enhancer activity in CRC cells. (A) From top to bottom: ChIP-qPCR primer positions; binding sites of STAT3 from the Transcription Factor Binding data in JASPAR 2022; locations of fragments inserted in the pGL3-basic plasmid; UCSC gene annotation (GRCh38/hg38) of ID1; enrichment of H3K27ac on 7 cell lines from ENCODE; (B–F) were performed in HCT116 cell line. (B) The mRNA and protein expression level of ID1 after treatment with Stattic for 1 h was assessed by RT-qPCR and WB. (C) Enrichment of pSTAT3 at the ID1 promoter and enhancer E1, assessed by ChIP-qPCR. (D) Enrichment of pSTAT3, H3K27ac and PolII at the ID1 promoter and enhancer E1 after treatment with 20 µM Stattic for 1 h, assessed by ChIP-qPCR. (E) Relative luciferase activity of promoter and enhancer E1 after treatment with Stattic for 1 h, as assessed by relative luciferase reporter assay. (F) Relative crosslinking frequencies of looping between the ID1 promoter (marked with a red triangle) and enhancer E1 (fragment 5) after treatment with 20 µM Stattic for 1 h, assessed by 3C; significance determined by paired t-test. (G–J) were performed in the LoVo cell line. (G) The mRNA and protein expression level of ID1 after treatment with Stattic for 1 h was assessed by RT-qPCR and WB. (H) Enrichment of pSTAT3 at the ID1 promoter and enhancer E1, assessed by ChIP-qPCR. (I) Relative luciferase activity of the promoter and enhancer E1 after treatment with Stattic for 1 h, as assessed by relative luciferase reporter assay. (J) Relative crosslinking frequencies of looping between the ID1 promoter (marked with a red triangle) and enhancer E1 (fragment 5) after treatment with 20 µM Stattic for 1 h, assessed by 3C; significance determined by paired t-test. Significance for all data except (A,F,J) was determined using Student’s t-test. Data are shown as mean ± S.D., n = 3. * p < 0.05, ** p < 0.01, *** p < 0.001.
The same validations were performed in another CRC cell line LoVo, which had a lower E1-dependent luciferase activity (Figure 4F). Again, treatment with Stattic inhibited STAT3 phosphorylation and decreased ID1 mRNA expression (Figure 5G), luciferase activities of promoter-luc-E1 and promoter-luc plasmid (Figure 5I) and ID1 promoter/E1 looping frequencies (Figure 5J), but the extents of decrease were much less than those in the HCT116 cell line. We speculate that the lower E1 enhancer activity and the lower sensitivity to Stattic are probably related to the low expression level of STAT3 in the LoVo cell line (Supplementary Figure S1), which probably also led to the low quantity of STAT3 bound at the ID1 promoter and E1 enhancer region (Figure 5H, had no statistical significance).
The above results support the hypothesis that STAT3 regulates the expression of ID1 both by directly binding to the ID1 promoter and by regulating the activity of enhancer E1 to indirectly influence the ID1 expression level.
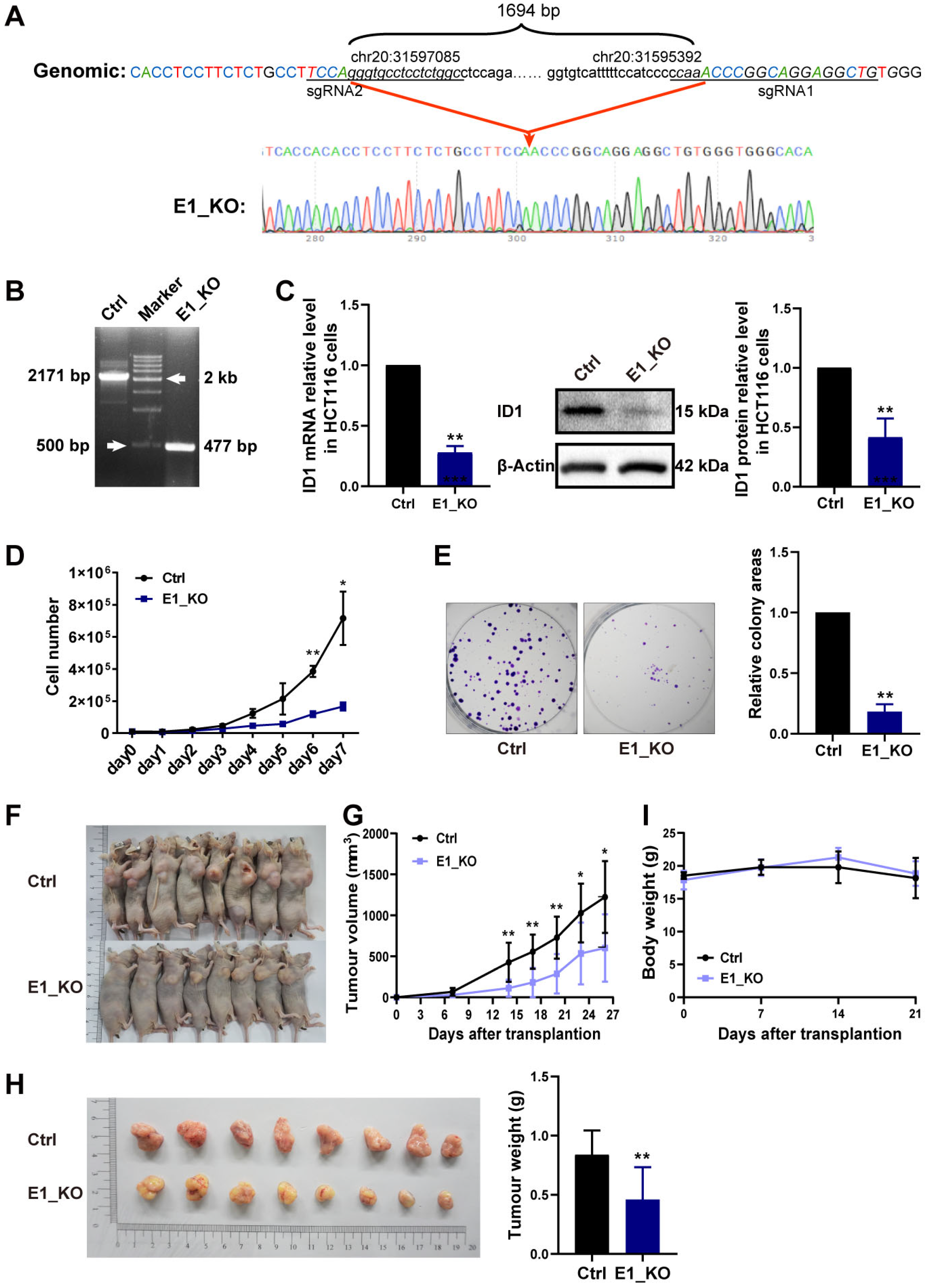
2.5. E1 Enhancer Knockout Reduces ID1 Expression and Inhibits Proliferation of CRC Cells
The above results show active enhancer E1 can regulate ID1 expression in CRC. However, the independent roles of the E1 in ID1 expression are unknown. Therefore we conducted knockout of the E1 DNA fragment (1694 bp) from the genome using CRISPR-Cas9 (Figure 6A,B). E1 knockout (E1_KO) down-regulated the ID1 expression level (Figure 6C). Since ID1 promotes CRC cell survival and proliferation (Figure 2 and Figure 3), we characterized the cell proliferation and colony formation of HCT116 E1_KO in vitro and in nude mice. E1 knockout (E1_KO) inhibited proliferation and colony formation of HCT116 cells (Figure 6D,E). Mice were given a subcutaneous injection of HCT116 control cells or E1 knockout HCT116 (E1_KO) cells. At the end of the experiment (day 26), the mice injected with E1_KO cells exhibited smaller tumor sizes and tumor weights than those injected with the HCT116 control cells (Figure 6F–H). No significant differences in body weight were found between the two groups of mice during the course of the experiments (Figure 6I).
Figure 6.
Enhancer E1 knockout reduces expression of ID1 and inhibits the proliferation of CRC cells. (A) The sequence of the E1 enhancer deletion in monoclonal cell line HCT116-E1_KO. (B) PCR was used to amplify the E1 region (including the knockout region) in genomic DNA. (C) The mRNA and protein expression level of ID1 after E1 knockout, assessed by RT-qPCR and WB. (D) Cell proliferation was measured by viable cell counting in control and E1_KO cells. (E) Left: colony formation was detected in control and E1_KO cells. Right: statistic of the relative colony areas. (F) Images of nude mice with xenograft tumors in each group. (G) Tumor volume curve of each group was measured on the indicated days after injection. (H) Left: excised tumors imaged from nude mice in each group; right: tumor weights of each group were determined. (I) Mouse body weight was measured once per week in each group. Significance for all data except (A,B,F) was determined using Student’s t-test. Data are shown as mean ± S.D., n = 3. * p < 0.05, ** p < 0.01.
3. Discussion
Herein, we identified an enhancer, denoted E1, and determined its role in the regulation of ID1 expression in colon cancer. Our findings are as follows: (i) sctive enhancer E1 located upstream of ID1 positively regulates ID1 expression; (ii) STAT3 up-regulates the expression of ID1 in part due to increasing enhancer activity and promoter-enhancer looping frequencies; (iii) enhancer E1 enhances the proliferation of colon cancer cells by regulating ID1 expression.
Previous research has shown that enhancers associated with cancer exhibit not only tumor-type specificity but also cell-type specificity [27,28]. Our previous study showed that different CRC cell lines possess different active enhancers in the regulation of the oncogene CYR61 expression [29]. In this study, we found that CRC cell lines HCT116 and LoVo harbor the same enhancer E1, but show different activities, and this status may be partly due to the different levels of STAT3 bound to the ID1 promoter and E1 enhancer region.
Stattic treatment inhibited STAT3 phosphorylation was inhibited and decreased the enrichment of pSTAT3 at the ID1 promoter and E1 enhancer region. The decreased enrichment of pSTAT3 was associated with a marked decrease in H3K27ac and PolII enrichment at the same locus. Previous studies revealed that NF-κB can assist pSTAT3 loading at a subset of enhancers, while on the other hand, pSTAT3 can retain NF-κB in the nuclei of cancer cells [30,31,32,33]. Moreover, NF-κB is able to recruit p300/CBP to the chromatin [32] to increase H3K27ac [33]. Thus, we reasoned that perturbation of the binding of STAT3 would perturb other co-activators (such as NF-κB) and then alter the chromatin H3K27 acetylation status. H3K27 acetylation eliminates a positive charge on the surface of nucleosomes and loosens nucleosomes to increase the accessibility of RNA polymerase II or other activators [34]. Therefore, by regulating the H3K27 acetylation and RNA PolII enrichment, STAT3 changes the ID1 promoter and enhancer activities to increase the ID1 expression level.
Knockout of enhancer E1 showed that enhancer E1 plays an important role in regulating the expression of ID1 and the proliferation of CRC cells. Enhancer E1 knockout down-regulated the ID1 expression level and CRC cell proliferation and colony formation in vivo and in vitro. As previously reported [35,36], one enhancer may regulate several target genes not only through long-range intrachromosomal interactions but also through interchromosomal regulation. We show that enhancer E1 regulates ID1 expression through chromatin looping. However, we still do not know whether enhancer E1 regulates the expression of other genes. Further research such as 4C-seq [37] will be needed to explore this question.
4. Materials and Methods
4.1. Patients and Tissues
A total of 23 cases of colonic adenocarcinoma (with corresponding matched normal colonic mucosa) were obtained at the First Affiliated Hospital of Shantou University Medical College (Guangdong, China) from 2015 to 2018. All collected tissues had pathologic diagnoses from two independent pathologists and were histologically classified and staged according to the tumor node metastasis (TNM) system [38]. The clinical characteristics of patients are presented in Supplementary Table S1. No patient received radiotherapy or chemotherapy prior to surgery. All subjects gave their informed consent for inclusion before participating in the study. This study was conducted in accordance with the Declaration of Helsinki, and the protocol was approved by the Ethics Committee of Shantou University Medical College (number: SUMC-2015-42).
4.2. Immunohistochemistry (IHC)
Antigen unmasking was performed by heat treatment, and sections were incubated with an ID1 mouse monoclonal primary antibody (1:100; Santa Cruz, TX, USA, sc-133104) overnight at 4 °C. Anti-mouse/rabbit HRP-labeled polymer universal secondary antibody (Maixin, Fuzhou, China, KIT-5010) was applied for 30 min at RT. Slides were then incubated with diaminobenzidine and counterstained with hematoxylin. Image-Pro Plus v.6.0 software (Media Cybernetics, Rockville, MD, USA) was used to assess the area and the integrated optical density (IOD) of the stained region. Mean density = IOD/area. The average mean density for five random fields at 400× magnification was used for ID1 statistical analysis.
4.3. Cell Culture and Treatment
Normal human colon cell line CCD-18Co was cultured in Eagle’s minimum essential medium (ATCC, Manassas, VA, USA). Human colon carcinoma cell line HCT116 was cultured in McCoy’s 5A (modified) medium (Gibco, New York, NY, USA). Both CCD-18Co and HCT116 cell lines were kindly provided by Prof. Yi Guan (Joint Influenza Research Centre (SUMC/HKU), Shantou University Medical College). The LoVo cell line (Cell Bank of the Chinese Academy of Sciences, Shanghai, China) was cultured in an F-12K medium (Sigma-Aldrich, St. Louis, MI, USA). All cell culture media were supplemented with 10% fetal bovine serum, and cells were cultured at 37 °C with 5% CO2. HCT116 and LoVo cells were treated with Stattic (Sigma-Aldrich, S7947) at a final concentration of 10 and 20 µM. An ID1 expression plasmid GV658-ID1 was constructed by GENECHEM (Shanghai, China). Plasmids were transfected at a final concentration of 1.0 μg/mL using FuGENE HD transfection reagent (Promega Wisconsin, Fitchburg, WI, USA, E2312) according to the manufacturer’s protocol.
4.4. RNA Extraction, Reverse Transcription Polymerase Chain Reaction (RT-PCR) and Quantitative PCR (qPCR)
Total RNA was isolated using Trizol (Takara, Kyoto, Japan, No.9109) according to the manufacturer’s instructions. RT-PCR was performed using HiScript® II Q RT SuperMix for qPCR with gDNA wiper (Vazyme, Nanjing, China, R223-01). The qPCR was performed using AceQ qPCR SYBR Green Master Mix (Low ROX Premixed) (Vazyme, Q131-02) on a QuantStudio 12K Flex Real-Time PCR System (Thermo Fisher, Waltham, MA, USA) according to the manufacturer’s protocols. Primers are shown in Supplementary Table S2.
4.5. Western Blot Assay
Proteins were separated on 10% SDS/PAGE and transferred to a PVDF membrane (Sigma-Aldrich, ISEQ00010). Primary antibodies used are shown in Supplementary Table S3.
4.6. Microarray, ChIP-seq and GRO-seq Data Analyses
The mRNA expression level of ID1 in different cancers (including different colon cancer datasets) was analyzed using the ONCOMINE gene expression array datasets (www.oncomine.org, accessed on 1 March 2021), downloaded in March 2021, and data were analyzed with a cut-off p-value and fold-change defined as 0.0001 and 2.0. PolII ChIP-seq data (ID: 55663) [39] from Cistrome Data (http://dc2.cistrome.org/, accessed on 1 March 2021) was used and visualized in the UCSC Genome Brower. Data for global nuclear run-on sequencing (GRO-seq) of HCT116 was downloaded from the GEO database (GSM1124062) [40]. GRO-seq data analyses was processed and mapped using a pipeline described previously [29] and visualized in the UCSC Genome Brower.
4.7. Chromatin Immuno-Precipitation (ChIP)
As we described before [41], the ChIP assay was done using a chromatin immuno-precipitation kit (Sigma-Aldrich, 17-611) according to the manufacturer’s instructions. Immuno-precipitated DNA was characterized using qPCR and normalized with input DNA. Antibodies and the primers used in ChIP analysis are listed in Supplementary Tables S4 and S5.
4.8. CRISPR/Cas9-Mediated ID1 and Enhancer E1 Deletion
CRISPR/Cas9 sgRNAs (designed on http://crispor.tefor.net/, accessed on 2 December 2021 [42]) were cloned into the lentiGuide-Puro plasmid vector (Addgene #52963 [43]). The sgRNA primers are listed in Supplementary Table S6. HCT116 cells were first infected with LentiCas9-Blast virus (Addgene #52962 [43]) and selected in 8 µg/mL blasticidin (Genomeditech, Shanghai, China, GM-040404) for 1 week and then infected with lentiGuide-Puro virus encoding different sgRNAs. Single cells were sorted into 96-well plates and selected with 2.0 μg/mL puromycin (BBI, Shanghai, China, A610593). To detect sgRNA-directed cleavage in the ID1 gene and deletion of E1, genomic DNA was extracted and used as a template for PCR (primers are listed in Supplementary Table S7). PCR products were gel purified prior to sequencing.
4.9. Cell Proliferation Assay
Cell proliferation was determined by viable cell counting or a Cell Counting Kit 8 assay. Briefly, 1 × 103 cells were seeded in each well of 96 well plates. For viable cell counting, manual counting was performed every 24 h by mixing an aliquot of cells 1:1 with 0.4% trypan blue dye (BBI, A601140). For Cell Counting Kit 8 (CCK8, MCE, Jersey City, NY, USA, HY-K0301) assay, 10 µL CCK-8 reagent was added to each well and cultured for another 3.0 h at 37 °C at each time point and then read on a 96-well plate reader at a wavelength of 450 nm.
4.10. Colony-Forming Assay
A total of 300 cells were seeded in 6 well plates, incubated for 2 weeks and fixed with 4% paraformaldehyde. Colonies were stained with 0.1% crystal violet (Beyotime, Shanghai, China, C0121) for 30 min and counted. The percent area covered by colonies was measured by Image J 1.46r. The percent area covered by colonies was compared with a control group.
4.11. Transwell Assay
Cell migration and invasion assays were performed in a transwell chamber (8 μm pore size, BD Biosciences, Franklin Lakes, NJ, USA). For migration assay, 1.0 × 105 cells were transferred into the upper chamber. For invasion assay, the membrane was coated with Matrigel (BD Biosciences) diluted 1:40, and 2.5 × 105 cells were seeded into the upper chamber. Migrated/invaded cells were fixed with 4% paraformaldehyde and stained with 0.1% crystal violet (Beyotime, C0121) 24 h after seeding.
4.12. Dual-Luciferase Reporter Assay
The ID1 promoter region DNA fragment was amplified and inserted into the pGL3-basic plasmid (Promega, E1751) at XhoI and HindIII restriction sites to produce the promoter-luc vector. Afterwards, the E1 DNA fragment was amplified and inserted into the promoter-luc vector at KpnI and NheI restriction sites to produce the promoter-luc-E1 vector. E2 and E3 (divided into 3 fragments) DNA fragments were amplified and inserted into promoter-luc vector at MluI and XhoI restriction sites to produce promoter-luc-E2, promoter-luc-E3-1, promoter-luc-E3-2 and promoter-luc-E3-3 vectors, respectively. Primers and the amplify loci are shown in Supplementary Table S8. Cells were co-transfected with pGL3-derived plasmids and the internal control plasmid pRL-SV40 (Promega, E2231) at a 100:1 ratio in 100 ng total DNA per well. Luciferase activity was determined by dual-luciferase reporter assay system (Promega, E1910).
4.13. Chromosome Conformation Capture (3C) Assay
The 3C assay was performed as described previously [37,44], with minor modifications. PstI was used for genomic DNA digestion. The efficiency of PstI digestion is shown in Supplementary Figure S2. BAC clones used in 3C assays were ERCC3 (Thermo Fisher, CTD-3251N23) and ID1 (Thermo Fisher, CTD-2566B14). Primers used in this assay are shown in Supplementary Table S9. The R package “Sushi” was used to plot the figures.
4.14. Animal Studies
Five- to six-week-old male BALB/c nude mice were purchased from Beijing Vital River Laboratory Animal Technology Co. (Beijing, China). To detect the effects of E1 on the tumorigenicity, 1 × 107 HCT116-Ctrl or HCT116-E1_KO cells were subcutaneously injected into the right upper limb of each mouse (n = 8 per group). Mouse body weight was measured once per week. The tumor sizes were measured weekly after injection for the first two weeks and then once every three days. Tumor volume was calculated as follows: Volume = Length × Width2/2 [45]. After the experiment, the mice were euthanised by cervical dislocation. All animal experiments were approved by the Animal Experimental Ethics Committee of Shantou University Medical College (approval number: SUMC-2020-214) and carried out at the Animal Experimental Center of Shantou University Medical College.
4.15. Statistical Analysis
Statistical analyses were conducted in SPSS Statistics 26.0. All data shown were determined for three independent experiments unless otherwise stated and presented as the mean ± S.D., * p < 0.05, ** p < 0.01, *** p < 0.001.
5. Conclusions
Collectively, our observations support a model whereby enhancer E1, which is located upstream of ID1, forms a promoter-enhancer chromatin loop with the ID1 promoter. TFs, such as STAT3, mediate this chromatin looping and affect the activity of both the ID1 promoter and enhancer E1 to ultimately regulate ID1 expression (Figure 7). High enhancer activity in a subset of human colon cancers can increase the expression of ID1 and promote cell proliferation, suggesting that enhancer E1 might be a potential target for anti-CRC drug studies.
Figure 7.
Schematic representation of enhancer E1 regulates ID1 expression. Enhancer E1, which is located upstream of ID1, forms a promoter-enhancer chromatin loop with the ID1 promoter. TFs, such as STAT3, mediate this chromatin looping and affect the activity of both the ID1 promoter and enhancer E1 to ultimately regulate ID1 expression.
Supplementary Materials
The following supporting information can be downloaded at: https://www.mdpi.com/article/10.3390/ijms241210041/s1.
Author Contributions
Investigation, L.X., Z.L. (Zhike Lin), Y.L. (Ying Liu), T.X., T.S., R.L., J.L., Y.Y., Z.L. (Zhijun Leng), Y.L. (Yangsihan Li), L.M., Y.L. (Yijing Luo) and X.C.; resources, S.G., X.S. and B.L.; data curation, L.X., Z.L. (Zhike Lin) and Y.L. (Ying Liu); writing—original draft preparation, L.X.; writing—review and editing, L.X.; visualization, L.X.; supervision, L.X. and D.H.; project administration, L.X. and D.H.; funding acquisition, L.X. and D.H. All authors have read and agreed to the published version of the manuscript.
Funding
This research was funded by the National Natural Science Foundation of China (NSFC), grant numbers 32000456 and 31770876; Natural Science Foundation of Guangdong province, grant number 2023A1515010434.
Institutional Review Board Statement
The study was conducted in accordance with the Declaration of Helsinki and approved by the Ethics Committee of Shantou University Medical College (permission number: SUMC-2015-42). All animal experiments were approved by Shantou University Medical College’s Animal Experimental Ethics Committee (permission number: SUMC-2020-214).
Informed Consent Statement
Any research article describing a study involving humans should contain this statement.
Data Availability Statement
Not applicable.
Acknowledgments
We thank Stanley L. Lin for the English language editing. We thank Yi Guan for providing the HCT116 cell line.
Conflicts of Interest
The authors declare no conflict of interest.
Abbreviations
ID1: inhibitor of DNA binding 1; CRC: colorectal cancer; IHC: immunohistochemistry; RT-qPCR: quantitative RT-PCR; WB: Western blotting; STAT3: signal transducer and activator of transcription 3; TFs: transcription factors; H3K4me1: monomethylated H3 lysine 4; H3K27ac: acetylated H3 lysine 27; eRNAs: enhancer RNAs; H3K4me3: tri-methylated H3 lysine 4; 3C: chromosome conformation capture assay; qPCR: quantitative PCR; IOD: integrated optical density; RT-PCR: reverse transcription polymerase chain reaction; ChIP: chromatin immuno-precipitation.
References
- Sung, H.; Ferlay, J.; Siegel, R.L.; Laversanne, M.; Soerjomataram, I.; Jemal, A.; Bray, F. Global Cancer Statistics 2020: GLOBOCAN Estimates of Incidence and Mortality Worldwide for 36 Cancers in 185 Countries. CA A Cancer J. Clin. 2021, 71, 209–249. [Google Scholar] [CrossRef] [PubMed]
- Dekker, E.; Tanis, P.J.; Vleugels, J.L.A.; Kasi, P.M.; Wallace, M.B. Colorectal cancer. Lancet 2019, 394, 1467–1480. [Google Scholar] [CrossRef] [PubMed]
- Ling, F.; Kang, B.; Sun, X.H. Id proteins: Small molecules, mighty regulators. Curr. Top. Dev. Biol. 2014, 110, 189–216. [Google Scholar] [CrossRef] [PubMed]
- Sun, Y.; Lai, X.; Yu, Y.; Li, J.; Cao, L.; Lin, W.; Huang, C.; Liao, J.; Chen, W.; Li, C.; et al. Inhibitor of DNA binding 1 (Id1) mediates stemness of colorectal cancer cells through the Id1-c-Myc-PLAC8 axis via the Wnt/beta-catenin and Shh signaling pathways. Cancer Manag. Res. 2019, 11, 6855–6869. [Google Scholar] [CrossRef]
- Liu, Q.; Zhang, C.; Yuan, J.; Fu, J.; Wu, M.; Su, J.; Wang, X.; Yuan, X.; Jiang, W. PTK7 regulates Id1 expression in CD44-high glioma cells. Neuro-Oncology 2015, 17, 505–515. [Google Scholar] [CrossRef] [PubMed]
- Huang, Y.H.; Hu, J.; Chen, F.; Lecomte, N.; Basnet, H.; David, C.J.; Witkin, M.D.; Allen, P.J.; Leach, S.D.; Hollmann, T.J.; et al. ID1 Mediates Escape from TGFbeta Tumor Suppression in Pancreatic Cancer. Cancer Discov. 2020, 10, 142–157. [Google Scholar] [CrossRef]
- Lv, D.; Li, Y.; Zhang, W.; Alvarez, A.A.; Song, L.; Tang, J.; Gao, W.Q.; Hu, B.; Cheng, S.Y.; Feng, H. TRIM24 is an oncogenic transcriptional co-activator of STAT3 in glioblastoma. Nat. Commun. 2017, 8, 1454. [Google Scholar] [CrossRef]
- Zhao, Y.; Zhu, J.; Shi, B.; Wang, X.; Lu, Q.; Li, C.; Chen, H. The transcription factor LEF1 promotes tumorigenicity and activates the TGF-beta signaling pathway in esophageal squamous cell carcinoma. J. Exp. Clin. Cancer Res. 2019, 38, 304. [Google Scholar] [CrossRef] [PubMed]
- Tian, J.; Chang, J.; Gong, J.; Lou, J.; Fu, M.; Li, J.; Ke, J.; Zhu, Y.; Gong, Y.; Yang, Y.; et al. Systematic Functional Interrogation of Genes in GWAS Loci Identified ATF1 as a Key Driver in Colorectal Cancer Modulated by a Promoter-Enhancer Interaction. Am. J. Hum. Genet. 2019, 105, 29–47. [Google Scholar] [CrossRef]
- He, Y.; Wei, T.; Ye, Z.; Orme, J.J.; Lin, D.; Sheng, H.; Fazli, L.; Jeffrey, K.R.; Jimenez, R.; Wang, L.; et al. A noncanonical AR addiction drives enzalutamide resistance in prostate cancer. Nat. Commun. 2021, 12, 1521. [Google Scholar] [CrossRef]
- Yu, M.; Ren, B. The Three-Dimensional Organization of Mammalian Genomes. Annu. Rev. Cell Dev. Biol. 2017, 33, 265–289. [Google Scholar] [CrossRef] [PubMed]
- Lee, T.I.; Young, R.A. Transcriptional Regulation and Its Misregulation in Disease. Cell 2013, 152, 1237–1251. [Google Scholar] [CrossRef] [PubMed]
- Akgol, O.B.; Yang, L.; Abraham, S.; Venev, S.V.; Krietenstein, N.; Parsi, K.M.; Ozadam, H.; Oomen, M.E.; Nand, A.; Mao, H.; et al. Systematic evaluation of chromosome conformation capture assays. Nat. Methods 2021, 18, 1046–1055. [Google Scholar] [CrossRef] [PubMed]
- Richter, W.F.; Nayak, S.; Iwasa, J.; Taatjes, D.J. The Mediator complex as a master regulator of transcription by RNA polymerase II. Nat. Rev. Mol. Cell Biol. 2022, 23, 732–749. [Google Scholar] [CrossRef] [PubMed]
- El Khattabi, L.; Zhao, H.; Kalchschmidt, J.; Young, N.; Jung, S.; Van Blerkom, P.; Kieffer-Kwon, P.; Kieffer-Kwon, K.; Park, S.; Wang, X.; et al. A Pliable Mediator Acts as a Functional Rather Than an Architectural Bridge between Promoters and Enhancers. Cell 2019, 178, 1145–1158. [Google Scholar] [CrossRef]
- Andersson, R.; Sandelin, A. Determinants of enhancer and promoter activities of regulatory elements. Nat. Rev. Genet. 2020, 21, 71–87. [Google Scholar] [CrossRef]
- Ye, R.; Cao, C.; Xue, Y. Enhancer RNA: Biogenesis, function, and regulation. Essays Biochem. 2020, 64, 883–894. [Google Scholar] [CrossRef]
- Sur, I.; Taipale, J. The role of enhancers in cancer. Nat. Rev. Cancer 2016, 16, 483–493. [Google Scholar] [CrossRef] [PubMed]
- Sabates-Bellver, J.; Van der Flier, L.G.; de Palo, M.; Cattaneo, E.; Maake, C.; Rehrauer, H.; Laczko, E.; Kurowski, M.A.; Bujnicki, J.M.; Menigatti, M.; et al. Transcriptome profile of human colorectal adenomas. Mol. Cancer Res. 2007, 5, 1263–1275. [Google Scholar] [CrossRef] [PubMed]
- Skrzypczak, M.; Goryca, K.; Rubel, T.; Paziewska, A.; Mikula, M.; Jarosz, D.; Pachlewski, J.; Oledzki, J.; Ostrowsk, J. Modeling Oncogenic Signaling in Colon Tumors by Multidirectional Analyses of Microarray Data Directed for Maximization of Analytical Reliability. PLoS ONE 2010, 5, e13091. [Google Scholar] [CrossRef]
- Lai, X.; Liao, J.; Lin, W.; Huang, C.; Li, J.; Lin, J.; Chen, Q.; Ye, Y. Inhibitor of DNA-binding protein 1 knockdown arrests the growth of colorectal cancer cells and suppresses hepatic metastasis in vivo. Oncol. Rep. 2014, 32, 79–88. [Google Scholar] [CrossRef] [PubMed]
- Luo, Y.; Hitz, B.C.; Gabdank, I.; Hilton, J.A.; Kagda, M.S.; Lam, B.; Myers, Z.; Sud, P.; Jou, J.; Lin, K.; et al. New developments on the Encyclopedia of DNA Elements (ENCODE) data portal. Nucleic Acids Res. 2020, 48, D882–D889. [Google Scholar] [CrossRef] [PubMed]
- Gagliardi, A.; Porter, V.L.; Zong, Z.; Bowlby, R.; Titmuss, E.; Namirembe, C.; Griner, N.B.; Petrello, H.; Bowen, J.; Chan, S.K.; et al. Analysis of Ugandan cervical carcinomas identifies human papillomavirus clade–specific epigenome and transcriptome landscapes. Nat. Genet. 2020, 52, 800–810. [Google Scholar] [CrossRef] [PubMed]
- Castro-Mondragon, J.A.; Riudavets-Puig, R.; Rauluseviciute, I.; Lemma, R.B.; Turchi, L.; Blanc-Mathieu, R.; Lucas, J.; Boddie, P.; Khan, A.; Manosalva, P.N.; et al. JASPAR 2022: The 9th release of the open-access database of transcription factor binding profiles. Nucleic Acids Res. 2022, 50, D165–D173. [Google Scholar] [CrossRef] [PubMed]
- Kang, S.; Tanaka, T.; Narazaki, M.; Kishimoto, T. Targeting Interleukin-6 Signaling in Clinic. Immunity 2019, 50, 1007–1023. [Google Scholar] [CrossRef]
- Li, Z.; Sun, B.; Gong, T.; Guo, S.; Zhang, J.; Wang, J.; Sugawara, A.; Jiang, M.; Yan, J.; Gurary, A.; et al. GNAI1 and GNAI3 Reduce Colitis-Associated Tumorigenesis in Mice by Blocking IL6 Signaling and Down-regulating Expression of GNAI2. Gastroenterology 2019, 156, 2297–2312. [Google Scholar] [CrossRef]
- Battaglia, S.; Dong, K.; Wu, J.; Chen, Z.; Najm, F.J.; Zhang, Y.; Moore, M.M.; Hecht, V.; Shoresh, N.; Bernstein, B.E. Long-range phasing of dynamic, tissue-specific and allele-specific regulatory elements. Nat. Genet. 2022, 54, 1504–1513. [Google Scholar] [CrossRef] [PubMed]
- Adhikary, S.; Roy, S.; Chacon, J.; Gadad, S.S.; Das, C. Implications of Enhancer Transcription and eRNAs in Cancer. Cancer Res. 2021, 81, 4174–4182. [Google Scholar] [CrossRef]
- Xie, L.; Song, X.; Lin, H.; Chen, Z.; Li, Q.; Guo, T.; Xu, T.; Su, T.; Xu, M.; Chang, X.; et al. Aberrant activation of CYR61 enhancers in colorectal cancer development. J. Exp. Clin. Cancer Res. 2019, 38, 213–228. [Google Scholar] [CrossRef]
- Lee, H.; Herrmann, A.; Deng, J.; Kujawski, M.; Niu, G.; Li, Z.; Forman, S.; Jove, R.; Pardoll, D.M.; Yu, H. Persistently activated Stat3 maintains constitutive NF-kappaB activity in tumors. Cancer Cell 2009, 15, 283–293. [Google Scholar] [CrossRef]
- Goldstein, I.; Paakinaho, V.; Baek, S.; Sung, M.H.; Hager, G.L. Synergistic gene expression during the acute phase response is characterized by transcription factor assisted loading. Nat. Commun. 2017, 8, 1849. [Google Scholar] [CrossRef] [PubMed]
- Zhong, H.; Voll, R.E.; Ghosh, S. Phosphorylation of NF-kappa B p65 by PKA stimulates transcriptional activity by promoting a novel bivalent interaction with the coactivator CBP/p300. Mol. Cell 1998, 1, 661–671. [Google Scholar] [CrossRef] [PubMed]
- Brown, J.D.; Lin, C.Y.; Duan, Q.; Griffin, G.; Federation, A.J.; Paranal, R.M.; Bair, S.; Newton, G.; Lichtman, A.H.; Kung, A.L.; et al. NF-κB Directs Dynamic Super Enhancer Formation in Inflammation and Atherogenesis. Mol. Cell 2014, 56, 219–231. [Google Scholar] [CrossRef] [PubMed]
- Park, S.; Kim, J. A short guide to histone deacetylases including recent progress on class II enzymes. Exp. Mol. Med. 2020, 52, 204–212. [Google Scholar] [CrossRef]
- Meddens, C.A.; van der List, A.C.J.; Nieuwenhuis, E.E.S.; Mokry, M. Non-coding DNA in IBD: From sequence variation in DNA regulatory elements to novel therapeutic potential. Gut 2019, 68, 928–941. [Google Scholar] [CrossRef]
- Song, W.; Sharan, R.; Ovcharenko, I. The first enhancer in an enhancer chain safeguards subsequent enhancer-promoter contacts from a distance. Genome Biol. 2019, 20, 197. [Google Scholar] [CrossRef]
- Krijger, P.H.L.; Geeven, G.; Bianchi, V.; Hilvering, C.R.E.; de Laat, W. 4C-seq from beginning to end: A detailed protocol for sample preparation and data analysis. Methods 2020, 170, 17–32. [Google Scholar] [CrossRef]
- Weisenberg, E. Colon General Staging-Carcinoma. PathologyOutlines.com Website. Available online: https://www.pathologyoutlines.com/topic/colontumorstaging8ed.html (accessed on 6 February 2023).
- Chen, F.X.; Woodfin, A.R.; Gardini, A.; Rickels, R.A.; Marshall, S.A.; Smith, E.R.; Shiekhattar, R.; Shilatifard, A. PAF1, a Molecular Regulator of Promoter-Proximal Pausing by RNA Polymerase II. Cell 2015, 162, 1003–1015. [Google Scholar] [CrossRef] [PubMed]
- Galbraith, M.D.; Allen, M.A.; Bensard, C.L.; Wang, X.; Schwinn, M.K.; Qin, B.; Long, H.W.; Daniels, D.L.; Hahn, W.C.; Dowell, R.D.; et al. HIF1A employs CDK8-mediator to stimulate RNAPII elongation in response to hypoxia. Cell 2013, 153, 1327–1339. [Google Scholar] [CrossRef] [PubMed]
- Li, Q.; Su, Z.; Xu, X.; Liu, G.; Song, X.; Wang, R.; Sui, X.; Liu, T.; Chang, X.; Huang, D. AS1DHRS4, a head-to-head natural antisense transcript, silences the DHRS4 gene cluster in cis and trans. Proc. Natl. Acad. Sci. USA 2012, 109, 14110–14115. [Google Scholar] [CrossRef]
- Concordet, J.P.; Haeussler, M. CRISPOR: Intuitive guide selection for CRISPR/Cas9 genome editing experiments and screens. Nucleic Acids Res. 2018, 46, W242–W245. [Google Scholar] [CrossRef] [PubMed]
- Sanjana, N.E.; Shalem, O.; Zhang, F. Improved vectors and genome-wide libraries for CRISPR screening. Nat. Methods 2014, 11, 783–784. [Google Scholar] [CrossRef] [PubMed]
- Hagege, H.; Klous, P.; Braem, C.; Splinter, E.; Dekker, J.; Cathala, G.; de Laat, W.; Forne, T. Quantitative analysis of chromosome conformation capture assays (3C-qPCR). Nat. Protoc. 2007, 2, 1722–1733. [Google Scholar] [CrossRef] [PubMed]
- Naito, S.; von Eschenbach, A.C.; Giavazzi, R.; Fidler, I.J. Growth and metastasis of tumor cells isolated from a human renal cell carcinoma implanted into different organs of nude mice. Cancer Res. 1986, 46, 4109–4115. [Google Scholar] [PubMed]
Disclaimer/Publisher’s Note: The statements, opinions and data contained in all publications are solely those of the individual author(s) and contributor(s) and not of MDPI and/or the editor(s). MDPI and/or the editor(s) disclaim responsibility for any injury to people or property resulting from any ideas, methods, instructions or products referred to in the content. |
© 2023 by the authors. Licensee MDPI, Basel, Switzerland. This article is an open access article distributed under the terms and conditions of the Creative Commons Attribution (CC BY) license (https://creativecommons.org/licenses/by/4.0/).






