Light Intensity Regulates Low-Temperature Adaptability of Tea Plant through ROS Stress and Developmental Programs
Abstract
1. Introduction
2. Results
2.1. Light Intensity Triggers Differences in Morphological Characteristics and Chlorophyll Fluorescence Parameters of Tea Plants
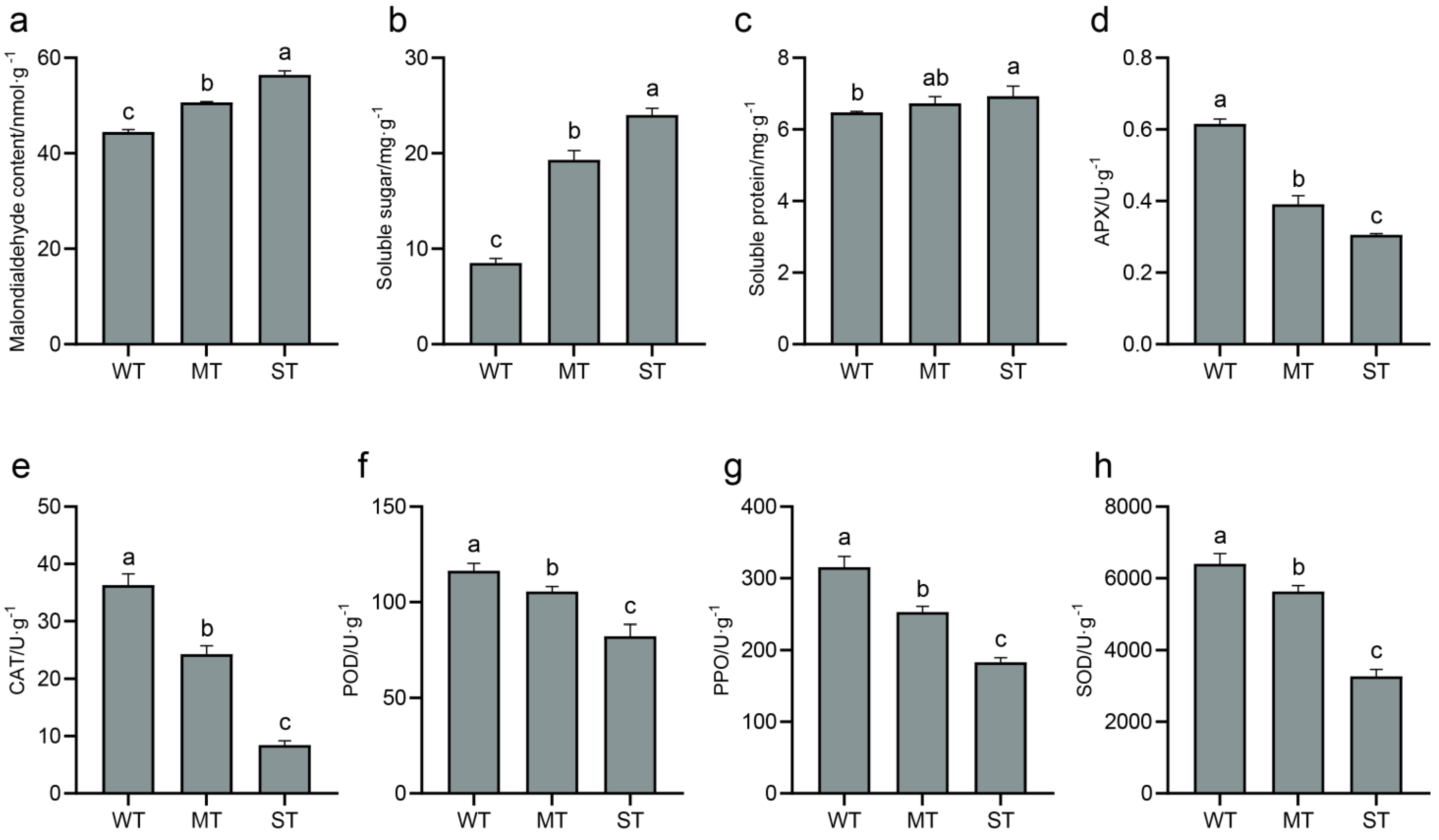
2.2. Effect of Light Intensity on Low-Temperature Tolerance Indicators of Tea Plants
2.3. Effect of Light Intensity on Frost Resistance of Tea Plants
2.4. Transcriptome Sequencing and Differential Expression Gene (DEG) Analysis
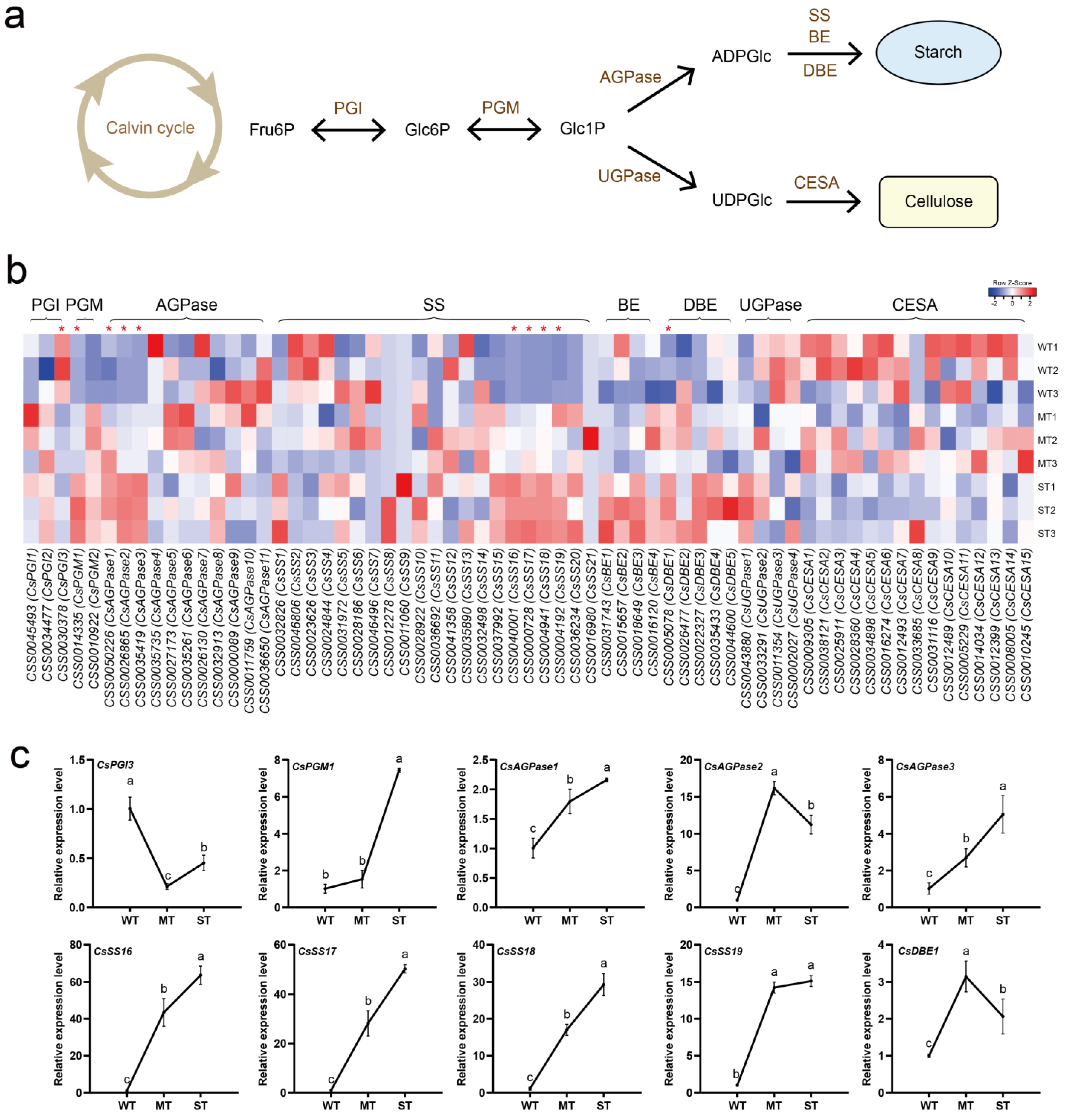
2.5. Effect of Light Intensity on the Metabolism of Starch and Cellulose of Tea Plants
2.6. Effect of Light Intensity on Chlorophyll Degradation of Tea Plants
3. Discussion
3.1. Moderate Light Intensity Improves Photosynthetic Activity of Tea Plants
3.2. Moderate Light Intensity Enhances Frost Resistance of Tea Plants
3.3. Light Intensity Affects the Balance of Starch and Cellulose Metabolism in Tea Plant
3.4. Strong Light Causes Chlorophyll Degradation in Tea Leaves to Adapt to Light Stress
4. Materials and Methods
4.1. Plant Material and Cold Treatment
4.2. Determination of Chlorophyll Fluorescence
4.3. Determination of Relative Conductivity
4.4. Determination of Chlorophyll and Malondialdehyde (MDA) Content
4.5. Determination of Soluble Sugar, Soluble Protein, and Enzyme Activity
4.6. Transcriptomic Analysis
4.7. Gene Expression qRT-PCR Analysis
4.8. Bioinformatics and Statistical Analysis
5. Conclusions
Supplementary Materials
Author Contributions
Funding
Institutional Review Board Statement
Informed Consent Statement
Data Availability Statement
Acknowledgments
Conflicts of Interest
References
- Yu, S.; Li, P.; Zhao, X.; Tan, M.; Zulfiqar, A.; Xu, Y.; Million, T.; Zhao, J. CsTCPs regulate shoot tip development and catechin biosynthesis in tea plant (Camellia sinensis). Hortic. Res. 2021, 8, 104. [Google Scholar] [CrossRef] [PubMed]
- Zhang, Q.; Shi, Y.; Ma, L.; Yi, X.; Ruan, J. Metabolomic analysis using ultra-performance liquid chromatography-quadrupole-time of flight mass spectrometry (UPLC-Q-TOF MS) uncovers the effects of light intensity and temperature under shading treatments on the metabolites in tea. PLoS ONE 2014, 9, e112572. [Google Scholar] [CrossRef] [PubMed]
- Zheng, C.; Ma, J.; Ma, C.; Shen, S.; Liu, Y.; Chen, L. Regulation of growth and flavonoids formation of tea plant (Camellia sinensis) by blue and green light. J. Agric. Food Chem. 2019, 67, 2408–2419. [Google Scholar] [CrossRef] [PubMed]
- Chen, J.; Wu, S.; Dong, F.; Li, J.; Zeng, L.; Tang, J.; Gu, D. Mechanism underlying the shading-induced chlorophyll accumulation in tea leaves. Front. Plant Sci. 2021, 12, 779819. [Google Scholar] [CrossRef] [PubMed]
- Li, Y.; Anburaj, J.; Yu, H.; Wang, Y.; Ma, Q.; Chen, X.; Sun, H.; Zhang, H.; Ding, Z.; Li, X. Metabolic regulation profiling of carbon and nitrogen in tea plants [Camellia sinensis (L.) O. Kuntze] in Response to Shading. J. Agric. Food Chem. 2020, 68, 961–974. [Google Scholar] [CrossRef]
- Wu, Q.; Chen, Z.; Sun, W.; Deng, T.; Chen, M. De novo sequencing of the leaf transcriptome reveals complex light-responsive regulatory networks in Camellia sinensis cv. Baijiguan. Front. Plant Sci. 2016, 7, 332. [Google Scholar] [CrossRef]
- Liu, L.; Li, Y.; She, G.; Zhang, X.; Jordan, B.; Chen, Q.; Zhao, J.; Wan, X. Metabolite profiling and transcriptomic analyses reveal an essential role of UVR8-mediated signal transduction pathway in regulating flavonoid biosynthesis in tea plants (Camellia sinensis) in response to shading. BMC Plant Biol. 2018, 18, 233. [Google Scholar] [CrossRef]
- Song, R.; Kelman, D.; Johns, K.; Wright, A. Correlation between leaf age, shade levels, and characteristic beneficial natural constituents of tea (Camellia sinensis) grown in Hawaii. Food Chem. 2012, 133, 707–714. [Google Scholar] [CrossRef]
- Mohotti, A.; Lawlor, D. Diurnal variation of photosynthesis and photoinhibition in tea: Effects of irradiance and nitrogen supply during growth in the field. J. Exp. Bot. 2002, 53, 313–322. [Google Scholar] [CrossRef]
- Barman, T.; Baruah, U.; Saikia, J. Irradiance influences tea leaf (Camellia sinensis L.) photosynthesis and transpiration. Photosynthetica 2008, 46, 618–621. [Google Scholar] [CrossRef]
- Sano, S.; Takemoto, T.; Ogihara, A.; Suzuki, K.; Masumura, T.; Satoh, S.; Takano, K.; Mimura, Y.; Morita, S. Stress responses of shade-treated tea leaves to high light exposure after removal of shading. Plants 2020, 9, 302. [Google Scholar] [CrossRef]
- Chen, X.; Ye, K.; Xu, Y.; Zhao, Y.; Zhao, D. Effect of shading on the morphological, physiological, and biochemical characteristics as well as the transcriptome of matcha green tea. Int. J. Mol. Sci. 2022, 23, 14169. [Google Scholar] [CrossRef]
- Lin, N.; Liu, X.; Zhu, W.; Cheng, X.; Wang, X.; Wan, X.; Liu, L. Ambient ultraviolet b signal modulates tea flavor characteristics via shifting a metabolic flux in flavonoid biosynthesis. J. Agric. Food Chem. 2021, 49, 3401–3414. [Google Scholar] [CrossRef]
- Liu, Q.-L.; Dong, S.-L.; Hu, X.-L.; Yang, Y.; Tang, Q.; Tan, L.-Q. Effects of a weak supply of light at night on the growth and quality components of tea plants. Folia Hortic. 2022, 34, 263–269. [Google Scholar] [CrossRef]
- Samarina, L.; Malyukova, L.; Efremov, A.; Simonyan, T.; Matskiv, A.; Koninskaya, N.; Rakhmangulov, R.; Gvasaliya, M.; Malyarovskaya, V.; Ryndin, A.; et al. Physiological, biochemical and genetic responses of caucasian tea (Camellia sinensis (L.) Kuntze) genotypes under cold and frost stress. PeerJ 2020, 8, e9787. [Google Scholar] [CrossRef]
- Hao, X.; Wang, L.; Zeng, J.; Yang, Y.; Wang, X. Response and Adaptation Mechanisms of Tea Plant to Low-Temperature Stress. In Stress Physiology of Tea in the Face of Climate Change; Han, W., Li, X., Eds.; Springer: Singapore, 2018; Volume 3, pp. 39–61. [Google Scholar]
- Li, X.; Wei, J.; Scott, E.; Liu, J.; Guo, S.; Li, Y.; Zhang, L.; Han, W. Exogenous melatonin alleviates cold stress by promoting antioxidant defense and redox homeostasis in Camellia sinensis L. Molecules 2018, 23, 165. [Google Scholar] [CrossRef]
- Wang, Y.; Li, Y.; Wang, J.H.; Xiang, Z.; Xi, P.Y.; Zhao, D.G. Physiological changes and differential gene expression of tea plants (Camellia sinensis (L.) Kuntze var. niaowangensis Q.H. Chen) under cold stress. DNA Cell Biol. 2021, 40, 906–920. [Google Scholar] [CrossRef]
- Lu, Y.; Hu, Y.; Snyder, R.; Kent, E. Tea leaf’s microstructure and ultrastructure response to low temperature in indicating critical damage temperature. Inf. Process. Agric. 2019, 6, 247–254. [Google Scholar] [CrossRef]
- Wang, P.; Tang, J.; Ma, Y.; Wu, D.; Yang, J.; Jin, Z.; Huo, Z. Mapping threats of spring frost damage to tea plants using satellite-based minimum temperature estimation in China. Remote Sens. 2021, 13, 2713. [Google Scholar] [CrossRef]
- Wang, P.; Ma, Y.; Tang, J.; Wu, D.; Chen, H.; Jin, Z.; Huo, Z. Spring frost damage to tea plants can be identified with daily minimum air temperatures estimated by MODIS land surface temperature products. Remote Sens. 2021, 13, 1177. [Google Scholar] [CrossRef]
- Li, J.; Arkorful, E.; Cheng, S.; Zhou, Q.; Li, H.; Chen, X.; Sun, K.; Li, X. Alleviation of cold damage by exogenous application of melatonin in vegetatively propagated tea plant (Camellia sinensis (L.) O. Kuntze). Sci. Hortic. 2018, 238, 356–362. [Google Scholar] [CrossRef]
- Lou, W.; Ji, Z.; Sun, K.; Zhou, J. Application of remote sensing and GIS for assessing economic loss caused by frost damage to tea plantations. Precis. Agric. 2013, 14, 606–620. [Google Scholar] [CrossRef]
- Zhu, J.; Huang, K.; Cheng, D.; Zhang, C.; Li, R.; Liu, F.; Wen, H.; Tao, L.; Zhang, Y.; Li, C.; et al. Characterization of cuticular wax in tea plant and its modification in response to low temperature. J. Agric. Food Chem. 2022, 70, 13849–13861. [Google Scholar] [CrossRef] [PubMed]
- Li, Y.; Wang, X.; Ban, Q.; Zhu, X.; Jiang, C.; Wei, C.; Bennetzen, J. Comparative transcriptomic analysis reveals gene expression associated with cold adaptation in the tea plant Camellia sinensis. BMC Genomics 2019, 20, 1–17. [Google Scholar] [CrossRef]
- Chuan, Y.; Li, C.; Lu, W.; Hua, Z.; Ting, H.; Yuan, H.; Chun, W.; Bo, W.; Jun, Y.; Chao, W. Effects of cold acclimation on sugar metabolism and sugar-related gene expression in tea plant during the winter season. Plant Mol. Biol. 2015, 88, 591–608. [Google Scholar]
- Li, N.; Yue, C.; Cao, H.; Qian, W.; Hao, X.; Wang, Y.; Wang, L.; Ding, C.; Wang, X.; Yang, Y. Transcriptome sequencing dissection of the mechanisms underlying differential cold sensitivity in young and mature leaves of the tea plant (Camellia sinensis). J. Plant Physiol. 2018, 224, 144–155. [Google Scholar] [CrossRef]
- Wang, Y.; Samarina, L.; Mallano, A.; Tong, W.; Xia, E. Recent progress and perspectives on physiological and molecular mechanisms underlying cold tolerance of tea plants. Front. Plant Sci. 2023, 14, 1145609. [Google Scholar] [CrossRef]
- Drew, L. The growth of tea. Nature 2019, 566, S2–S4. [Google Scholar] [CrossRef]
- Pan, S.; Nie, Q.; Tai, H.; Song, X.; Tong, Y.; Zhang, L.; Wu, X.; Lin, Z.; Zhang, Y.; Ye, D.; et al. Tea and tea drinking: China’s outstanding contributions to the mankind. Chin. Med. 2022, 17, 27. [Google Scholar] [CrossRef]
- Arhin, I.; Li, J.; Mei, H.; Amoah, M.; Chen, X.; Jeyaraj, A.; Li, X.; Liu, A. Looking into the future of organic tea production and sustainable farming: A systematic review. Int. J. Agric. Sustain. 2022, 20, 942–954. [Google Scholar] [CrossRef]
- Lei, X.; Wang, T.; Yang, B.; Duan, Y.; Zhou, L.; Zou, Z.; Ma, Y.; Zhu, X.; Fang, W. Progress and perspective on intercropping patterns in tea plantations. Bev. Plant Res. 2022, 2, 18. [Google Scholar] [CrossRef]
- Xia, E.; Tong, W.; Wu, Q.; Wei, S.; Zhao, J.; Zhang, Z.; Wei, C.; Wan, X. Tea plant genomics: Achievements, challenges and perspectives. Hortic. Res. 2020, 7, 7. [Google Scholar] [CrossRef]
- Wang, M.; Yang, J.; Li, J.; Zhou, X.; Xiao, Y.; Liao, Y.; Tang, J.; Dong, F.; Zeng, L. Effects of temperature and light on quality-related metabolites in tea. [Camellia sinensis (L.) Kuntze] leaves. Food Res. Int. 2022, 161, 111882. [Google Scholar] [CrossRef]
- Ahmed, S.; Griffin, T.; Cash, S.; Han, W.; Matyas, C.; Long, C.; Orians, C.; Stepp, J.; Robbat, A.; Xue, D. Global Climate Change, Ecological Stress, and Tea Production. In Stress Physiology of Tea in the Face of Climate Change; Han, W., Li, X., Eds.; Springer: Singapore, 2018; Volume 1, pp. 1–23. [Google Scholar]
- Prerostova, S.; Dobrev, P.; Knirsch, V.; Jarosova, J.; Gaudinova, A.; Zupkova, B.; Prasil, I.; Janda, T.; Brzobohaty, B.; Skalak, J.; et al. Light quality and intensity modulate cold acclimation in Arabidopsis. Int. J. Mol. Sci. 2021, 22, 2736. [Google Scholar] [CrossRef]
- Prerostova, S.; Cerny, M.; Dobrev, P.; Motyka, V.; Hluskova, L.; Zupkova, B.; Gaudinova, A.; Knirsch, V.; Janda, T.; Brzobohaty, B.; et al. Light regulates the cytokinin-dependent cold stress responses in Arabidopsis. Front. Plant Sci. 2021, 11, 608711. [Google Scholar] [CrossRef]
- Velitchkova, M.; Popova, A.; Faik, A.; Gerganova, M.; Ivanov, A. Low temperature and high light dependent dynamic photoprotective strategies in Arabidopsis thaliana. Physiol. Plant 2020, 170, 93–108. [Google Scholar] [CrossRef]
- Szymanska, R.; Slesak, I.; Orzechowska, A.; Kruk, J. Physiological and biochemical responses to high light and temperature stress in plants. Environ. Exp. Bot. 2017, 139, 165–177. [Google Scholar] [CrossRef]
- Mullineaux, P.; Rodriguez, M.; Laissue, P.; Smirnoff, N. ROS-dependent signalling pathways in plants and algae exposed to high light: Comparisons with other eukaryotes. Free Radic. Biol. Med. 2018, 122, 52–64. [Google Scholar] [CrossRef]
- Cotrozzi, L.; Landi, M. Molecular and Physiological Adaptations of Tea Plant in Response to Low Light and UV Stress. In Stress Physiology of Tea in the Face of Climate Change; Han, W., Li, X., Eds.; Springer: Singapore, 2018; Volume 5, pp. 83–110. [Google Scholar]
- Yang, T.; Xie, Y.; Lu, X.; Yan, X.; Wang, Y.; Ma, J.; Cheng, X.; Lin, S.; Bao, S.; Wan, X.; et al. Shading promoted theanine biosynthesis in the roots and allocation in the shoots of the tea plant (Camellia sinensis L.) cultivar shuchazao. J. Agric. Food Chem. 2021, 69, 4795–4803. [Google Scholar] [CrossRef]
- Zhang, F.; Wei, Q.; Shi, J.; Jin, X.; He, Y.; Zhang, Y.; Luo, Q.; Wang, Y.; Chang, J.; Yang, G.; et al. Brachypodium distachyon BdPP2CA6 interacts with BdPYLs and BdSnRK2 and positively regulates salt tolerance in transgenic Arabidopsis. Front. Plant Sci. 2017, 8, 264. [Google Scholar] [CrossRef]
- Huang, Q.; Wang, Y.; Li, B.; Chang, J.; Chen, M.; Li, K.; Yang, G.; He, G. TaNAC29, a NAC transcription factor from wheat, enhances salt and drought tolerance in transgenic Arabidopsis. BMC Plant Biol. 2015, 15, 268. [Google Scholar] [CrossRef] [PubMed]
- Lu, M.; Wang, Y.; Wang, L.; Wang, L.; Li, Z. ThNAC13, a NAC transcription factor from tamarix hispida, confers salt and osmotic stress tolerance to transgenic tamarix and Arabidopsis. Front. Plant Sci. 2017, 8, 635. [Google Scholar]
- Ji, H.; Lee, Y.; Lee, M.; Hwang, K.; Park, C.; Kim, E.; Park, J.; Hong, Y. Diverse metabolite variations in tea (Camellia sinensis L.) leaves grown under various shade conditions revisited: A metabolomics study. J. Agric. Food Chem. 2018, 66, 1889–1897. [Google Scholar] [CrossRef] [PubMed]
- Fu, X.; Chen, J.; Li, J.; Dai, G.; Tang, J.; Yang, Z. Mechanism underlying the carotenoid accumulation in shaded tea leaves. Food Chem. X 2022, 14, 100323. [Google Scholar] [CrossRef]
- Shi, Y.; Cai, Z.; Li, D.; Lu, J.; Ye, J.; Liang, Y.; Zheng, X. Effect of freezing on photosystem II and assessment of freezing tolerance of tea cultivar. Plants 2019, 8, 434. [Google Scholar] [CrossRef]
- Chen, D.; Zhang, J.; Zhang, Z.; Wan, X.; Hu, J. Analyzing the effect of light on lettuce Fv/Fm and growth by machine learning. Sci. Hortic. 2022, 306, 111444. [Google Scholar] [CrossRef]
- Sui, X.; Mao, S.; Wang, L.; Zhang, B.; Zhang, Z. Effect of low light on the characteristics of photosynthesis and chlorophyll a fluorescence during leaf development of sweet pepper. J. Integr. Agric. 2012, 11, 1633–1643. [Google Scholar] [CrossRef]
- Muller, P.; Li, X.; Niyogi, K. Non-photochemical quenching. a response to excess light energy. Plant Physiol. 2001, 125, 1558–1566. [Google Scholar] [CrossRef]
- Triantaphylides, C.; Krischke, M.; Hoeberichts, F.; Ksas, B.; Gresser, G.; Havaux, M.; Van, B.; Mueller, M. Singlet oxygen is the major reactive oxygen species involved in photooxidative damage to plants. Plant Physiol. 2008, 148, 960–968. [Google Scholar] [CrossRef]
- Zhang, M.; Cao, T.; Ni, L.; Xie, P.; Li, Z. Carbon, nitrogen and antioxidant enzyme responses of Potamogeton crispus to both low light and high nutrient stresses. Environ. Exp. Bot. 2009, 68, 44–50. [Google Scholar] [CrossRef]
- Woodrow, P.; Ciarmiello, L.; Annunziata, M.; Pacifico, S.; Iannuzzi, F.; Mirto, A.; Damelia, L.; Dellaversana, E.; Piccolella, S.; Fuggi, A.; et al. Durum wheat seedling responses to simultaneous high light and salinity involve a fine reconfiguration of amino acids and carbohydrate metabolism. Physiol. Plant. 2017, 159, 290–312. [Google Scholar] [CrossRef]
- Lu, T.; Meng, Z.; Zhang, G.; Qi, M.; Sun, Z.; Liu, Y.; Li, T. Sub-high temperature and high light intensity induced irreversible inhibition on photosynthesis system of tomato plant (Solanum lycopersicum L.). Front. Plant Sci. 2017, 8, 365. [Google Scholar] [CrossRef]
- Chinnusamy, V.; Zhu, J.; Zhu, J. Cold stress regulation of gene expression in plants. Trends Plant Sci. 2007, 12, 444–451. [Google Scholar] [CrossRef]
- Li, Y.; Mi, X.; Zhao, S.; Zhu, J.; Guo, R.; Xia, X.; Liu, L.; Liu, S.; Wei, C. Comprehensive profiling of alternative splicing landscape during cold acclimation in tea plant. BMC Genom. 2020, 21, 65. [Google Scholar] [CrossRef]
- Liu, K.; Li, S.; Han, J.; Zeng, X.; Ling, M.; Mao, J.; Li, Y.; Jiang, J. Effect of selenium on tea (Camellia sinensis) under low temperature: Changes in physiological and biochemical responses and quality. Environ. Exp. Bot. 2021, 188, 104475. [Google Scholar] [CrossRef]
- Zhou, C.; Zhu, C.; Fu, H.; Li, X.; Chen, L.; Lin, Y.; Lai, Z.; Guo, Y. Genome-wide investigation of superoxide dismutase (SOD) gene family and their regulatory miRNAs reveal the involvement in abiotic stress and hormone response in tea plant (Camellia sinensis). PLoS ONE 2019, 14, e0223609. [Google Scholar] [CrossRef]
- Wang, L.; Yao, L.; Hao, X.; Li, N.; Wang, Y.; Ding, C.; Lei, L.; Qian, W.; Zeng, J.; Yang, Y.; et al. Transcriptional and physiological analyses reveal the association of ROS metabolism with cold tolerance in tea plant. Environ. Exp. Bot. 2018, 160, 45–58. [Google Scholar] [CrossRef]
- Liu, L.; Lin, N.; Liu, X.; Yang, S.; Wang, W.; Wan, X. From chloroplast biogenesis to chlorophyll accumulation: The interplay of light and hormones on gene expression in Camellia sinensis cv. shuchazao leaves. Front. Plant Sci. 2020, 11, 256. [Google Scholar] [CrossRef]
- Jiang, X.; Zhao, H.; Guo, F.; Shi, X.; Ye, C.; Yang, P.; Liu, B.; Ni, D. Transcriptomic analysis reveals mechanism of light-sensitive albinism in tea plant Camellia sinensis ‘Huangjinju’. BMC Plant Biol. 2020, 20, 216. [Google Scholar] [CrossRef]
- Fristedt, R.; Vener, A. High light induced disassembly of photosystem II supercomplexes in Arabidopsis requires STN7-dependent phosphorylation of CP29. PLoS ONE 2011, 6, e24565. [Google Scholar] [CrossRef]
- Sato, R.; Ito, H.; Tanaka, A. Chlorophyll b degradation by chlorophyll b reductase under high-light conditions. Photosynth. Res. 2015, 126, 249–259. [Google Scholar] [CrossRef] [PubMed]
- Li, Y.; Zhang, Q.; Ou, L.; Ji, D.; Liu, T.; Lan, R.; Li, X.; Jin, L. Response to the cold stress signaling of the tea plant (Camellia sinensis) elicited by chitosan oligosaccharide. Agronomy 2020, 10, 915. [Google Scholar] [CrossRef]
- Wang, Y.; Liu, Z.; Wu, Z.; Li, H.; Wang, W.; Cui, X.; Zhuang, J. Genome-wide identification and expression analysis of GRAS family transcription factors in tea plant (Camellia sinensis). Sci. Rep. 2018, 8, 3949. [Google Scholar] [CrossRef] [PubMed]
- Li, H.; Huang, W.; Liu, Z.; Wang, Y.; Zhuang, J. Transcriptome-based analysis of dof Family transcription factors and their responses to abiotic stress in tea plant (Camellia sinensis). Int. J. Genom. 2016, 2016, 5614142. [Google Scholar] [CrossRef]
- Wang, Y.; Liu, Z.; Wu, Z.; Li, H.; Zhuang, J. Transcriptome-wide identification and expression analysis of the NAC gene family in tea plant [Camellia sinensis (L.) O. Kuntze]. PLoS ONE 2016, 11, e0166727. [Google Scholar] [CrossRef]
- Wu, Z.; Li, W.; Wang, X.; Zhang, C.; Jiang, X.; Li, S.; Luo, L.; Sun, K.; Zeng, L. Genetic relationship analysis of the population germplasms of section thea with unstable ovary locule number based on SLAF-seq. Acta. Hort. 2022, 49, 2455–2470. [Google Scholar]
- Wang, J.; Liu, L.; Tang, Q.; Sun, K.; Zeng, L.; Wu, Z. Evaluation and selection of suitable qRT-PCR reference genes for light responses in tea plant (Camellia sinensis). Sci. Hortic. 2021, 289, 110488. [Google Scholar] [CrossRef]
- Pfaffl, M. A new mathematical model for relative quantification in real-time RT-PCR. Nucleic Acids Res. 2001, 29, e45. [Google Scholar] [CrossRef]







| Chlorophyll Fluorescence Parameters | WT | MT | ST | 
|---|---|---|---|
| Maximum fluorescence, Fm | 1.15 ± 0.05 a | 1.13 ± 0.06 a | 0.81 ± 0.05 b | 
| Variable fluorescence, Fv | 0.89 ± 0.04 a | 0.85 ± 0.05 a | 0.54 ± 0.03 b | 
| Minimum fluorescence, Fo | 0.26 ± 0.01 b | 0.28 ± 0.01 a | 0.26 ± 0.02 b | 
| Maximum photosynthetic quantum yield of PS II, Fv/Fm | 0.78 ± 0.00 a | 0.75 ± 0.01 b | 0.67 ± 0.01 c | 
| Actual photosynthetic efficiency of PS II, Y(II) | 0.24 ± 0.01 b | 0.27 ± 0.01 a | 0.25 ± 0.02 ab | 
| Photosynthetic electron transfer rate, ETR | 14.05 ± 0.63 b | 16.02 ± 0.87 a | 15.07 ± 1.33 ab | 
| Non-photochemical quenching, NPQ | 1.35 ± 0.18 ab | 1.51 ± 0.14 a | 1.23 ± 0.13 b | 
| Photochemical quenching, qP | 0.40 ± 0.02 b | 0.50 ± 0.03 a | 0.53 ± 0.03 a | 
| Gene Name | Upstream Primer Sequence (5’-3’) | Downstream Primer Sequence (5’-3’) | 
|---|---|---|
| CsPGI3 | GGAGCTATGGCGGAGATACCTTGAC | GCCTGAAACTTCGGCTCCATCTC | 
| CsPGM1 | TCTGGTGGTCTAAAGGGCGTTGC | GAGCCAAGCCAATACAGCCCAGA | 
| CsAGPase1 | GAGAAAGCTGCTGCAAACTACCCC | CGATGTCCTCCCAGTAGTCCTTGA | 
| CsAGPase2 | GAATAAGGGGGAGTCTGAAGAGCA | CTCAAATGATGGTGCCTCAAACG | 
| CsAGPase3 | CATCTCCCCGATTCTTGCCACC | GGGACCTTATCCTCAGCCAACA | 
| CsSS16 | AGAAGTTGGGTTGCCTGTGGACG | TGCCAGTGCCAAGAACTACAATC | 
| CsSS17 | TTGGATAACATCATTCGTAAGACCG | CGTCCACAGGCAACCCAACTTCT | 
| CsSS18 | GGCATAGATAAGGGTGTGGAATTG | CCAATCAAGGGGATGTTTGCGTC | 
| CsSS19 | GGTATTGTCAATGGCATGGATGTCC | CGTCCACAGGCAACCCAACTTCT | 
| CsDBE1 | TGCTGAACTTCGCAGGCTGTGGG | CACTGGCAAGGTCAAAGCGGAAA | 
| CsSGR1 | GGAAGAAAGTCCAGGAGAAAATGTC | GGAGTGAAAATATACCCAAACCAGA | 
| CsSGR4 | GAGTGGAAGGAAGTGAAAGGGGATA | CCAATGGCAACTCCTTTGAGAATAT | 
| CsRCCR | CAGCAGGAGCACTGAACATAACGAG | GATGGAGAACAAGGTCTTTTCGAGG | 
| CsNYC1-1 | CGCCACTTCACTGCCACCGA | CTCAGACCTAAAGGACCTCATACGC | 
| CsTIP41 | TGGAGTTGGAAGTGGACGAGACCGA | CTCTGGAAAGTGGGATGTTTGAAGC | 
| Disclaimer/Publisher’s Note: The statements, opinions and data contained in all publications are solely those of the individual author(s) and contributor(s) and not of MDPI and/or the editor(s). MDPI and/or the editor(s) disclaim responsibility for any injury to people or property resulting from any ideas, methods, instructions or products referred to in the content. | 
© 2023 by the authors. Licensee MDPI, Basel, Switzerland. This article is an open access article distributed under the terms and conditions of the Creative Commons Attribution (CC BY) license (https://creativecommons.org/licenses/by/4.0/).
Share and Cite
Zhang, X.; Liu, K.; Tang, Q.; Zeng, L.; Wu, Z. Light Intensity Regulates Low-Temperature Adaptability of Tea Plant through ROS Stress and Developmental Programs. Int. J. Mol. Sci. 2023, 24, 9852. https://doi.org/10.3390/ijms24129852
Zhang X, Liu K, Tang Q, Zeng L, Wu Z. Light Intensity Regulates Low-Temperature Adaptability of Tea Plant through ROS Stress and Developmental Programs. International Journal of Molecular Sciences. 2023; 24(12):9852. https://doi.org/10.3390/ijms24129852
Chicago/Turabian StyleZhang, Xin, Keyi Liu, Qianhui Tang, Liang Zeng, and Zhijun Wu. 2023. "Light Intensity Regulates Low-Temperature Adaptability of Tea Plant through ROS Stress and Developmental Programs" International Journal of Molecular Sciences 24, no. 12: 9852. https://doi.org/10.3390/ijms24129852
APA StyleZhang, X., Liu, K., Tang, Q., Zeng, L., & Wu, Z. (2023). Light Intensity Regulates Low-Temperature Adaptability of Tea Plant through ROS Stress and Developmental Programs. International Journal of Molecular Sciences, 24(12), 9852. https://doi.org/10.3390/ijms24129852
 
        

 
       