Single Cell Transcriptomic Analysis in a Mouse Model of Barth Syndrome Reveals Cell-Specific Alterations in Gene Expression and Intercellular Communication
Abstract
1. Introduction
2. Results
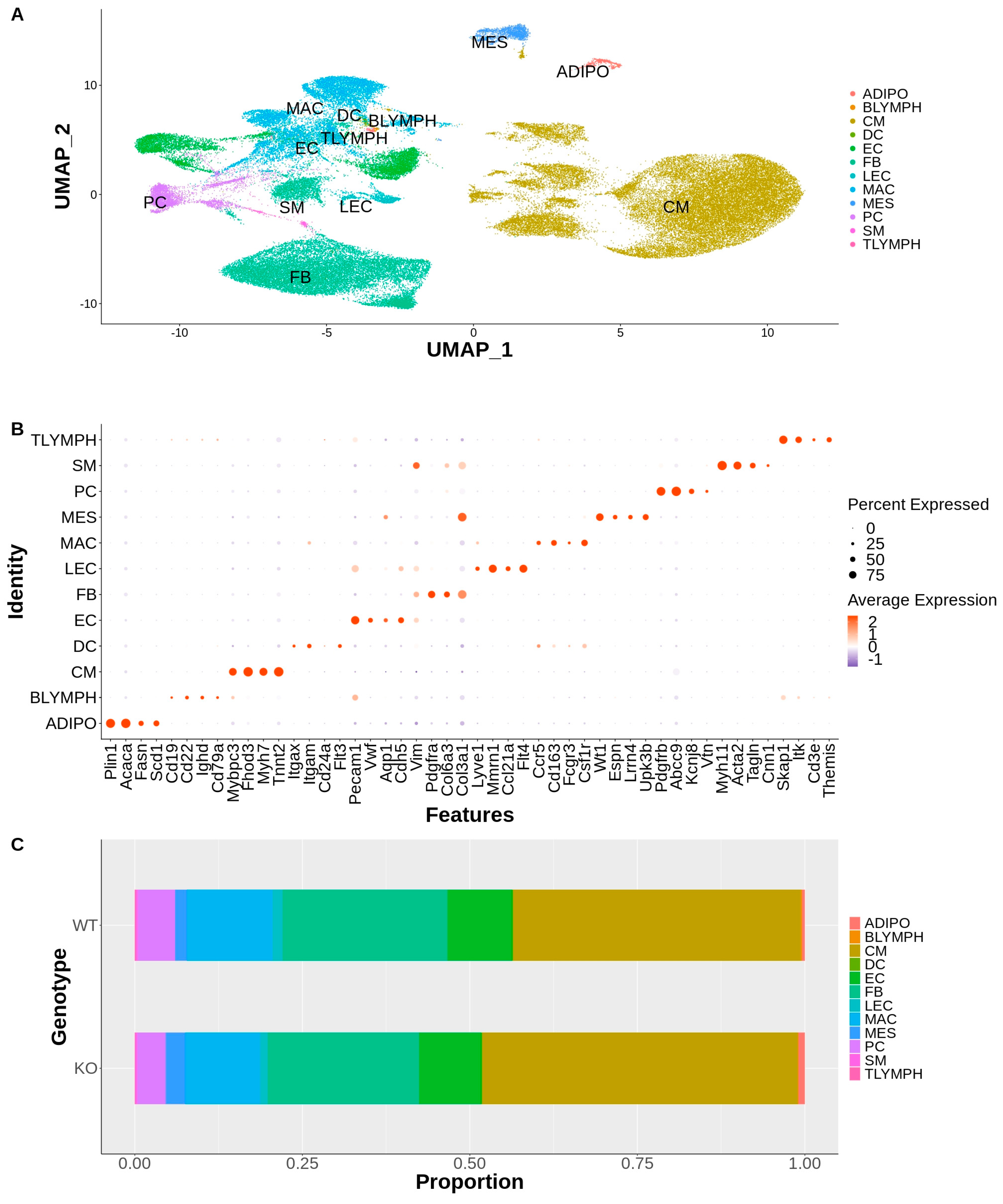
2.1. Tafazzin Deficiency Is Not Associated with a Disease-Specific Cell Population in the Heart
- Adipocytes (ADIPOs);
- B-Lymphocytes (BLYMPHs);
- Cardiomyocytes (CMs);
- Dendritic Cells (DCs);
- Endothelial Cells (ECs);
- Fibroblasts (FBs);
- Lymphatic Endothelial Cells (LECs);
- Macrophages (MACs);
- Mesothelial Cells (MESs);
- Pericytes (PCs);
- Smooth Muscle Cells (SMs);
- T-Lymphocytes (TLYMPHs).
2.2. Tafazzin Deficiency Is Associated with Differential Expression of Genes That Varies by Cell Type and Is Associated with Alterations in Multiple Biological Processes
2.3. Tafazzin Deficiency Is Associated with Alterations in General and Cell-Specific Ligand–Receptor Pair Gene Expression
3. Discussion
4. Materials and Methods
4.1. Generation of Single-Nuclei RNA-Seq Datasets from Tafazzin Knockout Mouse Hearts
4.2. Clustering of Cells by Gene Expression Pattern, Assignment of Cell Type Identity, and Determination of Cell Type Distribution
4.3. Differential Expression Analysis
4.4. Cell–Cell Communication Analysis
5. Conclusions
Supplementary Materials
Author Contributions
Funding
Institutional Review Board Statement
Informed Consent Statement
Data Availability Statement
Acknowledgments
Conflicts of Interest
References
- Clarke, S.L.; Bowron, A.; Gonzalez, I.L.; Groves, S.J.; Newbury-Ecob, R.; Clayton, N.; Martin, R.P.; Tsai-Goodman, B.; Garratt, V.; Ashworth, M.; et al. Barth Syndrome. Orphanet J. Rare Dis. 2013, 8, 23. [Google Scholar] [CrossRef]
- Chin, M.T.; Conway, S.J. Role of Tafazzin in Mitochondrial Function, Development and Disease. J. Dev. Biol. 2020, 8, 10. [Google Scholar] [CrossRef] [PubMed]
- Thompson, R.; Jefferies, J.; Wang, S.; Pu, W.T.; Takemoto, C.; Hornby, B.; Heyman, A.; Chin, M.T.; Vernon, H.J. Current and Future Treatment Approaches for Barth Syndrome. J. Inherit. Metab. Dis. 2021, 45, 17–28. [Google Scholar] [CrossRef] [PubMed]
- Schlame, M.; Acehan, D.; Berno, B.; Xu, Y.; Valvo, S.; Ren, M.; Stokes, D.L.; Epand, R.M. The Physical State of Lipid Substrates Provides Transacylation Specificity for Tafazzin. Nat. Chem. Biol. 2012, 8, 862–869. [Google Scholar] [CrossRef]
- McKenzie, M.; Lazarou, M.; Thorburn, D.R.; Ryan, M.T. Mitochondrial Respiratory Chain Supercomplexes Are Destabilized in Barth Syndrome Patients. J. Mol. Biol. 2006, 361, 462–469. [Google Scholar] [CrossRef]
- Claypool, S.M.; McCaffery, J.M.; Koehler, C.M. Mitochondrial Mislocalization and Altered Assembly of a Cluster of Barth Syndrome Mutant Tafazzins. J. Cell Biol. 2006, 174, 379–390. [Google Scholar] [CrossRef]
- Claypool, S.M.; Whited, K.; Srijumnong, S.; Han, X.; Koehler, C.M. Barth Syndrome Mutations That Cause TAFAZZIN Complex Lability. J. Cell Biol. 2011, 192, 447–462. [Google Scholar] [CrossRef] [PubMed]
- Whited, K.; Baile, M.G.; Currier, P.; Claypool, S.M. Seven Functional Classes of Barth Syndrome Mutation. Hum. Mol. Genet. 2012, 22, 483–492. [Google Scholar] [CrossRef]
- Lu, Y.-W.; Galbraith, L.; Herndon, J.D.; Pras-Raves, M.; Vervaart, M.; Van Kampen, A.; Luyf, A.; Koehler, C.M.; McCaffery, J.; Gottlieb, E.; et al. Defining Functional Classes of Barth Syndrome Mutation in Humans. Hum. Mol. Genet. 2016, 25, 1754–1770. [Google Scholar] [CrossRef] [PubMed]
- Herndon, J.D.; Claypool, S.M.; Koehler, C.M. The Taz1p Transacylase Is Imported and Sorted into the Outer Mitochondrial Membrane via a Membrane Anchor Domain. Eukaryot. Cell 2013, 12, 1600–1608. [Google Scholar] [CrossRef]
- Dinca, A.A.; Chien, W.-M.; Chin, M.T. Identification of Novel Mitochondrial Localization Signals in Human Tafazzin, the Cause of the Inherited Cardiomyopathic Disorder Barth Syndrome. J. Mol. Cell. Cardiol. 2018, 114, 83–92. [Google Scholar] [CrossRef] [PubMed]
- Gladka, M.M.; Molenaar, B.; De Ruiter, H.; Van Der Elst, S.; Tsui, H.; Versteeg, D.; Lacraz, G.P.A.; Huibers, M.M.H.; Van Oudenaarden, A.; Van Rooij, E. Single-Cell Sequencing of the Healthy and Diseased Heart Reveals Cytoskeleton-Associated Protein 4 as a New Modulator of Fibroblasts Activation. Circulation 2018, 138, 166–180. [Google Scholar] [CrossRef] [PubMed]
- Wehrens, M.; de Leeuw, A.E.; Wright-Clark, M.; Eding, J.E.; Boogerd, C.J.; Molenaar, B.; van der Kraak, P.H.; Kuster, D.W.; van der Velden, J.; Michels, M.; et al. Single-Cell Transcriptomics Provides Insights into Hypertrophic Cardiomyopathy. Cell Rep. 2022, 39, 110809. [Google Scholar] [CrossRef] [PubMed]
- Tucker, N.R.; Chaffin, M.; Fleming, S.J.; Hall, A.W.; Parsons, V.A.; Bedi, K.C.; Akkad, A.-D.; Herndon, C.N.; Arduini, A.; Papangeli, I.; et al. Transcriptional and Cellular Diversity of the Human Heart. Circulation 2020, 142, 466–482. [Google Scholar] [CrossRef] [PubMed]
- Litviňuková, M.; Talavera-López, C.; Maatz, H.; Reichart, D.; Worth, C.L.; Lindberg, E.L.; Kanda, M.; Polanski, K.; Heinig, M.; Lee, M.; et al. Cells of the Adult Human Heart. Nature 2020, 588, 466–472. [Google Scholar] [CrossRef] [PubMed]
- McLellan, M.A.; Skelly, D.A.; Dona, M.S.; Squiers, G.T.; Farrugia, G.E.; Gaynor, T.L.; Cohen, C.D.; Pandey, R.; Diep, H.; Vinh, A.; et al. High-Resolution Transcriptomic Profiling of the Heart during Chronic Stress Reveals Cellular Drivers of Cardiac Fibrosis and Hypertrophy. Circulation 2020, 142, 1448–1463. [Google Scholar] [CrossRef]
- Codden, C.J.; Larson, A.; Awata, J.; Perera, G.; Chin, M.T. Single Nucleus RNA-Sequencing Reveals Altered Intercellular Communication and Dendritic Cell Activation in Nonobstructive Hypertrophic Cardiomyopathy. Cardiol. Cardiovasc. Med. 2022, 6, 398. [Google Scholar] [CrossRef]
- Larson, A.; Chin, M.T. A Method for Cryopreservation and Single Nucleus RNA-Sequencing of Normal Adult Human Interventricular Septum Heart Tissue Reveals Cellular Diversity and Function. BMC Med. Genom. 2021, 14, 161. [Google Scholar] [CrossRef]
- Larson, A.; Codden, C.J.; Huggins, G.S.; Rastegar, H.; Chen, F.Y.; Maron, B.J.; Rowin, E.J.; Maron, M.S.; Chin, M.T. Altered Intercellular Communication and Extracellular Matrix Signaling as a Potential Disease Mechanism in Human Hypertrophic Cardiomyopathy. Sci. Rep. 2022, 12, 5211. [Google Scholar] [CrossRef]
- Codden, C.J.; Chin, M.T. Common and Distinctive Intercellular Communication Patterns in Human Obstructive and Nonobstructive Hypertrophic Cardiomyopathy. Int. J. Mol. Sci. 2022, 23, 946. [Google Scholar] [CrossRef] [PubMed]
- Chaffin, M.; Papangeli, I.; Simonson, B.; Akkad, A.-D.; Hill, M.C.; Arduini, A.; Fleming, S.J.; Melanson, M.; Hayat, S.; Kost-Alimova, M.; et al. Single-Nucleus Profiling of Human Dilated and Hypertrophic Cardiomyopathy. Nature 2022, 608, 174–180. [Google Scholar] [CrossRef] [PubMed]
- Tomczewski, M.V.; Chan, J.Z.; Campbell, Z.E.; Strathdee, D.; Duncan, R.E. Phenotypic Characterization of Male Tafazzin-Knockout Mice at 3, 6, and 12 Months of Age. Biomedicines 2023, 11, 638. [Google Scholar] [CrossRef] [PubMed]
- Zheng, G.X.Y.; Terry, J.M.; Belgrader, P.; Ryvkin, P.; Bent, Z.W.; Wilson, R.; Ziraldo, S.B.; Wheeler, T.D.; McDermott, G.P.; Zhu, J.; et al. Massively Parallel Digital Transcriptional Profiling of Single Cells. Nat. Commun. 2017, 8, 14049. [Google Scholar] [CrossRef] [PubMed]
- Young, M.D.; Behjati, S. SoupX Removes Ambient RNA Contamination from Droplet-Based Single-Cell RNA Sequencing Data. GigaScience 2020, 9, giaa151. [Google Scholar] [CrossRef]
- McGinnis, C.S.; Murrow, L.M.; Gartner, Z.J. DoubletFinder: Doublet Detection in Single-Cell RNA Sequencing Data Using Artificial Nearest Neighbors. Cell Syst. 2019, 8, 329–337. [Google Scholar] [CrossRef]
- Hao, Y.; Hao, S.; Andersen-Nissen, E.; Mauck, W.M., 3rd; Zheng, S.; Butler, A.; Lee, M.J.; Wilk, A.J.; Darby, C.; Zager, M.; et al. Integrated Analysis of Multimodal Single-Cell Data. Cell 2021, 184, 3573–3587. [Google Scholar] [CrossRef]
- Stuart, T.; Butler, A.; Hoffman, P.; Hafemeister, C.; Papalexi, E.; Mauck, W.M., III; Hao, Y.; Stoeckius, M.; Smibert, P.; Satija, R. Comprehensive Integration of Single-Cell Data. Cell 2019, 177, 1888–1902. [Google Scholar] [CrossRef]
- Butler, A.; Hoffman, P.; Smibert, P.; Papalexi, E.; Satija, R. Integrating Single-Cell Transcriptomic Data across Different Conditions, Technologies, and Species. Nat. Biotechnol. 2018, 36, 411–420. [Google Scholar] [CrossRef]
- Satija, R.; A Farrell, J.; Gennert, D.; Schier, A.F.; Regev, A. Spatial Reconstruction of Single-Cell Gene Expression Data. Nat. Biotechnol. 2015, 33, 495–502. [Google Scholar] [CrossRef]
- Korsunsky, I.; Millard, N.; Fan, J.; Slowikowski, K.; Zhang, F.; Wei, K.; Baglaenko, Y.; Brenner, M.; Loh, P.-R.; Raychaudhuri, S. Fast, Sensitive and Accurate Integration of Single-Cell Data with Harmony. Nat. Methods 2019, 16, 1289–1296. [Google Scholar] [CrossRef]
- Karagiannis, T.T.; Monti, S.; Sebastiani, P. Cell Type Diversity Statistic: An Entropy-Based Metric to Compare Overall Cell Type Composition across Samples. Front. Genet. 2022, 13, 855076. [Google Scholar] [CrossRef]
- Finak, G.; McDavid, A.; Yajima, M.; Deng, J.; Gersuk, V.; Shalek, A.K.; Slichter, C.K.; Miller, H.W.; McElrath, M.J.; Prlic, M.; et al. MAST: A Flexible Statistical Framework for Assessing Transcriptional Changes and Characterizing Heterogeneity in Single-Cell RNA Sequencing Data. Genome Biol. 2015, 16, 278. [Google Scholar] [CrossRef] [PubMed]
- Liu, Q.; Hsu, C.-Y.; Li, J.; Shyr, Y. Dysregulated Ligand–Receptor Interactions from Single-Cell Transcriptomics. Bioinformatics 2022, 38, 3216–3221. [Google Scholar] [CrossRef]
- Wang, S.; Li, Y.; Xu, Y.; Ma, Q.; Lin, Z.; Schlame, M.; Bezzerides, V.J.; Strathdee, D.; Pu, W.T. AAV Gene Therapy Prevents and Reverses Heart Failure in a Murine Knockout Model of Barth Syndrome. Circ. Res. 2020, 126, 1024–1039. [Google Scholar] [CrossRef]
- Lopaschuk, G.D.; Karwi, Q.G.; Tian, R.; Wende, A.R.; Abel, E.D. Cardiac Energy Metabolism in Heart Failure. Circ. Res. 2021, 128, 1487–1513. [Google Scholar] [CrossRef]
- Cade, W.T.; Laforest, R.; Bohnert, K.L.; Reeds, D.N.; Bittel, A.J.; Fuentes, L.d.L.; Bashir, A.; Woodard, P.K.; Pacak, C.A.; Byrne, B.J.; et al. Myocardial Glucose and Fatty Acid Metabolism Is Altered and Associated with Lower Cardiac Function in Young Adults with Barth Syndrome. J. Nucl. Cardiol. 2019, 28, 1649–1659. [Google Scholar] [CrossRef] [PubMed]
- Le, C.H.; Benage, L.G.; Specht, K.S.; Puma, L.C.L.; Mulligan, C.M.; Heuberger, A.L.; Prenni, J.E.; Claypool, S.M.; Chatfield, K.C.; Sparagna, G.C.; et al. Tafazzin Deficiency Impairs COA-Dependent Oxidative Metabolism in Cardiac Mitochondria. J. Biol. Chem. 2020, 295, 12485–12497. [Google Scholar] [CrossRef]
- Topf, U.; Uszczynska-Ratajczak, B.; Chacinska, A. Mitochondrial Stress-Dependent Regulation of Cellular Protein Synthesis. J. Cell Sci. 2019, 132, jcs226258. [Google Scholar] [CrossRef] [PubMed]
- Zhao, Q.; Wang, J.; Levichkin, I.V.; Stasinopoulos, S.; Ryan, M.T.; Hoogenraad, N.J. A Mitochondrial Specific Stress Response in Mammalian Cells. EMBO J. 2002, 21, 4411–4419. [Google Scholar] [CrossRef]
- Tilques, M.D.T.D.; Lasserre, J.-P.; Godard, F.; Sardin, E.; Bouhier, M.; Le Guedard, M.; Kucharczyk, R.; Petit, P.X.; Testet, E.; di Rago, J.-P.; et al. Decreasing Cytosolic Translation Is Beneficial to Yeast and Human Tafazzin-Deficient Cells. Microb. Cell 2018, 5, 220–232. [Google Scholar] [CrossRef]
- Kim, H.-E.; Grant, A.; Simic, M.; Kohnz, R.A.; Nomura, D.K.; Durieux, J.; Riera, C.E.; Sanchez, M.; Kapernick, E.; Wolff, S.; et al. Lipid Biosynthesis Coordinates a Mitochondrial-to-Cytosolic Stress Response. Cell 2016, 166, 1539–1552. [Google Scholar] [CrossRef] [PubMed]
- Patterson-Cross, R.B.; Levine, A.J.; Menon, V. Selecting Single Cell Clustering Parameter Values Using Subsampling-Based Robustness Metrics. BMC Bioinform. 2021, 22, 39. [Google Scholar] [CrossRef]
- Yu, G.; Wang, L.-G.; Han, Y.; He, Q.-Y. Clusterprofiler: An R Package for Comparing Biological Themes among Gene Clusters. OMICS A J. Integr. Biol. 2012, 16, 284–287. [Google Scholar] [CrossRef] [PubMed]
- Türei, D.; Valdeolivas, A.; Gul, L.; Palacio-Escat, N.; Klein, M.; Ivanova, O.; Ölbei, M.; Gábor, A.; Theis, F.; Módos, D.; et al. Integrated Intra- and Intercellular Signaling Knowledge for Multicellular Omics Analysis. Mol. Syst. Biol. 2021, 17, e9923. [Google Scholar] [CrossRef] [PubMed]
- Csárdi, G.; Nepusz, T. The igraph software package for complex network research. Inter. J. Complex Syst. 2006, 5, 1–9. [Google Scholar]




| Cell Type | Upregulated | Downregulated | Total |
|---|---|---|---|
| Adipocyte | 16 | 8 | 24 |
| B-Lymphocyte | 0 | 0 | 0 |
| Cardiomyocyte | 154 | 141 | 295 |
| Dendritic | 0 | 0 | 0 |
| Endothelial | 121 | 21 | 142 |
| Fibroblast | 296 | 75 | 371 |
| Lymphatic Endothelial | 1 | 0 | 1 |
| Macrophage | 33 | 0 | 33 |
| Mesothelial | 1 | 0 | 1 |
| Pericyte | 17 | 5 | 22 |
| Smooth Muscle | 0 | 0 | 0 |
| T-Lymphocyte | 0 | 0 | 0 |
| Downregulated | Upregulated | |||
|---|---|---|---|---|
| Cell Type | Ligands | Receptors | Ligands | Receptors |
| Adipocyte | 2009 | 2289 | 0 | 0 |
| B-Lymphocyte | 0 | 0 | 0 | 0 |
| Cardiomyocyte | 1162 | 1295 | 676 | 974 |
| Dendritic | 0 | 0 | 0 | 0 |
| Endothelial | 749 | 622 | 204 | 217 |
| Fibroblast | 680 | 679 | 226 | 143 |
| Lymphatic Endothelial | 661 | 541 | 142 | 114 |
| Macrophage | 716 | 635 | 213 | 132 |
| Mesothelial | 555 | 452 | 157 | 95 |
| Pericyte | 620 | 476 | 156 | 99 |
| Smooth Muscle | 85 | 248 | 0 | 0 |
| T-Lymphocyte | 0 | 0 | 0 | 0 |
| Total | 7237 | 7237 | 1774 | 1774 |
Disclaimer/Publisher’s Note: The statements, opinions and data contained in all publications are solely those of the individual author(s) and contributor(s) and not of MDPI and/or the editor(s). MDPI and/or the editor(s) disclaim responsibility for any injury to people or property resulting from any ideas, methods, instructions or products referred to in the content. |
© 2023 by the authors. Licensee MDPI, Basel, Switzerland. This article is an open access article distributed under the terms and conditions of the Creative Commons Attribution (CC BY) license (https://creativecommons.org/licenses/by/4.0/).
Share and Cite
Perera, G.; Power, L.; Larson, A.; Codden, C.J.; Awata, J.; Batorsky, R.; Strathdee, D.; Chin, M.T. Single Cell Transcriptomic Analysis in a Mouse Model of Barth Syndrome Reveals Cell-Specific Alterations in Gene Expression and Intercellular Communication. Int. J. Mol. Sci. 2023, 24, 11594. https://doi.org/10.3390/ijms241411594
Perera G, Power L, Larson A, Codden CJ, Awata J, Batorsky R, Strathdee D, Chin MT. Single Cell Transcriptomic Analysis in a Mouse Model of Barth Syndrome Reveals Cell-Specific Alterations in Gene Expression and Intercellular Communication. International Journal of Molecular Sciences. 2023; 24(14):11594. https://doi.org/10.3390/ijms241411594
Chicago/Turabian StylePerera, Gayani, Liam Power, Amy Larson, Christina J. Codden, Junya Awata, Rebecca Batorsky, Douglas Strathdee, and Michael T. Chin. 2023. "Single Cell Transcriptomic Analysis in a Mouse Model of Barth Syndrome Reveals Cell-Specific Alterations in Gene Expression and Intercellular Communication" International Journal of Molecular Sciences 24, no. 14: 11594. https://doi.org/10.3390/ijms241411594
APA StylePerera, G., Power, L., Larson, A., Codden, C. J., Awata, J., Batorsky, R., Strathdee, D., & Chin, M. T. (2023). Single Cell Transcriptomic Analysis in a Mouse Model of Barth Syndrome Reveals Cell-Specific Alterations in Gene Expression and Intercellular Communication. International Journal of Molecular Sciences, 24(14), 11594. https://doi.org/10.3390/ijms241411594

