Cardiomyocyte Apoptosis Is Associated with Contractile Dysfunction in Stem Cell Model of MYH7 E848G Hypertrophic Cardiomyopathy
Abstract
1. Introduction
2. Results
2.1. Generation of Isogenic βMHC-EGFP-Expressing hiPSC-CMs Using CRISPR/Cas9 Editing
2.2. MYH7 E848G Variant Increases Cardiomyocyte Size and Reduces Engineered Heart Tissue Contractility
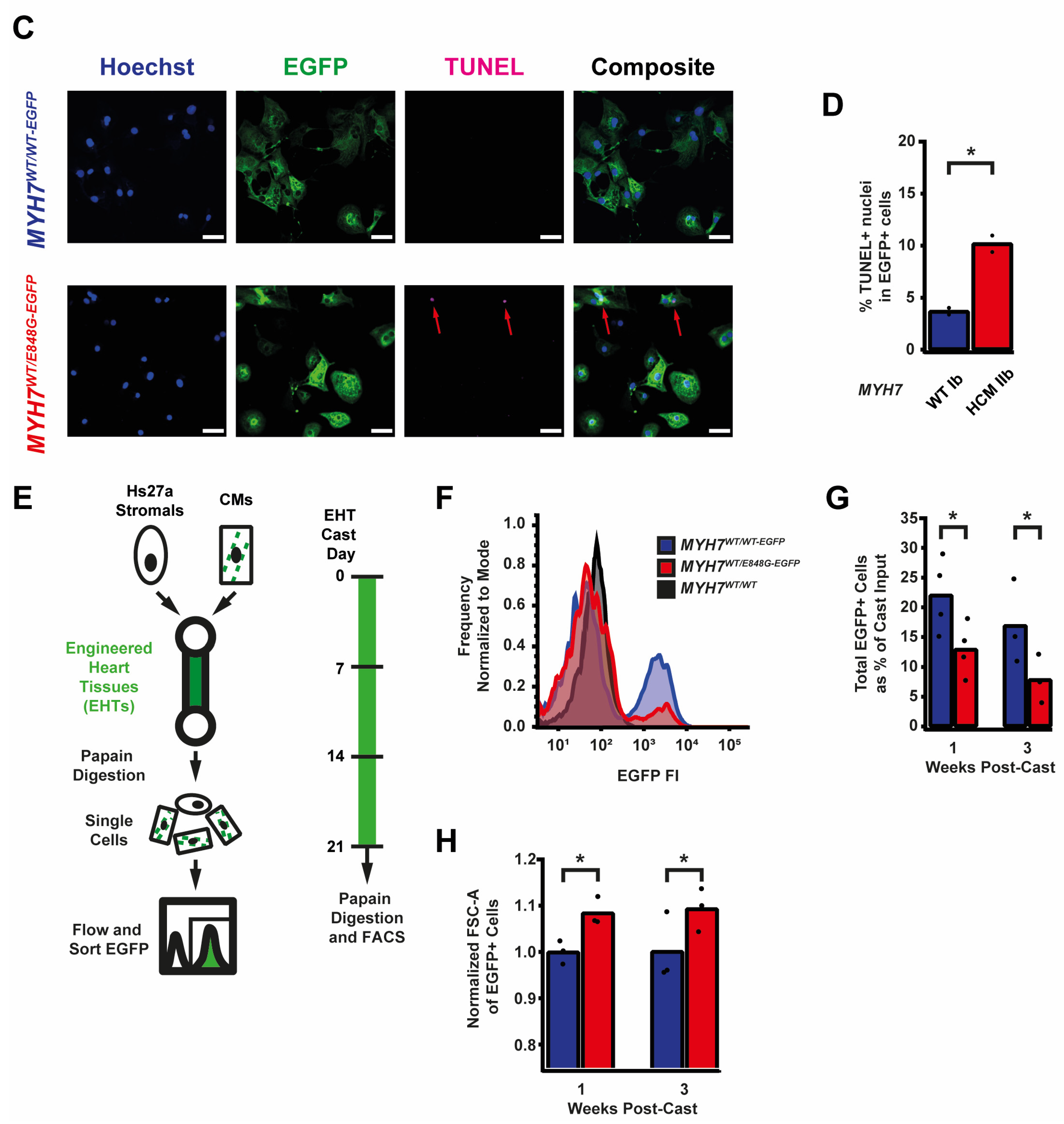
2.3. MYH7 E848G Variant Reduces hiPSC-CM Survival in Monolayer Culture
2.4. MYH7E848G/+ Reduces hiPSC-CM Survival and Increases Cardiomyocyte Size in EHTs
2.5. p53 and Associated Markers of Intrinsic Apoptosis Are Elevated in MYH7WT/E848G-EGFP hiPSC-CMs
2.6. TP53 Ablation Does Not Rescue Contractile Function, Cardiomyocyte Survival, or Cellular Hypertrophy in EHTs with MYH7 E848G-Expressing hiPSC-CMs
3. Discussion
4. Materials and Methods
4.1. Monolayer Culture of hiPSCs
4.2. CRISPR/Cas9 Editing of Patient-Derived hiPSCs
4.3. Generation of hiPSC-CMs
4.4. Monolayer Culture of hiPSC-CMs
4.5. Casting of Engineered Heart Tissues (EHTs)
4.6. Analysis of EHT Contractile Force
4.7. PCR Amplification and Sequencing
4.8. Immunocytochemistry
4.9. Western Blot
4.9.1. Lysate Preparation
4.9.2. Electrophoresis and Staining
4.10. TUNEL Staining and Analysis
4.11. Flow Cytometry and FACS
4.11.1. Flow Cytometry
4.11.2. FACS of EHTs
4.12. Apoptosis Antibody Array
4.13. RT-qPCR
4.14. Statistics
Supplementary Materials
Author Contributions
Funding
Institutional Review Board Statement
Informed Consent Statement
Data Availability Statement
Acknowledgments
Conflicts of Interest
References
- Ribeiro, A.J.S.; Schwab, O.; Mandegar, M.A.; Ang, Y.-S.; Conklin, B.R.; Srivastava, D.; Pruitt, B.L. Multi-Imaging Method to Assay the Contractile Mechanical Output of Micropatterned Human iPSC-Derived Cardiac Myocytes. Circ. Res. 2017, 120, 1572–1583. [Google Scholar] [CrossRef] [PubMed]
- Birket, M.J.; Ribeiro, M.C.; Kosmidis, G.; Ward, D.; Leitoguinho, A.R.; van de Pol, V.; Dambrot, C.; Devalla, H.D.; Davis, R.P.; Mastroberardino, P.G.; et al. Contractile Defect Caused by Mutation in MYBPC3 Revealed under Conditions Optimized for Human PSC-Cardiomyocyte Function. Cell Rep. 2015, 13, 733–745. [Google Scholar] [CrossRef] [PubMed]
- Ma, Z.; Huebsch, N.; Koo, S.; Mandegar, M.A.; Siemons, B.; Boggess, S.; Conklin, B.R.; Grigoropoulos, C.P.; Healy, K.E. Contractile deficits in engineered cardiac microtissues as a result of MYBPC3 deficiency and mechanical overload. Nat. Biomed. Eng. 2018, 2, 955–967. [Google Scholar] [CrossRef] [PubMed]
- Witjas-Paalberends, E.R.; Piroddi, N.; Stam, K.; van Dijk, S.J.; Oliviera, V.S.; Ferrara, C.; Scellini, B.; Hazebroek, M.; ten Cate, F.J.; van Slegtenhorst, M.; et al. Mutations in MYH7 reduce the force generating capacity of sarcomeres in human familial hypertrophic cardiomyopathy. Cardiovasc. Res. 2013, 99, 432–441. [Google Scholar] [CrossRef] [PubMed]
- Bhagwan, J.R.; Mosqueira, D.; Chairez-Cantu, K.; Mannhardt, I.; Bodbin, S.E.; Bakar, M.; Smith, J.G.W.; Denning, C. Isogenic models of hypertrophic cardiomyopathy unveil differential phenotypes and mechanism-driven therapeutics. J. Mol. Cell. Cardiol. 2020, 145, 43–53. [Google Scholar] [CrossRef]
- Yang, K.-C.; Breitbart, A.; De Lange, W.J.; Hofsteen, P.; Futakuchi-Tsuchida, A.; Xu, J.; Schopf, C.; Razumova, M.V.; Jiao, A.; Boucek, R.; et al. Novel Adult-Onset Systolic Cardiomyopathy Due to MYH7 E848G Mutation in Patient-Derived Induced Pluripotent Stem Cells. JACC Basic Transl. Sci. 2018, 3, 728–740. [Google Scholar] [CrossRef]
- Akhtar, M.; Elliott, P. The genetics of hypertrophic cardiomyopathy. Glob. Cardiol. Sci. Pract. 2018, 36. [Google Scholar] [CrossRef]
- Marsiglia, J.D.C.; Pereira, A.C. Hypertrophic Cardiomyopathy: How do Mutations Lead to Disease? Arq. Bras. Cardiol. 2014, 102, 295–304. [Google Scholar] [CrossRef]
- Spertus, J.A.; Fine, J.T.; Elliott, P.; Ho, C.Y.; Olivotto, I.; Saberi, S.; Li, W.; Dolan, C.; Reaney, M.; Sehnert, A.J.; et al. Mavacamten for treatment of symptomatic obstructive hypertrophic cardiomyopathy (EXPLORER-HCM): Health status analysis of a randomised, double-blind, placebo-controlled, phase 3 trial. Lancet 2021, 397, 2467–2475. [Google Scholar] [CrossRef]
- Marstrand, P.; Han, L.; Day, S.M.; Olivotto, I.; Ashley, E.A.; Michels, M.; Pereira, A.C.; Wittekind, S.G.; Helms, A.; Saberi, S.; et al. Hypertrophic Cardiomyopathy With Left Ventricular Systolic Dysfunction. Circulation 2020, 141, 1371–1383. [Google Scholar] [CrossRef]
- Hang, T.; Huang, Z.; Jiang, S.; Gong, J.; Wang, C.; Xie, D.; Ren, H. Apoptosis in Pressure Overload-Induced Cardiac Hypertrophy Is Mediated, in Part, by Adenine Nucleotide Translocator-1. Ann. Clin. Lab. Sci. 2006, 36, 88–95. [Google Scholar]
- Ino, T.; Nishimoto, K.; Okubo, M.; Akimoto, K.; Yabuta, K.; Kawai, S.; Okada, R.; Sueyoshi, N. Apoptosis as a Possible Cause of Wall Thinning in End-Stage Hypertrophic Cardiomyopathy. Am. J. Cardiol. 1997, 79, 1137–1141. [Google Scholar] [CrossRef]
- Kang, P.M.; Izumo, S. Apoptosis and Heart Failure. Circ. Res. 2000, 86, 1107–1113. [Google Scholar] [CrossRef]
- Sabbah, H.N. Apoptotic cell death in heart failure. Cardiovasc. Res. 2000, 45, 704–712. [Google Scholar] [CrossRef] [PubMed]
- Van Empel, V.P.M.; De Windt, L.J. Myocyte hypertrophy and apoptosis: A balancing act. Cardiovasc. Res. 2004, 63, 487–499. [Google Scholar] [CrossRef] [PubMed]
- Wang, Y.; Huang, S.; Sah, V.P.; Ross, J.; Brown, J.H.; Han, J.; Chien, K.R. Cardiac Muscle Cell Hypertrophy and Apoptosis Induced by Distinct Members of the p38 Mitogen-activated Protein Kinase Family. J. Biol. Chem. 1998, 273, 2161–2168. [Google Scholar] [CrossRef] [PubMed]
- Cohn, R.; Thakar, K.; Lowe, A.; Ladha, F.A.; Pettinato, A.M.; Romano, R.; Meredith, E.; Chen, Y.-S.; Atamanuk, K.; Huey, B.D.; et al. A Contraction Stress Model of Hypertrophic Cardiomyopathy due to Sarcomere Mutations. Stem Cell Rep. 2019, 12, 71–83. [Google Scholar] [CrossRef]
- Li, J.; Zeng, J.; Wu, L.; Tao, L.; Liao, Z.; Chu, M.; Li, L. Loss of P53 regresses cardiac remodeling induced by pressure overload partially through inhibiting HIF1α signaling in mice. Biochem. Biophys. Res. Commun. 2018, 501, 394–399. [Google Scholar] [CrossRef]
- Mak, T.W.; Hauck, L.; Grothe, D.; Billia, F. p53 regulates the cardiac transcriptome. Proc. Natl. Acad. Sci. USA 2017, 114, 2331–2336. [Google Scholar] [CrossRef]
- Huang, C.-Y.; Pai, P.-Y.; Kuo, C.-H.; Ho, T.-J.; Lin, J.-Y.; Lin, D.-Y.; Tsai, F.-J.; Padma, V.V.; Kuo, W.-W.; Huang, C.-Y. p53-mediated miR-18 repression activates HSF2 for IGF-IIR-dependent myocyte hypertrophy in hypertension-induced heart failure. Cell Death Dis. 2017, 8, e2990. [Google Scholar] [CrossRef]
- Qi, X.; Han, J.; Zhao, P.; Dong, X.; Gong, S. S100A4 and P53 in myocardial collagen fibers of hypertrophic cardiomyopathy: Expression and clinical significance. Herz 2016, 41, 530–533. [Google Scholar] [CrossRef]
- Birks, E.J.; Latif, N.; Enesa, K.; Folkvang, T.; Luong, L.A.; Sarathchandra, P.; Khan, M.; Ovaa, H.; Terracciano, C.M.; Barton, P.J.R.; et al. Elevated p53 expression is associated with dysregulation of the ubiquitin-proteasome system in dilated cardiomyopathy. Cardiovasc. Res. 2008, 79, 472–480. [Google Scholar] [CrossRef] [PubMed]
- Veeroju, S.; Mamazhakypov, A.; Rai, N.; Kojonazarov, B.; Nadeau, V.; Breuils-Bonnet, S.; Li, L.; Weissmann, N.; Rohrbach, S.; Provencher, S.; et al. Effect of p53 activation on experimental right ventricular hypertrophy. PLoS ONE 2020, 15, e0234872. [Google Scholar] [CrossRef]
- Aubrey, B.J.; Kelly, G.L.; Janic, A.; Herold, M.J.; Strasser, A. How does p53 induce apoptosis and how does this relate to p53-mediated tumour suppression? Cell Death Differ. 2018, 25, 104–113. [Google Scholar] [CrossRef]
- Ommen, S.R.; Mital, S.; Burke, M.A.; Day, S.M.; Deswal, A.; Elliott, P.; Evanovich, L.L.; Hung, J.; Joglar, J.A.; Kantor, P.; et al. 2020 AHA/ACC Guideline for the Diagnosis and Treatment of Patients With Hypertrophic Cardiomyopathy: A Report of the American College of Cardiology/American Heart Association Joint Committee on Clinical Practice Guidelines. Circulation 2020, 142, e558–e631. [Google Scholar] [CrossRef]
- Leonard, A.; Bertero, A.; Powers, J.D.; Beussman, K.M.; Bhandari, S.; Regnier, M.; Murry, C.E.; Sniadecki, N.J. Afterload promotes maturation of human induced pluripotent stem cell derived cardiomyocytes in engineered heart tissues. J. Mol. Cell. Cardiol. 2018, 118, 147–158. [Google Scholar] [CrossRef] [PubMed]
- Ronaldson-Bouchard, K.; Ma, S.P.; Yeager, K.; Chen, T.; Song, L.; Sirabella, D.; Morikawa, K.; Teles, D.; Yazawa, M.; Vunjak-Novakovic, G. Advanced maturation of human cardiac tissue grown from pluripotent stem cells. Nature 2018, 556, 239–243. [Google Scholar] [CrossRef] [PubMed]






| Target | Mean | SEM | p-Value | Significance |
|---|---|---|---|---|
| Bad | 1.6517 | 0.1442 | 0.0027 | * |
| Bax | 1.7381 | 0.2500 | 0.0182 | * |
| Bcl-2 | 1.8773 | 0.2640 | 0.0085 | * |
| Bcl-w | 1.8071 | 0.2904 | 0.0160 | * |
| BID | 1.6310 | 0.1420 | 0.0027 | * |
| BIM | 1.5624 | 0.1580 | 0.0064 | * |
| Caspase 3 | 1.8363 | 0.2449 | 0.0056 | * |
| Caspase 8 | 1.5411 | 0.0642 | 0.0002 | * |
| CD40 | 1.3168 | 0.2759 | 0.2892 | n.s. |
| CD40L | 2.0300 | 0.8439 | 0.2153 | n.s. |
| cIAP-2 | 1.9278 | 0.6928 | 0.1650 | n.s. |
| cytoC | Undetected | Undetected | Undetected | n.s. |
| DR6 | Undetected | Undetected | Undetected | n.s. |
| Fas | Undetected | Undetected | Undetected | n.s. |
| FasL | 1.7717 | 0.1051 | 0.0002 | * |
| HSP27 | 1.7563 | 0.2584 | 0.0122 | * |
| HSP60 | 1.8974 | 0.0777 | 0.0000 | * |
| HSP70 | 2.3238 | 0.7780 | 0.0614 | n.s. |
| HTRA | Undetected | Undetected | Undetected | n.s. |
| IGF-1sR | Undetected | Undetected | Undetected | n.s. |
| IGFBP-1 | Undetected | Undetected | Undetected | n.s. |
| IGFBP-2 | Undetected | Undetected | Undetected | n.s. |
| IGFBP-3 | Undetected | Undetected | Undetected | n.s. |
| IGFBP-4 | Undetected | Undetected | Undetected | n.s. |
| IGFBP-5 | Undetected | Undetected | Undetected | n.s. |
| IGFBP-6 | Undetected | Undetected | Undetected | n.s. |
| IGF-I | Undetected | Undetected | Undetected | n.s. |
| IGF-II | 1.7037 | 0.1599 | 0.0022 | * |
| Livin | 1.9295 | 0.2734 | 0.0056 | * |
| p21 | 1.8962 | 0.1998 | 0.0024 | * |
| p27 | 1.9002 | 0.0846 | 0.0000 | * |
| p53 | 1.7654 | 0.1552 | 0.0012 | * |
| SMAC | Undetected | Undetected | Undetected | n.s. |
| sTNF-R1 | Undetected | Undetected | Undetected | n.s. |
| sTNF-R2 | 1.7433 | 0.1947 | 0.0320 | * |
| Survivin | 1.2634 | 0.2632 | 0.3647 | n.s. |
| TNFα | 1.7563 | 0.4123 | 0.0807 | n.s. |
| TNFβ | Undetected | Undetected | Undetected | n.s. |
| TRAILR-1 | Undetected | Undetected | Undetected | n.s. |
| TRAILR-2 | 2.0103 | 0.3491 | 0.0216 | * |
| TRAILR-3 | Undetected | Undetected | Undetected | n.s. |
| TRAILR-4 | 1.7835 | 0.2270 | 0.0066 | * |
| XIAP | 1.6517 | 0.1442 | 0.0027 | * |
| Guide Target | Sequence |
|---|---|
| MYH7 | UUCAUAUGAGCCCCUCCUGC |
| MYH7 | GCCUUUGACACAAGAUUUAG |
| TP53 | CGCUAUCUGAGCAGCGCUCA |
| TP53 | GUGCUGUGACUGCUUGUAGA |
| TP53 | CAACAAGAUGUUUUGCCAAC |
| Primer Target | Condition | Forward (5′–3′) | Reverse (5′–3′) | Note |
|---|---|---|---|---|
| MYH7 | Sequencing | AGACTCCCTGCTGGTAATCCAGTG | N/A | |
| MYH7 | PCR | ATCCCTGAGGGACAGTTCATTG | GGGTTGTGGGAAGTGAAGGC | Amplifies native allele |
| MYH7 | PCR | ATCCCTGAGGGACAGTTCATTG | GGTTGTCTTGTTCCGCCTG | Amplifies knockin allele |
| TP53 | PCR | CGCCAACTCTCTCTAGCTCG | GCACCACCACACTATGTCGA | |
| HPRT | RT-qPCR | TGACACTGGCAAAACAATGCA | GGTCCTTTTCACCAGCAAGCT | |
| TP53 | RT-qPCR | CAGCACATGACGGAGGTTGT | TCATCCAAATACTCCACACGC |
| Target | Species | Dilution | Vendor | Catalog Number |
|---|---|---|---|---|
| βMHC | Mouse | 1:500 | Developmental Studies Hybridoma Bank, Iowa City, IA, USA | A4.951 |
| GFP | Goat | 1:250 | Novus Bio, Englewood, CO, USA | 100-1770 |
| α-Sarcomeric Actinin | Rabbit | 1:1000 | Abcam, Cambridge, UK | AB68167 |
| GAPDH | Mouse | 1:2000 | Santa Cruz Biotechnology, Dallas, TX, USA | SC32233 |
| p53 | Mouse | 1:500 | Santa Cruz Biotechnology, Dallas, TX, USA | SC126 |
| anti-Mouse HRP | Goat | 1:2000 | Bio Rad, Hercules, CA, USA | 1705047 |
| anti-Rabbit HRP | Goat | 1:2000 | Bio Rad, Hercules, CA, USA | 1705046 |
Disclaimer/Publisher’s Note: The statements, opinions and data contained in all publications are solely those of the individual author(s) and contributor(s) and not of MDPI and/or the editor(s). MDPI and/or the editor(s) disclaim responsibility for any injury to people or property resulting from any ideas, methods, instructions or products referred to in the content. |
© 2023 by the authors. Licensee MDPI, Basel, Switzerland. This article is an open access article distributed under the terms and conditions of the Creative Commons Attribution (CC BY) license (https://creativecommons.org/licenses/by/4.0/).
Share and Cite
Loiben, A.M.; Chien, W.-M.; Friedman, C.E.; Chao, L.S.-L.; Weber, G.; Goldstein, A.; Sniadecki, N.J.; Murry, C.E.; Yang, K.-C. Cardiomyocyte Apoptosis Is Associated with Contractile Dysfunction in Stem Cell Model of MYH7 E848G Hypertrophic Cardiomyopathy. Int. J. Mol. Sci. 2023, 24, 4909. https://doi.org/10.3390/ijms24054909
Loiben AM, Chien W-M, Friedman CE, Chao LS-L, Weber G, Goldstein A, Sniadecki NJ, Murry CE, Yang K-C. Cardiomyocyte Apoptosis Is Associated with Contractile Dysfunction in Stem Cell Model of MYH7 E848G Hypertrophic Cardiomyopathy. International Journal of Molecular Sciences. 2023; 24(5):4909. https://doi.org/10.3390/ijms24054909
Chicago/Turabian StyleLoiben, Alexander M., Wei-Ming Chien, Clayton E. Friedman, Leslie S.-L. Chao, Gerhard Weber, Alex Goldstein, Nathan J. Sniadecki, Charles E. Murry, and Kai-Chun Yang. 2023. "Cardiomyocyte Apoptosis Is Associated with Contractile Dysfunction in Stem Cell Model of MYH7 E848G Hypertrophic Cardiomyopathy" International Journal of Molecular Sciences 24, no. 5: 4909. https://doi.org/10.3390/ijms24054909
APA StyleLoiben, A. M., Chien, W.-M., Friedman, C. E., Chao, L. S.-L., Weber, G., Goldstein, A., Sniadecki, N. J., Murry, C. E., & Yang, K.-C. (2023). Cardiomyocyte Apoptosis Is Associated with Contractile Dysfunction in Stem Cell Model of MYH7 E848G Hypertrophic Cardiomyopathy. International Journal of Molecular Sciences, 24(5), 4909. https://doi.org/10.3390/ijms24054909

