High-Dose Ambroxol Therapy in Type 1 Gaucher Disease Focusing on Patients with Poor Response to Enzyme Replacement Therapy or Substrate Reduction Therapy
Abstract
1. Introduction
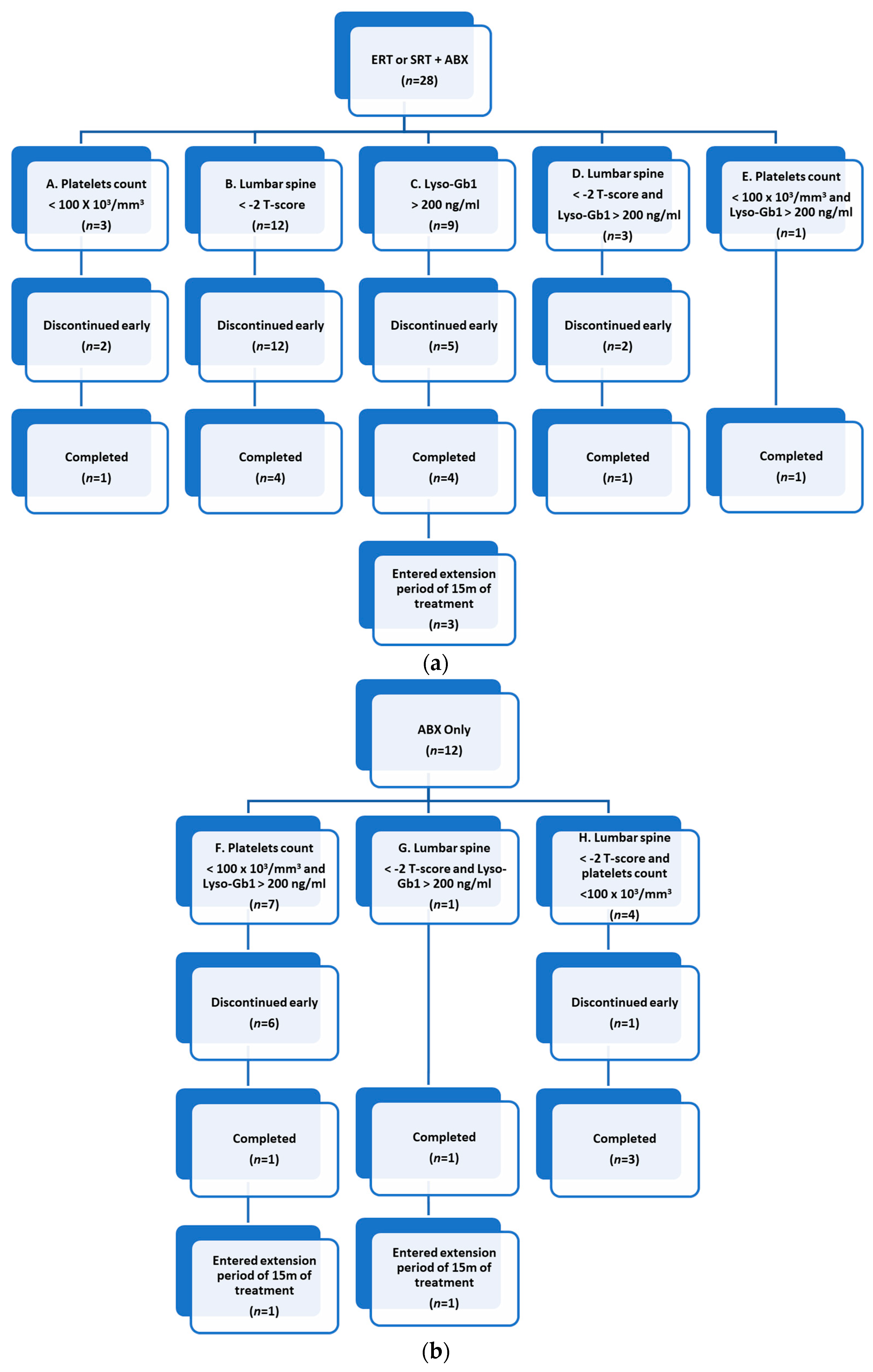
2. Results
2.1. Patients
2.2. Safety
2.3. Efficacy
3. Discussion
4. Materials and Methods
Statistical Analysis
5. Conclusions
Supplementary Materials
Author Contributions
Funding
Institutional Review Board Statement
Informed Consent Statement
Data Availability Statement
Conflicts of Interest
References
- Zimran, A.; Elstein, D. Management of Gaucher Disease: Enzyme Replacement Therapy. Pediatr. Endocrinol. Rev. 2014, 12 (Suppl. S1), 82–87. [Google Scholar] [PubMed]
- Cox, T.; Lachmann, R.; Hollak, C.; Aerts, J.; van Weely, S.; Hrebícek, M.; Platt, F.; Butters, T.; Dwek, R.; Moyses, C.; et al. Novel Oral Treatment of Gaucher’s Disease with N-Butyldeoxynojirimycin (OGT 918) to Decrease Substrate Biosynthesis. Lancet 2000, 355, 1481–1485. [Google Scholar] [CrossRef] [PubMed]
- Barton, N.W.; Brady, R.O.; Dambrosia, J.M.; Di Bisceglie, A.M.; Doppelt, S.H.; Hill, S.C.; Mankin, H.J.; Murray, G.J.; Parker, R.I.; Argoff, C.E.; et al. Replacement Therapy for Inherited Enzyme Deficiency-Macrophage-Targeted Glucocerebrosidase for Gaucher’s Disease. N. Engl. J. Med. 1991, 324, 1464–1470. [Google Scholar] [CrossRef] [PubMed]
- Revel-Vilk, S.; Szer, J.; Mehta, A.; Zimran, A. How We Manage Gaucher Disease in the Era of Choices. Br. J. Haematol. 2018, 182, 467–480. [Google Scholar] [CrossRef] [PubMed]
- Pastores, G.M.; Weinreb, N.J.; Aerts, H.; Andria, G.; Cox, T.M.; Giralt, M.; Grabowski, G.A.; Mistry, P.K.; Tylki-Szymańska, A. Therapeutic Goals in the Treatment of Gaucher Disease. Semin. Hematol. 2004, 41, 4–14. [Google Scholar] [CrossRef]
- Biegstraaten, M.; Cox, T.M.; Belmatoug, N.; Berger, M.G.; Collin-Histed, T.; Vom Dahl, S.; Di Rocco, M.; Fraga, C.; Giona, F.; Giraldo, P.; et al. Management Goals for Type 1 Gaucher Disease: An Expert Consensus Document from the European Working Group on Gaucher Disease. Blood Cells Mol. Dis. 2018, 68, 203–208. [Google Scholar] [CrossRef]
- Zimran, A.; Elstein, D.; Gonzalez, D.E.; Lukina, E.A.; Qin, Y.; Dinh, Q.; Turkia, H. Ben Treatment-Naïve Gaucher Disease Patients Achieve Therapeutic Goals and Normalization with Velaglucerase Alfa by 4years in Phase 3 Trials. Blood Cells Mol. Dis. 2018, 68, 153–159. [Google Scholar] [CrossRef]
- Arkadir, D.; Dinur, T.; Revel-Vilk, S.; Becker Cohen, M.; Cozma, C.; Hovakimyan, M.; Eichler, S.; Rolfs, A.; Zimran, A. Glucosylsphingosine Is a Reliable Response Biomarker in Gaucher Disease. Am. J. Hematol. 2018, 93, E140–E142. [Google Scholar] [CrossRef]
- Revel-Vilk, S.; Fuller, M.; Zimran, A. Value of Glucosylsphingosine (Lyso-Gb1) as a Biomarker in Gaucher Disease: A Systematic Literature Review. Int. J. Mol. Sci. 2020, 21, 7159. [Google Scholar] [CrossRef]
- Dinur, T.; Zimran, A.; Becker-Cohen, M.; Arkadir, D.; Cozma, C.; Hovakimyan, M.; Oppermann, S.; Demuth, L.; Rolfs, A.; Revel-Vilk, S. Long Term Follow-Up of 103 Untreated Adult Patients with Type 1 Gaucher Disease. J. Clin. Med. 2019, 8, 1662. [Google Scholar] [CrossRef]
- Stein, P.; Malhotra, A.; Haims, A.; Pastores, G.M.; Mistry, P.K. Focal Splenic Lesions in Type I Gaucher Disease Are Associated with Poor Platelet and Splenic Response to Macrophage-targeted Enzyme Replacement Therapy. J. Inherit. Metab. Dis. 2010, 33, 769–774. [Google Scholar] [CrossRef]
- Pastores, G.M.; Turkia, H.B.; Gonzalez, D.E.; Ida, H.; Tantawy, A.A.G.; Qin, Y.; Qiu, Y.; Dinh, Q.; Zimran, A. Development of Anti-Velaglucerase Alfa Antibodies in Clinical Trial-Treated Patients with Gaucher Disease. Blood Cells Mol. Dis. 2016, 59, 37–43. [Google Scholar] [CrossRef]
- Elstein, D.; Altarescu, G.; Maayan, H.; Phillips, M.; Abrahamov, A.; Hadas-Halpern, I.; Tiomkin, M.; Zimran, A. Booster-Effect with Velaglucerase Alfa in Patients with Gaucher Disease Switched from Long-Term Imiglucerase Therapy: Early Access Program Results from Jerusalem. Blood Cells Mol. Dis. 2012, 48, 45–50. [Google Scholar] [CrossRef]
- Hughes, D.A.; Deegan, P.; Giraldo, P.; Göker-Alpan, Ö.; Lau, H.; Lukina, E.; Revel-Vilk, S.; Scarpa, M.; Botha, J.; Gadir, N.; et al. Switching between Enzyme Replacement Therapies and Substrate Reduction Therapies in Patients with Gaucher Disease: Data from the Gaucher Outcome Survey (GOS). J. Clin. Med. 2022, 11, 5158. [Google Scholar] [CrossRef]
- Elstein, D.; Dweck, A.; Attias, D.; Hadas-Halpern, I.; Zevin, S.; Altarescu, G.; Aerts, J.F.M.G.; van Weely, S.; Zimran, A. Oral Maintenance Clinical Trial with Miglustat for Type I Gaucher Disease: Switch from or Combination with Intravenous Enzyme Replacement. Blood 2007, 110, 2296–2301. [Google Scholar] [CrossRef]
- Ron, I.; Horowitz, M. ER Retention and Degradation as the Molecular Basis Underlying Gaucher Disease Heterogeneity. Hum. Mol. Genet. 2005, 14, 2387–2398. [Google Scholar] [CrossRef]
- Revel-Vilk, S.; Szer, J.; Zimran, A. Gaucher Disease and Related Lysosomal Storage Diseases. In Williams Hematology; McGraw Hill: New York, NY, USA, 2021. [Google Scholar]
- Khanna, R.; Benjamin, E.R.; Pellegrino, L.; Schilling, A.; Rigat, B.A.; Soska, R.; Nafar, H.; Ranes, B.E.; Feng, J.; Lun, Y.; et al. The Pharmacological Chaperone Isofagomine Increases the Activity of the Gaucher Disease L444P Mutant Form of Beta-Glucosidase. FEBS J. 2010, 277, 1618–1638. [Google Scholar] [CrossRef]
- Maegawa, G.H.B.; Tropak, M.B.; Buttner, J.D.; Rigat, B.A.; Fuller, M.; Pandit, D.; Tang, L.; Kornhaber, G.J.; Hamuro, Y.; Clarke, J.T.R.; et al. Identification and Characterization of Ambroxol as an Enzyme Enhancement Agent for Gaucher Disease. J. Biol. Chem. 2009, 284, 23502–23516. [Google Scholar] [CrossRef]
- Istaiti, M.; Revel-Vilk, S.; Becker-Cohen, M.; Dinur, T.; Ramaswami, U.; Castillo-Garcia, D.; Ceron-Rodriguez, M.; Chan, A.; Rodic, P.; Tincheva, R.S.; et al. Upgrading the Evidence for the Use of Ambroxol in Gaucher Disease and GBA Related Parkinson: Investigator Initiated Registry Based on Real Life Data. Am. J. Hematol. 2021, 96, 545–551. [Google Scholar] [CrossRef]
- Narita, A.; Shirai, K.; Itamura, S.; Matsuda, A.; Ishihara, A.; Matsushita, K.; Fukuda, C.; Kubota, N.; Takayama, R.; Shigematsu, H.; et al. Ambroxol Chaperone Therapy for Neuronopathic Gaucher Disease: A Pilot Study. Ann. Clin. Transl. Neurol. 2016, 3, 200–215. [Google Scholar] [CrossRef]
- Mullin, S.; Smith, L.; Lee, K.; D’Souza, G.; Woodgate, P.; Elflein, J.; Hällqvist, J.; Toffoli, M.; Streeter, A.; Hosking, J.; et al. Ambroxol for the Treatment of Patients With Parkinson Disease With and Without Glucocerebrosidase Gene Mutations. JAMA Neurol. 2020, 77, 427. [Google Scholar] [CrossRef] [PubMed]
- Shen, L.; Ji, H.-F. Low Uric Acid Levels in Patients with Parkinson’s Disease: Evidence from Meta-Analysis. BMJ Open. 2013, 3, e003620. [Google Scholar] [CrossRef] [PubMed]
- Ishay, Y.; Zimran, A.; Szer, J.; Dinur, T.; Ilan, Y.; Arkadir, D. Combined Beta-Glucosylceramide and Ambroxol Hydrochloride in Patients with Gaucher Related Parkinson Disease: From Clinical Observations to Drug Development. Blood Cells Mol. Dis. 2018, 68, 117–120. [Google Scholar] [CrossRef] [PubMed]
- Silveira, C.R.A.; MacKinley, J.; Coleman, K.; Li, Z.; Finger, E.; Bartha, R.; Morrow, S.A.; Wells, J.; Borrie, M.; Tirona, R.G.; et al. Ambroxol as a Novel Disease-Modifying Treatment for Parkinson’s Disease Dementia: Protocol for a Single-Centre, Randomized, Double-Blind, Placebo-Controlled Trial. BMC Neurol. 2019, 19, 20. [Google Scholar] [CrossRef]
- Becker-Cohen, M.; Zimran, A.; Dinur, T.; Tiomkin, M.; Cozma, C.; Rolfs, A.; Arkadir, D.; Shulman, E.; Manor, O.; Paltiel, O.; et al. A Comprehensive Assessment of Qualitative and Quantitative Prodromal Parkinsonian Features in Carriers of Gaucher Disease—Identifying Those at the Greatest Risk. Int. J. Mol. Sci. 2022, 23, 12211. [Google Scholar] [CrossRef]
- Arkadir, D.; Dinur, T.; Becker Cohen, M.; Revel-Vilk, S.; Tiomkin, M.; Brüggemann, N.; Cozma, C.; Rolfs, A.; Zimran, A. Prodromal Substantia Nigra Sonography Undermines Suggested Association between Substrate Accumulation and the Risk for GBA–Related Parkinson’s Disease. Eur. J. Neurol. 2019, 26, 1013–1018. [Google Scholar] [CrossRef]
- Dinur, T.; Becker-Cohen, M.; Revel-Vilk, S.; Zimran, A.; Arkadir, D. Parkinson’s Clustering in Families of Non-Neuronopathic N370S GBA Mutation Carriers Indicates the Presence of Genetic Modifiers. J. Park. Dis. 2021, 11, 615–618. [Google Scholar] [CrossRef]
- Weidemann, F.; Jovanovic, A.; Herrmann, K.; Vardarli, I. Chaperone Therapy in Fabry Disease. Int. J. Mol. Sci. 2022, 23, 1887. [Google Scholar] [CrossRef]
- Zimran, A.; Altarescu, G.; Elstein, D. Pilot Study Using Ambroxol as a Pharmacological Chaperone in Type 1 Gaucher Disease. Blood Cells Mol. Dis. 2013, 50, 134–137. [Google Scholar] [CrossRef]
- Ciana, G.; Dardis, A.; Pavan, E.; Da Riol, R.M.; Biasizzo, J.; Ferino, D.; Zanatta, M.; Boni, A.; Antonini, L.; Crichiutti, G.; et al. In Vitro and in Vivo Effects of Ambroxol Chaperone Therapy in Two Italian Patients Affected by Neuronopathic Gaucher Disease and Epilepsy. Mol. Genet. Metab. Rep. 2020, 25, 100678. [Google Scholar] [CrossRef]
- Dinur, T.; Bauer, P.; Beetz, C.; Kramp, G.; Cozma, C.; Iurașcu, M.-I.; Becker-Cohen, M.; Istaiti, M.; Rolfs, A.; Zimran, A.; et al. Gaucher Disease Diagnosis Using Lyso-Gb1 on Dry Blood Spot Samples: Time to Change the Paradigm? Int. J. Mol. Sci. 2022, 23, 1627. [Google Scholar] [CrossRef]
- Rolfs, A.; Giese, A.-K.; Grittner, U.; Mascher, D.; Elstein, D.; Zimran, A.; Böttcher, T.; Lukas, J.; Hübner, R.; Gölnitz, U.; et al. Glucosylsphingosine Is a Highly Sensitive and Specific Biomarker for Primary Diagnostic and Follow-Up Monitoring in Gaucher Disease in a Non-Jewish, Caucasian Cohort of Gaucher Disease Patients. PLoS ONE 2013, 8, e79732. [Google Scholar] [CrossRef]



| Total | Completers | |
|---|---|---|
| Number | 40 | 16 |
| Sex, male (%) | 21 (53) | 8 (50) |
| Age (years) * | 54 (24–84) | 52 (24–84) |
| GBA1 variants ** (%) | ||
| - N370S/N370S | 18 (45) | 9 (56) |
| - N370S/other | 22 (55) | 7 (44) |
| Naïve patients (%) | 12 (30) | 5 (31) |
| - GD specific therapies | ||
| - Single ERT | 8 | 3 |
| - ERT X 2 | 13 | 7 |
| - ERT X 3 | 4 | - |
| - ERT X 2 + SRT | 2 | 1 |
| - ERT X 3 + SRT | 1 | - |
| Years on GD specific therapies * | 20.5 (3–32) | 18 (3–28) |
| Adverse Event | Number of Patients * | Patient’s Group ** |
|---|---|---|
| Abdominal pain/diarrhea | 2 | A and D |
| Nausea | 1 | B |
| Cough | 1 | C |
| Depression/nightmares | 3 | B, C and F |
| Atypical chest pain | 1 | B |
| Vertigo/headaches/dizziness | 3 | A, D and F |
| Elevated liver enzymes | 1 | B |
| Hypertension | 1 | F |
| Elevated Lyso-Gb1 | 2 | D and F |
Disclaimer/Publisher’s Note: The statements, opinions and data contained in all publications are solely those of the individual author(s) and contributor(s) and not of MDPI and/or the editor(s). MDPI and/or the editor(s) disclaim responsibility for any injury to people or property resulting from any ideas, methods, instructions or products referred to in the content. |
© 2023 by the authors. Licensee MDPI, Basel, Switzerland. This article is an open access article distributed under the terms and conditions of the Creative Commons Attribution (CC BY) license (https://creativecommons.org/licenses/by/4.0/).
Share and Cite
Istaiti, M.; Frydman, D.; Dinur, T.; Szer, J.; Revel-Vilk, S.; Zimran, A. High-Dose Ambroxol Therapy in Type 1 Gaucher Disease Focusing on Patients with Poor Response to Enzyme Replacement Therapy or Substrate Reduction Therapy. Int. J. Mol. Sci. 2023, 24, 6732. https://doi.org/10.3390/ijms24076732
Istaiti M, Frydman D, Dinur T, Szer J, Revel-Vilk S, Zimran A. High-Dose Ambroxol Therapy in Type 1 Gaucher Disease Focusing on Patients with Poor Response to Enzyme Replacement Therapy or Substrate Reduction Therapy. International Journal of Molecular Sciences. 2023; 24(7):6732. https://doi.org/10.3390/ijms24076732
Chicago/Turabian StyleIstaiti, Majdolen, Dafna Frydman, Tama Dinur, Jeff Szer, Shoshana Revel-Vilk, and Ari Zimran. 2023. "High-Dose Ambroxol Therapy in Type 1 Gaucher Disease Focusing on Patients with Poor Response to Enzyme Replacement Therapy or Substrate Reduction Therapy" International Journal of Molecular Sciences 24, no. 7: 6732. https://doi.org/10.3390/ijms24076732
APA StyleIstaiti, M., Frydman, D., Dinur, T., Szer, J., Revel-Vilk, S., & Zimran, A. (2023). High-Dose Ambroxol Therapy in Type 1 Gaucher Disease Focusing on Patients with Poor Response to Enzyme Replacement Therapy or Substrate Reduction Therapy. International Journal of Molecular Sciences, 24(7), 6732. https://doi.org/10.3390/ijms24076732

