Abstract
Jasmine, a recently domesticated shrub, is renowned for its use as a key ingredient in floral tea and its captivating fragrance, showcasing significant ornamental and economic value. When cultivated to subtropical zone, a significant abiotic stress adaptability occurs among different jasmine varieties, leading to huge flower production changes and plantlet survival. The bZIP transcription factors (TFs) are reported to play indispensable roles in abiotic stress tolerance. Here, we performed a genome-level comparison of bZIPs using three-type jasmine genomes. Based on their physicochemical properties, conserved motif analysis and phylogenetic analysis, about 63 bZIP genes were identified and clustered in jasmine genomes, noting a difference of one member compared to the other two types of jasmines. The HTbZIP genes were categorized into 12 subfamilies compared with A. thaliana. In cis-acting element analysis, all genes contained light-responsive elements. The abscisic acid response element (ABRE) was the most abundant in HTbZIP62 promoter, followed by HTbZIP33. Tissue-specific genes of the bZIPs may play a crucial role in regulating the development of jasmine organs and tissues, with HTbZIP36 showing the most significant expressions in roots. Combined with complicated protein interactions, HTbZIP62 and HTbZIP33 might play a crucial role in the ABA signaling pathway and stress tolerance. Combined with RT-qPCR analysis, SJbZIP37/57/62 were more sensitive to ABA response genes compared with other bZIPs in DJ amd HT genomes. Our findings provide a useful resource for further research on the regulation of key genes to improve abiotic stress tolerance in jasmine.
1. Introduction
Jasmine (Jasminum sambac (L.) Aition) is prized for its elegant fragrance. Beyond its role as an ornamental flower, it serves a great purpose as tea and spice. Renowned for its significance in tea production and flavor enhancement, jasmine holds significant importance for its ornamental, medicinal and economic attributes [1]. Based on the number of petals, jasmine can be divided into single-petal, double-petal and multi-petal types [2]. Hutou jasmine, also called Jasminum sambac var. Grand Duke of Tuscany, produces multi-petal flowers with over 50 petals, which is an important breeding trait used to enhance the ornamental value of new cultivars [3]. Jasmine tea has gained historical significance in Fujian province of China, where the environmental conditions strongly favor the optimal growth of jasmine, especially in the Fuzhou City [4]. With the acceleration of global climate change, Fuzhou has experienced a significant climate change in temperature. Simultaneously, the number of low-temperature days has declined, accompanied by an increase in extreme low-temperature events. Therefore, the effects of abiotic stresses such as low temperature and drought, leading to the reduced flowering and low production of jasmine, have received more attention.
The basic leucine zipper (bZIP) transcription factors (TFs) are widely distributed in plants that play a major role in controlling the various responses against external stimuli [5]. The bZIPs exhibit two distinct structural characteristics: a highly conserved DNA-binding region and a leucine zipper dimer region that exhibits variability in different species [6]. The DNA-binding region typically consists of 16 amino acid residues, characterized by a highly conserved N-X7-R/K motif. The leucine zipper region is composed of seven amino acid residues forming a repeat unit, with leucine or related hydrophobic amino acids at seventh amino acid position. The number of repeat units ranges from three to eight [6,7,8]. Based on the two structures, the bZIP domain can form an α-helix. The α-helix of the two bZIP proteins is staggered to form a zipper structure. Following the formation of homodimers or heterodimers, bZIP proteins can effectively perform their functions [9]. The bZIP TFs can be induced by different stressors, such as drought, salinity and cold. They can interact with the promoter region of related genes to regulate the transcription level of target genes and then regulate the stress tolerance of plants [10]. There are two types of the bZIP TFs involved in low temperatures, ABA-dependent and non-ABA-dependent [11]. The ABA-independent TFs sense low-temperature-induced oxidative stress and respond by interacting with ethylene response factors (ERFs) to modulate downstream cold-responsive genes. In contrast, the ABA-dependent TFs regulate cold-responsive (COR) genes in the ABA signaling cascades. Specifically, upon ABA stimulation, bZIP TFs could bind to ACGT motifs in the promoters of ABA-inducible genes to control the expression of downstream targets within the COR regulon [12,13,14]. For example, bZIP TFs in japonica rice [15] and wheat [16] rely on ABA to participate in the regulation of low-temperature stress and play a protective and defensive role.
Today, the increasing number of whole genome sequencing has facilitated the identification of bZIP gene family members in a variety of crops; for example, 78 bZIPs are identified in A. thaliana [7], 89 in rice [17], 125 in maize [18], 55 in grape [19] 120 in apple [20] and 69 in tomato [21]. However, little is documented on the bZIP members in jasmine. Therefore, we identified bZIP genes in three jasmine genomes and analyzed the bZIP TFs by structure characters and relative expression profiles. The findings of this study can be a useful genetic tool in the further molecular breeding of jasmines toward rapid climate change and the domestication mechanism to low-temperature stress.
2. Results
2.1. Gene Identification and Proteins Characteristics of the bZIP Gene Family
The bZIP_1 (ID: PF00170), bZIP_2 (ID: PF07716) and bZIP_Maf (ID: PF03131) were used to search in the genome databases using BLAST analysis in TBtools v2.030. After eliminating the genes with incomplete structural domains, we identified a total of 64 JsbZIPs in single-petal jasmine (abbreviated as SJbZIPs), 63 JsbZIPs in double-petal jasmine (abbreviated as DJbZIPs) and 63 JsbZIPs in multi-petal jasmine (abbreviated as HTbZIPs) (Figure 1). The genes were named according to their localization on the chromosomes (Supplementary Table S1). The amino acid lengths of the three jasmine bZIP proteins showed significant variations. The longest amino acid length was 778 aa (SJbZIP09, DJbZIP10 and HTbZIP10), and the shortest amino acids included 112 aa (SJbZIP29), 132 aa (DJbZIP41) and 110 aa (HTbZIP51). The relative molecular weights (WM) ranged from 13.33 kDa (SJbZIP32) to 84.10 kDa (SJbZIP09), from 15.56 kDa (DJbZIP05) to 84.11 kDa (DJbZIP10) and from 12.75 kDa (HTbZIP57) to 84.11 kDa (HTbZIP10) in the three jasmines, respectively. Meanwhile, the isoelectric points (pI) of the SJbZIP, DJbZIP and HTbZIP proteins did not show differences, and the maximum pI was 10.55, with a consistent range from 4.77 to 10.55 for both single- and double-petal jasmine (Figure 1C). The SJbZIPs contained 31 basic proteins, the DJbZIPs contained 29 basic proteins and the HTbZIPs exhibited 30 basic proteins. Additionally, we found that the Grand Average of Hydrocity (GRAVY) of the bZIP proteins of three jasmines was negative, and all of them were hydrophilic proteins (Table S1).
Figure 1.
Classifcation of bZIPs in jasmines. (A) Phylogenetic tree of bZIP proteins from A. thaliana, single- and double-petal jasmine and hutou jasmine. The blue solid circle represents A. thaliana, and the different colored solid triangles represent three types of jasmines. (B) Pie chart of the bZIPs subfamilies distribution of three jasmines. Different colors represent different subfamilies. (C) Physicochemical properties of three types of jasmine.
2.2. Phylogenetic Tree Analysis of bZIP Genes of Jasminum sambac
The SJbZIP, DJbZIP and HTbZIP groups were differentiated according to the AtbZIP family grouping using a phylogenetic approach. AtbZIP proteins were divided into 13 groups, and the three jasmine bZIP gene families were divided into 12 groups, lacking the M group (Figure 1A). The S groups (17 genes of SJbZIP, 16 genes of DJbZIP and 18 genes of HTbZIP) had the highest number of bZIP gene family members, followed by the A groups (14 genes). The B, H and J groups contained the lowest number of bZIP gene family members, each containing one gene (Figure 1B).
2.3. Analysis of Conserved Domain and bZIP Genes Structure
Based on MEME online website and TBtools software, we analyzed motif and exon-intron structures of HTbZIP genes (Figure 2). All of the HTbZIP proteins contained motif 1, which was a typical conserved motif (Figure 2E). Members of the F, H, C and G groups contained only motif 1 and motif 4, whereas the K group showed only one conserved motif (motif 1). Notably, the distribution of motifs was specific. For example, motif 6 and motif 5 existed only within the A group, and motif 12 existed only within the S group (but not all members contained it). HTbZIP proteins of the D group contained 6~8 conserved motifs, wherein motif 11, motif 2, motif 8, motif 14 and motif 3 existed only in the D group (Figure 2A).
Figure 2.
Conserved motif and gene structure of HTbZIP genes. (A) Conserved motif of HTbZIP genes. (B) Gene structure of HTbZIP genes. (C) Comparison of the number of introns in three jasmine bZIP genes. (D) Comparison of the number of introns between bZIP genes groups of hutou jasmine. (E) Conserved motif 1 of HTbZIP genes.
We further studied the intron-exon distribution of the HTbZIP gene family. All of the HTbZIP genes contained two or more structures, except for HTbZIP17, 41, 46 and 59, which contained only one exon. The D and G groups contained a large number of exons, with short lengths. The number of introns had a range of 8 (only HbZIP24 and 38)~15, but HTbZIP13 did not have UTR structure. We also found that the structure of genes in the same groups were similar. For example, all genes of the S group contained an exon, wherein HTbZIP05 and HTbZIP56 contained only an exon. The I group had four exons with a long exon length near the 5′ end, two middle exons with short length and a short exon near the 3′ end (Figure 2B,D). Meanwhile, the comparison of the number of introns in the three jasmine bZIP genes revealed that the average number of introns was four, and the minimum number was zero. The SJbZIP genes contained a maximum of 12 introns (SJbZIP44 and 30, G group), the DJbZIP genes contained a maximum of 14 introns (DJbZIP14, D group) and the HTbZIP genes contained a maximum of 15 introns (HTbZIP43, G Group) (Figure 2C).
2.4. Target of Specific miRNAs for bZIP Genes
In this study, we selected several members of the bZIP gene family in three jasmine species as candidate target gene sequences. The results showed that 26 genes out of the 64 SJbZIP genes contained miRNA target sites, totaling 42 miRNA target sites. Among the 63 DJbZIP genes, 26 genes contained miRNA target sites, totaling 42 miRNA target sites. Among the 63 HTbZIP genes, 26 genes contained miRNA target sites, totaling 43 miRNA target sites (Figure 3B, Table S3). SJbZIP18, DJbZIP19 and HTbZIP18 (A group) each contained four miRNA targets, making them the genes with the most miRNA targets among the three jasmine bZIP gene families. This was followed by SJbZIP38/54 (three targets), DJbZIP37 (three targets) and HTbZIP37/54 (three targets), all of which belonged to the I group (Figure 1A and Figure 3C). These findings suggested a complex regulatory relationship between miRNAs and the bZIP genes of jasmine. Predicting the miRNA targets of various bZIP genes was beneficial for further investigating the mutual regulatory relationship between bZIP genes of jasmine and miRNAs.
Figure 3.
Predicted miRNA target distribution for bZIP gens in jasmine. (A) Predicted miRNA targets for HTbZIP14/56/62. The yellow region represents the coding region (CDS) of the HTbZIP genes, and the green region represents the untranslated regions (UTR). (B) Statistics of bZIP genes containing miRNA targets in three jasmines. (C) Statistics of miRNA types predicted by the bZIP gene for three jasmines. The italicized numbers in the grid represent the IDs of the genes. The cell colors indicated the number of miRNA targets.
2.5. Synteny Analysis of HTbZIP Genes
The position information of the HTbZIP genes on the chromosome was extracted according to the gff3 file, and the localization of the HTbZIPs on the genome chromosome was visualized by TBtools. The results showed that hutou jasmine had a total of 13 chromosomes, and 63 HTbZIP genes were unevenly distributed on 13 chromosomes (Figure 4A), with the least containing 1 HTbZIP gene (Chr 11) and the most containing 8 HTbZIP genes (Chr 07 and Chr 10). The distribution of HTbZIP genes on chromosomes also corresponds to gene density. Among them, HTbZIP03, 10, 21 and 29 were distributed in a low-density region, and the rest were distributed in a higher-density region.
Figure 4.
Synteny analysis of the bZIP genes in hutou jasmine. (A) Intraspecific collinearity. Red font represent tandem repeats. The hat symbol above them means a pair of tandem repeat pairs. Red lines represent segmental duplication. (B) Interspecific collinearity. The figure shows the collinearity between hutou jasmine and A. thaliana, single-petal jasmine and double-petal jasmine. The short rods of unequal length represent chromosomes, and the blue lines represent homologous pairs between species.
Based on MCScanX analysis in TBtools software, we analyzed collinearity of HTbZIP genes. The results showed a total of 36 pairs of segmental duplication within the species, and two pairs of tandem repeats. Segmental duplication events mainly occurred in Chr 06 and Chr 07, but there was no fragment duplication in Chr 01, Chr 08 and Chr 11. Multiple fragment replication events also occurred in the same gene, such as HbZIP30-HTbZIP46 and HbZIP30-HTbZIP57. Tandem repeats occurred only in Chr 04 and Chr 12, representing HTbZIP15 and HTbZIP16 (A group), HTbZIP58 and HTbZIP59 (S group), respectively (Figure 4A). Meanwhile, the collinear analysis between species showed that there were 63 homologous gene pairs between HTbZIPs and A. thaliana, 105 homology pairs between HTbZIPs and single-petal jasmine and 104 homology gene pairs between HTbZIPs and double-petal jasmine. Neither hutou jasmine nor A. thaliana had a homologous bZIP gene between Chr08 and Chr11, but both hutou jasmine and single- and double-petal jasmine had homologous genes (Figure 4B). It was worth noting that the collinearity between hutou jasmine and two jasmines was higher than that between A. thaliana varieties, but the collinearity between the three jasmine species was similar, reflecting the evolutionary differences between different species and the correlation between different subspecies. These data revealed that the bZIP genes exhibited the same evolutionary pattern across various species and subfamilies.
2.6. Analysis of Codon Usage Bias of HTbZIP Genes
The results of codon preference analysis using condonW and EMBOSS showed that the average U3 content was 39.09%, the average C3 content was 22.65% and the average A3 content was 32.96%. The average content of G3s was 31.31%, and the average content of U3s and A3 was more than that of C3s and G3s, indicating that the HTbZIP gene preferentially used synonymous codons ending in U/A. The ENC value of all HTbZIPs was higher than 35, the range was 40.42~61. The codon of HTbZIPs contained weak preference when encoding proteins, among which HTbZIP31/34/39 had an ENC value of 61, indicating that each codon of the three genes was used equally. The CAI value rane was 0.131~0.234, and the average value was 0.179, among which the codon of HTbZIP33 gene was the most adaptable. The Fop value range was 0.323~0.484, and the average value was 0.383 (Table S2, Figure 5A).
Figure 5.
Analysis of codon usage bias of HTbZIP genes. (A) Codon usage bias parameters of the HTbZIP gene. (B) ENC-plot analysis of HTbZIP genes. (C) PR2-plot analysis of HTbZIP genes. (D) Neutrality-plot analysis of HTbZIP genes. GC12 represents the average of GC1 and GC2. (E) Frequency of synonymous codon usage of HTbZIP genes. The value above the stacked plot represents the frequency of occurrence of this amino acid codon.
In the ENC-plot analysis (Figure 5B), the distribution of HTbZIPs was relatively concentrated. A small number of HTbZIPs were found on the standard baseline, whereas most of them were under the standard baseline. Their codon preference was mainly affected by natural selection. The analysis of pR2 showed that HTbZIPs were evenly distributed around the intersection point (0.5, 0.5), and the degree and direction of bias indicated that codon preference was affected by mutational pressure and natural selection (Figure 5C). In the neutrality-plot analysis, the distribution range of GC12 was 0.362–0.554, and the distribution range of GC3 was 0.333–0.578. The correlation between GC3 and GC12 was r = 0.18, and the regression coefficient was −0.144, which showed no significant negative correlation, indicating that the preference for codon usage was mainly affected by natural selection (Figure 5D). At the same time, a total of 26 HTbZIP RSCUs were higher than 1, exhibiting a high frequency of use. Among them, AGA (1.67) had the highest RSCU value and the highest codon preference, and CGC (0.39) had the lowest frequency of use, with almost no codon preference (Figure 5E).
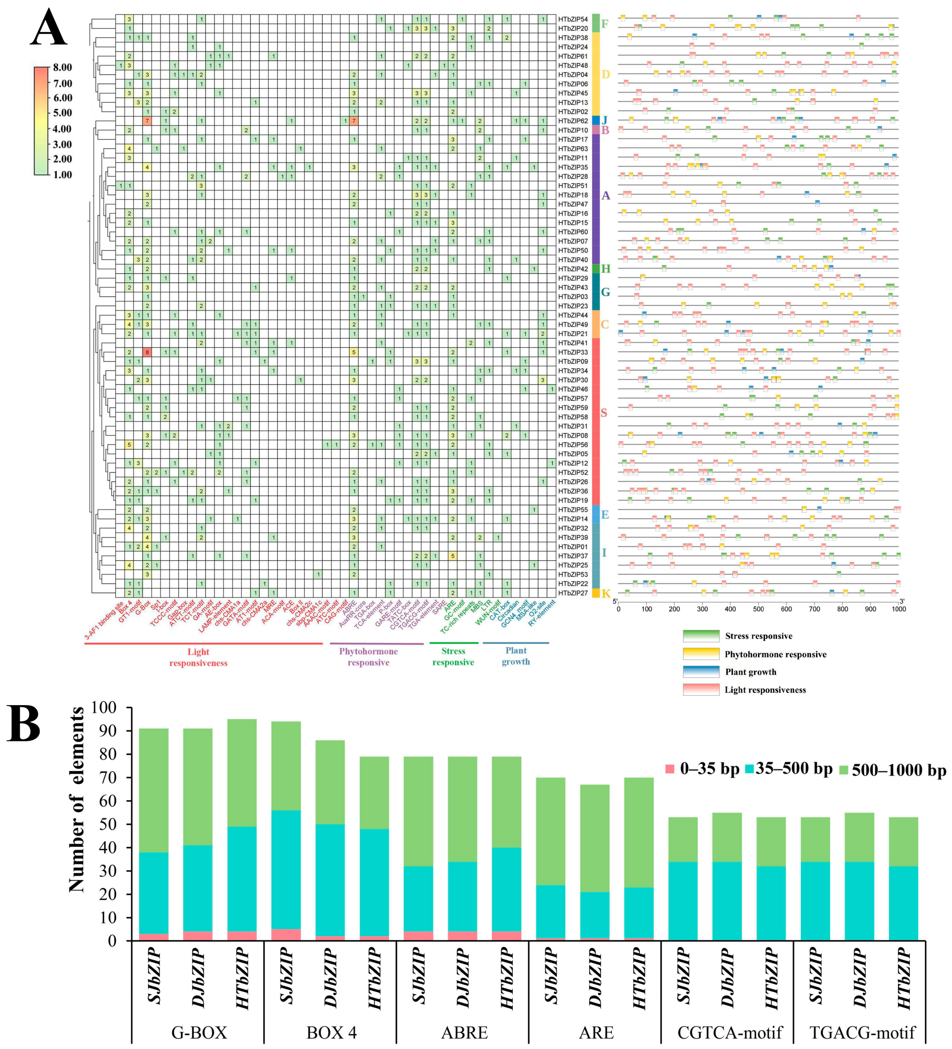
2.7. Prediction of Cis-Acting Elements of Promoter in HTbZIP Genes
TBtools software was used to extract 1000 bp sequences upstream of the coding region of the HTbZIP genes, and then the sequences were submitted to the online website PlantCARE for the prediction and statistics of cis-acting elements. The results showed that light-responsiveness elements existed in all HTbZIP genes. These were among the most abundant response elements, accounting for 46.18% (363/786) of the total number of elements counted. G-Box elements were the most widely distributed, accounting for 26.17% (95/363) of the total number of light-responsiveness elements. Among the 11 phytohormone responsive elements, the ABRE element of abscisic acid (ABA) was the most abundant. HTbZIP62 (7) showed the most ABRE elements. ABRE were followed by TGACG-motif and CGTCA-motif element of MeJA-responsiveness. Among the six environmental stress responsive elements, ARE (AAACCA) elements of anaerobic induction were the most abundant, followed by the MBS (CAACTG) element of drought response, and the LTR (CAACTG) elements of low-temperature response. Plant growth responsive elements were the least distributed, accounting for only 6.36% (50/786) of the total number of components. At the same time, HTbZIP62 (29 elements) exhibited the largest number of elements, followed by HTbZIP33 (24 elements). HTbZIP24 contained only three elements, which was the lowest (Figure 6A). The 0~35 bp sequence range contained all elements except for the MeJA hormone response element, CGTCA-motif and TGACG-motif. The other four elements were present but in small numbers. The distribution of numbers for the elements mainly fell within the range of 35~500 bp and 500~1000 bp. The number distribution of G-Box, ABRE and ARE elements within a range of 500~1000 bp was exceeded within the range of 35~500 bp (Figure 6B).
Figure 6.
The result of cis-acting elements in promoter of the HTbZIP genes. (A) Red, yellow/purple, green and blue bars/characters represent the light-responsive, stress-responsive, phytohormone-responsive and plant growth elements in the HTbZIP promoter regions, respectively. (B) The distribution of the main response elements of the three jasmine bZIP genes across different regions.
2.8. Expression Profiles of HTbZIP Genes in Different Tissues
Based on the transcriptome data, we analyzed the differential expression patterns of the bZIP genes in jasmine across the roots, stems, leaves and flowers (Figure 7). In hutou jasmine, HTbZIP27 (belonging to the K group) was highly expressed in all tissues, with particularly high expression in the roots. The expression of HTbZIP36 (S group) was significantly higher in both roots and leaves. We also found that HTbZIP05 (group S), 10 (group B), 32 (group I) and 22 (group I) were highly expressed in the roots, stems, and leaves. HTbZIP56 (S group) was highly expressed in three periods of flower development (Figure 7A). Combined with gene expression trend analysis, HTbZIP36 exhibited the highest expression in roots (Cluster 9), while HTbZIP27 showed the high expression in expression in roots (Cluster 8). HTbZIP06 (D group)/31 (S group)/52 (S group)/26 (S group) (cluster 5) showed a high expression trend only in three periods of flower development. HTbZIP05/10/32/22 (cluster 7) exhibited the highest expression in roots (Figure 7B). In single-petaled jasmine, the SJbZIP53/57 (S group) were highly expressed in both roots and stems. SJbZIP19 (S group) was highly expressed in the stem and during the third flowering stage. SJbZIP24 (D group) was highly expressed only exclusively in roots (Figure 7D). At the same time, DJbZIP36 (S group) was highly expressed in the roots of double-petal jasmine. DJbZIP28 (K group)/53 (I group)/23 (I group)/58 (S group)/05 (S group) were relatively highly expressed. DJbZIP52/20 (S group) were highly expressed in the stems, and DJbZIP20/36 were also expressed during the third flowering stage (Figure 7E). There was no gene with high expression of the bZIP genes in the leaves of single- and double-petal jasmine. However, there were genes with high expression of the bZIP genes in the leaves of hutou jasmine.
Figure 7.
Expression levels of bZIP genes with different jasmine tissues. (A) Expression levels of HTbZIP genes in different tissues of hutou jasmine. (B) Expression trend of HTbZIP genes in 4 tissues of hutou jasmine. The black lines represent the central trend change and the other color lines represent the trend change results of different genes. (C) Hutou jasmine display diagram. The figure includes the flower, stem and leaf tissues. (D) Expression trend of SJbZIP genes in 4 tissues of hutou jasmine. (E) Expression trend of DJbZIP genes in 4 tissues of hutou jasmine.
In the five flowering stages of single-petal jasmine, SJbZIP53 was expressed only at the F5 stage. SJbZIP19/57/04 (S group) exhibited consistently high or elevated expression levels throughout the flowering period, while SJbZIP57/04 showed high expression levels at the F5 stage (Figure 8A). During the entire flowering period of double-petal jasmine, DJbZIP20/36 (group S) consistently exhibited high levels of expression. However, there was variation in the specific stages of flowering, with high levels of expression. DJbZIP20 showed high expression during the F1~F4 period and showed high expression levels expressed in the F2 and F3 stages. DJbZIP58/52 (group S) were highly expressed only during the F5 period. Furthermore, in addition to the regulation of the S group in jasmine during the flowering stage, there was also a notable high expression of an E group member (DJbZIP14) at the F5 flowering stage (Figure 8B). During the various flowering stages of hutou jasmine, the expression levels of HTbZIP06 in F3~F5 were higher, while the expression levels of other genes were lower in the D group. The expression levels of HTbZIP27 were higher in all five flowering stages. At the same time, 33.33% (6/18) of the members of the S group of HTbZIP genes were highly or relatively expressed, and they were involved in regulating the flowering period. Among them, HTbZIP56 maintained high expression throughout the flowering period, especially during the F3 and F4 stages. The expressions of HTbZIP52/36 were relatively high throughout the entire flowering period. In the F3~F5 stage, HTbZIP31 was highly expressed. However, the expression levels of the remaining members of the C/G/H/A/F group were moderate or low. These results suggeste that tissue-specific genes of the bZIP genes family may play a crucial role in regulating the development of jasmine organs and tissues.
Figure 8.
Expression trend of bZIP genes in flowering stages of jasmine. (A) Expression trend of SJbZIP genes. (B) Expression trend of DJbZIP genes. (C) Expression trend of HTbZIP genes.
2.9. Analysis of the Protein–Protein Interaction Network of HTbZIPs
We used STRING 12.0 to construct a protein–protein interaction network of 63 HTbZIP proteins. The results showed that DPBF3 (HTbZIP07/15/16/47/60), ABI5 (HTbZIP11/63), TGA2 (HTbZIP02/13), TGA6 (HTbZIP06), TGA3 (HTbZIP38), TGA4 (HTbZIP24), ABF2 (HTbZIP28/5) and ABF4 (HTbZIP18/51) were involved in abscisic acid-regulated gene expression. BZIP44 (HTbZIP19/36) was involved in seed germination. TGA9 (HTbZIP04/48) and TGA10 (HTbZIP61) were bZIP transcription factors required for another development. PAN (HTbZIP45) was involved in flower organ formation, HY5 (HTbZIP42) was involved in cryptochrome signaling transduction and FD (HTbZIP17) promoted excessive flowering. Additionally, BZIP19 (HTbZIP20/54) was involved in the response to zinc iron deficiency (Figure 9). These results indicated that the HTbZIP proteins had diverse functions and played an important role in the growth and development of jasmine.
Figure 9.
Protein–protein interaction network of HTbZIP proteins. Inside the nodes was a three-dimensional structure diagram of the protein, and the different colored lines between the nodes indicate the type of interaction evidence.
2.10. Response Profiles of HTbZIP Genes with ABA Treatments
In this study, the roots, leaves and flowers of hutou jasmine and the HTbZIP genes containing more ABRE elements and their corresponding SJ/DJbZIP genes were selected as the target genes, as these genes may respond to the regulation of hormone expression under ABA treatment. RT-qPCR was used to analyze the response expression patterns of these bZIP genes after ABA treatment. The results showed that the highest expression level of SJbZIP05/13 in single-petal jasmine was treated with ABA for 12 h and then decreased. The expression levels of SJbZIP37/62 showed an upward trend in ABA treatment for 0~24 h. The expression pattern of SJbZIP57 was different from other genes. After 6 h of ABA treatment, the expression level decreased to a lower level than the control group and then increased with the increase of treatment time (Figure 10A). In the double-petal jasmine, the expression levels of DJbZIP06/14/28 were the highest after ABA treatment for 12 h, and then the expression level showed a downward trend. The expression levels of DJbZIP36/63 were lower than that of the control group after 6 h of ABA treatment, and the expression trend first decreased, and then increased and decreased (Figure 10B). In hutou jasmine, the expression patterns of HTbZIP06/56/36 were similar under ABA treatment. HTbZIP27 expression increased with ABA treatment time (Figure 10C). It showed a trend of the first increasing and then decreasing, but the expression level was higher than other treatment groups at ABA treatment for 12 h (Figure 10C). The response of these genes to ABA varied, and the expression levels of SJbZIP37/57/62 were much higher than those of other genes after 12 and 24 h of ABA treatment. It is speculated that three genes may be involved in the response to ABA.
Figure 10.
Jasimine bZIPs expression at 0 h, 6 h, 12 h and 24 h after 0.5 mg/L ABA treatment. (A) The expression of SJbZIP genes by ABA treatment in single-petal jasmine. (B) The expression of DJbZIP genes by ABA treatment in double-petal jasmine. (C) The expression of HTbZIP genes by ABA treatment in hutou jasmine. (D) The correlation heatmap of bZIP genes in three jasmines.
3. Discussion
The bZIP genes are closely related to plant growth and development and stress tolerance. We analyzed the bZIP gene families of single- and double-petal jasmine and hutou jasmine at the genome-wide level. We identified 64 bZIP genes in single-petal jasmine, 63 bZIP genes in double-petal jasmine and 63 bZIP genes in hutou jasmine. This gene count is comparable to the other species, such as Chrysanthemum indicum (66 genes) [22], Nelumbo nucifera (59 genes), Nelumbo lutea (65 genes) [23] and tomato (69 genes) [21]. However, the gene count is lower than that of A. thaliana (78 genes) [7], potato (104 genes) [24] and maize (125 genes) [18]. Notably, the number of bZIP genes remained consistent across jasmine subspecies, and there were no significant differences in the physicochemical properties of the proteins. Unlike A. thaliana, which was divided into 13 groups, the three kinds of jasmines were divided into 12 groups. They lacked an M group, which was supposed to be lost during the evolutionary process.
In the conserved motif and gene structure analyses, the conserved motifs of HTbZIP genes in the same group were similar. All of them had one conserved motif (motif01), while the different groups possessed specific conserved motifs, suggesting that the bZIP genes were conserved during the course of evolution. Meanwhile, the distribution of introns and exons in the gene structure of different groups displayed specific features. For example, the S group contained only one exon, which was similar to studies of other species, such as cassava [25].
Covariance analysis showed that there were 2 tandem repeat events and 36 segmental duplication events in hutou jasmine. Therefore, segmental duplication might be the main pathway for the expansion of the HTbZIP genes. The interspecies covariance revealed 63 homologous gene pairs between the hutou jasmine and A. thaliana, 104 homologous gene pairs with single-petal jasmine and 103 homologous gene pairs with double-petal jasmine. The number of homologous gene pairs between subspecies was much higher than that of A. thaliana, but the comparison of homologous gene pairs between subspecies differed by only one, suggesting the consistency of subspecies evolution. Meanwhile, the HTbZIP genes first used synonymous codons ending in A/U, which was the same as the JrbZIP genes [26]. Codon preference affected the elongation rate and folding process of proteins, but codon preference was also affected by base composition, natural selection and mutational pressure [27,28]. In this study, both ENC- and neutrality-plot analysis showed that the codon usage bias of HTbZIP genes was mainly affected by natural selection and partly or solely by mutational pressure.
The 1000 bp sequence upstream of the HTbZIP gene was extracted and analyzed for cis-acting elements. All genes contained light-responsive elements, which is compatible with jasmine’s light-loving habit [29]. In RT-qPCR analysis, the expression levels of SJbZIP37/57/62 all exhibited significant changes in ABA response. They each contained 1–2 ABRE elements (Table S4), which was speculated to be one of the response genes of ABA.
Many studies have demonstrated that the bZIP gene family of transcription factors plays a crucial role in the growth and development of plants [30,31]. In this study, the varying expression levels of the bZIP genes in four tissues of three different jasmine varieties suggested that the bZIP genes were involved in the growth and development of jasmine (Figure 7). In A. thaliana, AtbZIP11 (S group) negatively regulates root development, and it involves a variety of metabolic pathways [32,33,34]. HTbZIP36, SJbZIP53 and DJbZIP36 were all members of group S and exhibited high expression levels in the root. It was speculated that they had similar functions to AtbZIP11. Similarly, members of the K group (e.g., AtbZIP60) mainly act in the endoplasmic reticulum stress pathway [35]. The predictive function of HTbZIP27 corresponded to that of AtbZIP60 (Figure 9), and its expression was significant in all tissues. Walnut bZIP family S group genes, JrbZIP20, JrbZIP62 and JrbZIP69, were highly expressed in early female flower bud differentiation [26]. During the blooming of jasmine flowers, the genes with high expression were mainly distributed in the S group. For example, SJbZIP19 was highly expressed at the F1~F4 flowering stages, and SJbZIP53/57/04 were highly expressed at the F5 flowering stage. DJbZIP58/52 was highly expressed in the F5 stage, while DJbZIP36/20 was highly expressed in the F2 and F3 stages. The expression levels of HTbZIP31 were high in the F3~F5 phases, and HTbZIP56/52 were highly expressed in F1~F5 phases. The highly expressed genes in specific tissues of hutou jasmine were selected as the target genes for the ABA response assay. It was found that the expression levels of the SJbZIP57, DJbZIP58 and HTbZIP56 genes were all influenced by ABA, but the expression trend varied across different tissues.
In conclusion, on the basis of evolutionary relationships, it is speculated that the bZIP genes, sharing direct homology or close relation to those in the A. thaliana group, may also perform similar functions in jasmine. In addition, some bZIP gene groups consist of single-copy or low-copy genes, such as the B, H and K groups. The identification of these groups suggest their functional conservation during plant evolution [36]. As jasmine has evolved from tropical or subtropical origins (such as India and the Persian Gulf) to thrive at relatively higher latitudes (such as Fujian and Guangxi provinces, China), a majority of these varieties have undergone domestication to adapt to low-temperature environments. The bZIP gene family could be a potential contributor in promoting the survival of jasmine in its new environment.
4. Materials and Methods
4.1. Genomics Data and Plant Sources
In this study, the complete genome and the annotated file of single- and double-petal jasmines were utilized from Nation Genomics Data Center (NGDC: PRJCA006739), and the genomics data of hutou jasmine were provided by the inner laboratory of Fujian Normal University. The protein sequences of the bZIP gene family members of A. thaliana were obtained from Phytozome v13 (https://phytozome-next.jgi.doe.gov/, accessed on 27 September 2023). However, the search for the sequence of AtbZIP73 did not yield accurate information in the A. thaliana genome database and was therefore was not used [7].
4.2. The Identification of bZIP Gene Family
The bZIP gene family of jasmine was identified by BLASTP and HMMER Search methods in the TBtools v2.030 software [37]. Based on the AtbZIP protein sequences, Markov model with bZIP_1 (ID: PF00170), bZIP_2 (ID: PF07716) and bZIP_Maf (ID: PF03131) from Pfam website [38], we deleted the incomplete domain sequences and finally obtained the jasmine bZIP genes, for which the domain analysis used the NCBI-CDD (https://www.ncbi.nlm.nih.gov/cdd/, accessed on 29 September 2023) and Pfam search tools (Pfam: Search Pfam (xfam.org), accessed on 29 September 2023) [39]. Finally, physicochemical properties analyses of bZIP proteins were performed using TBtools v2.030.
4.3. Phylogenetic Tree Construction
A phylogenetic tree was constructed with the MEGA 11 software by clustalW alignment and the Neighbour-Joining(NJ) method with predicted protein sequences of jasmine and A. thaliana bZIP proteins, with the parameters:bootstrap (1000 replicates), p-distance model and pairwise deletion [40,41]. The classification of jasmine bZIP genes were classified according to their phylogenetic relations with their corresponding bZIP genes of A. thaliana, the phylogenetic tree was modified using the online website iTOL (https://itol.embl.de/, accessed on 30 September 2023).
4.4. Conservative Motifs, Gene Structure of HTbZIPs
The online website MEME (https://meme-suite.org/meme/tools/meme, accessed on 9 October 2023) was used for predicting the conserved motifs of HTbZIP proteins [42], with the number of conserved motifs set to 15 and the other parameters set to default. The ID and GFF files of the HTbZIP genes were submitted to the Gene Structure View program of TBtools v2.030 for analyzing the composition of exons and introns. Introns were counted using the GXF-Fix and GXF-Star of TBtools v2.030 and plotted using the GraphPad Prism 9.0.0 (121).
4.5. MiRNA Editing for the bZIP Gene Family
Based on the psRNATarget website (https://www.zhaolab.org/psRNATarget/, accessed on 14 December 2023), the miRNA targeting of bZIP genes in three jasmine species was predicted. The selected species was Arabidopsis thaliana, with the expected value parameter set to 4, while the rest of the parameters were left at their default settings. The targeted genes were aligned with the miRNAs of Arabidopsis, and the results were statistically analyzed. The findings were visualized using TBtools and the GraphPad Prism 9.0.0 (121).
4.6. Synteny Analysis of the bZIP Gene Family
The One-Step MCscanX function of TBtools software was utilized to conduct an analysis of HTbZIP genes, both intraspecific and interspecific collinearity. The default parameters were used for intraspecific collinearity analysis, while for interspecific collinearity analysis, the E-value was set to 1 × 10−5, and the remaining parameters were set to their default values. Intraspecific collinearity analyses encompass various aspects, such as tandem repeat, segmental repeat, gene density and chromosome mapping, which were visually represented in Circos plots. Interspecific collinearity involved examining homologous gene pairs between hutou jasmine and single-petal jasmine, double-petal jasmine and A. thaliana, respectively. The above visualizations were created using TBtools v2.030.
4.7. Analysis of Codon Usage Pattern of HTbZIP Genes
CondonW1.4.2 was used to analyze the codon usage characteristics of HTbZIP genes. The correlation coefficients analyzed were the frequency of optimal codons (FOP), codon adaptation index (CAI), effective number of codons (ENC), GC content of codons and GC content of codons coding for the same amino acid at position 3 (GC3s) and relative synonymous codon usage (RSCU) [43]. GC, GC2 and GC3 were analyzed using the CUPS function of the online website EMBOSS (https://embossgui.sourceforge.net/demo/, accessed on 25 October 2023) [44]. The ENC-plot analysis and stacked barplot of RSCU values were drawn using the R Programming Language. The ENC-plot is a standard plot generated using the formula ENC = 2 + GC3 + 29/[GC32 + (1 − GC3)2]. PR2-plot analysis, neutrality-plot analysis, and violin plots were created using GraphPad Prism 9.0.0(121). PR2 was plotted with G3/(G3 + C3) as the x-axis and A3/(A3 + T3) as the y-axis. Two lines were drawn at X = 0.5 and Y = 0.5 [45]. Neutrality-plot analysis was plotted with the GC3 of CDS for each gene as the abscissa and the mean of GC1 and GC2 (denoted as GC12) as the ordinate.
4.8. Cis-Acting Element Analysis of HTbZIP Genes
The 1000 bp upstream sequence of bZIP genes in hutou jasmine was obtained by TBtools. Putative cis-regulatory elements within the promoters of the bZIP genes were identified using the PlantCARE tool (http://bioinformatics.psb.ugent.be/webtools/plantcare/html/, accessed on 15 October 2023) [46]. After the data were statistically classified, TBtools v2.030 was used for data visualization. The main elements of the three jasmines were drawn using the GraphPad Prism 9.0.0 (121).
4.9. Expression Analysis
The transcription data of hutou jasmine were obtained from our own research group. The TPM value for the HTbZIPs, the SJbZIPs and DJbZIP genes in different tissues (root, stem, leaf, flower) of hutou jasmine were obtained [47], and the logarithm of the TPM value was taken to make a heat map by TBtools v2.030. The Mfuzz function of OmicStudio3.6 (https://www.omicstudio.cn/tool, accessed on 10 October 2023) was used to visualize the expression trend of the HTbZIP genes. The correlation heatmap of Chiplot (https://www.chiplot.online/correlation_heatmap.html, accessed on 20 December 2023) was used. The parameter of the Mfuzz plot and correlation heatmap settings were all default.
4.10. Protein–Protein Interaction Network Analysis of HTbZIPs
The HTbZIP protein sequence was uploaded to STRING 12.0 (https://cn.string-db.org/, accessed on 6 December 2023), and A. thaliana was selected as the target species. The candidate protein with the highest bitscore value was selected as the final matched A. thaliana protein for the next step of protein network construction. Finally, we obtained an optimal protein–protein interaction network.
4.11. RT-qPCR Assay during the ABA Treatment
Three jasmine plant samples were collected from Fujian Agriculture and Forestry University, Fuzhou, China, taking 30~60 cm of branches with some old branches and place them in a natural room (20~25 °C) for one week. The treatment methods were exogenous auxin, 0.5 mg/L ABA solution. The leaf surface and leaf back were sprayed with an atomizer until they were fully moist but no droplets remained. At 0 h, 6 h, 12 h and 24 h, the clean leaves treated with ABA were quickly frozen with liquid nitrogen and stored at −80 °C. The total RNA extraction method of plants was based on the method of the E.Z.N.A ®Plant RNA Kit (OMEGA, catalog number: R6827). The Hieff® Ⅲ 1st Strand cDNA Synthesis SuperMix for qPCR was used to synthesize cDNA single strands by the reverse transcription of extracted RNA. The cDNA was used as a template, and the Hieff UNICON® Universal Blue qPCR SYBR Green Master Mix kit was used to perform real-time fluorescence quantitative PCR detection (RT-qPCR). The JsActin gene of Jasminum sambac was selected as the internal reference gene [48]. The reference genes and gene sequence primers used in this experiment are shown in Table S5. The RT-qPCR reaction was designed as 3 technical replicates with a total system of 20 μL, including 10 μL of Hieff UNICON® Universal Blue qPCR SYBR Green Master Mix, 0.4 μL of Forward primer (10 μM), 0.4 μL of Reverse primer (10 μM), 2 μL of template DNA and 7.2 μL of sterile ultrapure water. The amplification procedure was pre-denaturation at 95 °C for 60 s; 95 °C for 10 s, 60 °C for 30 s, a total of 40 cycles; 95 °C for 5 s and 65 °C for 5 s. The obtained data were calculated using the 2−ΔΔCt calculation method to calculate the relative gene expression levels. ORIGIN (2021) was used for drawing.
5. Conclusions
By systematic analysis, bZIP genes were identified in three jasmine genomes; there were no large-scale difference in family members, though they were lopsidedly distributed on 13 chromosomes. bZIP genes were categorized into 12 groups, while the M group was missing compared with arabidopsis. The structures of different bZIP genes were significantly different. Tandem repeats and segmental duplications were observed to varying extents in HTbZIP, with segmental duplication events being the major mode of expansion of the HTbZIP gene family. However, the difference in promoter led to the expression change, with the HTbZIP genes containing several abiotic stress-responsive cis-acting elements, and it is hypothesized that HTbZIP62 and HTbZIP14 may be ABA response genes. The differing expression levels of the bZIP genes in various tissues of three jasmine species indicate their involvement in the growth and development of jasmine. Combined with real-time fluorescence PCR analysis, the bZIP genes may regulate the growth and development of jasmine in response to ABA.
Supplementary Materials
The supporting information can be downloaded at: https://www.mdpi.com/article/10.3390/ijms25010488/s1.
Author Contributions
K.Z. and Z.-J.L. designed the whole experiments; X.L. wrote the manuscript. X.L. and M.S. collected necessary samples; X.L. and M.S. handled the experiments and analyzed the data. W.L., S.L., Y.L. and H.S. performed the analyses of sequencing data and was responsible for figure compiling and organization. S.A. and G.W. reviewed and edited the manuscript. All authors have read and agreed to the published version of the manuscript.
Funding
The research was supported by the National Natural Science Foundation of China (No. 31901353), the Natural Science Foundation of Fujian province (2022J01639), Forestry Bureau Project of Fujian Province of China (2022FKJ12), Science and technology special correspondent project of Fujian province, the Science and Technology Program of Fujian province (2020N0009) and the scientific research innovation program “Xiyuanjiang River Scholarship” from College of Life Sciences, Fujian Normal University.
Institutional Review Board Statement
Not applicable.
Informed Consent Statement
Not applicable.
Data Availability Statement
The original HT jasmine genome described in this article have been deposited to NGDC. All data generated or analyzed during this study are included in this published article and are also available from the corresponding author on reasonable request.
Acknowledgments
We would like to thank the editor and reviewers for their helpful comments on the manuscript.
Conflicts of Interest
The authors declare that the research was conducted in the absence of any commercial or financial relationships that could be construed as a potential conflict of interest.
References
- El-Hawary, S.S.; El-Hefnawy, H.M.; Osman, S.M.; El-Raey, M.A.; Mokhtar Ali, F.A. Phenolic profiling of different Jasminum species cultivated in Egypt and their antioxidant activity. Nat. Prod. Res. 2021, 35, 4663–4668. [Google Scholar] [CrossRef]
- Deng, Y.; Sun, X.; Gu, C.; Jia, X.; Liang, L.; Su, J. Identification of pre-fertilization reproductive barriers and the underlying cytological mechanism in crosses among three petal-types of Jasminum sambac and their relevance to phylogenetic relationships. PLoS ONE 2017, 12, e0176026. [Google Scholar] [CrossRef]
- Jing, L.; Bu, C.; Li, C.; Di, Q. Study on genetic Diversity of Phenotypic Traits in 25 Jasminum Germplasm Resources. Chin. J. Trop. Crops 2020, 41, 1762–1769. [Google Scholar] [CrossRef]
- Fu, T.; Guo, C.; Fu, T.; Peng, S.; Lin, X.; Rao, G.; Chen, N.; Zhang, J. Comparison and Analysis of Characteristic Aroma Components of Eight Main Jasmine Teas in Fuzhou. J. Tea Sci. 2020, 40, 656–664. [Google Scholar]
- Liu, H.; Tang, X.; Zhang, N.; Li, S.; Si, H. Role of bZIP Transcription Factors in Plant Salt Stress. Int. J. Mol. Sci. 2023, 24, 7893. [Google Scholar] [CrossRef] [PubMed]
- Jakoby, M.; Weisshaar, B.; Dröge-Laser, W.; Vicente Carbajosa, J.; Tiedemann, J.; Kroj, T.; Parcy, F. bZIP transcription factors in Arabidopsis. Trends Plant Sci. 2002, 7, 106–111. [Google Scholar] [CrossRef]
- Dröge-Laser, W.; Snoek, B.L.; Snel, B.; Weiste, C. The Arabidopsis bZIP transcription factor family—An update. Curr. Opin. Plant Biol. 2018, 45, 36–49. [Google Scholar] [CrossRef]
- Izawa, T.; Foster, R.; Chua, N.-H. Plant bZIP Protein DNA Binding Specificity. J. Mol. Biol. 1993, 230, 1131–1144. [Google Scholar] [CrossRef] [PubMed]
- Han, C.; He, Y.; Wu, L.; Jia, L.; Wang, L.; Zhiguo, E. Research Progress in the Function of Basic Leucine Zipper (bZIP) Protein Family in Rice. Chin. J. Rice Sci. 2023, 37, 436–448. [Google Scholar]
- Wang, J.; Ding, F.; Pan, J.; Zhang, S.; Yang, Y.; Huang, X.; Fan, Z.; Li, L.; Wang, Y. Research Progress of bZIP Lineage Transcription Factors in Plant. Chin. J. Trop. Agric. 2019, 39, 39–45. [Google Scholar]
- Hussain, Q.; Asim, M.; Zhang, R.; Khan, R.; Farooq, S.; Wu, J. Transcription Factors Interact with ABA through Gene Expression and Signaling Pathways to Mitigate Drought and Salinity Stress. Biomolecules 2021, 11, 1159. [Google Scholar] [CrossRef]
- Kim, J.C.; Lee, S.H.; Cheong, Y.H.; Yoo, C.M.; Lee, S.I.; Chun, H.J.; Yun, D.J.; Hong, J.C.; Lee, S.Y.; Lim, C.O.; et al. A novel cold-inducible zinc finger protein from soybean, SCOF-1, enhances cold tolerance in transgenic plants. Plant J. Cell Mol. Biol. 2001, 25, 247–259. [Google Scholar] [CrossRef]
- Wu, L.; Zhang, Z.; Zhang, H.; Wang, X.-C.; Huang, R. Transcriptional Modulation of Ethylene Response Factor Protein JERF3 in the Oxidative Stress Response Enhances Tolerance of Tobacco Seedlings to Salt, Drought, and Freezing. Plant Physiol. 2008, 148, 1953–1963. [Google Scholar] [CrossRef]
- Yamaguchi-Shinozaki, K.; Shinozaki, K. Organization of cis-acting regulatory elements in osmotic- and cold-stress-responsive promoters. Trends Plant Sci. 2005, 10, 88–94. [Google Scholar] [CrossRef]
- Liu, C.; Ou, S.; Mao, B.; Tang, J.; Wang, W.; Wang, H.; Cao, S.; Schläppi, M.R.; Zhao, B.; Xiao, G.; et al. Early selection of bZIP73 facilitated adaptation of japonica rice to cold climates. Nat. Commun. 2018, 9, 3302. [Google Scholar] [CrossRef]
- Cai, W.; Yang, Y.; Wang, W.; Guo, G.; Liu, W.; Bi, C. Overexpression of a wheat (Triticum aestivum L.) bZIP transcription factor gene, TabZIP6, decreased the freezing tolerance of transgenic Arabidopsis seedlings by down-regulating the expression of CBFs. Plant Physiol. Biochem. 2018, 124, 100–111. [Google Scholar] [CrossRef]
- Nijhawan, A.; Jain, M.; Tyagi, A.K.; Khurana, J.P. Genomic Survey and Gene Expression Analysis of the Basic Leucine Zipper Transcription Factor Family in Rice. Plant Physiol. 2008, 146, 323–324. [Google Scholar] [CrossRef]
- Wei, K.; Chen, J.; Wang, Y.; Chen, Y.; Chen, S.; Lin, Y.; Pan, S.; Zhong, X.; Xie, D. Genome-Wide Analysis of bZIP-Encoding Genes in Maize. DNA Res. 2012, 19, 463–476. [Google Scholar] [CrossRef]
- Liu, J.; Chen, N.; Chen, F.; Cai, B.; Dal Santo, S.; Tornielli, G.B.; Pezzotti, M.; Cheng, Z.-M. Genome-wide analysis and expression profile of the bZIP transcription factor gene family in grapevine (Vitis vinifera). BMC Genom. 2014, 15, 281. [Google Scholar] [CrossRef]
- Sun, M.-Y.; Zhou, J.; Tan, Q.-P.; Fu, X.-L.; Chen, X.-D.; Li, L.; Gao, D.-S. Analysis of Basic Leucine Zipper Genes and Their Expression During Bud Dormancy in Apple (Malus × domestica). Sci. Agric. Sin. 2016, 49, 1325–1345. [Google Scholar]
- Li, D.; Fu, F.; Zhang, H.; Song, F. Genome-wide systematic characterization of the bZIP transcriptional factor family in tomato (Solanum lycopersicum L.). BMC Genom. 2015, 16, 771. [Google Scholar] [CrossRef] [PubMed]
- Liu, H.; Huang, Q.; Liu, Y.; He, M.; Zhou, Y. Genome-wide Identification and Bioinformatics Analysis of Chrysanthemum indicum bZIP Transcription Factor. Mol. Plant Breed. 2022, 20, 4586–4600. [Google Scholar]
- Jarambasa, T.; Regon, P.; Jyoti, S.Y.; Gupta, D.; Panda, S.K.; Tanti, B. Genome-wide identification and expression analysis of the Pisum sativum (L.) APETALA2/ethylene-responsive factor (AP2/ERF) gene family reveals functions in drought and cold stresses. Genetica 2023, 151, 225–239. [Google Scholar] [CrossRef] [PubMed]
- Li, X.; Feng, J.; Lu, L.; Li, L. Identification and expression analysis of bZIP family in potato. Jiangsu J. Agric. Sci. 2022, 38, 1453–1464. [Google Scholar] [CrossRef]
- Hu, W.; Yang, H.; Yan, Y.; Wei, Y.; Tie, W.; Ding, Z.; Zuo, J.; Peng, M.; Li, K. Genome-wide characterization and analysis of bZIP transcription factor gene family related to abiotic stress in cassava. Sci. Rep. 2016, 6, 22783. [Google Scholar] [CrossRef] [PubMed]
- Zhang, Z.; Quan, S.; Niu, J.; Guo, C.; Kang, C.; Liu, J.; Yuan, X. Genome-Wide Identification, Classification, Expression and Duplication Analysis of bZIP Family Genes in Juglans regia L. Int. J. Mol. Sci. 2022, 23, 5961. [Google Scholar] [CrossRef] [PubMed]
- Zhou, H.; Wang, H.; Huang, L.F.; Naylor, M.; Clifford, P. Heterogeneity in codon usages of sobemovirus genes. Arch. Virol. 2005, 150, 1591–1605. [Google Scholar] [CrossRef] [PubMed]
- Iriarte, A.; Lamolle, G.; Musto, H. Codon Usage Bias: An Endless Tale. J. Mol. Evol. 2021, 89, 589–593. [Google Scholar] [CrossRef]
- Bufen, S.; Tao, J.; Ling, L.; Yan, L.; Jiajin, C. Climate Suitability Zoning and Assessment of Jasmine in Fujian Province Based on GIS. Meteorol. Sci. Technol. 2022, 50, 885–890. [Google Scholar]
- Iven, T.; Strathmann, A.; Böttner, S.; Zwafink, T.; Heinekamp, T.; Guivarc’h, A.; Roitsch, T.; Dröge-Laser, W. Homo- and heterodimers of tobacco bZIP proteins counteract as positive or negative regulators of transcription during pollen development. Plant J. 2010, 63, 155–166. [Google Scholar] [CrossRef]
- Gibalová, A.; Renák, D.; Matczuk, K.; Dupl’áková, N.; Cháb, D.; Twell, D.; Honys, D. AtbZIP34 is required for Arabidopsis pollen wall patterning and the control of several metabolic pathways in developing pollen. Plant Mol. Biol. 2009, 70, 581–601. [Google Scholar] [CrossRef]
- Weiste, C.; Pedrotti, L.; Selvanayagam, J.; Muralidhara, P.; Fröschel, C.; Novák, O.; Ljung, K.; Hanson, J.; Dröge-Laser, W. The Arabidopsis bZIP11 transcription factor links low-energy signalling to auxin-mediated control of primary root growth. PLoS Genet. 2017, 13, e1006607. [Google Scholar] [CrossRef]
- Ma, J.; Hanssen, M.; Lundgren, K.; Hernández, L.; Delatte, T.; Ehlert, A.; Liu, C.-M.; Schluepmann, H.; Dröge-Laser, W.; Moritz, T.; et al. The sucrose-regulated Arabidopsis transcription factor bZIP11 reprograms metabolism and regulates trehalose metabolism. New Phytol. 2011, 191, 733–745. [Google Scholar] [CrossRef]
- Satoh, R.; Fujita, Y.; Nakashima, K.; Shinozaki, K.; Yamaguchi-Shinozaki, K. A novel subgroup of bZIP proteins functions as transcriptional activators in hypoosmolarity-responsive expression of the ProDH gene in Arabidopsis. Plant Cell Physiol. 2004, 45, 309–317. [Google Scholar] [CrossRef]
- Deng, Y.; Humbert, S.; Liu, J.-X.; Srivastava, R.; Rothstein, S.J.; Howell, S.H. Heat induces the splicing by IRE1 of a mRNA encoding a transcription factor involved in the unfolded protein response in Arabidopsis. Proc. Natl. Acad. Sci. USA 2011, 108, 7247–7252. [Google Scholar] [CrossRef]
- Li, P.; Zheng, T.; Li, L.; Wang, J.; Cheng, T.; Zhang, Q. Genome-wide investigation of the bZIP transcription factor gene family in Prunus mume: Classification, evolution, expression profile and low-temperature stress responses. Hortic. Plant J. 2022, 8, 230–242. [Google Scholar] [CrossRef]
- Chen, C.; Wu, Y.; Li, J.; Wang, X.; Zeng, Z.; Xu, J.; Liu, Y.; Feng, J.; Chen, H.; He, Y.; et al. TBtools-II: A “one for all, all for one” bioinformatics platform for biological big-data mining. Mol. Plant 2023, 16, 1733–1742. [Google Scholar] [CrossRef]
- Liu, Y.; Chai, M.; Zhang, M.; He, Q.; Su, Z.; Priyadarshani, S.V.G.N.; Liu, L.; Dong, G.; Qin, Y. Genome-Wide Analysis, Characterization, and Expression Profile of the Basic Leucine Zipper Transcription Factor Family in Pineapple. Int. J. Genom. 2020, 2020, 3165958. [Google Scholar] [CrossRef]
- Zhang, M.; Zhu, P.; Agassin, R.H.; Yao, S.; Wang, D.; Huang, Z.; Zhang, C.; Hao, Q.; Ji, K. Identification, Classification and Characterization of bZIP Transcription Factor Family Members in Pinus massoniana Lamb. Forests 2023, 14, 155. [Google Scholar] [CrossRef]
- Huang, L.-T.; Liu, C.-Y.; Li, L.; Han, X.-S.; Chen, H.-W.; Jiao, C.-H.; Sha, A.-H. Genome-Wide Identification of bZIP Transcription Factors in Faba Bean Based on Transcriptome Analysis and Investigation of Their Function in Drought Response. Plants 2023, 12, 3041. [Google Scholar] [CrossRef]
- Tamura, K.; Stecher, G.; Kumar, S. MEGA11: Molecular Evolutionary Genetics Analysis Version 11. Mol. Biol. Evol. 2021, 38, 3022–3027. [Google Scholar] [CrossRef]
- Bailey, T.L.; Johnson, J.; Grant, C.E.; Noble, W.S. The MEME Suite. Nucleic Acids Res. 2015, 43, W39–W49. [Google Scholar] [CrossRef]
- Yao, H.; Li, T.; Ma, Z.; Wang, X.; Xu, L.; Zhang, Y.; Cai, Y.; Tang, Z. Codon usage pattern of the ancestor of green plants revealed through Rhodophyta. BMC Genom. 2023, 24, 538. [Google Scholar] [CrossRef]
- Li, Y.; Hu, X.; Xiao, M.; Huang, J.; Lou, Y.; Hu, F.; Fu, X.; Li, Y.; He, H.; Cheng, J. An analysis of codon utilization patterns in the chloroplast genomes of three species of Coffea. BMC Genom. Data 2023, 24, 42. [Google Scholar] [CrossRef]
- Yang, M.; Liu, J.; Yang, W.; Li, Z.; Hai, Y.; Duan, B.; Zhang, H.; Yang, X.; Xia, C. Analysis of codon usage patterns in 48 Aconitum species. BMC Genom. 2023, 24, 703. [Google Scholar] [CrossRef]
- Lescot, M.; Déhais, P.; Thijs, G.; Marchal, K.; Moreau, Y.; Van de Peer, Y.; Rouzé, P.; Rombauts, S. PlantCARE, a database of plant cis-acting regulatory elements and a portal to tools for in silico analysis of promoter sequences. Nucleic Acids Res. 2002, 30, 325–327. [Google Scholar] [CrossRef]
- Li, B.; Dewey, C.N. RSEM: Accurate transcript quantification from RNA-Seq data with or without a reference genome. BMC Bioinform. 2011, 12, 323. [Google Scholar] [CrossRef]
- Wang, Y.; Zhang, H.; Wan, C.; He, X.; Huang, J.; Lyu, M.; Yuan, Y.; Wu, B. Characterization of Two BAHD Acetyltransferases Highly Expressed in the Flowers of Jasminum sambac (L.) Aiton. Plants 2022, 11, 13. [Google Scholar] [CrossRef]
Disclaimer/Publisher’s Note: The statements, opinions and data contained in all publications are solely those of the individual author(s) and contributor(s) and not of MDPI and/or the editor(s). MDPI and/or the editor(s) disclaim responsibility for any injury to people or property resulting from any ideas, methods, instructions or products referred to in the content. |
© 2023 by the authors. Licensee MDPI, Basel, Switzerland. This article is an open access article distributed under the terms and conditions of the Creative Commons Attribution (CC BY) license (https://creativecommons.org/licenses/by/4.0/).









