Next Article in Journal
A Comprehensive Analytical Review of Polyphenols: Evaluating Neuroprotection in Alzheimer’s Disease
Next Article in Special Issue
Integrated Metabolomic–Transcriptomic Analyses of Flavonoid Accumulation in Citrus Fruit under Exogenous Melatonin Treatment
Previous Article in Journal
Novel Insights into Psychosis and Antipsychotic Interventions: From Managing Symptoms to Improving Outcomes
Previous Article in Special Issue
Emerging Roles of Mitogen-Activated Protein Kinase Signaling Pathways in the Regulation of Fruit Ripening and Postharvest Quality
 
 
Font Type:
Arial Georgia Verdana
Font Size:
Aa Aa Aa
Line Spacing:
Column Width:
Background:
Article

Evidence Supporting a Role of Alternative Splicing Participates in Melon (Cucumis melo L.) Fruit Ripening

1
College of Horticulture, Shanxi Agricultural University, Jinzhong 030801, China
2
Hami-Melon Research Center, Xinjiang Academy of Agricultural Sciences, Urumqi 830091, China
3
College of Life Science and Technology, Xinjiang University, Urumqi 830046, China
4
Department of Animal Science, University of California Davis, Davis, CA 95616, USA
*
Authors to whom correspondence should be addressed.
These authors contributed equally to this work.
Int. J. Mol. Sci. 2024, 25(11), 5886; https://doi.org/10.3390/ijms25115886
Submission received: 21 April 2024 / Revised: 19 May 2024 / Accepted: 25 May 2024 / Published: 28 May 2024

Abstract

One key post-transcriptional modification mechanism that dynamically controls a number of physiological processes in plants is alternative splicing (AS). However, the functional impacts of AS on fruit ripening remain unclear. In this research, we used RNA-seq data from climacteric (VED, Harukei 3) and non-climacteric (PI, PS) melon cultivars to explore alternative splicing (AS) in immature and mature fruit. The results revealed dramatic changes in differential AS genes (DAG) between the young and mature fruit stages, particularly in genes involved in fruit development/ripening, carotenoid and capsaicinoid biosynthesis, and starch and sucrose metabolism. Serine/arginine-rich (SR) family proteins are known as important splicing factors in AS events. From the melon genome, a total of 17 SR members were discovered in this study. These genes could be classified into eight distinct subfamilies based on gene structure and conserved motifs. Promoter analysis detected various cis-acting regulatory elements involved in hormone pathways and fruit development. Interestingly, these SR genes exhibited specific expression patterns in reproductive organs such as flowers and ovaries. Additionally, concurrent with the increase in AS levels in ripening fruit, the transcripts of these SR genes were activated during fruit maturation in both climacteric and non-climacteric melon varieties. We also found that most SR genes were under selection during domestication. These results represent a novel finding of increased AS levels and SR gene expression during fruit ripening, indicating that alternative splicing may play a role in fruit maturation.

1. Introduction

Alternative splicing (AS) refers to the process whereby alternative splice sites are selected to create more than one transcript from heterogeneous nuclear RNA (hnRNA) transcripts. The spliceosome carries out this process, thereby increasing transcriptomic and proteomic diversity [1]. AS events are crucial for plant development and responses to the environment [2,3,4].
The spliceosome, a massive macromolecular complex made up of five small heterogeneous nuclear ribonucleoproteins (snRNPs) and several proteins, mediates the process [5]. Serine/arginine-rich (SR) proteins are essential splicing factors that bind to splicing enhancers on the pre-mRNA to control the selection of splicing sites [6]. Generally, SR proteins are considered activators, while heterogeneous nuclear ribonucleoproteins (hnRNPs) are regarded as repressors. In plants, SR proteins were initially identified in Arabidopsis [7], followed by their discovery in rice [8], maize [9], wheat [10], tomato [11], cassava [12], cotton [13], Brassica napus [14], and others [15]. One or more N-terminal RNA recognition motif (RRM) domains (PF00076) are found in typical SR proteins. These are followed by a downstream RS domain, which is composed of at least 50 amino acids and contains 40% RS and is distinguished by repeated RS or SR repetitions [16]. Typical SR proteins can be divided into six subfamilies, including SC, SCL, RS, SR, RSZ, and RS2Z, of which three subfamilies (SR, SCL, and RSZ) are plant-specific [17]. SC subfamily members have an RS domain after a single RRM domain, while members of the SCL (SC-like) subfamily have a short N-terminal extension with many RS and SR dipeptides. There are two RRM domains in the SR subfamily, and the second one has a conserved SWQDLKD motif. Members of the RSZ subfamily have one zinc knuckle (ZnK) domain and one RRM domain, while members of the RS2Z subfamily have one extra ZnK domain [17,18]. Additionally, two kinds of atypical SR proteins, known as SR45a and SR45, were discovered in earlier research. On either side of the RRM, SR45 includes two different RS domains, but SR45a encodes a protein that has both RS and RRM domains [7,19]. While the RS domain promotes protein-protein interactions, RNA-binding domains (RBDs) are responsible for recognizing and binding specific RNA sections. The molecular roles of SR proteins are intimately correlated with their subcellular location. They are said to be found in nuclear speckles, yet some of them can move back and forth between the cytoplasm and the nucleus [20].
Previous research has demonstrated that SR proteins modulate plant tolerance to abiotic stress. For example, plant calcium tolerance is decreased by Atsr34B by modulating IRT1 expression [21], while AtRS40 and AtRS41 play critical roles in salt stress modulation [22]. GhSCL-8 positively regulates salt tolerance in cotton by responding to salt stress along with other GhSR genes [13]. Overexpression of PtSCL30 in Arabidopsis reduces freezing and salt tolerance [23]. SlSR1 and SlSR3L, two tomato SR/CAMTA transcription factors, adversely control the response to disease, but SlSR1L favorably regulates the ability to tolerate drought stress [24]. Under high temperatures in grapevines, SR45, SR30, and SR34, as well as the nucleus ribonucleic protein U1A, are likely to induce AS events [25]. The control of alternative splicing in response to light and temperature stress in vegetable crops, producing splicing variants with different functions with CRISPR/Cas9 technology, shows potential for improving vegetable crop performance in stressful conditions [26].
Conversely, SR proteins are crucial for the growth and development of plants. In Arabidopsis, proteins such as SC35 and SCL control silique phyllotaxy, root length, leaf development, and flowering time [27]. Fruit ripening in banana fruit is facilitated by the transcriptional repressive MaMYB16L (full-length isoform) being down-regulated and MaMYB16S (truncated isoform) being up-regulated [28]. The heat-resistant pakchoi cultivar, which is probably regulated by both transcriptional regulation and splicing factors, can reduce heat-induced leaf damage by inducing an unfolded protein response and preventing chloroplast growth and energy utilization [29]. The transcription level of numerous genes that are necessary for the synthesis of carotenoid in ripening tomato fruits is impacted by the deletion of RZ1AL since it has been demonstrated that some RZ members influence the splicing process of distinct genes [30]. Melon is a crucial economic and horticultural crop worldwide. Melon could be divided into two subgroups: C. melo subsp. Melo (hereafter referred to as Melo) and C. melo subsp. Agrestis (hereafter referred to as agrestis), is based on ovary pubescence. Knock-out of CmNAC-NOR affects melon climacteric fruit ripening [31]. Through DAP-seq analysis [32], we identified target genes of pre-mRNA processing splicing factors. Developmental mechanisms and the growing environment affect melon quality and production. While SR members’ functions in controlling many elements of development have been shown in numerous crops, nothing is known about how AS affects the ripening of melon fruit, and less is known about SR members in melon.
In the current research, we investigated alternative splicing (AS) throughout fruit development using RNA-seq data from immature and mature melon fruits. We conducted differential AS and expression analyses comparing young and mature fruits, and identified the melon SR gene family associated with AS regulation. Our findings revealed differential AS genes (DASGs) potentially influencing fruit quality in both climacteric and non-climacteric melon varieties. We identified 17 CmSR genes based on the melon genome using bioinformatics methods, analyzing their phylogeny and conserved domains. Despite prior attempts to integrate melon transcriptomes, a significant portion of melon RNA-Seq data remains unexplored. Here, we collected melon RNA-seq samples via the Illumina platform from the NCBI SRA database, allowing for a comprehensive global gene expression analysis across various samples, tissues, and cultivars. Utilizing the TPM matrix, we examined CmSR gene expression across different tissues and fruit developmental stages, providing novel perspectives on the functions, roles, and evolution history of the melon CmSR genes. The detailed AS analysis in melon not only enhances our understanding of climacteric and non-climacteric melon varieties but also provides valuable information for regulating fruit traits at the post-transcriptional level.

2. Results

2.1. Alternative Splicing Landscape Changes in Young and Mature Stages

To identify alternative splicing (AS) events in melon, we analyzed a series of 18 melon fruit samples, comprising five biological replicates each of climacteric melon fruits at the young (CY) and mature stages (CM) and four biological replicates each of non-climacteric melon fruits at the young (NY) and mature stages (NM) (Table S1), to detect AS events. The phenotypic data for CY, CM, NY, and NM is shown in Figure S1. The melon reference genome ‘DHL92 v4’ comprises 28,299 genes, of which 73.80% (20,885) are multiexon genes. We explored five types of AS events, including IR, A5SS, A3SS, ES, and MXE (Figure 1a). According to our findings, intron retention (IR) was the most common type, accounting for 49% of events, followed by alternative 3′ splice site (A3SS) type (21%), alternative 5′ splice site (A5SS) type (15%), and exon skipping (ES) type (15%) AS events. Climacteric melon exhibited 3821 AS events in young fruit (CY) and 4126 AS events in mature fruit (CM), while non-climacteric melon showed 1856 AS events in young fruit (NY) and 1975 AS events in mature fruit (NM). Comparing climacteric and non-climacteric melon, the number of AS genes and events was highest in climacteric melon, indicating its greater protein diversity. In climacteric and non-climacteric melon, AS was dramatically more common in the mature period than in the young period (Figure 1b; Table S2).
The Venn diagram in Figure 1c illustrates the number of specific and common alternative splicing (AS) genes at the CY, CM, NY, and NM stages. Previous research has shown that in eukaryotes, stage-specific AS controls particular developmental processes [33]. Thus, we aimed to identify stage-specific AS genes during fruit development in both climacteric and non-climacteric melon. More stage-specific AS events were found in mature fruit compared to young fruit in climacteric melon (Figure 1d), consistent with previous research results [34]. A similar trend was observed in non-climacteric melon as well (Figure 1e), suggesting a specific pattern.
Additionally, we analyzed differentially expressed genes (DEGs) (Figure 1f). In the climacteric melon, 3364 DEGs and 1974 differentially alternative splicing (DAS) genes were identified. Among these, we selected 81 genes related to fleshy fruit ripening, including ethylene-responsive genes, abscisic acid-insensitive genes, genes involved in starch and sucrose metabolism, carotenoid and flavonoid biosynthesis, glycan biosynthesis and metabolism, and cysteine and methionine metabolism. The Venn diagram revealed minimal overlap (7 genes). Notably, MELO3C014437 (CmACO1), MELO3C009845 (CmCGS), MELO3C010776 (CmBCAT1), and MELO3C023371 (CmGKC) showed high expression levels in CM (Figure 1g). CmACO1, associated with ripening and ethylene biosynthesis [35,36,37], and CmCGS, a regulator of ethylene synthesis biochemical flux and SAM production [38], may contribute to reduced methylation in ACO1 antisense fruit. Additionally, ETH may control the synthesis of volatile aromatic and methyl-branched molecules through the relative expression of CmBCAT1, which catalyzes enhanced AT activity [39]. Furthermore, CmGKC is involved in plant photosynthetic carbon assimilation [40], suggesting a potential role in melon fruit ripening regulation.
We discovered a novel transcript for CmACO1 that maintained an intron among the second and third exons among all intron retention (IR) events (Figure 1h). Additionally, CmACO1 with an intron retained between the third and fourth exons was identified as having significant differential splicing. Similarly, differential splicing was observed for CmACO1, with an intron retained between the first and second exons. The isoform having intron retention is known as CmACO1.2, whereas the initial CmACO1 transcript was identified as CmACO1.1. The coding parts of CmACO1 from plants grown in CY and CM environments have been amplified and sequenced to confirm the existence of CmACO1.2. Upon RT-PCR amplification, two discrete bands were seen, signifying the preservation of every gene intron. Subsequent sequencing revealed amplicon lengths of 957 and 1292 bp, consistent with RNA-seq results, as depicted in Figure 1i. Additionally, confirmation of the new transcript was obtained by analyzing the bam file in the IGV tool. The validity of these AS events was further shown by the Sanger sequencing results of PCR products (Figure S2).
We performed GO and KEGG annotation analyses on 737 common alternative splicing (AS) genes throughout the CY, CM, NY, and NM phases to obtain a better understanding of the roles of these genes. The GO enrichment analysis revealed enrichment in the “protein modification process” and “mRNA processing” (Figure 1g). Furthermore, KEGG pathway enrichment analysis indicated involvement in pathways such as “Spliceosome”, “Glycan biosynthesis and metabolism”, “Fructose and mannose metabolism”, and “Pyrimidine metabolism” (Figure 1k). AS serves as necessary for regulating growth, development, flowering, stress responses, and other processes of biology in plants [41]. Therefore, it is not surprising that AS genes are linked to a variety of biological processes and engage in several pathways.

2.2. Identification of the CmSR Family

Plants have highly conserved serine/arginine-rich (SR) splicing factors, which regulate pre-mRNA splicing. SR genes were originally found in the melon database by using the Blastp program, based on Arabidopsis SR sequences, to identify all SR genes in the melon genome. Seventeen CmSR genes were identified in the melon genome. It was discovered that the predicted melon SR proteins ranged in length from 186 to 417 amino acids (AA), with a mean length of 272 aa. Their theoretical isoelectric points (pI) differed from 10.18 to 12.86 kDa, and their molecular weights (MW) were between 20.82 and 46.69 kDa (Table S3).

2.3. Phylogenetic Analysis, Syntenic Analysis, Gene Structure and Conserved Motifs of the CmSR Family

We performed phylogenetic analysis on 17 CmSR genes to understand their evolutionary relationships among Arabidopsis thaliana, Oryza sativa, and Cucumis melo L. based on their protein sequences. Seventeen CmSR genes were finally clustered into eight subfamilies (Figure 2a). The earlier identifying system, which included the subfamilies SR, SCL, RS2Z, RSZ, RS, SR45, SR45a, and SC, was also utilized in this work. The biggest subfamily was SCL, which had four SR genes. The smallest subfamily was SR45, which had one SR gene. The remaining subfamilies were SR, SC, RS, RSZ, SR45, and RS2Z, which had three, two, two, one, and one SR gene each. Despite belonging to a family, CmSR genes exhibit considerable variation in basic information. Phylogenetic analysis revealed a consistent relationship between classification and evolution.
The chromosomal locations of CmSR genes were analyzed using the MG2C online website [42], revealing their irregular distribution across ten chromosomes (Table S3). The distribution of CmSR genes on melon chromosomes is as follows: one gene each on chromosomes 3 (CmSC35-like), 7 (CmSR45), 8 (CmSR45a), 9 (CmSR34a), and 12 (CmSR45a-like); two genes each on chromosomes 1 (CmSC35 and CmSR34-like), 2 (CmSR30, CmSCL30a), and 4 (CmRSZ22a, CmSCL33); three genes on chromosomes 6 (CmRS31-like, CmSCL28, and CmRS40-like) and 10 (CmRSZ21, CmRS2Z32-like, and CmSCL30); and no genes were found on the other two chromosomes.
The genus Cucumis (family Cucurbitaceae) comprises two globally cultivated economically important vegetable crop species: cucumber (Cucumis sativus L., 2n = 14) and melon (Cucumis melo L., 2n = 24). Additionally, both melon and cucumber are believed to have originated in Asia, deriving from a common ancestor approximately nine million years in history [43]. To learn more about the melon SR family’s phylogenetic mechanisms, we constructed two comparative syntenic maps of Cucumis melo with representative species of the genus Cucumis (Figure 2b). A total of 17 SR genes exhibited a syntenic relationship with those in Cucumis. Figure 2b showed that melon Chromosome I was syntenic to cucumber Chromosome 7. Moreover, Chromosomes II were syntenic with cucumber Chromosome 1; Chromosomes III were syntenic with cucumber Chromosome 2; Chromosomes IV and VI were syntenic with cucumber Chromosome 3; Chromosomes VII were syntenic with cucumber Chromosome 4; Chromosomes VIII were syntenic with cucumber Chromosome 6; and Chromosomes IX and X were syntenic with cucumber Chromosome 12, comparable to studies in cucumbers [44]. Collectively, those syntenic patterns suggest a complicated history with chromosomal structural alterations, including rearrangement, loss, and fusion, during melon evolution.
Gene structure is essential to comprehending the relationship between genomic evolution and functional differentiation in members of multigenic families. To explore the structural diversity of CmSR genes, we constructed an exon-intron map based on their genomic and coding sequences (Figure 3a). While the number of exons varied substantially across members of the SCL subfamily (4~7 exons), the gene structure (exon and intron) of SR genes was largely similar throughout the RSZ (4–5 exons), RS2Z (5 exons), SR45 (12 exons), SR45a (5~7 exons), SR (11 exons), and SC (7 exons) subfamilies. CmSR genes exhibit significant variation in the number and length of exons and introns, suggesting that the CmSR family may play specific or redundant roles in evolution.
Ten motifs were identified in CmSR proteins, with each subfamily exhibiting a conserved motif pattern (Figure 3b). Motif 1 (Figure 3c) and motif 2 are recognized by the RRM_1 domain, and motif 4 is rich in arginine and serine dipeptides (Figure 3d). Motif 1 and motif 2, along with motif 4, were present in every SR protein. Motif 6 was found exclusively in SR and RSZ, motif 7 exclusively in RSZ, motif 8 exclusively in SR and SR45a, and motif 9 exclusively in SR. The structure of changes among various groups, along with the conserved motifs across groups, suggests diverse functions within the CmSRs.

2.4. Cis-Elements in Promoter Regions and Gene Expression Analysis of SR Proteins

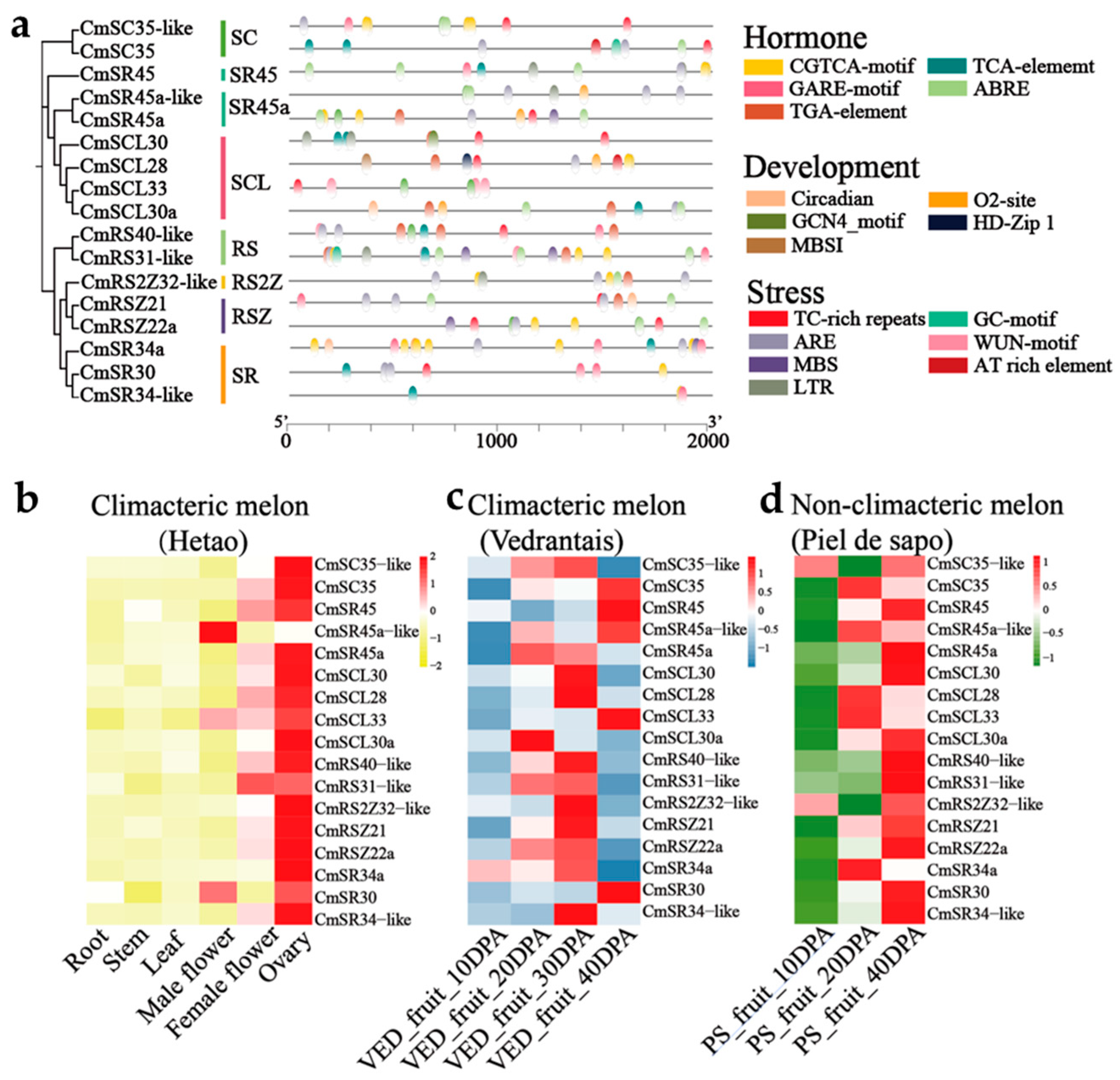
Cis-elements in the promoter areas of CmSR genes, which regulate how plants develop and grow, influence the expression of target genes. It is essential for studying the cis-acting elements in the CmSR family’s promoter regions. The findings of the analysis indicated that the promoters of SR genes contained cis-acting regulatory elements associated with development, stress, and hormones (Figure 4a; Table S4). ARE elements, which are necessary for anaerobic induction, were present in the majority of SR genes (14/17, 94.92%). Hormone-responsive and stress-related cis-elements were detected, including ABA-responsive (ABRE, 13/17, 76.47%), MeJA-responsive (CGTCA-motif, 10/17, 58.82%), salicylic acid-responsive (TCA, 9/17, 52.94%), gibberellin-responsive (GARE, 8/17, 47.06%), and auxin-responsive (TGA, 8/17, 47.06%) elements. Additionally, developmental elements were detected, including those involved in zein metabolism regulation (O2-site, 5/17, 29.41%), circadian control (circadian, 3/17, 17.65%), endosperm expression (GCN4_motif, 1/17, 5.88%), differentiation of palisade mesophyll cells (HD-Zip1, 1/17, 5.88%), and regulation of flavonoid biosynthetic genes (MBSI, 1/17, 5.88%). Stress-responsive elements, including defense and stress responsiveness (TC-rich repeats, 10/17, 58.82%), low-temperature responsiveness (LTR, 5/17, 29.41%), and drought-inducibility (MBS, 4/17, 23.53%), were also prevalent in SR gene promoters. The autocatalytic synthesis of abscisic acid and its cooperative connection with auxin regulate fruit ripening [45]. The findings suggest that a large number of SR genes in melon are connected to the development, growth, and stress response of plants.
We used RNA-Seq data from six tissues of the climacteric melon “Hetao” to investigate the expression patterns of CmSR genes in order to anticipate their possible roles (Figure 4b). The findings showed that there was a considerable variation in the CmSR gene expression levels between different tissues. CmSR45a-like and CmSR30 exhibited high expression levels in male flowers but low levels in female flowers. Apart from CmSR45a-like and CmSR30, the CmSR genes were found to be strongly expressed in the ovary and to be lowly expressed in the root, indicating that they may be involved in controlling fruit development. We investigated the expression of CmSR genes at different stages of fruit development (Figure 4c,d). The results indicated that CmSC35, CmSR45a-like, CmSCL28, CmSCL33, and CmSR34a were highly expressed during the mature period in VED, whereas the opposite trend was observed in PS. CmSCL30a was highly expressed during the young period in VED, whereas the opposite trend was observed in PS. CmRS31-like and CmRSZ22a were highly expressed during the mature period in PS and exhibited high expression levels in both young and mature stages. CmSR45, CmSCL30, CmRS40-like, CmRS2Z32-like, CmRSZ21, CmSR30, and CmSR34-like were highly expressed during the mature period in both climacteric melon (VED) and non-climacteric melon (PS), indicating that these SR genes may be important for the growth and development of fruit as well as for its early development.
To validate the expression level of CmSR genes obtained from RNA-seq, a qRT-PCR assay was performed. As shown in Figure 5, we studied the expression of three genes (CmSR45, CmSCL30, and CmRS40-like) in different tissues of climacteric melon Hetao. The results showed a similar tendency with the RNA-seq data; it was discovered that CmSR45, CmSCL30, and CmRS40-like were lowly expressed in the root and highly expressed in the ovary, suggesting that they may be involved in regulating fruit development. CmRSZ32-like, CmSR34-like, and CmSR30 were highly expressed in climacteric melon VED mature fruit stages, suggesting these which might be the key players and potential candidate genes in the development of melon fruit.
Due to the extensive genomic and functional diversity of CmSR genes, we investigated whether they underwent selection. To address this question, we scanned published genomic sequences from 1165 melon accessions for evidence of selection [46]. Specifically, we observed selection in the region surrounding CmRSZ21 during melon domestication in both C. melo ssp. agrestis and C. melo ssp. melo (Figure 6a,b). CmSR45, CmSR34-like, CmSC35-like, CmSCL33, CmSCL28, CmRS40-like, CmSR45a, CmSR34a, CmSR30, and CmSC35 were selected in C. melo ssp. agrestis during melon domestication, whereas the opposite trend was observed in C. melo ssp. melo (Figure 6c,d). CmSCL30 was selected in C. melo ssp. melo during melon domestication, while the opposite trend was shown in C. melo ssp. agrestis (Figure 6e,f). CmSCL30a, CmRSZ22a, CmRS31-like, CmRS2Z32-like, and CmSR45a-like were not selected during melon domestication in either C. melo ssp. agrestis or C. melo ssp. melo (Figure 6g,h).

3. Discussion

In line with prior research, we observed a significant increase in transcriptome diversity due to alternative splicing (AS) in plants with fruits, with approximately 20% of genes undergoing alternative splicing. Since alternative splicing (AS) exhibits species and stage specificity [34], we compared AS events between young and mature stages in both climacteric and non-climacteric melon fruits. The primary event was consistently intron retention (IR), and there was a significant variation in the number of AS events among young and mature periods. Alternative splicing at different stages was seen in certain genes related to fruit ripening. For instance, all introns of CmACO1 are retained during the young fruit stage. Alternative splicing generates two isoforms of CmACO1: the highly expressed CmACO1.1 (957 bp) and the low-expressed CmACO1.2 (1292 bp). We hypothesize that intron retention (IR) occurs in CmACO1 during the young fruit stage, resulting in the formation of CmACO1.2, which suppresses the expression of the CmACO1.1 transcript. In the mature fruit stage, alternative splicing is absent, leading to a high expression of CmACO1.1, which promotes fruit ripening. This observation reveals the regulatory role of alternative splicing in fruit ripening. Therefore, further investigation with additional developmental stages and species is warranted to confirm whether this pattern is generalizable or species-specific. A crucial part of plant development and growth is played by alternative splicing [47]. Through alternative splicing, plants protect against the accumulation of CsGA2ox8 transcripts caused by intense light stress. They do this by precisely regulating gibberellin levels to preserve hypocotyl elongation [48]. Splicing factors are necessary for splicing to be executed and regulated. Among these factors, serine/arginine-rich (SR) proteins serve as splicing enhancers, promoting the utilization of suboptimal splice sites [6].
Recently, genome-wide studies have investigated SR proteins in many plants to elucidate their evolution and function. Initially identified in Arabidopsis [17], SR proteins have since been discovered in various plants, including rice [8], maize [9], wheat [10], tomato [11], cassava [12], cotton [13], Brassica napus [14], and others [15]. Based on entire sequences or domain sequences, five to seven subfamilies of SR genes were identified. This work discovered and described 17 melon SR genes. A comprehensive examination of SR genes was carried out, encompassing the relationships of evolution among Arabidopsis thaliana, Oryza sativa, and Cucumis melo L. Eight subfamilies were also identified based on the 17 SR genes found in melon. Melon (6/17, 35.30%) has a similar percentage of plant-specific subfamily members to other plants [10]. Some biological activities have been shown to include the Arabidopsis splicing factor serine/arginine-rich 45 (SR45). The sr45-1, through a loss-of-function mutant has abnormal metallic allocation, shorter siliques with fewer seed sets, slower growth of the roots, late blooming, and an odd number of floral organs [49]. Mutations in SC35 and SC35-like (SCL) proteins can cause pleiotropic changes in lant shape and development. These modifications consist of shorter roots, delayed blossoming, serrated leaves, and abnormal silique phyllotaxy [27], so we predicted that the CmSR45 subfamily and CmSC subfamily genes may participate in the melon fruit development process. Genes within the same subfamily typically share the same gene structures and conserved motifs. However, there are significant variances in cis-acting regulatory elements in promoters, which could influence expression patterns [50,51]. Given that the GCN4_motif and MBSI motif are associated with fruit development, we predict that CmSCL28 and CmSCL30 may participate in the melon fruit development process.
We exclusively analyzed RNA-seq data originated by the Illumina platform in the SRA database. 943 RNA-seq samples in total were obtained from the NCBI database. After applying various filtering criteria, we obtained a high-quality TPM matrix comprising 864 samples. In RNA-seq analyses of various tissues, SR genes were significantly more highly expressed in female flowers and ovaries compared to roots, stems, and leaves, likely reflecting their crucial role in fruit development. In mature stages, we found that several SR genes expressed at reduced levels, suggesting that pre-mRNA processing regulators are more important during cell growth in early green fruits [11]. In both climacteric melon VED and non-climacteric melon PS, CmSR45, CmSCL30, CmRS40-like, CmRS2Z32-like, CmRSZ21, CmSR30, and CmSR34-like were highly expressed at 40 DPA, suggesting their potential involvement in fruit ripening regulation. We observed reduced nucleotide diversity (π) in the genomic regions surrounding CmSR30 (chr02: 620437-625412(−)) and CmSR45 (chr07: 6202616-6209077(+)) in domesticated melon groups (C. melo L. ssp. agrestis (CA) compared with C. melo L. var. agrestis (WA), indicating the potential selection of CmSR30 during melon domestication. However, further investigation into the biological function of CmSR genes is necessary in the future.

4. Materials and Methods

4.1. Plant Materials and Data Source

Projects involving transcriptome sequencing were found by searching the NCBI SRA database (https://www.ncbi.nlm.nih.gov/sra), and the Run Selector tool was utilized to extract information. Technically problematic samples were removed, including (i) empty FASTQ files, (ii) paired-end samples with single-end reads, and (iii) paired-end reads with uneven lengths. In total, we downloaded 943 raw RNA sequencing data SRA files (accessed on 1 October 2022) using Kingfisher (v0.1.2) and decompressed them using the SRA-TOOLKIT (v.2.5.7) [52].

4.2. Identification of AS Genes and Events

Climacteric melon at 10–20 days post anthesis (DPA) was described as a young stage, and at 40–50 DPA, it was described as a mature stage. Non-climacteric melon at 20 DPA was described as young, and at 40 DPA it was described as mature. AS events were detected using rMATS (v.4.2.0) [53] and included the following splicing events: alternative 3′ splice junction, alternative 5′ splice junction, exon skipping, intron retention, and mutually exclusive exons. The alignment was performed using the STAR aligner (v2.7.8a) with local mapping and in double-pass mode [54]. All alternative splicing events were normalized to the total transcript count in order to correct for total transcript levels. The following options were used: -t paired --readLength 150 --variable-read-length --allow-clipping --novelSS --mil 20 --mel 10321. The –novels option was utilized due to the absence of splicing variants reported in the DHL92 v4 annotation. A false discovery rate (FDR) of ≤0.05 was employed to identify significant differences in splicing events. GO and KEGG annotation data for every melon gene were obtained using eggNOG-mapper (http://eggnog-mapper.embl.de/ (accessed on 18 September 2023)), GO and KEGG enrichment analysis and visualization were performed using TBtools [55].

4.3. Validation of AS Events

PrimeScriptTM RT Master Mix (Takara, RR036A, Beijing, China) was used to generate cDNA after total RNA was extracted using a TIANGEN RNAprep Pure Plant Kit (Beijing, China) in accordance with the instructions. Using an ultra-trace UV-visible spectrophotometer (NanoVueTM Plus, Wilmington, DE, USA), the cDNA was examined for quality and concentration and maintained in reserve.
For RT-PCR, a 20 µL reaction volume was used, and each gene’s primer pair was designed to amplify both of its two splice variants (isoforms 1 and 2) in a single reaction. Table S5 lists the primers used in the RT-PCR study.

4.4. Identification of SR Genes in Cucumis melo L.

Melon genome sequence data (Cucumis melo L., cv. DHL92 v4 Genome) released at the Cucurbit Genomics Data website were used for the discovery and study of the melon SR gene [56]. From earlier research, typical and atypical SR proteins from Oryza sativa and Arabidopsis thaliana were obtained [57,58]. To find SR proteins in melon, a BLASTp search (e-value = 1 × 10−10) was performed using these SR proteins from model plants as queries [59]. Prior research served as the foundation for the definition of SR proteins. Specifically, sequences were submitted to the PfamScan (https://www.ebi.ac.uk/Tools/pfa/pfamscan/) website (accessed on 10 August 2023) to verify the presence of the RRM domain (PF00076) in the N-terminal, and the region downstream of the RRM domain contained an RS domain with a minimum length of 50 amino acids and at least 20% RS or SR dipeptides [60]. The protein properties of SR proteins were predicted by the ProtParam module in Biopython.

4.5. Phylogenetic Analysis of SR Family Members, Gene Duplication Analysis

To elucidate the evolutionary relationships between SR families, multiple alignments of SR amino acid sequences from Arabidopsis thaliana, Oryza sativa, and Cucumis melo L. were performed using ClustalW [61]. The neighbor-joining (NJ) approach with pairwise deletion, Poisson correction, and 1000 bootstrap analyses for CmSR proteins was used to build the phylogenetic tree. Evolutionary analyses were conducted using MEGA7 (version 7.0) and visualized on the iTOL website [62]. The locations of SR genes were retrieved from the annotation of the melon genome. Using BLASTP to align sequences at an e-value of 1e−10, gene duplication events were found. MCScanX was then used to discover duplication patterns, including segmental and tandem duplications. The visualization of duplication events was performed using the Circos software (v0.52) [63].

4.6. Analysis of Gene Structure, Conserved Motifs, and cis-Acting Regulatory Elements

Melon exon/intron position data was taken from the GFF/GTF files. To find motifs, whole protein sequences were uploaded to the MEME website [64], and their functions were verified using PFAM and SMART [65,66]. To predict cis-acting elements, cis-elements from the genomic DNA sequences 2000 bp upstream were submitted to the PlantCARE website and viewed with TBtools [55,67].

4.7. Preprocessing, Quality Control, and RNA-seq Data Analysis

Fastp was used to locate and eliminate adapters and poor-quality bases (v0.23.2). Too short, or too many N, quality lower than 20, adapters FASTQ files were considered to have insufficient quality and were removed. STAR (v2.7.8a) [54] was selected to perform alignment following quality control. Based on alignments from STAR, StringTie (v2.2.1) [68] was used for analyzing the levels of gene and transcript expression.

4.8. QRT-PCR Analysis and Statistical Analysis

For qRT-PCR, the CmACTIN gene (GenBank: AY859055.1) was used as an internal control. Using the LightCycler480 real-time PCR detection system (Roche Diagnostics, Indianapolis, IN, USA), QRT-PCR detections for the target genes were carried out using the SYBR Green FAST Mixture qPCR kit (GenStar, Shenzhen, China). This was followed by a PCR program of 95 °C for 30 s, 40 cycles of 95 °C for 15 s and 60 °C for 10 s, and finally 72 °C for 30 s. Using the 2−∆∆CT approach, the expression levels of each candidate gene were ascertained, and the relative transcript levels were computed and normalized in accordance with the previously mentioned procedures [69]. Table S6 has a list of all the primers that were utilized in this study. For every experiment, at least three biological replicates were used. Results are presented using GraphPad Prism 8 as means ± SD [70].

4.9. Analysis of Nucleotide Diversity

Resequencing data from 1165 published melon accessions (377 CA, 661 CM, 93 WA, and 34 WM) were used for the analysis [46]. Nucleotide diversity was estimated as π values for each population using VCFtools with the parameter –window-pi 500, comparing between the two groups (CA, WA, CM, WM) [71].

5. Conclusions

Transcriptome datasets from Illumina platforms revealed significantly more AS events in mature fruit compared to young fruit, indicating the potential participation of alternative splicing in regulating melon fruit ripening. The SR genes in melon were thoroughly identified and characterized across the whole genome. Eight subfamilies were identified from the identification of 17 SR genes in total. Genes that belong to the same subfamily have equivalent motifs and gene structures. Numerous cis-elements in the promoter region of CmSRs respond to fruit development. Expression patterns in various tissues and different fruit development stages revealed the important roles of SR genes in fruit development. These findings suggest that AS could be an important regulatory mechanism for melon fruit ripening. To sum up, our results give detailed information about SR genes in melon, providing a foundation for more functional research and offering candidate genes for improving melon fruit development.

Supplementary Materials

The following supporting information can be downloaded at: https://www.mdpi.com/article/10.3390/ijms25115886/s1.

Author Contributions

Data curation, W.W. and B.L.; Formal analysis, W.W. and Y.W.; Funding acquisition, W.W., B.L. and X.Z.; Investigation, W.W., A.L. and Y.W.; Methodology, D.G.; Project administration, W.W., B.L., X.Z. and D.G.; Resources, C.S.; Software, W.W., Y.W., Z.X. and C.S.; Validation, W.W., B.L. and Z.X.; Visualization, Z.X.; Writing: W.W. and Y.W. for the first draft; W.W. and B.L. for the review and editing. All authors have read and agreed to the published version of the manuscript.

Funding

This research was funded by the Xinjiang Natural Science Foundation for Distinguished Young Scholars (grant number 2022D01E60); Projects of International Cooperation and Exchanges from the Department of Science and Technology in Xinjiang (grant number 2022E01064); the Key Research and Development Program of the Xinjiang Uygur autonomous region, China (grant number 2023B02017); the Key Research and Development Program of Shanxi Province, China (grant number 202102140601013); the Natural Science Foundation of Shanxi Province (Grant No. 202303021221089); the National Natural Science Foundation of China (Grant No. 31902029). Hainan Province Science and Technology Special Fun (grant number ZDYF2024XDNY282); the China Agriculture Research System of MOF and MARA (Grant No. CARS-25).

Institutional Review Board Statement

Not applicable.

Informed Consent Statement

Not applicable.

Data Availability Statement

Data is contained within the article and Supplementary Materials and further inquiries can be directed to the corresponding author.

Acknowledgments

We would like to acknowledge all researchers in our laboratory for their help.

Conflicts of Interest

The authors declare no conflicts of interest.

References

  1. Shepard, P.J.; Hertel, K.J. The SR protein family. Genome Biol. 2009, 10, 1–9. [Google Scholar] [CrossRef] [PubMed]
  2. Shang, X.; Cao, Y.; Ma, L. Alternative splicing in plant genes: A means of regulating the environmental fitness of plants. Int. J. Mol. Sci. 2017, 18, 432. [Google Scholar] [CrossRef] [PubMed]
  3. Szakonyi, D.; Duque, P. Alternative splicing as a regulator of early plant development. Front. Plant Sci. 2018, 9, 382146. [Google Scholar] [CrossRef] [PubMed]
  4. Ling, Y.; Mahfouz, M.M.; Zhou, S. Pre-mRNA alternative splicing as a modulator for heat stress response in plants. Trends Plant Sci. 2021, 26, 1153–1170. [Google Scholar] [CrossRef]
  5. Will, C.L.; Lührmann, R. Spliceosome structure and function. Cold Spring Harb. Perspect. Biol. 2011, 3, a003707. [Google Scholar] [CrossRef] [PubMed]
  6. Zahler, A.M.; Lane, W.S.; Stolk, J.A.; Roth, M.B. SR proteins: A conserved family of pre-mRNA splicing factors. Genes Dev. 1992, 6, 837–847. [Google Scholar] [CrossRef] [PubMed]
  7. Tanabe, N.; Yoshimura, K.; Kimura, A.; Yabuta, Y.; Shigeoka, S. Differential expression of alternatively spliced mRNAs of Arabidopsis SR protein homologs, atSR30 and atSR45a, in response to environmental stress. Plant Cell Physiol. 2007, 48, 1036–1049. [Google Scholar] [CrossRef] [PubMed]
  8. Isshiki, M.; Tsumoto, A.; Shimamoto, K. The serine/arginine-rich protein family in rice plays important roles in constitutive and alternative splicing of pre-mRNA. Plant Cell 2006, 18, 146–158. [Google Scholar] [CrossRef] [PubMed]
  9. Richardson, D.N.; Rogers, M.F.; Labadorf, A.; Ben-Hur, A.; Guo, H.; Paterson, A.H.; Reddy, A.S. Comparative analysis of serine/arginine-rich proteins across 27 eukaryotes: Insights into sub-family classification and extent of alternative splicing. PLoS ONE 2011, 6, e24542. [Google Scholar] [CrossRef]
  10. Chen, S.; Li, J.; Liu, Y.; Li, H. Genome-wide analysis of serine/arginine-rich protein family in wheat and Brachypodium distachyon. Plants 2019, 8, 188. [Google Scholar] [CrossRef]
  11. Rosenkranz, R.R.; Bachiri, S.; Simm, S.; Schleiff, E.; Fragkostefanakis, S. Identification and regulation of tomato serine/arginine-rich proteins under high temperatures. Front. Plant Sci. 2021, 12, 645689. [Google Scholar] [CrossRef]
  12. Gu, J.; Ma, S.; Zhang, Y.; Wang, D.; Cao, S.; Wang, Z.-Y. Genome-wide identification of cassava serine/arginine-rich proteins: Insights into alternative splicing of pre-mRNAs and response to abiotic stress. Plant Cell Physiol. 2020, 61, 178–191. [Google Scholar] [CrossRef] [PubMed]
  13. Wei, F.; Chen, P.; Jian, H.; Sun, L.; Lv, X.; Wei, H.; Wang, H.; Hu, T.; Ma, L.; Fu, X. A comprehensive identification and function analysis of Serine/Arginine-Rich (SR) proteins in cotton (Gossypium spp.). Int. J. Mol. Sci. 2022, 23, 4566. [Google Scholar] [CrossRef]
  14. Xie, M.; Zuo, R.; Bai, Z.; Zhao, C.; Huang, J.; Tong, C.; Liu, S. Genome-wide characterization of Serine/Arginine-rich gene family and its genetic effects on agronomic traits of Brassica napus. Front. Plant Sci. 2022, 13, 829668. [Google Scholar] [CrossRef]
  15. Chen, X.; Huang, S.; Jiang, M.; Chen, Y.; XuHan, X.; Zhang, Z.; Lin, Y.; Lai, Z. Genome-wide identification and expression analysis of the SR gene family in longan (Dimocarpus longan Lour.). PLoS ONE 2020, 15, e0238032. [Google Scholar] [CrossRef] [PubMed]
  16. Barta, A.; Kalyna, M.; Reddy, A.S. Implementing a rational and consistent nomenclature for serine/arginine-rich protein splicing factors (SR proteins) in plants. Plant Cell 2010, 22, 2926–2929. [Google Scholar] [CrossRef]
  17. Kalyna, M.; Barta, A. A Plethora of Plant Serine/arginine-Rich Proteins: Redundancy or Evolution of Novel Gene Functions? Portland Press Ltd.: London, UK, 2004. [Google Scholar]
  18. Manley, J.L.; Krainer, A.R. A rational nomenclature for serine/arginine-rich protein splicing factors (SR proteins). Genes Dev. 2010, 24, 1073–1074. [Google Scholar] [CrossRef] [PubMed]
  19. Ali, G.S.; Palusa, S.G.; Golovkin, M.; Prasad, J.; Manley, J.L.; Reddy, A.S. Regulation of plant developmental processes by a novel splicing factor. PLoS ONE 2007, 2, e471. [Google Scholar] [CrossRef]
  20. Sapra, A.K.; Änkö, M.-L.; Grishina, I.; Lorenz, M.; Pabis, M.; Poser, I.; Rollins, J.; Weiland, E.-M.; Neugebauer, K.M. SR protein family members display diverse activities in the formation of nascent and mature mRNPs in vivo. Mol. Cell 2009, 34, 179–190. [Google Scholar] [CrossRef]
  21. Zhang, W.; Du, B.; Liu, D.; Qi, X. Splicing factor SR34b mutation reduces cadmium tolerance in Arabidopsis by regulating iron-regulated transporter 1 gene. Biochem. Biophys. Res. Commun. 2014, 455, 312–317. [Google Scholar] [CrossRef]
  22. Chen, T.; Cui, P.; Chen, H.; Ali, S.; Zhang, S.; Xiong, L. A KH-domain RNA-binding protein interacts with FIERY2/CTD phosphatase-like 1 and splicing factors and is important for pre-mRNA splicing in Arabidopsis. PLoS Genet. 2013, 9, e1003875. [Google Scholar] [CrossRef]
  23. Zhao, X.; Tan, L.; Wang, S.; Shen, Y.; Guo, L.; Ye, X.; Liu, S.; Feng, Y.; Wu, W. The SR splicing factors: Providing perspectives on their evolution, expression, alternative splicing, and function in Populus trichocarpa. Int. J. Mol. Sci. 2021, 22, 11369. [Google Scholar] [CrossRef] [PubMed]
  24. Li, X.; Huang, L.; Zhang, Y.; Ouyang, Z.; Hong, Y.; Zhang, H.; Li, D.; Song, F. Tomato SR/CAMTA transcription factors SlSR1 and SlSR3L negatively regulate disease resistance response and SlSR1L positively modulates drought stress tolerance. BMC Plant Biol. 2014, 14, 1–19. [Google Scholar] [CrossRef] [PubMed]
  25. Jiang, J.; Liu, X.; Liu, C.; Liu, G.; Li, S.; Wang, L. Integrating omics and alternative splicing reveals insights into grape response to high temperature. Plant Physiol. 2017, 173, 1502–1518. [Google Scholar] [CrossRef] [PubMed]
  26. Cao, H.; Wu, T.; Shi, L.; Yang, L.; Zhang, C. Alternative splicing control of light and temperature stress responses and its prospects in vegetable crops. Veg. Res. 2023, 3, 17. [Google Scholar] [CrossRef]
  27. Yan, Q.; Xia, X.; Sun, Z.; Fang, Y. Depletion of Arabidopsis SC35 and SC35-like serine/arginine-rich proteins affects the transcription and splicing of a subset of genes. PLoS Genet. 2017, 13, e1006663. [Google Scholar] [CrossRef] [PubMed]
  28. Jiang, G.; Zhang, D.; Li, Z.; Liang, H.; Deng, R.; Su, X.; Jiang, Y.; Duan, X. Alternative splicing of MaMYB16L regulates starch degradation in banana fruit during ripening. J. Integr. Plant Biol. 2021, 63, 1341–1352. [Google Scholar] [CrossRef] [PubMed]
  29. Xu, H.; Wang, C.; Shao, G.; Wu, S.; Liu, P.; Cao, P.; Jiang, P.; Wang, S.; Zhu, H.; Lin, X. The reference genome and full-length transcriptome of pakchoi provide insights into cuticle formation and heat adaption. Hortic. Res. 2022, 9, uhac123. [Google Scholar] [CrossRef] [PubMed]
  30. Li, X.; Yang, Y.; Zeng, N.; Qu, G.; Fu, D.; Zhu, B.; Luo, Y.; Ostersetzer-Biran, O.; Zhu, H. Glycine-rich RNA-binding cofactor RZ1AL is associated with tomato ripening and development. Hortic. Res. 2022, 9, uhac134. [Google Scholar] [CrossRef]
  31. Liu, B.; Santo Domingo, M.; Mayobre, C.; Martín-Hernández, A.M.; Pujol, M.; Garcia-Mas, J. Knock-out of CmNAC-NOR affects melon climacteric fruit ripening. Front. Plant Sci. 2022, 13, 878037. [Google Scholar] [CrossRef]
  32. Bartlett, A.; O’Malley, R.C.; Huang, S.-s.C.; Galli, M.; Nery, J.R.; Gallavotti, A.; Ecker, J.R. Mapping genome-wide transcription-factor binding sites using DAP-seq. Nat. Protoc. 2017, 12, 1659–1672. [Google Scholar] [CrossRef] [PubMed]
  33. Gupta, V.; Estrada, A.D.; Blakley, I.; Reid, R.; Patel, K.; Meyer, M.D.; Andersen, S.U.; Brown, A.F.; Lila, M.A.; Loraine, A.E. RNA-Seq analysis and annotation of a draft blueberry genome assembly identifies candidate genes involved in fruit ripening, biosynthesis of bioactive compounds, and stage-specific alternative splicing. Gigascience 2015, 4, 5. [Google Scholar] [CrossRef] [PubMed]
  34. Yan, X.; Bai, D.; Song, H.; Lin, K.; Pang, E. Alternative splicing during fruit development among fleshy fruits. BMC Genom. 2021, 22, 762. [Google Scholar] [CrossRef] [PubMed]
  35. Zarid, M.; Esteras, C.; Gemma Sifres, A.; Cañizares, X.; Esteva, J.; Picó, B.; Monforte, A.; Fernández Trujillo, J. Gene Expression and Volatile Production during Melon Ripening. In Proceedings of the 6th Workshop on Agri-Food Research, Murcia, Spain, 8–9 May 2017; Artés-Hernández, F., Egea-Cortines, M., Fernández-Hernández, J.A., Calatrava, J., Aguayo, E., Alarcón, J.J., Cos, J.E., Eds.; CRAI Biblioteca. Universidad Politécnica de Cartagena: Murcia, Spain, 2017; pp. 27–30. [Google Scholar]
  36. Shi, M.; Ali, M.M.; Sun, K.; Gull, S.; Hu, X.; Kayima, V.; Cai, S.; Hou, Y.; Chen, F. Changes in fruit anthocyanins, their biosynthesis-related enzymes and related genes during fruit development of purple and yellow passion fruits. Fruit Res. 2023, 3, 17. [Google Scholar] [CrossRef]
  37. Li, Z.; Chen, C.; Zou, D.; Li, J.; Huang, Y.; Zheng, X.; Tan, B.; Cheng, J.; Wang, W.; Zhang, L. Ethylene accelerates grape ripening via increasing VvERF75-induced ethylene synthesis and chlorophyll degradation. Fruit Res. 2023, 3, 1–9. [Google Scholar] [CrossRef]
  38. Feder, A.; Jiao, C.; Galpaz, N.; Vrebalov, J.; Xu, Y.; Portnoy, V.; Tzuri, G.; Gonda, I.; Burger, J.; Gur, A. Melon ethylene-mediated transcriptome and methylome dynamics provide insights to volatile production. bioRxiv 2020, preprint. [Google Scholar] [CrossRef]
  39. Li, Y.; Qi, H.; Jin, Y.; Tian, X.; Sui, L.; Qiu, Y. Role of ethylene in biosynthetic pathway of related-aroma volatiles derived from amino acids in oriental sweet melons (Cucumis melo var. makuwa Makino). Sci. Hortic. 2016, 201, 24–35. [Google Scholar] [CrossRef]
  40. Boldt, R.; Edner, C.; Kolukisaoglu, U.; Hagemann, M.; Weckwerth, W.; Wienkoop, S.; Morgenthal, K.; Bauwe, H. D-GLYCERATE 3-KINASE, the last unknown enzyme in the photorespiratory cycle in Arabidopsis, belongs to a novel kinase family. Plant Cell 2005, 17, 2413–2420. [Google Scholar] [CrossRef] [PubMed]
  41. Filichkin, S.; Priest, H.D.; Megraw, M.; Mockler, T.C. Alternative splicing in plants: Directing traffic at the crossroads of adaptation and environmental stress. Curr. Opin. Plant Biol. 2015, 24, 125–135. [Google Scholar] [CrossRef]
  42. Chao, J.; Li, Z.; Sun, Y.; Aluko, O.O.; Wu, X.; Wang, Q.; Liu, G. MG2C: A user-friendly online tool for drawing genetic maps. Mol. Hortic. 2021, 1, 1–4. [Google Scholar] [CrossRef]
  43. Sanjur, O.I.; Piperno, D.R.; Andres, T.C.; Wessel-Beaver, L. Phylogenetic relationships among domesticated and wild species of Cucurbita (Cucurbitaceae) inferred from a mitochondrial gene: Implications for crop plant evolution and areas of origin. Proc. Natl. Acad. Sci. USA 2002, 99, 535–540. [Google Scholar] [CrossRef] [PubMed]
  44. Huang, S.; Li, R.; Zhang, Z.; Li, L.; Gu, X.; Fan, W.; Lucas, W.J.; Wang, X.; Xie, B.; Ni, P. The genome of the cucumber, Cucumis sativus L. Nat. Genet. 2009, 41, 1275–1281. [Google Scholar] [CrossRef] [PubMed]
  45. Li, T.; Dai, Z.; Zeng, B.; Li, J.; Ouyang, J.; Kang, L.; Wang, W.; Jia, W. Autocatalytic biosynthesis of abscisic acid and its synergistic action with auxin to regulate strawberry fruit ripening. Hortic. Res. 2022, 9, uhab076. [Google Scholar] [CrossRef] [PubMed]
  46. Zhao, G.; Lian, Q.; Zhang, Z.; Fu, Q.; He, Y.; Ma, S.; Ruggieri, V.; Monforte, A.J.; Wang, P.; Julca, I. A comprehensive genome variation map of melon identifies multiple domestication events and loci influencing agronomic traits. Nat. Genet. 2019, 51, 1607–1615. [Google Scholar] [CrossRef] [PubMed]
  47. Palusa, S.G.; Ali, G.S.; Reddy, A.S. Alternative splicing of pre-mRNAs of Arabidopsis serine/arginine-rich proteins: Regulation by hormones and stresses. Plant J. 2007, 49, 1091–1107. [Google Scholar] [CrossRef] [PubMed]
  48. Liu, B.; Zhao, S.; Li, P.; Yin, Y.; Niu, Q.; Yan, J.; Huang, D. Plant buffering against the high-light stress-induced accumulation of CsGA2ox8 transcripts via alternative splicing to finely tune gibberellin levels and maintain hypocotyl elongation. Hortic. Res. 2021, 8, 1–10. [Google Scholar] [CrossRef] [PubMed]
  49. Fanara, S.; Schloesser, M.; Joris, M.; De Franco, S.; Vandevenne, M.; Kerff, F.; Hanikenne, M.; Motte, P. The Arabidopsis SR45 splicing factor bridges the splicing machinery and the exon-exon junction complex. bioRxiv 2023, preprint. [Google Scholar] [CrossRef]
  50. Oudelaar, A.M.; Higgs, D.R. The relationship between genome structure and function. Nat. Rev. Genet. 2021, 22, 154–168. [Google Scholar] [CrossRef] [PubMed]
  51. Zou, C.; Sun, K.; Mackaluso, J.D.; Seddon, A.E.; Jin, R.; Thomashow, M.F.; Shiu, S.-H. Cis-regulatory code of stress-responsive transcription in Arabidopsis thaliana. Proc. Natl. Acad. Sci. USA 2011, 108, 14992–14997. [Google Scholar] [CrossRef] [PubMed]
  52. Heldenbrand, J.; Ren, Y.; Asmann, Y.; Mainzer, L.S. Step-by-Step Guide for Downloading Very Large Datasets to a Supercomputer Using the SRA Toolkit. 2017. Available online: https://slack.protocols.io:8443/view/step-by-step-guide-for-downloading-very-large-data-kb6csre.html (accessed on 1 October 2022).
  53. Shen, S.; Park, J.W.; Lu, Z.-x.; Lin, L.; Henry, M.D.; Wu, Y.N.; Zhou, Q.; Xing, Y. rMATS: Robust and flexible detection of differential alternative splicing from replicate RNA-Seq data. Proc. Natl. Acad. Sci. USA 2014, 111, E5593–E5601. [Google Scholar] [CrossRef]
  54. Dobin, A.; Davis, C.A.; Schlesinger, F.; Drenkow, J.; Zaleski, C.; Jha, S.; Batut, P.; Chaisson, M.; Gingeras, T.R. STAR: Ultrafast universal RNA-seq aligner. Bioinformatics 2013, 29, 15–21. [Google Scholar] [CrossRef] [PubMed]
  55. Chen, C.; Chen, H.; Zhang, Y.; Thomas, H.R.; Frank, M.H.; He, Y.; Xia, R. TBtools: An integrative toolkit developed for interactive analyses of big biological data. Mol. Plant 2020, 13, 1194–1202. [Google Scholar] [CrossRef] [PubMed]
  56. Zheng, Y.; Wu, S.; Bai, Y.; Sun, H.; Jiao, C.; Guo, S.; Zhao, K.; Blanca, J.; Zhang, Z.; Huang, S. Cucurbit Genomics Database (CuGenDB): A central portal for comparative and functional genomics of cucurbit crops. Nucleic Acids Res. 2019, 47, D1128–D1136. [Google Scholar] [CrossRef] [PubMed]
  57. Duque, P. A role for SR proteins in plant stress responses. Plant Signal. Behav. 2011, 6, 49–54. [Google Scholar] [CrossRef] [PubMed]
  58. Dong, C.; He, F.; Berkowitz, O.; Liu, J.; Cao, P.; Tang, M.; Shi, H.; Wang, W.; Li, Q.; Shen, Z. Alternative splicing plays a critical role in maintaining mineral nutrient homeostasis in rice (Oryza sativa). Plant Cell 2018, 30, 2267–2285. [Google Scholar] [CrossRef] [PubMed]
  59. Lavigne, R.; Seto, D.; Mahadevan, P.; Ackermann, H.-W.; Kropinski, A.M. Unifying classical and molecular taxonomic classification: Analysis of the Podoviridae using BLASTP-based tools. Res. Microbiol. 2008, 159, 406–414. [Google Scholar] [CrossRef]
  60. Cazalla, D.; Zhu, J.; Manche, L.; Huber, E.; Krainer, A.R.; Cáceres, J.F. Nuclear export and retention signals in the RS domain of SR proteins. Mol. Cell. Biol. 2002, 22, 6871–6882. [Google Scholar] [CrossRef] [PubMed]
  61. Thompson, J.D.; Gibson, T.J.; Higgins, D.G. Multiple sequence alignment using ClustalW and ClustalX. Curr. Protoc. Bioinform. 2003, 1, 2.3.1–2.3.22. [Google Scholar] [CrossRef]
  62. Kumar, S.; Stecher, G.; Tamura, K. MEGA7: Molecular evolutionary genetics analysis version 7.0 for bigger datasets. Mol. Biol. Evol. 2016, 33, 1870–1874. [Google Scholar] [CrossRef]
  63. Wang, Y.; Tang, H.; DeBarry, J.D.; Tan, X.; Li, J.; Wang, X.; Lee, T.-h.; Jin, H.; Marler, B.; Guo, H. MCScanX: A toolkit for detection and evolutionary analysis of gene synteny and collinearity. Nucleic Acids Res. 2012, 40, e49. [Google Scholar] [CrossRef]
  64. Bailey, T.L.; Boden, M.; Buske, F.A.; Frith, M.; Grant, C.E.; Clementi, L.; Ren, J.; Li, W.W.; Noble, W.S. MEME SUITE: Tools for motif discovery and searching. Nucleic Acids Res. 2009, 37, W202–W208. [Google Scholar] [CrossRef] [PubMed]
  65. Letunic, I.; Doerks, T.; Bork, P. SMART 7: Recent updates to the protein domain annotation resource. Nucleic Acids Res. 2012, 40, D302–D305. [Google Scholar] [CrossRef] [PubMed]
  66. El-Gebali, S.; Mistry, J.; Bateman, A.; Eddy, S.R.; Luciani, A.; Potter, S.C.; Qureshi, M.; Richardson, L.J.; Salazar, G.A.; Smart, A. The Pfam protein families database in 2019. Nucleic Acids Res. 2019, 47, D427–D432. [Google Scholar] [CrossRef] [PubMed]
  67. Lescot, M.; Déhais, P.; Thijs, G.; Marchal, K.; Moreau, Y.; Van de Peer, Y.; Rouzé, P.; Rombauts, S. PlantCARE, a database of plant cis-acting regulatory elements and a portal to tools for in silico analysis of promoter sequences. Nucleic Acids Res. 2002, 30, 325–327. [Google Scholar] [CrossRef] [PubMed]
  68. Pertea, M.; Pertea, G.M.; Antonescu, C.M.; Chang, T.-C.; Mendell, J.T.; Salzberg, S.L. StringTie enables improved reconstruction of a transcriptome from RNA-seq reads. Nat. Biotechnol. 2015, 33, 290–295. [Google Scholar] [CrossRef] [PubMed]
  69. Willems, E.; Leyns, L.; Vandesompele, J. Standardization of real-time PCR gene expression data from independent biological replicates. Anal. Biochem. 2008, 379, 127–129. [Google Scholar] [CrossRef] [PubMed]
  70. Swift, M.L. GraphPad prism, data analysis, and scientific graphing. J. Chem. Inf. Comput. Sci. 1997, 37, 411–412. [Google Scholar] [CrossRef]
  71. Danecek, P.; Auton, A.; Abecasis, G.; Albers, C.A.; Banks, E.; DePristo, M.A.; Handsaker, R.E.; Lunter, G.; Marth, G.T.; Sherry, S.T. The variant call format and VCFtools. Bioinformatics 2011, 27, 2156–2158. [Google Scholar] [CrossRef]
Figure 1. (a) Types of alternative splicing (AS). (b) The number of genes with AS at different stages. (c) Wenn diagram of genes splicing at different stages. (d) Distribution of stage-specific AS events in climacteric melon. (e) Distribution of stage-specific AS events in non-climacteric melon. (f) The Venn diagrams of DASGs that occur IR events, DEGs in CY and CM, and fruit-related genes that occur IR events. (g) The heatmap of seven fruit-related genes. (h) Sashimi plot showing the intron retention event of CmACO1 (MELO3C014437). (i) Validation of the intron retention event in Figure 1h via reverse-transcription PCR (RT-PCR). M, Trans2K Plus DNA Marker. RT-PCR could amplify two bands: bright bands represent highly expressed transcripts, and dark bands represent low-expression transcripts. (j) Gene ontology (GO) of the common AS genes in climacteric melon and non-climacteric melon. (k) KEGG pathway of the common AS genes in climacteric melon and non-climacteric melon.
Figure 1. (a) Types of alternative splicing (AS). (b) The number of genes with AS at different stages. (c) Wenn diagram of genes splicing at different stages. (d) Distribution of stage-specific AS events in climacteric melon. (e) Distribution of stage-specific AS events in non-climacteric melon. (f) The Venn diagrams of DASGs that occur IR events, DEGs in CY and CM, and fruit-related genes that occur IR events. (g) The heatmap of seven fruit-related genes. (h) Sashimi plot showing the intron retention event of CmACO1 (MELO3C014437). (i) Validation of the intron retention event in Figure 1h via reverse-transcription PCR (RT-PCR). M, Trans2K Plus DNA Marker. RT-PCR could amplify two bands: bright bands represent highly expressed transcripts, and dark bands represent low-expression transcripts. (j) Gene ontology (GO) of the common AS genes in climacteric melon and non-climacteric melon. (k) KEGG pathway of the common AS genes in climacteric melon and non-climacteric melon.
Ijms 25 05886 g001
Figure 2. (a) Phylogenetic analysis of SR proteins in Arabidopsis thaliana, Oryza sativa, and Cucumis melo L. All SR proteins were grouped into seven subfamilies, with a distinct color assigned to each subfamily. (b) Synteny between the genomes of Cucumis sativus and Cucumis melo L. Grey lines represent syntenic blocks between genomes, and red lines indicate syntenic SR gene pairs.
Figure 2. (a) Phylogenetic analysis of SR proteins in Arabidopsis thaliana, Oryza sativa, and Cucumis melo L. All SR proteins were grouped into seven subfamilies, with a distinct color assigned to each subfamily. (b) Synteny between the genomes of Cucumis sativus and Cucumis melo L. Grey lines represent syntenic blocks between genomes, and red lines indicate syntenic SR gene pairs.
Ijms 25 05886 g002
Figure 3. (a) SR gene exon/intron structure. Exons are shown by blue boxes, introns by black lines, and UTRs by red boxes. (b) The distribution of SR protein conserved motifs. Ten motifs are indicated by colored boxes. (c) TBtools’ software (v2.069) was used to investigate the RRM conserved domains’ seq-logo. Highly conserved residues were represented by different colors. These residues are G, F, V, F, V, F, D, A. (d) The TBtools software (v2.069) was used to assess the seq-logo of the RS or SR repeat domains. Highly conserved residues were represented by different colors, among them, S, R, S, R, S, and P.
Figure 3. (a) SR gene exon/intron structure. Exons are shown by blue boxes, introns by black lines, and UTRs by red boxes. (b) The distribution of SR protein conserved motifs. Ten motifs are indicated by colored boxes. (c) TBtools’ software (v2.069) was used to investigate the RRM conserved domains’ seq-logo. Highly conserved residues were represented by different colors. These residues are G, F, V, F, V, F, D, A. (d) The TBtools software (v2.069) was used to assess the seq-logo of the RS or SR repeat domains. Highly conserved residues were represented by different colors, among them, S, R, S, R, S, and P.
Ijms 25 05886 g003
Figure 4. (a) Predicted cis-elements in the CmSR gene promoter regions. Various colors are used to indicate distinct cis-elements. (b) Expression heatmap of CmSR genes in different tissues using TPM. (c) Expression heatmap of CmSR genes in different fruit development stages of climacteric melon VED using TPM. (d) Expression heatmap of CmSR genes in different fruit development stages of non-climacteric melon PS using TPM. The colors, which vary from blue to red and from yellow to red, represent the scales of the relative expression levels.
Figure 4. (a) Predicted cis-elements in the CmSR gene promoter regions. Various colors are used to indicate distinct cis-elements. (b) Expression heatmap of CmSR genes in different tissues using TPM. (c) Expression heatmap of CmSR genes in different fruit development stages of climacteric melon VED using TPM. (d) Expression heatmap of CmSR genes in different fruit development stages of non-climacteric melon PS using TPM. The colors, which vary from blue to red and from yellow to red, represent the scales of the relative expression levels.
Ijms 25 05886 g004
Figure 5. The expression level of CmSR genes under different tissue and different fruit development stages. qRT-PCR verified the expression of (a) CmSR45, (b) CmSCL30, and (c) CmRS40-like in different tissues of climacteric melon Hetao. QRT-PCR verified the expression of (d) CmRS2Z32-like, (e) CmSR34-like, and (f) CmSR30 in different fruit development stages of climacteric melon VED.
Figure 5. The expression level of CmSR genes under different tissue and different fruit development stages. qRT-PCR verified the expression of (a) CmSR45, (b) CmSCL30, and (c) CmRS40-like in different tissues of climacteric melon Hetao. QRT-PCR verified the expression of (d) CmRS2Z32-like, (e) CmSR34-like, and (f) CmSR30 in different fruit development stages of climacteric melon VED.
Ijms 25 05886 g005
Figure 6. Nucleotide diversity of two melon populations (WA, CA) at individual nucleotide sites in (a) CmRSZ21, (c) CmSR45, (e) CmSCL30, and (g) CmSCL30a. Nucleotide diversity of two melon populations (WM, CM) at individual nucleotide sites in (b) CmRSZ21, (d) CmSR45, (f) CmSCL30, and (h) CmSCL30a. The x-axis indicates the genome position in the melon (DHL92) v4 genome, while the y-axis shows each melon group’s π value.
Figure 6. Nucleotide diversity of two melon populations (WA, CA) at individual nucleotide sites in (a) CmRSZ21, (c) CmSR45, (e) CmSCL30, and (g) CmSCL30a. Nucleotide diversity of two melon populations (WM, CM) at individual nucleotide sites in (b) CmRSZ21, (d) CmSR45, (f) CmSCL30, and (h) CmSCL30a. The x-axis indicates the genome position in the melon (DHL92) v4 genome, while the y-axis shows each melon group’s π value.
Ijms 25 05886 g006
Disclaimer/Publisher’s Note: The statements, opinions and data contained in all publications are solely those of the individual author(s) and contributor(s) and not of MDPI and/or the editor(s). MDPI and/or the editor(s) disclaim responsibility for any injury to people or property resulting from any ideas, methods, instructions or products referred to in the content.

Share and Cite

MDPI and ACS Style

Wang, W.; Wei, Y.; Xu, Z.; Shen, C.; Li, A.; Guan, D.; Zhang, X.; Liu, B. Evidence Supporting a Role of Alternative Splicing Participates in Melon (Cucumis melo L.) Fruit Ripening. Int. J. Mol. Sci. 2024, 25, 5886. https://doi.org/10.3390/ijms25115886

AMA Style

Wang W, Wei Y, Xu Z, Shen C, Li A, Guan D, Zhang X, Liu B. Evidence Supporting a Role of Alternative Splicing Participates in Melon (Cucumis melo L.) Fruit Ripening. International Journal of Molecular Sciences. 2024; 25(11):5886. https://doi.org/10.3390/ijms25115886

Chicago/Turabian Style

Wang, Wenjiao, Yuping Wei, Zhaoying Xu, Chengcheng Shen, Ang Li, Dailu Guan, Xuejun Zhang, and Bin Liu. 2024. "Evidence Supporting a Role of Alternative Splicing Participates in Melon (Cucumis melo L.) Fruit Ripening" International Journal of Molecular Sciences 25, no. 11: 5886. https://doi.org/10.3390/ijms25115886

APA Style

Wang, W., Wei, Y., Xu, Z., Shen, C., Li, A., Guan, D., Zhang, X., & Liu, B. (2024). Evidence Supporting a Role of Alternative Splicing Participates in Melon (Cucumis melo L.) Fruit Ripening. International Journal of Molecular Sciences, 25(11), 5886. https://doi.org/10.3390/ijms25115886

Note that from the first issue of 2016, this journal uses article numbers instead of page numbers. See further details here.

Article Metrics

Back to TopTop