Next Article in Journal
SARS-CoV-2 Spike Protein Enhances Carboxypeptidase Activity of Angiotensin-Converting Enzyme 2
Next Article in Special Issue
Genome-Wide Comparative Analysis of the Cytochrome P450 Monooxygenase Family in 19 Aphid Species and Their Expression Analysis in 4 Cereal Crop Aphids
Previous Article in Journal
BRCA1 Intragenic Duplication Combined with a Likely Pathogenic TP53 Variant in a Patient with Triple-Negative Breast Cancer: Clinical Risk and Management
Previous Article in Special Issue
Novel Proteins of the High-Affinity Nitrate Transporter Family NRT2, SaNRT2.1 and SaNRT2.5, from the Euhalophyte Suaeda altissima: Molecular Cloning and Expression Analysis
 
 
Font Type:
Arial Georgia Verdana
Font Size:
Aa Aa Aa
Line Spacing:
Column Width:
Background:
Article

ZmNF-YA1 Contributes to Maize Thermotolerance by Regulating Heat Shock Response

1
Key Laboratory of Plant Development and Environment Adaptation Biology, Ministry of Education, School of Life Sciences, Shandong University, Qingdao 266237, China
2
Agronomy College, Qingdao Agricultural University, Qingdao 266109, China
*
Author to whom correspondence should be addressed.
These authors contributed equally to this work.
Int. J. Mol. Sci. 2024, 25(11), 6275; https://doi.org/10.3390/ijms25116275
Submission received: 30 March 2024 / Revised: 1 June 2024 / Accepted: 4 June 2024 / Published: 6 June 2024
(This article belongs to the Special Issue Molecular Mechanisms of Plant Abiotic Stress Tolerance)

Abstract

Zea mays (maize) is a staple food, feed, and industrial crop. Heat stress is one of the major stresses affecting maize production and is usually accompanied by other stresses, such as drought. Our previous study identified a heterotrimer complex, ZmNF-YA1-YB16-YC17, in maize. ZmNF-YA1 and ZmNF-YB16 were positive regulators of the drought stress response and were involved in maize root development. In this study, we investigated whether ZmNF-YA1 confers heat stress tolerance in maize. The nf-ya1 mutant and overexpression lines were used to test the role of ZmNF-YA1 in maize thermotolerance. The nf-ya1 mutant was more temperature-sensitive than the wild-type (WT), while the ZmNF-YA1 overexpression lines showed a thermotolerant phenotype. Higher malondialdehyde (MDA) content and reactive oxygen species (ROS) accumulation were observed in the mutant, followed by WT and overexpression lines after heat stress treatment, while an opposite trend was observed for chlorophyll content. RNA-seq was used to analyze transcriptome changes in nf-ya1 and its wild-type control W22 in response to heat stress. Based on their expression profiles, the heat stress response-related differentially expressed genes (DEGs) in nf-ya1 compared to WT were grouped into seven clusters via k-means clustering. Gene Ontology (GO) enrichment analysis of the DEGs in different clades was performed to elucidate the roles of ZmNF-YA1-mediated transcriptional regulation and their contribution to maize thermotolerance. The loss function of ZmNF-YA1 led to the failure induction of DEGs in GO terms of protein refolding, protein stabilization, and GO terms for various stress responses. Thus, the contribution of ZmNF-YA1 to protein stabilization, refolding, and regulation of abscisic acid (ABA), ROS, and heat/temperature signaling may be the major reason why ZmNF-YA1 overexpression enhanced heat tolerance, and the mutant showed a heat-sensitive phenotype.

1. Introduction

Heat stress is a major stress factor in maize production and is usually accompanied by other stresses such as drought or salinity [1,2]. Heat is one of the major restraints to maize plant growth, development, and yield. Heat during the reproductive stages affects pollen viability, pollen growth, fertilization, and kernel development, resulting in grain yield loss [3,4,5]. Heat stress is expected to be a limiting factor in maize production owing to global warming. The 10 warmest years in the historical record have all occurred in the past decade (2014–2023), and NASA announced the summer of 2023 to be the hottest on record [6,7]. Plant scientists and breeders are currently facing a time-sensitive challenge in understanding how plants, especially crops, sense and tolerate high acute stress to feed the increasing global population under climate change and population explosion scenarios.
To cope with unfavorable environmental conditions, plants have evolved sophisticated mechanisms to respond to abiotic stressors. When plants are subjected to heat stress, stress-specific transcriptome changes are regulated by various transcription factors [8,9]. Nuclear factor Y (NF-Y, also named as heme activator protein or CCAAT-binding factor) are heterotrimeric transcription factor that are widely conserved among eukaryotes [10,11]. NF-Y comprises three subunits, NF-YA, NF-YB, and NF-YC, and is broadly diverse among plant species. The trimer binds to a CCAAT element on the promoter of its target gene to regulate its expression [12,13,14]. The current model of the NF-Y heterotrimeric complex suggests that NF-YA provides sequence specificity to the complex by binding to the minor groove of DNA, whereas the NF-YB/NF-YC subunits serve as a platform that stabilizes NF-YA binding [15,16]. Unlike in mammalian cells, individual NF-Y families have expanded considerably across plant lineages. Arabidopsis thaliana (Arabidopsis) NF-YA, NF-YB, and NF-YC proteins have 10, 13, and 13 members [12,13,14], and these families have expanded to 14, 18, and 18 members or 16, 19, and 17 members for every subunit in maize identified by different groups [17,18], allowing for enormous combinatorial and functional diversity [12,14,18]. Diversification of plant NF-Ys and their interacting proteins suggests that different trimer combinations have different molecular functions in plants. Recently, researchers have elucidated the importance of NF-Ys in plant growth, development, and stress responses [12,13]. However, detailed insights into the functional diversification of each NF-Y subunit remain limited.
Although the NF-Y complex has not been biochemically characterized in plants, several subunit genes have been studied using genetic and reverse genetic analyses, particularly in the model plant Arabidopsis. Several NF-Ys have been found to be involved in the control of organ development and flowering (NF-YA1, NF-YA4, NF-YB2, NF-YB3, NF-YC3, NF-YC4, and NF-YC9) [19,20,21]. Mutant analysis showed that NF-YA genes are functionally redundant and are required for embryogenesis, juvenile-to-adult transition, male gametogenesis, and seed development, and these processes occur at least partly through miR169-mediated post-transcriptional regulation [22,23,24]. NF-YAs contribute to abiotic stress by forming specific complexes, such as NF-YB3 and NF-YC2 interacting with bZIP28 and NF-YA4 in ER stress [25]; NF-YA2-NF-YB3-DPB3-1 in the heat stress response [26]; and NF-YC–RGL2 in integrating GA and ABA signaling [27]. Different combinations of trimers, that is, the diversification of plant NF-Ys and their interactors, may be one of the reasons why NF-Ys participate in most, if not all, plant development, growth, reproduction decisions, and stress responses. Their roles are conserved and complicated in crop plants because the gene families encoding each of the three NF-Y subunits have expanded. As these families of TFs play important roles in development and stress responses, plant scientists have focused on understanding their roles and value in crop engineering breeding. In rice, NF-YC12 is a key multifunctional regulator of seed storage substance accumulation, and the NF-YB1-YC12-bHLH144 complex directly activates Waxy to regulate grain quality [28,29]. OsNF-YB9, a rice LEC1-like transcription factor, interacts with an endosperm-specific sucrose synthase protein kinase and functions in seed development, reproductive growth, and development [30,31]. OsNF-YB1 regulates grain filling and endosperm development by interacting with ERF [32]. OsNF-YC2 and OsNF-YC4 inhibit flowering in rice under long-day conditions [33,34] OsNF-YC10, a seed-preferentially expressed gene, regulates grain width by affecting cell proliferation [35]. OsNF-YC5 and NF-YC13 are involved in salt stress response, although their contributions differ [36,37]. OsNF-YA7 confers drought stress tolerance in rice in an ABA-independent manner [38]. Overexpression of OsHAP2E confers resistance to pathogens, salinity, and drought and increases photosynthesis and tiller number [39].
Being a widely cultured crop, the biological roles of maize NF-Y genes remain limited, although NF-Y plays an important role in plant development, response, and adaptation to stress. ZmNF-Y genes have been identified in maize with tissue-specific expression patterns at different developmental stages and responses to various abiotic and biotic stressors [40,41,42]. Great success in maize stress-tolerant breeding was reported by Nelson et al., who found that ZmNF-YB2 confers drought tolerance and leads to improved corn yield in water-limited acres [42]. ZmNF-YA3 interacts with CONSTANS-like (CO-like) and flowering promoting factor 1, and the complex regulates flowering time and abiotic stress responses [43]. ZmNF-YC12 was highly induced by drought and rewatering treatments. The Gal4-LexA/UAS system and a transactivation analysis demonstrated that ZmNF-YC12 is a transcriptional activator that regulates drought resistance and recovery ability [17]. Silencing of ZmNF-YC12 reduced net photosynthesis and other physiological indexes and led to the reduction of drought resistance and the recoverability of maize [17]. ZmNF-YC13 functions as a transcriptional regulator and, together with ZmNF-YBs and ZmNF-YA3, affects plant architecture by regulating the expression of ZmWRKY76 and ZmBT2 [44]. The ZmNF-YC1-ZmAPRG pathway modulates low phosphorus tolerance in maize [45]. As plant biologists and breeders, we investigated the role of NF-Ys in abiotic stress response in maize.
Our previous study showed that overexpression of ZmNF-YB16 improved drought resistance and yield by enhancing photosynthesis and the antioxidant capacity of maize plants [46], after which one heterodimer complex, ZmNF-YB16-YC17, was identified in maize and entered the nucleus to form a heterotrimer with ZmNF-YA1 or ZmNF-YA7 when subjected to osmotic stress [47]. ZmNF-YA1 and its interactor, ZmNF-YB16, are positive regulators of abiotic stress responses and are involved in the root development of maize [47]; however, the downstream networks of the two do not completely overlap. To be a positive regulator of osmotic stress and to work together with ZmNF-YB16-YC17, we were interested in the role of ZmNF-YA1 in the heat stress response of maize and whether it could be a candidate for genetic engineering breeding. In this paper, the morphology, growth of maize under moderate heat stress conditions were evaluated using ZmNF-YA1 transgenic lines and mutant. Similar to the drought tolerance observed previously, ZmNF-YA1 was found to be a positive regulator of heat tolerance. Higher malondialdehyde content and ROS accumulation were observed in the mutant, followed by WT and overexpression lines after heat stress treatment, while an opposite trend was observed for chlorophyll content. Transcriptome analysis showed that the loss function of ZmNF-YA1 led to broad biological changes from transcriptional regulation to photosynthesis. One of the processes regulated by ZmNF-YA1 and played important role in heat stress responses is protein refolding. The contribution of ZmNF-YA1 to protein stabilization and the regulation of abscisic acid (ABA), ROS, and heat/temperature signaling may be the major reason why ZmNF-YA1 overexpression enhanced heat tolerance and the mutant showed a heat-sensitive phenotype.

2. Results

2.1. Expression Profile of ZmNF-YA1 in Maize Heat Stress Response

Our previous result showed that ZmNF-YA1 could interact with the ZmNF-YB16-YC17 heterodimer to exert its biological function [47]. The evolutionary tree was conducted using ZmNF-YA1 and the members in this subgroup. Sequence alignment showed that five maize NF-YA members existed in the clade of ZmNF-YA1, with a high sequence similarity to Arabidopsis NF-YA3 (AtNF-YA3) and OsNF-YA1 in rice (Figure S1A). ZmNF-YA1 expression was the highest in embryos, followed by ears and leaves (Figure S1B–D). The expression of ZmNF-YA1 was higher in leaves than in roots during the vegetative growth stage [47].
Changes in the expression of ZmNF-YA1 in maize during heat stress were examined using quantitative reverse transcription real-time PCR (qRT-PCR), as shown in Figure S1E. Leaves from 10-day-old seedlings subjected to different heat stress treatments were used in this study. Three different temperatures, 39 °C (moderate heat stress), 42 °C (heat shock stress), and 45 °C (severe heat stress), were selected for the heat stress treatment. As shown in Figure S1E, ZmNF-YA1 was an early heat-induced gene, as upregulation was observed after 15 min of heat treatment, with the highest peaks at 1 h, followed by a decrease. As the temperature increased, a higher induction of ZmNF-YA1 and time to reach the highest levels were observed. Expression pattern analysis indicated that ZmNF-YA1 may participate in maize heat stress response.

2.2. Expression of ZmNF-YA1 in the Mutant and Overexpression Lines

Mutant and overexpression lines were used to test the effects of ZmNF-YA1 on maize thermotolerance. The nf-ya1 homozygous mutant lines, which had no ZmNF-YA1 transcripts, and its wild-type control maize inbred line W22 were used in this study. Another group used was T4 generation homozygous ZmNF-YA1 overexpression lines and their transgene donor line DH4866. Independent ZmNF-YA1 overexpression lines were produced by Agrobacterium tumefaciens-mediated maize shoot-tip transformation described in our previous study [47]. Mutant and transgenic maize plants were confirmed using a PCR assay with bar gene-specific primers, and homozygous lines were selected for further analysis. The expression levels of ZmNF-YA1 were obviously higher than those in DH4866 under heat stress treatment because the transgene ZmNF-YA1 was driven by the AtRD29A promoter [48], which is an abiotic stress-inducible promoter in Arabidopsis, in the overexpression lines. Major differences were detected between transgenic, WT, and mutant plants under normal control and heat stress conditions. Before treatment, ZmNF-YA1 transcript levels in the overexpression lines were 1.75- to 2.04-fold higher than those in the WT, whereas in the mutant, they were approximately 0.1-fold higher than those in the W22. When subjected to heat stress, ZmNF-YA1 transcript levels were induced by approximately 3.5-fold in the WT (DH4866 and W22) plants after 1 h of heat stress treatment compared to the value before heat treatment. ZmNF-YA1 transcript levels were much higher (Figure 1) because of the heat-induced transgene (driven by the AtRD29A promoter) and endogenous ZmNF-YA1 in the overexpression lines.
After the preliminary test, a time-course experiment was performed at three different temperatures: moderate heat stress (39 °C), heat shock stress (42 °C), and severe heat stress (45 °C). As shown in Figure 2, ZmNF-YA1 was upregulated after 15 min of heat treatment in all lines, except nf-ya1. The highest peaks were observed after 1 h of treatment at 39 °C moderate heat stress and 42 °C heat shock stress, whereas the highest peak was observed after 0.5 h of treatment at 45 °C severe heat stress. The ZmNF-YA1 overexpression lines had higher ZmNF-YA1 transcripts, and the mutant had lower ZmNF-YA1 transcripts than the WT before and after heat stress.

2.3. ZmNF-YA1 Functions as a Positive Regulator in Maize Thermotolerance

We investigated whether ZmNF-YA1 confers heat stress tolerance in maize because a strong induction of ZmNF-YA1 was observed in response to heat stress. To answer this question, the phenotypes of the transgene donor inbred line DH4866, ZmNF-YA1 overexpression plants, mutant, and its control W22 in response to heat stress were examined. A 45 °C severe heat shock stress (Figure 3) was used to determine the survival rate and damage of plants.
Under normal conditions, all plants showed vigorous growth, although the aerial parts of the transgenic lines were slightly larger than those of the WT plants. Major differences were evident after 6 h of heat treatment at 45 °C (Figure 3B). Wilting was more severe in the mutants than in the wild-type and transgenic lines. The survival rate showed similar trends, that is, a positive correlation between ZmNF-YA1 levels and heat tolerance was observed. Malondialdehyde (MDA) and reactive oxygen species (ROS) are indicators of cell damage. Higher MDA content and ROS accumulation were observed in the mutant line, followed by WT and overexpression lines after heat stress treatment (Figure 3E,F and Figure S2), whereas an opposite trend was observed for the chlorophyll content. The MDA content of the mutant line was approximately 140% that of WT at 6 h heat stress treatment, whereas the MDA content of the overexpression lines was approximately 80% that of WT (Figure 3C). Chlorophyll a and chlorophyll b contents were reduced after 6 h of severe heat stress, particularly chlorophyll b. All differences in morphological and physiological changes demonstrated that the nf-ya1 plants were heat-sensitive, and overexpression of ZmNF-YA1 enhanced maize heat tolerance. ZmNF-YA1 positively regulated maize thermotolerance.

2.4. Comparative Transcriptome Analysis of Maize nf-ya1 and W22 in Heat Stress Response

To understand the role of ZmNF-YA1 in maize thermotolerance, RNA-seq was used to analyze transcriptome changes in W22 and nf-ya1 plants in response to heat stress (GES268429). Differentially expressed genes (DEGs) were identified by comparing the genotypes (nf-ya1 vs. W22) and growth conditions (treatment vs. normal) (Figure S3A and Tables S1–S3). Principal component analysis (PCA) showed obvious differences between the nf-ya1 mutant and W22 under normal conditions, as well as under heat stress treatment (Figure S3B). Based on a generalized linear model analysis using the Dr. Tom system from BGI (https://www.bgi.com/global/service/dr-tom, accessed on 23 April 2023), DEGs from the comparison of time-course and between genotypes were identified with an adjusted FDR less than 0.01 and an absolute fold value greater than 1 (Figure S3C). Under normal conditions, 4147 DEGs showed higher expression levels in the nf-ya1 mutant than in W22, and 2014 DEGs showed lower expression levels in the nf-ya1 mutant than in W22 (Figure S3C). When subjected to heat stress treatment for 1 h, 4253 DEGs had higher expression levels in the nf-ya1 mutant than in W22, 2044 DEGs showed lower expression levels in the nf-ya1 mutant than in W22, 2446 DEGs had higher expression levels in the nf-ya1 mutant than in W22, and 1246 DEGs had lower expression levels in the nf-ya1 mutant than in W22 when recovered (Figure S3C). Under all conditions, more upregulated than downregulated DEGs were observed in the comparison of nf-ya1/W22 (Figure S3C, right panel). To confirm these results, 10 genes with different transcript abundances were validated using qRT-PCR (Figure S4). The expression levels of these genes were consistent between the two detection methods.
Based on the gene expression profiles of the different genotypes and heat stress conditions, the DEGs were divided into different groups, as shown in Figure 4A,B. The heat stress response DEGs in nf-ya1 and W22 were grouped into seven clusters via k-means clustering (Figure 4C), and the Akaike information criterion was used to select the optimal number of clusters K. The representative expression profiles of nf-ya1 and W22 in response to heat are shown in Figure 4D. Among the seven clusters, Clusters 1, 2, 6, and 7 were the most interesting because they were ZmNF-YA1-regulated DEGs and involved in the heat stress response. The DEGs in Cluster 1 showed a heat stress-induced pattern in nf-ya1 and W22; however, the induced fold changes were much higher in W22 than in nf-ya1 under heat stress conditions. The DEGs in Cluster 2 were heat stress-induced; however, the induced fold changes were much lower in W22 than in nf-ya1 under heats tress conditions. These DEGs were heat-induced genes that were repressed (Cluster 1) or activated (Cluster 2) by ZmNF-YA1. In contrast, Clusters 6 and 7 were down-regulated by heat and were positively (Cluster 7) or negatively (Cluster 6) regulated by ZmNF-YA1. In addition to the DEGs regulated by heat and ZmNF-YA1, thousands of DEGs were found when comparing nf-ya1 and W22. GO and pathway analysis no major changes were observed in the heat stress treatment between genotypes, however the more stress related processes in nf-ya1 compared to W22 (Figures S5–S7). implying that ZmNF-YA1 regulates multiple biological processes, including heat stress response.

2.5. ZmNF-YA1 Contributes to the Transcriptional Regulation in Maize Heat Stress Response

To examine the role of ZmNF-YA1, Gene Ontology (GO) enrichment analysis of the DEGs in nf-ya1 compared to W22 was performed (Figure 5, Figures S5 and S6 and Table S4). GO analysis of genes differentially expressed in nf-ya1 compared to W22 at both normal and heat stress conditions showed multiple biological processes were significantly adjusted in the nf-ya1, such as carbon utilization, growth, development, and response to stimulus (Figures S5A and S6A). Interestingly, the GO terms in response to stimulus in the biological function and the terms protein folding chaperone in the molecular function were significantly altered in the nf-ya1 compared to W22. Pathway enrichment analysis showed a similar result as that the protein processing in the endoplasmic reticulum (ER) was significantly enriched (Figures S5B and S6B). When mapping to the pathway, both the molecular chaperones in Unfolded Protein Response (UPR) and the molecular chaperones in the cytoplasmic were regulated by ZmNF-YA1, such as calreticulin (CRT); luminal binding protein (BIP and GRP94) in the ER; and the heat shock protein (HSP) 40, HSP70, and HSP90 in the cytoplasmic (Figure S7).
Based on the DEGs between the different genotypes and heat stress conditions, GO enrichment analysis of the different clade DEGs was performed too. In Cade 1, which was induced by ZmNF-YA1 (lower expression level in nf-ya1 compared to W22) and heat stress, the GO terms of protein refolding, protein stabilization, chaperone-mediated protein folding, protein complex oligomerization, de novo post-translational protein folding, and protein folding were considerably enriched (Figure 5A). GO terms in stress responses, such as response to H2O2, response to heat, response to hypoxia, cellular response to decreased oxygen levels, response to reactive species, response to oxygen levels, abscisic acid-activated signaling pathway, cellular response to abscisic acid stimulus, response to salt stress, response to temperature stimulus, and response to osmotic stress, were significantly enriched in this clade too.
In contrast to the DEGs induced by ZmNF-YA1 and heat stress, the GO terms enriched in the clades of DEGs repressed by ZmNF-YA1 and heat stress were different. As shown in Figure 5B, the GO terms of organ development and growth were considerably enriched, particularly in the reproductive development processes. The GO terms photomorphogenesis, floral organ development, flower development, and reproductive shoot system development were at the top, followed by several biosynthesis and metabolic processes related to growth, such as cell wall organization and biogenesis. Stress causes growth retardation, and developmental stage transition was observed in the plant heat stress response. These clades of DEGs (ZmNF-YA1 and heat stress) might contribute to growth and development under heat stress. Various GO terms were found in the clades shown in Figure 5C,D, indicating that ZmNF-YA1 regulates multiple processes, including the heat stress response.

2.6. Effect of ZmNF-YA1 on Maize’s Heat Stress Response

Heat shock transcription factors are transcription factors that play a central role in activating the expression of heat shock proteins, the molecular chaperones in the cell [51,52]. As shown in Figure 6A and Figure S8, heat shock transcription factor (hsftf)10 and hsftf13 were induced by moderate heat stress and recovered to normal levels; however, their expression levels were lower in nf-ya1 after 1 h of heat stress treatment for hsftf10 and hsftf13. Their expression levels in the ZmNF-YA1 overexpression plants were higher WT. In contrast, 12 of the identified heat shock transcription factors were induced by moderate heat stress and then recovered to normal levels, whereas in nf-ya1, the levels of these 12 heat shock transcription factors were considerably higher than those in the W22 plants (Figure 6B and Figure S8). The loss of function of ZmNF-YA1 not only changed the expression of heat shock transcription factors when subjected to heat stress but also led to changes under normal conditions and during the recovery stage (Figure 6B and Figure S8). For example, hsftf10 and hsftf18 showed major differences in the expression levels between the nf-ya1 line and W22 before and after heat stress, with a higher level in W22, which faded at R2h.
Heat shock proteins function as chaperones to prevent protein misfolding and aggregation and were grouped into different classes according to molecular weight: small heat-shock proteins (sHSPs), heat shock protein (HSP)40, HSP60, HSP70, HSP90, and HSP100 [53,54,55,56]. The 31 sHSPs were upregulated by heat in our experiments. It is worth noting that the loss of ZmNF-YA1 function led to a lower expression of sHSPs under normal and heat stress conditions (Figure 6B, left panel and Figure S8). DnaJ encodes the DnaJ protein, which is also known as HSP40. The expression of 15 DnaJ genes was lower in the mutant line than in the W22 line. Similar to sHSPs, heat-induced expression of HSP70s and HSP90s was observed, and some were expressed at lower levels in nf-ya1 (Figure 6C).

2.7. Validation of the NF-YA1 Function in the Expression of Candidate Target Genes

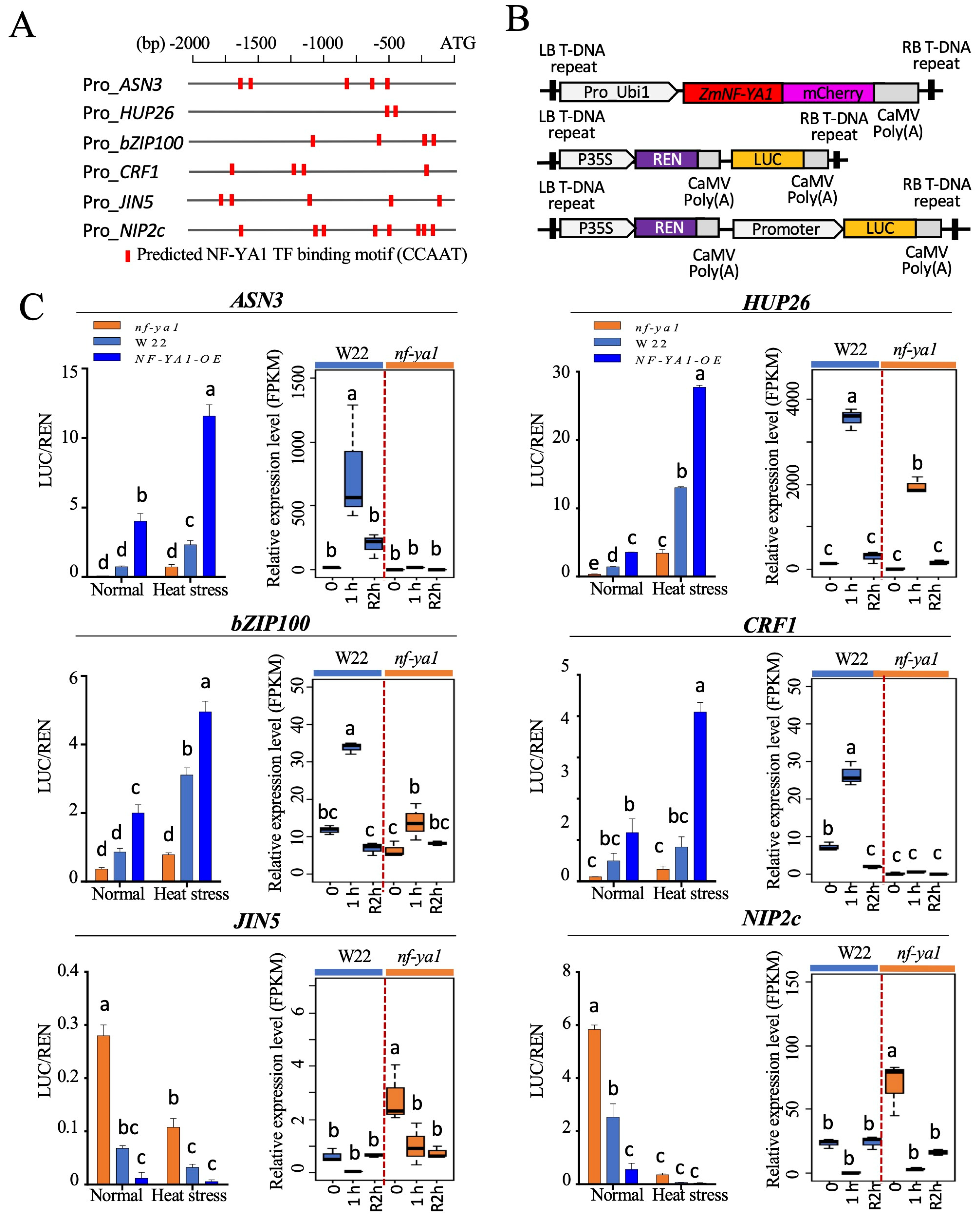
To explore the downstream genes of ZmNF-YA1, we used PlantPAN3.0 (http://plantpan.itps.ncku.edu.tw, accessed on 20 September 2023) for cis element searches of the identified DEGs. NF-Y complex recognizes and binds with high affinity and sequence specificity to the cis-acting element CCAAT motif [14]. The number and localization of the predicted NF-YA binding core “CCAAT box” in the promoter regions of the DEGs were analyzed. Promoters from six candidate ZmNF-YA1 target genes were selected for a promoter binding assay in the maize protoplast transient system (Figure 7A,B). Approximately 2000 bp promoter sequences from two plant hormone-related genes, bZIP-transcription factor 100 (bZIP100, Zm00001eb373300) and jasmonoyl-l-isoleucine hydrolase 5 (JIH5, Zm00001eb211100), four stress-related protein coding genes asparagine synthetase 3 (ASN3, Zm00001eb013430), hypoxia response unknown protein 26 (HUP26, Zm00001eb406490), general regulatory factor 1 (GRF1, Zm00001eb080570), and NOD26-like membrane intrinsic protein 2c (NIP2c, Zm00001eb372380) were amplified and inserted into the Dual-luciferase (LUC) vector to drive the expression of LUC. As shown in Figure 7A, all promoters harbored multiple CCAAT cis elements that were recognized and bound by the NF-Ys. The CDS region of ZmNF-YA1 was inserted into the plant transient expression vector to simulate the overexpression of ZmNF-YA1 in plant cells (Figure 7B). The promoter activity in different lines (W22, ZmNF-YA1 overexpression, and mutant cells) under normal and heat treatments was analyzed and indicated by the value of LUC/REN (Figure 7C). Among the six candidates selected, ZmNF-YA1 functioned as a positive regulator to bind and activate the expression of ASN3, HUP26, bZIP100, and GRF1. When the expression levels of ZmNF-YA1 were enhanced, a higher LUC/REN and more transcripts were detected in the promoter binding assay and transcriptome analysis. In addition, co-expression patterns were observed for these candidates with ZmNF-YA1, all of which showed heat stress-induced expression and a positive correlation with the levels of ZmNF-YA1 (Figure 7C and Figure S9). The expression of JIH5 and NIP2c negatively correlated with the level of ZmNF-YA1, and when ZmNF-YA1 was overexpressed or induced, the expression levels of JIH5 and NIP2c were reduced. ZmNF-YA1 could work as a transcriptional repressor, i.e., could bind to the promoter and downregulate the expression of JIH5 and NIP2c.

3. Discussion

3.1. ZmNF-YA1 Is a Genetic Manipulation Target for Improving Thermotolerance and Drought Tolerance

The NF-YA gene family comprises a class of conserved transcription factors that are key regulatory factors in plant development and abiotic stress responses. Drought and high temperature are the two major abiotic stresses that reduce maize production and usually occur simultaneously. In our previous study, we identified a ZmNF-YA1-YB16-YC17 heterotrimer. Two components of this complex, ZmNF-YA1 and ZmNF-YB16, were found to be positive regulators of osmotic/drought stress [46,47]. Overexpression of ZmNF-YA1 or ZmNF-YB16 in maize considerably improves drought resistance and yield [46,47]. The expression level of ZmNF-YA1 was induced by 12% PEG6000, 120 mM NaCl, and 42 °C stress treatment, although with varying degrees, suggesting that ZmNF-YA1 could be a regulator in various abiotic stress responses in maize. We were interested in the role of ZmNF-YA1 in maize heat stress response and aimed to determine whether it could be used as a genetic manipulation target for maize heat and drought tolerance. Expression profile analyses showed that as the temperature increased, a higher induction of ZmNF-YA1 and time to reach the highest levels were observed. This indicated that ZmNF-YA1 may participate in maize heat stress response. Different heat stress treatments were used to evaluate the thermotolerance of the nf-ya1 and ZmNF-YA1 overexpression lines and their WT. Under heat stress conditions, transgenic maize plants with increased ZmNF-YA1 expression showed heat tolerance, and nf-ya1 plants showed a heat-sensitive phenotype based on the responses of several heat stress-related parameters, including chlorophyll content, MDA content, ROS accumulation, leaf wilting, and the expression of heat shock molecular markers. All differences in morphological and physiological changes demonstrated that the nf-ya1 plants were heat-sensitive, and the overexpression of ZmNF-YA1 enhanced maize heat tolerance. ZmNF-YA1 positively regulates maize thermotolerance. Although the mechanism of maize adaptation to heat or drought stress is unclear, ZmNF-YA1 or its ZmNF-YA1-YB16-YC17 heterotrimer could be a hub shared by multiple abiotic stress responses, particularly heat and drought. Taken together, these results suggest that ZmNF-YA1 is an ideal genetic manipulation target for improving maize thermotolerance and drought tolerance.
Sequence alignment showed that five maize NF-YA members and three rice NF-YA members existed in the clade of ZmNF-YA1, with a high sequence similarity to AtNF-YA3. AtNF-YA3 and NF-YA8 were functionally redundant and required in early embryogenesis in Arabidopsis [22]. Overexpression of AtNF-YA3, or its orthologs Glycin max (Gm)NF-YA3, enhanced drought tolerance in Arabidopsis [53]. Individual AtNF-YA3 has expanded to three members in rice (OsNF-YA1, OsNF-YA2, and OsNF-YA6) and a small five members subgroup in maize, allowing for their functional diversity such as in stress responses. Overexpression of an OsNF-YA2/OsHAP2E enhanced resistance to salinity and drought and increases photosynthesis and tiller number in rice [39]. In maize, the expression level of ZmNF-YA1 was the highest in this subgroup. Moreover, ZmNF-YA1 was heat-induced, while the other four in this clade were somehow heat-inhibited (Figure S1C). In our previous study, when screening the potential ZmNF-YAs to ZmNF-YB16/YC17, ZmNF-YA1, and ZmNF-YA7 were the only two that could interact with ZmNF-YB16/YC17 to form the heterotrimer [47]. ZmNF-YA1 could be the key orthologous in maize in abiotic stress responses, especially heat and drought stress.

3.2. Failure to Launch Full-Fledged Heat Stress Response in nf-ya1 in Response to Heat Stress

When plants are subjected to heat stress, one of the symbolic events is the dramatic induction of heat stress response genes, known as heat stress response. The heat stress response is homeostatic mechanisms that mitigate the damage from heat stress and protect plants from further stress. In transcriptional regulation in response to heat stress, heat shock transcription factors play a central role by activating the expression of constellated HSPs, which are then involved in plant heat stress response and thermotolerance [51,52]. Plant heat shock transcription factors are divided into three conserved evolutionary classes (A, B, and C) according to the structural features of their oligomerization domains. Class A heat shock transcription factors are essential for transcriptional activation, which triggers the immediate expression of downstream genes [57,58]. The roles of the regulation mechanisms of class A heat shock transcription factors have been well studied in Arabidopsis model plants, such as HSFA1 transactivation activity regulation by interaction with HSP70 and HSP90 [59,60] and reversible phase separation [61]; HSFA2 as a hub in heat stress-induced transcriptional regulation [62,63]; and the relationship between HSFA3, DREB2s, and ABA-signaling with HSFA6b [64]. However, overexpression of a single heat shock transcription factor or heat shock protein coding gene had modest or little effect on thermotolerance, suggesting that heat shock transcription factors and heat shock proteins act synergistically to confer thermotolerance. Class B and C heat shock transcription factors do not have AHA motifs and activator functions of their own or function as regulators of transcriptional heterodimers [57,58].
In this study, the loss of function of ZmNF-YA1 affected the expression of several heat shock transcription factors and their response to heat stress. Maize heat shock transcription factors coding genes hsftf10 and hsftf13 were induced by moderate heat stress and then recovered to normal levels. However, their expression levels were lower in nf-ya1 after 1 h of heat stress treatment. Moreover, 12 of the identified heat shock transcription factors were induced by moderate heat stress and then recovered to normal levels, whereas, in nf-ya1, the levels of these 12 heat shock transcription factors were considerably higher than those in W22 plants (Figure 6B and Figure S8). The loss of function of ZmNF-YA1 not only changed the expression of heat shock transcription factors when subjected to heat stress but also led to changes under normal conditions and during the recovery stage. Heat shock transcription factors-mediated transcriptional regulation has been noted as a critical role hub for plants against unfavorite temperatures. The abolishment of ZmNF-YA1 led to the expression changes of 23 heat shock transcription factors, although the trends or ranges varied. However, promoter analysis of some of the heat shock transcription factors showed they did not have the canonical NF-YA binding “CCAAT box”. It is interesting and worth pondering why so many heat shock transcription factors coding genes were simultaneously affected by altering the expression of ZmNF-YA1. One possible reason could be some unknown cis-elements existed in their promoters that ZmNF-YA1 could recognize and bind, and hereafter regulated their expression. Another possible reason could be the alternation of the cell homeostasis when ZmNF-YA1 was abolished. In the study, some stress response genes and pathways were altered under normal conditions, such as the protein processing system. This suggests that the differentially expressed heat shock transcription factors could be the feedback regulation of the altered cell vigilance.
HSPs function as chaperones to prevent protein misfolding and aggregation and were grouped into different classes according to molecular weight: sHSPs, HSP40, HSP60, HSP70, HSP90, and HSP100 [54,55,56]. The sHSPs are often the first line of defense in response to stresses, including heat. When we examined the expression of HSPs, the most important downstream targets of heat shock transcription factors, we found that the loss function of ZmNF-YA1 resulted in lower expression of sHSPs under normal and heat conditions, especially the sHSPs and DnaJ coding genes, which are recognized as the “paramedics of the cell” [56] when subjected to unfavorable environment conditions. These results suggest that ZmNF-YA1 is involved in regulating the expression of multiple heat shock transcription factors and contributes to the transcriptional regulation of maize heat stress response. Failure to launch a full-fledged heat stress response in nf-ya1 could be the major reason why nf-ya1 showed a heat-sensitive phenotype and why ZmNF-YA1 overexpression enhanced plant thermotolerance.

3.3. ZmNF-YA1 Promotes Protein Refolding and Stability When Subjected to Heat Stress Treatment

To understand the role of ZmNF-YA1 in maize thermotolerance, RNA-seq was used to analyze transcriptome changes in W22 and nf-ya1 plants in response to heat stress. Based on the expression profiles, heat stress response-related DEGs in nf-ya1 and W22 were grouped into seven clusters via k-means clustering. Among the seven clusters, Clusters 1, 2, 6, and 7 were the most interesting because they were ZmNF-YA1-regulated DEGs and were also involved in heat stress response. GO enrichment analysis of DEGs from different clades DEGs was performed. In clade 1, which was induced by ZmNF-YA1 and heat stress, the GO terms of protein refolding, protein stabilization, chaperone-mediated protein folding, protein complex oligomerization, de novo post-translational protein folding, and protein folding were considerably enriched (Figure 5A). Most of these were HSP-coding genes that were regulated by heat shock transcription factors (Figure 6). HSPs are the most important chaperones in the folding/refolding systems that alleviate protein misfolding and aggregation. One of the causes of cell injury is protein misfolding, protein aggregation, and damage to enzyme catalytic domains. The major impacts of heat stress at the cellular level are alteration of membrane fluidity, which disrupts photosynthesis and respiration, misfolding of proteins, accumulation of protein aggregates that cause proteotoxic stress, production of ROS to deleterious levels, metabolic imbalance, and cytoskeleton dismantling [65,66,67]. Protein folding/refolding in the cytoplasm and endoplasmic reticulum helps mitigate damage from heat stress and protects plants from further stress [65,66,67]. The contribution of ZmNF-YA1 to protein stabilization, refolding, and regulation of ABA, ROS, and heat/temperature signaling may be a major reason for the enhanced heat tolerance of the ZmNF-YA1 overexpression lines, and the mutant showed a heat-sensitive phenotype. An interesting link between ZmNF-YA1-heat stress response and the protein stabilization system was found to contribute to maize thermotolerance. In conclusion, ZmNF-YA1 is beneficial to protein refolding and stabilization when subjected to heat stress.
ZmNF-YA1 is a positive regulator in maize thermotolerance and drought tolerance. We were interested in the shared and stress-specific of the ZmNF-YA1-mediated transcriptional regulation in response to heat and drought stress. The heat shock transcription factors and the mediated heat stress response were specifically found in heat stress except for some of them, which were also involved in drought stress response. More DEGs regulated by ZmNF-YA1 and heat stress were identified in this study when compared to drought stress treatment, although a moderate 39 °C was used. The ZmNF-YA1 regulated ABA-dependent and independent signaling pathways, and other abiotic stress responses GO/pathways were shared in response to both heat and drought stress. The cell damage caused by high temperature was more severe than the osmotic stress. Different from heat shock transcription factors, HSPs, especially the sHSPs were differentially expressed in response to drought. The “paramedics of the cell” not only work in heat stress but also osmotic stress, although they are first identified in heat stress treatment. The alternation of the cell homeostasis by abolishing ZmNF-YA1 could be one of the major reasons for the changed heat and drought stress tolerance, with a positive correlation with the ZmNF-YA1 level and tolerance. The ZmNF-YA1 regulated GO/pathways in various stresses contribute to the enhanced basal resistance to multiple stresses such as heat and drought. In addition, ZmNF-YA1 also participates in the stress-specific response in a stress-induced manner. The present study reveals the function of ZmNF-YA1 in maize heat and drought tolerance and provides an interesting hub for understanding the molecular mechanisms in maize response to abiotic stresses.

4. Materials and Methods

4.1. Plant Materials

Maize nf-ya1 homozygous mutant and ZmNF-YA1 homozygous independent overexpression lines obtained by Yang et al. [47] were used in this study. Briefly, maize nf-ya1 mutants carrying a Mu insertion in Zm00001eb005690 were obtained from the UniformMu population UFMu-06468 in an inbred line W22 background and produced by self-pollination for three generations. The mutant had no ZmNF-YA1 transcripts. ZmNF-YA1 overexpression plants produced by Agrobacterium tumefaciens-mediated shoot-tip transformation were obtained from the elite inbred maize line DH4866. nf-ya1 homozygous mutant and T4 generation homozygous ZmNF-YA1 overexpression lines were used for phenotype and heat stress treatment analysis. Seedlings of the inbred line DH4866 were used for gene expression profile analysis.

4.2. Plant Growth and Stress Treatment

Plant morphology was analyzed primarily during the seedling stage. Briefly, maize seeds from different lines were sown in pots (12 cm diameter × 15 cm height) containing homogeneous loam. The plants were grown under a 26 °C/22 °C (day/night) temperature regimen at a photon flux density of 700 μmol m−2 s−1 with a 16 h/8 h light/dark cycle in a chamber with approximately 65% relative humidity. After germination, the seedlings were watered under normal conditions. During heat stress treatment, half of the plants were transferred to a chamber at a set temperature. Severe heat stress at 45 °C was applied to test the thermotolerance of ZmNF-YA1 independent overexpression lines and their control line (DH4866, donor inbred line), as well as nf-ya1 mutant and its wild-type control W22. Plants were photographed, and leaves were collected before and after 6 h of heat stress treatment and 2 d after recovery (0, 6 h, and R2d) for a number of heat stress-related parameters, including chlorophyll content, MDA content, ROS accumulation, leaf wilting, and expression of heat shock molecular markers. Approximately 0.1 g of the leaf lamina (excluding the midrib) from the middle of the first fully expanded leaf (from top, at the three-leaf stage) was used for physiological parameter measurements, and at least three biological replicates were used. Each biological replicate contained the leaf fragments from 3–4 plants grown under the same conditions. For gene expression profile analysis, plants from different lines were germinated and watered normally; then, 10-day-old maize seedlings were subjected to 39 °C, 42 °C, and 45 °C heat stress for 10 h, respectively, and then recovered. Leaf samples from three biological replicates were collected at different time points during heat stress (0, 0.25, 0.5, 1, 2, 4, 6, 8, and 10 h during heat stress) and 2 h after recovery (R2h) for qRT-PCR analysis.

4.3. RNA Extraction, qRT-PCR Analysis, and RNA-seq Analysis

RNA was extracted from a small sample (~0.1 g) of leaf from the middle of the first fully expanded leaf. The sample was ground to a powder in liquid nitrogen, RNA was isolated using TRIzol reagent (Sangon Biotech, Shanghai, China), and cDNA synthesis with the RT reagent kit was performed according to the manufacturer’s protocol (DRR420, TaKaRa, Dalian, China). The expression patterns were detected using qRT-PCR. qRT-PCR was conducted with the SYBR® RT-PCR Kit (RR037Q, TaKaRa, Dalian, China) using 10 μL reactions for each sample and amplified through 40 cycles on an ABI7500 (Thermo Fisher Scientific, Foster City, CA, USA). Maize 18S rRNA was used as the internal control [49]. Primers were designed using NCBI/primer-BLAST and are listed in Table S7. Relative gene expression levels were calculated using the 2−ΔΔCt method [50]. Each experiment was repeated thrice, and three biological replicates were used.
The BGISEQ-500 platform was used for RNA-seq analysis. RNA quality and quantity were examined using UV absorbance spectroscopy (Nanodrop 2000, Thermo Fisher Scientific, Foster City, CA, USA), gel electrophoresis, and an Agilent 2000 BioAnalyzer (Agilent, Technologies, Santa Clara, CA, USA). Library construction, sequencing, and primary bioinformatics analyses were performed by Beijing Genomic Institute (BGI) Tech Solutions Co., Ltd. (Beijing, China), according to the standard procedure. Bioinformatic analysis for digital gene expression profiling was performed according to the bioinformatics analysis procedure of BGI Tech. After quality control raw reads were filtered to obtain clean reads aligned to the reference sequences (B73 V5). Alignment data were used to calculate the distribution of reads on the reference genes and mapping ratio. The criteria of FDR ≤ 0.01 and the absolute value of log2Ratio ≥ 1 were used as thresholds to determine the significance of differences in gene expression. GO analysis was performed using AgriGO (http://bioinfo.cau.edu.cn/agriGO/, accessed on 20 May 2023) and GENEONTOLOGY (https://geneontology.org, accessed on 25 May 2023). Pathway analyses were performed using the Kyoto Encyclopedia of KEGG (http://www.genome.jp/kegg/, accessed on 28 June 2023). The R software (R4.3.2) and its packages were used for cluster analysis, heatmap plotting, boxplot plotting, and statistical analysis (https://www.r-project.org, accessed on 15 December 2023).

4.4. Chlorophyll and MDA Content Analysis, as Well as Cell Staining

Chlorophyll content was estimated using Aron’s method [68] with minor modifications. Approximately 0.1 g leaves samples were collected, and chlorophyll was extracted using 5 mL of 80% aqueous acetone for two days in the dark, until the leaves were completely whitened. The concentrations of chlorophyll a and b were determined by measuring the absorption at 663, 645, and 470 nm using a UV spectrophotometer. The amount of chlorophyll present in the extract (mg chlorophyll per gram of tissue) was calculated using the following equations: chlorophyll a = (12.72A663–2.59A645)V/(1000 m) and chlorophyll b = (22.88A645–4.67A663)V/(1000 m). The results are expressed as mg/g, where A = absorbance at a specific wavelength, V = final volume of chlorophyll extract in 80% acetone, and W = weight of fresh tissue extracted. To measure the MDA content, leaves (~0.1 g) were homogenized in 2 mL of a chilled reagent composed of 0.25% (w/v) thiobarbituric acid in 10% (w/v) trichloroacetic acid and then centrifuged at 10,000 rpm for 20 min. The supernatant was heated at 95 °C for 30 min, quickly cooled on ice, and centrifuged at 10,000 rpm for 20 min. Absorbance at 532 nm (A532), 600 nm (A600), and 450 nm (A450) was measured using a UV spectrophotometer. The MDA content was calculated as: MDA content = 6.45 × (A532 − A600) − 0.56 × A450 [69]. The middle part of the second fully extended maize leaf was used for ROS staining, as previously reported by [70]. Fully expanded leaves (approximately 1 cm) were sampled, washed with distilled water, and placed in 2 mL buffer solution containing nitroblue tetrazolium (NBT, 6 mM solution prepared in sodium citrate (pH 6.0)), 3,3-diaminobenzidine (DAB, 1 mg/mL, prepared in double distilled water (pH 3.8)), or Evans Blue (0.5%). The dipped samples were vacuum-infiltrated for 10 min at 60 KPa pressure and then incubated at room temperature overnight. After incubation, the samples were dipped in absolute ethanol and then kept in a water bath (100 °C) until the chlorophyll was completely removed from the samples, which were then cooled and dipped in 20% glycerol, and images were captured.

4.5. Sequence Analysis

Sequences were downloaded from the MaizeGDB (www.maizegdb.org, accessed on 10 December 2022). Clustal W2 (https://www.ebi.ac.uk/Tools/msa/clustalw2/, accessed on 15 December 2022) and MEGA 5 [71] were used for sequence analysis of NF-YA TFs. PlantPAN3.0 (http://plantpan.itps.ncku.edu.tw, accessed on 20 September 2023) was used to identify cis elements in the promoter.

4.6. Dual Luciferase Reporter Assay

Maize protoplasts and transient expression were prepared according to Sheen’s method [72] and used for the ZmNF-YA1 promoter-binding analysis. The promoter regions of the candidate target genes were ligated with the LUC of the Dual-LUC vector pGreenII-0800 and transformed into maize mesophyll protoplasts isolated from W22 or nf-ya1, or co-transformed with pAN580-PUbi1::ZmNF-YA1. Promoter activity is expressed as the relative activity of firefly LUC versus Renilla LUC. The effect of ZmNF-YA1 on the expression of potential target genes under heat stress was investigated. Approximately 2000 bp promoter sequences from bZIP100 (Zm00001eb373300), JIH5 (Zm00001eb211100), ASN3 (Zm00001eb013430), HUP26 (Zm00001eb406490), GRF1, Zm00001eb080570), and NIP2c (Zm00001eb372380) were amplified and inserted into the Dual-LUC vector to drive the expression of LUC. Primers used for vector recombination are listed in Table S7.

4.7. Statistic Analysis

All data are presented as the mean values of at least three independent sets of experiments. The data are reported as the mean ± SD. For gene qRT-PCR and RNAseq analysis, samples from three biological replicates were collected at different time points during heat stress or different development stages and for subsequent analysis. Statistical analysis was performed in R. ANOVA and multiple comparisons (Tukey’s HSD) were used to compare the difference between both genotypes and conditions. For physiological parameter measurements, and at least three biological replicates were used. Student’s t-test was used to compare the overexpression lines, mutant to their control, respectively, and ** denotes statistical significance with p < 0.01, and * denotes statistical significance with p < 0.05.

5. Conclusions

The NF-YA gene family comprises a class of conserved transcription factors that are key regulatory factors in plant development and abiotic stress responses. Our previous result showed that ZmNF-YA1 could interact with the ZmNF-YB16-YC17 heterodimer to exert its biological function. To be a positive regulator of osmotic stress and to work together with ZmNF-YB16-YC17, we were interested in the role of ZmNF-YA1 in the heat stress response of maize and whether it could be a candidate for genetic engineering breeding. In this paper, the morphology and growth of maize under moderate heat stress conditions were evaluated using ZmNF-YA1 transgenic lines and mutants. ZmNF-YA1 was found to be a positive regulator of heat tolerance. Higher MDA content and ROS accumulation were observed in the mutant, followed by WT and overexpression lines after heat stress treatment. Transcriptome analysis showed that the loss function of ZmNF-YA1 led to broad biological changes. One of the processes regulated by ZmNF-YA1 that plays important role in heat stress responses is protein refolding. The contribution of ZmNF-YA1 to protein stabilization, as well as the regulation of ABA, ROS, and heat/temperature signaling, may be the major reason why ZmNF-YA1 overexpression enhanced heat tolerance and the mutant showed a heat-sensitive phenotype. ZmNF-YA1 or its ZmNF-YA1-YB16-YC17 heterotrimer could be a hub shared by multiple abiotic stress responses, particularly heat and drought. Taken together, these results suggest that ZmNF-YA1 is an ideal genetic manipulation target for improving maize thermotolerance and drought tolerance.

Supplementary Materials

The following supporting information can be downloaded at: https://www.mdpi.com/article/10.3390/ijms25116275/s1, References [49,50,73,74,75,76,77] are cited in the Supplementary Material.

Author Contributions

Conceptualization, Y.Y. and Z.L.; formal analysis, Y.Y. and Z.L.; data curation, Z.L. and Y.Y.; writing—original draft preparation, J.Z.; writing—review and editing, funding acquisition, Z.L. All authors have read and agreed to the published version of the manuscript.

Funding

This research was funded by the Shandong Excellent Young Scientists Fund Program (overseas) to Zhaoxia Li (2023HWYQ-094) and the China National Natural Science Foundation (32372165).

Institutional Review Board Statement

Not applicable.

Informed Consent Statement

Not applicable.

Data Availability Statement

Data is contained within the article and Supplementary Materials. The expression data reported are available in the NCBI Gene Expression Omnibus (GEO) database under the GSE series accession number GSE268429.

Acknowledgments

We thank the Maize Genetics Cooperation Stock Center for providing maize mutants.

Conflicts of Interest

The authors declare no conflicts of interest.

References

  1. Prasad, P.V.V.; Bheemanahalli, R.; Jagadish, S.V.K. Field Crops and the Fear of Heat Stress—Opportunities, Challenges and Future Directions. Field Crops Res. 2017, 200, 114–121. [Google Scholar] [CrossRef]
  2. Zhao, C.; Liu, B.; Piao, S.; Wang, X.; Lobell, D.B.; Huang, Y.; Huang, M.; Yao, Y.; Bassu, S.; Ciais, P.; et al. Temperature Increase Reduces Global Yields of Major Crops in Four Independent Estimates. Proc. Natl. Acad. Sci. USA 2017, 114, 9326–9331. [Google Scholar] [CrossRef]
  3. Schoper, J.B.; Lambert, R.J.; Vasilas, B.L.; Westgate, M.E. Plant Factors Controlling Seed Set in Maize. Plant Physiol. 1987, 83, 121–125. [Google Scholar] [CrossRef]
  4. Wilhelm, E.P.; Mullen, R.E.; Keeling, P.L.; Singletary, G.W. Heat Stress during Grain Filling in Maize: Effects on Kernel Growth and Metabolism. Crop Sci. 1999, 39, 1733–1741. [Google Scholar] [CrossRef]
  5. Lizaso, J.I.; Ruiz-Ramos, M.; Rodríguez, L.; Gabaldon-Leal, C.; Oliveira, J.A.; Lorite, I.J.; Sánchez, D.; García, E.; Rodríguez, A. Impact of High Temperatures in Maize: Phenology and Yield Components. Field Crops Res. 2018, 216, 129–140. [Google Scholar] [CrossRef]
  6. Calvin, K.; Dasgupta, D.; Krinner, G.; Mukherji, A.; Thorne, P.W.; Trisos, C.; Romero, J.; Aldunce, P.; Barrett, K.; Blanco, G.; et al. IPCC, 2023: Climate Change 2023: Synthesis Report. Contribution of Working Groups I, II and III to the Sixth Assessment Report of the Intergovernmental Panel on Climate Change [Core Writing Team, H. Lee and J. Romero (Eds.)]; Arias, P., Bustamante, M., Elgizouli, I., Flato, G., Howden, M., Méndez-Vallejo, C., Pereira, J.J., Pichs-Madruga, R., Rose, S.K., Saheb, Y., et al., Eds.; IPCC: Geneva, Switzerland, 2023. [Google Scholar]
  7. Dauphin, L. NASA Announces Summer 2023 Hottest on Record; NASA: Washington, DC, USA, 2023.
  8. Ohama, N.; Sato, H.; Shinozaki, K.; Yamaguchi-Shinozaki, K. Transcriptional Regulatory Network of Plant Heat Stress Response. Trends Plant Sci. 2017, 22, 53–65. [Google Scholar] [CrossRef] [PubMed]
  9. Song, L.; Huang, S.S.C.; Wise, A.; Castanoz, R.; Nery, J.R.; Chen, H.; Watanabe, M.; Thomas, J.; Bar-Joseph, Z.; Ecker, J.R. A Transcription Factor Hierarchy Defines an Environmental Stress Response Network. Science (1979) 2016, 354, aag1550. [Google Scholar] [CrossRef]
  10. Kumar, S.; Gupta, D.; Nayyar, H. Comparative Response of Maize and Rice Genotypes to Heat Stress: Status of Oxidative Stress and Antioxidants. Acta Physiol. Plant 2012, 34, 75–86. [Google Scholar] [CrossRef]
  11. Sinha, S.; Maity, S.N.; de Crombrugghe, B. Recombinant Rat CBF-C, the Third Subunit of CBFNFY, Allows Formation of a 622 Protein-DNA Complex with CBF-A and CBF-B and with yeast HAP2 and HAP3. Proc. Natl. Acad. Sci. USA 1995, 28, 1624–1632. [Google Scholar] [CrossRef]
  12. Petroni, K.; Kumimoto, R.W.; Gnesutta, N.; Calvenzani, V.; Fornari, M.; Tonelli, C.; Holt, B.F.; Mantovani, R. The Promiscuous Life of Plant NUCLEAR FACTOR Y Transcription Factors. Plant Cell 2013, 24, 4777–4792. [Google Scholar] [CrossRef]
  13. Myers, Z.A.; Holt, B.F. NUCLEAR FACTOR-Y: Still Complex after All These Years? Curr. Opin. Plant Biol. 2018, 45, 96–102. [Google Scholar] [CrossRef] [PubMed]
  14. Laloum, T.; De Mita, S.; Gamas, P.; Baudin, M.; Niebel, A. CCAAT-Box Binding Transcription Factors in Plants: Y so Many? Trends Plant Sci. 2013, 18, 157–166. [Google Scholar] [CrossRef] [PubMed]
  15. Nardini, M.; Gnesutta, N.; Donati, G.; Gatta, R.; Forni, C.; Fossati, A.; Vonrhein, C.; Moras, D.; Romier, C.; Bolognesi, M.; et al. Sequence-Specific Transcription Factor NF-Y Displays Histone-like DNA Binding and H2B-like Ubiquitination. Cell 2013, 152, 132–143. [Google Scholar] [CrossRef] [PubMed]
  16. Gnesutta, N.; Kumimoto, R.W.; Swain, S.; Chiara, M.; Siriwardana, C.; Horner, D.S.; Holt, B.F.; Mantovani, R. CONSTANS Imparts DNA Sequence Specificity to the Histone Fold NF-YB/NF-YC Dimer. Plant Cell 2017, 29, 1516–1532. [Google Scholar] [CrossRef] [PubMed]
  17. Cao, L.; Ma, C.; Ye, F.; Pang, Y.; Wang, G.; Fahim, A.M.; Lu, X. Genome-Wide Identification of NF-Y Gene Family in Maize (Zea mays L.) and the Positive Role of ZmNF-YC12 in Drought Resistance and Recovery Ability. Front. Plant Sci. 2023, 14, 1159955. [Google Scholar] [CrossRef] [PubMed]
  18. Zhang, Z.; Li, X.; Zhang, C.; Zou, H.; Wu, Z. Isolation, Structural Analysis, and Expression Characteristics of the Maize Nuclear Factor Y Gene Families. Biochem. Biophys. Res. Commun. 2016, 478, 752–758. [Google Scholar] [CrossRef] [PubMed]
  19. Ballif, J.; Endo, S.; Kotani, M.; MacAdam, J.; Wu, Y. Over-Expression of HAP3b Enhances Primary Root Elongation in Arabidopsis. Plant Physiol. Biochem. 2011, 49, 579–583. [Google Scholar] [CrossRef] [PubMed]
  20. Ben-Naim, O.; Eshed, R.; Parnis, A.; Teper-Bamnolker, P.; Shalit, A.; Coupland, G.; Samach, A.; Lifschitz, E. The CCAAT Binding Factor Can Mediate Interactions between CONSTANS-like Proteins and DNA. Plant J. 2006, 46, 462–476. [Google Scholar] [CrossRef] [PubMed]
  21. Cai, X.; Ballif, J.; Endo, S.; Davis, E.; Liang, M.; Chen, D.; Dewald, D.; Kreps, J.; Zhu, T.; Wu, Y. A Putative CCAAT-Binding Transcription Factor Is a Regulator of Flowering Timing in Arabidopsis. Plant Physiol. 2007, 145, 98–105. [Google Scholar] [CrossRef]
  22. Fornari, M.; Calvenzani, V.; Masiero, S.; Tonelli, C.; Petroni, K. The Arabidopsis NF-YA3 and NF-YA8 Genes Are Functionally Redundant and Are Required in Early Embryogenesis. PLoS ONE 2013, 8, e82043. [Google Scholar] [CrossRef]
  23. Mu, J.; Tan, H.; Hong, S.; Liang, Y.; Zuo, J. Arabidopsis Transcription Factor Genes NF-YA1, 5, 6, and 9 Play Redundant Roles in Male Gametogenesis, Embryogenesis, and Seed Development. Mol. Plant 2013, 6, 188–201. [Google Scholar] [CrossRef] [PubMed]
  24. Sorin, C.; Declerck, M.; Christ, A.; Blein, T.; Ma, L.; Lelandais-Brière, C.; Njo, M.F.; Beeckman, T.; Crespi, M.; Hartmann, C. A MiR169 Isoform Regulates Specific NF-YA Targets and Root Architecture in Arabidopsis. New Phytol. 2014, 202, 1197–1211. [Google Scholar] [CrossRef]
  25. Liu, J.X.; Howell, S.H. BZIP28 and NF-Y Transcription Factors Are Activated by ER Stress and Assemble into a Transcriptional Complex to Regulate Stress Response Genes in Arabidopsis. Plant Cell 2010, 22, 782–796. [Google Scholar] [CrossRef] [PubMed]
  26. Sato, H.; Mizoi, J.; Tanaka, H.; Maruyama, K.; Qin, F.; Osakabe, Y.; Morimoto, K.; Ohori, T.; Kusakabe, K.; Nagata, M.; et al. Arabidopsis DPB3-1, A DREB2A Interactor, Specifically Enhances Heat Stress-Induced Gene Expression by Forming a Heat Stress-Specific Transcriptional Complex with NF-Y Subunitsc. Plant Cell 2014, 26, 4954–4973. [Google Scholar] [CrossRef]
  27. Liu, X.; Hu, P.; Huang, M.; Tang, Y.; Li, Y.; Li, L.; Hou, X. The NF-YC-RGL2 Module Integrates GA and ABA Signalling to Regulate Seed Germination in Arabidopsis. Nat. Commun. 2016, 7, 12768. [Google Scholar] [CrossRef]
  28. Bello, B.K.; Hou, Y.; Zhao, J.; Jiao, G.; Wu, Y.; Li, Z.; Wang, Y.; Tong, X.; Wang, W.; Yuan, W.; et al. NF-YB1-YC12-BHLH144 Complex Directly Activates Wx to Regulate Grain Quality in Rice (Oryza sativa L.). Plant Biotechnol. J. 2019, 17, 1222–1235. [Google Scholar] [CrossRef]
  29. Xiong, Y.; Ren, Y.; Li, W.; Wu, F.; Yang, W.; Huang, X.; Yao, J. NF-YC12 Is a Key Multi-Functional Regulator of Accumulation of Seed Storage Substances in Rice. J. Exp. Bot. 2019, 70, 3765–3780. [Google Scholar] [CrossRef]
  30. Das, S.; Parida, S.K.; Agarwal, P.; Tyagi, A.K. Transcription Factor OsNF-YB9 Regulates Reproductive Growth and Development in Rice. Planta 2019, 250, 1849–1865. [Google Scholar] [CrossRef] [PubMed]
  31. Niu, B.; Zhang, Z.; Zhang, J.; Zhou, Y.; Chen, C. The Rice LEC1-like Transcription Factor OsNF-YB9 Interacts with SPK, an Endosperm-Specific Sucrose Synthase Protein Kinase, and Functions in Seed Development. Plant J. 2021, 106, 1233–1246. [Google Scholar] [CrossRef]
  32. Xu, J.J.; Zhang, X.F.; Xue, H.W. Rice Aleurone Layer Specific OsNF-YB1 Regulates Grain Filling and Endosperm Development by Interacting with an ERF Transcription Factor. J. Exp. Bot. 2016, 67, 6399–6411. [Google Scholar] [CrossRef]
  33. Su, H.; Chen, Z.; Dong, Y.; Ku, L.; Abou-Elwafa, S.F.; Ren, Z.; Cao, Y.; Dou, D.; Liu, Z.; Liu, H.; et al. Identification of ZmNF-YC2 and Its Regulatory Network for Maize Flowering Time. J. Exp. Bot. 2021, 72, 7792–7807. [Google Scholar] [CrossRef] [PubMed]
  34. Kim, S.K.; Park, H.Y.; Jang, Y.H.; Lee, K.C.; Chung, Y.S.; Lee, J.H.; Kim, J.K. OsNF-YC2 and OsNF-YC4 Proteins Inhibit Flowering under Long-Day Conditions in Rice. Planta 2016, 243, 563–576. [Google Scholar] [CrossRef] [PubMed]
  35. Jia, S.; Xiong, Y.; Xiao, P.; Wang, X.; Yao, J. OsNF-YC10, a Seed Preferentially Expressed Gene Regulates Grain Width by Affecting Cell Proliferation in Rice. Plant Sci. 2019, 280, 219–227. [Google Scholar] [CrossRef] [PubMed]
  36. Yan, X.; Han, M.; Li, S.; Liang, Z.; Ouyang, J.; Wang, X.; Liao, P. A Member of NF-Y Family, OsNF-YC5 Negatively Regulates Salt Tolerance in Rice. Gene 2024, 892, 147868. [Google Scholar] [CrossRef] [PubMed]
  37. Manimaran, P.; Venkata Reddy, S.; Moin, M.; Raghurami Reddy, M.; Yugandhar, P.; Mohanraj, S.S.; Balachandran, S.M.; Kirti, P.B. Activation-Tagging in Indica Rice Identifies a Novel Transcription Factor Subunit, NF-YC13 Associated with Salt Tolerance. Sci. Rep. 2017, 7, 9341. [Google Scholar] [CrossRef] [PubMed]
  38. Lee, D.K.; Kim, H.I.; Jang, G.; Chung, P.J.; Jeong, J.S.; Kim, Y.S.; Bang, S.W.; Jung, H.; Choi, Y.D.; Kim, J.K. The NF-YA Transcription Factor OsNF-YA7 Confers Drought Stress Tolerance of Rice in an Abscisic Acid Independent Manner. Plant Sci. 2015, 241, 199–210. [Google Scholar] [CrossRef] [PubMed]
  39. Alam, M.M.; Tanaka, T.; Nakamura, H.; Ichikawa, H.; Kobayashi, K.; Yaeno, T.; Yamaoka, N.; Shimomoto, K.; Takayama, K.; Nishina, H.; et al. Overexpression of a Rice Heme Activator Protein Gene (OsHAP2E) Confers Resistance to Pathogens, Salinity and Drought, and Increases Photosynthesis and Tiller Number. Plant Biotechnol. J. 2015, 13, 85–96. [Google Scholar] [CrossRef] [PubMed]
  40. Luan, M.; Xu, M.; Lu, Y.; Zhang, Q.; Zhang, L.; Zhang, C.; Fan, Y.; Lang, Z.; Wang, L. Family-Wide Survey of MiR169s and NF-YAs and Their Expression Profiles Response to Abiotic Stress in Maize Roots. PLoS ONE 2014, 9, e91396. [Google Scholar] [CrossRef] [PubMed]
  41. Lv, M.; Cao, H.; Wang, X.; Zhang, K.; Si, H.; Zang, J.; Xing, J.; Dong, J. Identification and Expression Analysis of Maize NF-YA Subunit Genes. PeerJ 2022, 10, e14306. [Google Scholar] [CrossRef] [PubMed]
  42. Nelson, D.E.; Repetti, P.P.; Adams, T.R.; Creelman, R.A.; Wu, J.; Warner, D.C.; Anstrom, D.C.; Bensen, R.J.; Castiglioni, P.P.; Donnarummo, M.G.; et al. Plant Nuclear Factor Y (NF-Y) B Subunits Confer Drought Tolerance and Lead to Improved Corn Yields on Water-Limited Acres. Proc. Natl. Acad. Sci. USA 2007, 104, 16450–16455. [Google Scholar] [CrossRef]
  43. Mei, X.; Liu, C.; Yu, T.; Liu, X.; Xu, D.; Wang, J.; Wang, G.; Cai, Y. Identification and Characterization of Paternal-Preferentially Expressed Gene NF-YC8 in Maize Endosperm. Mol. Genet. Genom. 2015, 290, 1819–1831. [Google Scholar] [CrossRef] [PubMed]
  44. Mei, X.; Nan, J.; Zhao, Z.; Yao, S.; Wang, W.; Yang, Y.; Bai, Y.; Dong, E.; Liu, C.; Cai, Y. Maize Transcription Factor ZmNF-YC13 Regulates Plant Architecture. J. Exp. Bot. 2021, 72, 4757–4772. [Google Scholar] [CrossRef] [PubMed]
  45. Bai, Y.; Yang, Q.; Gan, Y.; Li, M.; Zhao, Z.; Dong, E.; Li, C.; He, D.; Mei, X.; Cai, Y. The ZmNF-YC1–ZmAPRG Pathway Modulates Low Phosphorus Tolerance in Maize. J. Exp. Bot. 2024, 75, 2867–2881. [Google Scholar] [CrossRef]
  46. Wang, B.; Li, Z.; Ran, Q.; Li, P.; Peng, Z.; Zhang, J. ZmNF-YB16 Overexpression Improves Drought Resistance and Yield by Enhancing Photosynthesis and the Antioxidant Capacity of Maize Plants. Front. Plant Sci. 2018, 9, 709. [Google Scholar] [CrossRef]
  47. Yang, Y.; Wang, B.; Wang, J.; He, C.; Zhang, D.; Li, P.; Zhang, J.; Li, Z. Transcription Factors ZmNF-YA1 and ZmNF-YB16 Regulate Plant Growth and Drought Tolerance in Maize. Plant Physiol. 2022, 190, 1506–1525. [Google Scholar] [CrossRef]
  48. Yamaguchi-Shinozaki, K.; Shinozaki, K. A Novel Cis-Acting Element in an Arabidopsis Gene Is Involved in Responsiveness to Drought, Low-Temperature, or High-Salt Stress. Plant Cell 1994, 6, 251–264. [Google Scholar]
  49. Livak, K.J.; Schmittgen, T.D. Analysis of Relative Gene Expression Data Using Real-Time Quantitative PCR and the 2−ΔΔCT Method. Methods 2001, 25, 402–408. [Google Scholar] [CrossRef]
  50. Manoli, A.; Sturaro, A.; Trevisan, S.; Quaggiotti, S.; Nonis, A. Evaluation of Candidate Reference Genes for QPCR in Maize. J. Plant Physiol. 2012, 169, 807–815. [Google Scholar] [CrossRef] [PubMed]
  51. Li, Z.; Howell, S.H. Heat Stress Responses and Thermotolerance in Maize. Int. J. Mol. Sci. 2021, 22, 948. [Google Scholar] [CrossRef]
  52. Kotak, S.; Larkindale, J.; Lee, U.; von Koskull-Döring, P.; Vierling, E.; Scharf, K.D. Complexity of the Heat Stress Response in Plants. Curr. Opin. Plant Biol. 2007, 10, 310–316. [Google Scholar] [CrossRef]
  53. Ni, Z.; Hu, Z.; Jiang, Q.; Zhang, H. GmNFYA3, a Target Gene of MiR169, Is a Positive Regulator of Plant Tolerance to Drought Stress. Plant Mol. Biol. 2013, 82, 113–129. [Google Scholar] [CrossRef] [PubMed]
  54. Schöffl, F.; Prändl, R.; Reindl, A. Regulation of the Heat-Shock Response. Plant Physiol. 1998, 117, 1135–1141. [Google Scholar] [CrossRef]
  55. Schlesinger, M.J. Heat Shock Proteins. J. Biol. Chem. 1990, 267, 95–98. [Google Scholar] [CrossRef]
  56. Hilton, G.R.; Lioe, H.; Stengel, F.; Baldwin, A.J.; Benesch, J.L.P. Small Heat-Shock Proteins: Paramedics of the Cell. Plant Physiol. 2013, 328, 69–98. [Google Scholar]
  57. Guo, M.; Liu, J.H.; Ma, X.; Luo, D.X.; Gong, Z.H.; Lu, M.H. The Plant Heat Stress Transcription Factors (HSFs): Structure, Regulation, and Function in Response to Abiotic Stresses. Front. Plant Sci. 2016, 7, 114. [Google Scholar] [CrossRef]
  58. Scharf, K.D.; Berberich, T.; Ebersberger, I.; Nover, L. The Plant Heat Stress Transcription Factor (Hsf) Family: Structure, Function and Evolution. Biochim. Biophys. Acta Gene Regul. Mech. 2012, 1819, 104–119. [Google Scholar] [CrossRef]
  59. Nishizawa-Yokoi, A.; Nosaka, R.; Hayashi, H.; Tainaka, H.; Maruta, T.; Tamoi, M.; Ikeda, M.; Ohme-Takagi, M.; Yoshimura, K.; Yabuta, Y.; et al. HsfA1d and HsfA1e Involved in the Transcriptional Regulation of Hsfa2 Function as Key Regulators for the Hsf Signaling Network in Response to Environmental Stress. Plant Cell Physiol. 2011, 52, 933–945. [Google Scholar] [CrossRef] [PubMed]
  60. Kim, B.-H.; Schö Ffl, F. Interaction between Arabidopsis Heat Shock Transcription Factor 1 and 70 KDa Heat Shock Proteins. J. Exp. Bot. 2002, 53, 371–375. [Google Scholar] [CrossRef]
  61. Zhang, H.; Shao, S.; Zeng, Y.; Wang, X.; Qin, Y.; Ren, Q.; Xiang, S.; Wang, Y.; Xiao, J.; Sun, Y. Reversible Phase Separation of HSF1 Is Required for an Acute Transcriptional Response during Heat Shock. Nat. Cell Biol. 2022, 24, 340–352. [Google Scholar] [CrossRef]
  62. Charng, Y.Y.; Liu, H.C.; Liu, N.Y.; Chi, W.T.; Wang, C.N.; Chang, S.H.; Wang, T.T. A Heat-Inducible Transcription Factor, HsfA2, Is Required for Extension of Acquired Thermotolerance in Arabidopsis. Plant Physiol. 2007, 143, 251–262. [Google Scholar] [CrossRef]
  63. Schramm, F.; Ganguli, A.; Kiehlmann, E.; Englich, G.; Walch, D.; Von Koskull-Döring, P. The Heat Stress Transcription Factor HsfA2 Serves as a Regulatory Amplifier of a Subset of Genes in the Heat Stress Response in Arabidopsis. Plant Mol. Biol. 2006, 60, 759–772. [Google Scholar] [CrossRef]
  64. Huang, Y.C.; Niu, C.Y.; Yang, C.R.; Jinn, T.L. The Heat Stress Factor HSFA6b Connects ABA Signaling and ABA-Mediated Heat Responses. Plant Physiol. 2016, 172, 1182–1199. [Google Scholar] [CrossRef]
  65. Jagadish, S.V.K.; Way, D.A.; Sharkey, T.D. Plant Heat Stress: Concepts Directing Future Research. Plant Cell Environ. 2021, 44, 1992–2005. [Google Scholar] [CrossRef] [PubMed]
  66. Crafts-Brandner, S.J.; Salvucci, M.E. Sensitivity of Photosynthesis in a C4 Plant, Maize, to Heat Stress. Plant Physiol. 2002, 129, 1773–1780. [Google Scholar] [CrossRef] [PubMed]
  67. Li, J.Y.; Yang, C.; Xu, J.; Lu, H.P.; Liu, J.X. The Hot Science in Rice Research: How Rice Plants Cope with Heat Stress. Plant Cell Environ. 2023, 46, 1087–1103. [Google Scholar] [CrossRef] [PubMed]
  68. Arnon, D.I. Copper Enzymes in Isolated Chloroplasts. Polyphenoloxidase in Beta Vulgaris. Plant Physiol. 1949, 24, 1–15. [Google Scholar] [CrossRef]
  69. Hodges, D.M.; DeLong, J.M.; Forney, C.F.; Prange, R.K. Improving the Thiobarbituric Acid-Reactive-Substances Assay for Estimating Lipid Peroxidation in Plant Tissues Containing Anthocyanin and Other Interfering Compounds. Planta 1999, 207, 604–611. [Google Scholar] [CrossRef]
  70. Kaur, N.; Sharma, I.; Kirat, K.; Pati, P. Detection of Reactive Oxygen Species in Oryza sativa L. (Rice). Bio Protoc. 2016, 6, e2061. [Google Scholar] [CrossRef]
  71. Tamura, K.; Peterson, D.; Peterson, N.; Stecher, G.; Nei, M.; Kumar, S. MEGA5: Molecular Evolutionary Genetics Analysis Using Maximum Likelihood, Evolutionary Distance, and Maximum Parsimony Methods. Mol. Biol. Evol. 2011, 28, 2731–2739. [Google Scholar] [CrossRef]
  72. Yoo, S.D.; Cho, Y.H.; Sheen, J. Arabidopsis Mesophyll Protoplasts: A Versatile Cell System for Transient Gene Expression Analysis. Nat. Protoc. 2007, 2, 1565–1572. [Google Scholar] [CrossRef]
  73. Xu, X.H.; Chen, H.; Sang, Y.L. Identification of genes specifically or preferentially expressed in maize silk reveals similarity and diversity in transcript abundance of different dry stigmas. BMC Genom. 2012, 13, 294. [Google Scholar] [CrossRef] [PubMed]
  74. Walley, J.W.; Sartor, R.C.; Shen, Z. Integration of omic networks in a developmental atlas of maize. Science 2016, 353, 814–818. [Google Scholar] [CrossRef] [PubMed]
  75. Wang, S.S.; Wang, F.; Tan, S.J.; Wang, M.X.; Sui, N.; Zhang, X.S. Transcript profiles of maize embryo sacs and preliminary identification of genes involved in the embryo sac–pollen tube interaction. Front Plant Sci. 2014, 5, 1–15. [Google Scholar] [CrossRef] [PubMed]
  76. Swart, V.; Crampton, B.G.; Ridenour, J.B. Complementation of ctb7 in the maize pathogen cercospora zeina overcomes the lack of in vitro cercosporin production. Mol. Plant-Microbe Interact 2017, 30, 710–724. [Google Scholar] [CrossRef]
  77. Makarevitch, I.; Waters, A.J.; West, P.T. Transposable Elements Contribute to Activation of Maize Genes in Response to Abiotic Stress. PLoS Genet. 2015, 11, e1004915. [Google Scholar]
Figure 1. (A,B) ZmNF-YA1 expression levels in the leaves of ZmNF-YA1 OE and nf-ya1 and their corresponding wild-type controls. The value of ZmNF-YA1 expression level in WT (DH4866 and W22) before heat stress was set to 1-fold. At 39 °C, moderate heat stress was used for the heat stress treatment. nf-ya1, (uniformMU number: UFMu-06468), W22, maize inbred line W22, wild-type control of Mu insertion lines. DH4866, transgenic donor inbred line DH4866; OE811, OE832, and OE1179 are different independent ZmNF-YA1 transgenic T3 lines. Transcript levels were calculated using the 2−ΔΔCt method [49], with maize 18S rRNA [50] as an internal control. Values represent the mean of three replicates ± SD. Different letters denote statistical significance with p < 0.05 using ANOVA and Tukey’s HSD test.
Figure 1. (A,B) ZmNF-YA1 expression levels in the leaves of ZmNF-YA1 OE and nf-ya1 and their corresponding wild-type controls. The value of ZmNF-YA1 expression level in WT (DH4866 and W22) before heat stress was set to 1-fold. At 39 °C, moderate heat stress was used for the heat stress treatment. nf-ya1, (uniformMU number: UFMu-06468), W22, maize inbred line W22, wild-type control of Mu insertion lines. DH4866, transgenic donor inbred line DH4866; OE811, OE832, and OE1179 are different independent ZmNF-YA1 transgenic T3 lines. Transcript levels were calculated using the 2−ΔΔCt method [49], with maize 18S rRNA [50] as an internal control. Values represent the mean of three replicates ± SD. Different letters denote statistical significance with p < 0.05 using ANOVA and Tukey’s HSD test.
Ijms 25 06275 g001
Figure 2. Expression profile of ZmNF-YA1 in different lines in response to heat stress. Expression profile of ZmNF-YA1 in leaves of nf-ya1 mutant, W22, ZmNF-YA1 OE, and DH4866 lines after different heat treatments: (A) 39 °C, moderate heat stress; (B) 42 °C, heat shock stress; and (C) 45 °C, severe heat stress. Transcript levels were calculated as described in Figure 1. Ten-day-old maize seedlings were used and samples from three biological replicates were collected at different time points during heat stress and 2 h after recovery (R2h) for qRT-PCR analysis. ** denotes statistical significance with p < 0.01 using a t-test compared with the value 0.
Figure 2. Expression profile of ZmNF-YA1 in different lines in response to heat stress. Expression profile of ZmNF-YA1 in leaves of nf-ya1 mutant, W22, ZmNF-YA1 OE, and DH4866 lines after different heat treatments: (A) 39 °C, moderate heat stress; (B) 42 °C, heat shock stress; and (C) 45 °C, severe heat stress. Transcript levels were calculated as described in Figure 1. Ten-day-old maize seedlings were used and samples from three biological replicates were collected at different time points during heat stress and 2 h after recovery (R2h) for qRT-PCR analysis. ** denotes statistical significance with p < 0.01 using a t-test compared with the value 0.
Ijms 25 06275 g002
Figure 3. Effect of ZmNF-YA1 on maize heat tolerance. (A) Schematic of the heat stress treatment of maize plants. Ten-day-old maize seedlings were subjected to 45 °C severe heat stress for 6 h and then allowed to recover. Samples from three biological replicates were collected at 0, 1, and 6 h (red arrows indicate) during heat stress and 2 days after recovery (R2d) for physiological indexes determination. (B) Growth of seedlings from nf-ya1 mutant, W22, ZmNF-YA1 OE, and DH4866 plants after heat shock treatment (45 °C, 6 h, and recovered for 2 days). (C) MDA content analysis; (D) NBT, DAB, and Evans blue staining; and chlorophyll content analysis (E) and (F) of the seedlings from nf-ya1 mutant, W22, ZmNF-YA1 OE, and DH4866 lines after heat stress treatment. Values represent the mean of the three replicates ± SD. ** denotes statistical significance with p < 0.01, and * denotes statistical significance with p < 0.05 using a t-test when compared with the value in the WT.
Figure 3. Effect of ZmNF-YA1 on maize heat tolerance. (A) Schematic of the heat stress treatment of maize plants. Ten-day-old maize seedlings were subjected to 45 °C severe heat stress for 6 h and then allowed to recover. Samples from three biological replicates were collected at 0, 1, and 6 h (red arrows indicate) during heat stress and 2 days after recovery (R2d) for physiological indexes determination. (B) Growth of seedlings from nf-ya1 mutant, W22, ZmNF-YA1 OE, and DH4866 plants after heat shock treatment (45 °C, 6 h, and recovered for 2 days). (C) MDA content analysis; (D) NBT, DAB, and Evans blue staining; and chlorophyll content analysis (E) and (F) of the seedlings from nf-ya1 mutant, W22, ZmNF-YA1 OE, and DH4866 lines after heat stress treatment. Values represent the mean of the three replicates ± SD. ** denotes statistical significance with p < 0.01, and * denotes statistical significance with p < 0.05 using a t-test when compared with the value in the WT.
Ijms 25 06275 g003
Figure 4. Transcriptome analysis of the nf-ya1 mutant and W22 in response to heat stress. (A,B) Venn diagrams of DEGs in different genotypes under normal and heat stress treatments. Based on their expression patterns, DEGs affected by the interaction of ZmNF-YA1, heat stress, and ZmNF-YA1 alone were grouped into different clades. DEGs were divided into seven clusters using k-means clustering (C) and representative expression profiles in different clusters (D). The FDR value < 0.01 and absolute log2 ratio > 1 were used as cutoffs for the DEGs. The normalized count values (FPKM) were used for k-mean cluster analysis.
Figure 4. Transcriptome analysis of the nf-ya1 mutant and W22 in response to heat stress. (A,B) Venn diagrams of DEGs in different genotypes under normal and heat stress treatments. Based on their expression patterns, DEGs affected by the interaction of ZmNF-YA1, heat stress, and ZmNF-YA1 alone were grouped into different clades. DEGs were divided into seven clusters using k-means clustering (C) and representative expression profiles in different clusters (D). The FDR value < 0.01 and absolute log2 ratio > 1 were used as cutoffs for the DEGs. The normalized count values (FPKM) were used for k-mean cluster analysis.
Ijms 25 06275 g004
Figure 5. Functional analysis of the DEGs identified in the nf-ya1 mutant and W22 in response to heat stress. (A) Significantly enriched GO terms of DEGs induced by ZmNF-YA1 and heat stress treatment. (B) Significantly enriched GO terms of DEGs repressed by ZmNF-YA1 and heat stress treatment. (C) Significantly enriched GO terms of DEGs induced by ZmNF-YA1 and repressed by heat stress treatment. (D) Significantly enriched GO terms of DEGs repressed by ZmNF-YA1 and induced by heat stress treatment. The different shades of red of the squares with different numbers indicate the enriched fold values of the Go terms. The FDR value < 0.01 and absolute log2 ratio > 1 were used as cutoffs for the DEGs. The top 30 or all enriched GO terms in certain groups are plotted with the enriched fold and FDR values as shown in Supplemental Table S4.
Figure 5. Functional analysis of the DEGs identified in the nf-ya1 mutant and W22 in response to heat stress. (A) Significantly enriched GO terms of DEGs induced by ZmNF-YA1 and heat stress treatment. (B) Significantly enriched GO terms of DEGs repressed by ZmNF-YA1 and heat stress treatment. (C) Significantly enriched GO terms of DEGs induced by ZmNF-YA1 and repressed by heat stress treatment. (D) Significantly enriched GO terms of DEGs repressed by ZmNF-YA1 and induced by heat stress treatment. The different shades of red of the squares with different numbers indicate the enriched fold values of the Go terms. The FDR value < 0.01 and absolute log2 ratio > 1 were used as cutoffs for the DEGs. The top 30 or all enriched GO terms in certain groups are plotted with the enriched fold and FDR values as shown in Supplemental Table S4.
Ijms 25 06275 g005
Figure 6. Changes in expression of heat stress response genes in nf-ya1 and W22 in response to heat stress treatment. (A,B) line plots show the changes in the expression of heat shock transcription factors in W22 (left panels) and nf-ya1(right panels) in response to heat stress treatment. Values represent the mean of the three replicates ± SD; the data used and statistical analysis are shown in Supplemental Tables S5 and S6. (C) Heat maps show the changes in the expression of different groups of HSP genes in nf-ya1 and W22 in response to heats tress treatment. Colors represent log2 fold change in the means from triplicate samples comparing relative expression at before stress treatment (0) of W22. Different letters denote statistical significance with p < 0.05 using ANOVA and Tukey’s HSD test.
Figure 6. Changes in expression of heat stress response genes in nf-ya1 and W22 in response to heat stress treatment. (A,B) line plots show the changes in the expression of heat shock transcription factors in W22 (left panels) and nf-ya1(right panels) in response to heat stress treatment. Values represent the mean of the three replicates ± SD; the data used and statistical analysis are shown in Supplemental Tables S5 and S6. (C) Heat maps show the changes in the expression of different groups of HSP genes in nf-ya1 and W22 in response to heats tress treatment. Colors represent log2 fold change in the means from triplicate samples comparing relative expression at before stress treatment (0) of W22. Different letters denote statistical significance with p < 0.05 using ANOVA and Tukey’s HSD test.
Ijms 25 06275 g006
Figure 7. Impact of ZmNF-YA1 on the expression of various genes in response to heat stress. (A) Schematic diagram of cis elements of selected promoters. (B) Experiment design of promoter binding assay using maize protoplast transient system. Promoters from candidate ZmNF-YA1 target genes were linked to the luciferase of the Dual-Luc vector pGreenII-0800 and transformed or co-transformed with pAN580-Pr_Ubi1::ZmNF-YA1 in maize mesophyll protoplasts isolated from W22 or nf-ya1. Promoter activity is expressed as the relative activity of firefly luciferase versus Renilla luciferase. (C) Promoter activities (left panel) and expression levels (right panel) in cells with different ZmNF-YA1 levels. Values represent the mean of the three replicates ± SD; different letters denote statistical significance with p < 0.05 using ANOVA and Tukey’s HSD test.
Figure 7. Impact of ZmNF-YA1 on the expression of various genes in response to heat stress. (A) Schematic diagram of cis elements of selected promoters. (B) Experiment design of promoter binding assay using maize protoplast transient system. Promoters from candidate ZmNF-YA1 target genes were linked to the luciferase of the Dual-Luc vector pGreenII-0800 and transformed or co-transformed with pAN580-Pr_Ubi1::ZmNF-YA1 in maize mesophyll protoplasts isolated from W22 or nf-ya1. Promoter activity is expressed as the relative activity of firefly luciferase versus Renilla luciferase. (C) Promoter activities (left panel) and expression levels (right panel) in cells with different ZmNF-YA1 levels. Values represent the mean of the three replicates ± SD; different letters denote statistical significance with p < 0.05 using ANOVA and Tukey’s HSD test.
Ijms 25 06275 g007
Disclaimer/Publisher’s Note: The statements, opinions and data contained in all publications are solely those of the individual author(s) and contributor(s) and not of MDPI and/or the editor(s). MDPI and/or the editor(s) disclaim responsibility for any injury to people or property resulting from any ideas, methods, instructions or products referred to in the content.

Share and Cite

MDPI and ACS Style

Yang, Y.; Li, Z.; Zhang, J. ZmNF-YA1 Contributes to Maize Thermotolerance by Regulating Heat Shock Response. Int. J. Mol. Sci. 2024, 25, 6275. https://doi.org/10.3390/ijms25116275

AMA Style

Yang Y, Li Z, Zhang J. ZmNF-YA1 Contributes to Maize Thermotolerance by Regulating Heat Shock Response. International Journal of Molecular Sciences. 2024; 25(11):6275. https://doi.org/10.3390/ijms25116275

Chicago/Turabian Style

Yang, Yaling, Zhaoxia Li, and Juren Zhang. 2024. "ZmNF-YA1 Contributes to Maize Thermotolerance by Regulating Heat Shock Response" International Journal of Molecular Sciences 25, no. 11: 6275. https://doi.org/10.3390/ijms25116275

APA Style

Yang, Y., Li, Z., & Zhang, J. (2024). ZmNF-YA1 Contributes to Maize Thermotolerance by Regulating Heat Shock Response. International Journal of Molecular Sciences, 25(11), 6275. https://doi.org/10.3390/ijms25116275

Note that from the first issue of 2016, this journal uses article numbers instead of page numbers. See further details here.

Article Metrics

Back to TopTop