Insight into Mantle Cell Lymphoma Pathobiology, Diagnosis, and Treatment Using Network-Based and Drug-Repurposing Approaches
Abstract
1. Introduction
2. Results
2.1. Multidimensional Scaling Analysis and Hierarchical Clustering Uncovers Distinctive Profiles in MCL vs. Healthy Donors and Increased Heterogeneity in MCL Stages
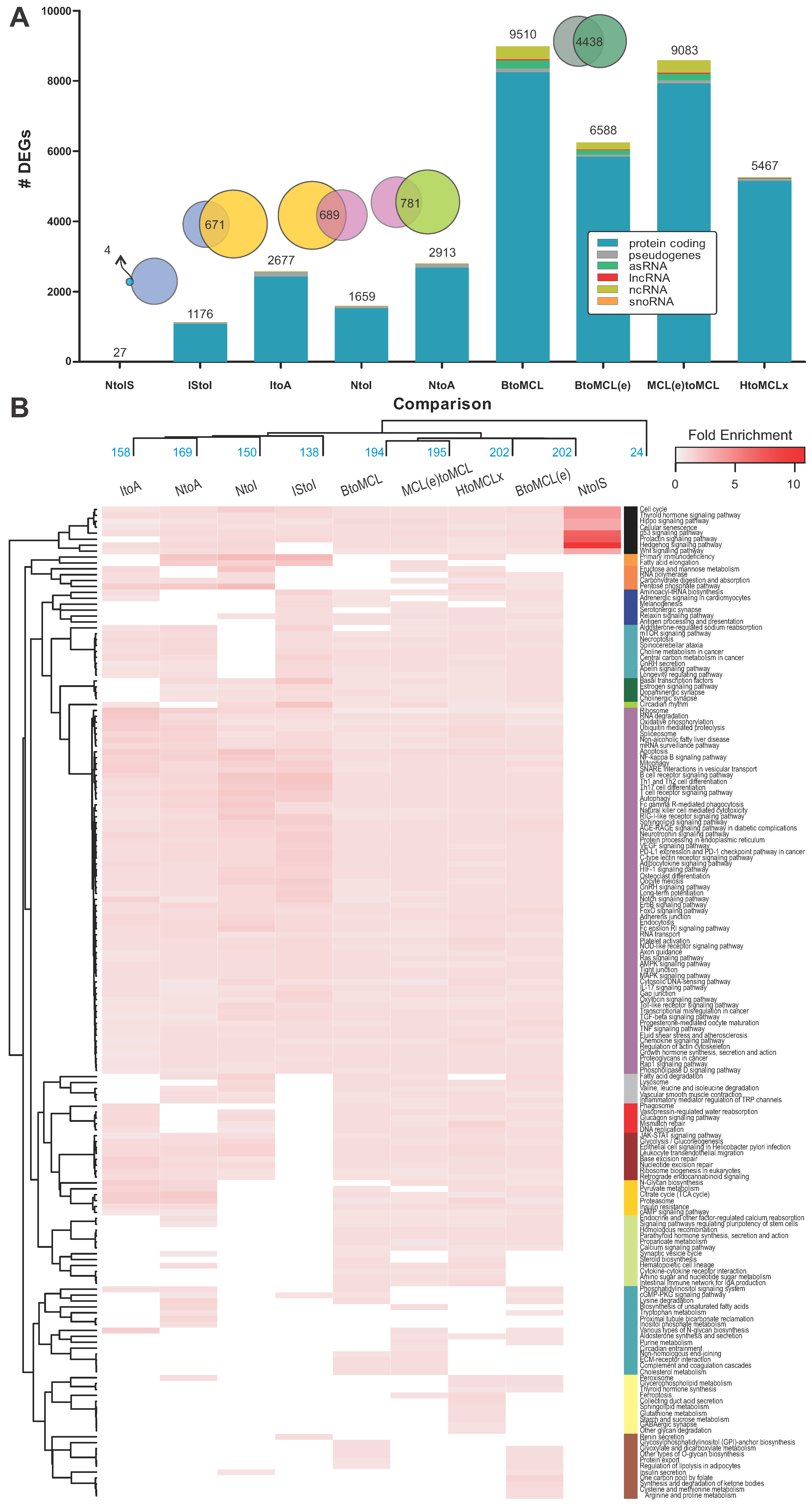
2.2. Comparative Transcriptomic Analysis Reveals Significant MCL Stage-Dependent Deregulation of Gene Transcription
2.3. Linear Increase in Deregulated Biological Pathways as MCL Progresses to the Aggressive Form
2.4. Spectral Clustering Algorithm Detects Common Modules between Gene Co-Expression Networks
2.5. Drug Repurposing Recommends New Potential MCL Stage-Specific Treatments


2.6. Exploring Drug Combinations in MCL
3. Discussion
4. Methods
4.1. Selected MCL Gene Expression Studies
4.2. Support Vector Machine Model Predictions Inform the Grouping of the Samples
4.3. Gene Expression Comparative Analysis
4.4. Pathway Enrichment Analysis
4.5. Co-Expression Network Construction
4.6. Identifying Functional Modules in Co-Expression Networks
4.7. Drug Repurposing
4.8. Assessing Drug Combination Efficacy
Supplementary Materials
Author Contributions
Funding
Institutional Review Board Statement
Informed Consent Statement
Data Availability Statement
Acknowledgments
Conflicts of Interest
References
- Alaggio, R.; Amador, C.; Anagnostopoulos, I.; Attygalle, A.D.; Araujo, I.B.d.O.; Berti, E.; Bhagat, G.; Borges, A.M.; Boyer, D.; Calaminici, M.; et al. The 5th edition of the World Health Organization Classification of Haematolymphoid Tumours: Lymphoid Neoplasms. Leukemia 2022, 36, 1720–1748. [Google Scholar] [CrossRef] [PubMed]
- Campo, E.; Jaffe, E.S.; Cook, J.R.; Quintanilla-Martinez, L.; Swerdlow, S.H.; Anderson, K.C.; Brousset, P.; Cerroni, L.; de Leval, L.; Dirnhofer, S.; et al. The International Consensus Classification of Mature Lymphoid Neoplasms: A report from the Clinical Advisory Committee. Blood 2022, 140, 1229–1253. [Google Scholar] [CrossRef] [PubMed]
- Navarro, A.; Beà, S.; Jares, P.; Campo, E. Molecular Pathogenesis of Mantle Cell Lymphoma. Hematol. Oncol. Clin. North Am. 2020, 34, 795–807. [Google Scholar] [CrossRef] [PubMed]
- Salaverria, I.; Royo, C.; Carvajal-Cuenca, A.; Clot, G.; Navarro, A.; Valera, A.; Song, J.Y.; Woroniecka, R.; Rymkiewicz, G.; Klapper, W.; et al. CCND2 rearrangements are the most frequent genetic events in cyclin D1(-) mantle cell lymphoma. Blood 2013, 121, 1394–1402. [Google Scholar] [CrossRef] [PubMed]
- Albero, R.; Enjuanes, A.; Demajo, S.; Castellano, G.; Pinyol, M.; Garcia, N.; Capdevila, C.; Clot, G.; Suarez-Cisneros, H.; Shimada, M.; et al. Cyclin D1 overexpression induces global transcriptional downregulation in lymphoid neoplasms. J. Clin. Investig. 2018, 128, 4132–4147. [Google Scholar] [CrossRef] [PubMed]
- Vogt, N.; Dai, B.; Erdmann, T.; Berdel, W.E.; Lenz, G. The molecular pathogenesis of mantle cell lymphoma. Leuk Lymphoma 2017, 58, 1530–1537. [Google Scholar] [CrossRef] [PubMed]
- Yi, S.; Yan, Y.; Jin, M.; Bhattacharya, S.; Wang, Y.; Wu, Y.; Yang, L.; Gine, E.; Clot, G.; Chen, L.; et al. Genomic and transcriptomic profiling reveals distinct molecular subsets associated with outcomes in mantle cell lymphoma. J. Clin. Investig. 2022, 132, e153283. [Google Scholar] [CrossRef] [PubMed]
- Jain, P.; Wang, M. Mantle cell lymphoma: 2019 update on the diagnosis, pathogenesis, prognostication, and management. Am. J. Hematol. 2019, 94, 710–725. [Google Scholar] [CrossRef] [PubMed]
- Silkenstedt, E.; Dreyling, M. Mantle cell lymphoma-Update on molecular biology, prognostication and treatment approaches. Hematol. Oncol. 2023, 41 (Suppl. S1), 36–42. [Google Scholar] [CrossRef]
- Kimura, Y.; Arakawa, F.; Kiyasu, J.; Miyoshi, H.; Yoshida, M.; Ichikawa, A.; Niino, D.; Sugita, Y.; Okamura, T.; Doi, A.; et al. The Wnt signaling pathway and mitotic regulators in the initiation and evolution of mantle cell lymphoma: Gene expression analysis. Int. J. Oncol. 2013, 43, 457–468. [Google Scholar] [CrossRef]
- Merolle, M.I.; Ahmed, M.; Nomie, K.; Wang, M.L. The B cell receptor signaling pathway in mantle cell lymphoma. Oncotarget 2018, 9, 25332–25341. [Google Scholar] [CrossRef] [PubMed]
- Espinet, B.; Ferrer, A.; Bellosillo, B.; Nonell, L.; Salar, A.; Fernandez-Rodriguez, C.; Puigdecanet, E.; Gimeno, J.; Garcia-Garcia, M.; Vela, M.C.; et al. Distinction between asymptomatic monoclonal B-cell lymphocytosis with cyclin D1 overexpression and mantle cell lymphoma: From molecular profiling to flow cytometry. Clin. Cancer Res. 2014, 20, 1007–1019. [Google Scholar] [CrossRef] [PubMed]
- Lin, C.Y.; Loven, J.; Rahl, P.B.; Paranal, R.M.; Burge, C.B.; Bradner, J.E.; Lee, T.I.; Young, R.A. Transcriptional amplification in tumor cells with elevated c-Myc. Cell 2012, 151, 56–67. [Google Scholar] [CrossRef]
- Hartmann, E.; Fernandez, V.; Moreno, V.; Valls, J.; Hernandez, L.; Bosch, F.; Abrisqueta, P.; Klapper, W.; Dreyling, M.; Hoster, E.; et al. Five-gene model to predict survival in mantle-cell lymphoma using frozen or formalin-fixed, paraffin-embedded tissue. J. Clin. Oncol. 2008, 26, 4966–4972. [Google Scholar] [CrossRef]
- Fernandez, V.; Salamero, O.; Espinet, B.; Sole, F.; Royo, C.; Navarro, A.; Camacho, F.; Bea, S.; Hartmann, E.; Amador, V.; et al. Genomic and gene expression profiling defines indolent forms of mantle cell lymphoma. Cancer Res. 2010, 70, 1408–1418. [Google Scholar] [CrossRef] [PubMed]
- Jadamba, E.; Shin, M. A Systematic Framework for Drug Repositioning from Integrated Omics and Drug Phenotype Profiles Using Pathway-Drug Network. Biomed Res. Int. 2016, 2016, 7147039. [Google Scholar] [CrossRef]
- Cheng, F.; Kovács, I.A.; Barabási, A.-L. Network-based prediction of drug combinations. Nat. Commun. 2019, 10, 1197. [Google Scholar] [CrossRef] [PubMed]
- Ulgen, E.; Ozisik, O.; Sezerman, O.U. pathfindR: An R Package for Pathway Enrichment Analysis Utilizing Active Subnetworks. bioRxiv 2018, 272450. [Google Scholar] [CrossRef]
- Garcia-Alcalde, F.; Garcia-Lopez, F.; Dopazo, J.; Conesa, A. Paintomics: A web based tool for the joint visualization of transcriptomics and metabolomics data. Bioinformatics 2011, 27, 137–139. [Google Scholar] [CrossRef]
- Hartmann, E.M.; Campo, E.; Wright, G.; Lenz, G.; Salaverria, I.; Jares, P.; Xiao, W.; Braziel, R.M.; Rimsza, L.M.; Chan, W.C.; et al. Pathway discovery in mantle cell lymphoma by integrated analysis of high-resolution gene expression and copy number profiling. Blood 2010, 116, 953–961. [Google Scholar] [CrossRef]
- Newman, A.M.; Liu, C.L.; Green, M.R.; Gentles, A.J.; Feng, W.; Xu, Y.; Hoang, C.D.; Diehn, M.; Alizadeh, A.A. Robust enumeration of cell subsets from tissue expression profiles. Nat. Methods 2015, 12, 453–457. [Google Scholar] [CrossRef]
- Leshchenko, V.V.; Kuo, P.Y.; Shaknovich, R.; Yang, D.T.; Gellen, T.; Petrich, A.; Yu, Y.; Remache, Y.; Weniger, M.A.; Rafiq, S.; et al. Genomewide DNA methylation analysis reveals novel targets for drug development in mantle cell lymphoma. Blood 2010, 116, 1025–1034. [Google Scholar] [CrossRef] [PubMed]
- Zhang, S. Comparisons of gene coexpression network modules in breast cancer and ovarian cancer. BMC Syst Biol 2018, 12, 8. [Google Scholar] [CrossRef] [PubMed]
- Zhang, S.; Zhao, H.; Ng, M.K. Functional Module Analysis for Gene Coexpression Networks with Network Integration. IEEE/ACM Trans. Comput. Biol. Bioinform. 2015, 12, 1146–1160. [Google Scholar] [CrossRef] [PubMed]
- Martens, M.; Ammar, A.; Riutta, A.; Waagmeester, A.; Slenter, D.N.; Hanspers, K.; Miller, R.A.; Digles, D.; Lopes, E.N.; Ehrhart, F.; et al. WikiPathways: Connecting communities. Nucleic Acids Res. 2021, 49, D613–D621. [Google Scholar] [CrossRef] [PubMed]
- Wishart, D.S.; Feunang, Y.D.; Guo, A.C.; Lo, E.J.; Marcu, A.; Grant, J.R.; Sajed, T.; Johnson, D.; Li, C.; Sayeeda, Z.; et al. DrugBank 5.0: A major update to the DrugBank database for 2018. Nucleic Acids Res. 2018, 46, D1074–D1082. [Google Scholar] [CrossRef] [PubMed]
- Friedberg, J.W.; Sharman, J.; Sweetenham, J.; Johnston, P.B.; Vose, J.M.; Lacasce, A.; Schaefer-Cutillo, J.; De Vos, S.; Sinha, R.; Leonard, J.P.; et al. Inhibition of Syk with fostamatinib disodium has significant clinical activity in non-Hodgkin lymphoma and chronic lymphocytic leukemia. Blood 2010, 115, 2578–2585. [Google Scholar] [CrossRef] [PubMed]
- Younes, A.; Ansell, S.; Fowler, N.; Wilson, W.; de Vos, S.; Seymour, J.; Advani, R.; Forero, A.; Morschhauser, F.; Kersten, M.J.; et al. The landscape of new drugs in lymphoma. Nat. Rev. Clin. Oncol. 2017, 14, 335–346. [Google Scholar] [CrossRef]
- Tsao, C.-K.; Cutting, E.; Martin, J.; Oh, W.K. The role of cabazitaxel in the treatment of metastatic castration-resistant prostate cancer. Ther. Adv. Urol. 2014, 6, 97–104. [Google Scholar] [CrossRef]
- Seymour, L.; Bramwell, V.; Moran, L.A. Use of dexrazoxane as a cardioprotectant in patients receiving doxorubicin or epirubicin chemotherapy for the treatment of cancer. The Provincial Systemic Treatment Disease Site Group. Cancer Prev. Control 1999, 3, 145–159. [Google Scholar]
- Langer, S.W. Dexrazoxane for the treatment of chemotherapy-related side effects. Cancer Manag. Res. 2014, 6, 357–363. [Google Scholar] [CrossRef]
- An, J.; Liu, Y.; Duo, S.; Ma, X.; An, L.; Yan, Y.; Ji, D.; Yan, Y.; Cheng, Q.; Su, Z. Podofilox suppresses gastric cancer cell proliferation by regulating cell cycle arrest and the c-Myc/ATG10 axis. Exp. Ther. Med. 2021, 22, 1203. [Google Scholar] [CrossRef]
- Fleming, M.; Huang, Y.; Dotson, E.; Bond, D.A.; Reneau, J.; Epperla, N.; Alinari, L.; Brammer, J.; Christian, B.A.; Baiocchi, R.A.; et al. Feasibility of high-dose methotrexate administered on day 1 of (R)CHOP in aggressive non-Hodgkin lymphomas. Blood Adv. 2022, 6, 460–472. [Google Scholar] [CrossRef]
- Gomez, G.A.; Stutzman, L.; Moayeri, H.; Shimaoka, K.; Plager, J.; Han, T.; Naeher, C.; Henderson, E. Combinations of methotrexate (COP or CHOP) in the treatment of previously untreated and treated lymphomas. Cancer Treat. Rep. 1982, 66, 43–47. [Google Scholar]
- Pronk, L.C.; Vasey, P.; Sparreboom, A.; Reigner, B.; Planting, A.S.; Gordon, R.J.; Osterwalder, B.; Verweij, J.; Twelves, C. A phase I and pharmacokinetic study of the combination of capecitabine and docetaxel in patients with advanced solid tumours. Br. J. Cancer 2000, 83, 22–29. [Google Scholar] [CrossRef]
- Iizumi, S.; Shimomura, A.; Shimoi, T.; Sudo, K.; Noguchi, E.; Yonemori, K.; Shimizu, C.; Fujiwara, Y.; Tamura, K. Efficacy of capecitabine in patients with locally advanced or metastatic breast cancer with or without prior treatment with fluoropyrimidine: A retrospective study. Cancer Chemother. Pharmacol. 2018, 82, 275–283. [Google Scholar] [CrossRef]
- Barton-Burke, M. Gemcitabine: A pharmacologic and clinical overview. Cancer Nurs. 1999, 22, 176–183. [Google Scholar] [CrossRef]
- Smith, J.A.; Wilson, L.; Azarenko, O.; Zhu, X.; Lewis, B.M.; Littlefield, B.A.; Jordan, M.A. Eribulin binds at microtubule ends to a single site on tubulin to suppress dynamic instability. Biochemistry 2010, 49, 1331–1337. [Google Scholar] [CrossRef]
- O’Shaughnessy, J.; Cortes, J.; Twelves, C.; Goldstein, L.J.; Alexis, K.; Xie, R.; Barrios, C.; Ueno, T. Efficacy of eribulin for metastatic breast cancer based on localization of specific secondary metastases: A post hoc analysis. Sci. Rep. 2020, 10, 11203. [Google Scholar] [CrossRef]
- Aljubran, A.; Elshenawy, M.A.; Kandil, M.; Zahir, M.N.; Shaheen, A.; Gad, A.; Alshaer, O.; Alzahrani, A.; Eldali, A.; Bazarbashi, S. Efficacy of Regorafenib in Metastatic Colorectal Cancer: A Multi-institutional Retrospective Study. Clin. Med. Insights. Oncol. 2019, 13, 1179554918825447. [Google Scholar] [CrossRef]
- Kelly, C.M.; Gutierrez Sainz, L.; Chi, P. The management of metastatic GIST: Current standard and investigational therapeutics. J. Hematol. Oncol. 2021, 14, 2. [Google Scholar] [CrossRef]
- Schieber, M.; Gordon, L.I.; Karmali, R. Current overview and treatment of mantle cell lymphoma. F1000Res 2018, 7. [Google Scholar] [CrossRef] [PubMed]
- Dagogo-Jack, I.; Shaw, A.T. Tumour heterogeneity and resistance to cancer therapies. Nat. Rev. Clin. Oncol. 2018, 15, 81–94. [Google Scholar] [CrossRef]
- Chang, Y.; Fu, X.-R.; Cui, M.; Li, W.-M.; Zhang, L.; Li, X.; Li, L.; Sun, Z.-C.; Zhang, X.-D.; Li, Z.-M.; et al. Activated hippo signal pathway inhibits cell proliferation and promotes apoptosis in NK/T cell lymphoma cells. Cancer Med. 2019, 8, 3892–3904. [Google Scholar] [CrossRef] [PubMed]
- Podhajcer, O.L.; Benedetti, L.; Girotti, M.R.; Prada, F.; Salvatierra, E.; Llera, A.S. The role of the matricellular protein SPARC in the dynamic interaction between the tumor and the host. Cancer Metastasis Rev. 2008, 27, 523–537. [Google Scholar] [CrossRef] [PubMed]
- Xiong, W.; Yi, S.; Yan, Y.; Li, Z.; Liu, W.; Lv, R.; Yu, Z.; Zou, D.; Qiu, L. Inhibiting the Hippo Signaling Pathway Key Molecule YAP Suppresses Mantle Cell Lymphoma Proliferation By Regulating Multiple Pathogenrelated Signaling Pathways. Blood 2019, 134, 2566. [Google Scholar] [CrossRef]
- Ahir, B.K.; Elias, N.M.; Lakka, S.S. SPARC overexpression alters microRNA expression profiles involved in tumor progression. Genes Cancer 2017, 8, 453–471. [Google Scholar] [CrossRef][Green Version]
- He, B.; Lu, C.; Zheng, G.; He, X.; Wang, M.; Chen, G.; Zhang, G.; Lu, A. Combination therapeutics in complex diseases. J. Cell. Mol. Med. 2016, 20, 2231–2240. [Google Scholar] [CrossRef]
- Rodgers, T.D.; Barr, P.M. Pitfalls of Combining Novel Agents in Lymphoma. Curr. Treat. Options Oncol. 2018, 19, 35. [Google Scholar] [CrossRef]
- Shaw, V.; Srivastava, S.; Srivastava, S.K. Repurposing antipsychotics of the diphenylbutylpiperidine class for cancer therapy. Semin. Cancer Biol. 2021, 68, 75–83. [Google Scholar] [CrossRef]
- Karmakar, S.; Lal, G. Role of serotonin receptor signaling in cancer cells and anti-tumor immunity. Theranostics 2021, 11, 5296–5312. [Google Scholar] [CrossRef]
- Ballou, Y.; Rivas, A.; Belmont, A.; Patel, L.; Amaya, C.N.; Lipson, S.; Khayou, T.; Dickerson, E.B.; Nahleh, Z.; Bryan, B.A. 5-HT serotonin receptors modulate mitogenic signaling and impact tumor cell viability. Mol. Clin. Oncol. 2018, 9, 243–254. [Google Scholar] [CrossRef]
- Bourdakou, M.M.; Athanasiadis, E.I.; Spyrou, G.M. Discovering gene re-ranking efficiency and conserved gene-gene relationships derived from gene co-expression network analysis on breast cancer data. Sci. Rep. 2016, 6, 20518. [Google Scholar] [CrossRef]
- Varma, S. Blind estimation and correction of microarray batch effect. PLoS ONE 2020, 15, e0231446. [Google Scholar] [CrossRef]
- Ritchie, M.E.; Phipson, B.; Wu, D.; Hu, Y.; Law, C.W.; Shi, W.; Smyth, G.K. limma powers differential expression analyses for RNA-sequencing and microarray studies. Nucleic Acids Res. 2015, 43, e47. [Google Scholar] [CrossRef]
- Meyer, P.E.; Lafitte, F.; Bontempi, G. minet: A R/Bioconductor Package for Inferring Large Transcriptional Networks Using Mutual Information. BMC Bioinform. 2008, 9, 461. [Google Scholar] [CrossRef]
- Kraskov, A.; Stögbauer, H.; Grassberger, P. Estimating mutual information. Phys. Rev. E 2004, 69, 66138. [Google Scholar] [CrossRef]
- Shannon, P.; Markiel, A.; Ozier, O.; Baliga, N.S.; Wang, J.T.; Ramage, D.; Amin, N.; Schwikowski, B.; Ideker, T. Cytoscape: A software environment for integrated models of biomolecular interaction networks. Genome Res. 2003, 13, 2498–2504. [Google Scholar] [CrossRef]
- DeVita, V.T.J.; Young, R.C.; Canellos, G.P. Combination versus single agent chemotherapy: A review of the basis for selection of drug treatment of cancer. Cancer 1975, 35, 98–110. [Google Scholar] [CrossRef]
- Liu, Y.; Wei, Q.; Yu, G.; Gai, W.; Li, Y.; Chen, X. DCDB 2.0: A major update of the drug combination database. Database 2014, 2014, bau124. [Google Scholar] [CrossRef]





| Data Series | Samples | Publication | Platform | Type of Samples | Stages | No of Samples | Control | Comparisons |
|---|---|---|---|---|---|---|---|---|
| E-GEOD-45717 | GSM1112430-34 GSM1112435-40,42-43 | (Espinet et al., 2014) [14] | Affymetrix Exon 1.0 ST Array | Blood | No | ▪8 healthy ▪5 MCL patients | PB B cells | HtoMCLx |
| E-GEOD-30189 | GSM747367-87 | (Kimura et al., 2013) [10] | Illumina HumanWG-6 v3.0 expression bead chip | Lymph node tissue | Yes | 4 normal 4 in situ 4 classical 4 intermediate 5 aggressive | Normal B cells | NtoIS IStoI ItoA NtoI NtoA |
| E-GEOD-21452 | GSM536113-76 | (Hartmann et al., 2010) [20] | Affymetrix Human Genome U133 Plus 2.0 Array | Lymph node tissue | No | ▪64 MCL patients | BtoMCL | |
| E-GEOD-65135 | GSM1587845-54 | (Newman et al., 2015) [21] | Tonsils | ▪5 healthy | Healthy B cells from tonsils | |||
| E-GEOD-19243 | GSM476816-20 | (Leshchenko et al., 2010) [22] | CD19+ fractions from peripheral blood | ▪5 MCL newly diagnosed patients | BtoMCL(e) MCL(e)toMCL |
| Comparison | Bioinformatic Tool | |||||
|---|---|---|---|---|---|---|
| pathfindR (R Package) | PaintOmics (web) | |||||
| #Enriched Terms | ||||||
| DEGs | KEGG | Reactome | BioCarta | GO (all) | KEGG | |
| NtoIS | 27 | 24 | 7 | 5 | 3 | 2 |
| IStoI | 1176 | 138 | 433 | 82 | 187 | 19 |
| ItoA | 2677 | 158 | 663 | 104 | 462 | 11 |
| NtoI | 1659 | 150 | 556 | 108 | 310 | 39 |
| NtoA | 2913 | 169 | 731 | 123 | 534 | 21 |
| HtoMCLx | 5467 | 202 | 870 | 166 | 759 | 45 |
| BtoMCL(e) | 6588 | 202 | 851 | 162 | 729 | 42 |
| BtoMCL | 9510 | 194 | 814 | 152 | 747 | 7 |
| MCL(e)toMCL | 9083 | 195 | 821 | 160 | 713 | 12 |
Disclaimer/Publisher’s Note: The statements, opinions and data contained in all publications are solely those of the individual author(s) and contributor(s) and not of MDPI and/or the editor(s). MDPI and/or the editor(s) disclaim responsibility for any injury to people or property resulting from any ideas, methods, instructions or products referred to in the content. |
© 2024 by the authors. Licensee MDPI, Basel, Switzerland. This article is an open access article distributed under the terms and conditions of the Creative Commons Attribution (CC BY) license (https://creativecommons.org/licenses/by/4.0/).
Share and Cite
Orfanoudaki, G.; Psatha, K.; Aivaliotis, M. Insight into Mantle Cell Lymphoma Pathobiology, Diagnosis, and Treatment Using Network-Based and Drug-Repurposing Approaches. Int. J. Mol. Sci. 2024, 25, 7298. https://doi.org/10.3390/ijms25137298
Orfanoudaki G, Psatha K, Aivaliotis M. Insight into Mantle Cell Lymphoma Pathobiology, Diagnosis, and Treatment Using Network-Based and Drug-Repurposing Approaches. International Journal of Molecular Sciences. 2024; 25(13):7298. https://doi.org/10.3390/ijms25137298
Chicago/Turabian StyleOrfanoudaki, Georgia, Konstantina Psatha, and Michalis Aivaliotis. 2024. "Insight into Mantle Cell Lymphoma Pathobiology, Diagnosis, and Treatment Using Network-Based and Drug-Repurposing Approaches" International Journal of Molecular Sciences 25, no. 13: 7298. https://doi.org/10.3390/ijms25137298
APA StyleOrfanoudaki, G., Psatha, K., & Aivaliotis, M. (2024). Insight into Mantle Cell Lymphoma Pathobiology, Diagnosis, and Treatment Using Network-Based and Drug-Repurposing Approaches. International Journal of Molecular Sciences, 25(13), 7298. https://doi.org/10.3390/ijms25137298

