Synergistic Targeting of Innate Receptors TLR7 and NOD2 for Therapeutic Intervention in Multiple Sclerosis
Abstract
1. Introduction
2. Results
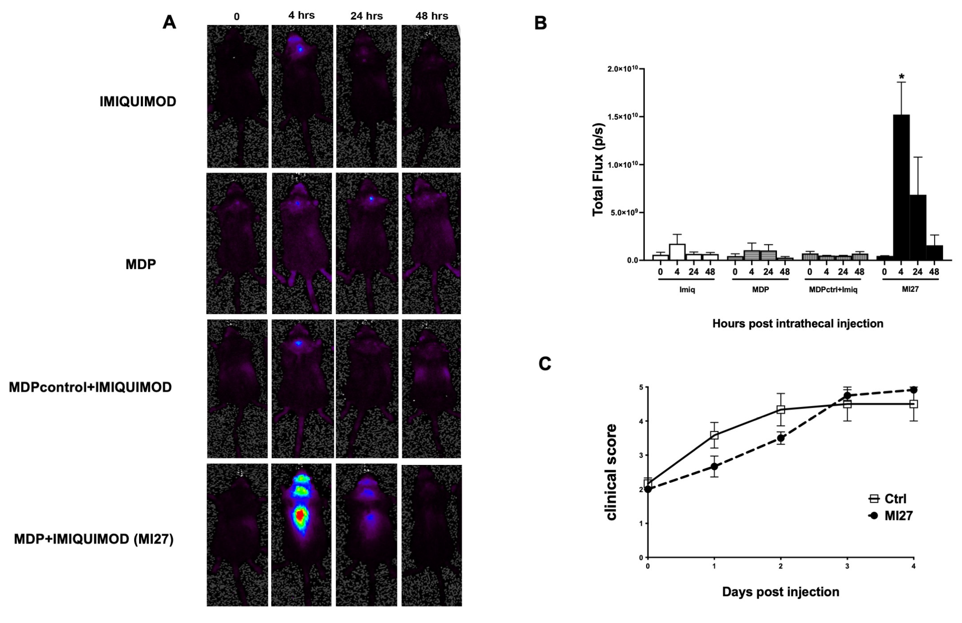
2.1. While Individual Intrathecal Delivery of Imiquimod or MDP Failed to Suppress EAE, Their Combination Had Disease-Modifying Activity
2.2. Intrathecal MI27 Induced IFN Beta Response in the CNS and Suppressed EAE in an IFN I Dependent Manner
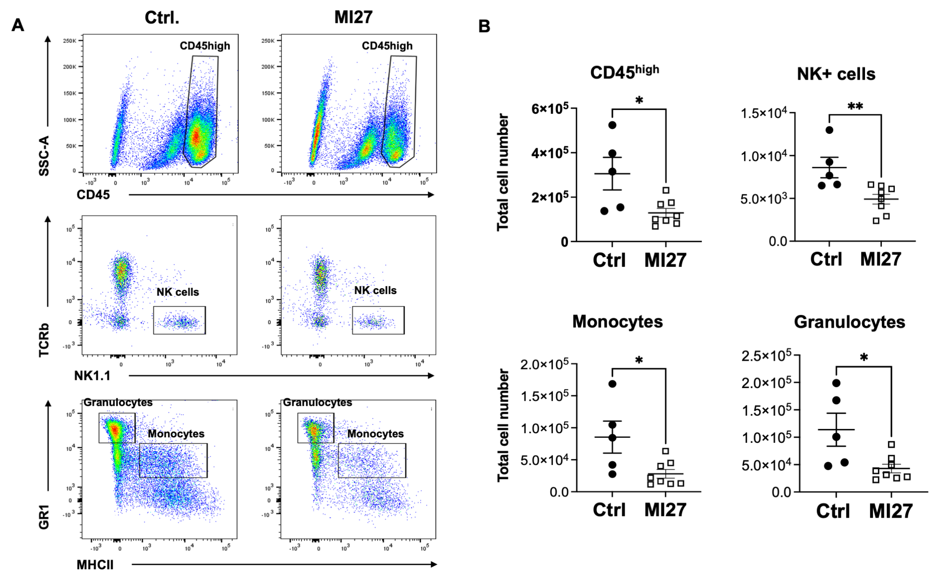
2.3. Intrathecal MI27 Treatment Reduced CNS Recruitment of Selected Immune Cells into the Spinal Cord
2.4. Intrathecal MI27 Altered Inflammatory Programs in the CNS of Mice with EAE
3. Discussion
4. Materials and Methods
4.1. Mice
4.2. EAE Induction
4.3. Intrathecal Injection
4.4. In Vivo Imaging
4.5. Tissue Processing
4.6. Flow Cytometry
4.7. Histology
4.8. RNA Isolation and RT-qPCR
4.9. Statistical Analysis
Supplementary Materials
Author Contributions
Funding
Institutional Review Board Statement
Data Availability Statement
Acknowledgments
Conflicts of Interest
References
- Thompson, A.J.; Baranzini, S.E.; Geurts, J.; Hemmer, B.; Ciccarelli, O. Multiple sclerosis. Lancet 2018, 391, 1622–1636. [Google Scholar] [CrossRef] [PubMed]
- Kronborg Hansen, A.K.; Dubik, M.; Marczynska, J.; Ojha, B.; Nistal-Villan, E.; Gonzalez Aseguinolaza, G.; Arengoth, D.S.; Owens, T.; Khorooshi, R. Targeting Signaling Pathway Downstream of RIG-I/MAVS in the CNS Stimulates Production of Endogenous Type I IFN and Suppresses EAE. Int. J. Mol. Sci. 2022, 23, 11292. [Google Scholar] [CrossRef]
- Owens, T.; Benmamar-Badel, A.; Wlodarczyk, A.; Marczynska, J.; Morch, M.T.; Dubik, M.; Arengoth, D.S.; Asgari, N.; Webster, G.; Khorooshi, R. Protective roles for myeloid cells in neuroinflammation. Scand. J. Immunol. 2020, 92, e12963. [Google Scholar] [CrossRef]
- Dieu, R.S.; Wais, V.; Sorensen, M.Z.; Marczynska, J.; Dubik, M.; Kavan, S.; Thomassen, M.; Burton, M.; Kruse, T.; Khorooshi, R.; et al. Central Nervous System-Endogenous TLR7 and TLR9 Induce Different Immune Responses and Effects on Experimental Autoimmune Encephalomyelitis. Front. Neurosci. 2021, 15, 685645. [Google Scholar] [CrossRef] [PubMed]
- Girardin, S.E.; Boneca, I.G.; Viala, J.; Chamaillard, M.; Labigne, A.; Thomas, G.; Philpott, D.J.; Sansonetti, P.J. Nod2 is a general sensor of peptidoglycan through muramyl dipeptide (MDP) detection. J. Biol. Chem. 2003, 278, 8869–8872. [Google Scholar] [CrossRef] [PubMed]
- Pandey, S.; Kawai, T.; Akira, S. Microbial sensing by Toll-like receptors and intracellular nucleic acid sensors. Cold Spring Harb. Perspect. Biol. 2014, 7, a016246. [Google Scholar] [CrossRef]
- Gutjahr, A.; Papagno, L.; Vernejoul, F.; Lioux, T.; Jospin, F.; Chanut, B.; Perouzel, E.; Rochereau, N.; Appay, V.; Verrier, B.; et al. New chimeric TLR7/NOD2 agonist is a potent adjuvant to induce mucosal immune responses. EBioMedicine 2020, 58, 102922. [Google Scholar] [CrossRef] [PubMed]
- Guzelj, S.; Weiss, M.; Slutter, B.; Frkanec, R.; Jakopin, Z. Covalently Conjugated NOD2/TLR7 Agonists Are Potent and Versatile Immune Potentiators. J. Med. Chem. 2022, 65, 15085–15101. [Google Scholar] [CrossRef]
- Passlick, D.; Piradashvili, K.; Bamberger, D.; Li, M.; Jiang, S.; Strand, D.; Wich, P.R.; Landfester, K.; Bros, M.; Grabbe, S.; et al. Delivering all in one: Antigen-nanocapsule loaded with dual adjuvant yields superadditive effects by DC-directed T cell stimulation. J. Control. Release 2018, 289, 23–34. [Google Scholar] [CrossRef]
- White, M.P.J.; Webster, G.; Leonard, F.; La Flamme, A.C. Innate IFN-gamma ameliorates experimental autoimmune encephalomyelitis and promotes myeloid expansion and PDL-1 expression. Sci. Rep. 2018, 8, 259. [Google Scholar] [CrossRef]
- Khorooshi, R.; Marczynska, J.; Dieu, R.S.; Wais, V.; Hansen, C.R.; Kavan, S.; Thomassen, M.; Burton, M.; Kruse, T.; Webster, G.A.; et al. Innate signaling within the central nervous system recruits protective neutrophils. Acta Neuropathol. Commun. 2020, 8, 2. [Google Scholar] [CrossRef]
- Lienenklaus, S.; Cornitescu, M.; Zietara, N.; Lyszkiewicz, M.; Gekara, N.; Jablonska, J.; Edenhofer, F.; Rajewsky, K.; Bruder, D.; Hafner, M.; et al. Novel reporter mouse reveals constitutive and inflammatory expression of IFN-beta in vivo. J. Immunol. 2009, 183, 3229–3236. [Google Scholar] [CrossRef]
- O’Brien, K.; Fitzgerald, D.; Rostami, A.; Gran, B. The TLR7 agonist, imiquimod, increases IFN-beta production and reduces the severity of experimental autoimmune encephalomyelitis. J. Neuroimmunol. 2010, 221, 107–111. [Google Scholar] [CrossRef]
- Lalive, P.H.; Benkhoucha, M.; Tran, N.L.; Kreutzfeldt, M.; Merkler, D.; Santiago-Raber, M.L. TLR7 signaling exacerbates CNS autoimmunity through downregulation of Foxp3+ Treg cells. Eur. J. Immunol. 2014, 44, 46–57. [Google Scholar] [CrossRef]
- Shaw, P.J.; Lamkanfi, M.; Kanneganti, T.D. NOD-like receptor (NLR) signaling beyond the inflammasome. Eur. J. Immunol. 2010, 40, 624–627. [Google Scholar] [CrossRef]
- Fani Maleki, A.; Cisbani, G.; Laflamme, N.; Prefontaine, P.; Plante, M.M.; Baillargeon, J.; Rangachari, M.; Gosselin, J.; Rivest, S. Selective Immunomodulatory and Neuroprotective Effects of a NOD2 Receptor Agonist on Mouse Models of Multiple Sclerosis. Neurotherapeutics 2021, 18, 889–904. [Google Scholar] [CrossRef]
- Fritz, J.H.; Ferrero, R.L.; Philpott, D.J.; Girardin, S.E. Nod-like proteins in immunity, inflammation and disease. Nat. Immunol. 2006, 7, 1250–1257. [Google Scholar] [CrossRef]
- Kawai, T.; Akira, S. The role of pattern-recognition receptors in innate immunity: Update on Toll-like receptors. Nat. Immunol. 2010, 11, 373–384. [Google Scholar] [CrossRef]
- Liu, T.; Zhang, L.; Joo, D.; Sun, S.C. NF-kappaB signaling in inflammation. Signal Transduct. Target. Ther. 2017, 2, 17023. [Google Scholar] [CrossRef] [PubMed]
- Butchi, N.B.; Woods, T.; Du, M.; Morgan, T.W.; Peterson, K.E. TLR7 and TLR9 trigger distinct neuroinflammatory responses in the CNS. Am. J. Pathol. 2011, 179, 783–794. [Google Scholar] [CrossRef]
- Vasquez, M.; Consuegra-Fernandez, M.; Aranda, F.; Jimenez, A.; Tenesaca, S.; Fernandez-Sendin, M.; Gomar, C.; Ardaiz, N.; Di Trani, C.A.; Casares, N.; et al. Treatment of Experimental Autoimmune Encephalomyelitis by Sustained Delivery of Low-Dose IFN-alpha. J. Immunol. 2019, 203, 696–704. [Google Scholar] [CrossRef] [PubMed]
- Ajami, B.; Bennett, J.L.; Krieger, C.; McNagny, K.M.; Rossi, F.M. Infiltrating monocytes trigger EAE progression, but do not contribute to the resident microglia pool. Nat. Neurosci. 2011, 14, 1142–1149. [Google Scholar] [CrossRef] [PubMed]
- Rumble, J.M.; Huber, A.K.; Krishnamoorthy, G.; Srinivasan, A.; Giles, D.A.; Zhang, X.; Wang, L.; Segal, B.M. Neutrophil-related factors as biomarkers in EAE and MS. J. Exp. Med. 2015, 212, 23–35. [Google Scholar] [CrossRef]
- Shi, F.D.; Takeda, K.; Akira, S.; Sarvetnick, N.; Ljunggren, H.G. IL-18 directs autoreactive T cells and promotes autodestruction in the central nervous system via induction of IFN-gamma by NK cells. J. Immunol. 2000, 165, 3099–3104. [Google Scholar] [CrossRef]
- Vollmer, T.L.; Liu, R.; Price, M.; Rhodes, S.; La Cava, A.; Shi, F.D. Differential effects of IL-21 during initiation and progression of autoimmunity against neuroantigen. J. Immunol. 2005, 174, 2696–2701. [Google Scholar] [CrossRef]
- Winkler-Pickett, R.; Young, H.A.; Cherry, J.M.; Diehl, J.; Wine, J.; Back, T.; Bere, W.E.; Mason, A.T.; Ortaldo, J.R. In vivo regulation of experimental autoimmune encephalomyelitis by NK cells: Alteration of primary adaptive responses. J. Immunol. 2008, 180, 4495–4506. [Google Scholar] [CrossRef]
- Yang, Y.; Day, J.; Souza-Fonseca Guimaraes, F.; Wicks, I.P.; Louis, C. Natural killer cells in inflammatory autoimmune diseases. Clin. Transl. Immunol. 2021, 10, e1250. [Google Scholar] [CrossRef] [PubMed]
- Dubik, M.; Marczynska, J.; Morch, M.T.; Webster, G.; Jensen, K.N.; Wlodarczyk, A.; Khorooshi, R.; Owens, T. Innate Signaling in the CNS Prevents Demyelination in a Focal EAE Model. Front. Neurosci. 2021, 15, 682451. [Google Scholar] [CrossRef]




| Disclaimer/Publisher’s Note: The statements, opinions and data contained in all publications are solely those of the individual author(s) and contributor(s) and not of MDPI and/or the editor(s). MDPI and/or the editor(s) disclaim responsibility for any injury to people or property resulting from any ideas, methods, instructions or products referred to in the content. | 
© 2024 by the authors. Licensee MDPI, Basel, Switzerland. This article is an open access article distributed under the terms and conditions of the Creative Commons Attribution (CC BY) license (https://creativecommons.org/licenses/by/4.0/).
Share and Cite
Dubik, M.; Marczynska-Grzelak, J.; Sørensen, M.Z.; Dieu, R.S.; Rusin, D.; Schiöth, E.S.; Ramazani, B.; Belal, R.; Ojha, B.; Krieger, J.; et al. Synergistic Targeting of Innate Receptors TLR7 and NOD2 for Therapeutic Intervention in Multiple Sclerosis. Int. J. Mol. Sci. 2024, 25, 7462. https://doi.org/10.3390/ijms25137462
Dubik M, Marczynska-Grzelak J, Sørensen MZ, Dieu RS, Rusin D, Schiöth ES, Ramazani B, Belal R, Ojha B, Krieger J, et al. Synergistic Targeting of Innate Receptors TLR7 and NOD2 for Therapeutic Intervention in Multiple Sclerosis. International Journal of Molecular Sciences. 2024; 25(13):7462. https://doi.org/10.3390/ijms25137462
Chicago/Turabian StyleDubik, Magdalena, Joanna Marczynska-Grzelak, Michael Zaucha Sørensen, Ruthe Storgaard Dieu, Dominika Rusin, Eydís Sigurdardóttir Schiöth, Bita Ramazani, Rouhin Belal, Bhavya Ojha, Jonathan Krieger, and et al. 2024. "Synergistic Targeting of Innate Receptors TLR7 and NOD2 for Therapeutic Intervention in Multiple Sclerosis" International Journal of Molecular Sciences 25, no. 13: 7462. https://doi.org/10.3390/ijms25137462
APA StyleDubik, M., Marczynska-Grzelak, J., Sørensen, M. Z., Dieu, R. S., Rusin, D., Schiöth, E. S., Ramazani, B., Belal, R., Ojha, B., Krieger, J., Arengoth, D. S., Wlodarczyk, A., Owens, T., & Khorooshi, R. (2024). Synergistic Targeting of Innate Receptors TLR7 and NOD2 for Therapeutic Intervention in Multiple Sclerosis. International Journal of Molecular Sciences, 25(13), 7462. https://doi.org/10.3390/ijms25137462
 
        



