Role of Csdc2 in Regulating Secondary Hair Follicle Growth in Cashmere Goats
Abstract
1. Introduction
2. Results
2.1. Immunohistochemical Analysis of SHFs
2.2. Characterization of DPCs
2.3. Signaling Pathway Genes Associated with Csdc2 in DPCs
2.4. Identification of the Genome-Wide Csdc2 Binding Sites in HF
2.5. Motif Analysis of Csdc2 Binding Sites
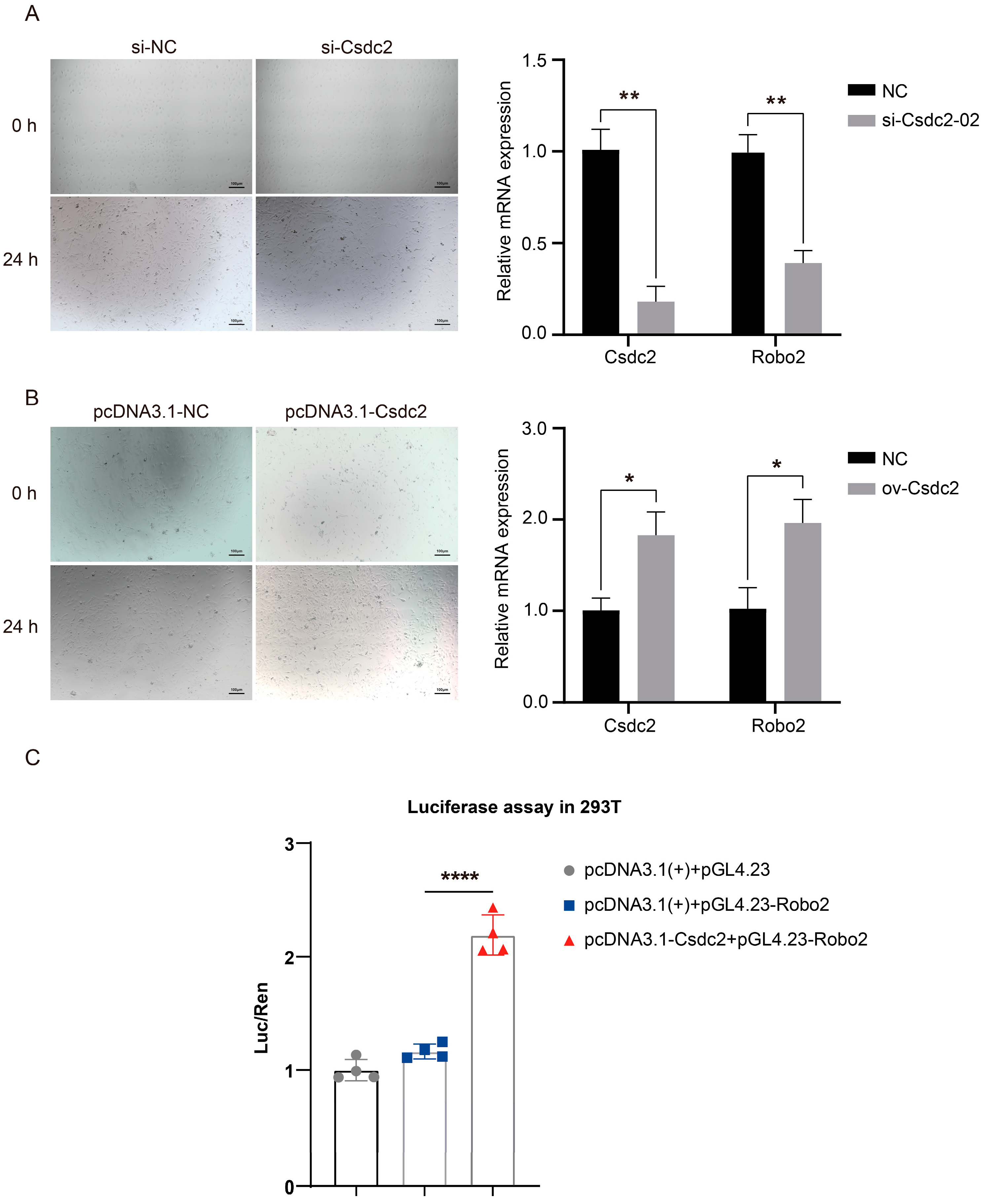
2.6. Joint ChIP-Seq and RNA-Seq Analysis to Screen Target Genes
2.7. Regulatory Relationships and Expression Patterns of Target Genes
3. Discussion
4. Materials and Methods
4.1. Experimental Materials
4.2. Immunohistochemistry
4.3. Dermal Papilla Cells Culture and Characterization
4.4. Small Interfering RNA (siRNA) Synthesis, Plasmid Construction, and Cell Transfection
4.5. Cell Proliferation Assay
4.6. Chromatin Immunoprecipitation (ChIP) Assay
4.7. Dual Luciferase Assay
4.8. RNA Extraction and Quantitative Real-Time Polymerase Chain Reaction (qRT-PCR)
4.9. Statistical Analysis
5. Conclusions
Supplementary Materials
Author Contributions
Funding
Institutional Review Board Statement
Informed Consent Statement
Data Availability Statement
Acknowledgments
Conflicts of Interest
References
- Hu, X.; Hao, F.; Li, X.; Xun, Z.; Gao, Y.; Ren, B.; Cang, M.; Liang, H.; Liu, D. Generation of VEGF knock-in Cashmere goat via the CRISPR/Cas9 system. Int. J. Biol. Sci. 2021, 17, 1026. [Google Scholar] [CrossRef] [PubMed]
- Zhu, B.; Xu, T.; Yuan, J.; Guo, X.; Liu, D. Transcriptome sequencing reveals differences between primary and secondary hair follicle-derived dermal papilla cells of the Cashmere goat (Capra hircus). PLoS ONE 2013, 8, e76282. [Google Scholar] [CrossRef]
- Stenn, K.; Paus, R. Controls of hair follicle cycling. Physiol. Rev. 2001, 81, 449–494. [Google Scholar] [CrossRef] [PubMed]
- Zheng, Y.; Wang, Z.; Zhu, Y.; Wang, W.; Bai, M.; Jiao, Q.; Wang, Y.; Zhao, S.; Yin, X.; Guo, D. LncRNA-000133 from secondary hair follicle of Cashmere goat: Identification, regulatory network and its effects on inductive property of dermal papilla cells. Anim. Biotechnol. 2020, 31, 122–134. [Google Scholar] [CrossRef] [PubMed]
- Zhang, C.Z.; Sun, H.Z.; Li, S.L.; Sang, D.; Zhang, C.H.; Jin, L.; Antonini, M.; Zhao, C.F. Effects of photoperiod on nutrient digestibility, hair follicle activity and cashmere quality in Inner Mongolia white cashmere goats. Asian-Australas. J. Anim. Sci. 2019, 32, 541. [Google Scholar] [CrossRef] [PubMed]
- Greco, V.; Chen, T.; Rendl, M.; Schober, M.; Pasolli, H.A.; Stokes, N.; dela Cruz-Racelis, J.; Fuchs, E. A two-step mechanism for stem cell activation during hair regeneration. Cell Stem Cell 2009, 4, 155–169. [Google Scholar] [CrossRef] [PubMed]
- Song, L.L.; Cui, Y.; Yu, S.J.; Liu, P.G.; He, J.F. TGF-β and HSP70 profiles during transformation of yak hair follicles from the anagen to catagen stage. J. Cell. Physiol. 2019, 234, 15638–15646. [Google Scholar] [CrossRef] [PubMed]
- Wiener, D.J.; Groch, K.R.; Brunner, M.A.; Leeb, T.; Jagannathan, V.; Welle, M.M. Transcriptome profiling and differential gene expression in canine microdissected anagen and telogen hair follicles and interfollicular epidermis. Genes 2020, 11, 884. [Google Scholar] [CrossRef] [PubMed]
- Hwang, J.-H.; Lee, H.-Y.; Chung, K.B.; Lee, H.J.; Kim, J.; Song, K.; Kim, D.-Y. Non-thermal atmospheric pressure plasma activates Wnt/β-catenin signaling in dermal papilla cells. Sci. Rep. 2021, 11, 16125. [Google Scholar] [CrossRef]
- Lambert, S.A.; Jolma, A.; Campitelli, L.F.; Das, P.K.; Yin, Y.; Albu, M.; Chen, X.; Taipale, J.; Hughes, T.R.; Weirauch, M.T. The Human Transcription Factors. Cell 2018, 172, 650–665. [Google Scholar] [CrossRef] [PubMed]
- Hu, B.; Lefort, K.; Qiu, W.; Nguyen, B.-C.; Rajaram, R.D.; Castillo, E.; He, F.; Chen, Y.; Angel, P.; Brisken, C.; et al. Control of hair follicle cell fate by underlying mesenchyme through a CSL–Wnt5a–FoxN1 regulatory axis. Genes 2010, 24, 1519–1532. [Google Scholar] [CrossRef] [PubMed]
- Chang, C.-Y.; Pasolli, H.A.; Giannopoulou, E.G.; Guasch, G.; Gronostajski, R.M.; Elemento, O.; Fuchs, E. NFIB is a governor of epithelial–melanocyte stem cell behaviour in a shared niche. Nature 2013, 495, 98–102. [Google Scholar] [CrossRef] [PubMed]
- Sun, H.; He, Z.; Xi, Q.; Zhao, F.; Hu, J.; Wang, J.; Liu, X.; Zhao, Z.; Li, M.; Luo, Y. Lef1 and dlx3 may facilitate the maturation of secondary hair follicles in the skin of gansu alpine merino. Genes 2022, 13, 1326. [Google Scholar] [CrossRef] [PubMed]
- Yang, M.; Song, S.; Dong, K.; Chen, X.; Liu, X.; Rouzi, M.; Zhao, Q.; He, X.; Pu, Y.; Guan, W. Skin transcriptome reveals the intrinsic molecular mechanisms underlying hair follicle cycling in Cashmere goats under natural and shortened photoperiod conditions. Sci. Rep. 2017, 7, 13502. [Google Scholar] [CrossRef] [PubMed]
- Kim, J.S.; Park, S.J.; Kwak, K.J.; Kim, Y.O.; Kim, J.Y.; Song, J.; Jang, B.; Jung, C.H.; Kang, H. Cold shock domain proteins and glycine-rich RNA-binding proteins from Arabidopsis thaliana can promote the cold adaptation process in Escherichia coli. Nucleic Acids Res. 2007, 35, 506–516. [Google Scholar] [CrossRef] [PubMed]
- Vallejo, G.; Mestre-Citrinovitz, A.C.; Winterhager, E.; Saragüeta, P.E. CSDC2, a cold shock domain RNA-binding protein in decidualization. J. Cell. Physiol. 2019, 234, 740–748. [Google Scholar] [CrossRef] [PubMed]
- Zhang, J.; Fan, J.S.; Li, S.; Yang, Y.; Sun, P.; Zhu, Q.; Wang, J.; Jiang, B.; Yang, D.; Liu, M. Structural basis of DNA binding to human YB-1 cold shock domain regulated by phosphorylation. Nucleic Acids Res. 2020, 48, 9361–9371. [Google Scholar] [CrossRef] [PubMed]
- Vallejo, G.; Maschi, D.; Mestre-Citrinovitz, A.C.; Aiba, K.; Maronna, R.; Yohai, V.; Ko, M.S.; Beato, M.; Saragüeta, P. Changes in global gene expression during in vitro decidualization of rat endometrial stromal cells. J. Cell. Physiol. 2010, 222, 127–137. [Google Scholar] [CrossRef] [PubMed]
- Lu, C.-H.; Wei, S.-T.; Liu, J.-J.; Chang, Y.-J.; Lin, Y.-F.; Yu, C.-S.; Chang, S.L.-Y. Recognition of a novel gene signature for human glioblastoma. Int. J. Mol. Sci. 2022, 23, 4157. [Google Scholar] [CrossRef] [PubMed]
- Zhu, S.; Lin, D.; Ye, Z.; Chen, X.; Jiang, W.; Xu, H.; Quan, S.; Zheng, B. GOLPH3 modulates expression and alternative splicing of transcription factors associated with endometrial decidualization in human endometrial stromal cells. PeerJ 2023, 11, e15048. [Google Scholar] [CrossRef] [PubMed]
- Pang, E.; Lin, K. Yeast protein–protein interaction binding sites: Prediction from the motif–motif, motif–domain and domain–domain levels. Mol. BioSyst. 2010, 6, 2164–2173. [Google Scholar] [CrossRef] [PubMed]
- Ustianenko, D.; Chiu, H.-S.; Treiber, T.; Weyn-Vanhentenryck, S.M.; Treiber, N.; Meister, G.; Sumazin, P.; Zhang, C. LIN28 selectively modulates a subclass of let-7 microRNAs. Mol. Cell 2018, 71, 271–283.e275. [Google Scholar] [CrossRef] [PubMed]
- Ji, S.; Zhu, Z.; Sun, X.; Fu, X. Functional hair follicle regeneration: An updated review. Signal Transduct. Target. Ther. 2021, 6, 66. [Google Scholar] [CrossRef]
- Wu, C.; Ma, S.; Zhao, B.; Qin, C.; Wu, Y.; Di, J.; Suo, L.; Fu, X. Drivers of plateau adaptability in cashmere goats revealed by genomic and transcriptomic analyses. BMC Genom. 2023, 24, 428. [Google Scholar] [CrossRef] [PubMed]
- Zhou, L.; Wang, H.; Jing, J.; Yu, L.; Wu, X.; Lu, Z. Morroniside regulates hair growth and cycle transition via activation of the Wnt/β-catenin signaling pathway. Sci. Rep. 2018, 8, 13785. [Google Scholar] [CrossRef] [PubMed]
- Hwang, S.B.; Park, H.J.; Lee, B.-H. Hair-growth-promoting effects of the fish collagen peptide in human dermal papilla cells and C57BL/6 mice modulating Wnt/β-Catenin and BMP signaling pathways. Int. J. Mol. Sci. 2022, 23, 11904. [Google Scholar] [CrossRef] [PubMed]
- Peng, Z.; Mai, Z.; Xiao, F.; Liu, G.; Wang, Y.; Xie, S.; Ai, H. MiR-20a: A mechanosensitive microRNA that regulates fluid shear stress-mediated osteogenic differentiation via the BMP2 signaling pathway by targeting BAMBI and SMAD6. Ann. Transl. Med. 2022, 10, 683. [Google Scholar] [CrossRef] [PubMed]
- Plikus, M.V.; Mayer, J.A.; de La Cruz, D.; Baker, R.E.; Maini, P.K.; Maxson, R.; Chuong, C.-M. Cyclic dermal BMP signalling regulates stem cell activation during hair regeneration. Nature 2008, 451, 340–344. [Google Scholar] [CrossRef] [PubMed]
- Lee, J.; Tumbar, T. Hairy tale of signaling in hair follicle development and cycling. Semin. Cell Dev. Biol. 2012, 23, 906–916. [Google Scholar] [CrossRef]
- Li, X.-y.; MacArthur, S.; Bourgon, R.; Nix, D.; Pollard, D.A.; Iyer, V.N.; Hechmer, A.; Simirenko, L.; Stapleton, M.; Hendriks, C.L.L. Transcription factors bind thousands of active and inactive regions in the Drosophila blastoderm. PLoS Biol. 2008, 6, e27. [Google Scholar] [CrossRef]
- Mikkelsen, T.S.; Ku, M.; Jaffe, D.B.; Issac, B.; Lieberman, E.; Giannoukos, G.; Alvarez, P.; Brockman, W.; Kim, T.-K.; Koche, R.P. Genome-wide maps of chromatin state in pluripotent and lineage-committed cells. Nature 2007, 448, 553–560. [Google Scholar] [CrossRef] [PubMed]
- Place, R.F.; Noonan, E.J. Non-coding RNAs turn up the heat: An emerging layer of novel regulators in the mammalian heat shock response. Cell Stress Chaperones 2014, 19, 159–172. [Google Scholar] [CrossRef] [PubMed]
- Brodsky, S.; Jana, T.; Mittelman, K.; Chapal, M.; Kumar, D.K.; Carmi, M.; Barkai, N. Intrinsically disordered regions direct transcription factor in vivo binding specificity. Mol. Cell 2020, 79, 459–471.e4. [Google Scholar] [CrossRef]
- Birgbauer, E. Lysophospholipids in retinal axon guidance: Roles and cell signaling. Neural Regen. Res. 2015, 10, 1067–1068. [Google Scholar] [CrossRef] [PubMed]
- Gentile, P.; Garcovich, S. Advances in regenerative stem cell therapy in androgenic alopecia and hair loss: Wnt pathway, growth-factor, and mesenchymal stem cell signaling impact analysis on cell growth and hair follicle development. Cells 2019, 8, 466. [Google Scholar] [CrossRef] [PubMed]
- Wang, L.; Siegenthaler, J.A.; Dowell, R.D.; Yi, R. Foxc1 reinforces quiescence in self-renewing hair follicle stem cells. Science 2016, 351, 613–617. [Google Scholar] [CrossRef] [PubMed]
- Whitfield, T.W.; Wang, J.; Collins, P.J.; Partridge, E.C.; Aldred, S.F.; Trinklein, N.D.; Myers, R.M.; Weng, Z. Functional analysis of transcription factor binding sites in human promoters. Genome Biol. 2012, 13, R50. [Google Scholar] [CrossRef] [PubMed]
- Wai Wong, C.; Dye, D.E.; Coombe, D.R. The role of immunoglobulin superfamily cell adhesion molecules in cancer metastasis. Int. J. Cell Biol. 2012, 2012, 340296. [Google Scholar] [CrossRef] [PubMed]
- Yamamoto, N.; Kashiwagi, M.; Ishihara, M.; Kojima, T.; Maturana, A.D.; Kuroda, S.i.; Niimi, T. Robo2 contains a cryptic binding site for neural EGFL-like (NELL) protein 1/2. J. Biol. Chem. 2019, 294, 4693–4703. [Google Scholar] [CrossRef] [PubMed]
- Rama, N.; Dubrac, A.; Mathivet, T.; Ní Chárthaigh, R.-A.; Genet, G.; Cristofaro, B.; Pibouin-Fragner, L.; Ma, L.; Eichmann, A.; Chédotal, A. Slit2 signaling through Robo1 and Robo2 is required for retinal neovascularization. Nat. Med. 2015, 21, 483–491. [Google Scholar] [CrossRef] [PubMed]
- Ji, J.; Li, Q.; Xie, Y.; Zhang, X.; Cui, S.; Shi, S.; Chen, X. Overexpression of Robo2 causes defects in the recruitment of metanephric mesenchymal cells and ureteric bud branching morphogenesis. Biochem. Biophys. Res. Commun. 2012, 421, 494–500. [Google Scholar] [CrossRef]
- Motwani, J.; Rodger, E.J.; Stockwell, P.A.; Baguley, B.C.; Macaulay, E.C.; Eccles, M.R. Genome-wide DNA methylation and RNA expression differences correlate with invasiveness in melanoma cell lines. Epigenomics 2021, 13, 577–598. [Google Scholar] [CrossRef] [PubMed]
- Li, Y.; Yu, M.; Tan, L.; Xue, S.; Du, X.; Wu, X.; Xu, H.; Shen, Q. Robo2 and Gen1 coregulate ureteric budding by activating the MAPK/ERK signaling pathway in mice. Front. Med. 2022, 8, 807898. [Google Scholar] [CrossRef] [PubMed]
- Gonçalves, A.N.; Correia-Pinto, J.; Nogueira-Silva, C. ROBO2 signaling in lung development regulates SOX2/SOX9 balance, branching morphogenesis and is dysregulated in nitrofen-induced congenital diaphragmatic hernia. Respir. Res. 2020, 21, 302. [Google Scholar] [CrossRef] [PubMed]
- Qiu, L.; Chen, X.; Qi, P. ChIP-seq identifies McSLC35E2 as a novel target gene of McNrf2 in Mytilus coruscus, highlighting its role in the regulation of oxidative stress response in marine mollusks. Front. Physiol. 2023, 14, 1282900. [Google Scholar] [CrossRef]
- Yu, G.; Wang, L.-G.; He, Q.-Y. ChIPseeker: An R/Bioconductor package for ChIP peak annotation, comparison and visualization. Bioinformatics 2015, 31, 2382–2383. [Google Scholar] [CrossRef] [PubMed]







Disclaimer/Publisher’s Note: The statements, opinions and data contained in all publications are solely those of the individual author(s) and contributor(s) and not of MDPI and/or the editor(s). MDPI and/or the editor(s) disclaim responsibility for any injury to people or property resulting from any ideas, methods, instructions or products referred to in the content. |
© 2024 by the authors. Licensee MDPI, Basel, Switzerland. This article is an open access article distributed under the terms and conditions of the Creative Commons Attribution (CC BY) license (https://creativecommons.org/licenses/by/4.0/).
Share and Cite
Zhu, H.; Li, Y.; Xu, H.; Ma, Y.; Andersson, G.; Bongcam-Rudloff, E.; Li, T.; Zhang, J.; Li, Y.; Han, J.; et al. Role of Csdc2 in Regulating Secondary Hair Follicle Growth in Cashmere Goats. Int. J. Mol. Sci. 2024, 25, 8349. https://doi.org/10.3390/ijms25158349
Zhu H, Li Y, Xu H, Ma Y, Andersson G, Bongcam-Rudloff E, Li T, Zhang J, Li Y, Han J, et al. Role of Csdc2 in Regulating Secondary Hair Follicle Growth in Cashmere Goats. International Journal of Molecular Sciences. 2024; 25(15):8349. https://doi.org/10.3390/ijms25158349
Chicago/Turabian StyleZhu, Heqing, Yingying Li, He Xu, Yuehui Ma, Göran Andersson, Erik Bongcam-Rudloff, Tiantian Li, Jie Zhang, Yan Li, Jilong Han, and et al. 2024. "Role of Csdc2 in Regulating Secondary Hair Follicle Growth in Cashmere Goats" International Journal of Molecular Sciences 25, no. 15: 8349. https://doi.org/10.3390/ijms25158349
APA StyleZhu, H., Li, Y., Xu, H., Ma, Y., Andersson, G., Bongcam-Rudloff, E., Li, T., Zhang, J., Li, Y., Han, J., & Yang, M. (2024). Role of Csdc2 in Regulating Secondary Hair Follicle Growth in Cashmere Goats. International Journal of Molecular Sciences, 25(15), 8349. https://doi.org/10.3390/ijms25158349

