The Beneficial Effect of the SGLT2 Inhibitor Dapagliflozin in Alleviating Acute Myocardial Infarction-Induced Cardiomyocyte Injury by Increasing the Sirtuin Family SIRT1/SIRT3 and Cascade Signaling
Abstract
1. Introduction
2. Results
2.1. NGS Biological Process, Cellular Component and Molecular Function GO Annotations
2.2. The Toxicity Function Analysis of RNA-seq Associated with Cardiac Tissue Remodeling, and SIRTs Involvement
2.3. Hypoxia-Mimic AMI Cell Model for the Investigation of SGLT Inhibitor Dapagliflozin’s Effect
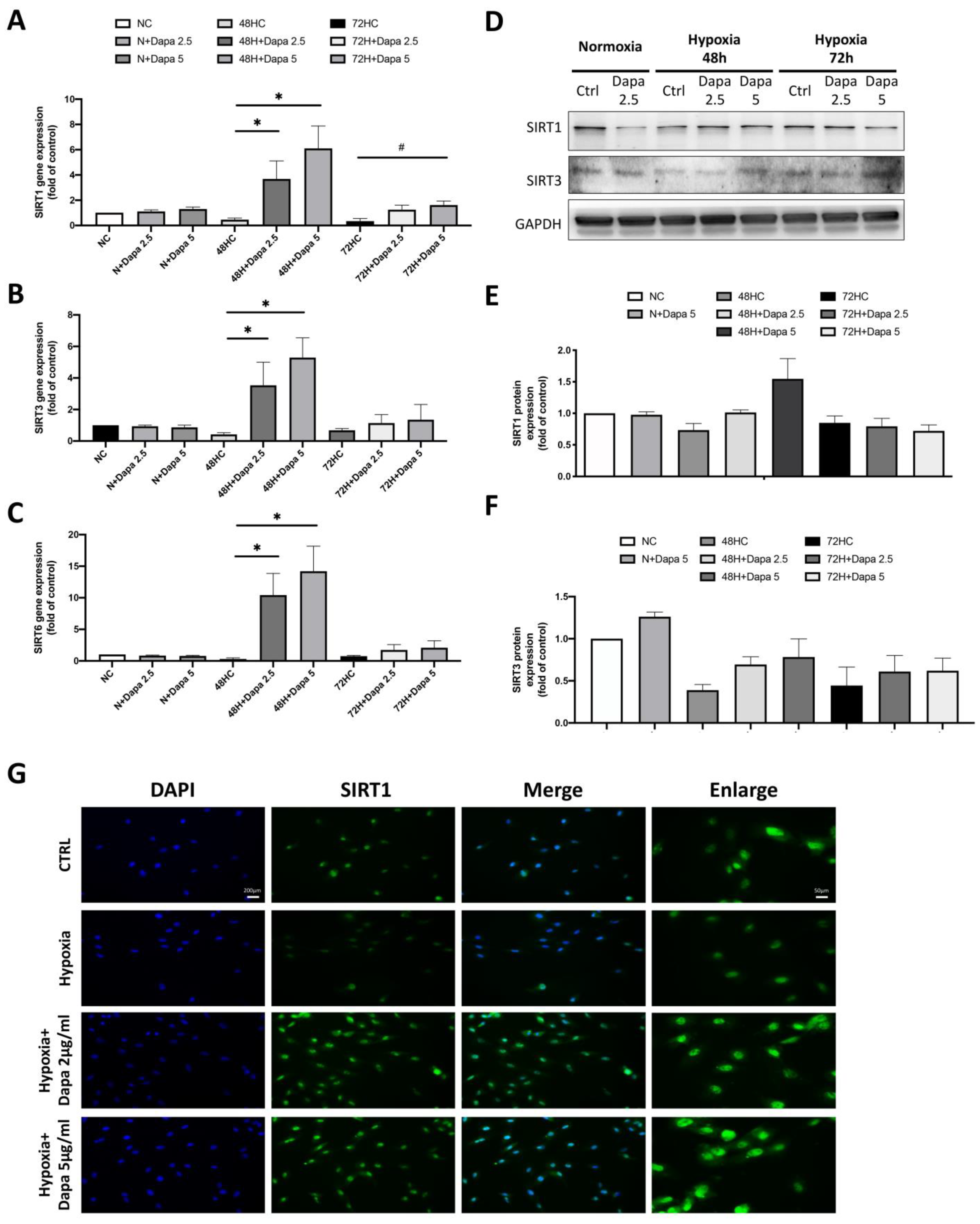
2.4. Regulation of SIRT Family Genes by Dose-Dependent Treatment of Dapagliflozin
2.5. Next-Generation RNA Sequencing Investigation of Dapagliflozin-Induced and Reversed Hypoxia-Initiated H9c2 Cellular Mechanisms
2.6. SIRT1 siRNA Reversed the Beneficial Effect of Dapagliflozin on H9c2 Against Hypoxic Stress
3. Discussion
4. Materials and Methods
4.1. Acute Myocardial Infarction (AMI) Mouse Model
4.2. Cell Culture of Human Cardiomyocyte H9c2
4.3. The Hypoxia Cell Culture
4.4. SGLT2 Inhibitor Dapagliflozin (DAPA) Treatment
4.5. Cell Survival Assay
4.6. Flow Cytometry Analysis
4.7. mRNA Collection and qRT-PCR Analysis
4.8. Protein Preparation and Western Blotting
4.9. Immunofluorescence Staining and Microscopy Analysis
4.10. Biological Pathway Analysis
4.11. Lentiviral Vector Delivery of SIRT1 siRNA Encoding
4.12. Statistics
Author Contributions
Funding
Institutional Review Board Statement
Informed Consent Statement
Data Availability Statement
Acknowledgments
Conflicts of Interest
References
- Braunwald, E. SGLT2 Inhibitors: The Statins of the 21st Century; Oxford University Press: Oxford, UK, 2022. [Google Scholar]
- Zinman, B.; Wanner, C.; Lachin, J.M.; Fitchett, D.; Bluhmki, E.; Hantel, S.; Mattheus, M.; Devins, T.; Johansen, O.E.; Woerle, H.J. Empagliflozin, cardiovascular outcomes, and mortality in type 2 diabetes. N. Engl. J. Med. 2015, 373, 2117–2128. [Google Scholar] [CrossRef] [PubMed]
- Guthrie, R. Canagliflozin and cardiovascular and renal events in type 2 diabetes. Postgrad. Med. 2018, 130, 149–153. [Google Scholar] [CrossRef] [PubMed]
- Wiviott, S.D.; Raz, I.; Bonaca, M.P.; Mosenzon, O.; Kato, E.T.; Cahn, A.; Silverman, M.G.; Zelniker, T.A.; Kuder, J.F.; Murphy, S.A. Dapagliflozin and cardiovascular outcomes in type 2 diabetes. N. Engl. J. Med. 2019, 380, 347–357. [Google Scholar] [CrossRef] [PubMed]
- McMurray, J.J.; Solomon, S.D.; Inzucchi, S.E.; Køber, L.; Kosiborod, M.N.; Martinez, F.A.; Ponikowski, P.; Sabatine, M.S.; Anand, I.S.; Bělohlávek, J. Dapagliflozin in patients with heart failure and reduced ejection fraction. N. Engl. J. Med. 2019, 381, 1995–2008. [Google Scholar] [CrossRef] [PubMed]
- Januzzi, J.L., Jr.; Zannad, F.; Anker, S.D.; Butler, J.; Filippatos, G.; Pocock, S.J.; Ferreira, J.P.; Sattar, N.; Verma, S.; Vedin, O. Prognostic importance of NT-proBNP and effect of empagliflozin in the EMPEROR-reduced trial. J. Am. Coll. Cardiol. 2021, 78, 1321–1332. [Google Scholar] [CrossRef] [PubMed]
- Uthman, L.; Baartscheer, A.; Bleijlevens, B.; Schumacher, C.A.; Fiolet, J.W.T.; Koeman, A.; Jancev, M.; Hollmann, M.W.; Weber, N.C.; Coronel, R.; et al. Class effects of SGLT2 inhibitors in mouse cardiomyocytes and hearts: Inhibition of Na(+)/H(+) exchanger, lowering of cytosolic Na(+) and vasodilation. Diabetologia 2018, 61, 722–726. [Google Scholar] [CrossRef] [PubMed]
- Santos-Gallego, C.G.; Mayr, M.; Badimon, J. SGLT2 Inhibitors in Heart Failure: Targeted Metabolomics and Energetic Metabolism. Circulation 2022, 146, 819–821. [Google Scholar] [CrossRef] [PubMed]
- Angermann, C.E.; Santos-Gallego, C.G.; Requena-Ibanez, J.A.; Sehner, S.; Zeller, T.; Gerhardt, L.M.; Maack, C.; Sanz, J.; Frantz, S.; Fuster, V. Empagliflozin effects on iron metabolism as a possible mechanism for improved clinical outcomes in non-diabetic patients with systolic heart failure. Nat. Cardiovasc. Res. 2023, 2, 1032–1043. [Google Scholar] [CrossRef]
- Nikolic-Heitzler, V.; Rabuzin, F.; Tatzber, F.; Vrkic, N.; Bulj, N.; Borovic, S.; Wonisch, W.; Sunko, B.M.; Zarkovic, N. Persistent oxidative stress after myocardial infarction treated by percutaneous coronary intervention. Tohoku J. Exp. Med. 2006, 210, 247–255. [Google Scholar] [CrossRef] [PubMed]
- Collet, J.-P.; Thiele, H. The ‘Ten Commandments’ for the 2020 ESC Guidelines for the Management of Acute Coronary Syndromes in Patients Presenting without Persistent ST-Segment Elevation; Oxford University Press: Oxford, UK, 2020. [Google Scholar]
- Li, Y.-H.; Lee, C.-H.; Huang, W.-C.; Wang, Y.-C.; Su, C.-H.; Sung, P.-H.; Chien, S.-C.; Hwang, J.-J. 2020 focused update of the 2012 guidelines of the Taiwan Society of Cardiology for the management of ST-segment elevation myocardial infarction. Acta Cardiol. Sin. 2020, 36, 285. [Google Scholar] [PubMed]
- Solomon, S.; McMurray, J.; Claggett, B.; de Boer, R.; DeMets, D.; Hernandez, A.; Inzucchi, S.; Kosiborod, M.; Lam, C.; Martinez, F. DELIVER Trial Committees and Investigators. Dapagliflozin in heart failure with mildly reduced or preserved ejection fraction. N. Engl. J. Med. 2022, 387, 1089–1098. [Google Scholar] [PubMed]
- Anker, S.D.; Butler, J.; Filippatos, G.; Ferreira, J.P.; Bocchi, E.; Böhm, M.; Brunner-La Rocca, H.-P.; Choi, D.-J.; Chopra, V.; Chuquiure-Valenzuela, E. Empagliflozin in heart failure with a preserved ejection fraction. N. Engl. J. Med. 2021, 385, 1451–1461. [Google Scholar] [CrossRef] [PubMed]
- Requena-Ibáñez, J.A.; Santos-Gallego, C.G.; Rodriguez-Cordero, A.; Vargas-Delgado, A.P.; Badimón, J.J. Empagliflozin improves quality of life in nondiabetic HFrEF patients. Sub-analysis of the EMPATROPISM trial. Diabetes Metab. Syndr. 2022, 16, 102417. [Google Scholar] [CrossRef] [PubMed]
- Santos-Gallego, C.G.; Requena-Ibáñez, J.A.; Picatoste, B.; Fardman, B.; Ishikawa, K.; Mazurek, R.; Pieper, M.; Sartori, S.; Rodriguez-Capitán, J.; Fuster, V.; et al. Cardioprotective Effect of Empagliflozin and Circulating Ketone Bodies During Acute Myocardial Infarction. Circ. Cardiovasc. Imaging 2023, 16, e015298. [Google Scholar] [CrossRef] [PubMed]
- Paolisso, P.; Bergamaschi, L.; Santulli, G.; Gallinoro, E.; Cesaro, A.; Gragnano, F.; Sardu, C.; Mileva, N.; Foà, A.; Armillotta, M.; et al. Infarct size, inflammatory burden, and admission hyperglycemia in diabetic patients with acute myocardial infarction treated with SGLT2-inhibitors: A multicenter international registry. Cardiovasc. Diabetol. 2022, 21, 77. [Google Scholar] [CrossRef] [PubMed]
- von Lewinski, D.; Kolesnik, E.; Tripolt, N.J.; Pferschy, P.N.; Benedikt, M.; Wallner, M.; Alber, H.; Berger, R.; Lichtenauer, M.; Saely, C.H. Empagliflozin in acute myocardial infarction: The EMMY trial. Eur. Heart J. 2022, 43, 4421–4432. [Google Scholar] [CrossRef] [PubMed]
- James, S.; Erlinge, D.; Storey, R.F.; McGuire, D.K.; de Belder, M.; Eriksson, N.; Andersen, K.; Austin, D.; Arefalk, G.; Carrick, D. Dapagliflozin in myocardial infarction without diabetes or heart failure. NEJM Evid. 2023, 3, EVIDoa2300286. [Google Scholar] [CrossRef] [PubMed]
- Udell, J.A.; Jones, W.S.; Petrie, M.C.; Harrington, J.; Anker, S.D.; Bhatt, D.L.; Hernandez, A.F.; Butler, J. Sodium glucose cotransporter-2 inhibition for acute myocardial infarction: JACC review topic of the week. J. Am. Coll. Cardiol. 2022, 79, 2058–2068. [Google Scholar] [CrossRef] [PubMed]
- Butler, J.; Jones, W.S.; Udell, J.A.; Anker, S.D.; Petrie, M.C.; Harrington, J.; Mattheus, M.; Zwiener, I.; Amir, O.; Bahit, M.C.; et al. Empagliflozin after Acute Myocardial Infarction. N. Engl. J. Med. 2024, 390, 1455–1466. [Google Scholar] [CrossRef]
- Ye, X.; Li, M.; Hou, T.; Gao, T.; Zhu, W.-G.; Yang, Y. Sirtuins in glucose and lipid metabolism. Oncotarget 2017, 8, 1845. [Google Scholar] [CrossRef] [PubMed]
- Zhu, S.; Dong, Z.; Ke, X.; Hou, J.; Zhao, E.; Zhang, K.; Wang, F.; Yang, L.; Xiang, Z.; Cui, H. The roles of sirtuins family in cell metabolism during tumor development. Semin. Cancer Biol. 2019, 57, 59–71. [Google Scholar] [CrossRef] [PubMed]
- Mei, Z.; Zhang, X.; Yi, J.; Huang, J.; He, J.; Tao, Y. Sirtuins in metabolism, DNA repair and cancer. J. Exp. Clin. Cancer Res. 2016, 35, 182. [Google Scholar] [CrossRef] [PubMed]
- Roth, M.; Chen, W. Sorting out functions of sirtuins in cancer. Oncogene 2014, 33, 1609–1620. [Google Scholar] [CrossRef] [PubMed]
- Kızıltunç, E.; Kösem, A.; Özkan, C.; Ilgın, B.U.; Kundi, H.; Çetin, M.; Ornek, E. Serum sirtuin 1, 3 and 6 levels in acute myocardial infarction patients. Arq. Bras. De Cardiol. 2019, 113, 33–39. [Google Scholar] [CrossRef]
- D’Onofrio, N.; Servillo, L.; Balestrieri, M.L. SIRT1 and SIRT6 signaling pathways in cardiovascular disease protection. Antioxid. Redox Signal. 2018, 28, 711–732. [Google Scholar] [CrossRef]
- Gong, H.; Liu, J.; Xue, Z.; Wang, W.; Li, C.; Xu, F.; Du, Y.; Lyu, X. SIRT3 attenuates coronary atherosclerosis in diabetic patients by regulating endothelial cell function. J. Clin. Lab. Anal. 2022, 36, e24586. [Google Scholar] [CrossRef] [PubMed]
- Chen, C.; Zheng, M.; Wang, W.; Yu, W. Elevated circulating inflammatory biomarker levels in the SIRT1-NF-κB-sCD40L pathway in patients with acute myocardial infarction: A case-control study. Ann. Med. 2023, 55, 2284366. [Google Scholar] [CrossRef] [PubMed]
- Habieb MS, E.-D.; Abdel-Aziz, W.F.; Ismail AH, A.; Sallam KM, A.; El-Shafie, M.K. Sirtuin1 and Sirtuin3 gene polymorphisms and acute myocardial infarction susceptibility. Meta Gene 2021, 30, 100965. [Google Scholar] [CrossRef]
- Marshall, G.M.; Liu, P.Y.; Gherardi, S.; Scarlett, C.J.; Bedalov, A.; Xu, N.; Iraci, N.; Valli, E.; Ling, D.; Thomas, W.; et al. SIRT1 promotes N-Myc oncogenesis through a positive feedback loop involving the effects of MKP3 and ERK on N-Myc protein stability. PLoS Genet. 2011, 7, e1002135. [Google Scholar] [CrossRef]
- Hurd, M.; Pino, J.; Jang, K.; Allevato, M.M.; Vorontchikhina, M.; Ichikawa, W.; Zhao, Y.; Gates, R.; Villalpando, E.; Hamilton, M.J.; et al. MYC acetylated lysine residues drive oncogenic cell transformation and regulate select genetic programs for cell adhesion-independent growth and survival. Genes Dev. 2023, 37, 865–882. [Google Scholar] [CrossRef] [PubMed]






| Categories | Diseases or Functions Annotation | Molecules Counts | Molecules | p-Value |
|---|---|---|---|---|
| Cardiac Enlargement | Enlargement of heart | 61 | ACTG2,ADA,ADIPOQ,ALDH1A2,APOE,BGN,BNIP3,CACNA1H,CACNB3,Ccl2,COX7A1,CPT2,CTSC,CYBB,EGFR,EGLN3,ELN,FASN,FGFR1,GATA5,GJA5,GPX1,GPX3,GPX7,GUCY1A1,HCK,HMOX1,HOPX,IGF1,IL17RA,IL33,ITGAV,ITGB3,LIF,MDK,MMP2,MYOZ2,NCF1,NPPA,P2RY6,PDGFC,PITX2,PLA2G4A,PLIN5,POSTN,PRKCD,PTGS2,S100A10,S100A6,SDC1,SERPINE1,SLC1A3,SLCO2A1,STAB1,TCF15,THBS2,THBS4,TIMP1,TNFRSF11B,TNFRSF1B,TRIM54 | 1.99 × 10−8 |
| Hypertrophy of heart | 42 | ACTG2,ADA,ADIPOQ,APOE,CACNA1H,Ccl2,CPT2,CTSC,CYBB,EGFR,ELN,FASN,GATA5,GPX3,GUCY1A1,HCK,HMOX1,HOPX,IGF1,IL33,ITGB3,LIF,MDK,MYOZ2,NCF1,NPPA,P2RY6,PDGFC,PLA2G4A,PLIN5,POSTN,PRKCD,PTGS2,S100A10,S100A6,SERPINE1,TCF15,THBS4,TIMP1,TNFRSF11B,TNFRSF1B,TRIM54 | 8.04 × 10−6 | |
| Cardiac Dysfunction | Left ventricular dysfunction | 25 | ADIPOQ,APOE,BGN,BNIP3,Ccl2,CCR2,CYBB,GATA5,GPX1,HMOX1,IL10,ITGB3,MDK,MGP,MMP2,NCF1,NPPA,PLIN5,POSTN,PTX3,SERPINE1,SLCO2A1,SPP1,TIMP1,TLR2 | 5.4 × 10−6 |
| Dysfunction of heart | 26 | ADIPOQ,APOE,BGN,BNIP3,Ccl2,CCR2,CYBB,GATA5,GPX1,HMOX1,IL10,ITGB3,MDK,MGP,MMP2,NCF1,NPPA,PLIN5,POSTN,PTX3,SCD,SERPINE1,SLCO2A1,SPP1,TIMP1,TLR2 | 1.48 × 10−4 | |
| Cardiac Fibrosis | Fibrosis of heart | 26 | APOE,BGN,BUB1B,CACNA1H,CDON,CYBB,EGR1,GPX1,HMOX1,HOPX,IL10,KRT18,NCF1,NPPA,PADI4,PDGFC,POSTN,PTGS2,PTX3,SERPINE1,SGCA,SPP1,THBS2,TIMP1,TLR2,TNFRSF1B | 5.2 × 10−4 |
| Interstitial fibrosis of left ventricle | 4 | CYBB,GPX1,NPPA,PTX3 | 1.46 × 10−3 | |
| Interstitial fibrosis of heart | 7 | BUB1B,CYBB,GPX1,NCF1,NPPA,POSTN,PTX3 | 4.89 × 10−3 | |
| Cardiac Necrosis/Cell Death | Cell death of heart | 22 | ADIPOQ,BNIP3,CASP3,CCN4,CYBB,E2F1,FASN,FSTL1,HMOX1,IGF1,IL10,IL1RN,IL33,PADI4,SCD,SFRP2,SGCA,SPRR1A,STAR,THBS2,THBS4,TRIM54 | 8.84 × 10−5 |
| Cell death of heart cells | 18 | ADIPOQ,BNIP3,CASP3,CCN4,CYBB,E2F1,FASN,FSTL1,HMOX1,IGF1,IL10,IL1RN,IL33,SFRP2,SPRR1A,STAR,THBS2,TRIM54 | 1.2 × 10−3 | |
| Apoptosis of heart | 16 | ADIPOQ,BNIP3,CASP3,CYBB,E2F1,FASN,FSTL1,HMOX1,IGF1,IL10,IL1RN,IL33,SCD,SFRP2,STAR,TRIM54 | 2.44 × 10−3 | |
| Necrosis of cardiac muscle | 17 | ADIPOQ,BNIP3,CASP3,CCN4,CYBB,E2F1,FASN,FSTL1,HMOX1,IGF1,IL10,IL1RN,IL33,SGCA,SPRR1A,THBS2,TRIM54 | 3.45 × 10−3 | |
| Apoptosis of heart cells | 15 | ADIPOQ,BNIP3,CASP3,CYBB,E2F1,FASN,FSTL1,HMOX1,IGF1,IL10,IL1RN,IL33,SFRP2,STAR,TRIM54 | 4.2 × 10−3 | |
| Cell death of cardiomyocytes | 16 | ADIPOQ,BNIP3,CASP3,CCN4,CYBB,E2F1,FASN,FSTL1,HMOX1,IGF1,IL10,IL1RN,IL33,SPRR1A,THBS2,TRIM54 | 5.05 × 10−3 | |
| Apoptosis of cardiomyocytes | 13 | ADIPOQ,BNIP3,CASP3,CYBB,E2F1,FASN,FSTL1,HMOX1,IGF1,IL10,IL1RN,IL33,TRIM54 | 0.0168 | |
| Cardiac Damage | Rupture of heart | 5 | BGN,GDF15,POSTN,SERPINE1,TRIM54 | 5.22 × 10−5 |
| Damage of heart | 10 | ADIPOQ,BGN,GDF15,HMOX1,IL10,INHBA,POSTN,SERPINE1,THBS4,TRIM54 | 2.76 × 10−3 | |
| Rupture of heart ventricle | 2 | BGN,POSTN | 3.02 × 10−3 | |
| Rupture of myocardium | 2 | GDF15,SERPINE1 | 8.74 × 10−3 | |
| Damage of myocardium | 3 | ADIPOQ,GDF15,SERPINE1 | 0.0149 | |
| Rupture of left ventricle | 1 | BGN | 0.055 | |
| Reperfusion injury of myocardium | 1 | ADIPOQ | 0.055 | |
| Cardiotoxicity | 1 | CYBB | 0.156 | |
| Injury of heart | 2 | ADIPOQ,INHBA | 0.442 | |
| Cardiac Infarction | Myocardial infarction | 22 | ACTA2,ADIPOQ,APOE,Ccl2,Ccl7,CD44,COL3A1,CSF1R,CSF3R,CXCR4,CYBB,FCER1G,FSTL1,GDF15,HMOX1,IL10,KRT18,KRT8,NCF2,OLR1,PADI4,TNFRSF1B | 2.89 × 10−9 |
| Early stage myocardial infarction | 2 | Ccl2,Ccl7 | 8.74 × 10−3 |
Disclaimer/Publisher’s Note: The statements, opinions and data contained in all publications are solely those of the individual author(s) and contributor(s) and not of MDPI and/or the editor(s). MDPI and/or the editor(s) disclaim responsibility for any injury to people or property resulting from any ideas, methods, instructions or products referred to in the content. |
© 2024 by the authors. Licensee MDPI, Basel, Switzerland. This article is an open access article distributed under the terms and conditions of the Creative Commons Attribution (CC BY) license (https://creativecommons.org/licenses/by/4.0/).
Share and Cite
Lin, Y.-H.; Tsai, W.-C.; Chiu, C.-C.; Chi, N.-Y.; Liu, Y.-H.; Huang, T.-C.; Wu, W.-T.; Lin, T.-H.; Lai, W.-T.; Sheu, S.-H.; et al. The Beneficial Effect of the SGLT2 Inhibitor Dapagliflozin in Alleviating Acute Myocardial Infarction-Induced Cardiomyocyte Injury by Increasing the Sirtuin Family SIRT1/SIRT3 and Cascade Signaling. Int. J. Mol. Sci. 2024, 25, 8541. https://doi.org/10.3390/ijms25158541
Lin Y-H, Tsai W-C, Chiu C-C, Chi N-Y, Liu Y-H, Huang T-C, Wu W-T, Lin T-H, Lai W-T, Sheu S-H, et al. The Beneficial Effect of the SGLT2 Inhibitor Dapagliflozin in Alleviating Acute Myocardial Infarction-Induced Cardiomyocyte Injury by Increasing the Sirtuin Family SIRT1/SIRT3 and Cascade Signaling. International Journal of Molecular Sciences. 2024; 25(15):8541. https://doi.org/10.3390/ijms25158541
Chicago/Turabian StyleLin, Yi-Hsiung, Wei-Chung Tsai, Chien-Chih Chiu, Nai-Yu Chi, Yi-Hsueh Liu, Tien-Chi Huang, Wei-Tsung Wu, Tsung-Hsien Lin, Wen-Ter Lai, Sheng-Hsiung Sheu, and et al. 2024. "The Beneficial Effect of the SGLT2 Inhibitor Dapagliflozin in Alleviating Acute Myocardial Infarction-Induced Cardiomyocyte Injury by Increasing the Sirtuin Family SIRT1/SIRT3 and Cascade Signaling" International Journal of Molecular Sciences 25, no. 15: 8541. https://doi.org/10.3390/ijms25158541
APA StyleLin, Y.-H., Tsai, W.-C., Chiu, C.-C., Chi, N.-Y., Liu, Y.-H., Huang, T.-C., Wu, W.-T., Lin, T.-H., Lai, W.-T., Sheu, S.-H., & Hsu, P.-C. (2024). The Beneficial Effect of the SGLT2 Inhibitor Dapagliflozin in Alleviating Acute Myocardial Infarction-Induced Cardiomyocyte Injury by Increasing the Sirtuin Family SIRT1/SIRT3 and Cascade Signaling. International Journal of Molecular Sciences, 25(15), 8541. https://doi.org/10.3390/ijms25158541

