Abstract
DNA-binding one zinc finger (DOF) transcription factors are crucial plant-specific regulators involved in growth, development, signal transduction, and abiotic stress response generation. However, the genome-wide identification and characterization of AcDOF genes and their regulatory elements in kiwifruit (Actinidia chinensis) has not been thoroughly investigated. In this study, we screened the kiwifruit genome database and identified 42 AcDOF genes (AcDOF1 to AcDOF42). Phylogenetic analysis facilitated the categorization of these genes into five subfamilies (DOF-a, DOF-b, DOF-c, DOF-d, and DOF-e). We further analyzed the motifs, conserved domains, gene structures, and collinearity of the AcDOFgene family. Gene ontology (GO) enrichment analysis indicated significant enrichment in the “flower development” term and the “response to abiotic stress” category. Promoter prediction analysis revealed numerous cis-regulatory elements related to responses to light, hormones, and low-temperature and drought stress in AcDOF promoters. RNA-seq expression profiles demonstrated the tissue-specific expression of AcDOF genes. Quantitative real-time PCR results showed that six selected genes (AcDOF04, AcDOF09, AcDOF11, AcDOF13, AcDOF21, and AcDOF22) were differentially induced by abscisic acid (ABA), methyl jasmonate (MeJA), and cold, salt, and drought stresses, with AcDOF22 specifically expressed at high levels in drought-tolerant cultivars. Further experiments indicated that transient AcDOF22 overexpression in kiwifruit leaf disks reduced water loss and chlorophyll degradation. Additionally, AcDOF22 was localized to the nucleus and exhibited transcriptional activation, enhancing drought resistance by activating the downstream drought marker gene AcDREB2A. These findings lay the foundation for elucidating the molecular mechanisms of drought resistance in kiwifruit and offer new insights into drought-resistant breeding.
1. Introduction
Kiwifruit, belonging to the Actinidiaceae family, is a perennial vine plant with dioecious characteristics. Kiwifruit is rich in nutrients such as Vitamin C and E, potassium, and fiber, and is highly valued for its rich nutritional content and health benefits. It is known to enhance immunity, promote digestion, and improve skin health [1,2]. Hence, it is widely cultivated as an important fruit tree worldwide [3]. Multiple genomic versions of kiwifruit have been reported to date [4]. Researchers have utilized genomic information to perform detailed functional studies on kiwifruit, including an exploration of molecular mechanisms related to growth, development, and stress resistance, thereby providing essential theoretical foundations for crop improvement and protection [5,6,7].
Transcription factors, a class of proteins that bind to cis-regulatory elements of stress-related genes, regulate gene expression and participate in the plant response to both biotic and abiotic stresses, including drought, salinity, and pathogenic infections [8]. DOF transcription factors, belonging to a subfamily of the zinc finger protein family, usually consist of 200 to 400 amino acids. The highly conserved N-terminal DOF domain, comprising 50 to 52 amino acids, contains a single zinc finger (C-X2-C-X21-32-C-X2-C) structure with a Cys residue and can recognize the typical sequence 5′-AAAG-3′, but this is not exclusive. Additionally, DOF may vary the recognized cis-acting elements depending on the different target genes being regulated [9]. Many DOF proteins have been identified in various plants, including rice [10], eggplant [11], pigeonpea [12], grape [13], banana [14], apple [15], tea [16], durian [17], cherry [18], and pear [19].
DOF transcription factors reportedly play crucial roles in plant seed endosperm development, seed storage, protein synthesis, seed germination, plant defense mechanisms, carbon and nitrogen metabolism-related gene regulation, and, specifically, responses to abiotic stress in plants [9,20,21]. For instance, in maize, ZmDOF22 is highly induced upon exposure to drought stress and ABA treatment. The ZmDOF22 transcriptional activator contributes to drought tolerance and recovery in maize. Furthermore, studies involving CRISPR/Cas9 and overexpression plants have shown that ZmDOF22 enhances drought resistance by promoting stomatal closure, reducing water loss, and participating in the ABA pathway [22]. In potatoes, the cycling DOF factor 1 (StCDF1) interacts with a long non-coding RNA (lncRNA) named StFLORE and regulates water loss by affecting stomatal growth and diurnal opening. Both StFLORE overexpression and StCDF1 suppression reduce water loss, thereby increasing drought tolerance, demonstrating the significance of StCDF1-StFLORE for vegetative reproduction and water homeostasis [23]. MdDOF54, identified in apples, was found to positively regulate drought resistance in apple plants. MdDOF54-overexpressing plants exhibit higher photosynthetic rates under prolonged drought stress, compared to wild-type plants. Moreover, MdDOF54 overexpression leads to a higher survival rate under short-term drought stress, compared to non-transgenic plants. DAP-seq (DNA-affinity purification sequencing) and ChIP-seq (chromatin immunoprecipitation sequencing) analyses have confirmed that MdDOF54 recognizes cis-elements containing the 5′-AAAG-3′ motif [24]. Plant DOF transcription factors are crucial for regulating responses to non-biological stresses. Thus, we hypothesized that the DOF family in kiwifruit might also be involved in the response to abiotic stress.
Several gene families, including the mitogen-activated protein kinase family, are reportedly associated with signal transduction in kiwifruit [25]. GRAS genes are reportedly involved in the response to salt stress, and leucine-rich repeat receptor-like proteins (LRR-RLPs) mediate both biotic and abiotic stress [26]. Efforts to identify regulatory factors associated with maturation in the kiwifruit cultivar A. deliciosa var. ‘Hayward’ has utilized high-throughput sequencing methods such as sRNA, degradome, and transcriptome analysis. Notably, studies have identified two transcription factors (AdNAC6 and AdNAC7) with the NAM/ATAF/CUC domain as potential targets of miR164, indicating their potential involvement in mediating kiwifruit fruit ripening [27]. Further research on the drought resistance mechanisms of kiwifruit has attracted increased attention from researchers [28,29]. Preliminary research on drought resistance in kiwifruit has been conducted in horticulture. Evaluative experiments by Bao et al. that assessed drought tolerance and recovery capabilities in kiwifruit have simplified evaluation systems, facilitating the identification of rootstocks (MX-1 and HW) well suited for studies on the effects of moderate-to-severe drought stress in kiwifruit. Bao et al.’s [28] experiments have streamlined kiwifruit drought tolerance and recovery assessments, identifying suitable rootstocks like MX-1 and HW for drought stress studies. In addition, research has found that exogenous hormones can induce drought resistance in kiwifruit. For example, melatonin can increase the levels of ascorbic acid (AsA), glutathione, and carotenoids, promoting the growth of kiwifruit seedlings under drought stress conditions [29].
Furthermore, many transcription factors, such as DOF, are reportedly involved in functional studies on kiwifruit, demonstrating the important role of DOF in stress responses. For example, the transient overexpression of AdDOF3 in kiwifruit led to a significant upregulation of AdBAM3L, indicating that the transcription factor AdDOF3 regulates the critical gene AdBAM3L involved in starch degradation [30]. However, there is currently no report on DOF transcription factor family-associated genes in kiwifruit, particularly regarding their function in drought resistance. This underscores the need for further exploration into the drought resistance mechanisms of kiwifruit.
Recent advancements in plant genomic sequencing have significantly accelerated the identification of DOF genes in various plants, enhancing our understanding of their potential functions in plant stress responses. However, comprehensive studies on the genome-wide structure and function of most DOF genes, particularly in kiwifruit, are still needed for further clarification. Despite the completion of kiwifruit genome sequencing over a decade ago, the identification and functional analysis of the kiwifruit DOF transcription factor family remain largely unexplored. This study focused on kiwifruit, utilizing the kiwifruit Hongyang V3 genome [31] as the reference sequence. It encompassed sequence evolution analysis, collinearity analysis, cis-acting elements, GO annotation, RNA-seq expression profiling under various abiotic stress conditions, and the exploration of a potential drought-resistant DOF transcription factor, AcDOF22. These findings are expected to provide a significant foundation for molecular breeding efforts in kiwifruit and for understanding the response to abiotic stresses mediated by AcDOF transcription factors.
2. Results
2.1. Identification, Characterization, and Phylogenetic Analysis of the DOF Genes in Kiwifruit
Using BLASTP and HMMER (Hidden Markov Models of Evolutionary Reconstruction) search methods, we successfully identified 42 AcDOF genes in Actinidia chinensis var. ‘Hongyang’. The genes were sequentially designated as AcDOF1 to AcDOF42 based on their chromosomal order. The subsequent analysis of the 42 AcDOF proteins revealed that all AcDOFs lacked transmembrane structures and signals, as shown in Table S1. The amino acid numbers and AcDOF protein molecular weights varied significantly from 170 amino acids (AcDOF20) to 1818 amino acids (AcDOF28) and from 19.03 kDa (AcDOF20) to 202.30 kDa (AcDOF28), respectively, with isoelectric points (pI) ranging from 5.76 to 8.44. Isoelectric point analysis revealed values ranging from 4.37 (AcDOF37) to 9.73 (AcDOF06). All protein instability indices were above 40 (Table S1), indicating their instability and susceptibility to degradation. The average hydrophobicity index was less than 0 (Table S1), indicating that all AcDOF proteins were hydrophilic.
Additionally, using the same methods, we identified DOF family proteins in A. chinensis var. ‘Red5’, A. eriantha var. ‘White’, Vitis vinifera, and Citrus sinensis genomes. Among these genomes, A. chinensis var. ‘Red5’ had the highest number of identified DOF genes at 54, while A. eriantha var. ‘White’ had only 39, indicating differences in the number of DOF genes among kiwifruit varieties (Table S2). Evolutionary trees based on DOF transcription factors were constructed by identifying DOF family genes from the six species mentioned above (Figure 1). The gene tree in Figure 1 was subdivided into five subgroups, each comprising DOF genes from six species, with significant differences in the number of DOF genes among the subgroups. Additionally, the DOF-a subgroup had the fewest genes, with 16 in kiwifruit. Only one gene (VvDOF07) was found in grape in this subgroup, suggesting functional differentiation between kiwifruit and grape. The largest subgroup, DOF-e, contained 76 genes, including 13 AcDOF genes from kiwifruit. The DOF-D subgroup had 14 AcDOF genes (Figure 1), indicating that the distribution of kiwifruit genes across different subgroups might result from functional diversification. In different clades of the gene evolutionary tree, the three kiwifruit varieties showed closely related evolutionary relationships with no separate branches, indicating the relatively conservative evolution of DOF genes among kiwifruit species.
Figure 1.
Phylogenetic classification of DOFs in A. chinensis var. ‘HongYang’, A. chinensis var. ‘Red5’, A. eriantha var. ‘White’, Arabidopsis thaliana, Vitis vinifera, and Citrus sinensis. Distinct colors and shapes are employed to distinguish between various species, with color-coded sections on the phylogenetic tree representing five distinct groups. DOF-a, DOF-b, DOF-c, DOF-d, and DOF-e represent different subgroups.
2.2. Evolutionary Analysis, Protein Motifs, Conserved Domains, and AcDOF Gene Structure
To further investigate the classification, conserved domains, and structure of AcDOF genes in kiwifruit, we classified AcDOF family proteins into five subfamilies, each with significant variations based on the evolutionary tree (Figure 2A). Subfamilies b and c both contain motif 1 and motif 2. In subfamily d, except for AcDOF36 and AcDOF28, which contain two copies of motif 1, all proteins contain two motifs (motif 1 and motif 2). In contrast to subfamily d, subfamily a lacks motif 1 in two proteins (AcDOF37 and AcDOF14). Notably, subfamily e exhibits distinct motif characteristics, with all members containing motif 1 and motif 3, except for AcDOF20 and AcDOF06, which contain motif 9 (Figure 2B). This suggests unique motif features among the subfamilies.
Figure 2.
Evolutionary relationships, motif, conserved domains, and gene structure analysis of kiwifruit AcDOFs. (A) Kiwifruit AcDOFs evolutionary tree analysis. The lowercase letters (a,b,c,d,e) represent different subgroups. (B) Motif analysis. (C) Conserved domain analysis. (D) Gene structure analysis.
Furthermore, conserved domain analysis revealed that all proteins contain the zf-DOF conserved domain (Figure 2C), with AcDOF28 and AcDOF28 also encompassing the TDBD, PHD_SF, and ArgA domains. Finally, gene structure analysis identified AcDOF36 as the longest gene with a length of nearly 18,000 bp, while AcDOF01 was identified as the shortest at only 1000 bp. Additionally, variations were observed in the number of introns, with most genes having two to three introns, and a few genes having up to nine introns (AcDOF36) (Figure 2D). In conclusion, structural differences exist among kiwifruit AcDOFs, indicating functional diversity.
2.3. Analysis of cis-Regulatory Elements of AcDOFs
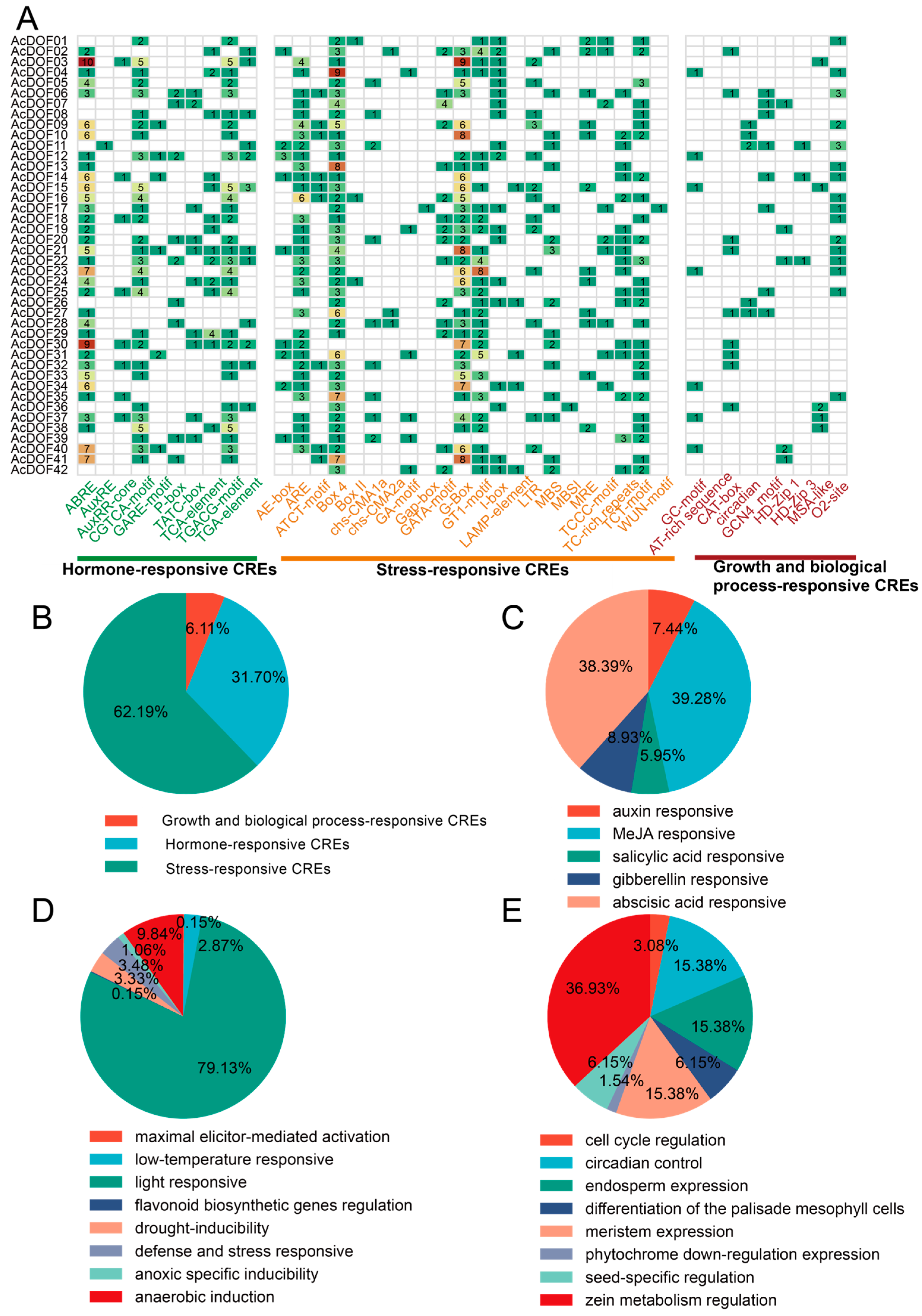
To delve deeper into the functional characteristics of the AcDOF gene family promoters, this study categorized all cis-elements of the AcDOF family into three primary groups based on the functions of each cis-acting element: hormone-responsive cis-regulatory elements (CREs), stress-responsive CREs, and growth and biological process-responsive CREs. Stress-responsive CREs exhibited the highest diversity among the three groups (Figure 3A,B). The promoters of the AcDOF gene family encompass various CREs involved in plant stress responses. Notably, the BOX4 element was prevalent in nearly all gene promoters, with the AcDOF04 promoter showcasing nine BOX4 elements, underscoring the pivotal role of the BOX4 element as a key regulatory component in the ability of kiwifruit to adapt to challenging environments. In hormone-responsive CREs (Figure 3A), the ABRE, AUXRR-Core, and TCA-element CREs were widely dispersed across all genes, indicating the broad involvement of AcDOF-class TFs in hormonal responses. Interestingly, within growth and biological process-responsive CREs (Figure 3B), the proportion of CREs in the promoters of AcDOF TFs was relatively low, comprising only 6.11% of all CREs, while stress-responsive CREs (Figure 3C) and hormone-responsive CREs collectively represented over 30% of all CREs. This suggests that the kiwifruit AcDOF gene family might primarily concentrate on responses to environmental stress and hormonal stimuli. Moreover, specific analyses of three main categories were conducted. In hormone-responsive CREs, AcDOF promoters had the most CREs responsive to abscisic acid, followed by MeJA, indicating the involvement of the AcDOF family genes in regulating drought responses in kiwifruit. Light-responsive elements were predominant in stress-responsive CREs (Figure 3D), signifying the vital role of light in kiwifruit growth regulation. In the growth and biological process-responsive CRE category (Figure 3E), CREs related to zein metabolism regulation were most prevalent, underscoring their crucial contribution to growth and development regulation in kiwifruit. The diverse range of CREs in the promoters of the AcDOF gene family suggests the multifaceted functionality of kiwifruit AcDOF genes.
Figure 3.
Analysis of cis-regulatory elements in the promoters of 42 AcDOF TFs in kiwifruit. (A) Classification of cis-acting elements in kiwifruit AcDOF gene family promoters. In the heatmap, green represents smaller values, while red represents larger values. (B) The proportions of the three components: hormone, stress-responsive, and growth and biological. (C) Hormone-responsive CREs. (D) Stress-responsive CREs. (E) Growth and biological process-responsive CREs. CREs, Cis-regulatory elements.
2.4. Collinearity and Synteny Analysis of AcDOFs
This study aimed to investigate the genome-wide duplication events of AcDOF genes in kiwifruit and their collinearity relationships with other species. Initially, collinearity analysis was conducted for the AcDOFs in the kiwifruit genome. AcDOFs were found to be distributed across all chromosomes in kiwifruit except for Lg5, Lg6, Lg14, and Lg25 (Figure 4A). Additionally, four DOF genes were identified on separate contigs rather than specific chromosomes. Furthermore, the distribution of AcDOFs varied among different chromosomes, indicating substantial differences in their chromosomal evolution. Collinearity analysis revealed that AcDOF genes were distributed across different chromosomes, suggesting that their evolution was dependent on replication events across various chromosomes. Cross-species collinearity analysis showed that the number of collinear gene pairs with Arabidopsis (Figure 4B), a model plant, was significantly fewer compared to those in tomato, signifying a closer evolutionary relationship between tomato and kiwifruit. Similarly, in comparisons of tea tree and grape (Figure 4C), minimal differences were noted, with 71 collinear gene pairs in tea tree and 69 in grape. Notably, collinear gene pairs in tea tree predominantly occurred on chromosomes 1 and 8, while those of grape were located on chromosomes 17 and 6. Furthermore, upon comparing A. eriantha and A. chinensis var. chinensis ‘Red5’ (Figure 4D), it was found that the maximum number of collinear gene pairs was 105 in ‘Red5’, whereas the minimum was 86 pairs in A. eriantha. These findings suggest potential differentiation among different species.
Figure 4.
Whole genome duplication and collinearity analysis of AcDOFs in kiwifruit. (A) Chromosomal location and interchromosomal relationships of AcDOF genes in kiwifruit. The identified duplicate events are marked by dark green lines. LG represents the Lachsis group. (B) Collinearity analysis between the DOF genes of Arabidopsis thaliana, kiwifruit (A. chinensis var. Hongyang), and tomato (Solanum lycopersicum). (C) Collinearity analysis among tea (Camellia sinensis), kiwifruit (A. chinensis var. Hongyang), and grape (Vitis vinifera). (D) Collinearity analysis among three different varieties, A. eriantha White, A. chinensis var. Hongyang, and A. chinensis Red5.
2.5. GO Annotation of the AcDOF Gene Family
GO functional annotation can help us understand and interpret the functions and relationships of genes in biological processes [32]. In order to comprehensively understand the functions of kiwifruit AcDOFs, this study annotated all kiwifruit protein sequences using BlastGO software (V.2.2.31), followed by enrichment analysis using TBtools software (V.2.031). The enrichment results of AcDOFs were categorized as biological processes, cellular components, and molecular functions (Figure 5). Within the biological process category, we identified nine highly enriched GO terms, with the highest enrichment score observed for “flower development”, followed by “secondary metabolic process” and “response to light stimulus”, indicating the important regulatory role of DOF TFs in responses of the kiwifruit flower to light stimuli. Additionally, significant enrichments were found in the GO terms “response to endogenous stimulus”, “response to abiotic stimulus”, and “response to stress”, signifying the involvement of AcDOF TFs in regulating the responses of kiwifruit to external abiotic stresses. In the cellular components category, DOF TFs predominantly functioned in the cell nucleus, consistent with the typical characteristics of other TFs. Finally, within the molecular functions category, we observed that “DNA-binding TF activity” exhibited the highest level of enrichment, suggesting that the primary function of kiwifruit DOFs is mediated through DNA-binding interactions. In conclusion, GO annotation analysis revealed the diverse and essential regulatory roles of AcDOFs in kiwifruit, particularly in flower development, responses to light stimuli, and abiotic stress processes through DNA-binding interactions.
Figure 5.
GO functional enrichment of the AcDOFs of kiwifruit.
2.6. Expression Patterns of AcDOFs in Kiwifruit
The expression of specific plant genes influences plant traits and their ability to adapt to the environment [33]. Thus, we explored the expression of kiwifruit AcDOFs from different perspectives (Figure 6). In fruits, there were significant differences in expression among 42 DOF genes, with an overall downregulation observed over time, except for individual genes such as AcDOF05, AcDOF14, AcDOF24, and AcDOF37, which showed increased expression at 127 DAP, indicating a more significant role of DOFs during the early fruit development stage. Additionally, in roots, stems, leaves, and buds, approximately half the genes were expressed at high levels across all four tissues, with AcDOF06 expressed prominently in roots. Expression levels in kiwifruit at different ploidy levels were relatively low but showed differences; for example, AcDPF38 and AcDOF42 were expressed at significantly higher levels in diploids compared to tetraploids, suggesting no prominent differences in expression between low- and high-ploidy AcDOFs. Furthermore, the expression of resistance genes in kiwifruit was altered under ASM induction. Genes such as AcDOF41, AcDOF17, and AcDOF13 were upregulated under ASM induction, indicating the involvement of some AcDOFs in kiwifruit disease resistance. Finally, gene expression analysis under freezing stress identified multiple highly expressed AcDOF genes in cold-tolerant varieties (A. arguta genotypes KL), such as AcDOF25, AcDOF26, AcDOF29, and AcDOF40, highlighting the crucial regulatory role of AcDOFs in resistance to cold stress. Overall, analyzing the expression characteristics of kiwifruit AcDOFs can aid in the discovery of valuable genes.
Figure 6.
Expression of AcDOFs in different tissues, varieties with different ploidy, ASM induction, and freezing stress. DAP, days after pollination. LRSB representing leaf, root, stem, and buds; DP indicating different ploidy; K and R, A. arguta genotypes KL (freezing-tolerant) and RB (non-freezing-tolerant); ASM, acibenzolar-S-methyl.
2.7. qRT-PCR Analysis of AcDOFs under Abiotic Stress
Based on the RNA-seq expression profiles and GO enrichment results, we selected 6 out of 16 AcDOFs associated with the “response to abiotic stimulus” GO term because of their higher expression levels across all RNA-seq profiles, as candidate genes. Hormone treatments with ABA or MeJA (Figure 7A,B) induced the expression of six AcDOF genes. Following ABA treatment, AcDOF21 showed a rapid response, peaking at 6 h, while AcDOF22 exhibited a delayed response, still showing an upward trend after 48 h. The MeJA treatment of kiwifruit led to AcDOF04 showing the quickest response, while AcDOF21 displayed a delayed response, becoming significantly upregulated after 24 h. This indicates that while these six genes responded to both hormones, their reaction time was varied. The salt treatment of kiwifruit resulted in the differential upregulation of the six genes (Figure 7C), with AcDOF21 showing the highest fold change (approximately 25-fold at 48 h relative to that at 0 h), while AcDOF04 exhibited the least significant upregulation (approximately 1-fold).
Figure 7.
Expression analysis of six AcDOFs under abiotic stress. (A) The expression of six AcDOFs under ABA hormone treatment conditions. (B) The expression of six AcDOFs under exogenous hormone MeJA treatment conditions. (C) The expression of six AcDOFs under salt stress. (D) The expression of six AcDOFs under cold stress conditions. Different letters above the bars indicate a significant difference (p < 0.05) determined by the LSD test. (E) The expression of six AcDOFs under drought stress conditions in drought-resistant (LC—A. arguta var. ‘Longcheng NO.2’) and drought-sensitive (HY—A. chinensis var. ‘Hongyang’) varieties. Error bars represent the standard deviation of three biological replicates. Student’s t-test was used to determine significant differences. * p < 0.05; ** p < 0.01; *** p < 0.001; ns, no significant difference.
Additionally, following cold stress treatment, all genes except AcDOF04 were induced in kiwifruit (Figure 7D). AcDOF04 was significantly inhibited at 12 h, suggesting its role in balancing gene expression in kiwifruit to prevent excessive imbalance. Furthermore, we observed that AcDOF13 showed early and positive responses to cold and salt treatments. Finally, we compared the expression of six genes under drought stress in the drought-sensitive HY (A. chinensis var. ‘Hongyang’) and drought-resistant LC (A. arguta var. ‘Longcheng NO.2’) cultivars and found varying degrees of upregulation in both cultivars (Figure 7E). For instance, AcDOF04 exhibited significantly higher expression in LC, as compared to HY after 1D, 5D, and 7D of drought treatment (p < 0.05). However, AcDOF11 was expressed at significantly higher levels in HY than in LC after 3D, 5D, and 7D of drought treatment, suggesting its potential negative regulatory role in drought resistance. Notably, except at 0D, AcDOF22 showed significantly higher expression in LC compared to HY (p < 0.05). These results demonstrate the variable induction of the selected six genes under different stress conditions, highlighting their roles in the ABA and JA pathways and suggesting their potential importance as key regulatory factors in abiotic stresses, such as cold, salt, and drought stress.
2.8. Subcellular Localization of AcDOF22
Based on the results of qRT-PCR analysis, we found that AcDOF22 responds to hormones, salt, and cold treatments and is expressed at high levels in the drought-resistant cultivar A. arguta var. ‘Longcheng NO.2’. Therefore, we conducted further research on AcDOF22. To further investigate the intracellular localization of AcDOF22, we separately transformed Agrobacterium GV3101 carrying the pCAMBIA1302-GFP empty vector and the pCAMBIA1302-AcDOF22-GFP recombinant vector, transiently expressed them in the young leaves of N. benthamiana, and observed them under a confocal microscope after 48 h. The results showed that control cells emitted green fluorescence signals at both the cell membrane and nucleus (Figure 8), indicating the expression of the pCAMBIA1302-GFP fusion protein in these cellular compartments. In contrast, the AcDOF22-GFP fusion protein predominantly emitted green fluorescent signals in the nucleus, suggesting that AcDOF22 is primarily located in the nucleus, consistent with the characteristics of TFs.
Figure 8.
Subcellular localization of AcDOF22. pCAMBIA1302-GFP (empty vector), pCAMBIA1302-AcDOF22-GFP represents the expression vector pCAMBIA1302-GFP fused with the AcDOF22 CDS fragment. Scale bar = 50.0 μm. BF, bright field; GFP, green fluorescent protein.
2.9. AcDOF22 Positively Regulates Kiwifruit Drought Resistance
To further investigate the role of AcDOF22 in drought resistance, this study employed vacuum infiltration to transiently overexpress AcDOF22. The results revealed that there were no discernible differences in leaf disk phenotypes among the control (OE-EV), WT, and experimental (OE-AcDOF22) groups at 0 h. However, after 3 h of drought treatment, mild bending was observed in control leaf disks, while those overexpressing AcDOF22 exhibited lower levels of bending (Figure 9A,B). Differences became more pronounced after 6 h, with control leaf disks showing significant wilting and shrinkage (Figure 9A). Fresh weight analysis indicated significant differences between the two groups at 3 h and 6 h (p < 0.05) (Figure 9C). Furthermore, chlorophyll content measurements demonstrated that under drought conditions, leaf disks overexpressing AcDOF22 exhibited lower levels of chlorophyll loss (Figure 9D). In conclusion, the experimental findings suggest that AcDOF22 overexpression in kiwifruit mitigated water loss and chlorophyll degradation, thereby enhancing drought resistance in kiwifruit.
Figure 9.
Identification of the drought resistance function of kiwifruit AcDOF22 gene. (A) Transient overexpression in kiwifruit leaf disks. (B) qRT-PCR assessment of AcDOF22 expression levels. (C) Relative fresh weight at three time points. (D) Measurement of chlorophyll content. OE denotes overexpression, and EV represents empty vector. WT, wild type. Error bars in (B–D) represent the mean ± standard deviation (SD) of three independent replicates. Different letters above the bars indicate a significant difference (p < 0.05) determined by the LSD test.
2.10. AcDOF22 Transcriptionally Activates AcDERB2A Expression
The accurately detected BD-AcDOF22 plasmid, BD-P53 (positive control), and BD (empty vector) were separately transformed into yeast Y2H Gold competent cells, spread on SD/-Trp and SD/-Trp/-His/-Ade+X-a-gal agar plates, and incubated at 30 °C in a culture chamber for 2–3 days to observe their growth. The results indicated that BD-AcDOF22, BD-P53, and BD (empty vector) could grow on SD/-Trp agar plates. Moreover, BD-P53 and BD-AcDOF22 not only exhibited growth on SD/-Trp/-His/-Ade plates but also induced blue color in yeast in SD/-Trp/-His/-Ade+X-α-gal agar plates (Figure 10A), indicating the ability of AcDOF22 to undergo self-activation.
Figure 10.
Validating the activation of AcDREB2A expression by AcDOF22. (A) Transcriptional activation expression verification of AcDOF22. EV, empty vector; BD-AcDOF22 represents the pGBKT7 vector fused with the AcDOF22 CDS segment. Positive refers to pGBKT7-P53. (B) Vector construct diagram of effector vector and reporter vector in the dual-luciferase assay. (C) Fluorescence images of tobacco leaves in the dual-luciferase assay. The strength of fluorescence in tobacco leaves represents the strength of interaction, with red color indicating a higher interaction intensity. (D) Dual-luciferase assay for enzyme activity detection. luc/ren, luciferase enzyme (luc) and renilla enzyme (ren). Error bars indicate the standard deviation of three biological replicates. Student’s t-test was used to determine significant differences in relative expression levels at * p < 0.05.
Further analysis revealed that AcDOF22 is homologous to the CDF3 gene. CDF3 can reportedly activate the expression of the downstream drought-resistant marker gene DREB2A [34]. To validate whether AcDOF22 in kiwifruit could activate AcDREB2A expression, we separately constructed the AcDOF22 effector vector and the AcDREB2A reporter vector (Figure 10B) and conducted dual-luciferase experiments. The results showed that the activity level of the experimental group 62sk-AcDOF22+0800-pro: AcDREB2A LUC/REN was significantly higher than that of the control group 62sk-AcDOF22+0800-pro: AcDREB2A (p < 0.05) (Figure 10C,D), indicating that AcDOF22 could activate AcDREB2A expression.
3. Discussion
DOF transcription factors are widely distributed across the plant kingdom, from lower organisms such as unicellular green algae to higher plants, including angiosperms and gymnosperms [9,20]. Exploring the motifs within AcDOF proteins would enhance our understanding of their unique functions in plant development and stress adaptation. Studies on motif composition have shown that all AcDOF proteins possess motif 1, indicating its conservation and significant role in determining DOF gene functions. Similar studies conducted in sweet potato [35] and sunflower [36] found individual motifs in all family members, which aligned with our results, suggesting that this motif may be crucial within the DOF family, playing a pivotal role in DOF gene function.
The DOF family genes have numerous collinear gene pairs and are relatively conserved in kiwifruit. These results are similar to those reported in sunflower [36]. AcDOF genes are unevenly distributed across chromosomes, with abundant replication events occurring among chromosomes, primarily as a single collinearity. This uneven distribution is presumed to result from disparate gene replication on chromosomal segments. Cross-species collinearity analysis shows that DOFs are highly conserved, with numerous collinear gene pairs in both Arabidopsis and grape, similar to findings in Populus simonii [37] but distinct from sweet potato [35]. This suggests that the number of DOF genes in the genome fluctuates as plants evolve to adapt to environmental changes. In addition, other transcription factors, such as TIFY [38] and ARF [39] have been found to have collinear blocks in Arabidopsis, indicating a close genetic relationship. The abundant collinearity of DOF genes in kiwifruit, both within and between species, indicates their evolutionary conservation and suggests functional similarity.
The role of DOF genes in responding to abiotic stress has been well documented [20]. This study utilized GO functional annotation and RNA-seq expression profiling to identify six genes (AcDOF04, AcDOF09, AcDOF11, AcDOF13, AcDOF21, and AcDOF22) potentially involved in abiotic stress responses. The JA and ABA signaling pathways play a crucial role in the abiotic stress response [40,41]. The qRT-PCR analysis of six selected AcDOFs showed varying responses to both pathways, indicating their involvement in the regulation of JA and ABA signaling. Furthermore, exploring key genes through the combined approach of GO and RNA-seq is very helpful in identifying genes associated with traits.
In addition, AcDOF04, AcDOF09, and AcDOF13 were identified as the main early responders in the JA signaling pathway, while AcDOF11, AcDOF21, and AcDOF22 were considered late responders. AcDOF genes exhibited different expression patterns under various abiotic stresses, with AcDOF22 being strongly induced under ABA response, and AcDOF7 significantly induced under low-temperature stress. These findings were similar to studies in rice, where an increased expression of homologous genes (OsDof19) [10] was observed in response to cold stress. The results suggest a potential role of these five AcDOFs in enhancing cold tolerance in kiwifruit. Furthermore, most genes were activated after stress treatments, probably due to the abundance of CREs in their promoters. Our results underscore the role of DOF genes in maintaining the balance in the stress response of DOF genes during interactions with the external environment.
DOF transcription factors participate in various plant-specific physiological processes, including light response, seed maturation or germination, tissue differentiation, plant pigment regulation, and metabolism control [9,20,42]. In this study, kiwifruit RNA-seq analysis showed elevated expression levels of AcDOF genes in specific kiwifruit tissues, emphasizing their crucial roles in plant growth and development. Furthermore, distinct tissue-specific expression patterns observed in a subset of AcDOF family members suggest specialized functions for these genes. For instance, previous studies have indicated that the DOF protein, DOF AFFECTING GERMINATION (DAG2), acts as a positive regulator in light-regulated seed germination in Arabidopsis [43]. In the ‘HuaPi’ fruit of Fortunella crassifolia, FcDof4 and FcDof16 were significantly correlated with the expression of the flavonoid synthesis gene FcCGT during fruit development. Additionally, transient FcDof4 and FcDof16 overexpression enhanced the transcription of structural genes in the flavonoid biosynthetic pathway and increased the C-glycosylated flavonoid content [44]. Moreover, in maize, DOF genes were involved in starch production. ZmDOF36 overexpression increased starch levels while reducing soluble sugars, contributing to the development of methods for controlling starch production in the maize endosperm [45]. AtDOF5.4/OBP4 overexpression in Arabidopsis reduced both cell size and number, resulting in dwarf plants. This strongly indicates that OBP4 acts as a negative regulator of cell cycle progression and cell growth [46].
In GO enrichment analysis, DOF transcription factors were consistently found to be involved in stress responses across several studies. This underscores the diverse functionality of kiwifruit DOF transcription factors under abiotic stress conditions. Previous studies have demonstrated the involvement of DOF genes in the drought stress response in potatoes. StCDF1 was significantly upregulated in the drought-tolerant variety ‘Long10’, while there was no significant change in the drought-sensitive variety ‘DXY’. Similarly, StCDF2 and StCDF3 expression levels were decreased in drought-sensitive ‘DXY’ but significantly increased in drought-tolerant ‘Long10’ [47]. Our findings showed that only AcDOF22 was highly expressed in the drought-tolerant variety (‘LC’), with no upregulation in the drought-sensitive variety (HY). Irregular expression patterns were observed in other DOFs in both drought-tolerant and drought-sensitive varieties, suggesting potential drought resistance similar to that observed for StCDF1 in potatoes. Furthermore, AcDOF22 was found to significantly enhance kiwifruit leaf drought resistance and decrease water loss. Similarly, the homologous gene CDF3, known for its involvement in responses to abiotic stress in plants [34], can enhance drought resistance in Arabidopsis by regulating DREB2A. DREB2A, a key gene in drought conditions, has been widely studied [48]. In plants such as soybean, GmDof41 overexpression in transgenic hairy roots reduced H2O2 accumulation and regulated proline homeostasis, thus increasing drought and salt tolerance. GmDof41 can directly bind to the promoter of GmDREB2A, which encodes a DREB2-type protein that affects abiotic stress tolerance in plants [49]. Our study validates the involvement of kiwifruit AcDOF22 in drought resistance and AcDREB2A regulation. Further investigations using techniques such as DAP-Seq or Chip-seq could unveil additional target genes in the AcDOF22-regulated drought resistance pathway.
4. Materials and Methods
4.1. Identification of DOF Gene Family Members and Construction of a Phylogenetic Tree
The genomic and annotation data of A. chinensis var. ‘HongYang’, A. chinensis var. ‘Red5’, and A. eriantha var. ‘White’ were retrieved from the kiwifruit genome website [4] (http://kiwifruitgenome.org/search/genome/5, accessed on 1 June 2023). CDS sequences were extracted and subsequently translated into protein sequences. The complete protein sequences of the Arabidopsis DOF gene family were retrieved from the Arabidopsis information resource database (http://arabidopsis.org/, accessed on 1 June 2023). Protein sequences of Vitis vinifera and Citrus sinensis were obtained from EnsemblePlants (http://plants.ensembl.org/index.html, accessed on 22 May 2024). Local blast databases were constructed using BLAST software 2.25 (https://ftp.ncbi.nlm.nih.gov/blast/executables/, accessed on 22 May 2024) for kiwifruit and grape protein sequences, using Arabidopsis DOF protein sequences as seed sequences for blastp comparison (threshold < 1 × 10−5). Additionally, the Hidden Markov Model for DOF (PF02701) was downloaded from the Pfam database (http://pfam.xfam.org/, accessed on 22 May 2024). HMMER 3.0 software (threshold < 1 × 10−5) was used for the search, along with blastp results. Domain verification was conducted using NCBI Batch Web CD-search (https://www.ncbi.nlm.nih.gov/Structure/bwrpsb/bwrpsb.cgi, accessed on 22 May 2024) and SMART (http://smart.embl-heidelberg.de/, accessed on 5 June 2024). After manual curation, 42 candidate AcDOF genes were identified in kiwifruit, following a method similar to that used for grape DOF candidate genes. A multiple sequence alignment of kiwifruit, grape, orange, and Arabidopsis DOF protein sequences was performed using ClustalW in MEGAX (https://www.megasoftware.net/, accessed on 5 June 2024), and an evolutionary tree was constructed using the neighbor-joining method with Poisson correction, pairwise deletion, and a bootstrap value of 1000. The evolutionary tree of the DOF gene family was visually enhanced using iTOL online software (https://itol.embl.de/, accessed on 5 June 2024). Signal peptide prediction was performed by filtering according to the default settings of the online website.(SignalP 4.0 Server, http://www.cbs.dtu.dk/services/SignalP-4.0/, default parameters, accessed on 5 June 2024), with a D-cutoff value > 0.45 indicating the presence of a signal peptide, otherwise not. The transmembrane structure prediction (TMHMM Server v.2.0, http://www.cbs.dtu.dk/services/TMHMM/, accessed on 5 June 2024) of the AcDOFs was conducted using TBtools software (V.2.031) and online resources with default settings [50].
4.2. Analysis of the Structural Domains and Conserved Motifs of the Kiwifruit DOF Gene Family
The NCBI CD-Search (https://www.ncbi.nlm.nih.gov/Structure/bwrpsb/bwrpsb.cgi, accessed on 1 June 2024) tool on the National Center for Biotechnology Information (NCBI) website was used to identify conserved domains in the DOF gene family. MEME online software [51] (http://meme-suite.org/, accessed on1 June 2024) was employed to predict the conserved motifs of the AcDOF protein family in kiwifruit. TBtools software (V.2.031) was used for visualization [50].
4.3. CREs Analysis
In total, 2000 bp upstream DNA sequences of the AcDOF gene start codon were extracted from the kiwifruit genome. CREs in the kiwifruit AcDOF gene family were predicted using the PlantCare website (http://www.plantcare.co.uk/, accessed on 1 June 2023). Python software (V.3.1.15) was employed for the statistical analysis and visualization of CREs.
4.4. Chromosomal Distribution of AcDOF Genes, Duplication, and Synteny Analysis
Chromosome positions of AcDOF family members were obtained based on annotated kiwifruit genome data, and all kiwifruit protein sequences were compared using blastp. MCScanX [52] was subsequently used to analyze tandem gene duplicates in the kiwifruit genome while incorporating genome annotation data. Similarly, the MCScanX software (V.1.1) was used for the collinearity analysis of the AcDOF family genes in Arabidopsis, kiwifruit, grape, and tea. All collinear regions between species and varieties were determined, and regions containing AcDOF genes were selected. Homologous genes in the collinear regions between species and within varieties were considered orthologous genes. The Multiple Synteny Plot module in Tbtools ((V.2.031)) was used to draw collinearity maps between different species and varieties.
4.5. GO-Based Annotation of AcDOFs
This study utilized Blast2GO software version 5.0 for functional annotation and GO analysis with default parameters [53]. The simplified operational steps involved extracting the entire CDS sequences of the kiwifruit genome, translating them into protein sequences, and using these sequences as input in Blast2GO software. Subsequently, kiwifruit protein files were aligned against the Swiss-Prot database (https://www.uniprot.org/, accessed on 1 June 2023) using Blast2GO software (threshold < 1× 10−10) for comparison using blastp. Then, a functional enrichment analysis of AcDOF gene family members was conducted based on the annotation results. The GO annotation outcomes were categorized as molecular functions, cellular components, and biological processes. The results were graphically represented using R software (V.4.0.1, https://www.r-project.org/, accessed on 21 June 2023).
4.6. Retrieval of RNA-Seq Expression Profile Data
Transcriptomic data of kiwifruit, encompassing fruit, roots, stems, leaves, ASM induction, and different ploidies, were obtained from the kiwifruit genome website (https://kiwifruitgenome.org/search/genome/5, accessed on 1 July 2024). Short-read archive data for kiwifruit freezing tolerance [54] (Accession number: PRJNA681641; accessed on 1 July 2024) were obtained from the NCBI website, and FPKM values calculated using HISAT2 and DESeq2 were used to estimate gene expression levels. Heat maps were generated using TBtools.
4.7. Kiwifruit Plant Treatment, RNA Extraction, and qRT-PCR Analysis
This study utilized two-year-old soft kiwifruit A. arguta var. ‘Longcheng No.2’ seedling cuttings, known for their strong stress tolerance when used as experimental materials in Northern China. Following methods established in previous studies [55,56], the seedlings were subjected to salt (NaCl, 200 mM), hormone (0.1 mM ABA and 0.1 mM MeJA), and cold (2 °C) treatments. Two markedly drought-resistant kiwifruit plants, A. arguta ‘Longcheng No.2’ (drought-tolerant) and ‘Hongyang’ (drought-sensitive), were used. Three different plant leaves were sampled and combined for each treatment, with 0.15 g of leaf samples being weighed for RNA extraction. RNA extraction was performed according to the instructions provided in the Plant RNA Extraction Kit (ZH120, Huayueyang, Beijing, China), followed by RNA quantification using NanoDrop 2000. RNA sequences with A260/A280 and A260/A230 values ranging from 1.8 to 2.0 ng/μL were deemed suitable for subsequent experiments. RNA integrity was confirmed through electrophoresis on a 0.8% agarose gel. Extracted RNA was reverse-transcribed to cDNA using the HiScript III 1st Strand cDNA Synthesis Kit (R211, Vmayze, Nanjing, China), and PCR amplification was performed using the ChamQ SYBR Color qPCR MasterMix (Q711, Vmayze, Nanjing, China) and an ABI Quantstudio5 Q1 (Thermofisher, Waltham, MA, USA) real-time fluorescence quantifier. The actin gene of kiwifruit was used as an internal reference for relative gene expression level calculations using the ΔΔCT method [57]. The primer pairs used for the qRT-PCR analysis of AcDOF are detailed in Table S3.
4.8. Subcellular Localization and Yeast Self-Activation
The subcellular localization experiment of kiwifruit AcDOF22 TF followed a previously established method [58] with slight modifications. First, specific primers for AcDOF were designed and the gene was cloned. Subsequently, the linearized pCAMBIA1302 vector was ligated with the AcDOF22 CDS fragment using the ClonExpress II One Step Cloning Kit (C112, Vazyme, Nanjing, China). The correctly assembled vector was transformed into Agrobacterium tumefaciens GV3101 through freeze-thawing, cultured overnight in a shaking culture (28 °C, 200 rpm), adjusted to an OD concentration of 0.6, and injected into tobacco after incubation for 3 h in the dark. The injected tobacco was observed under a laser confocal microscope after 48 h. Additionally, the CDS fragment of AcDOF22 was seamlessly cloned into the pGBKT7 vector to construct the fusion expression vector pGBKT7-AcDOF22. Following a previously established method [59], the correctly sequenced fusion expression vector was transformed into the Y2HGold yeast strain. Transformed yeast cells were streaked onto yeast-deficient SD/-Trp and SD/-Trp-Ade-His media, incubated in the dark at 30 °C for 48 h, and then photographed for documentation.
4.9. Agrobacterium-Mediated Transient Expression in Kiwifruit Leaves
Based on previous research findings [55,60], kiwifruit leaf disk assays were conducted to evaluate the drought resistance function of kiwifruit genes. Initially, the fusion overexpression vector pCAMBIA1302-AcDOF22 carrying the AcDOF22 CDS fragment was transformed into Agrobacterium tumefaciens GV3101. The primers used for constructing the vector are found in Table S3. Subsequently, a solution for cell infection was prepared, by adjusting the bacterial concentration until OD600 = 0.6. Leaf disks were immersed in the infection solution and vacuum-infiltrated for 10 min, and then dried with absorbent paper. First, the cells were cultured on a 0.7% agar medium for 48 h (25 °C) and leaf disks were placed in a chamber under constant temperature and humidity and light illumination (25 °C). Samples were collected and photographed at 0, 3, and 6 h after incubation.
4.10. Dual-Luciferase Assay
The dual-luciferase assay was performed as described previously [61,62]. The AcDREB2A promoter (Table S4) and AcDOF22 CDS fragments were fused with the pGreenII 0800-LUC vector and pGreenII 62-SK linear vector to generate the reporter and effector constructs, respectively. Recombinant plasmids were separately transformed into Agrobacterium rhizogenes GV3101, followed by co-infiltration into tobacco leaves with a 1:1 mixture (OD600 = 0.6, v/v) of the reporter and effector Agrobacterium strains. The LUC/REN activity was assessed using the Dual-Luciferase Reporter Assay System (Promega, Madison, WI, USA). The primers used for constructing the vector are found in Table S3.
5. Conclusions
We conducted a systematic phylogenetic comparative analysis of 42 DOF genes in kiwifruit, which revealed the diversity and conservation of these genes within the kiwifruit DOF gene family. In addition, we conducted a comprehensive analysis of motifs, conserved domains, and gene structures, and whole-genome duplication analysis. Investigations into CREs indicated the presence of various light-responsive and hormone-responsive regulatory elements in the promoter region of AcDOFs. Furthermore, RNA-seq analysis showed that AcDOF genes exhibit both tissue-specific and differential expression across ploidy levels in kiwifruit. GO function enrichment analysis demonstrated the association of AcDOFs with processes related to flowering, light responses, and abiotic stress responses. Expression pattern analysis via qRT-PCR revealed the differential involvement of six AcDOFs in kiwifruit responses to drought, cold, salt, and hormones. Subsequently, we selected the highly expressed drought-resistant gene AcDOF22 from drought-tolerant varieties and overexpressed it in kiwifruit leaves, demonstrating its positive effect on kiwifruit drought tolerance. Moreover, its localization in the nucleus and the activation of AcDREB2A expression were identified as key mechanisms for regulating drought responses. In summary, this study lays the foundation for the involvement of DOF transcription factors in regulating drought resistance in kiwifruit.
Supplementary Materials
The following supporting information can be downloaded at: https://www.mdpi.com/article/10.3390/ijms25169103/s1.
Author Contributions
C.Z. and S.N. performed the bioinformatics analysis of the kiwifruit Dof gene family and wrote the manuscript. H.B., C.L., L.X. and Z.P. performed the drought treatment and analysis. D.L., C.Z. and D.L. designed this study and revised the manuscript. All authors have read and agreed to the published version of the manuscript.
Funding
This work was financially supported by the Hebei Natural Science Foundation (C2022301062), and the Special Project for Science and Technology Innovation at Hebei Academy of Agriculture and Forestry Sciences (2024KJCXZX-SGS-10) awarded to S.K.N.
Institutional Review Board Statement
Not applicable.
Informed Consent Statement
Not applicable.
Data Availability Statement
The data and materials that support the findings of this study are available from the corresponding authors upon reasonable request.
Conflicts of Interest
The authors declare no conflicts of interest.
References
- Wolber, F.M.; Beck, K.L.; Conlon, C.A.; Kruger, M.C. Kiwifruit and mineral nutrition. Adv. Food Nutr. Res. 2013, 68, 233–256. [Google Scholar] [CrossRef]
- Vissers, M.C.; Carr, A.C.; Pullar, J.M.; Bozonet, S.M. The bioavailability of vitamin C from kiwifruit. Adv. Food Nutr. Res. 2013, 68, 125–147. [Google Scholar] [CrossRef]
- Waswa, E.N.; Ding, S.X.; Wambua, F.M.; Mkala, E.M.; Mutinda, E.S.; Odago, W.O.; Amenu, S.G.; Muthui, S.W.; Linda, E.L.; Katumo, D.M.; et al. The genus Actinidia Lindl. (Actinidiaceae): A comprehensive review on its ethnobotany, phytochemistry, and pharmacological properties. J. Ethnopharmacol. 2024, 319, 117222. [Google Scholar] [CrossRef]
- Yue, J.; Liu, J.; Tang, W.; Wu, Y.Q.; Tang, X.; Li, W.; Yang, Y.; Wang, L.; Huang, S.; Fang, C.; et al. Kiwifruit Genome Database (KGD): A comprehensive resource for kiwifruit genomics. Hortic. Res. 2020, 7, 117. [Google Scholar] [CrossRef]
- Chen, Y.; Su, W.Y.; Ren, C.J.; Lin, Y.L.; Wang, W.Q.; Zhang, H.Q.; Yin, X.R.; Liu, X.F. Restricted responses of AcMYB68 and AcERF74/75 enhanced waterlogging tolerance in kiwifruit. Plant J. 2024, 119, 1059–1072. [Google Scholar] [CrossRef]
- Zhao, C.; Liu, W.; Zhang, Y.; Li, Y.; Ma, C.; Tian, R.; Li, R.; Li, M.; Huang, L. Two transcription factors, AcREM14 and AcC3H1, enhance the resistance of kiwifruit Actinidia chinensis var. chinensis to Pseudomonas syringae pv. actinidiae. Hortic. Res. 2024, 11, uhad242. [Google Scholar] [CrossRef]
- Zhu, L.; Yin, T.; Zhang, M.; Yang, X.; Wu, J.; Cai, H.; Yang, N.; Li, X.; Wen, K.; Chen, D.; et al. Genome-wide identification and expression pattern analysis of the kiwifruit GRAS transcription factor family in response to salt stress. BMC Genom. 2024, 25, 12. [Google Scholar] [CrossRef]
- Strader, L.; Weijers, D.; Wagner, D. Plant transcription factors-being in the right place with the right company. Curr. Opin. Plant Biol. 2022, 65, 102136. [Google Scholar] [CrossRef]
- Zou, X.; Sun, H. DOF transcription factors: Specific regulators of plant biological processes. Front. Plant Sci. 2023, 14, 1044918. [Google Scholar] [CrossRef]
- Khan, I.; Khan, S.; Zhang, Y.; Zhou, J. Genome-wide analysis and functional characterization of the Dof transcription factor family in rice (Oryza sativa L.). Planta 2021, 253, 101. [Google Scholar] [CrossRef]
- Wei, Q.; Wang, W.; Hu, T.; Hu, H.; Mao, W.; Zhu, Q.; Bao, C. Genome-wide identification and characterization of Dof transcription factors in eggplant (Solanum melongena L.). PeerJ 2018, 6, e4481. [Google Scholar] [CrossRef]
- Malviya, N.; Gupta, S.; Singh, V.K.; Yadav, M.K.; Bisht, N.C.; Sarangi, B.K.; Yadav, D. Genome wide in silico characterization of Dof gene families of pigeonpea (Cajanus cajan (L) Millsp.). Mol. Biol. Rep. 2015, 42, 535–552. [Google Scholar] [CrossRef] [PubMed]
- Wang, Z.; Wang, Y.; Tong, Q.; Xu, G.; Xu, M.; Li, H.; Fan, P.; Li, S.; Liang, Z. Transcriptomic analysis of grapevine Dof transcription factor gene family in response to cold stress and functional analyses of the VaDof17d gene. Planta 2021, 253, 55. [Google Scholar] [CrossRef] [PubMed]
- Dong, C.; Hu, H.; Xie, J. Genome-wide analysis of the DNA-binding with one zinc finger (Dof) transcription factor family in bananas. Genome 2016, 59, 1085–1100. [Google Scholar] [CrossRef]
- Zhang, Z.; Yuan, L.; Liu, X.; Chen, X.; Wang, X. Evolution analysis of Dof transcription factor family and their expression in response to multiple abiotic stresses in Malus domestica. Gene 2018, 639, 137–148. [Google Scholar] [CrossRef] [PubMed]
- Yu, Q.; Li, C.; Zhang, J.; Tian, Y.; Wang, H.; Zhang, Y.; Zhang, Z.; Xiang, Q.; Han, X.; Zhang, L. Genome-wide identification and expression analysis of the Dof gene family under drought stress in tea (Camellia sinensis). PeerJ 2020, 8, e9269. [Google Scholar] [CrossRef] [PubMed]
- Khaksar, G.; Sangchay, W.; Pinsorn, P.; Sangpong, L.; Sirikantaramas, S. Genome-wide analysis of the Dof gene family in durian reveals fruit ripening-associated and cultivar-dependent Dof transcription factors. Sci. Rep. 2019, 9, 12109. [Google Scholar] [CrossRef]
- Hou, Q.; Yu, R.; Shang, C.; Deng, H.; Wen, Z.; Qiu, Z.; Qiao, G. Molecular characterization and evolutionary relationships of DOFs in four cherry species and functional analysis in sweet cherry. Int. J. Biol. Macromol. 2024, 263, 130346. [Google Scholar] [CrossRef]
- Liu, X.; Liu, Z.; Hao, Z.; Chen, G.; Qi, K.; Zhang, H.; Jiao, H.; Wu, X.; Zhang, S.; Wu, J.; et al. Characterization of Dof family in Pyrus bretschneideri and role of PbDof9.2 in flowering time regulation. Genomics 2020, 112, 712–720. [Google Scholar] [CrossRef]
- Yanagisawa, S. Dof DNA-binding domains of plant transcription factors contribute to multiple protein-protein interactions. Eur. J. Biochem. 1997, 250, 403–410. [Google Scholar] [CrossRef]
- Manna, M.; Thakur, T.; Chirom, O.; Mandlik, R.; Deshmukh, R.; Salvi, P. Transcription factors as key molecular target to strengthen the drought stress tolerance in plants. Physiol. Plant. 2021, 172, 847–868. [Google Scholar] [CrossRef] [PubMed]
- Cao, L.; Ye, F.; Fahim, A.M.; Ma, C.; Pang, Y.; Zhang, X.; Zhang, Q.; Lu, X. Transcription factor ZmDof22 enhances drought tolerance by regulating stomatal movement and antioxidant enzymes activities in maize (Zea mays L.). Theor. Appl. Genet. 2024, 137, 132. [Google Scholar] [CrossRef] [PubMed]
- Ramirez, G.L.; Shi, L.; Bergonzi, S.B.; Oortwijn, M.; Franco-Zorrilla, J.M.; Solano-Tavira, R.; Visser, R.; Abelenda, J.A.; Bachem, C. Potato CYCLING DOF FACTOR 1 and its lncRNA counterpart StFLORE link tuber development and drought response. Plant J. 2021, 105, 855–869. [Google Scholar] [CrossRef]
- Chen, P.; Yan, M.; Li, L.; He, J.; Zhou, S.; Li, Z.; Niu, C.; Bao, C.; Zhi, F.; Ma, F.; et al. The apple DNA-binding one zinc-finger protein MdDof54 promotes drought resistance. Hortic. Res. 2020, 7, 195. [Google Scholar] [CrossRef] [PubMed]
- Wang, G.; Wang, T.; Jia, Z.H.; Xuan, J.P.; Pan, D.L.; Guo, Z.R.; Zhang, J.Y. Genome-Wide bioinformatics analysis of MAPK gene family in kiwifruit (Actinidia chinensis). Int. J. Mol. Sci. 2018, 19, 2510. [Google Scholar] [CrossRef]
- Cao, Y.; Zhang, C.; Liu, F.; Li, D.; Zhang, A.; Li, L.; Zhang, X. Genome-Wide identification and expression analysis of kiwifruit Leucine-Rich Repeat Receptor-Like proteins reveal their Roles in biotic and abiotic stress responses. Int. J. Mol. Sci. 2024, 25, 4497. [Google Scholar] [CrossRef]
- Wang, W.Q.; Wang, J.; Wu, Y.Y.; Li, D.W.; Allan, A.C.; Yin, X.R. Genome-wide analysis of coding and non-coding RNA reveals a conserved miR164-NAC regulatory pathway for fruit ripening. New Phytol. 2020, 225, 1618–1634. [Google Scholar] [CrossRef]
- Bao, W.W.; Chen, X.; Li, R.N.; Li, M.; Xie, C.J.; Dou, M.R.; Zhang, K.Z.; Wang, J.; Gao, Z.X.; Liu, Z.D.; et al. Comprehensive assessment of drought resistance and recovery in kiwifruit genotypes using multivariate analysis. Plant J. 2024, 119, 100–114. [Google Scholar] [CrossRef] [PubMed]
- Xia, H.; Yang, C.; Liang, Y.; He, Z.; Guo, Y.; Lang, Y.; Wei, J.; Tian, X.; Lin, L.; Deng, H.; et al. Melatonin and arbuscular mycorrhizal fungi synergistically improve drought toleration in kiwifruit seedlings by increasing mycorrhizal colonization and nutrient uptake. Front. Plant Sci. 2022, 13, 1073917. [Google Scholar] [CrossRef]
- Zhang, A.D.; Wang, W.Q.; Tong, Y.; Li, M.J.; Grierson, D.; Ferguson, I.; Chen, K.S.; Yin, X.R. Transcriptome analysis identifies a Zinc Finger protein regulating starch degradation in kiwifruit. Plant Physiol. 2018, 178, 850–863. [Google Scholar] [CrossRef]
- Wu, H.; Ma, T.; Kang, M.; Ai, F.; Zhang, J.; Dong, G.; Liu, J. A high-quality Actinidia chinensis (kiwifruit) genome. Hortic. Res. 2019, 6, 117. [Google Scholar] [CrossRef] [PubMed]
- Gaudet, P.; Logie, C.; Lovering, R.C.; Kuiper, M.; Laegreid, A.; Thomas, P.D. Gene Ontology representation for transcription factor functions. Biochim. Biophys. Acta Gene Regul. Mech. 2021, 1864, 194752. [Google Scholar] [CrossRef] [PubMed]
- Signor, S.A.; Nuzhdin, S.V. The Evolution of Gene Expression in cis and trans. Trends Genet. 2018, 34, 532–544. [Google Scholar] [CrossRef]
- Corrales, A.R.; Carrillo, L.; Lasierra, P.; Nebauer, S.G.; Dominguez-Figueroa, J.; Renau-Morata, B.; Pollmann, S.; Granell, A.; Molina, R.V.; Vicente-Carbajosa, J.; et al. Multifaceted role of cycling DOF factor 3 (CDF3) in the regulation of flowering time and abiotic stress responses in Arabidopsis. Plant Cell Environ. 2017, 40, 748–764. [Google Scholar] [CrossRef]
- Zhang, C.; Dong, T.; Yu, J.; Hong, H.; Liu, S.; Guo, F.; Ma, H.; Zhang, J.; Zhu, M.; Meng, X. Genome-wide survey and expression analysis of Dof transcription factor family in sweetpotato shed light on their promising functions in stress tolerance. Front. Plant Sci. 2023, 14, 1140727. [Google Scholar] [CrossRef]
- Song, H.; Ji, X.; Wang, M.; Li, J.; Wang, X.; Meng, L.; Wei, P.; Xu, H.; Niu, T.; Liu, A. Genome-wide identification and expression analysis of the Dof gene family reveals their involvement in hormone response and abiotic stresses in sunflower (Helianthus annuus L.). Gene 2024, 910, 148336. [Google Scholar] [CrossRef]
- Cai, K.; Xie, X.; Han, L.; Chen, J.; Zhang, J.; Yuan, H.; Shen, J.; Ren, Y.; Zhao, X. Identification and functional analysis of the DOF gene family in Populus simonii: Implications for development and stress response. Front. Plant Sci. 2024, 15, 1412175. [Google Scholar] [CrossRef] [PubMed]
- Tao, J.; Jia, H.; Wu, M.; Zhong, W.; Jia, D.; Wang, Z.; Huang, C. Genome-wide identification and characterization of the TIFY gene family in kiwifruit. BMC Genom. 2022, 23, 179. [Google Scholar] [CrossRef]
- Su, L.; Xu, M.; Zhang, J.; Wang, Y.; Lei, Y.; Li, Q. Genome-wide identification of auxin response factor (ARF) family in kiwifruit (Actinidia chinensis) and analysis of their inducible involvements in abiotic stresses. Physiol. Mol. Biol. Plants 2021, 27, 1261–1276. [Google Scholar] [CrossRef]
- Kong, L.; Song, Q.; Wei, H.; Wang, Y.; Lin, M.; Sun, K.; Zhang, Y.; Yang, J.; Li, C.; Luo, K. The AP2/ERF transcription factor PtoERF15 confers drought tolerance via JA-mediated signaling in Populus. New Phytol. 2023, 240, 1848–1867. [Google Scholar] [CrossRef]
- Verma, V.; Ravindran, P.; Kumar, P.P. Plant hormone-mediated regulation of stress responses. BMC Plant Biol. 2016, 16, 86. [Google Scholar] [CrossRef] [PubMed]
- Yanagisawa, S.; Schmidt, R.J. Diversity and similarity among recognition sequences of Dof transcription factors. Plant J. 1999, 17, 209–214. [Google Scholar] [CrossRef]
- Santopolo, S.; Boccaccini, A.; Lorrai, R.; Ruta, V.; Capauto, D.; Minutello, E.; Serino, G.; Costantino, P.; Vittorioso, P. DOF AFFECTING GERMINATION 2 is a positive regulator of light-mediated seed germination and is repressed by DOF AFFECTING GERMINATION 1. BMC Plant Biol. 2015, 15, 72. [Google Scholar] [CrossRef] [PubMed]
- Yang, Y.; He, Z.; Bing, Q.; Duan, X.; Chen, S.; Zeng, M.; Liu, X. Two Dof transcription factors promote flavonoid synthesis in kumquat fruit by activating C-glucosyltransferase. Plant Sci. 2022, 318, 111234. [Google Scholar] [CrossRef]
- Wu, J.; Chen, L.; Chen, M.; Zhou, W.; Dong, Q.; Jiang, H.; Cheng, B. The DOF-Domain transcription factor ZmDOF36 positively regulates starch synthesis in transgenic maize. Front. Plant Sci. 2019, 10, 465. [Google Scholar] [CrossRef]
- Xu, P.; Chen, H.; Ying, L.; Cai, W. AtDOF5.4/OBP4, a DOF transcription factor gene that negatively regulates cell cycle progression and cell expansion in Arabidopsis thaliana. Sci. Rep. 2016, 6, 27705. [Google Scholar] [CrossRef] [PubMed]
- Jin, X.; Wang, Z.; Ai, Q.; Li, X.; Yang, J.; Zhang, N.; Si, H. DNA-Binding with One Finger (Dof) transcription factor gene family study reveals differential stress-responsive transcription factors in contrasting drought tolerance potato species. Int. J. Mol. Sci. 2024, 25, 3488. [Google Scholar] [CrossRef]
- Yoshida, T.; Mogami, J.; Yamaguchi-Shinozaki, K. ABA-dependent and ABA-independent signaling in response to osmotic stress in plants. Curr. Opin. Plant Biol. 2014, 21, 133–139. [Google Scholar] [CrossRef]
- Wei, J.T.; Zhao, S.P.; Zhang, H.Y.; Jin, L.G.; Yu, T.F.; Zheng, L.; Ma, J.; Chen, J.; Zhou, Y.B.; Chen, M.; et al. GmDof41 regulated by the DREB1-type protein improves drought and salt tolerance by regulating the DREB2-type protein in soybean. Int. J. Biol. Macromol. 2023, 230, 123255. [Google Scholar] [CrossRef] [PubMed]
- Chen, C.; Wu, Y.; Li, J.; Wang, X.; Zeng, Z.; Xu, J.; Liu, Y.; Feng, J.; Chen, H.; He, Y.; et al. TBtools-II: A “one for all, all for one” bioinformatics platform for biological big-data mining. Mol. Plant. 2023, 16, 1733–1742. [Google Scholar] [CrossRef]
- Bailey, T.L.; Johnson, J.; Grant, C.E.; Noble, W.S. The MEME Suite. Nucleic Acids Res. 2015, 43, W39–W49. [Google Scholar] [CrossRef] [PubMed]
- Wang, Y.; Tang, H.; Debarry, J.D.; Tan, X.; Li, J.; Wang, X.; Lee, T.H.; Jin, H.; Marler, B.; Guo, H.; et al. MCScanX: A toolkit for detection and evolutionary analysis of gene synteny and collinearity. Nucleic Acids Res. 2012, 40, e49. [Google Scholar] [CrossRef] [PubMed]
- Conesa, A.; Gotz, S.; Garcia-Gomez, J.M.; Terol, J.; Talon, M.; Robles, M. Blast2GO: A universal tool for annotation, visualization and analysis in functional genomics research. Bioinformatics 2005, 21, 3674–3676. [Google Scholar] [CrossRef] [PubMed]
- Sun, S.; Lin, M.; Qi, X.; Chen, J.; Gu, H.; Zhong, Y.; Sun, L.; Muhammad, A.; Bai, D.; Hu, C.; et al. Full-length transcriptome profiling reveals insight into the cold response of two kiwifruit genotypes (A. arguta) with contrasting freezing tolerances. BMC Plant Biol. 2021, 21, 365. [Google Scholar] [CrossRef] [PubMed]
- Liu, W.; Zhao, C.; Liu, L.; Huang, D.; Ma, C.; Li, R.; Huang, L. Genome-wide identification of the TGA gene family in kiwifruit (Actinidia chinensis spp.) and revealing its roles in response to Pseudomonas syringae pv. actinidiae (Psa) infection. Int. J. Biol. Macromol. 2022, 222, 101–113. [Google Scholar] [CrossRef] [PubMed]
- Zhang, Q.; Zhong, S.; Dong, Q.; Yang, H.; Yang, H.; Tan, F.; Chen, C.; Ren, T.; Shen, J.; Cao, G.; et al. Identification of Photoperiod- and Phytohormone-Responsive DNA-Binding One Zinc Finger (Dof) transcription factors in Akebia trifoliata via Genome-Wide expression analysis. Int. J. Mol. Sci. 2023, 24, 4973. [Google Scholar] [CrossRef]
- Schmittgen, T.D.; Livak, K.J. Analyzing real-time PCR data by the comparative C(T) method. Nat. Protoc. 2008, 3, 1101–1108. [Google Scholar] [CrossRef]
- Kokkirala, V.R.; Yonggang, P.; Abbagani, S.; Zhu, Z.; Umate, P. Subcellular localization of proteins of Oryza sativa L. in the model tobacco and tomato plants. Plant Signal. Behav. 2010, 5, 1336–1341. [Google Scholar] [CrossRef]
- Luan, Y.; Chen, Z.; Fang, Z.; Meng, J.; Tao, J.; Zhao, D. PoWRKY69-PoVQ11 module positively regulates drought tolerance by accumulating fructose in Paeonia ostii. Plant J. 2024, 119, 1782–1799. [Google Scholar] [CrossRef]
- Geng, L.; Yu, S.; Zhang, Y.; Su, L.; Lu, W.; Zhu, H.; Jiang, X. Transcription factor RcNAC091 enhances rose drought tolerance through the abscisic acid-dependent pathway. Plant Physiol. 2023, 193, 1695–1712. [Google Scholar] [CrossRef]
- McNabb, D.S.; Reed, R.; Marciniak, R.A. Dual luciferase assay system for rapid assessment of gene expression in Saccharomyces cerevisiae. Eukaryot. Cell 2005, 4, 1539–1549. [Google Scholar] [CrossRef]
- Ramongolalaina, C. Dual-luciferase assay and siRNA silencing for nodD1 to study the competitiveness of Bradyrhizobium diazoefficiens USDA110 in soybean nodulation. Microbiol. Res. 2020, 237, 126488. [Google Scholar] [CrossRef]
Disclaimer/Publisher’s Note: The statements, opinions and data contained in all publications are solely those of the individual author(s) and contributor(s) and not of MDPI and/or the editor(s). MDPI and/or the editor(s) disclaim responsibility for any injury to people or property resulting from any ideas, methods, instructions or products referred to in the content. |
© 2024 by the authors. Licensee MDPI, Basel, Switzerland. This article is an open access article distributed under the terms and conditions of the Creative Commons Attribution (CC BY) license (https://creativecommons.org/licenses/by/4.0/).









