TGF-β-Induced PAUF Plays a Pivotal Role in the Migration and Invasion of Human Pancreatic Ductal Adenocarcinoma Cell Line Panc-1
Abstract
1. Introduction
2. Results
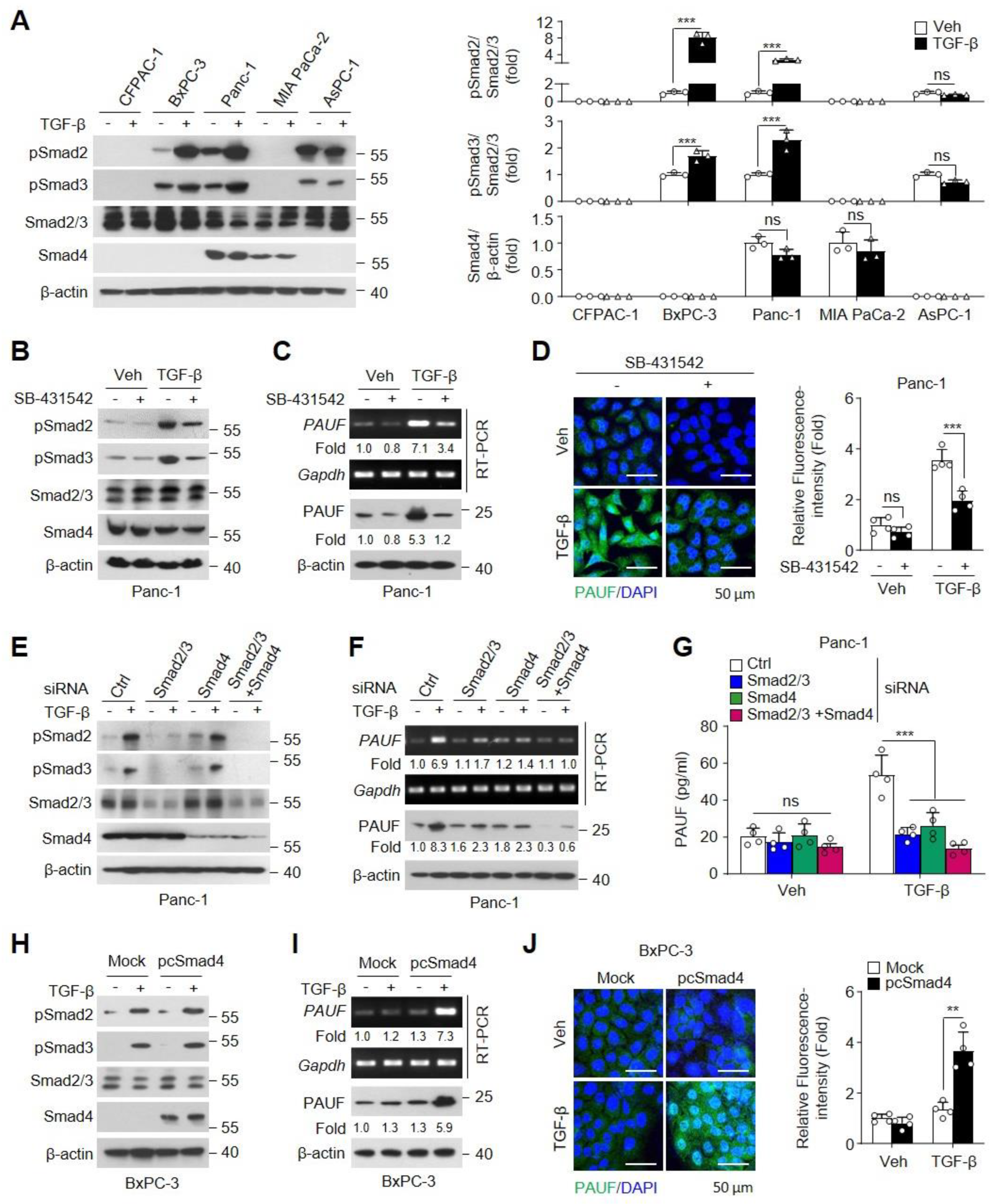
2.1. Evaluation of TGF-β-Induced PAUF Expression in Pancreatic Ductal Adenocarcinoma (PDAC) Cell Lines
2.2. TGF-β-Mediated PAUF Upregulation Requires Smad2/3 Phosphorylation and Smad4 Expression
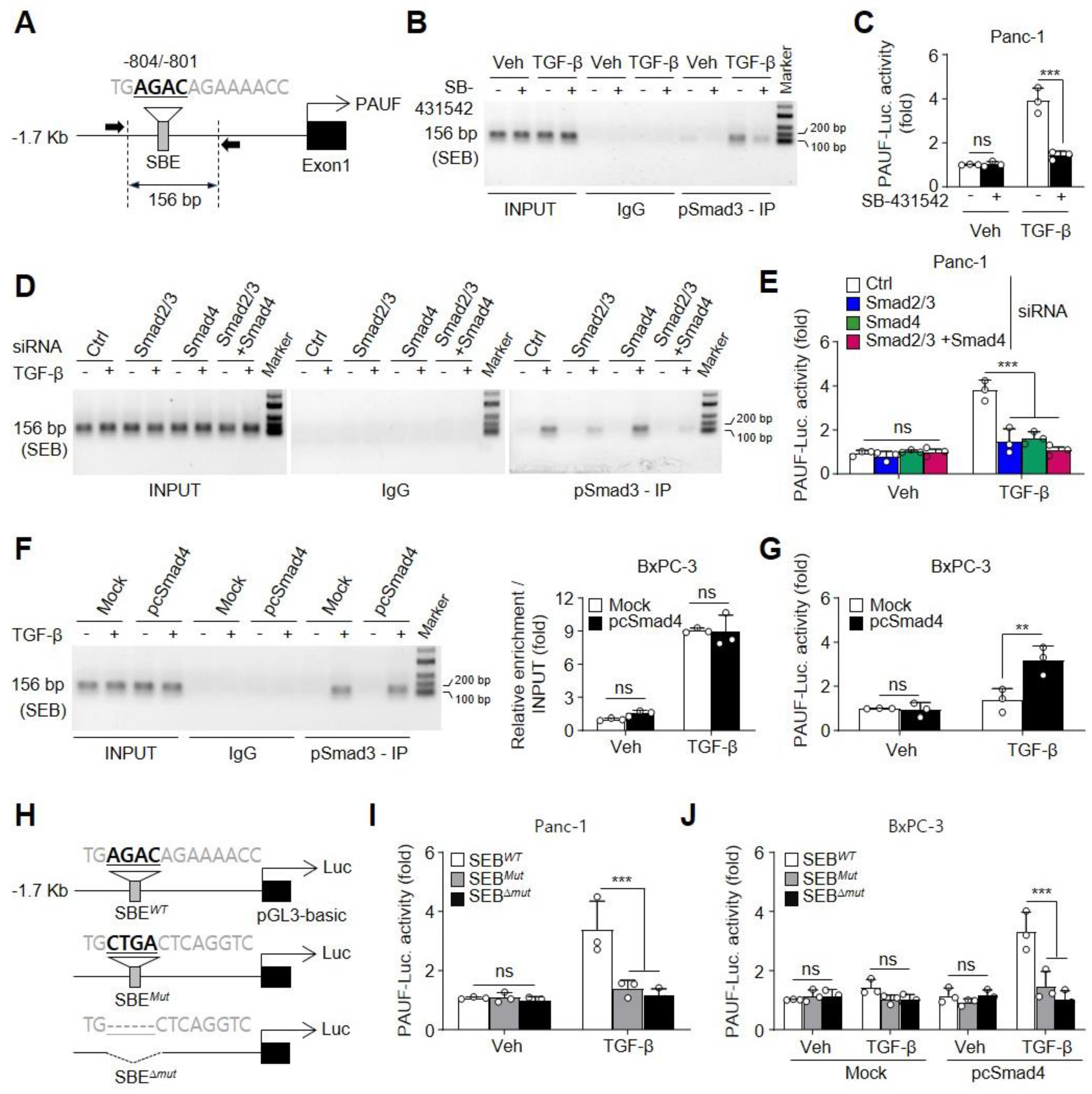
2.3. Smad-Binding Element (SBE) of the PAUF Promoter Is Crucial for Transcriptional Upregulation of the PAUF Gene
2.4. PAUF Knockdown Inhibits TGF-β-Induced EMT in Panc-1 Cells
2.5. PAUF Overexpression Augments TGF-β-Induced EMT in Panc-1 and BxPC-3 Cells
3. Discussion
4. Materials and Methods
4.1. Reagents and Chemicals
4.2. Cell Culture
4.3. Reverse Transcription PCR (RT-PCR) and Quantitative Real-Time PCR (qRT-PCR)
4.4. Immunoblotting
4.5. Immunocytochemistry
4.6. Construction of the Promoter Vector and Luciferase Assay
4.7. Chromatin Immunoprecipitation Assay
4.8. PAUF Enzyme-Linked Immunosorbent Assay
4.9. Cell Migration and Invasion Assays
4.10. Statistical Analyses
5. Conclusions
Supplementary Materials
Author Contributions
Funding
Institutional Review Board Statement
Informed Consent Statement
Data Availability Statement
Conflicts of Interest
References
- Kleeff, J.; Korc, M.; Apte, M.; La Vecchia, C.; Johnson, C.D.; Biankin, A.V.; Neale, R.E.; Tempero, M.; Tuveson, D.A.; Hruban, R.H.; et al. Pancreatic Cancer. Nat. Rev. Dis. Primers 2016, 2, 16022. [Google Scholar] [CrossRef]
- Wood, L.D.; Canto, M.I.; Jaffee, E.M.; Simeone, D.M. Pancreatic Cancer: Pathogenesis, Screening, Diagnosis, and Treatment. Gastroenterology 2022, 163, 386–402.e1. [Google Scholar] [CrossRef]
- Thiery, J.P. Epithelial-Mesenchymal Transitions in Tumour Progression. Nat. Rev. Cancer 2002, 2, 442–454. [Google Scholar] [CrossRef]
- Thiery, J.P.; Sleeman, J.P. Complex Networks Orchestrate Epithelial-Mesenchymal Transitions. Nat. Rev. Mol. Cell Biol. 2006, 7, 131–142. [Google Scholar] [CrossRef]
- Zavadil, J.; Böttinger, E.P. TGF-Beta and Epithelial-to-Mesenchymal Transitions. Oncogene 2005, 24, 5764–5774. [Google Scholar] [CrossRef]
- Lamouille, S.; Derynck, R. Cell Size and Invasion in TGF-Beta-Induced Epithelial to Mesenchymal Transition is Regulated by Activation of the mTOR pathway. J. Cell Biol. 2007, 178, 437–451. [Google Scholar] [CrossRef]
- Schmierer, B.; Hill, C.S. TGFbeta-SMAD Signal Transduction: Molecular Specificity and Functional Flexibility. Nat. Rev. Mol. Cell Biol. 2007, 8, 970–982. [Google Scholar] [CrossRef]
- Shi, Y.; Massague, J. Mechanisms of TGF-Beta Signaling from Cell Membrane to the Nucleus. Cell 2003, 113, 685–700. [Google Scholar] [CrossRef] [PubMed]
- Derynck, R.; Zhang, Y.E. Smad-Dependent and Smad-Independent Pathways in TGF-Beta Family Signalling. Nature 2003, 425, 577–584. [Google Scholar] [CrossRef]
- Seoane, J.; Gomis, R.R. TGF-β Family Signaling in Tumor Suppression and Cancer Progression. Cold Spring Harb. Perspect. Biol. 2017, 9, a022277. [Google Scholar] [CrossRef]
- Javelaud, D.; Mauviel, A. Crosstalk Mechanisms Between the Mitogen-activated Protein Kinase Pathways and Smad Signaling Downstream of TGF-Beta: Implications for Carcinogenesis. Oncogene 2005, 24, 5742–5750. [Google Scholar] [CrossRef]
- Moustakas, A.; Heldin, C.H. Non-Smad TGF-Beta Signals. J. Cell Sci. 2005, 118, 3573–3584. [Google Scholar] [CrossRef]
- Olea-Flores, M.; Zuñiga-Eulogio, M.D.; Mendoza-Catalán, M.A.; Rodríguez-Ruiz, H.A.; Castañeda-Saucedo, E.; Ortuño-Pineda, C.; Padilla-Benavides, T.; Navarro-Tito, N. Extracellular-Signal Regulated Kinase: A Central Molecule Driving Epithelial-Mesenchymal Transition in Cancer. Int. J. Mol. Sci. 2019, 20, 2885. [Google Scholar] [CrossRef]
- Ellenrieder, V.; Hendler, S.F.; Boeck, W.; Seufferlein, T.; Menke, A.; Ruhland, C.; Adler, G.; Gress, T.M. Transforming Growth Factor Beta1 Treatment Leads to An Epithelial-Mesenchymal Transdifferentiation of Pancreatic Cancer Cells Requiring Extracellular Signal-regulated Kinase 2 Activation. Cancer Res. 2001, 61, 4222–4228. [Google Scholar]
- Stefanoudakis, D.; Frountzas, M.; Schizas, D.; Michalopoulos, N.V.; Drakaki, A.; Toutouzas, K.G. Significance of TP53, CDKN2A, SMAD4 and KRAS in Pancreatic Cancer. Curr. Issues Mol. Biol. 2024, 46, 2827–2844. [Google Scholar] [CrossRef]
- Liang, C.; Xu, J.; Meng, Q.; Zhang, B.; Liu, J.; Hua, J.; Zhang, Y.; Shi, S.; Yu, X. TGFB1-induced autophagy affects the pattern of pancreatic cancer progression in distinct ways depending on SMAD4 status. Autophagy 2020, 16, 486–500. [Google Scholar] [CrossRef]
- Kim, S.A.; Lee, Y.; Jung, D.E.; Park, K.H.; Park, J.Y.; Gang, J.; Jeon, S.B.; Park, E.C.; Kim, Y.-G.; Lee, B.; et al. Pancreatic Adenocarcinoma Up-regulated Factor (PAUF), A Novel Up-regulated Secretory Protein in Pancreatic Ductal Adenocarcinoma. Cancer Sci. 2009, 100, 828–836. [Google Scholar] [CrossRef]
- Choi, C.H.; Chung, J.-Y.; Park, H.-S.; Jun, M.; Lee, Y.-Y.; Kim, B.-G.; Hewitt, S.M. Pancreatic Adenocarcinoma Up-regulated Factor Expression is Associated with Disease-Specific Survival in Cervical Cancer Patients. Hum. Pathol. 2015, 46, 884–893. [Google Scholar] [CrossRef]
- Escudero-Paniagua, B.; Bartolomé, R.A.; Rodríguez, S.; De Los Ríos, V.; Pintado, L.; Jaén, M.; Lafarga, M.; Fernández-Aceñero, M.J.; Casal, J.I. PAUF/ZG16B Promotes Colorectal Cancer Progression through Alterations of the Mitotic Functions and the Wnt/β-Catenin Pathway. Carcinogenesis 2020, 41, 203–213. [Google Scholar] [CrossRef]
- Kim, Y.J.; Jiang, F.; Park, J.; Jeong, H.H.; Baek, J.E.; Hong, S.-M.; Jeong, S.-Y.; Koh, S.S. PAUF as a Target for Treatment of High PAUF-Expressing Ovarian Cancer. Front. Pharmacol. 2022, 13, 890614. [Google Scholar] [CrossRef]
- Song, J.; Lee, J.; Kim, J.; Jo, S.; Kim, Y.J.; Baek, J.E.; Kwon, E.S.; Lee, K.P.; Yang, S.; Kwon, K.S.; et al. Pancreatic Adenocarcinoma Up-regulated Factor (PAUF) Enhances the Accumulation and Functional Activity of Myeloid-derived Suppressor Cells (MDSCs) in Pancreatic Cancer. Oncotarget 2016, 7, 51840–51853. [Google Scholar] [CrossRef]
- Youn, S.E.; Jiang, F.; Won, H.Y.; Hong, D.E.; Kang, T.H.; Park, Y.-Y.; Koh, S.S. PAUF Induces Migration of Human Pancreatic Cancer Cells Exclusively via the TLR4/MyD88/NF-kappaB Signaling Pathway. Int. J. Mol. Sci. 2022, 23, 11414. [Google Scholar] [CrossRef]
- Kim, B.N.; Ahn, D.H.; Kang, N.; Yeo, C.D.; Kim, Y.K.; Lee, K.Y.; Kim, T.-J.; Lee, S.H.; Park, M.S.; Yim, H.W.; et al. TGF-Beta Induced EMT and Stemness Characteristics are Associated with Epigenetic Regulation in Lung Cancer. Sci. Rep. 2020, 10, 10597. [Google Scholar]
- Principe, D.R.; Diaz, A.M.; Torres, C.; Mangan, R.J.; DeCant, B.; McKinney, R.; Tsao, M.S.; Lowy, A.; Munshi, H.G.; Jung, B.; et al. TGFbeta Engages MEK/ERK to Differentially Regulate Benign and Malignant Pancreas Cell Function. Oncogene 2017, 36, 4336–4348. [Google Scholar] [CrossRef]
- Heldin, C.H.; Moustakas, A. Role of Smads in TGFβ Signaling. Cell Tissue Res. 2012, 347, 21–36. [Google Scholar] [CrossRef]
- Hahn, S.A.; Schutte, M.; Hoque, A.T.; Moskaluk, C.A.; da Costa, L.T.; Rozenblum, E.; Weinstein, C.L.; Fischer, A.; Yeo, C.J.; Hruban, R.H.; et al. DPC4, A Candidate Tumor Suppressor Gene at Human Chromosome 18q21.1. Science 1996, 271, 350–353. [Google Scholar] [CrossRef]
- Ahmed, S.; Bradshaw, A.D.; Gera, S.; Dewan, M.Z.; Xu, R. The TGF-Beta/Smad4 Signaling Pathway in Pancreatic Carcinogenesis and Its Clinical Significance. J. Clin. Med. 2017, 6, 5. [Google Scholar] [CrossRef]
- Jonson, T.; Gorunova, L.; Dawiskiba, S.; Andrén-Sandberg, A.; Stenman, G.; ten Dijke, P.; Johansson, B.; Höglund, M. Molecular Analyses of the 15q and 18q SMAD Genes in Pancreatic Cancer. Genes Chromosomes Cancer 1999, 24, 62–71. [Google Scholar] [CrossRef]
- Fleming, N.I.; Jorissen, R.N.; Mouradov, D.; Christie, M.; Sakthianandeswaren, A.; Palmieri, M.; Day, F.; Li, S.; Tsui, C.; Lipton, L.; et al. SMAD2, SMAD3 and SMAD4 Mutations in Colorectal Cancer. Cancer Res. 2013, 73, 725–735. [Google Scholar] [CrossRef]
- Principe, D.R.; Underwood, P.W.; Kumar, S.; Timbers, K.E.; Koch, R.M.; Trevino, J.G.; Munshi, H.G.; Rana, A. Loss of SMAD4 is Associated with Poor Tumor Immunogenicity and Reduced PD-L1 Expression in Pancreatic Cancer. Front. Oncol. 2022, 12, 806963. [Google Scholar] [CrossRef]
- Miquel, M.; Zhang, S.; Pilarsky, C. Pre-Clinical Models of Metastasis in Pancreatic Cancer. Front. Cell Dev. Biol. 2021, 9, 748631. [Google Scholar] [CrossRef]
- Shi, Y.; Wang, Y.F.; Jayaraman, L.; Yang, H.; Massagué, J.; Pavletich, N.P. Crystal Structure of a Smad MH1 Domain Bound to DNA: Insights on DNA Binding in TGF-Beta Signaling. Cell 1998, 94, 585–594. [Google Scholar] [CrossRef]
- Fink, S.P.; Mikkola, D.; Willson, J.K.; Markowitz, S. TGF-Beta-induced Nuclear Localization of Smad2 and Smad3 in Smad4 Null Cancer Cell Lines. Oncogene 2003, 22, 1317–1323. [Google Scholar] [CrossRef]
- Xie, L.; Law, B.K.; Chytil, A.M.; Brown, K.A.; Aakre, M.E.; Moses, H.L. Activation of the Erk Pathway is Required for TGF-Beta1-induced EMT In Vitro. Neoplasia 2004, 6, 603–610. [Google Scholar] [CrossRef]
- Ikenouchi, J.; Matsuda, M.; Furuse, M.; Tsukita, S. Regulation of tight junctions during the epithelium-mesenchyme transition: Direct repression of the gene expression of claudins/occludin by Snail. J. Cell Sci. 2003, 116, 1959–1967. [Google Scholar] [CrossRef]
- Rakoff-Nahoum, S.; Medzhitov, R. Toll-Like Receptors and Cancer. Nat. Rev. Cancer 2009, 9, 57–63. [Google Scholar] [CrossRef]
- Ikebe, M.; Kitaura, Y.; Nakamura, M.; Tanaka, H.; Yamasaki, A.; Nagai, S.; Wada, J.; Yanai, K.; Koga, K.; Sato, N.; et al. Lipopolysaccharide (LPS) Increases the Invasive Ability of Pancreatic Cancer Cells through the TLR4/MyD88 Signaling Pathway. J. Surg. Oncol. 2009, 100, 725–731. [Google Scholar] [CrossRef]
- Binker-Cosen, M.J.; Richards, D.; Oliver, B.; Gaisano, H.Y.; Binker, M.G.; Cosen-Binker, L.I. Palmitic Acid Increases Invasiveness of Pancreatic Cancer Cells AsPC-1 through TLR4/ROS/NF-kappaB/MMP-9 Signaling Pathway. Biochem. Biophys. Res. Commun. 2017, 484, 152–158. [Google Scholar] [CrossRef]
- Massagué, J. TGF-Beta Signal Transduction. Annu. Rev. Biochem. 1998, 67, 753–791. [Google Scholar] [CrossRef]
- Dennler, S.; Itoh, S.; Vivien, D.; ten Dijke, P.; Huet, S.; Gauthier, J.M. Direct Binding of Smad3 and Smad4 to Critical TGFβ-Inducible Elements in the Promoter of Human Plasminogen Activator Inhibitor-Type 1 Gene. EMBO J. 1998, 17, 3091–3100. [Google Scholar] [CrossRef]
- Zawel, L.; Dai, J.L.; Buckhaults, P.; Zhou, S.; Kinzler, K.W.; Vogelstein, B.; Kern, S.E. Human Smad3 and Smad4 are Sequence-Specific Transcription Activators. Mol. Cell 1998, 1, 611–617. [Google Scholar] [CrossRef]
- Chai, J.; Wu, J.W.; Yan, N.; Massague, J.; Pavletich, N.P.; Shi, Y. Features of a Smad3 MH1-DNA Complex: Roles of Water and Zinc in DNA Binding. J. Biol. Chem. 2003, 278, 20327–20331. [Google Scholar] [CrossRef]
- Drosten, M.; Barbacid, M. Targeting the MAPK Pathway in KRAS-driven Tumors. Cancer Cell 2020, 37, 543–550. [Google Scholar] [CrossRef]
- Hanahan, D.; Weinberg, R.A. Hallmarks of Cancer: The Next Generation. Cell 2011, 144, 646–674. [Google Scholar] [CrossRef]
- Gall, T.M.; Frampton, A.E. Gene of the Month: E-Cadherin (CDH1). J. Clin. Pathol. 2013, 66, 928–932. [Google Scholar] [CrossRef]
- Peinado, H.; Ballestar, E.; Esteller, M.; Cano, A. Snail Mediates E-Cadherin Repression by the Recruitment of the Sin3A/Histone Deacetylase 1 (HDAC1)/HDAC2 Complex. Mol. Cell Biol. 2004, 24, 306–319. [Google Scholar] [CrossRef]
- Dave, N.; Guaita-Esteruelas, S.; Gutarra, S.; Frias, À.; Beltran, M.; Peiró, S.; de Herreros, A.G. Functional Cooperation Between Snail1 and twist in the Regulation of ZEB1 Expression During Epithelial to Mesenchymal Transition. J. Biol. Chem. 2011, 286, 12024–12032. [Google Scholar] [CrossRef]
- Zhang, P.; Sun, Y.; Ma, L. ZEB1: At the Crossroads of Epithelial Mesenchymal Transition, Metastasis and Therapy Resistance. Cell Cycle 2015, 14, 481–487. [Google Scholar] [CrossRef]
- Peinado, H.; Quintanilla, M.; Cano, A. Transforming Growth Factor Beta-1 Induces Snail Transcription Factor in Epithelial Cell Lines: Implications for Epithelial Mesenchymal Transitions. J. Biol. Chem. 2003, 23, 21113–21123. [Google Scholar] [CrossRef]
- Lee, Y.; Kim, S.J.; Park, H.D.; Park, E.H.; Huang, S.M.; Jeon, S.B.; Kim, J.-M.; Lim, D.-S.; Koh, S.S. PAUF Functions in the Metastasis of Human Pancreatic Cancer Cells and Upregulates CXCR4 Expression. Oncogene 2010, 29, 56–67. [Google Scholar] [CrossRef]
- Choi, C.H.; Kang, T.H.; Song, J.S.; Kim, Y.S.; Chung, E.J.; Ylaya, K.; Kim, S.; Koh, S.S.; Chung, J.-Y.; Kim, J.-H.; et al. Elevated Expression of Pancreatic Adenocarcinoma Upregulated Factor (PAUF) is Associated with Poor Prognosis and Chemoresistance in Epithelial Ovarian Cancer. Sci. Rep. 2018, 8, 12161. [Google Scholar] [CrossRef]
- Roberts, P.J.; Der, C.J. Targeting the Raf-Mek-Erk Mitogen-activated Protein Kinase Cascade for the Treatment of Cancer. Oncogene 2007, 26, 3291–3310. [Google Scholar] [CrossRef]
- Sebolt-Leopold, J.S. Advances in the Development of Cancer Therapeutics Directed Against the Ras-Mitogen-activated Protein Kinase Pathway. Clin. Cancer Res. 2008, 14, 3651–3656. [Google Scholar] [CrossRef]
- Khono, M.; Pouyssegur, J. Pharmacological Inhibitors of ERK Signaling Pathway: Application as Anticancer Drugs. Prog. Cell Cycle Res. 2003, 5, 219–224. [Google Scholar]
- Sebolt-Leopold, J.S.; Herrera, R. Targeting the Mitogen-activated Protein Kinase Cascade to Treat Cancer. Nat. Rev. Cancer 2004, 4, 937–947. [Google Scholar] [CrossRef]
- Kolch, W. Meaningful Relationships: The Regulation of the Ras/Raf/MEK/ERK Pathway by Protein Interactions. Biochem. J. 2000, 351, 289–305. [Google Scholar] [CrossRef]
- Lee, K.-S.; Kim, J.; Kwak, S.-N.; Lee, K.-S.; Lee, D.-K.; Ha, K.-S.; Won, M.-H.; Jeoung, D.; Lee, H.; Kwon, Y.-G.; et al. Functional Role of NF-κB in Expression of Human Endothelial Nitric Oxide Synthase. Biochem. Biophys. Res. Commun. 2014, 448, 101–107. [Google Scholar] [CrossRef]
- Lee, J.; Lee, H.-J.; Shin, M.-K.; Ryu, W.-S. Versatile PCR mediated Insertion or Deletion Mutagenesis. Biotechniques 2004, 36, 398–400. [Google Scholar] [CrossRef]






| Gene | Forward Primer (5′–3′) | Reverse Primer (5′–3′) |
|---|---|---|
| PAUF | CATGAAATCACAGGGCTGCG | ATGTATTCGCCTGGCTGCA |
| GAPDH | ACATGTTCCAATATGATTCCACCC | ATGGACTGTGGTCATGAGTCCTT |
| Gene | Forward Primer (5′–3′) | Reverse Primer (5′–3′) |
|---|---|---|
| PAUF | GCACCACTGAAGACTACGACCAT | TGCAGGGTGACTTCCTGGGTATT |
| ACTA2 | AAGACAGCTACGTGGGTG | GAGCAGGGTGGGATGCT |
| VIM | CGCCATCAACACCGAGTTCA | CCTTGAGCTGCTCGAGCT |
| CDH1 | TCTGGATAGAGAACGCATTGC | GCTTGTTGTCATTCTGATCGGT |
| TJP1 | CATCCACTCTGCTAATGCCT | GGAATGATCAGAAGGCTCTG |
| GAPDH | GGGGCTCTCCAGAACATCAT | GGTCAGGTCCACCACTGACA |
Disclaimer/Publisher’s Note: The statements, opinions and data contained in all publications are solely those of the individual author(s) and contributor(s) and not of MDPI and/or the editor(s). MDPI and/or the editor(s) disclaim responsibility for any injury to people or property resulting from any ideas, methods, instructions or products referred to in the content. |
© 2024 by the authors. Licensee MDPI, Basel, Switzerland. This article is an open access article distributed under the terms and conditions of the Creative Commons Attribution (CC BY) license (https://creativecommons.org/licenses/by/4.0/).
Share and Cite
Lee, M.; Ham, H.; Lee, J.; Lee, E.S.; Chung, C.H.; Kong, D.-H.; Park, J.-R.; Lee, D.-K. TGF-β-Induced PAUF Plays a Pivotal Role in the Migration and Invasion of Human Pancreatic Ductal Adenocarcinoma Cell Line Panc-1. Int. J. Mol. Sci. 2024, 25, 11420. https://doi.org/10.3390/ijms252111420
Lee M, Ham H, Lee J, Lee ES, Chung CH, Kong D-H, Park J-R, Lee D-K. TGF-β-Induced PAUF Plays a Pivotal Role in the Migration and Invasion of Human Pancreatic Ductal Adenocarcinoma Cell Line Panc-1. International Journal of Molecular Sciences. 2024; 25(21):11420. https://doi.org/10.3390/ijms252111420
Chicago/Turabian StyleLee, Miso, Hyejun Ham, Jiyeong Lee, Eun Soo Lee, Choon Hee Chung, Deok-Hoon Kong, Jeong-Ran Park, and Dong-Keon Lee. 2024. "TGF-β-Induced PAUF Plays a Pivotal Role in the Migration and Invasion of Human Pancreatic Ductal Adenocarcinoma Cell Line Panc-1" International Journal of Molecular Sciences 25, no. 21: 11420. https://doi.org/10.3390/ijms252111420
APA StyleLee, M., Ham, H., Lee, J., Lee, E. S., Chung, C. H., Kong, D.-H., Park, J.-R., & Lee, D.-K. (2024). TGF-β-Induced PAUF Plays a Pivotal Role in the Migration and Invasion of Human Pancreatic Ductal Adenocarcinoma Cell Line Panc-1. International Journal of Molecular Sciences, 25(21), 11420. https://doi.org/10.3390/ijms252111420

