Swill and Pig Manure Substrates Differentially Affected Transcriptome and Metabolome of the Black Soldier Fly Larvae
Abstract
1. Introduction
2. Results
2.1. Overall RNA-Seq Results and Quality Control
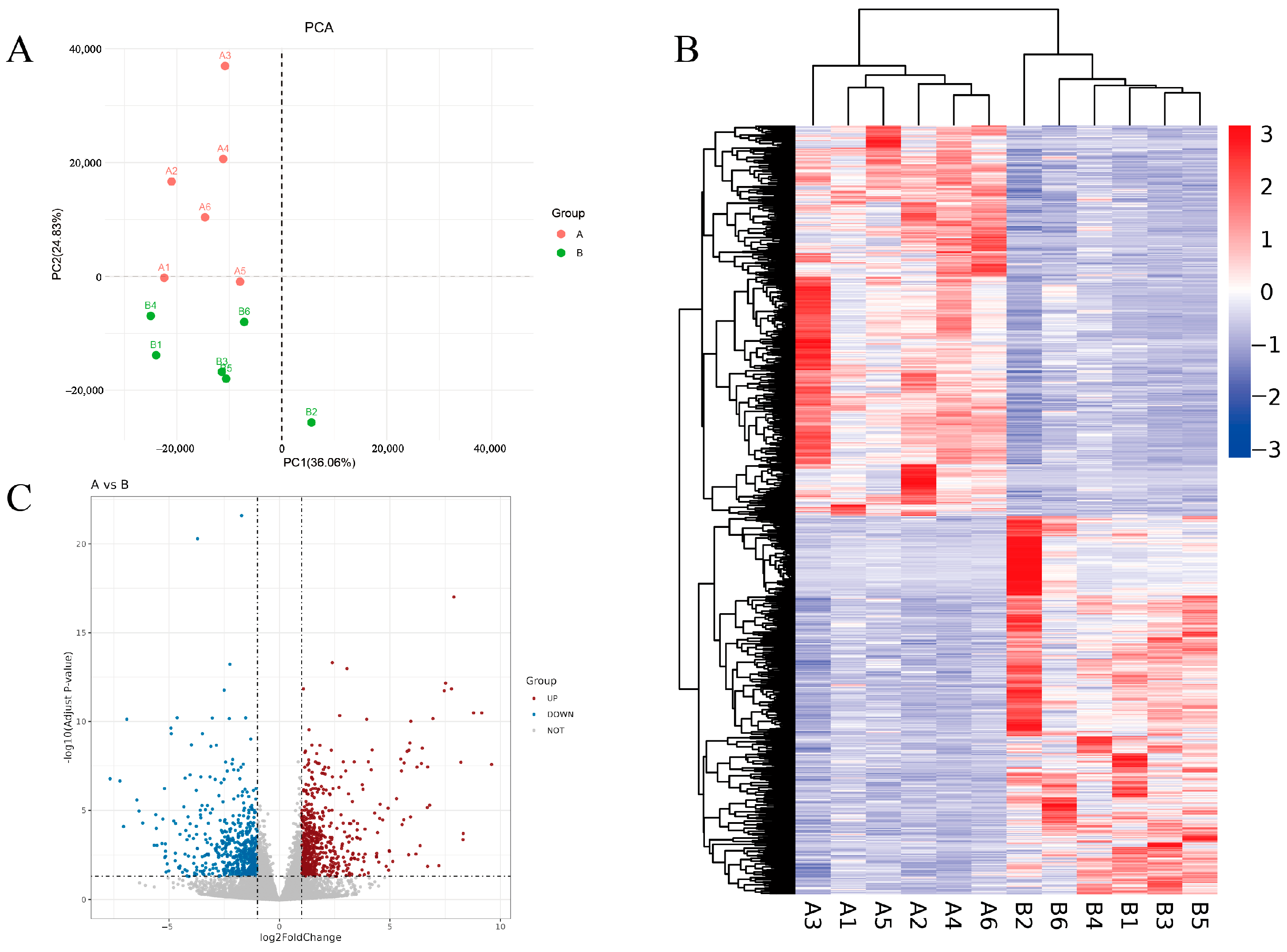
2.2. Differential Gene Expression Analysis
2.3. GO and KEGG Enrichment Analysis
2.4. Metabolomics Analysis
3. Discussion
4. Materials and Methods
4.1. Experimental Methods
4.2. Bioinformatics Analysis
4.3. Statistical Analysis
5. Conclusions
Supplementary Materials
Author Contributions
Funding
Institutional Review Board Statement
Informed Consent Statement
Data Availability Statement
Acknowledgments
Conflicts of Interest
References
- Sukmak, R.; Suttinun, C.; Kovitvadhi, U.; Kovitvadhi, A.; Vongsangnak, W. Uncovering nutrients and energy related gene functions of black soldier fly Hermetia illucens strain KUP. Gene 2024, 896, 148045. [Google Scholar] [CrossRef]
- Colombino, E.; Gariglio, M.; Biasato, I.; Ferrocino, I.; Pozzo, S.; Fragola, E.; Battisti, E.; Zanet, S.; Ferroglio, E.; Capucchio, M.T.; et al. Insect live larvae as a new nutritional model in duck: Effects on gut health. Anim. Microbiome 2024, 6, 31. [Google Scholar] [CrossRef]
- Rebora, M.; Piersanti, S.; Romani, A.; Kovalev, A.; Gorb, S.; Salerno, G. Sexual dimorphism in the structural colours of the wings of the black soldier fly (BSF) Hermetia illucens (Diptera: Stratiomyidae). Sci. Rep. 2024, 14, 19655. [Google Scholar] [CrossRef]
- Carpentier, J.; Abenaim, L.; Luttenschlager, H.; Dessauvages, K.; Liu, Y.; Samoah, P.; Francis, F.; Caparros Megido, R. Microorganism Contribution to Mass-Reared Edible Insects: Opportunities and Challenges. Insects 2024, 15, 611. [Google Scholar] [CrossRef]
- Sajjad, M.; Sajjad, A.; Chishti, G.A.; Khan, E.U.; Mozuraitis, R.; Binyameen, M. Insect Larvae as an Alternate Protein Source in Poultry Feed Improve the Performance and Meat Quality of Broilers. Animals 2024, 14, 2053. [Google Scholar] [CrossRef]
- Lopes, I.G.; Wiklicky, V.; Vinneras, B.; Yong, J.W.H.; Lalander, C. Recirculating frass from food waste bioconversion using black soldier fly larvae: Impacts on process efficiency and product quality. J. Environ. Manag. 2024, 366, 121869. [Google Scholar] [CrossRef]
- Hull, K.L.; Greenwood, M.P.; Lloyd, M.; Brink-Hull, M.; Bester-van der Merwe, A.E.; Rhode, C. Drivers of genomic diversity and phenotypic development in early phases of domestication in Hermetia illucens. Insect Mol. Biol. 2024, 33, 756–776. [Google Scholar] [CrossRef]
- Bongiorno, V.; Gariglio, M.; Zambotto, V.; Cappone, E.E.; Biasato, I.; Renna, M.; Gasco, L.; Bergagna, S.; Manenti, I.; Macchi, E.; et al. Organic medium-growing chickens fed live black soldier fly larvae: A welfare improvement study. J. Anim. Physiol. Anim. Nutr. 2024, 108, 1562–1577. [Google Scholar] [CrossRef]
- Brule, L.; Misery, B.; Baudouin, G.; Yan, X.; Guidou, C.; Trespeuch, C.; Foltyn, C.; Anthoine, V.; Moriceau, N.; Federighi, M.; et al. Evaluation of the Microbial Quality of Hermetia illucens Larvae for Animal Feed and Human Consumption: Study of Different Type of Rearing Substrates. Foods 2024, 13, 1587. [Google Scholar] [CrossRef]
- Cattaneo, A.; Meneguz, M.; Dabbou, S.; Tambone, F.; Scaglia, B. Local circular economy: BSF insect rearing in the Italian Agri-Food Industry. Waste Manag. 2024, 179, 234–244. [Google Scholar] [CrossRef]
- Cao, Q.; Liu, C.; Chen, L.; Qin, Y.; Wang, T.; Wang, C. Synergistic impacts of antibiotics and heavy metals on Hermetia illucens: Unveiling dynamics in larval gut bacterial communities and microbial metabolites. J. Environ. Manag. 2024, 365, 121632. [Google Scholar] [CrossRef]
- Eriksen, N.T. Metabolic performance and feed efficiency of black soldier fly larvae. Front. Bioeng. Biotechnol. 2024, 12, 1397108. [Google Scholar] [CrossRef]
- Ferronato, N.; Paoli, R.; Romagnoli, F.; Tettamanti, G.; Bruno, D.; Torretta, V. Environmental impact scenarios of organic fraction municipal solid waste treatment with Black Soldier Fly larvae based on a life cycle assessment. Environ. Sci. Pollut. Res. Int. 2024, 31, 17651–17669. [Google Scholar] [CrossRef]
- Cao, Q.; Liu, C.; Li, Y.; Qin, Y.; Wang, C.; Wang, T. The underlying mechanisms of oxytetracycline degradation mediated by gut microbial proteins and metabolites in Hermetia illucens. Sci. Total Environ. 2024, 946, 174224. [Google Scholar] [CrossRef]
- Renna, M.; Gasco, L.; Livorsi, L.; Mele, M.; Conte, G.; Meneguz, M.; Lussiana, C. Growth performance, proximate composition and fatty acid profile of black soldier fly larvae reared on two grape pomace varieties. Animal 2024, 18, 101240. [Google Scholar] [CrossRef]
- Miranda, C.D.; Cammack, J.A.; Tomberlin, J.K. Life-History Traits of the Black Soldier Fly, Hermetia illucens (L.) (Diptera: Stratiomyidae), Reared on Three Manure Types. Animals 2019, 9, 281. [Google Scholar] [CrossRef]
- Eggink, K.M.; Lund, I.; Pedersen, P.B.; Hansen, B.W.; Dalsgaard, J. Biowaste and by-products as rearing substrates for black soldier fly (Hermetia illucens) larvae: Effects on larval body composition and performance. PLoS ONE 2022, 17, e0275213. [Google Scholar] [CrossRef]
- Veldkamp, T.; van Rozen, K.; Elissen, H.; van Wikselaar, P.; van der Weide, R. Bioconversion of Digestate, Pig Manure and Vegetal Residue-Based Waste Operated by Black Soldier Fly Larvae, Hermetia illucens L. (Diptera: Stratiomyidae). Animals 2021, 11, 3082. [Google Scholar] [CrossRef]
- Parodi, A.; Gerrits, W.J.J.; Van Loon, J.J.A.; De Boer, I.J.M.; Aarnink, A.J.A.; Van Zanten, H.H.E. Black soldier fly reared on pig manure: Bioconversion efficiencies, nutrients in the residual material, greenhouse gas and ammonia emissions. Waste Manag. 2021, 126, 674–683. [Google Scholar] [CrossRef]
- Mei, H.; Li, C.; Li, X.; Hu, B.; Lu, L.; Tomberlin, J.K.; Hu, W. Characteristics of tylosin and enrofloxacin degradation in swine manure digested by black soldier fly (Hermetia illucens L.) larvae. Environ. Pollut. 2022, 293, 118495. [Google Scholar] [CrossRef]
- Di Somma, A.; Moretta, A.; Cane, C.; Scieuzo, C.; Salvia, R.; Falabella, P.; Duilio, A. Structural and Functional Characterization of a Novel Recombinant Antimicrobial Peptide from Hermetia illucens. Curr. Issues Mol. Biol. 2021, 44, 1–13. [Google Scholar] [CrossRef]
- Khayrova, A.; Lopatin, S.; Shagdarova, B.; Sinitsyna, O.; Sinitsyn, A.; Varlamov, V. Evaluation of Antibacterial and Antifungal Properties of Low Molecular Weight Chitosan Extracted from Hermetia illucens Relative to Crab Chitosan. Molecules 2022, 27, 577. [Google Scholar] [CrossRef]
- Wu, N.; Ma, Y.; Yu, X.; Wang, X.; Wang, Q.; Liu, X.; Xu, X. Black soldier fly larvae bioconversion and subsequent composting promote larval frass quality during pig and chicken manure transformation process. Bioresour. Technol. 2024, 402, 130777. [Google Scholar] [CrossRef]
- Zhu, Z.; Rehman, K.U.; Yu, Y.; Liu, X.; Wang, H.; Tomberlin, J.K.; Sze, S.H.; Cai, M.; Zhang, J.; Yu, Z.; et al. De novo transcriptome sequencing and analysis revealed the molecular basis of rapid fat accumulation by black soldier fly (Hermetia illucens L.) for development of insectival biodiesel. Biotechnol. Biofuels 2019, 12, 194. [Google Scholar] [CrossRef]
- Baindara, P.; Korpole, S.; Grover, V. Bacteriocins: Perspective for the development of novel anticancer drugs. Appl. Microbiol. Biotechnol. 2018, 102, 10393–10408. [Google Scholar] [CrossRef]
- Li, T.; Liu, Y.; Bjerg, P.L. Prioritization of potentially contaminated sites: A comparison between the application of a solute transport model and a risk-screening method in China. J. Environ. Manag. 2021, 281, 111765. [Google Scholar] [CrossRef]
- Jeon, H.; Park, S.; Choi, J.; Jeong, G.; Lee, S.B.; Choi, Y.; Lee, S.J. The intestinal bacterial community in the food waste-reducing larvae of Hermetia illucens. Curr. Microbiol. 2011, 62, 1390–1399. [Google Scholar] [CrossRef]
- Cickova, H.; Newton, G.L.; Lacy, R.C.; Kozanek, M. The use of fly larvae for organic waste treatment. Waste Manag. 2015, 35, 68–80. [Google Scholar] [CrossRef]
- Awasthi, M.K.; Dregulo, A.M.; Yadav, A.; Kumar, V.; Solanki, M.K.; Garg, V.K.; Sindhu, R. Hormesis of black soldier fly larva: Influence and interactions in livestock manure recycling. J. Environ. Manag. 2024, 369, 122352. [Google Scholar] [CrossRef]
- Lin, Y.B.; Rong, J.J.; Wei, X.F.; Sui, Z.X.; Xiao, J.; Huang, D.W. Proteomics and ultrastructural analysis of Hermetia illucens (Diptera: Stratiomyidae) larval peritrophic matrix. Proteome Sci. 2021, 19, 7. [Google Scholar] [CrossRef]
- Zhou, F.; Tomberlin, J.K.; Zheng, L.; Yu, Z.; Zhang, J. Developmental and waste reduction plasticity of three black soldier fly strains (Diptera: Stratiomyidae) raised on different livestock manures. J. Med. Entomol. 2013, 50, 1224–1230. [Google Scholar] [CrossRef] [PubMed]
- Fahmy, L.; Generalovic, T.; Ali, Y.M.; Seilly, D.; Sivanesan, K.; Kalmar, L.; Pipan, M.; Christie, G.; Grant, A.J. A novel family of defensin-like peptides from Hermetia illucens with antibacterial properties. BMC Microbiol. 2024, 24, 167. [Google Scholar] [CrossRef] [PubMed]
- Zhan, S.; Fang, G.; Cai, M.; Kou, Z.; Xu, J.; Cao, Y.; Bai, L.; Zhang, Y.; Jiang, Y.; Luo, X.; et al. Genomic landscape and genetic manipulation of the black soldier fly Hermetia illucens, a natural waste recycler. Cell Res. 2020, 30, 50–60. [Google Scholar] [CrossRef] [PubMed]
- Scala, A.; Cammack, J.A.; Salvia, R.; Scieuzo, C.; Franco, A.; Bufo, S.A.; Tomberlin, J.K.; Falabella, P. Rearing substrate impacts growth and macronutrient composition of Hermetia illucens (L.) (Diptera: Stratiomyidae) larvae produced at an industrial scale. Sci. Rep. 2020, 10, 19448. [Google Scholar] [CrossRef]
- Surendra, K.C.; Tomberlin, J.K.; van Huis, A.; Cammack, J.A.; Heckmann, L.L.; Khanal, S.K. Rethinking organic wastes bioconversion: Evaluating the potential of the black soldier fly (Hermetia illucens (L.)) (Diptera: Stratiomyidae) (BSF). Waste Manag. 2020, 117, 58–80. [Google Scholar] [CrossRef]
- Ho, P.N.; Klanrit, P.; Hanboonsong, Y.; Yordpratum, U.; Suksawat, M.; Kulthawatsiri, T.; Jirahiranpat, A.; Deewai, S.; Mackawan, P.; Sermswan, R.W.; et al. Bacterial challenge-associated metabolic phenotypes in Hermetia illucens defining nutritional and functional benefits. Sci. Rep. 2021, 11, 23316. [Google Scholar] [CrossRef]





| Group | Moisture Content | Organic Matter | Crude Protein | Crude Fat | Crude Ash | Calcium | Phosphorus |
|---|---|---|---|---|---|---|---|
| Swill | 81.09 ± 2.97 | 62.58 ± 3.87 | 21.42 ± 1.51 | 34.84 ± 3.66 | 8.66 ± 1.54 | 1.95 ± 0.82 | 0.13 ± 0.02 |
| Pig Manure | 77.98 ± 2.17 | 16.64 ± 2.76 | 13.76 ± 2.38 | 2.84 ± 0.71 | 8.32 ± 2.13 | 0.81 ± 0.16 | 0.11 ± 0.04 |
| Group | Day 0 of the Experiment | Day 4 of the Experiment | Day 8 of the Experiment | Day 12 of the Experiment | Day 16 of the Experiment |
|---|---|---|---|---|---|
| Swill | 30.72 ± 6.39 | 115.84 ± 18.42 | 196.86 ± 32.85 | / | / |
| Pig Manure | 32.26 ± 6.19 | 98.76 ± 15.72 | 181.93 ± 19.85 | 183.80 ± 20.29 | 181.54 ± 27.50 |
Disclaimer/Publisher’s Note: The statements, opinions and data contained in all publications are solely those of the individual author(s) and contributor(s) and not of MDPI and/or the editor(s). MDPI and/or the editor(s) disclaim responsibility for any injury to people or property resulting from any ideas, methods, instructions or products referred to in the content. |
© 2024 by the authors. Licensee MDPI, Basel, Switzerland. This article is an open access article distributed under the terms and conditions of the Creative Commons Attribution (CC BY) license (https://creativecommons.org/licenses/by/4.0/).
Share and Cite
Zhang, B.; Yang, R.; He, S.; Dai, S.; Hu, Q.; Li, X.; Su, H.; Shi, J.; Zhao, Z.; Wu, D. Swill and Pig Manure Substrates Differentially Affected Transcriptome and Metabolome of the Black Soldier Fly Larvae. Int. J. Mol. Sci. 2024, 25, 12147. https://doi.org/10.3390/ijms252212147
Zhang B, Yang R, He S, Dai S, Hu Q, Li X, Su H, Shi J, Zhao Z, Wu D. Swill and Pig Manure Substrates Differentially Affected Transcriptome and Metabolome of the Black Soldier Fly Larvae. International Journal of Molecular Sciences. 2024; 25(22):12147. https://doi.org/10.3390/ijms252212147
Chicago/Turabian StyleZhang, Bin, Rencan Yang, Shichun He, Sifan Dai, Qingquan Hu, Xinrong Li, Hongren Su, Jingyi Shi, Zhiyong Zhao, and Dongwang Wu. 2024. "Swill and Pig Manure Substrates Differentially Affected Transcriptome and Metabolome of the Black Soldier Fly Larvae" International Journal of Molecular Sciences 25, no. 22: 12147. https://doi.org/10.3390/ijms252212147
APA StyleZhang, B., Yang, R., He, S., Dai, S., Hu, Q., Li, X., Su, H., Shi, J., Zhao, Z., & Wu, D. (2024). Swill and Pig Manure Substrates Differentially Affected Transcriptome and Metabolome of the Black Soldier Fly Larvae. International Journal of Molecular Sciences, 25(22), 12147. https://doi.org/10.3390/ijms252212147

