Activation of Purinergic P2Y2 Receptor Protects the Kidney Against Renal Ischemia and Reperfusion Injury in Mice
Abstract
1. Introduction
2. Results
2.1. Renal IR Increased Plasma ATP Levels and Proximal Tubular P2Y2R Expression
2.2. The Deficiency of P2Y2R Aggravated Renal IR Injury in Mice
2.3. The Deficiency of P2Y2R Increased Renal Inflammation After Renal IR Injury
2.4. The Deficiency of P2Y2R Increased Renal Apoptosis After Renal IR Injury
2.5. P2Y2R Activation Reduced Plasma Creatinine, Tubular Injury, Renal Inflammation, and Apoptosis After Renal IR Injury
2.6. P2Y2R Activation Induced by MRS2768 or ATP Is Associated with Phosphorylation of PKC, Src, and Akt in Human Proximal Tubular Cells
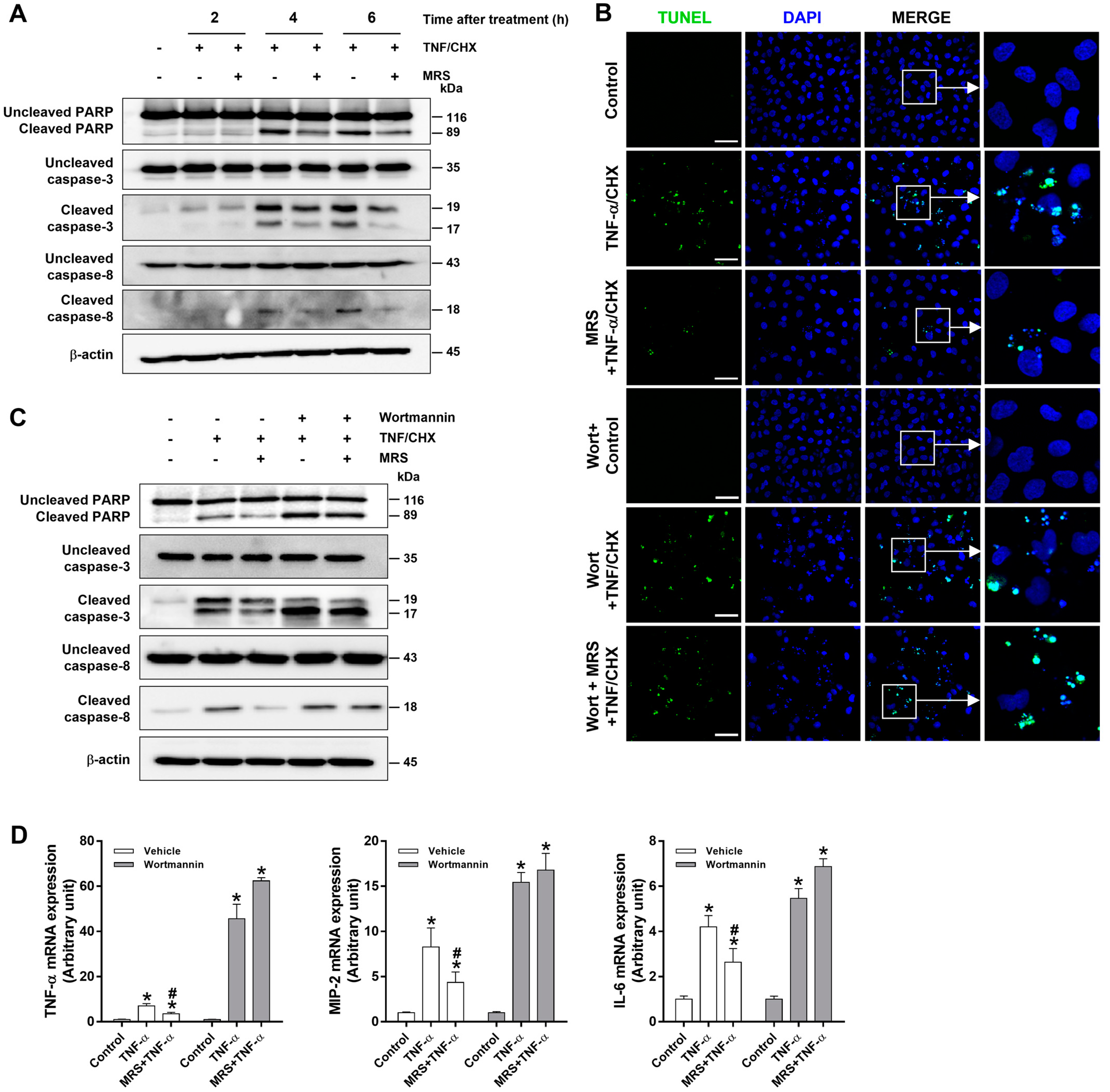
2.7. P2Y2R Activation Decreased TNF-α-Stimulated Cell Death via PKC, Src, and Akt Pathways in Human Proximal Tubular Cells
3. Discussion
4. Materials and Methods
4.1. The Animals
4.2. Mouse Model of Renal IR Injury
4.3. Cell Culture
4.4. Cell Viability
4.5. Isolation of Mouse Kidney Proximal Tubules
4.6. Extracellular ATP Level Measurement
4.7. H&E Staining and TUNEL Assay
4.8. Immunohistochemistry
4.9. Immunofluorescence Staining
4.10. Western Blot Analysis
4.11. Quantitative Reverse Transcription PCR
4.12. Statistical Analysis
Author Contributions
Funding
Institutional Review Board Statement
Informed Consent Statement
Data Availability Statement
Conflicts of Interest
References
- Abdel-Kader, K.; Palevsky, P.M. Acute kidney injury in the elderly. Clin. Geriatr. Med. 2009, 25, 331–358. [Google Scholar] [CrossRef] [PubMed]
- Lameire, N.; Van Biesen, W.; Vanholder, R. The changing epidemiology of acute renal failure. Nat. Clin. Pract. Nephrol. 2006, 2, 364–377. [Google Scholar] [CrossRef] [PubMed]
- Basile, D.P.; Anderson, M.D.; Sutton, T.A. Pathophysiology of acute kidney injury. Compr. Physiol. 2012, 2, 1303–1353. [Google Scholar] [CrossRef] [PubMed]
- Jang, H.R.; Rabb, H. Immune cells in experimental acute kidney injury. Nat. Rev. Nephrol. 2015, 11, 88–101. [Google Scholar] [CrossRef] [PubMed]
- Zhou, H.; Li, X.M.; Meinkoth, J.; Pittman, R.N. Akt regulates cell survival and apoptosis at a postmitochondrial level. J. Cell Biol. 2000, 151, 483–494. [Google Scholar] [CrossRef]
- Bhargava, P.; Schnellmann, R.G. Mitochondrial energetics in the kidney. Nat. Rev. Nephrol. 2017, 13, 629–646. [Google Scholar] [CrossRef]
- Nony, P.A.; Schnellmann, R.G. Mechanisms of renal cell repair and regeneration after acute renal failure. J. Pharmacol. Exp. Ther. 2003, 304, 905–912. [Google Scholar] [CrossRef]
- Menzies, R.I.; Tam, F.W.; Unwin, R.J.; Bailey, M.A. Purinergic signaling in kidney disease. Kidney Int. 2017, 91, 315–323. [Google Scholar] [CrossRef]
- Birch, R.E.; Schwiebert, E.M.; Peppiatt-Wildman, C.M.; Wildman, S.S. Emerging key roles for P2X receptors in the kidney. Front. Physiol. 2013, 4, 262. [Google Scholar] [CrossRef]
- Koo, T.Y.; Lee, J.G.; Yan, J.J.; Jang, J.Y.; Ju, K.D.; Han, M.; Oh, K.H.; Ahn, C.; Yang, J. The P2X7 receptor antagonist, oxidized adenosine triphosphate, ameliorates renal ischemia-reperfusion injury by expansion of regulatory T cells. Kidney Int. 2017, 92, 415–431. [Google Scholar] [CrossRef]
- Arulkumaran, N.; Turner, C.M.; Sixma, M.L.; Singer, M.; Unwin, R.; Tam, F.W. Purinergic signaling in inflammatory renal disease. Front. Physiol. 2013, 4, 194. [Google Scholar] [CrossRef] [PubMed]
- Harada, H.; Chan, C.M.; Loesch, A.; Unwin, R.; Burnstock, G. Induction of proliferation and apoptotic cell death via P2Y and P2X receptors, respectively, in rat glomerular mesangial cells. Kidney Int. 2000, 57, 949–958. [Google Scholar] [CrossRef] [PubMed]
- O’Mullane, L.M.; Cook, D.I.; Dinudom, A. Purinergic regulation of the epithelial Na+ channel. Clin. Exp. Pharmacol. Physiol. 2009, 36, 1016–1022. [Google Scholar] [CrossRef] [PubMed]
- Vonend, O.; Oberhauser, V.; von Kugelgen, I.; Apel, T.W.; Amann, K.; Ritz, E.; Rump, L.C. ATP release in human kidney cortex and its mitogenic effects in visceral glomerular epithelial cells. Kidney Int. 2002, 61, 1617–1626. [Google Scholar] [CrossRef] [PubMed]
- Rieg, T.; Gerasimova, M.; Boyer, J.L.; Insel, P.A.; Vallon, V. P2Y(2) receptor activation decreases blood pressure and increases renal Na(+) excretion. Am. J. Physiol. Regul. Integr. Comp. Physiol. 2011, 301, R510–R518. [Google Scholar] [CrossRef]
- Tanaka, K.; Choi, J.; Cao, Y.; Stacey, G. Extracellular ATP acts as a damage-associated molecular pattern (DAMP) signal in plants. Front. Plant Sci. 2014, 5, 446. [Google Scholar] [CrossRef]
- Chevalier, R.L. The proximal tubule is the primary target of injury and progression of kidney disease: Role of the glomerulotubular junction. Am. J. Physiol. Renal Physiol. 2016, 311, F145–F161. [Google Scholar] [CrossRef]
- Han, S.J.; Jang, H.S.; Noh, M.R.; Kim, J.; Kong, M.J.; Kim, J.I.; Park, J.W.; Park, K.M. Mitochondrial NADP(+)-Dependent Isocitrate Dehydrogenase Deficiency Exacerbates Mitochondrial and Cell Damage after Kidney Ischemia-Reperfusion Injury. J. Am. Soc. Nephrol. 2017, 28, 1200–1215. [Google Scholar] [CrossRef]
- Chen, Y.; Corriden, R.; Inoue, Y.; Yip, L.; Hashiguchi, N.; Zinkernagel, A.; Nizet, V.; Insel, P.A.; Junger, W.G. ATP release guides neutrophil chemotaxis via P2Y2 and A3 receptors. Science 2006, 314, 1792–1795. [Google Scholar] [CrossRef]
- Wang, W.; Qiao, Y.; Li, Z. New Insights into Modes of GPCR Activation. Trends Pharmacol. Sci. 2018, 39, 367–386. [Google Scholar] [CrossRef]
- Kim, H.; Kim, S.R.; Je, J.; Jeong, K.; Kim, S.; Kim, H.J.; Chang, K.C.; Park, S.W. The proximal tubular alpha7 nicotinic acetylcholine receptor attenuates ischemic acute kidney injury through Akt/PKC signaling-mediated HO-1 induction. Exp. Mol. Med. 2018, 50, 1–17. [Google Scholar] [CrossRef] [PubMed]
- Park, S.W.; Kim, J.Y.; Ham, A.; Brown, K.M.; Kim, M.; D’Agati, V.D.; Lee, H.T. A1 adenosine receptor allosteric enhancer PD-81723 protects against renal ischemia-reperfusion injury. Am. J. Physiol. Renal Physiol. 2012, 303, F721–F732. [Google Scholar] [CrossRef] [PubMed]
- Tewari, M.; Quan, L.T.; O’Rourke, K.; Desnoyers, S.; Zeng, Z.; Beidler, D.R.; Poirier, G.G.; Salvesen, G.S.; Dixit, V.M. Yama/CPP32 beta, a mammalian homolog of CED-3, is a CrmA-inhibitable protease that cleaves the death substrate poly(ADP-ribose) polymerase. Cell 1995, 81, 801–809. [Google Scholar] [CrossRef] [PubMed]
- Bonventre, J.V.; Weinberg, J.M. Recent advances in the pathophysiology of ischemic acute renal failure. J. Am. Soc. Nephrol. 2003, 14, 2199–2210. [Google Scholar] [CrossRef]
- Burnstock, G.; Evans, L.C.; Bailey, M.A. Purinergic signalling in the kidney in health and disease. Purinergic Signal. 2014, 10, 71–101. [Google Scholar] [CrossRef]
- Vallon, V.; Unwin, R.; Inscho, E.W.; Leipziger, J.; Kishore, B.K. Extracellular Nucleotides and P2 Receptors in Renal Function. Physiol. Rev. 2020, 100, 211–269. [Google Scholar] [CrossRef]
- Chen, J.; Zhao, Y.; Liu, Y. The role of nucleotides and purinergic signaling in apoptotic cell clearance-implications for chronic inflammatory diseases. Front. Immunol. 2014, 5, 656. [Google Scholar] [CrossRef]
- Inoue, Y.; Chen, Y.; Hirsh, M.I.; Yip, L.; Junger, W.G. A3 and P2Y2 receptors control the recruitment of neutrophils to the lungs in a mouse model of sepsis. Shock 2008, 30, 173–177. [Google Scholar] [CrossRef]
- Muller, T.; Robaye, B.; Vieira, R.P.; Ferrari, D.; Grimm, M.; Jakob, T.; Martin, S.F.; Di Virgilio, F.; Boeynaems, J.M.; Virchow, J.C.; et al. The purinergic receptor P2Y2 receptor mediates chemotaxis of dendritic cells and eosinophils in allergic lung inflammation. Allergy 2010, 65, 1545–1553. [Google Scholar] [CrossRef]
- Ayata, C.K.; Ganal, S.C.; Hockenjos, B.; Willim, K.; Vieira, R.P.; Grimm, M.; Robaye, B.; Boeynaems, J.M.; Di Virgilio, F.; Pellegatti, P.; et al. Purinergic P2Y(2) receptors promote neutrophil infiltration and hepatocyte death in mice with acute liver injury. Gastroenterology 2012, 143, 1620–1629.e4. [Google Scholar] [CrossRef]
- Nakagawa, S.; Omura, T.; Yonezawa, A.; Yano, I.; Nakagawa, T.; Matsubara, K. Extracellular nucleotides from dying cells act as molecular signals to promote wound repair in renal tubular injury. Am. J. Physiol. Renal Physiol. 2014, 307, F1404–F1411. [Google Scholar] [CrossRef] [PubMed]
- Hochhauser, E.; Cohen, R.; Waldman, M.; Maksin, A.; Isak, A.; Aravot, D.; Jayasekara, P.S.; Muller, C.E.; Jacobson, K.A.; Shainberg, A. P2Y2 receptor agonist with enhanced stability protects the heart from ischemic damage in vitro and in vivo. Purinergic Signal. 2013, 9, 633–642. [Google Scholar] [CrossRef] [PubMed]
- Guan, Z.; Makled, M.N.; Inscho, E.W. Purinoceptors, renal microvascular function and hypertension. Physiol. Res. 2020, 69, 353–369. [Google Scholar] [CrossRef] [PubMed]
- Zhang, G.; Wang, Q.; Zhou, Q.; Wang, R.; Xu, M.; Wang, H.; Wang, L.; Wilcox, C.S.; Liu, R.; Lai, E.Y. Protective Effect of Tempol on Acute Kidney Injury Through PI3K/Akt/Nrf2 Signaling Pathway. Kidney Blood Press. Res. 2016, 41, 129–138. [Google Scholar] [CrossRef] [PubMed]
- Bright, R.; Mochly-Rosen, D. The role of protein kinase C in cerebral ischemic and reperfusion injury. Stroke 2005, 36, 2781–2790. [Google Scholar] [CrossRef]
- Singh, R.M.; Cummings, E.; Pantos, C.; Singh, J. Protein kinase C and cardiac dysfunction: A review. Heart Fail. Rev. 2017, 22, 843–859. [Google Scholar] [CrossRef]
- Tang, J.; Liu, N.; Zhuang, S. Role of epidermal growth factor receptor in acute and chronic kidney injury. Kidney Int. 2013, 83, 804–810. [Google Scholar] [CrossRef]
- Jiang, T.; Qiu, Y. Interaction between Src and a C-terminal proline-rich motif of Akt is required for Akt activation. J. Biol. Chem. 2003, 278, 15789–15793. [Google Scholar] [CrossRef]
- Cross, T.G.; Scheel-Toellner, D.; Henriquez, N.V.; Deacon, E.; Salmon, M.; Lord, J.M. Serine/threonine protein kinases and apoptosis. Exp. Cell Res. 2000, 256, 34–41. [Google Scholar] [CrossRef]
- Hausenloy, D.J.; Mocanu, M.M.; Yellon, D.M. Cross-talk between the survival kinases during early reperfusion: Its contribution to ischemic preconditioning. Cardiovasc. Res. 2004, 63, 305–312. [Google Scholar] [CrossRef]
- Hausenloy, D.J.; Yellon, D.M. Survival kinases in ischemic preconditioning and postconditioning. Cardiovasc. Res. 2006, 70, 240–253. [Google Scholar] [CrossRef] [PubMed]
- Kennedy, S.G.; Kandel, E.S.; Cross, T.K.; Hay, N. Akt/Protein kinase B inhibits cell death by preventing the release of cytochrome c from mitochondria. Mol. Cell Biol. 1999, 19, 5800–5810. [Google Scholar] [CrossRef] [PubMed]
- Kelly, K.J.; Williams, W.W., Jr.; Colvin, R.B.; Bonventre, J.V. Antibody to intercellular adhesion molecule 1 protects the kidney against ischemic injury. Proc. Natl. Acad. Sci. USA 1994, 91, 812–816. [Google Scholar] [CrossRef] [PubMed]
- Heinzelmann, M.; Mercer-Jones, M.A.; Passmore, J.C. Neutrophils and renal failure. Am. J. Kidney Dis. 1999, 34, 384–399. [Google Scholar] [CrossRef] [PubMed]
- Kelly, K.J.; Williams, W.W., Jr.; Colvin, R.B.; Meehan, S.M.; Springer, T.A.; Gutierrez-Ramos, J.C.; Bonventre, J.V. Intercellular adhesion molecule-1-deficient mice are protected against ischemic renal injury. J. Clin. Investig. 1996, 97, 1056–1063. [Google Scholar] [CrossRef]
- Rabadi, M.; Kim, M.; Li, H.; Han, S.J.; Choi, Y.; D’Agati, V.; Lee, H.T. ATP induces PAD4 in renal proximal tubule cells via P2X7 receptor activation to exacerbate ischemic AKI. Am. J. Physiol. Renal Physiol. 2018, 314, F293–F305. [Google Scholar] [CrossRef]
- Ysebaert, D.K.; De Greef, K.E.; Vercauteren, S.R.; Ghielli, M.; Verpooten, G.A.; Eyskens, E.J.; De Broe, M.E. Identification and kinetics of leukocytes after severe ischaemia/reperfusion renal injury. Nephrol. Dial. Transplant. 2000, 15, 1562–1574. [Google Scholar] [CrossRef]
- Donnahoo, K.K.; Meng, X.; Ayala, A.; Cain, M.P.; Harken, A.H.; Meldrum, D.R. Early kidney TNF-alpha expression mediates neutrophil infiltration and injury after renal ischemia-reperfusion. Am. J. Physiol. 1999, 277, R922–R929. [Google Scholar] [CrossRef]
- Donnahoo, K.K.; Shames, B.D.; Harken, A.H.; Meldrum, D.R. Review article: The role of tumor necrosis factor in renal ischemia-reperfusion injury. J. Urol. 1999, 162, 196–203. [Google Scholar] [CrossRef]
- Potthoff, S.A.; Stegbauer, J.; Becker, J.; Wagenhaeuser, P.J.; Duvnjak, B.; Rump, L.C.; Vonend, O. P2Y2 receptor deficiency aggravates chronic kidney disease progression. Front. Physiol. 2013, 4, 234. [Google Scholar] [CrossRef]
- Christensen, M.G.; Fagerberg, S.K.; de Bruijn, P.I.; Bjaelde, R.G.; Jakobsen, H.; Leipziger, J.; Skals, M.; Praetorius, H.A. [Ca2+]i Oscillations and IL-6 Release Induced by alpha-Hemolysin from Escherichia coli Require P2 Receptor Activation in Renal Epithelia. J. Biol. Chem. 2015, 290, 14776–14784. [Google Scholar] [CrossRef] [PubMed]
- Kruse, R.; Demirel, I.; Save, S.; Persson, K. IL-8 and global gene expression analysis define a key role of ATP in renal epithelial cell responses induced by uropathogenic bacteria. Purinergic Signal. 2014, 10, 499–508. [Google Scholar] [CrossRef] [PubMed]
- Ulbricht, R.J.; Rivas, C.A.; Marino, H.; Snyder, E.; James, D.; Makhloufi, J.; Johnson, N.; Zimmerman, S.; Wang, J. Sex-specific effect of P2Y(2) purinergic receptor on glucose metabolism during acute inflammation. Front. Endocrinol. 2023, 14, 1248139. [Google Scholar] [CrossRef] [PubMed]
- Aufhauser, D.D., Jr.; Wang, Z.; Murken, D.R.; Bhatti, T.R.; Wang, Y.; Ge, G.; Redfield, R.R., 3rd; Abt, P.L.; Wang, L.; Svoronos, N.; et al. Improved renal ischemia tolerance in females influences kidney transplantation outcomes. J. Clin. Investig. 2016, 126, 1968–1977. [Google Scholar] [CrossRef]
- Kamiyama, M.; Garner, M.K.; Farragut, K.M.; Kobori, H. The establishment of a primary culture system of proximal tubule segments using specific markers from normal mouse kidneys. Int. J. Mol. Sci. 2012, 13, 5098–5111. [Google Scholar] [CrossRef]
- Park, S.W.; Kim, M.; Kim, J.Y.; Brown, K.M.; Haase, V.H.; D’Agati, V.D.; Lee, H.T. Proximal tubule sphingosine kinase-1 has a critical role in A1 adenosine receptor-mediated renal protection from ischemia. Kidney Int. 2012, 82, 878–891. [Google Scholar] [CrossRef]
- Dusabimana, T.; Kim, S.R.; Park, E.J.; Je, J.; Jeong, K.; Yun, S.P.; Kim, H.J.; Kim, H.; Park, S.W. P2Y2R contributes to the development of diabetic nephropathy by inhibiting autophagy response. Mol. Metab. 2020, 42, 101089. [Google Scholar] [CrossRef]
- Livak, K.J.; Schmittgen, T.D. Analysis of relative gene expression data using real-time quantitative PCR and the 2(-Delta Delta C(T)) Method. Methods 2001, 25, 402–408. [Google Scholar] [CrossRef]







| Gene | Forward Primers (5′-3′) | Reverse Primers (3′-5′) | |
|---|---|---|---|
| Mouse | P2Y2R | ACCACCTACATGTTTCACC | GGCGTAGTAATAAACCAACA |
| Tnfα | CATATACCTGGGAGGAGTCT | GAGCAATGACTCCAAAGTAG | |
| Mip-2 | AGAGGGTGAGTTGGGAACTA | GCCATCCGACTGCATCTATT | |
| IL-6 | GACTTCCATCCAGTTGCCTTCTTG | GGTATCCTCTGTGAAGTCTCCTCT | |
| Gapdh | GTGGCAAAGTGGAGATTGTTG | TTGACTGTGCCGTTGAATTTG | |
| Human | P2y2r | GTGCTCTACTTCCTGGCT | CTGAAGTGTTCTGCTCCTAC |
| Tnfα | TGCTGCAGGACTTGAGAAGA | GGCTACATGG-GAACAGCCTA | |
| Mip-2 | GCATCGCCCATGGTTAAGA | TCAGGAACAGCCACCAATAAG | |
| IL-6 | CCAGGAGAAGATTCCAAAGATGTA | CGTCGAGGATGTACCGAATTT | |
| Gapdh | GGTGTGAACCATGAGAAGTATGA | GAGTCCTTCCACGATACCAAAG | |
Disclaimer/Publisher’s Note: The statements, opinions and data contained in all publications are solely those of the individual author(s) and contributor(s) and not of MDPI and/or the editor(s). MDPI and/or the editor(s) disclaim responsibility for any injury to people or property resulting from any ideas, methods, instructions or products referred to in the content. |
© 2024 by the authors. Licensee MDPI, Basel, Switzerland. This article is an open access article distributed under the terms and conditions of the Creative Commons Attribution (CC BY) license (https://creativecommons.org/licenses/by/4.0/).
Share and Cite
Jeong, K.; Je, J.; Dusabimana, T.; Karekezi, J.; Nugroho, T.A.; Ndahigwa, E.N.; Yun, S.P.; Kim, H.J.; Kim, H.; Park, S.W. Activation of Purinergic P2Y2 Receptor Protects the Kidney Against Renal Ischemia and Reperfusion Injury in Mice. Int. J. Mol. Sci. 2024, 25, 12563. https://doi.org/10.3390/ijms252312563
Jeong K, Je J, Dusabimana T, Karekezi J, Nugroho TA, Ndahigwa EN, Yun SP, Kim HJ, Kim H, Park SW. Activation of Purinergic P2Y2 Receptor Protects the Kidney Against Renal Ischemia and Reperfusion Injury in Mice. International Journal of Molecular Sciences. 2024; 25(23):12563. https://doi.org/10.3390/ijms252312563
Chicago/Turabian StyleJeong, Kyuho, Jihyun Je, Theodomir Dusabimana, Jacques Karekezi, Tatang Aldi Nugroho, Edvard Ntambara Ndahigwa, Seung Pil Yun, Hye Jung Kim, Hwajin Kim, and Sang Won Park. 2024. "Activation of Purinergic P2Y2 Receptor Protects the Kidney Against Renal Ischemia and Reperfusion Injury in Mice" International Journal of Molecular Sciences 25, no. 23: 12563. https://doi.org/10.3390/ijms252312563
APA StyleJeong, K., Je, J., Dusabimana, T., Karekezi, J., Nugroho, T. A., Ndahigwa, E. N., Yun, S. P., Kim, H. J., Kim, H., & Park, S. W. (2024). Activation of Purinergic P2Y2 Receptor Protects the Kidney Against Renal Ischemia and Reperfusion Injury in Mice. International Journal of Molecular Sciences, 25(23), 12563. https://doi.org/10.3390/ijms252312563

