Targeting Age-Related Impaired Bone Healing: ZnO Nanoparticle-Infused Composite Fibers Modulate Excessive NETosis and Prolonged Inflammation in Aging
Abstract
1. Introduction
2. Results
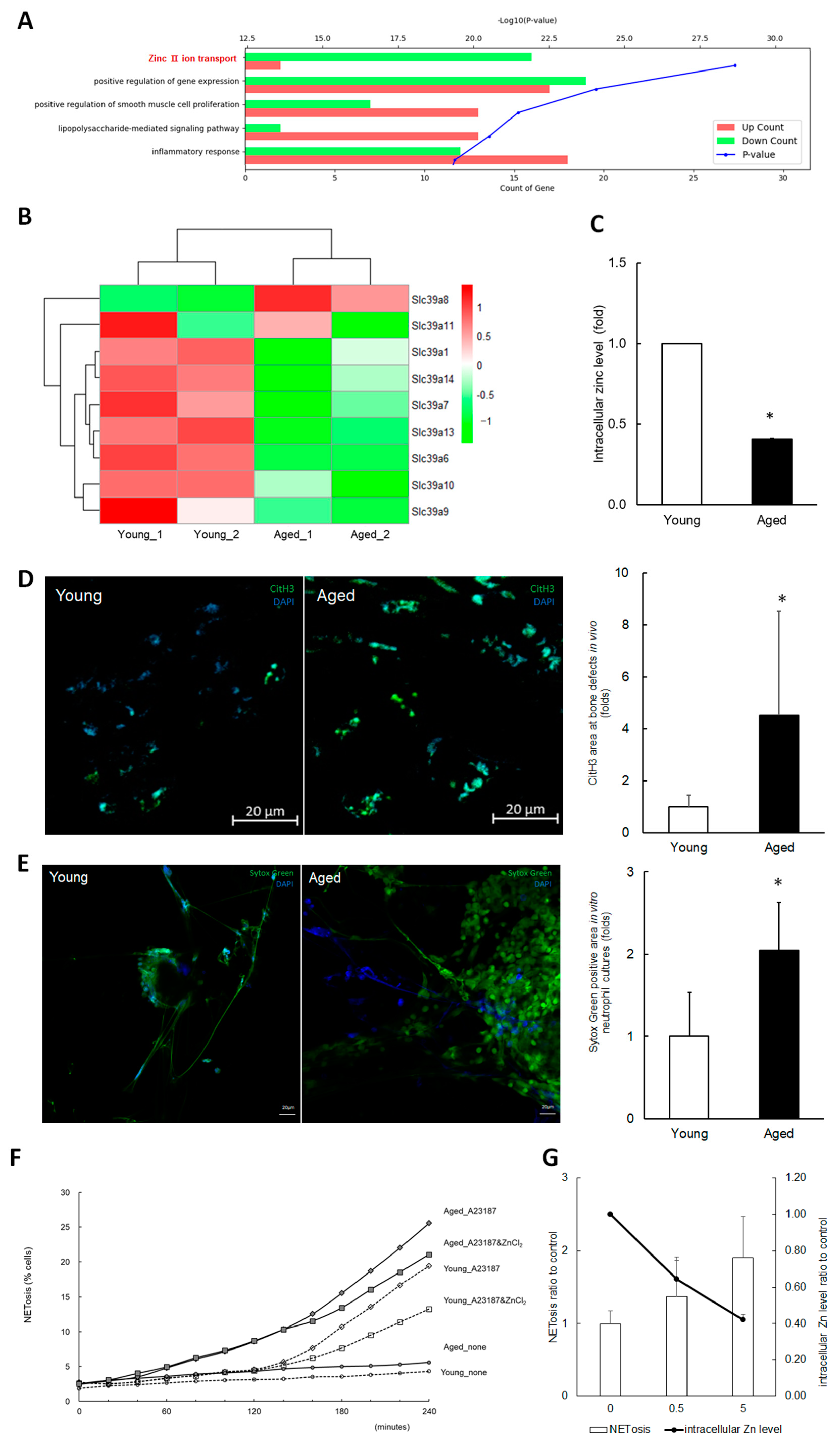
2.1. Impaired Bone Healing in Aged Mice
2.2. Exploring the Potential Link Between Zinc, NETosis, and Impaired Bone Healing in Aged Mice
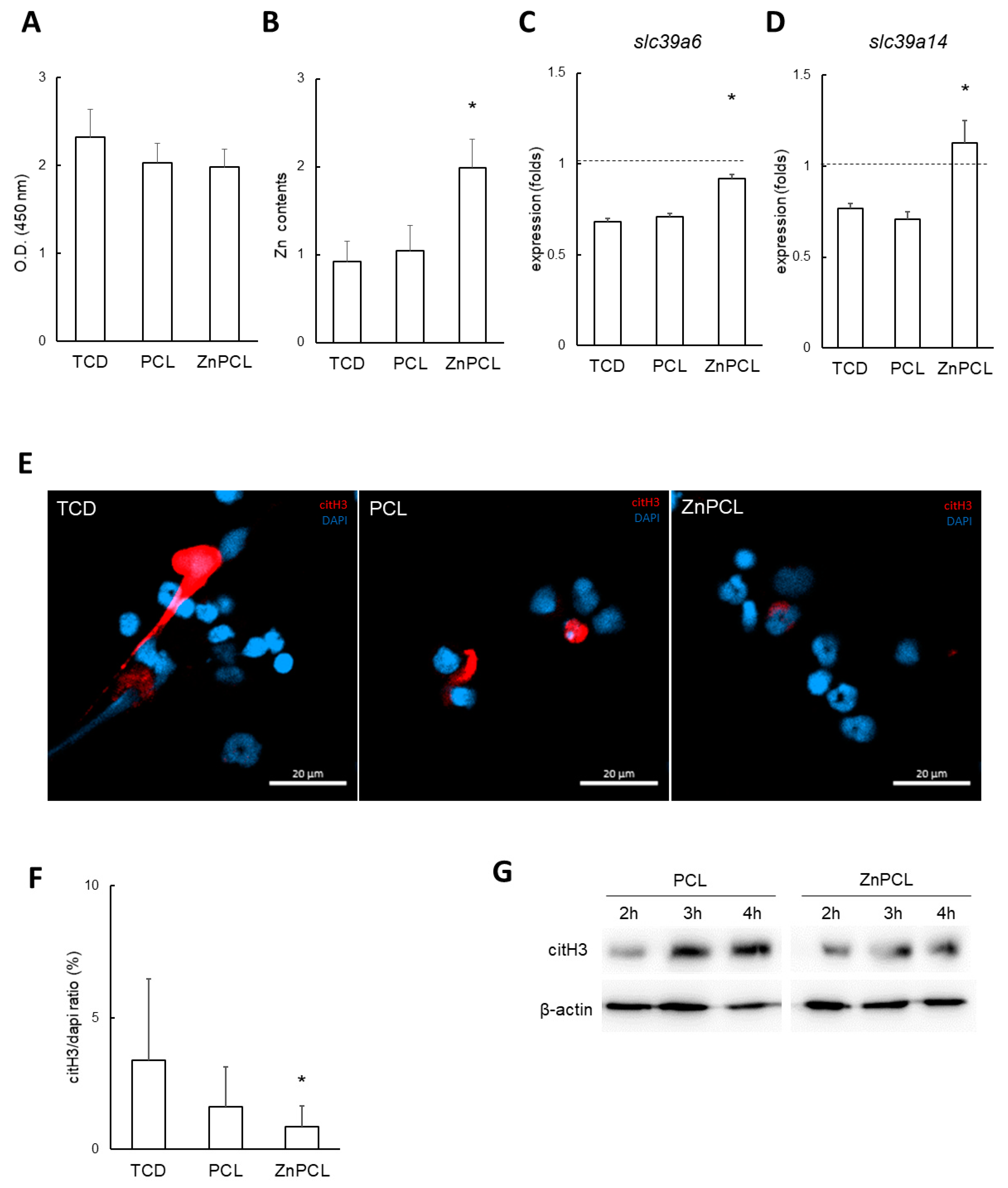
2.3. Characterization of ZnO-Infused Poly(ε-Caprolactone) Composite Fibers
2.4. Effect of ZnPCL on NETosis in Neutrophils Isolated from Aged Mice
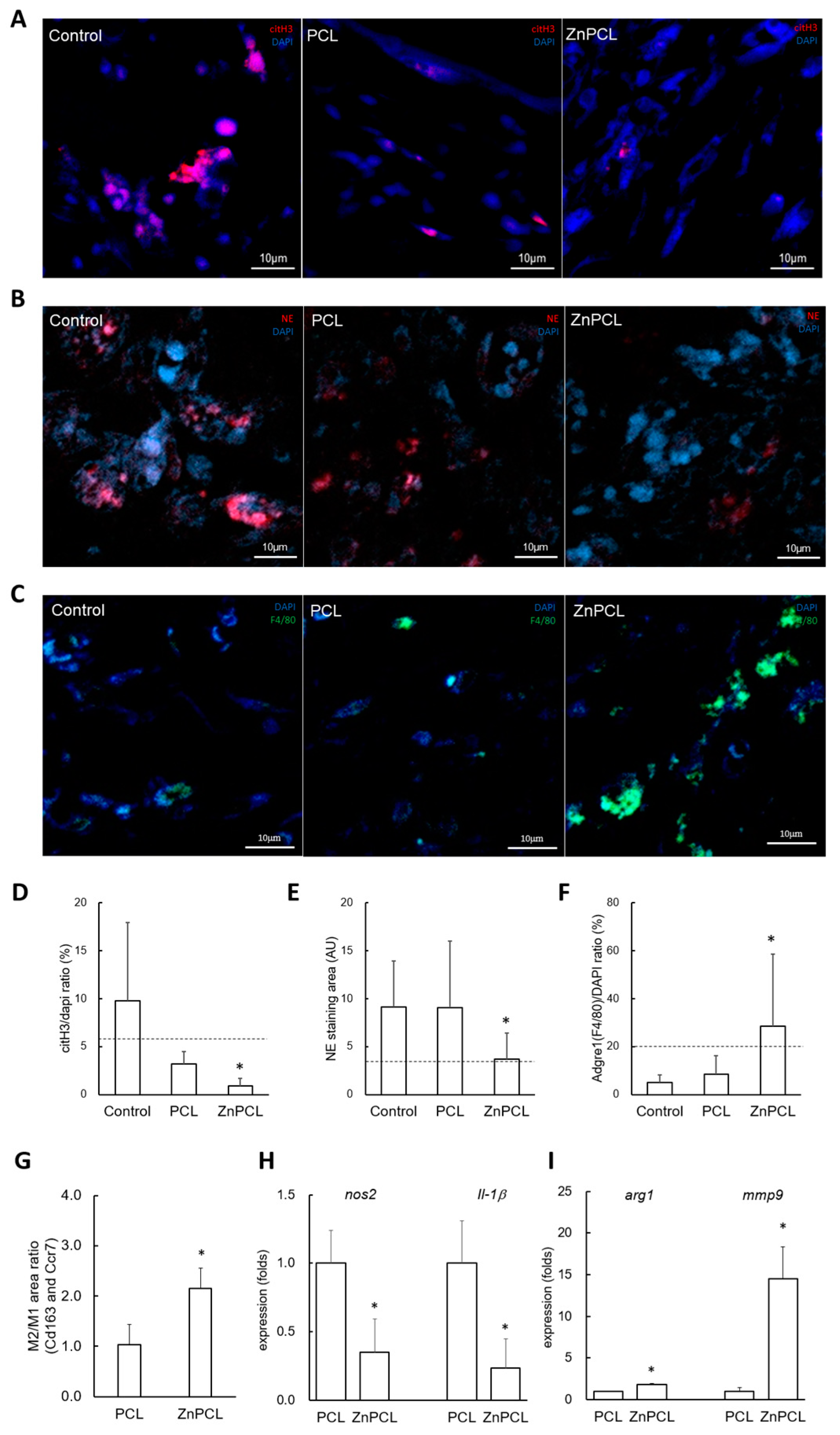
2.5. Effect of ZnPCL on NETosis, Macrophage Recruitment, and M2 Polarization in an In Vivo Bone Defect Model of Aged Mice
2.6. ZnPCL Expedited Bone Healing in Aged
3. Discussion
4. Materials and Methods
4.1. Animal Study
4.2. microCT
4.3. H-E and Immunofluorescence Staining
4.4. Total RNA Sequencing
4.5. RT-qPCR
4.6. Fabrication and Characterization of PCL and ZnPCL Nanofibrous Scaffolds
4.7. In Vitro Release of Zinc Ion and Biodegradation
4.8. Isolation of Mouse Neutrophils
4.9. NETosis Assay
4.10. Measurement of Intracellular Free Zinc Ion Level
4.11. Western Blot
4.12. Statistical Analysis
5. Conclusions
Supplementary Materials
Author Contributions
Funding
Institutional Review Board Statement
Informed Consent Statement
Data Availability Statement
Conflicts of Interest
References
- WHO. Ageing and Health. Available online: https://www.who.int/news-room/fact-sheets/detail/ageing-and-health (accessed on 1 October 2022).
- Mangoni, A.A.; Jackson, S.H. Age-related changes in pharmacokinetics and pharmacodynamics: Basic principles and practical applications. Br. J. Clin. Pharmacol. 2004, 57, 6–14. [Google Scholar] [CrossRef] [PubMed]
- Sfeir, J.G.; Drake, M.T.; Khosla, S.; Farr, J.N. Skeletal Aging. Mayo Clin. Proc. 2022, 97, 1194–1208. [Google Scholar] [CrossRef] [PubMed]
- Chandra, A.; Rajawat, J. Skeletal Aging and Osteoporosis: Mechanisms and Therapeutics. Int. J. Mol. Sci. 2021, 22, 3553. [Google Scholar] [CrossRef] [PubMed]
- Clark, D.; Nakamura, M.; Miclau, T.; Marcucio, R. Effects of Aging on Fracture Healing. Curr. Osteoporos. Rep. 2017, 15, 601–608. [Google Scholar] [CrossRef]
- Goodnough, L.H.; Goodman, S.B. Relationship of Aging, Inflammation, and Skeletal Stem Cells and Their Effects on Fracture Repair. Curr. Osteoporos. Rep. 2022, 20, 320–325. [Google Scholar] [CrossRef]
- Torres, H.M.; Arnold, K.M.; Oviedo, M.; Westendorf, J.J.; Weaver, S.R. Inflammatory Processes Affecting Bone Health and Repair. Curr. Osteoporos. Rep. 2023, 21, 842–853. [Google Scholar] [CrossRef]
- Meyer, R.A., Jr.; Desai, B.R.; Heiner, D.E.; Fiechtl, J.; Porter, S.; Meyer, M.H. Young, adult, and old rats have similar changes in mRNA expression of many skeletal genes after fracture despite delayed healing with age. J. Orthop. Res. 2006, 24, 1933–1944. [Google Scholar] [CrossRef]
- Bucher, C.H.; Berkmann, J.C.; Burkhardt, L.M.; Paschke, C.; Schlundt, C.; Lang, A.; Wolter, A.; Damerau, A.; Geissler, S.; Volk, H.D.; et al. Local immune cell contributions to fracture healing in aged individuals—A novel role for interleukin 22. Exp. Mol. Med. 2022, 54, 1262–1276. [Google Scholar] [CrossRef]
- Fuchs, T.A.; Abed, U.; Goosmann, C.; Hurwitz, R.; Schulze, I.; Wahn, V.; Weinrauch, Y.; Brinkmann, V.; Zychlinsky, A. Novel cell death program leads to neutrophil extracellular traps. J. Cell Biol. 2007, 176, 231–241. [Google Scholar] [CrossRef]
- Papayannopoulos, V. Neutrophil extracellular traps in immunity and disease. Nat. Rev. Immunol. 2018, 18, 134–147. [Google Scholar] [CrossRef]
- Sabbatini, M.; Magnelli, V.; Renò, F. NETosis in Wound Healing: When Enough Is Enough. Cells 2021, 10, 494. [Google Scholar] [CrossRef]
- Huang, T.; Yan, G.; Guan, M. Zinc Homeostasis in Bone: Zinc Transporters and Bone Diseases. Int. J. Mol. Sci. 2020, 21, 1236. [Google Scholar] [CrossRef]
- Kim, B.; Lee, W.-W. Regulatory Role of Zinc in Immune Cell Signaling. Mol. Cells 2021, 44, 335–341. [Google Scholar] [CrossRef]
- Lin, P.H.; Sermersheim, M.; Li, H.; Lee, P.H.U.; Steinberg, S.M.; Ma, J. Zinc in Wound Healing Modulation. Nutrients 2017, 10, 16. [Google Scholar] [CrossRef]
- Haase, H.; Rink, L. The immune system and the impact of zinc during aging. Immun. Ageing 2009, 6, 9. [Google Scholar] [CrossRef]
- Nakano, M.; Nakamura, Y.; Miyazaki, A.; Takahashi, J. Zinc Pharmacotherapy for Elderly Osteoporotic Patients with Zinc Deficiency in a Clinical Setting. Nutrients 2021, 13, 1814. [Google Scholar] [CrossRef]
- Kearney, P.L.; Bhatia, M.; Jones, N.G.; Yuan, L.; Glascock, M.C.; Catchings, K.L.; Yamada, M.; Thompson, P.R. Kinetic Characterization of Protein Arginine Deiminase 4: A Transcriptional Corepressor Implicated in the Onset and Progression of Rheumatoid Arthritis. Biochemistry 2005, 44, 10570–10582. [Google Scholar] [CrossRef]
- Li, P.; Dai, J.; Li, Y.; Alexander, D.; Čapek, J.; Geis-Gerstorfer, J.; Wan, G.; Han, J.; Yu, Z.; Li, A. Zinc based biodegradable metals for bone repair and regeneration: Bioactivity and molecular mechanisms. Mater. Today Bio 2024, 25, 100932. [Google Scholar] [CrossRef]
- Rao, J.; Gao, H.; Sun, J.; Yu, R.; Zhao, D.; Ding, Y. A Critical Review of Biodegradable Zinc Alloys toward Clinical Applications. ACS Biomater. Sci. Eng. 2024, 10, 5454–5473. [Google Scholar] [CrossRef]
- Wong, S.L.; Demers, M.; Martinod, K.; Gallant, M.; Wang, Y.; Goldfine, A.B.; Kahn, C.R.; Wagner, D.D. Diabetes primes neutrophils to undergo NETosis, which impairs wound healing. Nat. Med. 2015, 21, 815–819. [Google Scholar] [CrossRef]
- Kuźmicka, W.; Moskalik, A.; Manda-Handzlik, A.; Demkow, U.; Wachowska, M.; Ciepiela, O. Influence of iron- and zinc-chelating agents on neutrophil extracellular trap formation. Cent. Eur. J. Immunol. 2021, 46, 135–139. [Google Scholar] [CrossRef] [PubMed]
- Kuźmicka, W.; Manda-Handzlik, A.; Cieloch, A.; Mroczek, A.; Demkow, U.; Wachowska, M.; Ciepiela, O. Zinc Supplementation Modulates NETs Release and Neutrophils’ Degranulation. Nutrients 2020, 13, 51. [Google Scholar] [CrossRef] [PubMed]
- Wong, S.L.; Wagner, D.D. Peptidylarginine deiminase 4: A nuclear button triggering neutrophil extracellular traps in inflammatory diseases and aging. FASEB J. 2018, 32, fj201800691R. [Google Scholar] [CrossRef]
- Sabbatini, M.; Bona, E.; Novello, G.; Migliario, M.; Renò, F. Aging hampers neutrophil extracellular traps (NETs) efficacy. Aging Clin. Exp. Res. 2022, 34, 2345–2353. [Google Scholar] [CrossRef] [PubMed]
- Li, X.; Li, C.; Zhang, W.; Wang, Y.; Qian, P.; Huang, H. Inflammation and aging: Signaling pathways and intervention therapies. Signal Transduct. Target. Ther. 2023, 8, 239. [Google Scholar] [CrossRef]
- Leshner, M.; Wang, S.; Lewis, C.; Zheng, H.; Chen, X.A.; Santy, L.; Wang, Y. PAD4 mediated histone hypercitrullination induces heterochromatin decondensation and chromatin unfolding to form neutrophil extracellular trap-like structures. Front. Immunol. 2012, 3, 307. [Google Scholar] [CrossRef]
- Cheng, J.; Rink, L.; Wessels, I. Zinc Supplementation Reduces the Formation of Neutrophil Extracellular Traps by Decreasing the Expression of Peptidyl Arginine Deiminase 4. Mol. Nutr. Food Res. 2024, 68, 2400013. [Google Scholar] [CrossRef]
- Wessels, I.; Pupke, J.T.; von Trotha, K.T.; Gombert, A.; Himmelsbach, A.; Fischer, H.J.; Jacobs, M.J.; Rink, L.; Grommes, J. Zinc supplementation ameliorates lung injury by reducing neutrophil recruitment and activity. Thorax 2020, 75, 253–261. [Google Scholar] [CrossRef] [PubMed]
- Finamore, A.; Massimi, M.; Conti Devirgiliis, L.; Mengheri, E. Zinc Deficiency Induces Membrane Barrier Damage and Increases Neutrophil Transmigration in Caco-2 Cells1,2. J. Nutr. 2008, 138, 1664–1670. [Google Scholar] [CrossRef]
- Münchow, E.A.; Albuquerque, M.T.; Zero, B.; Kamocki, K.; Piva, E.; Gregory, R.L.; Bottino, M.C. Development and characterization of novel ZnO-loaded electrospun membranes for periodontal regeneration. Dent. Mater. 2015, 31, 1038–1051. [Google Scholar] [CrossRef]
- Keerthana, S.; Kumar, A. Potential risks and benefits of zinc oxide nanoparticles: A systematic review. Crit. Rev. Toxicol. 2020, 50, 47–71. [Google Scholar] [CrossRef] [PubMed]
- Umar, H.; Kavaz, D.; Rizaner, N. Biosynthesis of zinc oxide nanoparticles using Albizia lebbeck stem bark, and evaluation of its antimicrobial, antioxidant, and cytotoxic activities on human breast cancer cell lines. Int. J. Nanomed. 2019, 14, 87–100. [Google Scholar] [CrossRef] [PubMed]
- Fu, L.; Feng, Q.; Chen, Y.; Fu, J.; Zhou, X.; He, C. Nanofibers for the Immunoregulation in Biomedical Applications. Adv. Fiber Mater. 2022, 4, 1334–1356. [Google Scholar] [CrossRef]
- Liguori, I.; Russo, G.; Curcio, F.; Bulli, G.; Aran, L.; Della-Morte, D.; Gargiulo, G.; Testa, G.; Cacciatore, F.; Bonaduce, D.; et al. Oxidative stress, aging, and diseases. Clin. Interv. Aging 2018, 13, 757–772. [Google Scholar] [CrossRef] [PubMed]
- Velard, F.; Laurent-Maquin, D.; Braux, J.; Guillaume, C.; Bouthors, S.; Jallot, E.; Nedelec, J.-M.; Belaaouaj, A.; Laquerriere, P. The effect of zinc on hydroxyapatite-mediated activation of human polymorphonuclear neutrophils and bone implant-associated acute inflammation. Biomaterials 2010, 31, 2001–2009. [Google Scholar] [CrossRef]
- Zhang, Q.; Wu, T.; Li, S.; Meng, Y.; Tan, Z.; Wu, M.; Yi, D.; Wang, L.; Zhao, D.; Hou, Y. Protective Effect of Zinc Oxide and Its Association with Neutrophil Degranulation in Piglets Infected with Porcine Epidemic Diarrhea Virus. Oxidative Med. Cell. Longev. 2021, 2021, 3055810. [Google Scholar] [CrossRef]
- Stiles, L.I.; Ferrao, K.; Mehta, K.J. Role of zinc in health and disease. Clin. Exp. Med. 2024, 24, 38. [Google Scholar] [CrossRef]
- Chasapis, C.T.; Ntoupa, P.A.; Spiliopoulou, C.A.; Stefanidou, M.E. Recent aspects of the effects of zinc on human health. Arch. Toxicol. 2020, 94, 1443–1460. [Google Scholar] [CrossRef]
- Schoofs, H.; Schmit, J.; Rink, L. Zinc Toxicity: Understanding the Limits. Molecules 2024, 29, 3130. [Google Scholar] [CrossRef]
- Canta, M.; Cauda, V. The investigation of the parameters affecting the ZnO nanoparticle cytotoxicity behaviour: A tutorial review. Biomater. Sci. 2020, 8, 6157–6174. [Google Scholar] [CrossRef]
- Kong, L.; Heydari, Z.; Lami, G.H.; Saberi, A.; Baltatu, M.S.; Vizureanu, P. A Comprehensive Review of the Current Research Status of Biodegradable Zinc Alloys and Composites for Biomedical Applications. Materials 2023, 16, 4797. [Google Scholar] [CrossRef] [PubMed]
- U.S. Food and Drug Administration. Polycaprolactone (PCL) Safety Profile. 2022. Available online: https://www.fda.gov/media/158492/download (accessed on 20 November 2024).






| Gene Name | Forward | Reverse | ID |
|---|---|---|---|
| Gapdh | CCCACTCTTCCACCTTCGATG | CGAGTTGGGATAGGGCCTCT | NM_008084 |
| Il1b | TGCCACCTTTTGACAGTGATG | ATGTGCTGCTGCGAGATTTG | NM_008361 |
| Tnf | TGTAGCCCACGTCGTAGCAAA | TGTGGGTGAGGAGCACGTA | NM_013693 |
| Slc39a6 | ATTGATGCTCGGGCTTGTCT | AGCCACCAAGCCAGGCTATT | NM_028076 |
| Slc39a14 | CCAAGCGCCATTGAAGTATGG | TTCCAATCGCCAAGGCTATGA | NM_028076 |
| Arg1 | ACAAGACAGGGCTCCTTTCA | TGAGTTCCGAAGCAAGCCAA | NM_007482 |
| Nos2 | GGTGAAGGGACTGAGCTGTT | ACGTTCTCCGTTCTCTTGCAG | NM_010927 |
| Mmp9 | TCACCATGAGTCCCTGGGA | AGCGGTACAAGTATGCCTCTGC | NM_013599 |
Disclaimer/Publisher’s Note: The statements, opinions and data contained in all publications are solely those of the individual author(s) and contributor(s) and not of MDPI and/or the editor(s). MDPI and/or the editor(s) disclaim responsibility for any injury to people or property resulting from any ideas, methods, instructions or products referred to in the content. |
© 2024 by the authors. Licensee MDPI, Basel, Switzerland. This article is an open access article distributed under the terms and conditions of the Creative Commons Attribution (CC BY) license (https://creativecommons.org/licenses/by/4.0/).
Share and Cite
Kim, D.-Y.; Ryu, J.-H.; Kim, J.-H.; Lee, E.-H.; Baek, J.-H.; Woo, K.M. Targeting Age-Related Impaired Bone Healing: ZnO Nanoparticle-Infused Composite Fibers Modulate Excessive NETosis and Prolonged Inflammation in Aging. Int. J. Mol. Sci. 2024, 25, 12851. https://doi.org/10.3390/ijms252312851
Kim D-Y, Ryu J-H, Kim J-H, Lee E-H, Baek J-H, Woo KM. Targeting Age-Related Impaired Bone Healing: ZnO Nanoparticle-Infused Composite Fibers Modulate Excessive NETosis and Prolonged Inflammation in Aging. International Journal of Molecular Sciences. 2024; 25(23):12851. https://doi.org/10.3390/ijms252312851
Chicago/Turabian StyleKim, Do-Yeun, Jeong-Hyun Ryu, Jae-Hyung Kim, Eun-Hye Lee, Jeong-Hwa Baek, and Kyung Mi Woo. 2024. "Targeting Age-Related Impaired Bone Healing: ZnO Nanoparticle-Infused Composite Fibers Modulate Excessive NETosis and Prolonged Inflammation in Aging" International Journal of Molecular Sciences 25, no. 23: 12851. https://doi.org/10.3390/ijms252312851
APA StyleKim, D.-Y., Ryu, J.-H., Kim, J.-H., Lee, E.-H., Baek, J.-H., & Woo, K. M. (2024). Targeting Age-Related Impaired Bone Healing: ZnO Nanoparticle-Infused Composite Fibers Modulate Excessive NETosis and Prolonged Inflammation in Aging. International Journal of Molecular Sciences, 25(23), 12851. https://doi.org/10.3390/ijms252312851

