Abstract
High-grade serous ovarian carcinoma (HGSOC) remains the most common and deadly form of ovarian cancer. However, available cell lines usually fail to appropriately represent its complex molecular and histological features. To overcome this drawback, we established OVAR79, a new cell line derived from the ascitic fluid of a patient with a diagnosis of HGSOC, which adds a unique set of properties to the study of ovarian cancer. In contrast to the common models, OVAR79 expresses TP53 without the common hotspot mutations and harbors the rare combination of mutations in both PIK3CA and PTEN genes, together with high-grade chromosomal instability with multiple gains and losses. These features, together with the high proliferation rate, ease of cultivation, and exceptional transfection efficiency of OVAR79, make it a readily available and versatile tool for various studies in the laboratory. We extensively characterized its growth, migration, and sensitivity to platinum- and taxane-based treatments in comparison with the commonly used SKOV3 and OVCAR3 ovarian cell lines. In summary, OVAR79 is an excellent addition for basic and translational ovarian cancer research and offers new insights into the biology of HGSOC.
1. Introduction
Ovarian cancer is one of the most lethal gynecological malignancies; it ranks third in incidence among gynecological cancers but first in mortality [1,2]. Lack of robust screening tests for early detection not only reduces the effectiveness of treatment, but also significantly increases its cost. This is one of the reasons why ovarian cancer ranks as the most expensive malignancy to treat among all types of cancer. In the United States, the economic toll of treatment per patient is substantial, with expenses ranging from approximately $80,000 in the first year of care to $100,000 in the terminal stages of the disease [3].
Epithelial ovarian cancer (EOC), which constitutes the majority of ovarian cancer cases, is a very heterogeneous disease characterized by multiple histological subtypes [4]. As a result of early symptoms often being absent, about 75% of EOC cases are diagnosed when the disease has reached an advanced stage, thereby significantly reducing the chance of effective treatment [5]. The overall five-year survival rate following diagnosis is about 46% [6].
EOC has further sub-classifications into subtypes that are based on differences in morphology, etiology, pathogenesis, and molecular biology. High-grade serous ovarian cancer (HGSOC) is the most frequent subtype, accounting for 68–75% of all epithelial ovarian cancer (EOC) cases [2]. This subtype has been characterized by the following characteristics: frequent mutations in key genes, such as TP53, NF1, BRCA1, BRCA2, RB1, CDK12, FAT3, and CSMD3, coupled with chromosomal copy number variations and genomic duplications [7,8]. The standard treatment approach to HGSOC includes primary cytoreductive surgery followed by platinum-based chemotherapy. However, this EOC subtype is often associated with high chemoresistance [6,9]. This highlights the need to create good preclinical models to study the disease and test new therapeutic strategies. Well-characterized cell lines remain essential for the in vitro study of HGSOC.
However, a major challenge in this field is the issue of cross-contamination and misidentification of cell lines, and this undermines the accuracy of scientific research. For example, it was found that 8 out of 51 ovarian cancer cell lines had been misidentified and were derived from other malignancies such as breast, cervical, or teratocarcinoma cells [10]. Long-term cultivation and immortalization can also introduce new mutations and the selection of particular cell clones, which may result in phenotypic drift away from the characteristics of the original tumor. For example, HeLa (established in 1951 [11]), MCF-7 (established in 1973 [12]), and HEK293 (established in 1973 [13]) have all been reported to show significant variations between strains from different laboratories [14].
These challenges demand new, well-characterized cell lines that maintain the histological and molecular characteristics of HGSOC. A suitable cell line should have high proliferative capacity, be widely available, inexpensive to culture, and amenable to common gene editing techniques.
For comparative purposes, we selected two well-established ovarian cancer cell lines: SKOV3 and OVCAR3. SKOV3 has been an extensively used model for HGSOC, although recent evidence shows that this cell line represents the phenotype of ovarian clear-cell adenocarcinoma [15]. SKOV3 is versatile, as it grows fast, is tolerant to environmental stresses, and its cultivation does not require especial growth conditions or expensive supplements. Furthermore, this cell line can be used as a parental cell line for stem-like cancer cell isolation due to its high levels of stemness markers and chemoresistance [16,17]. On the other hand, OVCAR3 is a more accurate model of HGSOC, but its slower proliferation rate and increased sensitivity to freezing and thawing pose challenges for experimental work.
Here, we report a new cell line, OVAR79, derived from the ascitic fluid of a patient with HGSOC. OVAR79 retains many of the key features of the disease—genetic and phenotypic markers of HGSOC—and offers the advantages of rapid proliferation, stability, and can be maintained on a relatively simple medium without any supplements. This cell line holds great potential as a robust and reliable model for ovarian cancer research.
2. Results
2.1. Patient Medical History
The OVAR79 cell line was established from the ascitic fluid of a 47-year-old Caucasian woman diagnosed with high-grade serous ovarian carcinoma (HGSOC). Ascitic fluid was collected before therapy by puncture through the posterior vaginal fornix. The diagnosis was confirmed through a comprehensive workup, including MRI, histopathological, and immunohistochemical analyses. Immunocytochemical studies of the ascitic fluid cells revealed a high expression of MOC31, PAX8, CA125, WT1, and p53, consistent with the HGSOC diagnosis. At the time of sample collection, the patient’s disease was classified as stage IV, meaning the cancer was highly advanced.
2.2. The Basic Characteristics of the Cell Line
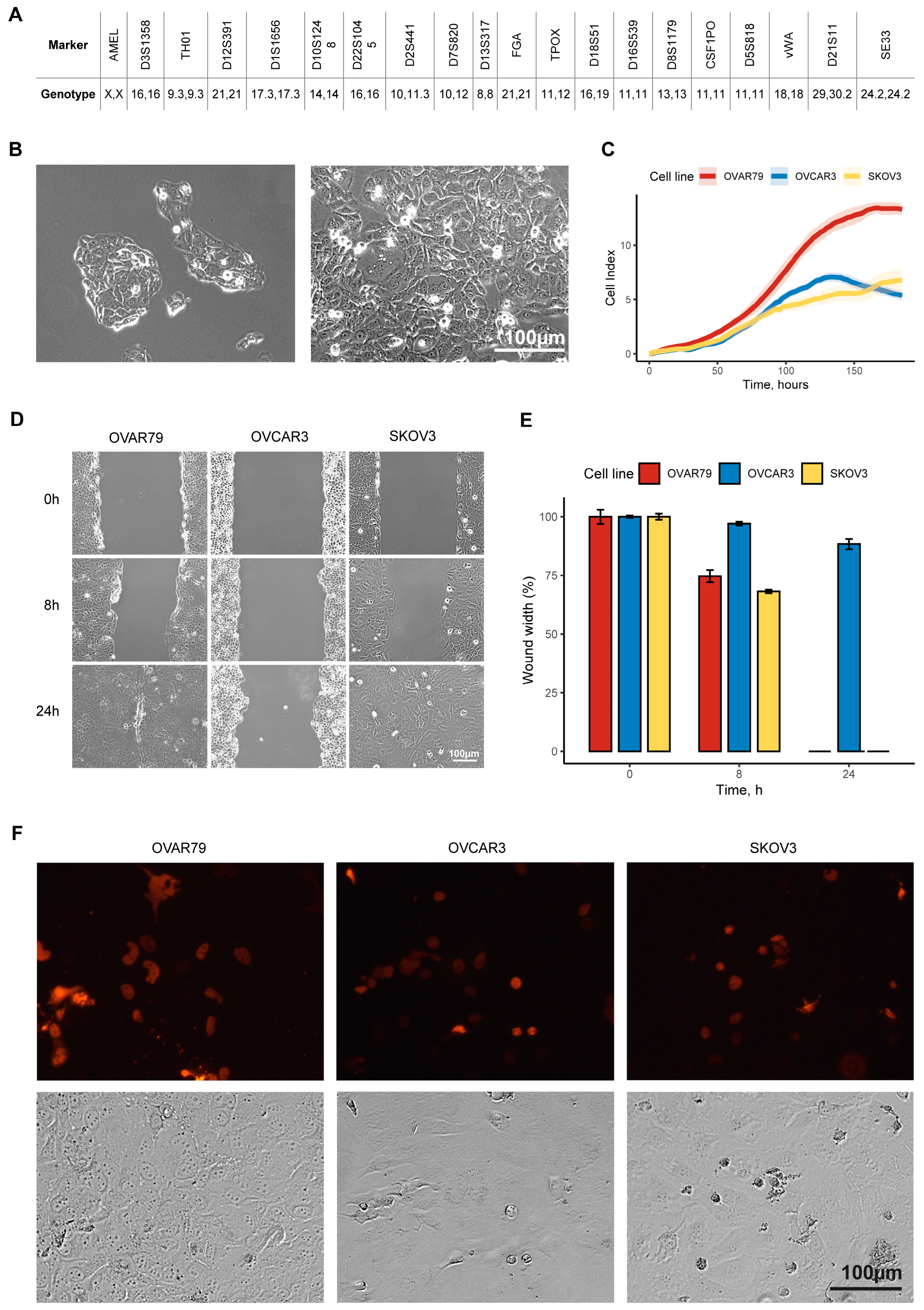
By the 10th passage, the OVAR79 cell line had stabilized and exhibited a homogeneous population with no detectable non-tumor cells. To confirm the authenticity and purity, we conducted short tandem repeat (STR) profiling of OVAR79 cells at the 20th passage and showed that this line is unique and uncontaminated (Figure 1A). The cell line underwent spontaneous immortalization without external intervention, which may have helped preserve key genetic features of the original tumor. Routine mycoplasma testing confirmed the absence of contamination throughout cultivation.
Figure 1.
Morphological, growth, and migratory characteristics of the OVAR79 cell line in comparison to SKOV3 and OVCAR3 cell lines. (A) Short tandem repeat (STR) profiling of the OVAR79 cell line. (B) Representative phase-contrast images of OVAR79 cells at low (left image) and high (right image) confluency. (C) Growth curves of OVAR79, SKOV3, and OVCAR3 cell lines. The proliferation rates were measured over 185 h with regular time-point assessments. The data represent the mean ± SD from 3 biologically independent replicates. (D,E) Wound healing assay of OVAR79, SKOV3, and OVCAR3 cell lines. The width of the wound area was measured immediately after scratching (0 h), with wound closure quantified after 8 and 24 h. The bar graph (D) illustrates the average wound closure at each time-point, represented as mean ± SD (n = 3 biologically independent replicates). (F) Fluorescence and phase-contrast images of OVAR79, OVCAR3 and SKOV3 cell lines expressing SRSF2-RFP protein (red).
Morphologically, OVAR79 cells are medium-sized and adherent, characterized by the formation of rounded colonies prior to reaching confluency (Figure 1B). The cells have centrally located, large nuclei, which are usually observed in high-grade serous ovarian carcinoma cells. OVAR79 cells prefer to grow in close contact within round-shaped islets and it is easy to detach them from cultural flasks with 0.05% trypsin within a few minutes, but they are stable to mild physical disturbance.
Using the xCELLigence system, we observed that the OVAR79 cells demonstrate a higher biomass accumulation rate compared to the widely used ovarian cancer cell lines SKOV3 and OVCAR3 (Figure 1C). Furthermore, the wound healing assay (Figure 1D,E) revealed that OVAR79 cells exhibit higher proliferation and migration rates compared to the aggressive SKOV3 cell line and OVCAR3.
We compared the transfection efficiency of the SKOV3, OVCAR3, and OVAR79 cell lines. Cells were transfected with the plasmid encoding the spliceosomal protein SRSF2 fused with a red fluorescent protein (pTagRFP-C-SRSF2) using Lipofectamine. We showed that OVAR79 exhibited comparable transfection efficiency to SKOV3 and OVCAR3. Additionally, OVAR79 cells demonstrated higher viability and proliferative activity after transfection compared to SKOV3 and OVCAR3 (Figure 1F).
2.3. Mutation Profile
One of the main genetic features of HGSOC is mutation in the TP53 gene and pronounced genome instability. Additionally, there is a list of genes that are commonly mutated in HGSOC, although the frequency of these mutations is considerably lower. It is believed that the mutational load of HGSOC is primarily associated with genome instability and is its secondary feature [18]. In our study, we analyzed hotspot mutations in genes frequently mutated in HGSOC in particular and ovarian cancer in general, including TP53, KRAS, BRAF, PIK3C, PTEN, CTNNB, NF1, and RB1.
Sanger sequencing of DNA isolated from the OVAR79 cell line identified mutations in the PIK3CA and PTEN genes. The PIK3CA gene encodes a p110α subunit of the enzyme phosphatidylinositol 3-kinase (PI3K), which plays a critical role in the enzyme’s function. PI3K signaling regulates many processes that are essential for cancer cell survival and proliferation [19]. Specifically, mutations were detected in exons 1 (Leu113Pro) and 9 (Ser553Thr) of the PIK3CA gene, affecting the p85 binding site and helical domain, respectively (Figure 2A,B) [20]. Meanwhile, PTEN functions as a suppressor of the PI3K signaling pathway and is frequently mutated in some types of cancer [21]. We found intronic mutations near exons 2 (rs1903858) and 4 (rs1426397261) of the PTEN gene, within its phosphatase domain (Figure 2C,D) [22]. Upregulation of the PI3K pathway is a common feature for EOC and leads to chemoresistance acquisition and cell cycle progression. Inhibition of this pathway induces genome instability and mitotic catastrophe by reducing the activity of Aurora kinase B [16].
Figure 2.
Sanger sequencing electropherograms of the OVAR79 cell line showing mutations in the PIK3CA and PTEN genes. (A) A single-nucleotide substitution in exon 1 (c.338T>C) leading to a codon change (CTC>CCC) and an amino acid substitution (Leu113Pro). (B) An indel mutation in exon 9 with a GT deletion and C insertion at position 1658–1659 leading to a codon change (AGT>ACC) and a frameshift. (C) A single-nucleotide variant in intron 2, rs1903858 at chr10:87893929. (D) An indel mutation around exon 4, rs1426397261, due to a duplication of ATACATATT to ATACATATTATACATATT, located at chr10:87931188-87931196.
Mutations in this pathway are frequently associated with aberrant cell signaling and have been implicated in tumor growth and survival, suggesting that OVAR79 may serve as a useful model for studying PI3K/AKT pathway dysregulation in ovarian cancer [23,24].
The TP53 gene encodes the p53 protein and is frequently mutated in many types of cancer due to its critical role as a tumor suppressor. This gene plays a central role in maintaining genomic stability by regulating various cellular processes, including apoptosis, the cell cycle, and DNA repair [25]. Although TP53 mutations are present in approximately 96% of high-grade serous ovarian cancer cases, no mutations were detected in the hotspot regions of exons 3–8 within the OVAR79 cells [7]. Immunocytochemical analysis confirmed wild-type p53 expression in the original clinical ascites sample. This rarity makes the OVAR79 line particularly valuable for exploring the functions of p53 and its downstream regulatory pathways, including its roles in DNA repair, apoptosis, and cell cycle control.
No mutations were detected in the KRAS (exons 1 and 2), BRAF (exon 15), CTNNB1 (exon 2), NF1 (exons 3, 5, 37, and 39), or RB1 (exons 17 and 20) genes. The absence of mutations in these genes further underscores the potential utility of the OVAR79 cell line as a unique tool for research on wild-type p53 HGSOC.
2.4. DNA Copy Number Alterations
HGSOC cannot be characterized by specific somatic mutations due to high variability among patients. However, HGSOC is associated with numerous gains and losses of chromosomal material [7]. To investigate copy number alterations in the OVAR79 cell line, we performed karyotypic analysis.
SNP array genotyping analysis of the OVAR79 cell line revealed numerous chromosomal rearrangements. We observed frequent large-scale copy number losses common to this ovarian cancer subtype, with deletions in chromosome 4p occurring in 65–67% of cases, 8p in 74%, 12q in 35%, and 13q in 64%. Additionally, we noted the loss of the X chromosome and a relatively high level of copy-neutral loss of heterozygosity (cnLOH), affecting approximately 41% of the genome (Figure 3).
Figure 3.
Karyotype of the OVAR79 cell line. Regions of gain are indicated in green, regions of loss in red, and copy-neutral losses of heterozygosity (cnLOH) are shown in light blue.
Most of the identified chromosomal imbalances overlap with previously described regions of genomic instability in HGSOC. For comparison, we used data on both focal gains and losses as well as on gene copy number alterations (Supplementary Table S1) [7,26,27]. Among the identified copy number losses, we observed several key loci, including the tumor suppressor gene BRCA2 and its partner PALB2, which both are essential for DNA repair; the anti-oncogene RB1, which regulates cell proliferation; PTCH1, encoding a crucial signaling receptor in the sonic hedgehog pathway; and ARID1A, which influences DNA repair through chromatin organization [28,29,30,31]. Additionally, we found amplification of 13 genes that represent known therapeutic targets, including PAX8, MYC, AKT3, ID4, and MALAT1, in the OVAR79 cell line [32,33,34,35].
2.5. Marker Expression and Phenotypic Analysis of OVAR79 Cells
The OVAR79 cells displayed an epithelial phenotype based on the expression levels of the epithelial markers CDH1 (CD324, E-cadherin) and ZO1. In contrast, RT-qPCR showed very low expression of mesenchymal markers such as CDH2 (CD325, N-cadherin) and VIM (Vimentin). At the same time, we noticed the upregulation of SNAIL, one of the major transcription factors related to epithelial–mesenchymal transition (EMT), which may suggest that this cell line is in a transitional state and could be prone to partial EMT changes under specific conditions, thus expressing an increase in cellular aggressiveness [36]. Compared to the SKOV3 and OVCAR3 cell lines, OVAR79 cells show an intermediate level of epithelial characteristics. The OVAR79 line shows significant expression of NANOG, a key pluripotency factor [37]. However, the relative expression levels of other stemness markers, such as ALDH1A1, POU5F1 (Oct-4), and SOX2, are very low [38,39]. High CD44 expression in OVAR79 cells may correlate with increased proliferation (Figure 1C) and therapy resistance (Figure 4A) [36,40].
Figure 4.
(A) RT-qPCR analysis of mRNA expression levels of epithelial, mesenchymal, and stemness markers in OVAR79, SKOV3, and OVCAR3 cell lines. Bars represent the relative expression levels of each marker normalized to GAPDH (n = 3 biologically independent experiments). Data represent the mean values ± SEM. (B) Flow cytometry analysis of ovarian cancer markers in OVAR79, SKOV3, and OVCAR3 cell lines. The green color represents the antibody of interest, while the blue color corresponds to the respective isotype control for each antibody. Graphs display marker intensity on the x-axis and the percentage of the cell population on the y-axis (%). (C) Dose–response curves obtained by MTT assay of OVAR79, OVCAR3, and SKOV3 cells that were treated with different concentrations of cisplatin, carboplatin, or paclitaxel for 48 h. The data represent the mean values ± SD (n = 3 biologically independent replicates). IC50 values were determined by fitting a normalized dose–response model to the data using nonlinear regression in GraphPad Prism 8.0 software.
Flow cytometry analysis further supports the epithelial nature of the OVAR79 cell line, demonstrating a higher expression of epithelial markers such as CD324 (E-cadherin), CA125, and EpCAM, compared to the mesenchymal markers CD325 (N-cadherin) and Vimentin (Figure 4B). The surface marker CD44 is also prominently expressed, aligning well with the RT-qPCR data (Figure 4A). Additionally, high levels of cytokeratins 4, 5, 6, 8, 10, 13, and 18 were observed through PanCK staining, further confirming the epithelial phenotype (Figure 4B).
2.6. In Vitro Chemosensitivity
A cytotoxicity assay was performed for the estimation of relative sensitivity of the cell lines OVAR79, SKOV3, and OVCAR3 to known pharmacological agents utilized for ovarian cancer treatment. As shown in Figure 4C, the OVAR79 cell line was more sensitive to low concentrations of cisplatin, with the same value of half-maximal inhibitory concentration (IC50) as SKOV3 and OVCAR3 cells. On the other hand, the cell line OVAR79 showed higher resistance against carboplatin and paclitaxel.
2.7. Comparison of OVAR79 to Other Ovarian Cancer Cell Lines
The majority of ovarian cancer research utilizes cell lines such as SKOV3, OVCAR3, A2780, and CaOV3 [41]. In our study, we compared the features of the OVAR79 cell line with SKOV3 and OVCAR3 cell lines through direct experiments. To address the limitation of using a restricted number of cell lines, we referred to published data to include comparative characteristics of A2780 and CaOV3 cell lines. We expanded the comparison by incorporating key aspects of cell line characteristics, including patient diagnosis, origin of the cell line, mutational burden and chromosomal instability, proliferation and migration rates, and epithelial–mesenchymal transition status (Table 1). Despite the limited set of descriptive characteristics, all these cell lines are completely different and do not duplicate each other. At the same time, it is well known that some of the most commonly used ovarian cancer cell lines do not represent HGSOC, despite their frequent use as HGSOC models in numerous studies. In summary, this study highlights the importance of accurately characterizing new cell lines and carefully selecting a disease model for each research task based on the specific characteristics of the cell line.
Table 1.
Comparison of OVAR79 cell line characteristics with the most commonly used ovarian cancer cell lines.
3. Discussion
Despite the frequent occurrence of the disease, cell lines representing HGSOC are often under-characterized and sometimes misidentified. The main genetic characteristics of HGSOC include TP53 mutations, homologous recombination deficiency, and a high level of genomic alterations [41,47]. HGSOC is also characterized by the expression of epithelial phenotype markers such as MUC16 (CA125), MSLN, PAX8, and KRT7 [53].
HGSOC is a markedly heterogeneous disease with significant diversity. Individual subtypes present exclusive features, but these may not always correspond to strict boundaries. For example, the presence or absence of a TP53 mutation alone is not a strict criterion for determining the subtype of a tumor. A biobank of ovarian cancer primary cell cultures, created by Nelson L. et al., revealed that genomic instability (the main characteristic of HGSOC) can be maintained even in the presence of wild-type TP53. Furthermore, it became evident that, despite having the same diagnosis, each tumor represents a unique combination of genetic alterations and mutations across a wide spectrum of genes [59]. It is worth noting that, despite their high genetic similarity, cancer cells from ascites differ from the original ovarian tumor cells. This difference arises because ascites have distinct physical properties and a unique cellular and molecular context compared to the solid tumor, creating selective conditions for clones capable of surviving without adhesion. Moreover, cancer cells in ascites can form spheroids, spherical cell conglomerates, that exhibit higher metastatic potential, increased expression of genes related to chemoresistance, and upregulation of the oxidative phosphorylation pathway [60,61,62]. Another important point is that cancer cells derived from ascites tend to display a more mesenchymal phenotype, which contributes to their higher metastatic potential, compared to the original tumor cells [63]. Therefore, the origin of a cancer cell line should be carefully taken into account.
We established the OVAR79 ovarian cancer cell line originating from ascites of a patient who was clinically diagnosed with high-grade serous ovarian carcinoma (HGSOC). Although TP53 mutations are predominant in HGSOC cases, we found no mutations in TP53 hotspots in OVAR79 cells. Clinical tests have confirmed the presence of p53 protein in the tumor tissue. However, mutations were found in the PTEN and PIK3CA genes. We believe that our cell line represents the HGSOC subtype, which is known for widespread genomic alterations marked by prominent copy number changes, and we showed that 42% of the genome is affected in OVAR79.
Our results show that OVAR79 cells exhibit an epithelial phenotype, including some features related to stemness as well as a more aggressive phenotype. Moreover, OVAR79 cells are more sensitive to cisplatin but more resistant to carboplatin compared with SKOV3 and OVCAR3 cells, as well as more resistant to paclitaxel compared to OVCAR3. However, for greater reliability, these results should be validated in other independent laboratories.
A major feature of OVAR79 is its simple handling. The cells have high proliferative activity, rapidly accumulate biomass, have a high transfection efficiency, and do not require expensive culture media or supplements. They are resistant to common environmental stressors, adhere well to the culture plastic, and can easily be detached with 0.05% trypsin without being dislodged by gentle mechanical agitation, and they maintain a stable phenotype over long cultivation periods.
The OVAR79 cell line is a new and convenient model for the study of ovarian cancer and unique phenotypes of HGSOC, especially in those cases with a lack of TP53 mutations but with a large number of genomic alterations.
4. Materials and Methods
4.1. Patient and Sample Data
Ascitic fluid was removed from a 47-year-old patient diagnosed with stage IV high-grade serous ovarian cancer (HGSOC) prior to chemotherapy through the posterior vaginal fornix at the Russian Scientific Center of Roentgenoradiology under the Ministry of Health of Russia. Ethical approval was obtained from the Ethics Committee of the National Medical Research Center for Obstetrics, Gynecology, and Perinatology named after Academician V.I. Kulakov of the Ministry of Healthcare of the Russian Federation (protocol no. 10 of 5 December 2019). The patient provided written informed consent for participation.
4.2. Cell Line Establishment and Culture Conditions
The human ovarian cancer cell line SKOV3 (ATCC, HTB-77) was grown in DMEM medium (Paneco, Moscow, Russia) supplemented with 10% FBS (Gibco/Thermo Fisher Scientific, Waltham, MA, USA), 2 mM l-glutamine (Paneco, Moscow, Russia), and 1% penicillin/streptomycin (Paneco, Moscow, Russia). The human ovarian cancer cell line OVCAR3 (ATCC, HTB-161) was grown in RPMI medium supplemented with 10% FBS, 2 mM l-glutamine, and 1% penicillin/streptomycin.
Ascitic fluid was collected in a sterile 50 mL tube and processed within an hour to sediment and isolate tumor cells. For this, the ascites was centrifuged at 200× g for 15 min at 4 °C. Cells from the ascites were resuspended in 5 mL of RPMI nutrient medium (Gibco/Thermo Fisher Scientific, Waltham, MA, USA) supplemented with 10% FBS, 2 mM glutamine, and 1% penicillin/streptomycin, with the addition of 1% non-essential amino acids (Paneco, Moscow, Russia). The cell line was assigned the identification number OVAR79, and currently, the cells have reached more than 100 passages. All studies on OVAR79 cells were conducted on a homogeneous cell line that had reached passage 30. The cell lines were regularly tested for mycoplasma contamination. All cell lines were incubated at 37 °C in a humidified atmosphere containing 5% CO2.
4.3. Short Tandem Repeat (STR) Analysis
Short tandem repeat (STR) analysis were performed on the OVAR79 cell line for 19 markers (D3S1358, D5S818, D7S820, D8S1179, D13S317, D16S539, D18S51, D21S11, CSF1PO, FGA, TH01, TPOX, VWA, D1S1656, D2S441, D10S1248, D12S391, D22S1045, SE33) and amelogenin loci using the COrDIS Plus kit according to the manufacturer’s instructions (Gordiz Ltd., Moscow, Russia). Analysis of DNA fragments was performed with an ABI3130 Genetick Analyzer (Applied Biosystems/Thermo Fisher Scientific, Waltham, MA, USA).
4.4. Cell Proliferation Measurement
Proliferation rate was measured using a xCELLigence RTCA Dual Plate (RTCA-DP) instrument according to the manufacturer’s instructions (Agilent Technologies, Santa Clara, CA, USA). Cells were seeded on an E-plate 16 (2000 cells/well for OVAR79, 2500 cells/well for OVCAR3, 2000 cells/well for SKOV3) and placed in an RTCA DP Analyzer maintained at 37 °C and 5% CO2 for 185 h. The electrical impedance values, represented as the cell index, were then recorded at 15 min intervals over a 7-day period.
4.5. Wound Healing Assay
Cells were seeded into a 4-well insert dish (Ibidi, Gräfelfing, Germany), and upon reaching confluence, the insert was removed to create a wound in the center of the monolayer. Cells were washed with PBS to remove cell debris. Images of the cells were taken immediately after insert removal, and then after 8 and 24 h, using an Olympus IX53F (Olympus, Tokyo, Japan) fluorescence microscope.
4.6. Single Nucleotide Polymorphism (SNP) Array Analysis
Genomic DNA was processed according to the Infinium HD assay protocol (Illumina, San Diego, CA, USA) and hybridized on a CytoSNP-12v2 Beadchip array (Illumina, San Diego, CA, USA). Screening for genomic abnormalities was performed using BlueFuse Multi software v 4.4 with default settings. Two datasets were used to assess consistency: copy number profiles of 489 HGS-OvCa TCGA samples and copy number alterations from targeted and whole-exome sequencing of 45 patients with HGSOC [7,27].
4.7. Mutation Identification
The cell line samples were washed three times in PBS buffer, collected, and stored at −20 °C until genetic study. DNA was isolated with a QIAamp DNA mini kit (Qiagen, Hilden, Germany) and amplified using targeted primers. The primer sequences were partially obtained from an article by Ying-Cheng Chiang [64]. Other primers were designed with Primer-BLAST (provided in the public domain by the National Center for Biotechnology Information, Bethesda, MD, USA). The primers for the relevant exons of the KRAS, BRAF, TP53, PIK3CA, PTEN, CTNNB, NF1, and RB1 genes are listed in Table 2.
Table 2.
Primer sequences used for mutation identification.
The applied PCR conditions were as follows: reaction volume, 25 μL; DNA input, 15 ng; Encyclo Plus PCR kit (Evrogen, Moscow, Russia); and each primer at a final concentration of 5 pM. Sanger sequencing was carried out according to the manufacturer’s protocol with the BigDye Terminator v3.1 Kit (Applied Biosystems/Thermo Fisher Scientific, Waltham, MA, USA) on an ABI Prism 3730XL Genetic Analyzer (Applied Biosystems/Thermo Fisher Scientific, Waltham, MA, USA). ABI sequencing files were analyzed in Sequence Scanner Software (2.0).
4.8. Reverse Transcription Followed by Semi-Quantitative PCR
Total RNA was extracted using RLT buffer with 40 mM DTT, followed by processing and purification according to the RNeasy Mini Kit protocol (Qiagen, Hilden, Germany). RNA concentration was measured using a Qubit Fluorometer (Invitrogen/Thermo Fisher Scientific, Waltham, MA, USA). cDNA was synthesized using iScript reverse transcription supermix (Bio-Rad Laboratories, Hercules, CA, USA) according to the manufacturer’s instructions. RT-qPCR reactions were carried out using qPCRmix-HS SYBR (Evrogen, Moscow, Russia) on the CFX96 Touch Real-Time PCR Detection System (Bio-Rad Laboratories, Hercules, CA, USA). All samples were tested in triplicate, and GAPDH was used as a reference gene for data normalization. PCR products and primer specificity were verified via electrophoresis on a 1.5% agarose gel. Primers used for PCR are listed in Table 3.
Table 3.
Primer sequences used for semi-quantitative reverse-transcription PCR.
4.9. FACS Analysis
Cells were detached using 0.05% trypsin, washed three times with PBS, and fixed with 4% paraformaldehyde (Sigma-Aldrich, St. Louis, MO, USA). The cells were then placed in a serum-free protein block solution ((Dako/Agilent Technologies, San Diego, CA, USA) and incubated with primary antibodies—anti-CD324 (E-cadherin; Sony, Tokyo, Japan, #1336505), anti-EpCAM (Abcam, Cambridge, UK, ab223582), anti-CD44 (BD Biosciences, Franklin Lakes, NJ, USA, #2294010), anti-PanCK (Eagle BioSciences, Amherst, NH, USA, 10-310015-01), anti-CA125 (R&D Systems, Minneapolis, MN, USA, mab56092), anti-Vimentin (Thermo Fisher Scientific, Waltham, MA, USA, RM-9120-S0), or anti-CD325 (N-cadherin; Sony, Tokyo, Japan, #2354010)—for 1 h, followed by a 1 h incubation with Alexa Fluor 488- (Invitrogen/Thermo Fisher Scientific, Waltham, MA, USA, #A-11008, #A-11001), Alexa Fluor 555- (Invitrogen/Thermo Fisher Scientific, Waltham, MA, USA, #A-21434), or Alexa Fluor 647-conjugated secondary antibodies (Invitrogen/Thermo Fisher Scientific, Waltham, MA, USA, #A-21235). After staining, samples were analyzed using a NovoCyte Flow Cytometer (ACEA Biosciences/Agilent Technologies, San Diego, CA, USA), and data were processed with NovoExpress Software (1.6.0).
4.10. MTT Assay
Cells were seeded onto a 96-well plate at a density of 3500 cells/well for OVAR79 and OVCAR3, and 4000 cells/well for SKOV3, and incubated overnight at 37 °C and 5% CO2. Different concentrations of carboplatin (Thermo Fisher Scientific, Waltham, MA, USA, AAJ6043303), cisplatin (Teva Pharmaceutical Industries, Tel Aviv, Israel, N011590/02), or paclitaxel (Cell Signaling Technology, Danvers, MA, USA, 9807S) were added to the cells for 48 h in triplicate. Cell viability was determined using MTT reagent (Sigma-Aldrich, St. Louis, MO, USA). Optical density at 565 nm was measured with an iMark Microplate Reader (Bio-Rad Laboratories, Hercules, CA, USA). Cell survival percentage was calculated by comparing the absorbance of drug-treated cells to that of untreated control cells.
4.11. Transient Transfection
To compare the efficiency of transfection, OVAR79, OVCAR3, and SKOV3 cells, seeded on 96-well chamber slides, were transfected with plasmid pTagRFP-C-SRSF2 using Lipofectamine 3000 (Invitrogen/Thermo Fisher Scientific, Waltham, MA, USA, #L3000015) according to the manufacturer’s protocol. After 48 h, the transfected cells were visualized using CELENA X (Logos Biosystems, Anyang, Republic of Korea). Plasmid pTagRFP-C-SRSF2 was kindly gifted by Dr. Marat S. Pavlyukov.
Supplementary Materials
The following supporting information can be downloaded at: https://www.mdpi.com/article/10.3390/ijms252413236/s1.
Author Contributions
Conceptualization, P.V.S., O.M.I., M.M.L. and V.O.S.; methodology, P.V.S. and O.M.I.; software, V.D.G.; validation, O.M.I.; formal analysis, P.V.S.; investigation, I.K.M., E.A.S., N.B.Z., O.Y.S., O.V.S., A.N.B. and M.M.L.; resources, O.I.A., N.A.B., A.V.S. and V.O.S.; data curation, V.D.G.; writing—original draft preparation, P.V.S. and I.K.M.; writing—review and editing, P.V.S., O.M.I. and V.O.S.; visualization, P.V.S. and E.A.S.; supervision, V.O.S.; project administration, V.O.S.; funding acquisition, V.O.S. All authors have read and agreed to the published version of the manuscript.
Funding
This work was supported by grant 075-15-2019-1669 from the Ministry of Science and Higher Education of the Russian Federation (P.V.S., O.M.I., V.D.G., A.N.B., M.M.L. for screening for genomic abnormalities) and by the Russian Science Foundation project no. 22-15-00462 (V.O.S., P.V.S., M.M.L., O.M.I. for experiments with cell cultures).
Institutional Review Board Statement
Ethical approval was obtained from the Ethics Committee of the National Medical Research Center for Obstetrics, Gynecology, and Perinatology named after Academician V.I. Kulakov of the Ministry of Healthcare of the Russian Federation (protocol no. 10 of 5 December 2019).
Informed Consent Statement
The patient provided written informed consent for participation.
Data Availability Statement
Data are contained within the article or Supplementary Material.
Acknowledgments
We sincerely thank Marat S. Pavlyukov for kindly providing the plasmid used in this research.
Conflicts of Interest
The authors declare no conflicts of interest.
Correction Statement
This article has been republished with a minor correction to the middle name of co-author. This change does not affect the scientific content of the article.
References
- Webb, P.M.; Jordan, S.J. Epidemiology of Epithelial Ovarian Cancer. Best Pract. Res. Clin. Obstet. Gynaecol. 2017, 41, 3–14. [Google Scholar]
- Kuroki, L.; Guntupalli, S.R. Treatment of Epithelial Ovarian Cancer. BMJ 2020, 371, m3773. [Google Scholar] [CrossRef] [PubMed]
- Ghose, A.; Bolina, A.; Mahajan, I.; Raza, S.A.; Clarke, M.; Pal, A.; Sanchez, E.; Rallis, K.S.; Boussios, S. Hereditary Ovarian Cancer: Towards a Cost-Effective Prevention Strategy. Int. J. Environ. Res. Public Health 2022, 19, 12057. [Google Scholar] [CrossRef]
- Rojas, V.; Hirshfield, K.M.; Ganesan, S.; Rodriguez-Rodriguez, L. Molecular Characterization of Epithelial Ovarian Cancer: Implications for Diagnosis and Treatment. Int. J. Mol. Sci. 2016, 17, 2113. [Google Scholar] [CrossRef]
- Cancer of the Ovary—Cancer Stat Facts. Available online: https://seer.cancer.gov/statfacts/html/ovary.html (accessed on 25 September 2024).
- Lheureux, S.; Gourley, C.; Vergote, I.; Oza, A.M. Epithelial Ovarian Cancer. Lancet 2019, 393, 1240–1253. [Google Scholar] [CrossRef] [PubMed]
- Cancer Genome Atlas Research Network. Integrated Genomic Analyses of Ovarian Carcinoma. Nature 2011, 474, 609–615. [Google Scholar] [CrossRef]
- Kotnik, E.N.; Mullen, M.M.; Spies, N.C.; Li, T.; Inkman, M.; Zhang, J.; Martins-Rodrigues, F.; Hagemann, I.S.; McCourt, C.K.; Thaker, P.H.; et al. Genetic Characterization of Primary and Metastatic High-Grade Serous Ovarian Cancer Tumors Reveals Distinct Features Associated with Survival. Commun. Biol. 2023, 6, 688. [Google Scholar] [CrossRef]
- Freimund, A.E.; Beach, J.A.; Christie, E.L.; Bowtell, D.D.L. Mechanisms of Drug Resistance in High-Grade Serous Ovarian Cancer. Hematol. Oncol. Clin. N. Am. 2018, 32, 983–996. [Google Scholar] [CrossRef]
- Jacob, F.; Nixdorf, S.; Hacker, N.F.; Heinzelmann-Schwarz, V.A. Reliable in Vitro Studies Require Appropriate Ovarian Cancer Cell Lines. J. Ovarian Res. 2014, 7, 60. [Google Scholar] [CrossRef]
- Scherer, W.F.; Syverton, J.T.; Gey, G.O. Studies on the Propagation in Vitro of Poliomyelitis Viruses. IV. Viral Multiplication in a Stable Strain of Human Malignant Epithelial Cells (strain HeLa) Derived from an Epidermoid Carcinoma of the Cervix. J. Exp. Med. 1953, 97, 695–710. [Google Scholar] [CrossRef]
- Soule, H.D.; Vazguez, J.; Long, A.; Albert, S.; Brennan, M. A Human Cell Line from a Pleural Effusion Derived from a Breast Carcinoma. J. Natl. Cancer Inst. 1973, 51, 1409–1416. [Google Scholar] [CrossRef] [PubMed]
- Graham, F.L.; Smiley, J.; Russell, W.C.; Nairn, R. Characteristics of a Human Cell Line Transformed by DNA from Human Adenovirus Type 5. J. Gen. Virol. 1977, 36, 59–74. [Google Scholar] [CrossRef]
- Liu, Y.; Mi, Y.; Mueller, T.; Kreibich, S.; Williams, E.G.; Van Drogen, A.; Borel, C.; Frank, M.; Germain, P.-L.; Bludau, I.; et al. Multi-Omic Measurements of Heterogeneity in HeLa Cells across Laboratories. Nat. Biotechnol. 2019, 37, 314–322. [Google Scholar] [CrossRef] [PubMed]
- Collins, K.E.; Wang, X.; Klymenko, Y.; Davis, N.B.; Martinez, M.C.; Zhang, C.; So, K.; Buechlein, A.; Rusch, D.B.; Creighton, C.J.; et al. Transcriptomic Analyses of Ovarian Clear-Cell Carcinoma with Concurrent Endometriosis. Front. Endocrinol. 2023, 14, 1162786. [Google Scholar] [CrossRef]
- Aliyuda, F.; Moschetta, M.; Ghose, A.; Sofia Rallis, K.; Sheriff, M.; Sanchez, E.; Rassy, E.; Boussios, S. Advances in Ovarian Cancer Treatment Beyond PARP Inhibitors. Curr. Cancer Drug Targets 2023, 23, 433–446. [Google Scholar] [CrossRef]
- You, Y.; Bi, F.-F.; Jiang, Y.; Xu, Y.-T.; An, Y.-Y.; Li, D.; Yang, Q. BRCA1 Affects the Resistance and Stemness of SKOV3-Derived Ovarian Cancer Stem Cells by Regulating Autophagy. Cancer Med. 2019, 8, 656–668. [Google Scholar] [CrossRef]
- Yamulla, R.J.; Nalubola, S.; Flesken-Nikitin, A.; Nikitin, A.Y.; Schimenti, J.C. Most Commonly Mutated Genes in High-Grade Serous Ovarian Carcinoma Are Nonessential for Ovarian Surface Epithelial Stem Cell Transformation. Cell Rep. 2020, 32, 108086. [Google Scholar] [CrossRef] [PubMed]
- Mazloumi Gavgani, F.; Smith Arnesen, V.; Jacobsen, R.G.; Krakstad, C.; Hoivik, E.A.; Lewis, A.E. Class I Phosphoinositide 3-Kinase /p110α and /p110β Isoforms in Endometrial Cancer. Int. J. Mol. Sci. 2018, 19, 3931. [Google Scholar] [CrossRef]
- Rugo, H.S.; Raskina, K.; Schrock, A.B.; Madison, R.W.; Graf, R.P.; Sokol, E.S.; Sivakumar, S.; Lee, J.K.; Fisher, V.; Oxnard, G.R.; et al. Biology and Targetability of the Extended Spectrum of PIK3CA Mutations Detected in Breast Carcinoma. Clin. Cancer Res. 2023, 29, 1056–1067. [Google Scholar] [CrossRef]
- Álvarez-Garcia, V.; Tawil, Y.; Wise, H.M.; Leslie, N.R. Mechanisms of PTEN Loss in Cancer: It’s All about Diversity. Semin. Cancer Biol. 2019, 59, 66–79. [Google Scholar] [CrossRef]
- Yehia, L.; Ngeow, J.; Eng, C. PTEN-Opathies: From Biological Insights to Evidence-Based Precision Medicine. J. Clin. Investig. 2019, 129, 452–464. [Google Scholar] [CrossRef] [PubMed]
- Samuels, Y.; Diaz, L.A., Jr.; Schmidt-Kittler, O.; Cummins, J.M.; Delong, L.; Cheong, I.; Rago, C.; Huso, D.L.; Lengauer, C.; Kinzler, K.W.; et al. Mutant PIK3CA Promotes Cell Growth and Invasion of Human Cancer Cells. Cancer Cell 2005, 7, 561–573. [Google Scholar] [CrossRef] [PubMed]
- Cummings, S.; Alfonso, A.; Hughes, E.; Kucera, M.; Mabey, B.; Singh, N.; Eng, C. Cancer Risk Associated with Pathogenic Variants Identified Using Multigene Hereditary Cancer Panel Testing. JCO Precis. Oncol. 2023, 7, e2200415. [Google Scholar] [CrossRef] [PubMed]
- Capuozzo, M.; Santorsola, M.; Bocchetti, M.; Perri, F.; Cascella, M.; Granata, V.; Celotto, V.; Gualillo, O.; Cossu, A.M.; Nasti, G.; et al. p53: From Fundamental Biology to Clinical Applications in Cancer. Biology 2022, 11, 1325. [Google Scholar] [CrossRef] [PubMed]
- Talbot, T.; Lu, H.; Aboagye, E.O. Amplified Therapeutic Targets in High-Grade Serous Ovarian Carcinoma—A Review of the Literature with Quantitative Appraisal. Cancer Gene Ther. 2023, 30, 955–963. [Google Scholar] [CrossRef]
- Elkin, R.; Oh, J.H.; Liu, Y.L.; Selenica, P.; Weigelt, B.; Reis-Filho, J.S.; Zamarin, D.; Deasy, J.O.; Norton, L.; Levine, A.J.; et al. Geometric Network Analysis Provides Prognostic Information in Patients with High Grade Serous Carcinoma of the Ovary Treated with Immune Checkpoint Inhibitors. NPJ Genom. Med. 2021, 6, 99. [Google Scholar] [CrossRef]
- Łukomska, A.; Menkiszak, J.; Gronwald, J.; Tomiczek-Szwiec, J.; Szwiec, M.; Jasiówka, M.; Blecharz, P.; Kluz, T.; Stawicka-Niełacna, M.; Mądry, R.; et al. Recurrent Mutations in BRCA1, BRCA2, RAD51C, PALB2 and CHEK2 in Polish Patients with Ovarian Cancer. Cancers 2021, 13, 849. [Google Scholar] [CrossRef]
- Indovina, P.; Pentimalli, F.; Casini, N.; Vocca, I.; Giordano, A. RB1 Dual Role in Proliferation and Apoptosis: Cell Fate Control and Implications for Cancer Therapy. Oncotarget 2015, 6, 17873–17890. [Google Scholar] [CrossRef]
- Skoda, A.M.; Simovic, D.; Karin, V.; Kardum, V.; Vranic, S.; Serman, L. The Role of the Hedgehog Signaling Pathway in Cancer: A Comprehensive Review. Bosn. J. Basic Med. Sci. 2018, 18, 8–20. [Google Scholar] [CrossRef]
- Bakr, A.; Della Corte, G.; Veselinov, O.; Kelekçi, S.; Chen, M.-J.M.; Lin, Y.-Y.; Sigismondo, G.; Iacovone, M.; Cross, A.; Syed, R.; et al. ARID1A Regulates DNA Repair through Chromatin Organization and Its Deficiency Triggers DNA Damage-Mediated Anti-Tumor Immune Response. Nucleic Acids Res. 2024, 52, 5698–5719. [Google Scholar] [CrossRef]
- Di Palma, T.; Zannini, M. PAX8 as a Potential Target for Ovarian Cancer: What We Know so Far. OncoTargets Ther. 2022, 15, 1273–1280. [Google Scholar] [CrossRef]
- Duffy, M.J.; O’Grady, S.; Tang, M.; Crown, J. MYC as a Target for Cancer Treatment. Cancer Treat. Rev. 2021, 94, 102154. [Google Scholar] [CrossRef] [PubMed]
- Madhunapantula, S.V.; Robertson, G.P. The PTEN-AKT3 Signaling Cascade as a Therapeutic Target in Melanoma. Pigment Cell Melanoma Res. 2009, 22, 400–419. [Google Scholar] [CrossRef] [PubMed]
- Qiao, F.-H.; Tu, M.; Liu, H.-Y. Role of MALAT1 in Gynecological Cancers: Pathologic and Therapeutic Aspects. Oncol. Lett. 2021, 21, 333. [Google Scholar] [CrossRef]
- Taki, M.; Abiko, K.; Baba, T.; Hamanishi, J.; Yamaguchi, K.; Murakami, R.; Yamanoi, K.; Horikawa, N.; Hosoe, Y.; Nakamura, E.; et al. Snail Promotes Ovarian Cancer Progression by Recruiting Myeloid-Derived Suppressor Cells via CXCR2 Ligand Upregulation. Nat. Commun. 2018, 9, 1685. [Google Scholar] [CrossRef]
- He, Q.-Z.; Luo, X.-Z.; Wang, K.; Zhou, Q.; Ao, H.; Yang, Y.; Li, S.-X.; Li, Y.; Zhu, H.-T.; Duan, T. Isolation and Characterization of Cancer Stem Cells from High-Grade Serous Ovarian Carcinomas. Cell Physiol. Biochem. 2014, 33, 173–184. [Google Scholar] [CrossRef] [PubMed]
- Robinson, M.; Gilbert, S.F.; Waters, J.A.; Lujano-Olazaba, O.; Lara, J.; Alexander, L.J.; Green, S.E.; Burkeen, G.A.; Patrus, O.; Sarwar, Z.; et al. Characterization of SOX2, OCT4 and NANOG in Ovarian Cancer Tumor-Initiating Cells. Cancers 2021, 13, 262. [Google Scholar] [CrossRef]
- Landen, C.N., Jr.; Goodman, B.; Katre, A.A.; Steg, A.D.; Nick, A.M.; Stone, R.L.; Miller, L.D.; Mejia, P.V.; Jennings, N.B.; Gershenson, D.M.; et al. Targeting Aldehyde Dehydrogenase Cancer Stem Cells in Ovarian Cancer. Mol. Cancer Ther. 2010, 9, 3186–3199. [Google Scholar] [CrossRef] [PubMed]
- Vos, M.C.; Hollemans, E.; Ezendam, N.; Feijen, H.; Boll, D.; Pijlman, B.; van der Putten, H.; Klinkhamer, P.; van Kuppevelt, T.H.; van der Wurff, A.A.M.; et al. MMP-14 and CD44 in Epithelial-to-Mesenchymal Transition (EMT) in Ovarian Cancer. J. Ovarian Res. 2016, 9, 53. [Google Scholar] [CrossRef]
- Domcke, S.; Sinha, R.; Levine, D.A.; Sander, C.; Schultz, N. Evaluating Cell Lines as Tumour Models by Comparison of Genomic Profiles. Nat. Commun. 2013, 4, 2126. [Google Scholar] [CrossRef]
- Fogh, J.; Trempe, G. New Human Tumor Cell Lines. In Human Tumor Cells In Vitro; Springer: Boston, MA, USA, 1975; pp. 115–159. ISBN 9781475716498. [Google Scholar]
- Hamilton, T.C.; Young, R.C.; McKoy, W.M.; Grotzinger, K.R.; Green, J.A.; Chu, E.W.; Whang-Peng, J.; Rogan, A.M.; Green, W.R.; Ozols, R.F. Characterization of a Human Ovarian Carcinoma Cell Line (NIH:OVCAR-3) with Androgen and Estrogen Receptors. Cancer Res. 1983, 43, 5379–5389. [Google Scholar] [PubMed]
- Karlan, B.Y.; Jones, J.; Slamon, D.J.; Lagasse, L.D. Glucocorticoids Stabilize HER-2/neu Messenger RNA in Human Epithelial Ovarian Carcinoma Cells. Gynecol. Oncol. 1994, 53, 70–77. [Google Scholar] [CrossRef] [PubMed]
- Behrens, B.C.; Hamilton, T.C.; Masuda, H.; Grotzinger, K.R.; Whang-Peng, J.; Louie, K.G.; Knutsen, T.; McKoy, W.M.; Young, R.C.; Ozols, R.F. Characterization of a Cis-diamminedichloroplatinum(II)-Resistant Human Ovarian Cancer Cell Line and Its Use in Evaluation of Platinum Analogues. Cancer Res. 1987, 47, 414–418. [Google Scholar] [PubMed]
- Bradbury, A.; O’Donnell, R.; Drew, Y.; Curtin, N.J.; Sharma Saha, S. Characterisation of Ovarian Cancer Cell Line NIH-OVCAR3 and Implications of Genomic, Transcriptomic, Proteomic and Functional DNA Damage Response Biomarkers for Therapeutic Targeting. Cancers 2020, 12, 1939. [Google Scholar] [CrossRef] [PubMed]
- Barnes, B.M.; Nelson, L.; Tighe, A.; Burghel, G.J.; Lin, I.-H.; Desai, S.; McGrail, J.C.; Morgan, R.D.; Taylor, S.S. Distinct Transcriptional Programs Stratify Ovarian Cancer Cell Lines into the Five Major Histological Subtypes. Genome Med. 2021, 13, 140. [Google Scholar] [CrossRef]
- Phadngam, S.; Castiglioni, A.; Ferraresi, A.; Morani, F.; Follo, C.; Isidoro, C. PTEN Dephosphorylates AKT to Prevent the Expression of GLUT1 on Plasmamembrane and to Limit Glucose Consumption in Cancer Cells. Oncotarget 2016, 7, 84999–85020. [Google Scholar] [CrossRef]
- Lee, S.; Choi, E.-J.; Jin, C.; Kim, D.-H. Activation of PI3K/Akt Pathway by PTEN Reduction and PIK3CA mRNA Amplification Contributes to Cisplatin Resistance in an Ovarian Cancer Cell Line. Gynecol. Oncol. 2005, 97, 26–34. [Google Scholar] [CrossRef]
- Pang, L.; Chang, X. Resistin Expression in Epithelial Ovarian Cancer Promotes the Proliferation and Migration of Ovarian Cancer Cells to Worsen Prognosis. J. Cancer 2021, 12, 6796–6804. [Google Scholar] [CrossRef]
- Xiang, J.; Zhou, L.; He, Y.; Wu, S. LDH-A Inhibitors as Remedies to Enhance the Anticancer Effects of PARP Inhibitors in Ovarian Cancer Cells. Aging 2021, 13, 25920–25930. [Google Scholar] [CrossRef]
- Choi, E.J.; Seo, E.J.; Kim, D.K.; Lee, S.I.; Kwon, Y.W.; Jang, I.H.; Kim, K.-H.; Suh, D.-S.; Kim, J.H. FOXP1 Functions as an Oncogene in Promoting Cancer Stem Cell-like Characteristics in Ovarian Cancer Cells. Oncotarget 2016, 7, 3506–3519. [Google Scholar] [CrossRef]
- Coscia, F.; Watters, K.M.; Curtis, M.; Eckert, M.A.; Chiang, C.Y.; Tyanova, S.; Montag, A.; Lastra, R.R.; Lengyel, E.; Mann, M. Integrative Proteomic Profiling of Ovarian Cancer Cell Lines Reveals Precursor Cell Associated Proteins and Functional Status. Nat. Commun. 2016, 7, 12645. [Google Scholar] [CrossRef] [PubMed]
- Zhang, Y.; Gan, H.; Zhao, F.; Ma, X.; Xie, X.; Huang, R.; Zhao, J. CPEB4-Promoted Paclitaxel Resistance in Ovarian Cancer Relies on Translational Regulation of CSAG2. Front. Pharmacol. 2020, 11, 600994. [Google Scholar] [CrossRef] [PubMed]
- Wojtowicz, K.; Nowicki, M. The Characterization of the Sensitive Ovarian Cancer Cell Lines A2780 and W1 in Response to Ovarian CAFs. Biochem. Biophys. Res. Commun. 2023, 662, 1–7. [Google Scholar] [CrossRef] [PubMed]
- Shishido, A.; Mori, S.; Yokoyama, Y.; Hamada, Y.; Minami, K.; Qian, Y.; Wang, J.; Hirose, H.; Wu, X.; Kawaguchi, N.; et al. Mesothelial Cells Facilitate Cancer Stem-like Properties in Spheroids of Ovarian Cancer Cells. Oncol. Rep. 2018, 40, 2105–2114. [Google Scholar] [CrossRef]
- Wiechert, A.; Saygin, C.; Thiagarajan, P.S.; Rao, V.S.; Hale, J.S.; Gupta, N.; Hitomi, M.; Nagaraj, A.B.; DiFeo, A.; Lathia, J.D.; et al. Cisplatin Induces Stemness in Ovarian Cancer. Oncotarget 2016, 7, 30511–30522. [Google Scholar] [CrossRef]
- Forbes, S.A.; Tang, G.; Bindal, N.; Bamford, S.; Dawson, E.; Cole, C.; Kok, C.Y.; Jia, M.; Ewing, R.; Menzies, A.; et al. COSMIC (the Catalogue of Somatic Mutations in Cancer): A Resource to Investigate Acquired Mutations in Human Cancer. Nucleic Acids Res. 2010, 38, D652–D657. [Google Scholar] [CrossRef]
- Nelson, L.; Tighe, A.; Golder, A.; Littler, S.; Bakker, B.; Moralli, D.; Murtuza Baker, S.; Donaldson, I.J.; Spierings, D.C.J.; Wardenaar, R.; et al. A Living Biobank of Ovarian Cancer Ex Vivo Models Reveals Profound Mitotic Heterogeneity. Nat. Commun. 2020, 11, 822. [Google Scholar] [CrossRef]
- Rickard, B.P.; Conrad, C.; Sorrin, A.J.; Ruhi, M.K.; Reader, J.C.; Huang, S.A.; Franco, W.; Scarcelli, G.; Polacheck, W.J.; Roque, D.M.; et al. Malignant Ascites in Ovarian Cancer: Cellular, Acellular, and Biophysical Determinants of Molecular Characteristics and Therapy Response. Cancers 2024, 13, 4318. [Google Scholar] [CrossRef]
- Latifi, A.; Luwor, R.B.; Bilandzic, M.; Nazaretian, S.; Stenvers, K.; Pyman, J.; Zhu, H.; Thompson, E.W.; Quinn, M.A.; Findlay, J.K.; et al. Isolation and Characterization of Tumor Cells from the Ascites of Ovarian Cancer Patients: Molecular Phenotype of Chemoresistant Ovarian Tumors. PLoS ONE 2012, 7, e46858. [Google Scholar] [CrossRef]
- Ding, Y.; Labitzky, V.; Legler, K.; Qi, M.; Schumacher, U.; Schmalfeldt, B.; Stürken, C.; Oliveira-Ferrer, L. Molecular Characteristics and Tumorigenicity of Ascites-Derived Tumor Cells: Mitochondrial Oxidative Phosphorylation as a Novel Therapy Target in Ovarian Cancer. Mol. Oncol. 2021, 15, 3578–3595. [Google Scholar] [CrossRef]
- Loret, N.; Denys, H.; Tummers, P.; Berx, G. The Role of Epithelial-to-Mesenchymal Plasticity in Ovarian Cancer Progression and Therapy Resistance. Cancers 2019, 11, 838. [Google Scholar] [CrossRef] [PubMed]
- Chiang, Y.-C.; Cheng, W.-F.; Chang, M.-C.; Lu, T.-P.; Kuo, K.-T.; Lin, H.-P.; Hsieh, C.-Y.; Chen, C.-A. Establishment of a New Ovarian Cancer Cell Line CA5171. Reprod. Sci. 2015, 22, 725–734. [Google Scholar] [CrossRef] [PubMed]
Disclaimer/Publisher’s Note: The statements, opinions and data contained in all publications are solely those of the individual author(s) and contributor(s) and not of MDPI and/or the editor(s). MDPI and/or the editor(s) disclaim responsibility for any injury to people or property resulting from any ideas, methods, instructions or products referred to in the content. |
© 2024 by the authors. Licensee MDPI, Basel, Switzerland. This article is an open access article distributed under the terms and conditions of the Creative Commons Attribution (CC BY) license (https://creativecommons.org/licenses/by/4.0/).



